Lecture7,17May
2015
Somali Republic
Benadir University
Faculty of Engineering
Dep. Civil Engineering
Prepared by:-
Architect Engineer, A/kadir Dahir A/llahi
Architecture II
Hospitals design
Classification of hospitals:-
There are many methods of classification of the hospitals, such as;
1. According to the level of care:
a. Secondary hospitals; District Hospital and some of Specific
Hospitals.
b. Tertiary hospitals; Central High Specialized Hospital,
Educational Hospital and some of Specific Hospitals.
2. According to the size of the hospital:
a. Mini size hospital; <50 bed.
b. Mid size hospital; 50-250 beds.
c. Big hospital; 250-500 bed.
d. Huge hospital; >500 bed.
3. According to the size of the medical specialists:
a. Specialist hospital; pediatric hospital, eye hospital.. etc.
b. General hospital; all medical specialists are provided.
d. According to the owners of the hospital:
a. Private hospitals.
b. Public hospitals; university hospitals,.. ete.
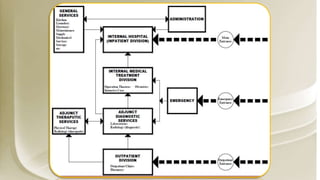
Elements and divisions of the hospital
The main division of the hospitals are:
1. Administration division.
2. Outpatients’ division, includes;
• Outpatient clinics.
• Pharmacy.
• Emergency reception.
3. Diagnostic services division, includes;
• Laboratories.
• Radiology (diagnostic).
4. Therapeutic services division, includes;
• Physical Therapy.
• Radiology (therapeutic).
5. Internal medical treatment division, includes;
• Operation Theatres.
• Intensive Care unit.
• Maternity section.
• Central Sterilization Department.
6. Inpatient division, includes;
• Patient wards.
• Nurses wards.
• Inpatient services.
7. General service division,
includes;
• Kitchen.
• Laundry.
• Storages.
• Workshops.
• Mechanical services.
• Mortuary.
• Security.
• Parking.
• Landscaping.
Design considerations
Method of study:
The study includes:
1. Parts of each division.
2. The functional relationship b/w the parts of each division.
3. Area of the division. Depending on:
 Recommendations and studies of large WHO experts.
“District Hospitals: Guidelines for Development”, World Health
Organization, Geneva, 1992.
 Recommendations and studies of large World Bank experts
“Building for Health Care: a Guide for Planners and Architects
of First and Second Level Facilities”, World Bank, 1996.
 Recommendations and studies of the American architect and
planner of health care facilities ( E. Todd );
“Hospital Design and Function”, McGraw Hill, New York,
1964.
1. Administration division
 Parts and components of the division:
• Reception hall.
• Waiting area.
• Registration.
• Treasury and Accounts.
• Staff offices.
• General manager office.
• Staff lounge.
• Nursing head office.
• WCs.
Location:
• Very close to main entrance of the hospital.
• Entrance area, registration, accounts should face the entrance, while
the manager office should be back for privacy.
Area of the department:
1. U.S. Public Health Service (USPHS):
• 50 bed hospital area = 214 m2
• 100 bed hospital area = 363 m2
• 200 bed hospital area = 567 m2
2. World bank estimations (Hopkinson & Kostermans):
• 50 bed hospital area = 199 m2
• 100 bed hospital area = 328 m2
• 200 bed hospital area = 409 m2
Examples for admin department
50 bed hospital , total area = 214 m2
100 bed hospital , total area = 363 m2
200 bed hospital , total area = 576 m2
2. Outpatients’ division
 External Outpatient Clinics:
 Parts and components of the division:
• Consultation room.
• Examination room.
• Treatment room.
• Waiting area.
• Staff room.
• WCs.
Location:
• Very close to the main entrance of the hospital.
• Close to the diagnostic services (labs and x-ray).
• Close the pharmacy.
Area of the department:
1. U.S. Public Health Service (USPHS):
• 50 bed hospital area = 215 m2
• 100 bed hospital area = 350 m2
• 200 bed hospital area = 540 m2
2. World bank estimations (Hopkinson & Kostermans):
• 100 bed hospital area = 345 m2
• 200 bed hospital area = 505 m2
Examples for Clinics department
50 bed hospital , total area = 215 m2
100 bed hospital , total area = 305 m2
200 bed hospital , total area = 542 m2
 Emergency reception:
 Parts and components of the division:
• Entrance + waiting area.
• Registration.
• Staff room.
• Mini-surgery.
• Test room.
• Medical utilities.
• Mini sterilization room.
Location:
• Very close to the exit door of the emergency.
• Very close to the radiology.
• Close to the pharmacy, laboratories, and central sterilization.
• Direct access to the stairs and elevators.
Area of the department:
1. U.S. Public Health Service (USPHS):
• 100 bed hospital area = 100 m2
• 200 bed hospital area = 215 m2
Examples for Emergency department
100 bed hospital , total area = 100 m2
200 bed hospital , total area = 215 m2
3. Diagnostic services division
 Laboratories:
 Parts and components of the division:
• Work area.
• Waiting area.
• Sample room.
• Cleaning room.
• Staff offices.
The most important labs in the hospital are:
• Chemical lab.
• Bacteriology lab.
• Histology lab.
• Pathology lab.
• Serology lab.
• Hematology lab.
• Microbiology lab.
 Location:
• Very close to the emergency department and external clinics.
• Easily accessible from internal division.
• Easily accessible from maternity and surgery departments.
• Accessibility from central storages.
 Area of the department:
1. U.S. Public Health Service (USPHS):
• 50 bed hospital area = 25 m2
• 100 bed hospital area = 60 m2
• 200 bed hospital area = 103 m2
Or area can be counted by the number of the beds, 0.7-0.8 m2 /
bed.
A. 50 bed hospital.
B. 100 bed hospital.
C. 200 bed hospital.
 Radiology division:
 Parts and components of the division:
• X-ray rooms.
• Control room.
• Waiting area.
• Staff office.
• Utility room.
• Dark room.
• Film view.
• Store.
 Location:
• Very close to the emergency department and external clinics.
• Easily accessible from internal division.
• Ground floor is preferred.
 Area of the department:
1. U.S. Public Health Service (USPHS):
• 50-100 bed hospital area = 65-104 m2
• 200 bed hospital area = 220-240 m2
Examples for radiology department
100 bed hospital , total area = 155m2
200 bed hospital , total area = 175m2
4. Therapeutic services division
 Physical therapy division:
 Parts and components of the division:
• Waiting area.
• Office.
• Hydrotherapy.
• Exercise room.
• WCs.
 Location:
• Close to the main entrance of the hospital.
• Easy accessible from external clinics.
• Easy accessible from internal division.
• Must be in the ground floor.
Area of the department:
1. U.S. Public Health Service (USPHS):
• 50-100 bed hospital area = 65-104 m2
• 200 bed hospital area = 155-225 m2
Examples for physical department
200 bed hospital area = 155 m2
5. Internal medical treatment division
 Operation theatre:
 Parts and components of the division:
• Entrance.
• Storage.
• Preparation room.
• Access area.
• Staff clothes room + WCs.
• Operation theatre.
• Cleanup room.
• Sub sterilizing room.
• Supervision room.
• Staff lockers.
 Location:
• Very close to the intensive care division and should be touchable
both of them.
• Very close to the central sterilization division of the hospital.
• Close to the inpatient wards.
• Can be easily accessible from the emergency division.
Area of the department:
1. U.S. Public Health Service (USPHS):
• 50 bed hospital area = 185 m2
• 100 bed hospital area = 360 m2
• 200 bed hospital area = 550 m2
Examples for operation department
50 bed hospital area = 185 m2
100 bed hospital area = 360 m2
200 bed hospital area = 550 m2
 Intensive care unit:
 Parts and components of the division:
• I.C.U space.
Location:
• Very close to the recovery room in the operation theatre.
• Can be easily accessible from the emergency division by elevator.
Area of the department:
Must be designed 1-2 % of
hospital beds.
 Maternity division:
 Parts and components of the division:
• Open room. 20-40 m2
• Operation. 26 m2
• WCs.
• Utilities. 8 m2
• Office. 15 m2
• Unclean room. 8 m2
• Cleanup room. 5 m2
• Storage. 10 m2
• Waiting area. 10 m2
• Corridors w = 2.2 m
 Central sterilization division:
 Parts and components of the division:
• Work space.
• Receiving area.
• Washing area.
• Supplies storage.
Location:
• Very close to the operation theatre and maternity division.
• Can be easily accessible from the emergency division, laundry
and central storages.
Area of the department:
1. U.S. Public Health Service (USPHS):
• 100 bed hospital area = 65 m2
• 200 bed hospital area = 110 m2
Or 0.6-0.9 m2/bed, 0.6 m2 for large hospitals and 0.9 m2 for small
hospitals.
Examples for central sterilization department
100 bed hospital area = 65 m2
200 bed hospital area = 110 m2
6. Inpatient division
 Parts and components of the division:
• Inpatient wards. 11.5m2/bed – 8m2/bed.
• WCs.
• Nursing station. Not less than 12m2 for 30 patients.
• Treatment rooms. 10-15m2 for 60 patients.
• Day rooms. 0.7m2/bed and not less than 15m2
• Nurses’ lounge. Not less than 12m2
• Storage. 8-12m2
• Kitchen. 12m2
• Doctor room. 15m2
The most suitable beds in the hospital is 20-40 patient / unit.
A Nightingale ward is a type of hospital ward, which contains one
large room without subdivisions for patient occupancy.
Nightingale wards contain about 24 to 34 beds usually arranged
along the sides of the ward.
7. General service division
 Dietary division:
Spaces of the division:
• Storage room.
• Kitchen.
• Preparing and supply area.
• Cleaning.
Location:
• In the ground floor.
• Direct opening to the service entrance.
Area of the department:
1. Rosenfield
• 100 bed hospital area = 195 m2
• 200 bed hospital area = 355 m2
Examples for dietary division
100 bed hospital area = 195 m2
200 bed hospital area = 355 m2
Housekeeping division:
Spaces of the division:
• Office.
• Dirty linen.
• Clean linen.
• Storage.
• Laundry.
• Mechanical room.
Location:
• In the ground floor.
• Close to central storages.
Area of the department:
1. U.S. Public Health Service (USPHS):
50 bed hospital area = 150 m2
100 bed hospital area = 180 m2
200 bed hospital area = 270 m2
General Storages:
Spaces of the division:
• Medicine storage.
• Furniture storage.
• Food storage.
• Utilities storage.
• Achieve.
• General storages.
Location:
• In the ground floor.
• Close to housekeeping and dietary division.
• Direct access to the service entrance.
Area of the department:
1. U.S. Public Health Service (USPHS):
• 100 bed hospital area = 260 m2
• 200 bed hospital area = 520 m2
Generally the area of the storages
is 2-2.6m2 /bed.
Mortuary division:
Location:
• In the ground floor or basement floor.
• Exit from emergency entrance or service entrance.
Area of the department:
1. U.S. Public Health Service (USPHS):
• 50 bed hospital area = 25 m2
• 100 bed hospital area = 45 m2
• 200 bed hospital area = 70 m2
 Maintenance workshops:
Location:
• In the ground floor or basement floor.
• Direct relation with service entrance.
Area of the department:
1. WHO experts:
• 50 bed hospital area = 65 m2
• 100 bed hospital area = 90 m2
Entrances and circulation
Entrances:
• Patient visitors entrance.
• External clinics entrance.
• Emergency entrance.
• Service entrance.
• Mortuary entrance.
Hospital design
Hospital design

Hospital design

  • 1.
    Lecture7,17May 2015 Somali Republic Benadir University Facultyof Engineering Dep. Civil Engineering Prepared by:- Architect Engineer, A/kadir Dahir A/llahi Architecture II
  • 2.
  • 3.
    Classification of hospitals:- Thereare many methods of classification of the hospitals, such as; 1. According to the level of care: a. Secondary hospitals; District Hospital and some of Specific Hospitals. b. Tertiary hospitals; Central High Specialized Hospital, Educational Hospital and some of Specific Hospitals.
  • 4.
    2. According tothe size of the hospital: a. Mini size hospital; <50 bed. b. Mid size hospital; 50-250 beds. c. Big hospital; 250-500 bed. d. Huge hospital; >500 bed. 3. According to the size of the medical specialists: a. Specialist hospital; pediatric hospital, eye hospital.. etc. b. General hospital; all medical specialists are provided. d. According to the owners of the hospital: a. Private hospitals. b. Public hospitals; university hospitals,.. ete.
  • 5.
    Elements and divisionsof the hospital The main division of the hospitals are: 1. Administration division. 2. Outpatients’ division, includes; • Outpatient clinics. • Pharmacy. • Emergency reception. 3. Diagnostic services division, includes; • Laboratories. • Radiology (diagnostic). 4. Therapeutic services division, includes; • Physical Therapy. • Radiology (therapeutic).
  • 6.
    5. Internal medicaltreatment division, includes; • Operation Theatres. • Intensive Care unit. • Maternity section. • Central Sterilization Department. 6. Inpatient division, includes; • Patient wards. • Nurses wards. • Inpatient services. 7. General service division, includes; • Kitchen. • Laundry. • Storages. • Workshops. • Mechanical services. • Mortuary. • Security. • Parking. • Landscaping.
  • 8.
    Design considerations Method ofstudy: The study includes: 1. Parts of each division. 2. The functional relationship b/w the parts of each division. 3. Area of the division. Depending on:  Recommendations and studies of large WHO experts. “District Hospitals: Guidelines for Development”, World Health Organization, Geneva, 1992.  Recommendations and studies of large World Bank experts “Building for Health Care: a Guide for Planners and Architects of First and Second Level Facilities”, World Bank, 1996.
  • 9.
     Recommendations andstudies of the American architect and planner of health care facilities ( E. Todd ); “Hospital Design and Function”, McGraw Hill, New York, 1964.
  • 10.
    1. Administration division Parts and components of the division: • Reception hall. • Waiting area. • Registration. • Treasury and Accounts. • Staff offices. • General manager office. • Staff lounge. • Nursing head office. • WCs.
  • 11.
    Location: • Very closeto main entrance of the hospital. • Entrance area, registration, accounts should face the entrance, while the manager office should be back for privacy. Area of the department: 1. U.S. Public Health Service (USPHS): • 50 bed hospital area = 214 m2 • 100 bed hospital area = 363 m2 • 200 bed hospital area = 567 m2 2. World bank estimations (Hopkinson & Kostermans): • 50 bed hospital area = 199 m2 • 100 bed hospital area = 328 m2 • 200 bed hospital area = 409 m2
  • 12.
    Examples for admindepartment 50 bed hospital , total area = 214 m2
  • 13.
    100 bed hospital, total area = 363 m2
  • 14.
    200 bed hospital, total area = 576 m2
  • 15.
    2. Outpatients’ division External Outpatient Clinics:  Parts and components of the division: • Consultation room. • Examination room. • Treatment room. • Waiting area. • Staff room. • WCs.
  • 16.
    Location: • Very closeto the main entrance of the hospital. • Close to the diagnostic services (labs and x-ray). • Close the pharmacy. Area of the department: 1. U.S. Public Health Service (USPHS): • 50 bed hospital area = 215 m2 • 100 bed hospital area = 350 m2 • 200 bed hospital area = 540 m2 2. World bank estimations (Hopkinson & Kostermans): • 100 bed hospital area = 345 m2 • 200 bed hospital area = 505 m2
  • 17.
    Examples for Clinicsdepartment 50 bed hospital , total area = 215 m2
  • 18.
    100 bed hospital, total area = 305 m2
  • 19.
    200 bed hospital, total area = 542 m2
  • 20.
     Emergency reception: Parts and components of the division: • Entrance + waiting area. • Registration. • Staff room. • Mini-surgery. • Test room. • Medical utilities. • Mini sterilization room.
  • 21.
    Location: • Very closeto the exit door of the emergency. • Very close to the radiology. • Close to the pharmacy, laboratories, and central sterilization. • Direct access to the stairs and elevators. Area of the department: 1. U.S. Public Health Service (USPHS): • 100 bed hospital area = 100 m2 • 200 bed hospital area = 215 m2
  • 22.
    Examples for Emergencydepartment 100 bed hospital , total area = 100 m2
  • 23.
    200 bed hospital, total area = 215 m2
  • 24.
    3. Diagnostic servicesdivision  Laboratories:  Parts and components of the division: • Work area. • Waiting area. • Sample room. • Cleaning room. • Staff offices. The most important labs in the hospital are: • Chemical lab. • Bacteriology lab. • Histology lab. • Pathology lab. • Serology lab. • Hematology lab. • Microbiology lab.
  • 25.
     Location: • Veryclose to the emergency department and external clinics. • Easily accessible from internal division. • Easily accessible from maternity and surgery departments. • Accessibility from central storages.  Area of the department: 1. U.S. Public Health Service (USPHS): • 50 bed hospital area = 25 m2 • 100 bed hospital area = 60 m2 • 200 bed hospital area = 103 m2 Or area can be counted by the number of the beds, 0.7-0.8 m2 / bed.
  • 26.
    A. 50 bedhospital. B. 100 bed hospital. C. 200 bed hospital.
  • 27.
     Radiology division: Parts and components of the division: • X-ray rooms. • Control room. • Waiting area. • Staff office. • Utility room. • Dark room. • Film view. • Store.
  • 28.
     Location: • Veryclose to the emergency department and external clinics. • Easily accessible from internal division. • Ground floor is preferred.  Area of the department: 1. U.S. Public Health Service (USPHS): • 50-100 bed hospital area = 65-104 m2 • 200 bed hospital area = 220-240 m2
  • 29.
    Examples for radiologydepartment 100 bed hospital , total area = 155m2
  • 30.
    200 bed hospital, total area = 175m2
  • 31.
    4. Therapeutic servicesdivision  Physical therapy division:  Parts and components of the division: • Waiting area. • Office. • Hydrotherapy. • Exercise room. • WCs.
  • 32.
     Location: • Closeto the main entrance of the hospital. • Easy accessible from external clinics. • Easy accessible from internal division. • Must be in the ground floor. Area of the department: 1. U.S. Public Health Service (USPHS): • 50-100 bed hospital area = 65-104 m2 • 200 bed hospital area = 155-225 m2
  • 33.
    Examples for physicaldepartment 200 bed hospital area = 155 m2
  • 34.
    5. Internal medicaltreatment division  Operation theatre:  Parts and components of the division: • Entrance. • Storage. • Preparation room. • Access area. • Staff clothes room + WCs. • Operation theatre. • Cleanup room. • Sub sterilizing room. • Supervision room. • Staff lockers.
  • 35.
     Location: • Veryclose to the intensive care division and should be touchable both of them. • Very close to the central sterilization division of the hospital. • Close to the inpatient wards. • Can be easily accessible from the emergency division. Area of the department: 1. U.S. Public Health Service (USPHS): • 50 bed hospital area = 185 m2 • 100 bed hospital area = 360 m2 • 200 bed hospital area = 550 m2
  • 36.
    Examples for operationdepartment 50 bed hospital area = 185 m2
  • 37.
    100 bed hospitalarea = 360 m2
  • 38.
    200 bed hospitalarea = 550 m2
  • 39.
     Intensive careunit:  Parts and components of the division: • I.C.U space.
  • 40.
    Location: • Very closeto the recovery room in the operation theatre. • Can be easily accessible from the emergency division by elevator. Area of the department: Must be designed 1-2 % of hospital beds.
  • 41.
     Maternity division: Parts and components of the division: • Open room. 20-40 m2 • Operation. 26 m2 • WCs. • Utilities. 8 m2 • Office. 15 m2 • Unclean room. 8 m2 • Cleanup room. 5 m2 • Storage. 10 m2 • Waiting area. 10 m2 • Corridors w = 2.2 m
  • 43.
     Central sterilizationdivision:  Parts and components of the division: • Work space. • Receiving area. • Washing area. • Supplies storage.
  • 44.
    Location: • Very closeto the operation theatre and maternity division. • Can be easily accessible from the emergency division, laundry and central storages. Area of the department: 1. U.S. Public Health Service (USPHS): • 100 bed hospital area = 65 m2 • 200 bed hospital area = 110 m2 Or 0.6-0.9 m2/bed, 0.6 m2 for large hospitals and 0.9 m2 for small hospitals.
  • 45.
    Examples for centralsterilization department 100 bed hospital area = 65 m2
  • 46.
    200 bed hospitalarea = 110 m2
  • 47.
    6. Inpatient division Parts and components of the division: • Inpatient wards. 11.5m2/bed – 8m2/bed. • WCs. • Nursing station. Not less than 12m2 for 30 patients. • Treatment rooms. 10-15m2 for 60 patients. • Day rooms. 0.7m2/bed and not less than 15m2 • Nurses’ lounge. Not less than 12m2 • Storage. 8-12m2 • Kitchen. 12m2 • Doctor room. 15m2 The most suitable beds in the hospital is 20-40 patient / unit.
  • 48.
    A Nightingale wardis a type of hospital ward, which contains one large room without subdivisions for patient occupancy. Nightingale wards contain about 24 to 34 beds usually arranged along the sides of the ward.
  • 51.
    7. General servicedivision  Dietary division: Spaces of the division: • Storage room. • Kitchen. • Preparing and supply area. • Cleaning.
  • 52.
    Location: • In theground floor. • Direct opening to the service entrance. Area of the department: 1. Rosenfield • 100 bed hospital area = 195 m2 • 200 bed hospital area = 355 m2
  • 53.
    Examples for dietarydivision 100 bed hospital area = 195 m2
  • 54.
    200 bed hospitalarea = 355 m2
  • 55.
    Housekeeping division: Spaces ofthe division: • Office. • Dirty linen. • Clean linen. • Storage. • Laundry. • Mechanical room. Location: • In the ground floor. • Close to central storages. Area of the department: 1. U.S. Public Health Service (USPHS): 50 bed hospital area = 150 m2 100 bed hospital area = 180 m2 200 bed hospital area = 270 m2
  • 57.
    General Storages: Spaces ofthe division: • Medicine storage. • Furniture storage. • Food storage. • Utilities storage. • Achieve. • General storages.
  • 58.
    Location: • In theground floor. • Close to housekeeping and dietary division. • Direct access to the service entrance. Area of the department: 1. U.S. Public Health Service (USPHS): • 100 bed hospital area = 260 m2 • 200 bed hospital area = 520 m2 Generally the area of the storages is 2-2.6m2 /bed.
  • 59.
    Mortuary division: Location: • Inthe ground floor or basement floor. • Exit from emergency entrance or service entrance. Area of the department: 1. U.S. Public Health Service (USPHS): • 50 bed hospital area = 25 m2 • 100 bed hospital area = 45 m2 • 200 bed hospital area = 70 m2
  • 61.
     Maintenance workshops: Location: •In the ground floor or basement floor. • Direct relation with service entrance. Area of the department: 1. WHO experts: • 50 bed hospital area = 65 m2 • 100 bed hospital area = 90 m2
  • 63.
    Entrances and circulation Entrances: •Patient visitors entrance. • External clinics entrance. • Emergency entrance. • Service entrance. • Mortuary entrance.