1
TUGAS KELOMPOK SISTEM KARDIOVASKULAR 1
HIPERTENSI
OLEH:
AMIRUL IHSAN ( I31111033 )
DEVI OKTAVIA UTAMI ( I31111041 )
ERIYANTO ( I31111027 )
NENI WAHYUNI ( I31111015 )
SALAMA ( I31111009 )
WILLIAM ( I31111008 )
FAKULTAS KEDOKTERAN
PROGRAM STUDI ILMU KEPERAWATAN
UNIVERSITAS TANJUNGPURA
PONTIANAK
2013
2
BAB I
PENDAHULUAN
A. Latar belakang
Hipertensi adalah penyakit yang terjadi akibat peningkatan tekanan darah
yang dapat diklasifikasikan menjadi 2 jenis yaitu hipertensi primer atau
esensial yang penyebabnya tidak diketahui dan hipertensi sekunder yang
dapat disebabkan oleh penyakit ginjal, penyakit endokrin, penyakit jantung,
gangguan anak ginjal, dll. Hipertensi seringkali tidak menimbulkan gejala,
sementara tekanan darah yang terus-menerus tinggi dalam jangka waktu lama
dapat menimbulkan komplikasi. Oleh karena itu, hipertensi perlu dideteksi
dini yaitu dengan pemeriksaan tekanan darah secara berkala.
Tekanan darah dalam kehidupan seseorang bervariasi secara alami. Bayi
dan anak-anak secara normal memiliki tekanan darah yang jauh lebih rendah
dari pada dewasa. Tekanan darah juga dipengaruhi oleh aktivitas fisik,
dimana akan lebih tinggi pada saat melakukan aktivitas dan lebih rendah
ketika beristirahat. Tekanan darah dalam satu hari juga berbeda paling tinggi
di waktu pagi hari dan paling rendah pada saat tidur malam hari.
Faktor pemicu hipertensi dapat dibedakan atas yang tidak dapat
terkontrol (seperti keturunan, jenis kelamin, dan umur) dan yang dapat
dikontrol (seperti kegemukan, kurang olahraga, merokok, serta konsumsi
alkohol dan garam). Penderita hipertensi yang sangat heterogen membuktikan
bahwa penyakit ini bagaikan mosaik, diderita oleh orang banyak yang datang
dari berbagai subkelompok berisiko di dalam masyarakat. Hal tersebut juga
berarti bahwa hipertensi dipengaruhi oleh faktor resiko ganda, baik yang
bersifat endogen seperti neurotransmitter, hormon dan genetik, maupun yang
bersifat eksogen seperti rokok, nutrisi dan stressor.
Bagi para penderita tekanan darah tinggi, penting mengenal hipertensi
dengan membuat perubahan gaya hidup positif. Hipertensi dapat dicegah
dengan pengaturan pola makan yang baik dan aktivitas fisik yang cukup
3
B. Rumusan Masalah
1. Apa yang dimaksud dengan hipertensi?
2. Apa saja jenis dari hipertensi?
3. Apa saja etiologi dari hipertensi?
4. Bagaimana patofiologi dan Pathway dari hipertensi?
5. Apa saja manifestasi klinis dari hipertensi?
6. Apa saja pemeriksaan diagnostik yang dapat dilakukan pada klien dengan
hipertensi?
7. Apa saja intervensi medis yang dapat dilakukan pada klien dengan
hipertensi?
8. Apa saja komplikasi dari hipertensi?
9. Apa penelitian terkait mengenai hipertensi?
C. Tujuan
1. Mengetahui dan memahami pengertian dari hipertensi.
2. Mengetahui dan memahami jenis- jenis dari hipertensi.
3. Mengetahui dan memahami etiologi dari hipertensi.
4. Mengetahui dan memahami patofiologi dan Pathway dari hipertensi.
5. Mengetahui dan memahami manifestasi klinis dari hipertensi.
6. Mengetahui dan memahami pemeriksaan diagnostik yang dapat
dilakukan pada klien dengan hipertensi.
7. Megetahui dan memahami intervensi medis yang dapat dilakukan pada
klien dengan hipertensi.
8. Mengetahui dan memahami komplikasi dari hipertensi.
9. Menegatahui penelitian terkait mengenai hipertensi.
4
BAB II
TINJAUAN PUSTAKA
A. Definisi Hipertensi
Hipertensi adalah suatu keadaan dimana dijumpai tekanan darah lebih dari
140/90 mmHg atau lebih untuk usia 13- 50 tahun dan tekanan darah mencapai
160/95 mmHg untuk usia diatas 50 tahun. Dan harus dilakukan pengukuran
tekanan darah menimal sebanyak dua kali untuk lebih memastikan keadaan
tersebut (WHO,2001).
Hipertensi dapat diartikan sebagai tekanan darah persisten dimana tekanan
darahnya di atas 140/90 mmHg. Pada manula hipertensi didefinisikan sebagai
tekanan sistoliknya 160 mmHg dan tekanan diastoliknya 90 mmHg (Brunner
dan Suddarth, 2002).
Hipertensi didefinisikan sebagai tekanan darah yang lebih tinggi dari
140/90 mmHg dapat diklasifikasikan sesuai derajat keparahannya,
mempunyai rentang dari tekanan darah normal tinggi sampai hipertensi
maligna. Keadaan ini dikategorikan sebagai primer atau esensial (hampir 90
% dari semua kasus) dan hipertensi sekunder, terjadi sebagai akibat dari
kondisi patologi yang dapat dikenali, seringkali dapat diperbaiki (Joint
National Commite On Prevention, Detection, Evaluation and Treatment Of
High Blood Pleassure VI/JNC VI, 2001).
Hipertensi adalah keadaan dimana tekanan arteri rata- rata lebih tinggi dari
pada batas atas yang dianggap normal yaitu 140/90 mmHg (Guyton and Hall,
2001). Hipertensi dapat didefinisikan sebagai peningkatan tekanan darah
sistolik sedikitnya 140 mmHg atau tekanan diastolik sedikitnya 90 mmHg
(Sylvia Price, 2005)
Dari definisi- definisi di atas dapat diperoleh kesimpulan bahwa hipertensi
adalah suatu keadaan dimana tekanan darah sistolik dan tekanan darah
diastolik lebih dari 140/90 mmHg, dimana sudah dilakukan pengukuran
tekanan darah minimal dua kali untuk memastikan keadaan tersebut dan
5
hipertensi dapat menimbulkan resiko terhadap penyakit stroke, gagal jantung,
serangan jantung, dan kerusakan ginjal.
B. Jenis Hipertensi
Ada dua macam hipertensi, yaitu hipertensi esensial (primer) dan
sekunder. Sembilan puluh persen dari semua kasus hipertensi adalah primer.
Tidak ada penyebab yang jelas tentang hipertensi primer, sekalipun ada
beberapa teori yang menunjukkan adanya faktor-faktor genetik, perubahan
hormon, dan perubahan simpatis. Hipertensi sekunder adalah akibat dari
penyakit atau gangguan tertentu.
Contoh penyebab hipertensi sekunder
Area yang terganggu Mekanisme
Ginjal
Penyakit parenkim ginjal
(glomerulonefritis, gagal ginjal)
Penyakit renovaskuler
Kelenjar adrenal
Sindrom cushing
Aldosteronisme primer
fenokromositoma
Seringkali menyebabkan
hipertensi dependen atau
renin atau natrium.
Perubahan fisiologis
dipengaruhi oleh macamnya
penyakit dan beberapa
insufiensi ginjal.
Berkurangnya perfusi ginjal
karena aterosklerosis atau
fibrosis yang membuat arteri
renalis menyempit;
menyebabkan tahanan
vaskuler perifer meningkat.
Meningkatnya volume darah.
Aldosteron menyebabkan
retensi natrium dan air, yang
membuat volume darah
6
Koarktasi aorta
Trauma kepala atau tumor kranial
Hipertensi akibat kehamilan
meningkat .
Sekresi yang berlebihan dari
katekolamin (norepineprin
membuat tahanan vaskular
perifer meningkat).
Menyebabkan tekanan darah
meningkat pada ekstremitas
atas dan berkurangnya
perfusi pada ekstremitas
bawah.
Meningkatknya tekanan
intrakranial akan
mengakibatkan perfusi
serebral berkurang; iskemia
yang timbul akan
merangsang pusat vasometer
medula untuk meningkatkan
tekanan darah.
Penyebab belum diketahui.
Ada teori bahwa vasospasme
umum bisa menjadi faktor
penyebab.
Klasifikasi Hipertensi
Tingkat Sistolik (mmHg) Diastolik (mmHg)
1
2
3
4
140-159
160-179
180-209
>210
90-99
100-109
110-119
>210
7
Faktor resiko hipertensi esensial meliputi umur (lebih lanjut), jenis
kelamin (pria), riwayat keluarga mengalami hipertensi, obesitas yang
dikaitkan dengan peningkatan volume intravaskular, aterosklerosis
(penyempitan arteria-arteria dapat membuat tekanan darah meningkat),
merokok (nikotin dapat membuat pembuluh darah menyempit), kadar garam
tinggi (natrium membuat retensi air yang dapat menyebabkan volume darah
meningkat), konsumsi alkohol dapat meningkatkan plasma ketokelamin, dan
stres emosi yang merangsang sistem saraf simpatis.
Tekanan darah adalah tekanan yang diberikan oleh darah pada dinding
pembuluh darah. Pengaturan tekanan darah adalah proses yang kompleks
menyangkut pengendalian ginjal terhadap natrium dan retensi air, serta
pengendalian sistem saraf terhadap tonus pembuluh darah. Ada dua faktor
utama yang mengatur tekanan darah, yaitu darah yang mengalir dan tahanan
pembuluh darah perifer.
Darah yang mengalir ditentukan oleh volume darah yang dipompakan
oleh ventrikel kiri setiap kontraksi dan kecepatan denyut jantung. Tahanan
vaskular perifer berkaitan dengan besarnya lumen pembuluh darah perifer.
Makin sempit pembuluh darah, makin tinggi tahanan terhadap aliran darah.
Jadi makin menyempit pembuluh darah, makin meningkat tekanan darah.
Dilatasi dan konstriksi pembuluh-pembuluh darah dikendalikan oleh
sistem saraf simpatis dan sistem renin-angiotensin.
8
Apabila sistem saraf simpatis dirangsang, katekolamin, seperti epinefrin
dan norepinefrin akan dikeluarkan. Kedua zat kimia ini menyebabkan
konstriksi pembuluh darah, meningkatnya curah jantung, dan kekuatan
konstriksi ventrikel. Sama halnya pada sistem renin-angiotensin, yang apabila
distimulasi juga menyebabakan vasokontriksi pada pembuluh-pembuluh
darah.
C. Etiologi Hipertensi
Berdasarkan etiologi, hipertensi dibagi atas hipertensi esensial dan
hipertensi sekunder (Setiawati dan Bustami, dalam farmakologi dan terapi,
2005)
1. Hipertensi esensial, juga disebut hipertensi primer atau idiopatik, adalah
hipertensi yang tidak jelas etiologinya. Lebih dari 90% kasus hipertensi
termasuk dalam kelompok ini. Kelainan hemodinamik utama pada
hipertensi esensial adalah peningkatan resistensi perifer. Penyebab
hipertensi esensial adalah multifaktor, terdiri dari faktor genetik dan
lingkungan. Faktor keturunan bersifat poligenik dan terlihat adanya
riwayat penyakit kardiovaskular dari keluarga. Faktor predisposisi
genetik ini dapat berupa sensitivitas pada natrium, kepekaan terhadap
stress, peningkatan reaktivitas vascular (terhadap vasokonstriksi), dan
9
resistensi insulin. Paling sedikit ada 3 faktor lingkungan yang dapat
menyebabkan hipertensi yakni makan garam (natrium) berlebihan, stress
psikis, dan obesitas.
2. Hipertensi Sekunder. Prevalensinya hanya sekitar 5-8 % dari seluruh
penderita hipertensi. Hipertensi ini dapat disebabkan oleh penyakit ginjal
(hipertensi renal), penyakit endokrin (hipertensi endokrin), obat, dan lain-
lain. Hipertensi renal dapat berupa:
a. Hipertensi renovaskular, adalah hipertensi akibat lesi pada arteri ginjal
sehingga menyebabkan hipoperfusi ginjal.
b. Hipertensi akibat lesi pada parenkim ginjal menimbulkan gangguan
fungsi ginjal.
Hipertensi endokrin terjadi misalnya akibat kelainan korteks adrenal,
tumor medulla adrenal, akromegali, hipotiroidisme, hipertiroidisme,
hiperparatiroidisme, dan lain- lain. Penyakit lain yang dapat
menimbulkan hipertensi adalah koarktasio aorta, kelainan neurogenik,
stress akut, polisitemia, dan lain- lain.
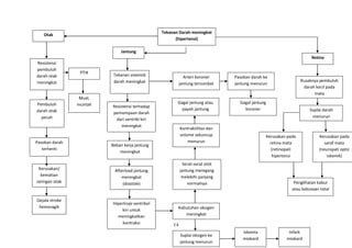
D. Patofisiologi dan Pathway Hipertensi
Kutipan dari : Udjianti, Wajan Juni. 2010. Keperawatan Kardiovaskular.
Jakarta: Salemba Medika (Halaman: 103)
Tekanan arteri sistemik adalah hasil perkalian cardiac output (curah
jantung) dengan total tahanan perifer. Cardiac output diperoleh dari
perkalian antara stroke volume dengan heart rate (denyut jantung).
Pengaturan tahanan perifer dipertahankan oleh sistem saraf otonom dan
sirkulasi hormon.
Empat sistem kontrol yang berperan dalam mempertahankan tekanan
darah antara lain sistem baroreseptor arteri, pengaturan volume cairan tubuh,
sistem renin angiotensin dan autoregulasi vascular.
Baroreseptor arteri terutama ditemukan di sinus carotid, tapi juga dalam
aorta dan dinding ventrikel kiri. Baroreseptor ini memonitor derajat tekanan
arteri. Sistem baroreseptor meniadakan peningkatan tekanan arteri melalui
mekanisme perlambatan jantung oleh respon vagal (stimulasi parasimpatis)
dan vasodilatasi dengan penurunan tonus simpatis. Oleh karena itu, refleks
10
kontrol sirkulasi meningkatkan tekanan arteri sistemik bila tekanan
baroreseptor turun dan menurunkan tekanan arteri sistemik bila tekanan
baroreseptor meningkat. Alasan pasti mengapa kontrol ini gagal pada
hipertensi belum diketahui. Hal ini ditujukan untuk menaikkan re-settting
sensitivitas baroreseptor sehingga tekanan meningkat secara tidak adekuat,
sekalipun penurunan tekanan tidak ada.
Perubahan volume cairan memengaruhi tekanan arteri sistemik. Bila
tubuh mengalami kelebihan garam dan air, tekanan darah meningkat melalui
mekanisme fisiologi kompleks yang mengubah aliran balik vena ke jantung
dan mengakibatkan peningkatan curah jantung. Bila ginjal berfungsi secara
adekuat, peningkatan tekanan arteri mengakibatkan diuresis dan penurunan
tekanan darah. Kondisi patologis yang mengubah ambang tekanan darah
ginjal dalam mengekskresikan garam dan air akan meningkatkan tekanan
arteri sistemik.
Renin dan angiotensin memegang peranan dalam pengaturan tekanan
darah. Ginjal memproduksi renin yaitu suatu enzim yang bertindak pada
substrat protein plasma untuk memisahkan angiotensin I, yang kemudian
diubah oleh corverting enzyme dalam paru menjadi bentuk angiotensin II
kemudian menjadi angiotensin III. Angiotensin II dan III mempunyai aksi
vasokonstriksi yang kuat pada pembuluh darah dan merupakan mekanisme
kontrol terhadap pelepasan aldosteron. Aldosteron sangat bermakna dalam
hipertensi terutama pada aldosteronisme primer. Melalui peningkatan
aktivitas sistem saraf simpatis, angiotensin II dan III juga mempunyai efek
inhibiting atau penghambatan pada ekskresi garam (natrium) dengan akibat
peningkatan tekanan darah.
Sekresi renin yang tidak tepat diduga sebagai penyebab meningkatnya
tahanan perifer vascular pada hipertensi esensial. Pada tekanan darah tinggi,
kadar renin harus diturunkan karena peningkatan tekanan arteriolar renal
mungkin menghambat sekresi renin. Namun demikian, sebagian besar orang
dengan hipertensi esensial mempunyai kadar renin normal.
Peningkatan tekanan darah terus- menerus pada klien hipertensi esensial
akan mengakibatkan kerusakan pembuluh darah pada organ- organ vital.
11
Hipertensi esensial mengakibatkan hyperplasia medial (penebalan) arteriole-
arteriole. Karena pembuluh darah menebal, maka perfusi jaringan menurun
dan mengakibatkan kerusakan organ tubuh. Hal ini menyebabkan infark
miokard, stroke, gagal jantung, dan gagal ginjal.
Autoregulasi vascular merupakan mekanisme lain yang terlibat dalam
hipertensi. Autoregulasi vaskular adalah suatu proses yang mempertahankan
perfusi jaringan dalam tubuh relatif konstan. Jika aliran berubah, proses-
proses autoregulasi akan menurunkan tahanan vaskular dan mengakibatkan
pengurangan aliran, sebaliknya akan menigkatkan tahanan vaskular sebagai
akibat dari peningkatan aliran. Autoregulasi vaskular nampak menjadi
mekanisme penting dalam menimbulkan hipertensi berkaitan dengan
overload garam dan air.
Hipertensi maligna adalah tipe hipertensi berat yang berkembang secara
progresif. Seseorang dengan hipertensi maligna biasanya memiliki gejala-
gejala morning headaches, penglihatan kabur, dan sesak nafas atau dispnea,
dan atau gejala uremia. Tekanan darah diastolik > 115 mmHg, dengan
rentang tekanan diastolik antara 130- 170 mmHg. Hipertensi maligna
meningkatkan resiko gagal ginjal, gagal jantung, dan stroke.
12
13
Angiotensin I menjadi
angiotensin II oleh ACE
Pelepasan rennin oleh
korteks ginjal
Tahanan total
perifer meningkat
Volume sekuncup
dan curah jantung
meningkat
Volume plasma
(intravaskuler)
meningkat
Retensi natrium dan air oleh
tubulus ginjal, reabsorbsi
Natrium meningkat
Angiotensin II
meransang sekresi
aldosteron oleh korteks
adrenal
Aliran darah ke
ginjal menurun
Tekanan Darah
meningkat (hipertensi)
Pembuluh darah
vasokontriksi
Sel otot polos
berkontraksi
Norepinefrin berikatan
dengan reseptor α
Pengeluaran norepinefrin
& epinefrin
Ransangan saraf
simpatis
Efek ke Pembuluh
Darah
Ginjal
Sistem
Pernapasan
Dinding arteri rusak
(perlukaan pada sel
endotel)
aterosklerosis
Saluran arteri
tersumbat
Suplai darah
berkurang/
berhenti
Efek ke organ
tubuh
Dinding arteri
melemah
Dinding arteri
membentuk kantung
(aneurisma)
Dinding arteri pecah
dan terjadilah
pendarahan
Pembuluh darah
ginjal tersumbat
Pasokan darah
ginjal terganggu
Kerja ginjal tidak
efektif
Gagal Ginjal
Tekanan arteri
pulmonalis di
paru meningkat
Hipertensi
pulmonal
Kerja ventrikel
kanan meningkat
Gagal ventrikel
kanan
PATHWAY HIPERTENSI
14
Retina
Tekanan Darah meningkat
(hipertensi)
Otak
Jantung
Pembuluh
darah otak
pecah
Pasokan darah
terhenti
Resistensi
pembuluh
darah otak
meningkat
Kerusakan/
kematian
Jaringan otak
Gejala stroke
hemoragik
PTIK
Mual,
muntah
Tekanan sistemik
darah meningkat
Resistensi terhadap
pemompaan darah
dari ventrikl kiri
meningkat
Beban kerja jantung
meningkat
Afterload jantung
meningkat
(diastole)
Hipertropi ventrikel
kiri untuk
meningkatkan
kontraksi
Kebutuhan oksigen
meningkat
Suplai oksigen ke
jantung menurun
Iskemia
miokard
Infark
miokard
Serat-serat otot
jantung meregang
melebihi panjang
normalnya
Kontraktilitas dan
volume sekuncup
menurun
Gagal jantung atau
payah jantung
Arteri koroner
jantung tersumbat
Pasokan darah ke
jantung menurun
Gagal jantung
koroner
Rusaknya pembuluh
darah kecil pada
mata
Suplai darah
menurun
Kerusakan pada
retina mata
(retinopati
hipertensi
Kerusakan pada
saraf mata
(neuropati optic
iskemik)
Penglihatan kabur
atau kebutaan total
15
E. Manifestasi Klinis Hipertensi
Sebagian besar manifestasi klinis terjadi setelah mengalami hipertensi
bertahun-tahun, dan berupa:
1. Sakit kepala saat terjaga, kadang-kadang disertai mual dan muntah,
akibat peningkatan tekanan darah intrakranium.
2. Penglihatan kabur akibat kerusakan hipertensif pada retina.
3. Cara berjalan yang tidak mantap karena kerusakan susunan saraf pusat.
4. Nokturia yang disebabkan peningkatan aliran darah ginjal dan filtrasi
glomerulus.
5. Edema dependen dan pembengkakan akibat peningkatan tekanan kapiler.
F. Pemeriksaan Diagnostik pada Klien Hipertensi
Diagnostik awal hipertensi ditentukan berdasarkan hasil pemeriksaan
tekanan darah yang tinggi. Pemeriksaan dilakukan paling sedikit dua kali
dalam waktu yang tidak bersamaam dengan posisi klien duduk dan berbaring.
Setelah diagnosis ditentukan, pemeriksaan diagnostik yang spesifik dilakukan
untuk menentukan penyebab hipertensi, luasnya kerusakan pada organ-organ
vital (ginjal, jantung, otak) dan pembuluh-pembuluh retina. Hasil dari
pemeriksaan ini dapat digunakan sebagai data dasar untuk membandingkan
hasil-hasil pemeriksaan selanjutnya. Pemeriksaan yang dapat dilakukan
adalah:
1. Pemeriksaan darah lengkap (hitung diferensial dan kimia serum).
Pemeriksaan hemoglobin/ hematokrit untuk mengkaji hubungan dari sel-
sel terhadap volume cairan (viskositas)
2. Fungsi ginjal (nitrogen urea darah, kreatinin, uranilisis rutin). Urinalisa
yg meliputi darah, protein, dan glukosa mengisyaratkan disfungsi ginjal.
3. Panel lipid untuk mengetahui adanya hiperlipidemia.
4. Elektokardiogram (EKG), sinar toraks, ekokardiogram, untuk melihat
adanya pembesaran jantung dan hipertrofi ventrikel kiri.
16
G. Intervensi Medis pada Klien Hipertensi
Untuk mengobati hipertensi, dapat dilakukan dengan menurunkan
kecepatan denyut jantung, volume sekuncup, atau TPR (Total Peripheral
Resistence). Intervensi farmakologis dan nonfarmakologis dapat membantu
individu mengurangi tekanan darahnya.
1. Pada sebagian orang, penurunan berat badan dapat mengurangi beban
kerja jantung sehingga kecepatan denyut jantung dan volume sekuncup
juga berkurang.
2. Olahraga, terutama bila disertai penurunan berat, menurunkan tekanan
darah dengan menurunkan kecepatan denyut jantung istirahat dan mungkin
TPR (Total Peripheral Resistence). Olahraga meningkatkan kadar HDL,
yang dapat mengurangi terbentuknya aterosklerosis akibat hipertensi.
3. Teknik relaksasi dapat mengurangi denyut jantung dan TPR (Total
Peripheral Resistence) dengan cara menghambat respons stress saraf
simpatis.
4. Berhenti merokok penting untuk mengurangi efek jangka panjang
hipertensi karena asap rokok diketahui menurunkan aliran darah ke
berbagai organ dan dapat meningkatkan kerja jantung.
5. Diuretic bekerja melalui berbagai mekanisme untuk mengurangi curah
jantung dengan mendorong ginjal meningkatkan ekskresi garam dan
airnya. Sebagian diuretic (tiazid) juga dapat menurunkan TPR (Total
Peripheral Resistence). Contoh dari diuretic adalah hidroklorotiazid.
6. Penyekat saluran kalsium menurunkan kontraksi otot polos jantung atau
arteri dengan mengintervensi influx kalsium yang dibutuhkan untuk
kontraksi. Sebagian penyekat saluran kalsium bersifat lebih spesifik untuk
saluran kalsium otot jantung; sebagian yang lain lebih spesifik untuk
saluran kalsium otot polos vascular. Dengan demikian, berbagai penyekat
kalsium memiliki kemampuan yang berbeda-beda dalam menurunkan
kecepatan denyut jantung, volume sekuncup dan TPR (Total Peripheral
Resistence). Contoh golongan dari penyekat saluran kalsium adalah
Nifedipin, Diltiasem, dan Verapamil. Efek samping dari obat golongan ini
adalah sembelit, pusing, sakit kepala, dan muntah
17
7. Penghambat enzim pengubah Angiotensin II atau inhibitor ACE berfungsi
untuk menurunkan angiotensin II dengan menghambat enzim yang
diperlukan untuk mengubah Angiotensin I menjadi angiotensin II. Kondisi
ini menurunkan tekanan darah secara langsung dengan menurunkan TPR
(Total Peripheral Resistence), dan secara tidak langsung dengan
menurunkan sekresi Aldosteron, yang akhirnya meningkatkan pengeluaran
natrium pada urin kemudian menurunkan volume plasma dan curah
jantung. Inhibitor ACE juga menurunkan tekanan darah dengan efek
bradikinin yang memanjang, yang normalnya mengecek enzim. Inhibitor
ACE dikontraindikasi untuk kehamilan. Contoh dari inhibitor ACE adalah
Captopril. Efek samping dari pemakaian Captopril adalah batuk kering,
pusing, sakit kepala, dan lemas.
8. Antagonis (penyekat) reseptor beta, terutama penyekat selektif, bekerja
pada reseptor beta di jantung untuk menurunkan kecepatan denyut dan
curah jantung. Contoh dari golongan ini antara lain Bisoprolol (Maintate),
Metoprolol, Propranolol, dan atenol.
9. Antagonis reseptor alfa, menghambat reseptor alfa di otot polos vascular
yang secara normal berespon terhadap rangsangan simpatis dengan
vasokontriksi. Hal ini akan menurunkan TPR (Total Peripheral
Resistence). Contoh dari golongan ini adalah Carvedilol (Corec), Labetalol
(Normodyne, Trandate, Prasosin, Hidralasin). Efek samping dari pemakain
obat tersebut adalah sakit kepala dan pusing.
10. Vasodilator arteriol langsung dapat digunakan untuk menurunkan TPR
(Total Peripheral Resistence). Contoh obat dari golongan ini adalah
Hidralisin.
11. Pada beberapa individu dapat mungkin mendapat manfaat dari diet
pembatasan natrium.
18
H. Komplikasi Hipertensi
Menurut Corwin (2007) komplikasi dari hipertensi adalah sebagai
berikut:
1. Stroke
Stroke dapat terjadi pada hipertensi kronis apabila arteri yang
memperdarahi otak mengalami hipertrofi dan penebalan, sehingga aliran
darah ke otak yang diperdarahi berkurang. Arteri otak yang mengalami
aterosklerosis dapat melemah sehingga meningkatkan kemungkinan
terbentuknya aneurisma.
2. Infark miokard
Dapat terjadi apabila arteri koroner yang aterosklerotik tidak dapat
menyuplai cukup oksigen ke miokardium atau apabila terbentuk
thrombus yang menghambat aliran darah yang melewati pembuluh darah.
Pada hipertensi kronis dan hipertropi ventrikel, kebutuhan oksigen
miokardium mungkin tidak dapat dipenuhi dan dapat menjadi iskemia
jantung yang menyebabkan infark. Demikian juga, hipertrofi ventrikel
dapat menyebabkan perubahan waktu hantaran listrik melintasi ventrikel
sehingga terjadi disritmia, hipoksia jantung, dan peningkatan risiko
pembentukan bekuan.
3. Gagal ginjal
Dapat terjadi karena kerusakan progresif akibat tekanan tinggi pada
kapiler glomerulus ginjal. Dengan rusaknya glomerulus, aliran darah ke
unit fungsional ginjal, yaitu nefron akan terganggu dan dapat berlanjut
menjadi hipoksik dan kematian. Dengan rusaknya membrane glomerulus,
protein akan keluar melalui urine sehingga tekanan osmotik koloid
plasma berkurang dan menyebabkan edema, yang sering dijumpai pada
hipertensi kronis.
4. Ensefalopati (kerusakan otak)
Dapat terjadi terutama pada hipertensi maligna (hipertensi yang
meningkat, cepat, dan berbahaya). Tekanan yang sangat tinggi pada
kelainan ini menyebabkan peningkatan tekanan kapiler dan mendorong
19
cairan ke ruang interstisial di seluruh susunan saraf pusat. Neuron-
neuron disekitarnya kolaps dan terjadi koma serta kematian.
5. Kejang
Dapat terjadi pada wanita preeklamsi. Bayi yang lahir mungkin
memiliki berat lahir kecil pada masa kehamilan akibat perfusi plasenta
yang tidak adekuat, kemuadian dapat mengalami hipoksia dan asidosis
jika ibu mengalami kejang selama atau sebelum proses persalinan.
I. Penelitian Terkait Hipertensi
Terlampir.
20
BAB III
PENUTUP
A. Simpulan
Hipertensi adalah suatu keadaan dimana tekanan darah sistolik dan
tekanan darah diastolik lebih dari 140/90 mmHg, dimana sudah dilakukan
pengukuran tekanan darah minimal dua kali untuk memastikan keadaan
tersebut dan hipertensi dapat menimbulkan resiko terhadap penyakit stroke,
gagal jantung, serangan jantung, dan kerusakan ginjal. Jenis dari hipertensi
ada 2, yaitu hipertensi esensial dan hipertensi sekunder.
Empat sistem kontrol yang berperan dalam mempertahankan tekanan
darah antara lain sistem baroreseptor arteri, pengaturan volume cairan tubuh,
sistem renin angiotensin dan autoregulasi vascular. Manifestasi klinis yang
dapat terjadi adalah sakait kepala, penglihatan kabur, dan nokturia. Adapun
komplikasi yang dapat terjadi adalah stroke, gagal ginjal, gagal jantung,
ensefalopati dan kejang.
B. Saran
Untuk mencegah terjadinya hipertensi maka seseorang sebaiknya
menjaga pola makan, kurangi diet tinggi natrium, sering berolahraga dan
yang terpenting adalah pengecekan tekanan darah secara berkala.
21
DAFTAR PUSTAKA
Corwin, Elizabeth J. 2009. Buku Saku Patofisiologi. Jakarta: EGC
Nurarif, Amin Huda. 2013. Aplikasi Asuahan Keperawatan Berdasarkan
Diagnostik Medis dan NANDA jilid 1. Jakarta: MediaAction Publishing
Hinchliff, Sue. 1999. Kamus Keperawatan. Jakarta: EGC
ISO Indonesia Volume 43. 2008. Jakarta: PT. ISFI Penerbitan
Udjianti, Wajan Juni. 2010. Keperawatan Kardiovaskular. Jakarta: Salemba
Medika
22
LAMPIRAN
Obat-obat Hipertensi
Golongan &
Nama Obat
Dosis Indikasi Kontra indikasi
Diuretic
(Hidrokloroti
azid)
Edema: dosis awal 5-10
mg sehari atau
berselang sehari pada
pagi hari; dosis
pemeliharaan 5-10 mg
1-3 kali seminggu.
Hipertensi: 12,5 – 25
mg perhari dosis
tunggal pada pagi hari
Edema
Hipertensi
Hipokalemia yang
refraktur,
Hiponatremia,
Hiperkalsemia,
Gangguan ginjal dan
hati yang berat,
Hiperurikemia yang
simptomatik,
Penyakit adison.
Penyekat
saluran
kalsium
(Nifedipin)
Angina pectoris: 10
mg3x sehari
Hipertensi: dosis awal
10 mg 3x sehari
Pengobatan dan
pencegahan angina
pectoris
Pengobatan tambahan
pada hipertensi
Hipersensitif terhadap
nifedipin.
Jangan diberikan pada
wanita hamil.
Jangan diberikan pada
ibu menyusui karena
nifedipin diekskresi ke
dalam ASI. Bila
nifedipin sangat
diperlukan, dianjurkan
untuk berhenti
menyusui karena
pengaruhnya terhadap
bayi belum diketahui.
Jangan digunakan
pada syok
23
kardiovaskuler.
Inhibitor
ACE
(Angotensin
Converting
Enzym)
Contoh:
Captopril
Hipertensi, dosis awal:
12,5 mg tiga kali
sehari.
Bila setelah 2 minggu,
penurunan tekanan
darah masih belum
memuaskan maka dosis
dapat ditingkatkan
menjadi 25 mg tiga kali
sehari.
Bila setelah 2 minggu
lagi, tekanan darah
masih belum terkontrol
sebaiknya ditambahkan
obat diuretik golongan
tiazida misal
hidroklorotiazida 25
mg setiap
hari.
Untuk hipertensi berat
hingga sedang,
kombinasi dengan
tiazida memberikan efek
aditif, sedangkan
kombinasi dengan beta
bloker memberikan efek
yang kurang aditif.
Untuk gagal jantung
yang tidak cukup
responsif atau tidak
dapat dikontrol dengan
diuretik dan digitalis,
dalam hal ini pemberian
kaptopril diberikan
bersama diuretik dan
digitalis.
Penderita yang
hipersensitif terhadap
kaptopril atau penghambat
ACE lainnya (misalnya
pasien mengalami
angioedema selama
pengobatan dengan
penghambat ACE
lainnya).
Antagonis
Reseptor
Beta contoh:
Bisoprolol
(Maintate)
Melalui mulut (per
oral) sebanyak 5 mg ,
diberikan 1 kali sehari
Boleh ditambah sampai
10 mg/hari melalui
mulut (per oral).
Dosis maksimal: 20
mg/hari
Untuk pengaturan pada
pengobatan hipertensi dan
prophylaxis pada kejang
jantung dan gagal jantung.
Hipersensitif terhadap
bisoprolol fumarat
Bisoprolol
dikontraindikasikan
pada penderita
cardiogenic shock,
kelainan jantung, AV
blok tingkat II atau III,
bradikardia sinus.
Antagonis
Reseptor
Alfa
Dosis diberikan
sebanyak 100 mg
melalui mulut (per
Untuk pengobatan
hipertensi (tekanan darah
tinggi).
Hipersensitif, shock
kardiogenik, edema paru,
bradikardi, blok
24
Contoh:
Carvediol
(Corec)
oral), 2 kali sehari
Boleh menambahkan
dosis hingga 200-400
mg/hari melalui mulut
(per oral) setelah 2
minggu
Dosis maksimum: 2400
mg/hari
atrioventrikular, gagal
jantung kongestif yang
tidak terkompensasi;
penyakit saluran nafas
reaktif, bradikardi berat.
Vasodilator
arteriol
(Sodium
nitropusid)
Dosis awal: 0.3-0.5
mcg/kg/menit
Boleh ditingkatkan
dengan kenaikan 0.5
mcg/kg/menit
Sesuaikan dosis
tergantung pada
pengaruh hemodinamik
atau kemunculan sakit
kepala atau mabuk.
Dosis biasa: 3
mcg/kg/menit
Dosis maksimum: 10
mcg/kg/menit
Penginfusan yang lebih
cepat daripada 2
mcg/kg/menit
menyebabkan cyanide
yang lebih cepat dari
yang bisa ditangani
pasien.
Untuk mengobati gagal
jantung kongestif dan
tekanan darah tinggi
yang mengancam hidup
(hipertensi).
Obat ini juga digunakan
untuk menjaga tekanan
darah tetap rendah
selama
pembedahan/operasi.
Pasien dengan kondisi
fisik yang lemah atau
anemia yang tidak
terkoreksi, hipovolemia
dimana sirkulasi otak
tidak mencukupi.

HIPERTENSI

  • 1.
    1 TUGAS KELOMPOK SISTEMKARDIOVASKULAR 1 HIPERTENSI OLEH: AMIRUL IHSAN ( I31111033 ) DEVI OKTAVIA UTAMI ( I31111041 ) ERIYANTO ( I31111027 ) NENI WAHYUNI ( I31111015 ) SALAMA ( I31111009 ) WILLIAM ( I31111008 ) FAKULTAS KEDOKTERAN PROGRAM STUDI ILMU KEPERAWATAN UNIVERSITAS TANJUNGPURA PONTIANAK 2013
  • 2.
    2 BAB I PENDAHULUAN A. Latarbelakang Hipertensi adalah penyakit yang terjadi akibat peningkatan tekanan darah yang dapat diklasifikasikan menjadi 2 jenis yaitu hipertensi primer atau esensial yang penyebabnya tidak diketahui dan hipertensi sekunder yang dapat disebabkan oleh penyakit ginjal, penyakit endokrin, penyakit jantung, gangguan anak ginjal, dll. Hipertensi seringkali tidak menimbulkan gejala, sementara tekanan darah yang terus-menerus tinggi dalam jangka waktu lama dapat menimbulkan komplikasi. Oleh karena itu, hipertensi perlu dideteksi dini yaitu dengan pemeriksaan tekanan darah secara berkala. Tekanan darah dalam kehidupan seseorang bervariasi secara alami. Bayi dan anak-anak secara normal memiliki tekanan darah yang jauh lebih rendah dari pada dewasa. Tekanan darah juga dipengaruhi oleh aktivitas fisik, dimana akan lebih tinggi pada saat melakukan aktivitas dan lebih rendah ketika beristirahat. Tekanan darah dalam satu hari juga berbeda paling tinggi di waktu pagi hari dan paling rendah pada saat tidur malam hari. Faktor pemicu hipertensi dapat dibedakan atas yang tidak dapat terkontrol (seperti keturunan, jenis kelamin, dan umur) dan yang dapat dikontrol (seperti kegemukan, kurang olahraga, merokok, serta konsumsi alkohol dan garam). Penderita hipertensi yang sangat heterogen membuktikan bahwa penyakit ini bagaikan mosaik, diderita oleh orang banyak yang datang dari berbagai subkelompok berisiko di dalam masyarakat. Hal tersebut juga berarti bahwa hipertensi dipengaruhi oleh faktor resiko ganda, baik yang bersifat endogen seperti neurotransmitter, hormon dan genetik, maupun yang bersifat eksogen seperti rokok, nutrisi dan stressor. Bagi para penderita tekanan darah tinggi, penting mengenal hipertensi dengan membuat perubahan gaya hidup positif. Hipertensi dapat dicegah dengan pengaturan pola makan yang baik dan aktivitas fisik yang cukup
  • 3.
    3 B. Rumusan Masalah 1.Apa yang dimaksud dengan hipertensi? 2. Apa saja jenis dari hipertensi? 3. Apa saja etiologi dari hipertensi? 4. Bagaimana patofiologi dan Pathway dari hipertensi? 5. Apa saja manifestasi klinis dari hipertensi? 6. Apa saja pemeriksaan diagnostik yang dapat dilakukan pada klien dengan hipertensi? 7. Apa saja intervensi medis yang dapat dilakukan pada klien dengan hipertensi? 8. Apa saja komplikasi dari hipertensi? 9. Apa penelitian terkait mengenai hipertensi? C. Tujuan 1. Mengetahui dan memahami pengertian dari hipertensi. 2. Mengetahui dan memahami jenis- jenis dari hipertensi. 3. Mengetahui dan memahami etiologi dari hipertensi. 4. Mengetahui dan memahami patofiologi dan Pathway dari hipertensi. 5. Mengetahui dan memahami manifestasi klinis dari hipertensi. 6. Mengetahui dan memahami pemeriksaan diagnostik yang dapat dilakukan pada klien dengan hipertensi. 7. Megetahui dan memahami intervensi medis yang dapat dilakukan pada klien dengan hipertensi. 8. Mengetahui dan memahami komplikasi dari hipertensi. 9. Menegatahui penelitian terkait mengenai hipertensi.
  • 4.
    4 BAB II TINJAUAN PUSTAKA A.Definisi Hipertensi Hipertensi adalah suatu keadaan dimana dijumpai tekanan darah lebih dari 140/90 mmHg atau lebih untuk usia 13- 50 tahun dan tekanan darah mencapai 160/95 mmHg untuk usia diatas 50 tahun. Dan harus dilakukan pengukuran tekanan darah menimal sebanyak dua kali untuk lebih memastikan keadaan tersebut (WHO,2001). Hipertensi dapat diartikan sebagai tekanan darah persisten dimana tekanan darahnya di atas 140/90 mmHg. Pada manula hipertensi didefinisikan sebagai tekanan sistoliknya 160 mmHg dan tekanan diastoliknya 90 mmHg (Brunner dan Suddarth, 2002). Hipertensi didefinisikan sebagai tekanan darah yang lebih tinggi dari 140/90 mmHg dapat diklasifikasikan sesuai derajat keparahannya, mempunyai rentang dari tekanan darah normal tinggi sampai hipertensi maligna. Keadaan ini dikategorikan sebagai primer atau esensial (hampir 90 % dari semua kasus) dan hipertensi sekunder, terjadi sebagai akibat dari kondisi patologi yang dapat dikenali, seringkali dapat diperbaiki (Joint National Commite On Prevention, Detection, Evaluation and Treatment Of High Blood Pleassure VI/JNC VI, 2001). Hipertensi adalah keadaan dimana tekanan arteri rata- rata lebih tinggi dari pada batas atas yang dianggap normal yaitu 140/90 mmHg (Guyton and Hall, 2001). Hipertensi dapat didefinisikan sebagai peningkatan tekanan darah sistolik sedikitnya 140 mmHg atau tekanan diastolik sedikitnya 90 mmHg (Sylvia Price, 2005) Dari definisi- definisi di atas dapat diperoleh kesimpulan bahwa hipertensi adalah suatu keadaan dimana tekanan darah sistolik dan tekanan darah diastolik lebih dari 140/90 mmHg, dimana sudah dilakukan pengukuran tekanan darah minimal dua kali untuk memastikan keadaan tersebut dan
  • 5.
    5 hipertensi dapat menimbulkanresiko terhadap penyakit stroke, gagal jantung, serangan jantung, dan kerusakan ginjal. B. Jenis Hipertensi Ada dua macam hipertensi, yaitu hipertensi esensial (primer) dan sekunder. Sembilan puluh persen dari semua kasus hipertensi adalah primer. Tidak ada penyebab yang jelas tentang hipertensi primer, sekalipun ada beberapa teori yang menunjukkan adanya faktor-faktor genetik, perubahan hormon, dan perubahan simpatis. Hipertensi sekunder adalah akibat dari penyakit atau gangguan tertentu. Contoh penyebab hipertensi sekunder Area yang terganggu Mekanisme Ginjal Penyakit parenkim ginjal (glomerulonefritis, gagal ginjal) Penyakit renovaskuler Kelenjar adrenal Sindrom cushing Aldosteronisme primer fenokromositoma Seringkali menyebabkan hipertensi dependen atau renin atau natrium. Perubahan fisiologis dipengaruhi oleh macamnya penyakit dan beberapa insufiensi ginjal. Berkurangnya perfusi ginjal karena aterosklerosis atau fibrosis yang membuat arteri renalis menyempit; menyebabkan tahanan vaskuler perifer meningkat. Meningkatnya volume darah. Aldosteron menyebabkan retensi natrium dan air, yang membuat volume darah
  • 6.
    6 Koarktasi aorta Trauma kepalaatau tumor kranial Hipertensi akibat kehamilan meningkat . Sekresi yang berlebihan dari katekolamin (norepineprin membuat tahanan vaskular perifer meningkat). Menyebabkan tekanan darah meningkat pada ekstremitas atas dan berkurangnya perfusi pada ekstremitas bawah. Meningkatknya tekanan intrakranial akan mengakibatkan perfusi serebral berkurang; iskemia yang timbul akan merangsang pusat vasometer medula untuk meningkatkan tekanan darah. Penyebab belum diketahui. Ada teori bahwa vasospasme umum bisa menjadi faktor penyebab. Klasifikasi Hipertensi Tingkat Sistolik (mmHg) Diastolik (mmHg) 1 2 3 4 140-159 160-179 180-209 >210 90-99 100-109 110-119 >210
  • 7.
    7 Faktor resiko hipertensiesensial meliputi umur (lebih lanjut), jenis kelamin (pria), riwayat keluarga mengalami hipertensi, obesitas yang dikaitkan dengan peningkatan volume intravaskular, aterosklerosis (penyempitan arteria-arteria dapat membuat tekanan darah meningkat), merokok (nikotin dapat membuat pembuluh darah menyempit), kadar garam tinggi (natrium membuat retensi air yang dapat menyebabkan volume darah meningkat), konsumsi alkohol dapat meningkatkan plasma ketokelamin, dan stres emosi yang merangsang sistem saraf simpatis. Tekanan darah adalah tekanan yang diberikan oleh darah pada dinding pembuluh darah. Pengaturan tekanan darah adalah proses yang kompleks menyangkut pengendalian ginjal terhadap natrium dan retensi air, serta pengendalian sistem saraf terhadap tonus pembuluh darah. Ada dua faktor utama yang mengatur tekanan darah, yaitu darah yang mengalir dan tahanan pembuluh darah perifer. Darah yang mengalir ditentukan oleh volume darah yang dipompakan oleh ventrikel kiri setiap kontraksi dan kecepatan denyut jantung. Tahanan vaskular perifer berkaitan dengan besarnya lumen pembuluh darah perifer. Makin sempit pembuluh darah, makin tinggi tahanan terhadap aliran darah. Jadi makin menyempit pembuluh darah, makin meningkat tekanan darah. Dilatasi dan konstriksi pembuluh-pembuluh darah dikendalikan oleh sistem saraf simpatis dan sistem renin-angiotensin.
  • 8.
    8 Apabila sistem sarafsimpatis dirangsang, katekolamin, seperti epinefrin dan norepinefrin akan dikeluarkan. Kedua zat kimia ini menyebabkan konstriksi pembuluh darah, meningkatnya curah jantung, dan kekuatan konstriksi ventrikel. Sama halnya pada sistem renin-angiotensin, yang apabila distimulasi juga menyebabakan vasokontriksi pada pembuluh-pembuluh darah. C. Etiologi Hipertensi Berdasarkan etiologi, hipertensi dibagi atas hipertensi esensial dan hipertensi sekunder (Setiawati dan Bustami, dalam farmakologi dan terapi, 2005) 1. Hipertensi esensial, juga disebut hipertensi primer atau idiopatik, adalah hipertensi yang tidak jelas etiologinya. Lebih dari 90% kasus hipertensi termasuk dalam kelompok ini. Kelainan hemodinamik utama pada hipertensi esensial adalah peningkatan resistensi perifer. Penyebab hipertensi esensial adalah multifaktor, terdiri dari faktor genetik dan lingkungan. Faktor keturunan bersifat poligenik dan terlihat adanya riwayat penyakit kardiovaskular dari keluarga. Faktor predisposisi genetik ini dapat berupa sensitivitas pada natrium, kepekaan terhadap stress, peningkatan reaktivitas vascular (terhadap vasokonstriksi), dan
  • 9.
    9 resistensi insulin. Palingsedikit ada 3 faktor lingkungan yang dapat menyebabkan hipertensi yakni makan garam (natrium) berlebihan, stress psikis, dan obesitas. 2. Hipertensi Sekunder. Prevalensinya hanya sekitar 5-8 % dari seluruh penderita hipertensi. Hipertensi ini dapat disebabkan oleh penyakit ginjal (hipertensi renal), penyakit endokrin (hipertensi endokrin), obat, dan lain- lain. Hipertensi renal dapat berupa: a. Hipertensi renovaskular, adalah hipertensi akibat lesi pada arteri ginjal sehingga menyebabkan hipoperfusi ginjal. b. Hipertensi akibat lesi pada parenkim ginjal menimbulkan gangguan fungsi ginjal. Hipertensi endokrin terjadi misalnya akibat kelainan korteks adrenal, tumor medulla adrenal, akromegali, hipotiroidisme, hipertiroidisme, hiperparatiroidisme, dan lain- lain. Penyakit lain yang dapat menimbulkan hipertensi adalah koarktasio aorta, kelainan neurogenik, stress akut, polisitemia, dan lain- lain. D. Patofisiologi dan Pathway Hipertensi Kutipan dari : Udjianti, Wajan Juni. 2010. Keperawatan Kardiovaskular. Jakarta: Salemba Medika (Halaman: 103) Tekanan arteri sistemik adalah hasil perkalian cardiac output (curah jantung) dengan total tahanan perifer. Cardiac output diperoleh dari perkalian antara stroke volume dengan heart rate (denyut jantung). Pengaturan tahanan perifer dipertahankan oleh sistem saraf otonom dan sirkulasi hormon. Empat sistem kontrol yang berperan dalam mempertahankan tekanan darah antara lain sistem baroreseptor arteri, pengaturan volume cairan tubuh, sistem renin angiotensin dan autoregulasi vascular. Baroreseptor arteri terutama ditemukan di sinus carotid, tapi juga dalam aorta dan dinding ventrikel kiri. Baroreseptor ini memonitor derajat tekanan arteri. Sistem baroreseptor meniadakan peningkatan tekanan arteri melalui mekanisme perlambatan jantung oleh respon vagal (stimulasi parasimpatis) dan vasodilatasi dengan penurunan tonus simpatis. Oleh karena itu, refleks
  • 10.
    10 kontrol sirkulasi meningkatkantekanan arteri sistemik bila tekanan baroreseptor turun dan menurunkan tekanan arteri sistemik bila tekanan baroreseptor meningkat. Alasan pasti mengapa kontrol ini gagal pada hipertensi belum diketahui. Hal ini ditujukan untuk menaikkan re-settting sensitivitas baroreseptor sehingga tekanan meningkat secara tidak adekuat, sekalipun penurunan tekanan tidak ada. Perubahan volume cairan memengaruhi tekanan arteri sistemik. Bila tubuh mengalami kelebihan garam dan air, tekanan darah meningkat melalui mekanisme fisiologi kompleks yang mengubah aliran balik vena ke jantung dan mengakibatkan peningkatan curah jantung. Bila ginjal berfungsi secara adekuat, peningkatan tekanan arteri mengakibatkan diuresis dan penurunan tekanan darah. Kondisi patologis yang mengubah ambang tekanan darah ginjal dalam mengekskresikan garam dan air akan meningkatkan tekanan arteri sistemik. Renin dan angiotensin memegang peranan dalam pengaturan tekanan darah. Ginjal memproduksi renin yaitu suatu enzim yang bertindak pada substrat protein plasma untuk memisahkan angiotensin I, yang kemudian diubah oleh corverting enzyme dalam paru menjadi bentuk angiotensin II kemudian menjadi angiotensin III. Angiotensin II dan III mempunyai aksi vasokonstriksi yang kuat pada pembuluh darah dan merupakan mekanisme kontrol terhadap pelepasan aldosteron. Aldosteron sangat bermakna dalam hipertensi terutama pada aldosteronisme primer. Melalui peningkatan aktivitas sistem saraf simpatis, angiotensin II dan III juga mempunyai efek inhibiting atau penghambatan pada ekskresi garam (natrium) dengan akibat peningkatan tekanan darah. Sekresi renin yang tidak tepat diduga sebagai penyebab meningkatnya tahanan perifer vascular pada hipertensi esensial. Pada tekanan darah tinggi, kadar renin harus diturunkan karena peningkatan tekanan arteriolar renal mungkin menghambat sekresi renin. Namun demikian, sebagian besar orang dengan hipertensi esensial mempunyai kadar renin normal. Peningkatan tekanan darah terus- menerus pada klien hipertensi esensial akan mengakibatkan kerusakan pembuluh darah pada organ- organ vital.
  • 11.
    11 Hipertensi esensial mengakibatkanhyperplasia medial (penebalan) arteriole- arteriole. Karena pembuluh darah menebal, maka perfusi jaringan menurun dan mengakibatkan kerusakan organ tubuh. Hal ini menyebabkan infark miokard, stroke, gagal jantung, dan gagal ginjal. Autoregulasi vascular merupakan mekanisme lain yang terlibat dalam hipertensi. Autoregulasi vaskular adalah suatu proses yang mempertahankan perfusi jaringan dalam tubuh relatif konstan. Jika aliran berubah, proses- proses autoregulasi akan menurunkan tahanan vaskular dan mengakibatkan pengurangan aliran, sebaliknya akan menigkatkan tahanan vaskular sebagai akibat dari peningkatan aliran. Autoregulasi vaskular nampak menjadi mekanisme penting dalam menimbulkan hipertensi berkaitan dengan overload garam dan air. Hipertensi maligna adalah tipe hipertensi berat yang berkembang secara progresif. Seseorang dengan hipertensi maligna biasanya memiliki gejala- gejala morning headaches, penglihatan kabur, dan sesak nafas atau dispnea, dan atau gejala uremia. Tekanan darah diastolik > 115 mmHg, dengan rentang tekanan diastolik antara 130- 170 mmHg. Hipertensi maligna meningkatkan resiko gagal ginjal, gagal jantung, dan stroke.
  • 12.
  • 13.
    13 Angiotensin I menjadi angiotensinII oleh ACE Pelepasan rennin oleh korteks ginjal Tahanan total perifer meningkat Volume sekuncup dan curah jantung meningkat Volume plasma (intravaskuler) meningkat Retensi natrium dan air oleh tubulus ginjal, reabsorbsi Natrium meningkat Angiotensin II meransang sekresi aldosteron oleh korteks adrenal Aliran darah ke ginjal menurun Tekanan Darah meningkat (hipertensi) Pembuluh darah vasokontriksi Sel otot polos berkontraksi Norepinefrin berikatan dengan reseptor α Pengeluaran norepinefrin & epinefrin Ransangan saraf simpatis Efek ke Pembuluh Darah Ginjal Sistem Pernapasan Dinding arteri rusak (perlukaan pada sel endotel) aterosklerosis Saluran arteri tersumbat Suplai darah berkurang/ berhenti Efek ke organ tubuh Dinding arteri melemah Dinding arteri membentuk kantung (aneurisma) Dinding arteri pecah dan terjadilah pendarahan Pembuluh darah ginjal tersumbat Pasokan darah ginjal terganggu Kerja ginjal tidak efektif Gagal Ginjal Tekanan arteri pulmonalis di paru meningkat Hipertensi pulmonal Kerja ventrikel kanan meningkat Gagal ventrikel kanan PATHWAY HIPERTENSI
  • 14.
    14 Retina Tekanan Darah meningkat (hipertensi) Otak Jantung Pembuluh darahotak pecah Pasokan darah terhenti Resistensi pembuluh darah otak meningkat Kerusakan/ kematian Jaringan otak Gejala stroke hemoragik PTIK Mual, muntah Tekanan sistemik darah meningkat Resistensi terhadap pemompaan darah dari ventrikl kiri meningkat Beban kerja jantung meningkat Afterload jantung meningkat (diastole) Hipertropi ventrikel kiri untuk meningkatkan kontraksi Kebutuhan oksigen meningkat Suplai oksigen ke jantung menurun Iskemia miokard Infark miokard Serat-serat otot jantung meregang melebihi panjang normalnya Kontraktilitas dan volume sekuncup menurun Gagal jantung atau payah jantung Arteri koroner jantung tersumbat Pasokan darah ke jantung menurun Gagal jantung koroner Rusaknya pembuluh darah kecil pada mata Suplai darah menurun Kerusakan pada retina mata (retinopati hipertensi Kerusakan pada saraf mata (neuropati optic iskemik) Penglihatan kabur atau kebutaan total
  • 15.
    15 E. Manifestasi KlinisHipertensi Sebagian besar manifestasi klinis terjadi setelah mengalami hipertensi bertahun-tahun, dan berupa: 1. Sakit kepala saat terjaga, kadang-kadang disertai mual dan muntah, akibat peningkatan tekanan darah intrakranium. 2. Penglihatan kabur akibat kerusakan hipertensif pada retina. 3. Cara berjalan yang tidak mantap karena kerusakan susunan saraf pusat. 4. Nokturia yang disebabkan peningkatan aliran darah ginjal dan filtrasi glomerulus. 5. Edema dependen dan pembengkakan akibat peningkatan tekanan kapiler. F. Pemeriksaan Diagnostik pada Klien Hipertensi Diagnostik awal hipertensi ditentukan berdasarkan hasil pemeriksaan tekanan darah yang tinggi. Pemeriksaan dilakukan paling sedikit dua kali dalam waktu yang tidak bersamaam dengan posisi klien duduk dan berbaring. Setelah diagnosis ditentukan, pemeriksaan diagnostik yang spesifik dilakukan untuk menentukan penyebab hipertensi, luasnya kerusakan pada organ-organ vital (ginjal, jantung, otak) dan pembuluh-pembuluh retina. Hasil dari pemeriksaan ini dapat digunakan sebagai data dasar untuk membandingkan hasil-hasil pemeriksaan selanjutnya. Pemeriksaan yang dapat dilakukan adalah: 1. Pemeriksaan darah lengkap (hitung diferensial dan kimia serum). Pemeriksaan hemoglobin/ hematokrit untuk mengkaji hubungan dari sel- sel terhadap volume cairan (viskositas) 2. Fungsi ginjal (nitrogen urea darah, kreatinin, uranilisis rutin). Urinalisa yg meliputi darah, protein, dan glukosa mengisyaratkan disfungsi ginjal. 3. Panel lipid untuk mengetahui adanya hiperlipidemia. 4. Elektokardiogram (EKG), sinar toraks, ekokardiogram, untuk melihat adanya pembesaran jantung dan hipertrofi ventrikel kiri.
  • 16.
    16 G. Intervensi Medispada Klien Hipertensi Untuk mengobati hipertensi, dapat dilakukan dengan menurunkan kecepatan denyut jantung, volume sekuncup, atau TPR (Total Peripheral Resistence). Intervensi farmakologis dan nonfarmakologis dapat membantu individu mengurangi tekanan darahnya. 1. Pada sebagian orang, penurunan berat badan dapat mengurangi beban kerja jantung sehingga kecepatan denyut jantung dan volume sekuncup juga berkurang. 2. Olahraga, terutama bila disertai penurunan berat, menurunkan tekanan darah dengan menurunkan kecepatan denyut jantung istirahat dan mungkin TPR (Total Peripheral Resistence). Olahraga meningkatkan kadar HDL, yang dapat mengurangi terbentuknya aterosklerosis akibat hipertensi. 3. Teknik relaksasi dapat mengurangi denyut jantung dan TPR (Total Peripheral Resistence) dengan cara menghambat respons stress saraf simpatis. 4. Berhenti merokok penting untuk mengurangi efek jangka panjang hipertensi karena asap rokok diketahui menurunkan aliran darah ke berbagai organ dan dapat meningkatkan kerja jantung. 5. Diuretic bekerja melalui berbagai mekanisme untuk mengurangi curah jantung dengan mendorong ginjal meningkatkan ekskresi garam dan airnya. Sebagian diuretic (tiazid) juga dapat menurunkan TPR (Total Peripheral Resistence). Contoh dari diuretic adalah hidroklorotiazid. 6. Penyekat saluran kalsium menurunkan kontraksi otot polos jantung atau arteri dengan mengintervensi influx kalsium yang dibutuhkan untuk kontraksi. Sebagian penyekat saluran kalsium bersifat lebih spesifik untuk saluran kalsium otot jantung; sebagian yang lain lebih spesifik untuk saluran kalsium otot polos vascular. Dengan demikian, berbagai penyekat kalsium memiliki kemampuan yang berbeda-beda dalam menurunkan kecepatan denyut jantung, volume sekuncup dan TPR (Total Peripheral Resistence). Contoh golongan dari penyekat saluran kalsium adalah Nifedipin, Diltiasem, dan Verapamil. Efek samping dari obat golongan ini adalah sembelit, pusing, sakit kepala, dan muntah
  • 17.
    17 7. Penghambat enzimpengubah Angiotensin II atau inhibitor ACE berfungsi untuk menurunkan angiotensin II dengan menghambat enzim yang diperlukan untuk mengubah Angiotensin I menjadi angiotensin II. Kondisi ini menurunkan tekanan darah secara langsung dengan menurunkan TPR (Total Peripheral Resistence), dan secara tidak langsung dengan menurunkan sekresi Aldosteron, yang akhirnya meningkatkan pengeluaran natrium pada urin kemudian menurunkan volume plasma dan curah jantung. Inhibitor ACE juga menurunkan tekanan darah dengan efek bradikinin yang memanjang, yang normalnya mengecek enzim. Inhibitor ACE dikontraindikasi untuk kehamilan. Contoh dari inhibitor ACE adalah Captopril. Efek samping dari pemakaian Captopril adalah batuk kering, pusing, sakit kepala, dan lemas. 8. Antagonis (penyekat) reseptor beta, terutama penyekat selektif, bekerja pada reseptor beta di jantung untuk menurunkan kecepatan denyut dan curah jantung. Contoh dari golongan ini antara lain Bisoprolol (Maintate), Metoprolol, Propranolol, dan atenol. 9. Antagonis reseptor alfa, menghambat reseptor alfa di otot polos vascular yang secara normal berespon terhadap rangsangan simpatis dengan vasokontriksi. Hal ini akan menurunkan TPR (Total Peripheral Resistence). Contoh dari golongan ini adalah Carvedilol (Corec), Labetalol (Normodyne, Trandate, Prasosin, Hidralasin). Efek samping dari pemakain obat tersebut adalah sakit kepala dan pusing. 10. Vasodilator arteriol langsung dapat digunakan untuk menurunkan TPR (Total Peripheral Resistence). Contoh obat dari golongan ini adalah Hidralisin. 11. Pada beberapa individu dapat mungkin mendapat manfaat dari diet pembatasan natrium.
  • 18.
    18 H. Komplikasi Hipertensi MenurutCorwin (2007) komplikasi dari hipertensi adalah sebagai berikut: 1. Stroke Stroke dapat terjadi pada hipertensi kronis apabila arteri yang memperdarahi otak mengalami hipertrofi dan penebalan, sehingga aliran darah ke otak yang diperdarahi berkurang. Arteri otak yang mengalami aterosklerosis dapat melemah sehingga meningkatkan kemungkinan terbentuknya aneurisma. 2. Infark miokard Dapat terjadi apabila arteri koroner yang aterosklerotik tidak dapat menyuplai cukup oksigen ke miokardium atau apabila terbentuk thrombus yang menghambat aliran darah yang melewati pembuluh darah. Pada hipertensi kronis dan hipertropi ventrikel, kebutuhan oksigen miokardium mungkin tidak dapat dipenuhi dan dapat menjadi iskemia jantung yang menyebabkan infark. Demikian juga, hipertrofi ventrikel dapat menyebabkan perubahan waktu hantaran listrik melintasi ventrikel sehingga terjadi disritmia, hipoksia jantung, dan peningkatan risiko pembentukan bekuan. 3. Gagal ginjal Dapat terjadi karena kerusakan progresif akibat tekanan tinggi pada kapiler glomerulus ginjal. Dengan rusaknya glomerulus, aliran darah ke unit fungsional ginjal, yaitu nefron akan terganggu dan dapat berlanjut menjadi hipoksik dan kematian. Dengan rusaknya membrane glomerulus, protein akan keluar melalui urine sehingga tekanan osmotik koloid plasma berkurang dan menyebabkan edema, yang sering dijumpai pada hipertensi kronis. 4. Ensefalopati (kerusakan otak) Dapat terjadi terutama pada hipertensi maligna (hipertensi yang meningkat, cepat, dan berbahaya). Tekanan yang sangat tinggi pada kelainan ini menyebabkan peningkatan tekanan kapiler dan mendorong
  • 19.
    19 cairan ke ruanginterstisial di seluruh susunan saraf pusat. Neuron- neuron disekitarnya kolaps dan terjadi koma serta kematian. 5. Kejang Dapat terjadi pada wanita preeklamsi. Bayi yang lahir mungkin memiliki berat lahir kecil pada masa kehamilan akibat perfusi plasenta yang tidak adekuat, kemuadian dapat mengalami hipoksia dan asidosis jika ibu mengalami kejang selama atau sebelum proses persalinan. I. Penelitian Terkait Hipertensi Terlampir.
  • 20.
    20 BAB III PENUTUP A. Simpulan Hipertensiadalah suatu keadaan dimana tekanan darah sistolik dan tekanan darah diastolik lebih dari 140/90 mmHg, dimana sudah dilakukan pengukuran tekanan darah minimal dua kali untuk memastikan keadaan tersebut dan hipertensi dapat menimbulkan resiko terhadap penyakit stroke, gagal jantung, serangan jantung, dan kerusakan ginjal. Jenis dari hipertensi ada 2, yaitu hipertensi esensial dan hipertensi sekunder. Empat sistem kontrol yang berperan dalam mempertahankan tekanan darah antara lain sistem baroreseptor arteri, pengaturan volume cairan tubuh, sistem renin angiotensin dan autoregulasi vascular. Manifestasi klinis yang dapat terjadi adalah sakait kepala, penglihatan kabur, dan nokturia. Adapun komplikasi yang dapat terjadi adalah stroke, gagal ginjal, gagal jantung, ensefalopati dan kejang. B. Saran Untuk mencegah terjadinya hipertensi maka seseorang sebaiknya menjaga pola makan, kurangi diet tinggi natrium, sering berolahraga dan yang terpenting adalah pengecekan tekanan darah secara berkala.
  • 21.
    21 DAFTAR PUSTAKA Corwin, ElizabethJ. 2009. Buku Saku Patofisiologi. Jakarta: EGC Nurarif, Amin Huda. 2013. Aplikasi Asuahan Keperawatan Berdasarkan Diagnostik Medis dan NANDA jilid 1. Jakarta: MediaAction Publishing Hinchliff, Sue. 1999. Kamus Keperawatan. Jakarta: EGC ISO Indonesia Volume 43. 2008. Jakarta: PT. ISFI Penerbitan Udjianti, Wajan Juni. 2010. Keperawatan Kardiovaskular. Jakarta: Salemba Medika
  • 22.
    22 LAMPIRAN Obat-obat Hipertensi Golongan & NamaObat Dosis Indikasi Kontra indikasi Diuretic (Hidrokloroti azid) Edema: dosis awal 5-10 mg sehari atau berselang sehari pada pagi hari; dosis pemeliharaan 5-10 mg 1-3 kali seminggu. Hipertensi: 12,5 – 25 mg perhari dosis tunggal pada pagi hari Edema Hipertensi Hipokalemia yang refraktur, Hiponatremia, Hiperkalsemia, Gangguan ginjal dan hati yang berat, Hiperurikemia yang simptomatik, Penyakit adison. Penyekat saluran kalsium (Nifedipin) Angina pectoris: 10 mg3x sehari Hipertensi: dosis awal 10 mg 3x sehari Pengobatan dan pencegahan angina pectoris Pengobatan tambahan pada hipertensi Hipersensitif terhadap nifedipin. Jangan diberikan pada wanita hamil. Jangan diberikan pada ibu menyusui karena nifedipin diekskresi ke dalam ASI. Bila nifedipin sangat diperlukan, dianjurkan untuk berhenti menyusui karena pengaruhnya terhadap bayi belum diketahui. Jangan digunakan pada syok
  • 23.
    23 kardiovaskuler. Inhibitor ACE (Angotensin Converting Enzym) Contoh: Captopril Hipertensi, dosis awal: 12,5mg tiga kali sehari. Bila setelah 2 minggu, penurunan tekanan darah masih belum memuaskan maka dosis dapat ditingkatkan menjadi 25 mg tiga kali sehari. Bila setelah 2 minggu lagi, tekanan darah masih belum terkontrol sebaiknya ditambahkan obat diuretik golongan tiazida misal hidroklorotiazida 25 mg setiap hari. Untuk hipertensi berat hingga sedang, kombinasi dengan tiazida memberikan efek aditif, sedangkan kombinasi dengan beta bloker memberikan efek yang kurang aditif. Untuk gagal jantung yang tidak cukup responsif atau tidak dapat dikontrol dengan diuretik dan digitalis, dalam hal ini pemberian kaptopril diberikan bersama diuretik dan digitalis. Penderita yang hipersensitif terhadap kaptopril atau penghambat ACE lainnya (misalnya pasien mengalami angioedema selama pengobatan dengan penghambat ACE lainnya). Antagonis Reseptor Beta contoh: Bisoprolol (Maintate) Melalui mulut (per oral) sebanyak 5 mg , diberikan 1 kali sehari Boleh ditambah sampai 10 mg/hari melalui mulut (per oral). Dosis maksimal: 20 mg/hari Untuk pengaturan pada pengobatan hipertensi dan prophylaxis pada kejang jantung dan gagal jantung. Hipersensitif terhadap bisoprolol fumarat Bisoprolol dikontraindikasikan pada penderita cardiogenic shock, kelainan jantung, AV blok tingkat II atau III, bradikardia sinus. Antagonis Reseptor Alfa Dosis diberikan sebanyak 100 mg melalui mulut (per Untuk pengobatan hipertensi (tekanan darah tinggi). Hipersensitif, shock kardiogenik, edema paru, bradikardi, blok
  • 24.
    24 Contoh: Carvediol (Corec) oral), 2 kalisehari Boleh menambahkan dosis hingga 200-400 mg/hari melalui mulut (per oral) setelah 2 minggu Dosis maksimum: 2400 mg/hari atrioventrikular, gagal jantung kongestif yang tidak terkompensasi; penyakit saluran nafas reaktif, bradikardi berat. Vasodilator arteriol (Sodium nitropusid) Dosis awal: 0.3-0.5 mcg/kg/menit Boleh ditingkatkan dengan kenaikan 0.5 mcg/kg/menit Sesuaikan dosis tergantung pada pengaruh hemodinamik atau kemunculan sakit kepala atau mabuk. Dosis biasa: 3 mcg/kg/menit Dosis maksimum: 10 mcg/kg/menit Penginfusan yang lebih cepat daripada 2 mcg/kg/menit menyebabkan cyanide yang lebih cepat dari yang bisa ditangani pasien. Untuk mengobati gagal jantung kongestif dan tekanan darah tinggi yang mengancam hidup (hipertensi). Obat ini juga digunakan untuk menjaga tekanan darah tetap rendah selama pembedahan/operasi. Pasien dengan kondisi fisik yang lemah atau anemia yang tidak terkoreksi, hipovolemia dimana sirkulasi otak tidak mencukupi.