HEARING AIDS
BAHA
COCHLEAR IMPLANTATION
DR. MRIDUL JANWEJA
MBBS, MS(ENT), DNB, MNAMS
Email- mriduljanweja@gmail.com
INTRODUCTION
• Auditory rehabilitation is needed for better communication
• Components of auditory rehabilitation-
• Instrumental Devices
• Speech Training
• The heightened volume provided by instrumental devices increase
audibility and reduces the strain of understanding sound in daily listening
situations.
TRAINING
• Speech reading (Lip reading):
• studies movements of lips, facial expression, gestures and the probable context of
conversation.
• This skill is useful for hearing impaired individuals who have high frequency loss
and difficulty in hearing in noisy surroundings.
• Auditory training:
• Auditory training is useful for those using hearing aids and cochlear implants.
• It is used along with the skill of speech reading.
• Speech conservation:
• Patients with profound hearing loss lose the ability to monitor their own speech
production.
• The defects appear in articulation, response, pitch and the volume of voice.
• Speech conservation educates such persons to use their tactile and
proprioceptive feedback systems so that they can monitor their speech
production
INSTRUMENTAL DEVICES
HEARING AIDS
• Any patient of hearing loss, conductive or sensorineural who cannot be
helped by medical and surgical means, is a candidate for hearing aid.
• A hearing aid machine presents amplified sounds to the ear.
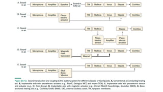
PARTS
• Microphone: It picks up sounds and converts them into electrical
impulses.
• Amplifier: It amplifies electrical impulses.
• Receiver: It converts electrical impulses back to sound.
• Volume control
• Battery power source
• Earmold: The amplified sound is carried to the ear through the earmold.
TYPES
• There are mainly two types of hearing aids:
• 1. Air conduction hearing aid:
• The amplified sound is transmitted to the external auditory canal (EAC), in which
the receiver is situated.
• 2. Bone conduction hearing aid:
• The amplified sound is transmitted to the mastoid bone through a bone vibrator
which snugly fits on the mastoid.
• Vibrator acts as a receiver and directly stimulates the cochlea.
• This type of aid is indicated in patients who suffer from active ear discharge, otitis
externa and atresia of the ear canal.
ELECTROACOUSTIC PROPERTIES
• Saturation sound pressure level: maximum amount of sound pressure
output (power), which can be produced by an aid.
• Acoustic gain: It is the difference between the output and input of a hearing
aid.
• Frequency response: It expresses the gain of a hearing aid across a range of
frequencies.
• Distortion: It is the clarity of sound produced by a hearing aid.
• Loudness compression:
• The amplification of sound is not tolerated beyond a level that is comfortable to the
patient.
• To avoid uncomfortable output level, loudness compression automatically reduces
the gain when hearing input increases.
• Occlusion effect:
• Due to airtight seal in EAC by traditional hearing aids
• Blockage of normal pathway for sound entry to ear
• Autophony & sense of aural fullness
• Increase in low frequency amplification occurs
• Occlusion effect can be lessened either with a vent or electronic filtering of low
frequency.
• Acoustic feedback:
• It occurs when amplified sound leaks from the receiver back into the microphone.
• It leads to an unpleasant high-pitched squeal.
• Acoustic feedback results from short microphone- to-receiver distance, wax, vents
and poor fitting.
• Poor earmold fitting results in annoying acoustic feedback, amplification of
background noise and distortion of sound.
DIFFERENT TYPES OF HEARING AIDS
• Body-worn:
• Microphone, amplifier and the battery are in one small box, which is worn at the
chest level.
• The receiver is situated in the EAC.
• It allows high degree of amplification and minimal feedback
• Behind-the-ear:
• Microphone, amplifier, receiver and battery lie in one small unit which is worn
behind the ear (BTE) by a hook-shaped rigid tube that fits over the auricle.
• Through a soft polyethylene tube and an earmold, it is coupled to the ear canal.
• It has been used for mild-to-moderate hearing loss particularly high frequency
ones.
• Eye-glass-aid or spectacle types:
• In this modification of BTE, the unit is housed in the auricular part of the spectacle
frame.
• It can be used by hearing loss persons who wear eye glasses.
• In-the-ear (ITE):
• All the parts of hearing aid are housed in a small box, which resembles earmold
in size and shape and is worn in the ear (ITE).
• It has been used in cases of mild-to moderate hearing losses
• Canal types:
• The hearing aid is small and worn in the ear canal.
• Popular because of their small size.
• The ear canal should be large and wide.
• The patient should have the skill to manipulate the minute controls in the aid.
• In The Canal (ITC)
• Completely in the Canal (CIC)
• Smallest and invisible type
• Only a clear filament protrudes from the ear canal and helps in removing the
hearing aid
• Provide full or partial resolution of the occlusion effect.
• Telephones can be used as they do not need a vent.
• Can develop feedback with jaw movement.
ITC Hearing Aid CIC Hearing Aid
• Features of BTE and ITE/ITC/CIC:
• They are the most commonly used hearing aids.
• ITE/ITC/CIC improve localization of sounds.
• Smaller the size higher is the cost and cosmetic appearance.
• Increased amplification provided by the pinna boosts gain in higher frequencies.
• Amount of gain is limited due to problems with acoustic feedback.
• Patients need to have good vision and manual dexterity to manipulate smaller size
hearing aid. This is a problem for older patients.
• The canal length and bore size and vent size of BTE earmold or ITE shell may be
used to alter the acoustic output.
• A relatively large vent is required if less output at low frequency is desirable as in
cases of high frequency hearing loss.
CONTRALATERAL ROUTING OF SIGNALS(CROS)
• Microphone is fitted in the profoundly deaf ear and the receiver is placed in the better ear.
• The microphone in the deaf ear picks up sounds, which are passed to the receiver placed in the better
ear.
• This type of arrangement, which is
useful in patients with unilateral profound hearing loss,
helps in localizing the sound coming from the side of
the deaf ear.
• The contralateral routing of signals (CROS) can be
accomplished through wiring or through
radiofrequency transmission.
• A non-occluding or open earmold is used in
better ear to allow detection of sounds
without amplification.
• Monaural/Binaural Amplification-
• Head shadow effect: When sound has to cross the head to reach other side of the
ear, 6 dB loss in sound intensity occurs.
• In cases of bilateral hearing loss, binaural hearing aid amplification is advantageous
as-
• Eliminates head shadow effect
• Better speech discrimination and localization.
• The improved ease of listening avoids sensory deprivation.
• Pre-lingual deafness- hearing loss that occurs prior to the development of
basic spoken language skills, which usually occurs at 2–3 years of age.
• Post-lingual deafness- hearing loss that occurs after the development of
basic spoken language skills. It has prognostic importance in candidates of
cochlear implants.
EVALUATION OF HEARING AID CANDIDATES
• History and physical examination:
• Age and dexterity of patient
• Condition of the outer and middle ear
• Cosmetic concerns of the patient
• Type of earmold
• Audiogram: It determines following parameters and helps in selecting the type
of hearing aids:
• Degree of hearing loss
• Frequencies affected
• Type of hearing loss: Conductive or sensorineural
• Presence of recruitment*
• Uncomfortable loudness level
• The type of fitting: monaural, binaural (separate aid for each ear), binaural Y-connection
(one aid with two receivers) or the CROS type
*Abnormal growth in loudness with increases in stimulus intensity- seen in cochlear hearing loss
DISADVANTAGES OF CONVENTIONAL HEARING AIDS
• Insufficient amplification (gain)
• Acoustic feedback
• Spectral distortion
• Nonlinear/harmonic distortion
• Occlusion of external auditory canal
• Appearance/visibility
• Lack of directionality
• Collection of wax in the canal and blockage of insert.
• Sensitivity of canal skin to earmoulds.
• Problem to use in discharging ears.
IMPLANTABLE HEARING AIDS
• Can be totally or partially concealed
• The transducer of the aid is coupled directly to the bone or ossicular
chain (malleus or stapes)
• Advantages-
• Improved signal-to-noise ratios
• Greater amplification/gain potential
• Invisibility; improved cosmetic
• Loss of distortion and feedback
• Removal of occlusion effect
• Greater dynamic range ; broader frequency response
• Improved fidelity
• Better speech understanding, without reducing residual hearing
• Reduced limitation of patient activity
• Decreased predisposition to infection
• Indications:
• Sensorineural hearing loss
• Conductive hearing losses, (congenital or acquired), which are not amenable to
surgical treatment.
• Classification:
• BAHA: Entific BAHA and RetroX
• Implantable middle ear hearing aids
MIDDLE EAR IMPLANTABLE HEARING AIDS
• Work on a direct drive principle.
• Direct drive middle ear implant systems use mechanical vibrations delivered directly to the
ossicular chain, while leaving the ear canal completely open.
• Implantable middle ear devices are generally available in two types:
• 1. Piezoelectric devices-
• Piezoelectric devices operate by passing an electric current into a piezoceramic crystal, which
changes its volume and thereby produce a vibratory signal.
• This piezoelectric transducer in turn is coupled to the ossicles and drives the ossicular chain by
vibration.
• Examples- Envoy, middle-ear transducer (MET or also called otologic device), Rion and totally
integrated cochlear amplifier (TICA).
• 2. Electromagnetic hearing devices-
• Electromagnetic hearing devices function by passing an electric current into a coil, which creates
a magnetic flux that drives an adjacent magnet.
• The small magnet is attached to one of the ossicles of the middle ear to convey vibrations to the
cochlea.
• Examples- Med-El Vibrant Soundbridge, Otologics Carina/MET
VIBRANT SOUNDBRIDGE DEVICE
• The vibrant soundbridge is a semi-implantable device made of two
components: an internal and an external.
• The internal component is called Vibrating Ossicular Prosthesis (VORP) and
is made up of three parts:
• Receiver
• Floating mass transducer (FMT)- FMT is connected to the incus
• Conductor link between the two.
• The external component is called the audio processor which is worn
behind the ear.
• The audio processor contains a microphone that picks up sound from the
environment and transmits it across the skin by radiofrequency waves to
the internal receiver.
• PROCEDURE-
• The internal device is surgically implanted.
• The procedure is conducted under general anaesthesia.
• The receiver of the implant is positioned under the skin over the mastoid bone via
a standard cortical mastoidectomy
• Posterior tympanotomy is done; the ossicular chain is visualized and the FMT is
attached to the long process of the incus.
• The middle ear structures are not modified. Therefore, there is no significant
impact on the residual hearing of the patient.
• Six to eight weeks after the procedure, the patient is fitted with the external audio
processor that attaches magnetically to the back of the ear.
• The processor is then programmed.
• CANDIDACY PROFILE-
• Adults aged 18 years and older with moderate-to-severe sensorineural hearing
loss.
• Mixed hearing losses resulting from otosclerosis or ossicular erosion or agenesis
through direct placement of the VORP on the stapes superstructure, round
window, or oval window
• Candidates should have experience of using traditional hearing aids and should
have a desire for an alternative hearing system.
• ADVANTAGES-
• A direct drive system provides mechanical energy directly to the ossicles,
bypassing the ear canal and the tympanic membrane.
• This eliminates many of the inherent issues of conventional hearing aids such as
occlusion, feedback, discomfort and wax related problems.
• Ability to provide improved sound quality to the hearing impaired subjects
particularly in noisy environments
VIBROPLASTY
• Type A Vibroplasty-
• Coupling of middle ear implant on an intact ossicular chain (umbo, incus or stapes)
• Stapes head and footplate are the most favourable attachment points
• Indication- mild to moderate SNHL
• Type B Vibroplasty-
• Implant coupled to a remnant of the ossicular chain, which is in most cases the
stapes or its footplate
• Type C Vibroplasty-
• coupling of the actuator on one of the middle ear window membranes (usually
round window)
• Type D Vibroplasty-
• Direct coupling of an AMEI to the inner ear fluid (via oval window)
• Implant used- VSB+ conventional stapes piston
BONE-ANCHORED HEARING AID (BAHA)
• Bone-anchored hearing aid is a type of hearing aid which is based on the
principle of bone conduction.
• Bone-anchored hearing aids use a surgically implanted abutment to
transmit sound by direct conduction through bone to the cochlea,
bypassing the external auditory canal and middle ear
•INDICATIONS FOR BAHA-
• 1. When air-conduction (AC) hearing aid cannot be used:
• Canal atresia, congenital or acquired, not amenable to treatment.
• Chronic ear discharge, not amenable to treatment.
• Excessive feedback and discomfort from air-conduction hearing aid.
• 2. Conductive or mixed hearing loss, e.g. otosclerosis and
tympanosclerosis where surgery is contraindicated.
• 3. Single-sided hearing loss.
• COMPONENTS OF BAHA-
• (i) Titanium fixture
• (ii) Titanium abutment
• (iii) Sound processor
• The titanium fixture is surgically embedded in the skull bone with abutment
exposed outside the skin.
• The titanium fixture bonds with the surrounding tissue in a process called
osseointegration.
• The sound processor is attached to the abutment once osseointegration is
complete which usually takes 2–6 months after implantation.
• The BAHA device transmits vibrations to the external abutment which
further vibrates the skull and cochleae.
• ADVANTAGES-
• It has replaced CROS for treatment of Single Sided Deafness (SSD).
• The BAHA device can be implanted on the side of the deaf ear, and it
transmits the sound by means of bone conduction to the contralateral
cochlea.
• The BAHA is fixed on the deaf side and collects sound waves to transmit
to healthy cochlea of the other side.
• This process eliminates the head-shadow effect and allows for hearing
from both sides of the head.
• The BAHA substantially improves speech recognition in quiet and in noise
compared with the CROS aids.
• PROCEDURE-
• The surgery is typically performed in a single stage in adults.
• About 3 months are allowed for osseointegration before the sound processor can
be attached.
• A two-stage procedure is recommended in children in whom the fixture is placed
into the bone in the first stage. After about 6 months to allow for
osseointegration, a second-stage operation is done to connect the abutment
through the skin to the fixture.
• Complications of BAHA –
• Failure to osseointegrate the implant
• Local infections and inflammation at the implant site
COCHLEAR IMPLANTS
• These electronic devices convert sound signals into electrical impulses which directly
stimulate the cochlear nerve. It works by producing meaningful electrical stimulation of
the auditory nerve where degeneration of the hair cells in the cochlea has progressed
to a point such that amplification provided by hearing aids is no longer effective.
• Indicated for patients of profound binaural sensorineural hearing loss (with non
functional cochlear hair cells) who have intact auditory nerve functions and show little
or no benefit from hearing aids.
• Children with congenital and early childhood hearing loss need early intervention with
hearing aids or cochlear implants. Auditory deprivation during the early developmental
period results in degeneration in central auditory pathways, which limits the speech
and language acquisition following cochlear implantation.
COMPONENTS AND FUNCTIONING OF A COCHLEAR IMPLANT
• A cochlear implant has an external and internal component.
• External component: Microphone, speech processor and transmitter.
• Microphone: Microphone, placed behind the ear (BTE) picks up the acoustic signals
and converts it into electrical signals, which are delivered to the speech processor.
• Speech processor: Speech processor can be body-worn or BTE. It modifies the
signal and delivers it to the transmitter. It uses specific speech coding strategy to
translate acoustic information into electric stimulation.
• Transmitter: Transmitter is secured over the mastoid to the magnet in the
implanted portion of machine. It delivers the signal to the implanted
receiver/stimulator via FM radio frequency or magnetic coil.
• Internal component: It is surgically implanted and comprises following:
• Receiver/Stimulator: It is placed under the skin. It decodes and further modifies the
signal and delivers it to electrode.
• Electrode: Electrode is placed into the scala tympani – either through round window
or via cochleostomy. The electrode has multiple channels. The electrodes stimulate
the spiral ganglion cells in cochlea. The auditory nerve is thus stimulated and sends
these electrical pulses to the brain which are finally interpreted as sound.
• Electrodes have a linear array of electrode contacts used to deliver multiple channels
of current to different places along the basilar membrane
CANDIDACY PROFILE-
• Cochlear implants may be used both in children and adults.
• The following criteria help define candidacy for cochlear implantation:
• 1. Bilateral severe to profound sensorineural hearing loss.
• 2. Little or no benefit from hearing aids.
• 3. No medical contraindication for surgery.
• 4. Realistic expectation.
• 5. Good family and social support toward habilitation.
• 6. Adequate cognitive function to be able to use the device.
• Factors improving outcomes of cochlear implants in children:
• Postlingual hearing loss in children
• Early implantation (1 year of age) in prelingual children
• Shorter duration of postlingual hearing loss
• Neural plasticity within central auditory pathway and area
INDICATIONS FOR COCHLEAR IMPLANT EVALUATIONS
• Adults
• Thresholds of 70 dB or more at 1,000 Hz and above in the better ear
• Word discrimination less than 70%
• Aided scores on open-set sentence tests less than 50%
• Communication difficulties even with appropriate hearing aid use
• Children: There is no lower age limit for evaluation.
• Thresholds of 90 dB HL or more at 2,000 Hz and above in better ear
• Aided levels poorer than 35 dB HL (especially at 4,000 Hz) in better ear
• BERA:
• No response in both ears
• No response in one ear and elevated responses in other ear
• Minimal benefit from hearing aids: 3–6 months of hearing aid use
• Poor development of auditory or communication skills
• Severely impairing auditory neuropathy/dyssynchrony
EVALUATION OF COCHLEAR IMPLANT CANDIDATES
• The cochlear implant candidates are assessed carefully for the following
elements:
• History and examination in detail to determine the medical fitness and predict
expected outcomes.
• Audiologic evaluation to determine suitability for the implant and depending on
the age include–
• Pure tone audiogram
• Speech discrimination tests
• Tympanometry
• Otoacoustic emissions
• Auditory brainstem responses (BERA)
• Auditory steady state responses (ASSR)
• Imaging of temporal bone and brain especially for cochlea and auditory nerve:
HRCT and MRI.
• Hearing aid fitting and performance: A hearing aid trial and evaluation is
mandatory. To determine the performance, it may include:
• Aided free-field sound detection thresholds
• Aided speech perception and discrimination scores
• Communicative status: Speech and language evaluation to determine any
developmental language or articulation disorders. During the postoperative
mapping of the device, it helps in identifying areas of deficit in speech perception
and necessary programming of the implant.
• Psychological evaluation: To determine the cognitive status or mental functioning
disabilities other than hearing loss.
• Comparison between the performance of the patient and implant recipients.
• Decision for or against the implant.
• Selection of the ear.
• Expectations of prospective patients/parents.
• All candidates are vaccinated against meningitis especially Haemophilus influenzae
type B, Pneumococcus and Meningococcus.
SURGERY
• The principle of cochlear implant surgery is to place the electrode array
within the scala tympani of the cochlea. This allows the electrodes to be in
close proximity to the spiral ganglion cells.
• Surgery is carried out under general anaesthesia and is similar to mastoid
surgery.
• Once the patient is positioned, prepped and draped, the position of the
device is marked and the incision planned.
• Flaps are elevated carefully so as not to disrupt the blood supply. Usually, a
two-layered approach is chosen utilizing a flap of skin and subcutaneous
tissue, followed by a second layer of musculoperiosteal flap.
• A pocket is created under the second flap and a well or recess is drilled in
the bone to house the receiver/ stimulator.
• There are broadly two surgical techniques to approach the cochlea for
implantation:
• (i) The facial recess approach/ Posterior Tympanotomy approach
• simple cortical mastoidectomy is done first and the short process of the incus and the
lateral semicircular canal are identified.
• The facial recess is opened by performing a posterior tympanotomy.
• The stapes, promontory and round window niche are identified.
• Cochleostomy is then performed anteroinferior to the round window membrane to a
diameter of 1.0–1.6 mm depending on the electrode to be used.
• Alternatively, round window membrane is lifted and electrodes inserted directly in
scala tympani.
• (ii) Veria Technique
• a tympanomeatal flap is elevated to perform a cochleostomy either by endaural or
postaural approach.
• In this technique, a bony tunnel is drilled along the external canal towards the middle
ear.
• The device is placed in the “well” created and is secured with ties.
• The electrode array is gently and gradually inserted through the
cochleostomy till complete insertion has been achieved.
• Electrophysiological testing is carried out to check that the electrode
impedances and telemetry responses are satisfactory.
• The wound is closed in layers and a mastoid bandage applied.
POSTOPERATIVE MAPPING (PROGRAMMING) OF DEVICE AND HABILITATION
• Activation of the implant is done 3–4 weeks after implantation.
• Following this the implant is “programmed” or “mapped.” Mapping is done
on a regular basis during postoperative rehabilitation to fine-tune the
processor and get the best performance as the patient gets used to hearing
with the implant.
• Rehabilitation is an essential part for those who have undergone cochlear
implantation.
• All patients need auditory-verbal therapy(AVT).
• In auditory-verbal therapy, the emphasis is laid on making the child listen
and speak like a normal person rather than use lip reading and visual cues.
• Learning to listen takes time and requires concerted efforts from the
patient, the family and the person providing habilitation services.
hearing aids, cochlear implants, middle ear implants, bone anchored hearing aids

hearing aids, cochlear implants, middle ear implants, bone anchored hearing aids

  • 1.
    HEARING AIDS BAHA COCHLEAR IMPLANTATION DR.MRIDUL JANWEJA MBBS, MS(ENT), DNB, MNAMS Email- mriduljanweja@gmail.com
  • 2.
    INTRODUCTION • Auditory rehabilitationis needed for better communication • Components of auditory rehabilitation- • Instrumental Devices • Speech Training • The heightened volume provided by instrumental devices increase audibility and reduces the strain of understanding sound in daily listening situations.
  • 3.
    TRAINING • Speech reading(Lip reading): • studies movements of lips, facial expression, gestures and the probable context of conversation. • This skill is useful for hearing impaired individuals who have high frequency loss and difficulty in hearing in noisy surroundings. • Auditory training: • Auditory training is useful for those using hearing aids and cochlear implants. • It is used along with the skill of speech reading. • Speech conservation: • Patients with profound hearing loss lose the ability to monitor their own speech production. • The defects appear in articulation, response, pitch and the volume of voice. • Speech conservation educates such persons to use their tactile and proprioceptive feedback systems so that they can monitor their speech production
  • 4.
  • 5.
    HEARING AIDS • Anypatient of hearing loss, conductive or sensorineural who cannot be helped by medical and surgical means, is a candidate for hearing aid. • A hearing aid machine presents amplified sounds to the ear.
  • 6.
    PARTS • Microphone: Itpicks up sounds and converts them into electrical impulses. • Amplifier: It amplifies electrical impulses. • Receiver: It converts electrical impulses back to sound. • Volume control • Battery power source • Earmold: The amplified sound is carried to the ear through the earmold.
  • 7.
    TYPES • There aremainly two types of hearing aids: • 1. Air conduction hearing aid: • The amplified sound is transmitted to the external auditory canal (EAC), in which the receiver is situated. • 2. Bone conduction hearing aid: • The amplified sound is transmitted to the mastoid bone through a bone vibrator which snugly fits on the mastoid. • Vibrator acts as a receiver and directly stimulates the cochlea. • This type of aid is indicated in patients who suffer from active ear discharge, otitis externa and atresia of the ear canal.
  • 8.
    ELECTROACOUSTIC PROPERTIES • Saturationsound pressure level: maximum amount of sound pressure output (power), which can be produced by an aid. • Acoustic gain: It is the difference between the output and input of a hearing aid. • Frequency response: It expresses the gain of a hearing aid across a range of frequencies. • Distortion: It is the clarity of sound produced by a hearing aid. • Loudness compression: • The amplification of sound is not tolerated beyond a level that is comfortable to the patient. • To avoid uncomfortable output level, loudness compression automatically reduces the gain when hearing input increases.
  • 9.
    • Occlusion effect: •Due to airtight seal in EAC by traditional hearing aids • Blockage of normal pathway for sound entry to ear • Autophony & sense of aural fullness • Increase in low frequency amplification occurs • Occlusion effect can be lessened either with a vent or electronic filtering of low frequency. • Acoustic feedback: • It occurs when amplified sound leaks from the receiver back into the microphone. • It leads to an unpleasant high-pitched squeal. • Acoustic feedback results from short microphone- to-receiver distance, wax, vents and poor fitting. • Poor earmold fitting results in annoying acoustic feedback, amplification of background noise and distortion of sound.
  • 10.
    DIFFERENT TYPES OFHEARING AIDS • Body-worn: • Microphone, amplifier and the battery are in one small box, which is worn at the chest level. • The receiver is situated in the EAC. • It allows high degree of amplification and minimal feedback
  • 11.
    • Behind-the-ear: • Microphone,amplifier, receiver and battery lie in one small unit which is worn behind the ear (BTE) by a hook-shaped rigid tube that fits over the auricle. • Through a soft polyethylene tube and an earmold, it is coupled to the ear canal. • It has been used for mild-to-moderate hearing loss particularly high frequency ones.
  • 12.
    • Eye-glass-aid orspectacle types: • In this modification of BTE, the unit is housed in the auricular part of the spectacle frame. • It can be used by hearing loss persons who wear eye glasses.
  • 13.
    • In-the-ear (ITE): •All the parts of hearing aid are housed in a small box, which resembles earmold in size and shape and is worn in the ear (ITE). • It has been used in cases of mild-to moderate hearing losses
  • 14.
    • Canal types: •The hearing aid is small and worn in the ear canal. • Popular because of their small size. • The ear canal should be large and wide. • The patient should have the skill to manipulate the minute controls in the aid. • In The Canal (ITC) • Completely in the Canal (CIC) • Smallest and invisible type • Only a clear filament protrudes from the ear canal and helps in removing the hearing aid • Provide full or partial resolution of the occlusion effect. • Telephones can be used as they do not need a vent. • Can develop feedback with jaw movement.
  • 15.
    ITC Hearing AidCIC Hearing Aid
  • 16.
    • Features ofBTE and ITE/ITC/CIC: • They are the most commonly used hearing aids. • ITE/ITC/CIC improve localization of sounds. • Smaller the size higher is the cost and cosmetic appearance. • Increased amplification provided by the pinna boosts gain in higher frequencies. • Amount of gain is limited due to problems with acoustic feedback. • Patients need to have good vision and manual dexterity to manipulate smaller size hearing aid. This is a problem for older patients. • The canal length and bore size and vent size of BTE earmold or ITE shell may be used to alter the acoustic output. • A relatively large vent is required if less output at low frequency is desirable as in cases of high frequency hearing loss.
  • 17.
    CONTRALATERAL ROUTING OFSIGNALS(CROS) • Microphone is fitted in the profoundly deaf ear and the receiver is placed in the better ear. • The microphone in the deaf ear picks up sounds, which are passed to the receiver placed in the better ear. • This type of arrangement, which is useful in patients with unilateral profound hearing loss, helps in localizing the sound coming from the side of the deaf ear. • The contralateral routing of signals (CROS) can be accomplished through wiring or through radiofrequency transmission. • A non-occluding or open earmold is used in better ear to allow detection of sounds without amplification.
  • 18.
    • Monaural/Binaural Amplification- •Head shadow effect: When sound has to cross the head to reach other side of the ear, 6 dB loss in sound intensity occurs. • In cases of bilateral hearing loss, binaural hearing aid amplification is advantageous as- • Eliminates head shadow effect • Better speech discrimination and localization. • The improved ease of listening avoids sensory deprivation. • Pre-lingual deafness- hearing loss that occurs prior to the development of basic spoken language skills, which usually occurs at 2–3 years of age. • Post-lingual deafness- hearing loss that occurs after the development of basic spoken language skills. It has prognostic importance in candidates of cochlear implants.
  • 19.
    EVALUATION OF HEARINGAID CANDIDATES • History and physical examination: • Age and dexterity of patient • Condition of the outer and middle ear • Cosmetic concerns of the patient • Type of earmold • Audiogram: It determines following parameters and helps in selecting the type of hearing aids: • Degree of hearing loss • Frequencies affected • Type of hearing loss: Conductive or sensorineural • Presence of recruitment* • Uncomfortable loudness level • The type of fitting: monaural, binaural (separate aid for each ear), binaural Y-connection (one aid with two receivers) or the CROS type *Abnormal growth in loudness with increases in stimulus intensity- seen in cochlear hearing loss
  • 20.
    DISADVANTAGES OF CONVENTIONALHEARING AIDS • Insufficient amplification (gain) • Acoustic feedback • Spectral distortion • Nonlinear/harmonic distortion • Occlusion of external auditory canal • Appearance/visibility • Lack of directionality • Collection of wax in the canal and blockage of insert. • Sensitivity of canal skin to earmoulds. • Problem to use in discharging ears.
  • 21.
    IMPLANTABLE HEARING AIDS •Can be totally or partially concealed • The transducer of the aid is coupled directly to the bone or ossicular chain (malleus or stapes) • Advantages- • Improved signal-to-noise ratios • Greater amplification/gain potential • Invisibility; improved cosmetic • Loss of distortion and feedback • Removal of occlusion effect • Greater dynamic range ; broader frequency response • Improved fidelity • Better speech understanding, without reducing residual hearing • Reduced limitation of patient activity • Decreased predisposition to infection
  • 22.
    • Indications: • Sensorineuralhearing loss • Conductive hearing losses, (congenital or acquired), which are not amenable to surgical treatment. • Classification: • BAHA: Entific BAHA and RetroX • Implantable middle ear hearing aids
  • 24.
    MIDDLE EAR IMPLANTABLEHEARING AIDS • Work on a direct drive principle. • Direct drive middle ear implant systems use mechanical vibrations delivered directly to the ossicular chain, while leaving the ear canal completely open. • Implantable middle ear devices are generally available in two types: • 1. Piezoelectric devices- • Piezoelectric devices operate by passing an electric current into a piezoceramic crystal, which changes its volume and thereby produce a vibratory signal. • This piezoelectric transducer in turn is coupled to the ossicles and drives the ossicular chain by vibration. • Examples- Envoy, middle-ear transducer (MET or also called otologic device), Rion and totally integrated cochlear amplifier (TICA). • 2. Electromagnetic hearing devices- • Electromagnetic hearing devices function by passing an electric current into a coil, which creates a magnetic flux that drives an adjacent magnet. • The small magnet is attached to one of the ossicles of the middle ear to convey vibrations to the cochlea. • Examples- Med-El Vibrant Soundbridge, Otologics Carina/MET
  • 26.
    VIBRANT SOUNDBRIDGE DEVICE •The vibrant soundbridge is a semi-implantable device made of two components: an internal and an external. • The internal component is called Vibrating Ossicular Prosthesis (VORP) and is made up of three parts: • Receiver • Floating mass transducer (FMT)- FMT is connected to the incus • Conductor link between the two. • The external component is called the audio processor which is worn behind the ear. • The audio processor contains a microphone that picks up sound from the environment and transmits it across the skin by radiofrequency waves to the internal receiver.
  • 29.
    • PROCEDURE- • Theinternal device is surgically implanted. • The procedure is conducted under general anaesthesia. • The receiver of the implant is positioned under the skin over the mastoid bone via a standard cortical mastoidectomy • Posterior tympanotomy is done; the ossicular chain is visualized and the FMT is attached to the long process of the incus. • The middle ear structures are not modified. Therefore, there is no significant impact on the residual hearing of the patient. • Six to eight weeks after the procedure, the patient is fitted with the external audio processor that attaches magnetically to the back of the ear. • The processor is then programmed.
  • 30.
    • CANDIDACY PROFILE- •Adults aged 18 years and older with moderate-to-severe sensorineural hearing loss. • Mixed hearing losses resulting from otosclerosis or ossicular erosion or agenesis through direct placement of the VORP on the stapes superstructure, round window, or oval window • Candidates should have experience of using traditional hearing aids and should have a desire for an alternative hearing system. • ADVANTAGES- • A direct drive system provides mechanical energy directly to the ossicles, bypassing the ear canal and the tympanic membrane. • This eliminates many of the inherent issues of conventional hearing aids such as occlusion, feedback, discomfort and wax related problems. • Ability to provide improved sound quality to the hearing impaired subjects particularly in noisy environments
  • 31.
    VIBROPLASTY • Type AVibroplasty- • Coupling of middle ear implant on an intact ossicular chain (umbo, incus or stapes) • Stapes head and footplate are the most favourable attachment points • Indication- mild to moderate SNHL • Type B Vibroplasty- • Implant coupled to a remnant of the ossicular chain, which is in most cases the stapes or its footplate • Type C Vibroplasty- • coupling of the actuator on one of the middle ear window membranes (usually round window) • Type D Vibroplasty- • Direct coupling of an AMEI to the inner ear fluid (via oval window) • Implant used- VSB+ conventional stapes piston
  • 32.
    BONE-ANCHORED HEARING AID(BAHA) • Bone-anchored hearing aid is a type of hearing aid which is based on the principle of bone conduction. • Bone-anchored hearing aids use a surgically implanted abutment to transmit sound by direct conduction through bone to the cochlea, bypassing the external auditory canal and middle ear
  • 33.
    •INDICATIONS FOR BAHA- •1. When air-conduction (AC) hearing aid cannot be used: • Canal atresia, congenital or acquired, not amenable to treatment. • Chronic ear discharge, not amenable to treatment. • Excessive feedback and discomfort from air-conduction hearing aid. • 2. Conductive or mixed hearing loss, e.g. otosclerosis and tympanosclerosis where surgery is contraindicated. • 3. Single-sided hearing loss.
  • 34.
    • COMPONENTS OFBAHA- • (i) Titanium fixture • (ii) Titanium abutment • (iii) Sound processor
  • 35.
    • The titaniumfixture is surgically embedded in the skull bone with abutment exposed outside the skin. • The titanium fixture bonds with the surrounding tissue in a process called osseointegration. • The sound processor is attached to the abutment once osseointegration is complete which usually takes 2–6 months after implantation. • The BAHA device transmits vibrations to the external abutment which further vibrates the skull and cochleae.
  • 36.
    • ADVANTAGES- • Ithas replaced CROS for treatment of Single Sided Deafness (SSD). • The BAHA device can be implanted on the side of the deaf ear, and it transmits the sound by means of bone conduction to the contralateral cochlea. • The BAHA is fixed on the deaf side and collects sound waves to transmit to healthy cochlea of the other side. • This process eliminates the head-shadow effect and allows for hearing from both sides of the head. • The BAHA substantially improves speech recognition in quiet and in noise compared with the CROS aids.
  • 37.
    • PROCEDURE- • Thesurgery is typically performed in a single stage in adults. • About 3 months are allowed for osseointegration before the sound processor can be attached. • A two-stage procedure is recommended in children in whom the fixture is placed into the bone in the first stage. After about 6 months to allow for osseointegration, a second-stage operation is done to connect the abutment through the skin to the fixture. • Complications of BAHA – • Failure to osseointegrate the implant • Local infections and inflammation at the implant site
  • 38.
    COCHLEAR IMPLANTS • Theseelectronic devices convert sound signals into electrical impulses which directly stimulate the cochlear nerve. It works by producing meaningful electrical stimulation of the auditory nerve where degeneration of the hair cells in the cochlea has progressed to a point such that amplification provided by hearing aids is no longer effective. • Indicated for patients of profound binaural sensorineural hearing loss (with non functional cochlear hair cells) who have intact auditory nerve functions and show little or no benefit from hearing aids. • Children with congenital and early childhood hearing loss need early intervention with hearing aids or cochlear implants. Auditory deprivation during the early developmental period results in degeneration in central auditory pathways, which limits the speech and language acquisition following cochlear implantation.
  • 39.
    COMPONENTS AND FUNCTIONINGOF A COCHLEAR IMPLANT • A cochlear implant has an external and internal component. • External component: Microphone, speech processor and transmitter. • Microphone: Microphone, placed behind the ear (BTE) picks up the acoustic signals and converts it into electrical signals, which are delivered to the speech processor. • Speech processor: Speech processor can be body-worn or BTE. It modifies the signal and delivers it to the transmitter. It uses specific speech coding strategy to translate acoustic information into electric stimulation. • Transmitter: Transmitter is secured over the mastoid to the magnet in the implanted portion of machine. It delivers the signal to the implanted receiver/stimulator via FM radio frequency or magnetic coil.
  • 40.
    • Internal component:It is surgically implanted and comprises following: • Receiver/Stimulator: It is placed under the skin. It decodes and further modifies the signal and delivers it to electrode. • Electrode: Electrode is placed into the scala tympani – either through round window or via cochleostomy. The electrode has multiple channels. The electrodes stimulate the spiral ganglion cells in cochlea. The auditory nerve is thus stimulated and sends these electrical pulses to the brain which are finally interpreted as sound. • Electrodes have a linear array of electrode contacts used to deliver multiple channels of current to different places along the basilar membrane
  • 43.
    CANDIDACY PROFILE- • Cochlearimplants may be used both in children and adults. • The following criteria help define candidacy for cochlear implantation: • 1. Bilateral severe to profound sensorineural hearing loss. • 2. Little or no benefit from hearing aids. • 3. No medical contraindication for surgery. • 4. Realistic expectation. • 5. Good family and social support toward habilitation. • 6. Adequate cognitive function to be able to use the device. • Factors improving outcomes of cochlear implants in children: • Postlingual hearing loss in children • Early implantation (1 year of age) in prelingual children • Shorter duration of postlingual hearing loss • Neural plasticity within central auditory pathway and area
  • 44.
    INDICATIONS FOR COCHLEARIMPLANT EVALUATIONS • Adults • Thresholds of 70 dB or more at 1,000 Hz and above in the better ear • Word discrimination less than 70% • Aided scores on open-set sentence tests less than 50% • Communication difficulties even with appropriate hearing aid use • Children: There is no lower age limit for evaluation. • Thresholds of 90 dB HL or more at 2,000 Hz and above in better ear • Aided levels poorer than 35 dB HL (especially at 4,000 Hz) in better ear • BERA: • No response in both ears • No response in one ear and elevated responses in other ear • Minimal benefit from hearing aids: 3–6 months of hearing aid use • Poor development of auditory or communication skills • Severely impairing auditory neuropathy/dyssynchrony
  • 45.
    EVALUATION OF COCHLEARIMPLANT CANDIDATES • The cochlear implant candidates are assessed carefully for the following elements: • History and examination in detail to determine the medical fitness and predict expected outcomes. • Audiologic evaluation to determine suitability for the implant and depending on the age include– • Pure tone audiogram • Speech discrimination tests • Tympanometry • Otoacoustic emissions • Auditory brainstem responses (BERA) • Auditory steady state responses (ASSR) • Imaging of temporal bone and brain especially for cochlea and auditory nerve: HRCT and MRI.
  • 46.
    • Hearing aidfitting and performance: A hearing aid trial and evaluation is mandatory. To determine the performance, it may include: • Aided free-field sound detection thresholds • Aided speech perception and discrimination scores • Communicative status: Speech and language evaluation to determine any developmental language or articulation disorders. During the postoperative mapping of the device, it helps in identifying areas of deficit in speech perception and necessary programming of the implant. • Psychological evaluation: To determine the cognitive status or mental functioning disabilities other than hearing loss. • Comparison between the performance of the patient and implant recipients. • Decision for or against the implant. • Selection of the ear. • Expectations of prospective patients/parents. • All candidates are vaccinated against meningitis especially Haemophilus influenzae type B, Pneumococcus and Meningococcus.
  • 47.
    SURGERY • The principleof cochlear implant surgery is to place the electrode array within the scala tympani of the cochlea. This allows the electrodes to be in close proximity to the spiral ganglion cells. • Surgery is carried out under general anaesthesia and is similar to mastoid surgery. • Once the patient is positioned, prepped and draped, the position of the device is marked and the incision planned. • Flaps are elevated carefully so as not to disrupt the blood supply. Usually, a two-layered approach is chosen utilizing a flap of skin and subcutaneous tissue, followed by a second layer of musculoperiosteal flap. • A pocket is created under the second flap and a well or recess is drilled in the bone to house the receiver/ stimulator.
  • 48.
    • There arebroadly two surgical techniques to approach the cochlea for implantation: • (i) The facial recess approach/ Posterior Tympanotomy approach • simple cortical mastoidectomy is done first and the short process of the incus and the lateral semicircular canal are identified. • The facial recess is opened by performing a posterior tympanotomy. • The stapes, promontory and round window niche are identified. • Cochleostomy is then performed anteroinferior to the round window membrane to a diameter of 1.0–1.6 mm depending on the electrode to be used. • Alternatively, round window membrane is lifted and electrodes inserted directly in scala tympani. • (ii) Veria Technique • a tympanomeatal flap is elevated to perform a cochleostomy either by endaural or postaural approach. • In this technique, a bony tunnel is drilled along the external canal towards the middle ear.
  • 49.
    • The deviceis placed in the “well” created and is secured with ties. • The electrode array is gently and gradually inserted through the cochleostomy till complete insertion has been achieved. • Electrophysiological testing is carried out to check that the electrode impedances and telemetry responses are satisfactory. • The wound is closed in layers and a mastoid bandage applied.
  • 50.
    POSTOPERATIVE MAPPING (PROGRAMMING)OF DEVICE AND HABILITATION • Activation of the implant is done 3–4 weeks after implantation. • Following this the implant is “programmed” or “mapped.” Mapping is done on a regular basis during postoperative rehabilitation to fine-tune the processor and get the best performance as the patient gets used to hearing with the implant. • Rehabilitation is an essential part for those who have undergone cochlear implantation. • All patients need auditory-verbal therapy(AVT). • In auditory-verbal therapy, the emphasis is laid on making the child listen and speak like a normal person rather than use lip reading and visual cues. • Learning to listen takes time and requires concerted efforts from the patient, the family and the person providing habilitation services.