1
Software Requirement Specifications
FingerPrint based
Transaction System
2
Table of Contents
1. Introduction
1.1. Purpose . . . . . . . . . . . . . . . . . . . . . . . . . . . . . . . . . . . . . . . . . . . . . . . . . . . . . .
1.2. Document Conventions . . . . . . . . . . . . . . . . . . . . . . . . . . . . . . . . . . . . . . . . . .
1.3. Scope . . . . . . . . . . . . . . . . . . . . . . . . . . . . . . . . . . . . . . . . . . . . . . . . . . . . . . . .
1.4. References . . . . . . . . . . . . . . . . . . . . . . . . . . . . . . . . . . . . . . . . . . . . . . . . . . . . .
2. Overall Description
2.1. Technology Perspective . . . . . . . . . . . . . . . . . . . . . . . . . . . . . . . . . . . . . . . . . .
2.2. Need of this Transaction System . . . . . . . . . . . . . . . . . . . . . . . . . . . . . . . . . . .
3. System Features
3.1. Technical features . . . . . . . . . . . . . . . . . . . . . . . . . . . . . . . . . . . . . . . . . . . . . .
3.2. Claims . . . . . . . . . . . . . . . . . . . . . . . . . . . . . . . . . . . . . . . . . . . . . . . . . . . . . . .
3.3. Design models (Use case, E-R diagram & DFD diagrams)
4. Software Interface
4.1. Communication Interface . . . . . . . . . . . . . . . . . . . . . . . . . . . . . . . . . . . . . . . . .
4.2. Performance Requirements . . . . . . . . . . . . . . . . . . . . . . . . . . . . . . . . . . . . . . .
4.3. Other Requirements . . . . . . . . . . . . . . . . . . . . . . . . . . . . . . . . . . . . . . . . . . . . .
3
1.Introduction
1.1.Purpose
 This System is based on FINGERPRINTING to carry out transaction process.
 It aims at removal of ATM’s, user directly carries out transaction in need and there
is no need of hand cash.
 BANK creates Database of every user’s fingerprint and therby every user can carry
out transaction whenever needed.
 It also ensures safety as well as security to the USER.
1.2. Document Conventions
The following are the list of conventions and acronyms used in this document and the
project as well:
TRANSACTION SYSTEM: DATABASE of every user including his/her fingerprint as well as
bank records.
User: Person who carries out transaction.
SCANNER: Machine to carry out transaction.
1.3. Scope
Scope of this project is very broad in terms of other security of user.
Few of them are:-
_ HandCash is not required by the user.
_ Easy and safe transaction everytime for the user.
_ E-shopping and every other mean where transaction need to be done will be carried
out by FingerPrint based Transaction.
4
1.4. References
This web application has been prepared on the basis of discussion with Team Members
and also taken information from website.
2. Overall Description
2.1. Technology Perspective
The proposed FingerPrint based Transaction is one of the transaction method.
FingerPrint based Transaction has following attributes:
 Database of bank
 User’s fingerprints
 Transaction Authentication
DATABASE OF BANK:-
Database of bank means it has all records and information about the user. It consist of
user’s info such as name, bank id, bank accounts, account type and so on. This
technology is addition to past technology with addition of user’s fingerprint which
makes this technology so efficient and secure.
USER’S FINGERPRINT:
User’s fingerprint is also a part of database. This fingerprints are required when there is
need to carry out transaction. Every transaction is validated by fingerprints of the
corresponding user. While carrying out transaction every user need to SCAN his/her
fingerprint on the machine.
5
TRANSACTION AUTHENTICATION:-
This is the step which authenticates the transaction i.e whether valid or invalid user is
carrying out the transaction through his/her fingerprint’s and this step makes
transaction process secure and safe.
2.2. Need of this Transaction System
These are following reasons why this technology is needed.
 To carry out safe and secure transaction.
Safe transaction along with the
validation Hand cash is not needed by
the user.
 It indirectly removes need of ATM and
ATM card.
3.System Features
3.1. TECHNICAL FIELD
The present invention relates to a fingerprint identification system using a fingerprint for
identification of persons and more particularly to a fingerprint identification system in
which a fingerprint identifying function is added to an operating system (“OS”) of an
electronic money transfer system, or the fingerprint is used as a key for a door or the
like, or the fingerprint is encoded into a cipher key.
6
3.2. CLAIMS:
What is claimed is:
1. An electronic money transaction systems terminal for communication with like
terminals utilizing an encoded message encoded with a first identification code of
characteristic fingerprint points including minutiae comprising: a computer located at a
site of the transaction, a money conversion module located at the site of the transaction
for converting monetary values to and from electric values to permit authorization of
the transaction, a connection between the money conversion module and the computer
at the site of the transaction and, a fingerprint identifying apparatus including a
fingerprint input data panel connected to said money conversion module at the site of
the transaction the money conversion module having: an input through the connection
to the computer located at the site of the transaction for permitting the reception of the
encoded messages encoded with the first identification code of characteristic fingerprint
points including minutiae a microprocessor unit connected to be operable at a read only
memory (ROM) system, and through the ROM operating system adapted to convert
received fingerprint data to an identification code of characteristic fingerprint points
including minutiae and to encode and decode messages with a code including the first
identification code from the fingerprint input data panel and the characteristic
fingerprint points including the minutiae and an output through the connection to the
computer located at the site of the transaction for permitting the transmission of
encoded messages with the first identification code of characteristic fingerprint points
including minutiae the fingerprint identifying apparatus including a fingerprint input
data panel having a read and write memory to a database of fingerprint data of at least
one human fingerprint for generating the first identification code of characteristic
fingerprint points including minutiae and, the fingerprint input data panel for obtaining
fingerprint input data from a finger impressed on the fingerprint input data panel and
inputting the fingerprint data to the read and write memory for receiving fingerprint
input and data.
7
3.2.1 Design models (use case ,E-R diagram & DFD diagrams)
1 USE CASE DIAGRAM
8
9
2.E-R Diagram
10
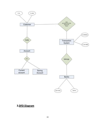
3.DFD Diagram
11
LEVEL 0
12
LEVEL 1
13
LEVEL 2
14
4.Software Interface
The FINGERPRINT based scanner network has to provide software interface to
• The software used by different banks
• Different network software
The exact, detailed specification of the software interface is not part of the document.
4.1. Communication Interface
There is no restriction of the Fingerprint based scanner network to a specific network
protocol as long as the performance requirement are satisfied.
4.2. Performance Requirements
Performance requirement 1
• Description
Error message should be displayed atleast for 30sec.
Performance requirement 2
• Description
If there is no response from the bank computer after within 2minutes the card is
rejected with an error message
Performance requirement 3
• Description
Each bank may be processing transactions from several FINGERPRINT based
scanner at the same time.
4.3. Other Requirements
The FingerPrintbased transaction scanner must be able to use several data formats
according to the data formats that are provided by the data bases of different banks. A
transaction should have all the properties of a Data base transaction (Atomicity,
Consistency, Isolation, Durability)

Fingerprint based transaction system

  • 1.
  • 2.
    2 Table of Contents 1.Introduction 1.1. Purpose . . . . . . . . . . . . . . . . . . . . . . . . . . . . . . . . . . . . . . . . . . . . . . . . . . . . . . 1.2. Document Conventions . . . . . . . . . . . . . . . . . . . . . . . . . . . . . . . . . . . . . . . . . . 1.3. Scope . . . . . . . . . . . . . . . . . . . . . . . . . . . . . . . . . . . . . . . . . . . . . . . . . . . . . . . . 1.4. References . . . . . . . . . . . . . . . . . . . . . . . . . . . . . . . . . . . . . . . . . . . . . . . . . . . . . 2. Overall Description 2.1. Technology Perspective . . . . . . . . . . . . . . . . . . . . . . . . . . . . . . . . . . . . . . . . . . 2.2. Need of this Transaction System . . . . . . . . . . . . . . . . . . . . . . . . . . . . . . . . . . . 3. System Features 3.1. Technical features . . . . . . . . . . . . . . . . . . . . . . . . . . . . . . . . . . . . . . . . . . . . . . 3.2. Claims . . . . . . . . . . . . . . . . . . . . . . . . . . . . . . . . . . . . . . . . . . . . . . . . . . . . . . . 3.3. Design models (Use case, E-R diagram & DFD diagrams) 4. Software Interface 4.1. Communication Interface . . . . . . . . . . . . . . . . . . . . . . . . . . . . . . . . . . . . . . . . . 4.2. Performance Requirements . . . . . . . . . . . . . . . . . . . . . . . . . . . . . . . . . . . . . . . 4.3. Other Requirements . . . . . . . . . . . . . . . . . . . . . . . . . . . . . . . . . . . . . . . . . . . . .
  • 3.
    3 1.Introduction 1.1.Purpose  This Systemis based on FINGERPRINTING to carry out transaction process.  It aims at removal of ATM’s, user directly carries out transaction in need and there is no need of hand cash.  BANK creates Database of every user’s fingerprint and therby every user can carry out transaction whenever needed.  It also ensures safety as well as security to the USER. 1.2. Document Conventions The following are the list of conventions and acronyms used in this document and the project as well: TRANSACTION SYSTEM: DATABASE of every user including his/her fingerprint as well as bank records. User: Person who carries out transaction. SCANNER: Machine to carry out transaction. 1.3. Scope Scope of this project is very broad in terms of other security of user. Few of them are:- _ HandCash is not required by the user. _ Easy and safe transaction everytime for the user. _ E-shopping and every other mean where transaction need to be done will be carried out by FingerPrint based Transaction.
  • 4.
    4 1.4. References This webapplication has been prepared on the basis of discussion with Team Members and also taken information from website. 2. Overall Description 2.1. Technology Perspective The proposed FingerPrint based Transaction is one of the transaction method. FingerPrint based Transaction has following attributes:  Database of bank  User’s fingerprints  Transaction Authentication DATABASE OF BANK:- Database of bank means it has all records and information about the user. It consist of user’s info such as name, bank id, bank accounts, account type and so on. This technology is addition to past technology with addition of user’s fingerprint which makes this technology so efficient and secure. USER’S FINGERPRINT: User’s fingerprint is also a part of database. This fingerprints are required when there is need to carry out transaction. Every transaction is validated by fingerprints of the corresponding user. While carrying out transaction every user need to SCAN his/her fingerprint on the machine.
  • 5.
    5 TRANSACTION AUTHENTICATION:- This isthe step which authenticates the transaction i.e whether valid or invalid user is carrying out the transaction through his/her fingerprint’s and this step makes transaction process secure and safe. 2.2. Need of this Transaction System These are following reasons why this technology is needed.  To carry out safe and secure transaction. Safe transaction along with the validation Hand cash is not needed by the user.  It indirectly removes need of ATM and ATM card. 3.System Features 3.1. TECHNICAL FIELD The present invention relates to a fingerprint identification system using a fingerprint for identification of persons and more particularly to a fingerprint identification system in which a fingerprint identifying function is added to an operating system (“OS”) of an electronic money transfer system, or the fingerprint is used as a key for a door or the like, or the fingerprint is encoded into a cipher key.
  • 6.
    6 3.2. CLAIMS: What isclaimed is: 1. An electronic money transaction systems terminal for communication with like terminals utilizing an encoded message encoded with a first identification code of characteristic fingerprint points including minutiae comprising: a computer located at a site of the transaction, a money conversion module located at the site of the transaction for converting monetary values to and from electric values to permit authorization of the transaction, a connection between the money conversion module and the computer at the site of the transaction and, a fingerprint identifying apparatus including a fingerprint input data panel connected to said money conversion module at the site of the transaction the money conversion module having: an input through the connection to the computer located at the site of the transaction for permitting the reception of the encoded messages encoded with the first identification code of characteristic fingerprint points including minutiae a microprocessor unit connected to be operable at a read only memory (ROM) system, and through the ROM operating system adapted to convert received fingerprint data to an identification code of characteristic fingerprint points including minutiae and to encode and decode messages with a code including the first identification code from the fingerprint input data panel and the characteristic fingerprint points including the minutiae and an output through the connection to the computer located at the site of the transaction for permitting the transmission of encoded messages with the first identification code of characteristic fingerprint points including minutiae the fingerprint identifying apparatus including a fingerprint input data panel having a read and write memory to a database of fingerprint data of at least one human fingerprint for generating the first identification code of characteristic fingerprint points including minutiae and, the fingerprint input data panel for obtaining fingerprint input data from a finger impressed on the fingerprint input data panel and inputting the fingerprint data to the read and write memory for receiving fingerprint input and data.
  • 7.
    7 3.2.1 Design models(use case ,E-R diagram & DFD diagrams) 1 USE CASE DIAGRAM
  • 8.
  • 9.
  • 10.
  • 11.
  • 12.
  • 13.
  • 14.
    14 4.Software Interface The FINGERPRINTbased scanner network has to provide software interface to • The software used by different banks • Different network software The exact, detailed specification of the software interface is not part of the document. 4.1. Communication Interface There is no restriction of the Fingerprint based scanner network to a specific network protocol as long as the performance requirement are satisfied. 4.2. Performance Requirements Performance requirement 1 • Description Error message should be displayed atleast for 30sec. Performance requirement 2 • Description If there is no response from the bank computer after within 2minutes the card is rejected with an error message Performance requirement 3 • Description Each bank may be processing transactions from several FINGERPRINT based scanner at the same time. 4.3. Other Requirements The FingerPrintbased transaction scanner must be able to use several data formats according to the data formats that are provided by the data bases of different banks. A transaction should have all the properties of a Data base transaction (Atomicity, Consistency, Isolation, Durability)