PATIENT FLOW MANAGEMENT IN OPD 
PATIENT FLOW MANAGEMENT IN OPD 
Project submitted to Osmania University towards the partial 
fulfilment of the award of Masters Degree in Hospital Management 
Submitted by 
TEJASWI KOCHERLAKOTA 
Enrol no: 140413676035 
BATCH-19 (2013-15) 
Academic year 2013- 2014 
APOLLO INSTITUTE OF HOSPITAL ADMINISTRATION 
APOLLO HEALTH CITY CAMPUS, JUBILEE HILLS 
HYDERABAD – 500 096 
APOLLO INSTITUTE OF HOSPITAL ADMINISTRATION
PATIENT FLOW MANAGEMENT IN OPD 
DECLARATION 
I hereby declare that the Project Report entitled “PATIENT FLOW 
MANAGEMENT IN OPD” submitted by me to the Department of 
Business Management, Osmania University, Hyderabad, is a bonafide work 
carried out by me and is original and not submitted to any other University or 
Institution for the award of any Degree/Diploma/Certificate or published any 
time before. 
PLACE: Hyderabad Signature: 
DATE: Name: TEJASWI.K 
Roll No.:140413676035 
APOLLO INSTITUTE OF HOSPITAL ADMINISTRATION
PATIENT FLOW MANAGEMENT IN OPD 
CERTIFICATION 
This is to certify that the Project Report entitled “PATIENT FLOW 
MANAGEMENT IN OPD” submitted in partial fulfilment for the award of 
M.D.H.M programme of Osmania University, Hyderabad, was carried out by 
Ms. TEJASWI KOCHERLAKOTA under my guidance. This has not been 
submitted to any other University or Institution for the award of any degree/ 
diploma/certificate. 
Signature of the Internal Guide Signature of the Principal 
Name: M. Krishna Kartheek (with stamp) 
APOLLO INSTITUTE OF HOSPITAL ADMINISTRATION
PATIENT FLOW MANAGEMENT IN OPD 
APOLLO INSTITUTE OF HOSPITAL ADMINISTRATION
PATIENT FLOW MANAGEMENT IN OPD 
APOLLO INSTITUTE OF HOSPITAL ADMINISTRATION
PATIENT FLOW MANAGEMENT IN OPD 
ABSTRACT 
Ensuring efficient and safe patient flow through the hospital system is a consistent problem in 
healthcare settings. As demand and patient complexity increases small in efficiencies and 
errors in health care delivery can cause hospital overcrowdings and service delay. An 
inefficient layout may also create problem concerning patient supervision may increase the 
travel time and waiting time. This may give patients a poor overall impression of the setting. 
Reducing delays and making sure that patients receive the right care at right time will have a 
significant beneficial effect on the quality of care patients receive. 
To accomplish the above criteria the objectives are set which include, to 
understand the problems which the outdoor patients encounter like long standing queues, 
improper maintenance of patient traffic at the out patient department section, to find the 
bottlenecks, reasons and solutions for the problems encountered. A random sampling 
technique is followed to collect the data. A sample of 300 patients is selected randomly 
from out patient department i.e., OP consultation patients, patients in casuality or 
emergency department and from the diagnostics. The data is collected by observation 
method and by preparing a format in which time slots are given to each activity i.e., waiting 
time for op registration, waiting time for doctor consultation, waiting time for diagnostic 
billing, testing and dispatch of reports. Data is analysed by plotting graphs and histograms. 
The average time taken for OP registration is 5.5 minutes, waiting time for doctor 
consultation is 37.1 minutes, for diagnostic billing it is 5.0 minutes, for diagnostic 
procedures it is 14.1 minutes and for dispatch of reports it is63.1minutes. The inferences 
made from the above analysis is the waiting time is more for doctor consultation and 
dispatch of reports. As dispatch of reports is delayed, by the time the patient gets the report 
the doctors may not be available in OP. This is due to improper scheduling of consultants 
and radiologist. So, some suggestions are recommended to improve the patient care 
delivery. 
This project will help to optimise patient’s flow that is necessary to understand 
how the system is currently working by reviewing existing process and determining weak or 
broken links of the system. 
APOLLO INSTITUTE OF HOSPITAL ADMINISTRATION
PATIENT FLOW MANAGEMENT IN OPD 
ACKNOWLEDGEMENT 
The success and final outcome of this project required a lot of guidance and assistance from 
many people and I am fortunate to have got this all along the completion of my project work. 
Whatever I have done is only due to such guidance and assistance and I would not forget to 
thank them. 
I respect and thank Dr.Satish Reddy (Managing Director) for giving me an 
opportunity to do the project work in Prime Hospitals, Ameerpet and I am also thankful to the 
hospital staff for providing me the support and guidance which made me complete the project 
on time. 
I would also like to thank my Principal Prof.D.Obul Reddy and Internal Guide 
Prof.M.KrishnaKartheek without whom the project would have been a distant reality. 
I owe my profound gratitude to my project guide Dr.Sarath (Senior Medical 
Director),who took keen interest in my project work and guide all along, till the completion 
of my project work by providing a the necessary information. 
I take this opportunity to acknowledge the services provided by the library sir, lab sir 
and everyone who collaborated in producing this work. 
I also wish to thank specially my husband, family members and well wishers who has 
always been supportive in successful completion of my project. 
APOLLO INSTITUTE OF HOSPITAL ADMINISTRATION
PATIENT FLOW MANAGEMENT IN OPD 
Table of Contents 
S.No Description Page No 
1. Introduction 1 - 9 
 Patient Flow 1 
 Principles of patient flow management 3 
 Bottlenecks 4 
 Research problem 7 
 Sources of information 9 
2. Literature Review 10 - 15 
 Types of literature review 10 
 Literature review on patient flow management 11 
 Case Study-1 11 
 Case Study-2 12 
 Case Study-3 13 
 Case Study-4 14 
3. Organization 16 - 38 
 History of Prime Hospitals 16 
 Directors vision 16 
 Services 17 
 Hospital Branches 17 
 Certifications, Quality policy and objectives 20 
 Strengths of the hospital 23 
 Outpatient department 23 
 OP and IP Registration 24 
 Diagnostics billing 24 
 Diagnostics 25 
 Emergency department / Casuality 32 
 Organograms 33 
 Patient flow processes 35 
4. Data Analysis 39 - 45 
 Waiting time for OP registration 39 
APOLLO INSTITUTE OF HOSPITAL ADMINISTRATION
PATIENT FLOW MANAGEMENT IN OPD 
 Waiting time for Doctor Consultation 40 
 Waiting time for Diagnostics billing 41 
 Waiting time for Diagnostics 42 
 Total waiting time at various stages in patient flow process 43 
 Average waiting time at various stages in patient flow process 44 
5. Inferences 46 
6. Summary and conclusions 47 
Bibliography48 
Appendix 49 
1. List of Figures Page No 
 Figure 1.1 Process Bottlenecks 6 
 Figure 3.1 Prime hospital 17 
 Figure 3.2 Services 17 
 Figure 3.3 Prime Hospital Ameerpet 18 
 Figure 3.4 Prime hospital Kukatpally 19 
 Figure 3.5 National certification Board 20 
 Figure 3.6 ODC standard certification 21 
 Figure 3.7 Objectives and policies 22 
 Figure 3.8 Organo gram of Prime hospitals 33 
 Figure 3.9 Organo gram for Aarogyasree department 34 
 Figure 3.10 Patient flow process for emergency patients 35 
 Figure 3.11 Patient flow process for direct and appointment patients 
APOLLO INSTITUTE OF HOSPITAL ADMINISTRATION 
36 
 Figure 3.12 Patient flow process for Aarogyasree patients 37 
 Figure 3.13 Process flow in X-Ray department 38 
2. List of Charts Page No 
 Chart 4.1 No of patients vs. OP registration time 39 
 Chart 4.2 No of patients vs. Doctor consultation time 40 
 Chart 4.3 No of patients vs. Diagnostics billing time 41 
 Chart 4.4 No of patients vs. Diagnostics time 42 
 Chart 4.5 Total waiting time in various stages 43 
 Chart 4.6 Average waiting time in various stages 44
PATIENT FLOW MANAGEMENT IN OPD 
CHAPTER-1 
INTRODUCTION 
As there are numerous technological advances in diagnostics, medications, procedures and 
modifications in healthcare reimbursement plans, the mode of healthcare has been gradually 
shifting away from the inpatient setting to the outpatient basis. 
Blockage in the flow can increase waiting time. When patient flow is handled well, it is 
represented by short wait at the registration, examination, diagnostic testing, surgery, placement in 
beds and discharge. 
PATIENT FLOW 
What is it and how can it help me? 
More and more people are using the term ‘patient flow'. The term flow describes the progressive 
movement of products, information and people through a sequence of processes. In simple terms, 
flow is about uninterrupted movement, like driving steadily along the motorway without 
interruptions, or being stuck in a traffic jam. 
In healthcare, flow is the movement of patients, information or equipment between departments, 
staff groups or organisations as part of a patient's care pathway. Patient flow means movement of 
patients through multiple stages of care. 
PATIENT FLOW MANAGEMENT 
It represents ability of healthcare system to serve patients quickly and efficiently as they move 
through stages of care. 
This is an operational or process view of patient flow. A clinician may have a different 
focus. Their focus could be on the progression of a patient's health status, disease progression 
and/or the clinical knowledge and understanding of both. The clinical focus naturally allows for 
appropriate waits, for example ‘watchful waiting'. 
APOLLO INSTITUTE OF HOSPITAL ADMINISTRATION 1
PATIENT FLOW MANAGEMENT IN OPD 
There has to be a close relationship between both the operational and clinical perspectives. What 
happens to a patient clinically will dictate his or her movement through different steps and 
settings, as well as the movement of associated information, equipment, samples etc. 
One way to engage and ensure that patient flow incorporates the clinical view is to include 
clinicians in mapping sessions, i.e. where teams map out patient pathways and associated 
processes. If you find it difficult to engage clinical staff, you may find it helpful to start from their 
viewpoint - and then see how processes fit around this. 
Reducing delays and making sure that patients receive the right care at the right time will have a 
significant beneficial effect on the quality of care patients receive. In turn, this will improve 
patient outcomes and reduce the cost of care. 
When does it work best? 
Patients referred to and treated in hospitals and systems that ‘keep the flow' and ‘keep things 
moving' will have quicker referral to treatment times. Any waits that occur will be necessary; 
either for clinical reasons or due to patients choosing to wait (for example, the time needed to 
make a decision about whether or not to have a treatment). 
How to use it? 
This is useful to structure the overall approach to improving patient flow, and thereby reducing 
delays. It links up to tools and other guides that provide more detail. The approach is based on two 
main improvement strategies: the theory of constraints and Lean thinking; and a body of practical 
knowledge - clinical systems improvement and clinical micro-systems. 
It's useful to start from these theories as they provide health services with proven approaches to 
improvement, as well as the tools and techniques which we know work. Despite the origins of 
patient flow being in the manufacturing industry, there are many ideas and concepts that can be 
borrowed and adapted to help manage health services. 
Patient flow in context? 
Improving patient flow is one way of improving health services. Evidence suggests that enhancing 
patient flow also increases patient safety and is essential to ensuring that patients receive the right 
APOLLO INSTITUTE OF HOSPITAL ADMINISTRATION 2
PATIENT FLOW MANAGEMENT IN OPD 
care, in the right place, at the right time, all of the time (reliability). However, it is important that 
patient flow does not improve at the expense of safety or system reliability. 
Factors affecting patient flow: 
 Volume of patients on daily basis. 
 Types of patients seen in terms of stage care. 
 Clinic policies on frequency of the patient visits. 
 Type of provider they should see. 
 Size and composition of providers and staffing models. 
Reasons for delay in patient flow: 
 Waiting for a doctor or a test result. 
 Waiting for investigations performed outside or for a specialist from outside. 
 Waiting to find a hospital bed or to go to a hospital bed. 
 Waiting for an ambulance or patients attendants for patient admission. 
Principles of patient flow management: 
Lengabeer in his book health care operation management a quantitative approach to 
business and logistics points, there are five principles for improving operational efficiency 
during hospital design. 
 Observe the movement pattern, volume, distance travelled and analyse length of time to 
move staff, supplies and other resources. 
 Focus on interdependent movement and decreasing geographical distance from patient 
examination room to minimize number of trips. 
 Use optimization to minimize costs. 
 Separate patient flow from staff reduces over crowing. 
APOLLO INSTITUTE OF HOSPITAL ADMINISTRATION 3
PATIENT FLOW MANAGEMENT IN OPD 
 Physical and visual accessibility of spatial layout have the ability to improve 
operational efficiency and maximize patient satisfaction by moving patients and 
resources efficiently through the units by minimizing wait and transport time. 
 Spatial attributes included are visibility, accessibility, connectivity and path distance. 
BOTTLENECKS: 
A bottleneck is any part of the system where patient flow is obstructed causing waits and delays. 
It interrupts the natural flow and hinders movement along the care pathway, determining the pace 
at which the whole process works. You cannot make changes to improve the care process if you 
don’t tackle the bottleneck. Any service improvement is unlikely to succeed because the patient 
will be accelerated into the queue, only to be halted further along the pathway by the bottleneck. 
Keep a look out for bottlenecks (usually identified by finding a queue). In the whole patient 
journey, from visiting the GP to discharge after treatment, it is very likely that there will be at 
least one. 
Start by analysing the patient's journey to identify the location of any bottlenecks. The aim is to 
identify where the flow is slowed within the overall process of care. This typically requires 
developing a patient process flow map. 
Reducing current waiting times requires a reduction in backlog of patients at every stage 
of the journey. Matching capacity and demand is a key approach to removing some of the visible 
and hidden backlogs along the patient pathway. 
A bottleneck is usually caused by something - this is known as the constraint. The 
constraint is the part of the process which ultimately restricts the amount of work that can be 
done. By concentrating on the bottlenecks, you can accurately manage demand and capacity and 
therefore keep the flow of patients moving, which will in turn reduce overall waiting times. 
APOLLO INSTITUTE OF HOSPITAL ADMINISTRATION 4
PATIENT FLOW MANAGEMENT IN OPD 
Concentrate on the bottlenecks to reduce delays: 
 Look very carefully at the process map (a guide to mapping patient journeys - process 
mapping, a conventional model) and identify stages in the patient journey where patients 
have to queue or are put on a waiting list - this is a bottleneck. 
 Map that part of the process in more detail to make sure you really understand what is 
going on. Map to the level of what one person does, in one place, with one piece of 
equipment, at one time. 
 Look carefully for the true constraint. This is often a lack of availability of a specific skill 
or piece of equipment. Queues tend to occur before the bottleneck in the patient journey, 
and clear after the patient has gone past the stage with the constraint. 
 Measure at the bottleneck to really understand the capacity and demand. These guides will 
help you: quick introduction to demand and capacity and comprehensive guide to demand 
and capacity. 
 Begin to test and implement the relevant change ideas as a result of what the measurement 
shows you. 
 Keep asking ‘why?’ (Five whys) to try to discover the real reason for the delay. For 
example, if your starting point is ‘the clinic always overruns and patients have to wait for a 
long time’, ask why? At least five times. Possible responses might be that the consultant 
doesn’t have time to see all their patients in clinic as they have to see everyone who 
attends, including first visit assessments and follow up patients. 
 Create templates of the processes (process templates), begin to schedule these templates 
and watch the whole process improve. 
 Keep a look out for other bottlenecks. In the whole patient journey there is likely to be at 
least one bottleneck. 
APOLLO INSTITUTE OF HOSPITAL ADMINISTRATION 5
PATIENT FLOW MANAGEMENT IN OPD 
Different types of bottlenecks: 
Bottlenecks are the parts of the healthcare system with the smallest capacity relative to the 
demand. There are two different types of bottlenecks: process bottlenecks and functional 
bottlenecks. 
1. Process bottlenecks are the stage in a process that takes the longest time to complete. Process 
bottlenecks are often referred to as the ‘rate limiting step or task’ in a process. 
Figure1.1 
In the example above, activity 3 is the process bottleneck as it takes the longest time. This may be 
the consultant seeing the patient in outpatients. 
2. Functional bottlenecks are caused by services that have to cope with demand from several 
sources. Radiology, pathology, radiotherapy, and physiotherapy are often functional bottlenecks 
in healthcare processes. Functional bottlenecks cause waits and delays for patients because: 
 One process, such as ENT surgery, might share a function, such as imaging with other 
processes, e.g. orthopaedic surgery, and medicine 
 A surgeon may be called to theatre when he is also needed in outpatients. 
This type of bottleneck causes a disruption to the flow of all patient processes. Functional 
bottlenecks act like a set of traffic lights, stopping the flow of patients in one process while 
APOLLO INSTITUTE OF HOSPITAL ADMINISTRATION 6
PATIENT FLOW MANAGEMENT IN OPD 
allowing the patients in another process to flow unheeded. Where you have a bottleneck, there is 
usually a queue i.e. a delay that the patient will experience. 
Methods for reducing the effect of bottlenecks: 
 Ensure that the bottleneck has no idle time, for example, have a list of stand by patients 
who can be called at short notice in the event of idle capacity 
 Put inspection or checking tasks in front of the bottleneck (e.g. if the bottleneck is the 
doctor in clinic, check that all test results are available at the clinic) 
 Don't allow the room or clinical area to be the bottleneck 
 Distribute the work amongst the clinical team so that everyone works to their highest level 
of skill and expertise, for example take administration away from rehabilitation nurses and 
give it to appropriate clerical staff 
 If experts are the bottleneck they should only be doing work for which an expert is needed 
e.g. the development of nurse initiated transfer from critical care 
 Separate responsibilities for clinical care and paper flow 
 To increase the capacity of the bottleneck, give some of the work to non-bottleneck areas, 
even if it is less efficient for these areas. 
RESEARCH PROBLEM: 
The research problem is to study the patient flow management in outpatient department. 
NEED FOR STUDY: 
As the patient flow increases there may be increase in bottlenecks, which gives a poor overall 
impression for the patient. So to avoid this, reasons for increase in waiting time is analysed to 
enhance patient satisfaction. 
APOLLO INSTITUTE OF HOSPITAL ADMINISTRATION 7
PATIENT FLOW MANAGEMENT IN OPD 
SIGNIFICANCE OF THE PROJECT: 
Significance of the project is to analyse the inefficiencies and bottlenecks to improve patient care 
delivery. 
OBJECTIVES: 
To understand the problems which the outdoor patients encounter like: 
 Long standing queues 
 Limited number of counters for patient registration and enquiries 
 Improper maintenance of patient traffic at the out patient department section. 
 To find the reasons and solutions for the problems encountered. 
METHODOLOGY: 
o Sampling method is followed for determining the patient flow process. 
o Random sampling technique is followed 
o The details of patients and time of his/her entry, the time for which the patient moves 
through various departments till either exit of the patient or IP admission is noted. 
o After the data collection is done the data is analysed for any delays in patient flow process 
and they are resolved. 
SAMPLE DESIGN: 
The total monthly new OP is 1600-1650.A sample of 300 patients is selected which is 18% of the 
whole population. The sample is selected by simple random sampling technique. The sample 
represents the whole population. 
SCOPE OF THE REPORT: 
The project includes patient flow regarding only out patient department and the patient 
management in various departments in out patient department i.e., registration process, in patient 
admission, casualty/emergency department, diagnostic billings, diagnostics services. 
APOLLO INSTITUTE OF HOSPITAL ADMINISTRATION 8
PATIENT FLOW MANAGEMENT IN OPD 
SOURCES OF INFORMATION: 
Primary sources: 
o Survey method 
o Relevant file study 
Secondary sources: 
o Internet used as a source of theoretical information. 
o Registers and records of hospital. 
TOOLS AND TECHNIQUES OF ANALYSIS: 
For data collection: 
o Personal observation: direct and indirect observation 
o Interviews with staff 
o Quantitative method of analysis 
For data analysis: Mean 
STRUCTURE OF THE STUDY: 
Current study includes the literature review of other studies done on patient flow management, 
historical aspect of the organisation in which project is done and outpatient department is selected, 
data is collected, analysed and inferences are given. 
APOLLO INSTITUTE OF HOSPITAL ADMINISTRATION 9
PATIENT FLOW MANAGEMENT IN OPD 
CHAPTER-2 
LITERATURE REVIEW 
A literature review is a text of a scholarly paper, which includes the current knowledge including 
substantive findings, as well as theoretical and methodological contributions to a particular topic. 
Literature reviews use secondary sources, and do not report new or original experimental work. 
Types of literature review: 
Most often associated with academic-oriented literature, such as a thesis, dissertation or peer-reviewed 
journal article, a literature review usually precedes the methodology and results section. 
Literature reviews are also common in a research proposal or prospectus (the document that is 
approved before a student formally begins a dissertation or thesis). Its main goals are to situate the 
current study within the body of literature and to provide context for the particular reader. 
Literature reviews are a staple for research in nearly every academic field. 
A systematic review is a literature review focused on a research question, trying to identify, 
appraise, select and synthesize all high quality research evidence and arguments relevant to that 
question. A Meta analysis is typically a systematic review using statistical methods to effectively 
combine the data used on all selected studies to produce a more reliable result. 
Why do we write literature reviews? 
Literature reviews provide you with a handy guide to a particular topic. If you have limited time 
to conduct research, literature reviews can give you an overview or act as a stepping stone. For 
professionals, they are useful reports that keep them up to date with what is current in the field. 
For scholars, the depth and breadth of the literature review emphasizes the credibility of the writer 
in his or her field. Literature reviews also provide a solid background for a research paper’s 
investigation. Comprehensive knowledge of the literature of the field is essential to most research 
papers. 
Who writes these things? 
Literature reviews are written occasionally in the humanities, but mostly in the sciences and social 
sciences; in experiment and lab reports, they constitute a section of the paper. Sometimes a 
literature review is written as a paper in itself. 
APOLLO INSTITUTE OF HOSPITAL ADMINISTRATION 10
PATIENT FLOW MANAGEMENT IN OPD 
LITERATURE REVIEW ON PATIENT FLOW MANAGEMENT: 
There was a lot of research work done on patient flow management by many scholars since many 
years on various issues like patient flow in hospitals, patient flow in the emergency department, 
patient flow analysis to improve patient visit efficiency, improving patient flow—In and Out 
of Hospitals and Beyond etc., 
Some of those studies are given below: 
CASE STUDY 1: 
Patient Flow in Hospitals: 
Understanding and Controlling It Better 
Carolharaden, PhD and Androgerresar, M.D. 
Summary: Because waits, delays, and cancellations are so common in Healthcare, patients and 
providers assume that waiting is an inevitable, but regrettable, part of the care process or years, 
hospitals responded to delays by adding resources more beds and buildings or more staff as the 
only way to deal with an increasingly needy population. Furthermore, as long as payment for 
services covered the costs, more construction and more staff allowed for continued inefficiencies 
in the system. Today, few organizations can afford this solution. Moreover, recent work on 
assessing the reasons for delays suggests that adding resources is not the answer. In many cases, 
delays are not a resource problem they are a flow problem. The Institute for Healthcare 
Improvement has worked with more than 60 hospitals in the United States and the United 
Kingdom to evaluate what influences the smooth and timely flow of patients through hospital 
departments and to develop and implement methods for improving flow. Specific areas of focus 
include smoothing the flow of elective surgery, reducing waits for inpatient admission through 
emergency departments, achieving timely and efficient transfer of patients from the intensive care 
unit to medical/surgical units, and improving flow from the inpatient setting to long-term-care 
facilities. 
APOLLO INSTITUTE OF HOSPITAL ADMINISTRATION 11
PATIENT FLOW MANAGEMENT IN OPD 
CASE STUDY 2: 
Analysis of patient flow in the emergency department and the effect of an 
extensive reorganisation: 
Emergency Department, Hospital Clinic, Barcelona, Catalonia, Spain Correspondence to: Dr Ò 
Miró, Emergency Department, Hospital Clinic, Villarreal 170, 08036 Barcelona, Catalonia, 
Spain. 
Abstract: 
Objectives: To evaluate the different internal factors influencing patient flow, effectiveness, and 
overcrowding in the emergency department (ED), as well as the effects of ED reorganisation on 
these indicators. 
Methods: The study compared measurements at regular intervals of three hours of patient arrivals 
and patient flow between two comparable periods (from 10 February to 2 March) of 1999 and 
2000. In between, a structural and staff reorganisation of ED was undertaken. The main reason for 
each patient remaining in ED was recorded and allocated to one of four groups: (1) factors related 
to ED itself; (2) factors related to ED-hospital interrelation; (3) factors related to hospital itself; 
and (4) factors related to neither ED nor hospital. The study measured the number of patients 
waiting to be seen and the waiting time to be seen as effectiveness markers, as well as the 
percentage of time that ED was overcrowded, as judged by numerical and functional criteria. 
Results: Effectiveness of ED was closely related with some ED related and hospital related 
factors. After the reorganisation, patients who remained in ED because of hospital related or non- 
ED-non-hospital related factors decreased. ED reorganisation reduced the number of patients 
waiting to be seen from 5.8 to 2.5 (p<0.001) and waiting time from 87 to 24 minutes (p<0.001). 
Before the reorganisation, 31% and 48% of the time was considered to be overcrowded in 
numerical and functional terms respectively. After the reorganisation, these figures were reduced 
to 8% and 15% respectively (p<0.001 for both). 
Conclusions: ED effectiveness and overcrowding are not only determined by external pressure, 
but also by internal factors. Measurement of patient flow across ED has proved useful in detecting 
these factors and in being used to plan an ED reorganisation. 
APOLLO INSTITUTE OF HOSPITAL ADMINISTRATION 12
PATIENT FLOW MANAGEMENT IN OPD 
CASE STUDY 3: 
Use of patient flow analysis to improve patient visit efficiency by decreasing 
wait time in a primary care-based disease management programs for 
anticoagulation and chronic pain: a quality improvement study 
Nicholas M Potisek, Robb M Malone, Betsy Bryant Shilliday, Timothy J Ives, Paul R Chelminski, 
Darren A DeWalt and Michael P Pignone. 
Abstract: 
Background: 
Patients with chronic conditions require frequent care visits. Problems can arise during several 
parts of the patient visit that decrease efficiency, making it difficult to effectively care for high 
volumes of patients. The purpose of the study is to test a method to improve patient visit 
efficiency. 
Methods: 
We used Patient Flow Analysis to identify inefficiencies in the patient visit, suggest areas for 
improvement, and test the effectiveness of clinic interventions. 
Results: 
At baseline, the mean visit time for 93 anticoagulation clinic patient visits was 84 minutes (+/- 50 
minutes) and the mean visit time for 25 chronic pain clinic patient visits was 65 minutes (+/- 21 
minutes). Based on these data, we identified specific areas of inefficiency and developed 
interventions to decrease the mean time of the patient visit. After interventions, follow-up data 
found the mean visit time was reduced to 59 minutes (+/-25 minutes) for the anticoagulation 
clinic, a time decrease of 25 minutes (t-test 39%; p < 0.001). Mean visit time for the chronic pain 
clinic was reduced to 43 minutes (+/- 14 minutes) a time decrease of 22 minutes (t-test 34 %; p < 
0.001). 
APOLLO INSTITUTE OF HOSPITAL ADMINISTRATION 13
PATIENT FLOW MANAGEMENT IN OPD 
Conclusion: 
Patient Flow Analysis is an effective technique to identify inefficiencies in the patient visit and 
efficiently collect patient flow data. Once inefficiencies are identified they can be improved 
through brief interventions. 
CASE STUDY 4: 
Work pressure and patient flow management in the emergency department: findings from 
an ethnographic study. 
Nugus P, Holdgate A, Fry M, Forero R, McCarthy S, Braithwaite J. 
Author information: Centre for Clinical Governance Research in Health, Australian Institute of Health 
Innovation, Faculty of Medicine, University of New South Wales, Sydney, Australia. 
p.nugus@unsw.edu.au 
Abstract: 
Objectives: 
In this hypothesis-generating study, we observe, identify, and analyse how emergency clinicians 
seek to manage work pressure to maximize patient flow in an environment characterized by 
delayed patient admissions (access block) and emergency department (ED) crowding. 
Methods: 
An ethnographic approach was used, which involved direct observation of on-the-ground 
behaviours, when and where they happened. More than 1,600 hours over a 12-month period were 
spent observing approximately 4,500 interactions across approximately 260 emergency physicians 
and nurses, emergency clinicians, and clinicians from other hospital departments. The author’s 
content analysed and thematically analysed more than 800 pages of field notes to identify 
indicators of and responses to pressure in the day-to-day ED work environment. 
APOLLO INSTITUTE OF HOSPITAL ADMINISTRATION 14
PATIENT FLOW MANAGEMENT IN OPD 
Results: 
In response to the inability to control inflow, and the reactions of inpatient departments to whom 
patients might be transferred, emergency clinicians: reconciled urgency and acuity of conditions; 
negotiated and determined patients' admission-discharge status early in their trajectories; pursued 
predetermined but coevolving pathways in response to micro- and macro flow problems; and 
exercised flexibility to reduce work pressure by managing scarce time and space in the ED. 
Conclusions: 
To redress the linearity of most literature on patient flow, this study adopts a systems perspective 
and ethnographic methods to bring to light the dynamic role that individuals play, interacting with 
their work contexts, to maintain patient flow. The study provides an empirical foundation, 
uniquely discernible through qualitative research, about aspects of ED work that previously have 
been the subject only of discussion or commentary articles. This study provides empirical 
documentation of the moment-to-moment responses of emergency clinicians to work pressure 
brought about by factors outside much of their control, establishing the relationship between 
patient flow and work pressure. We conceptualize the ED as a dynamic system, combining socio 
professional influences to reduce and control work pressure in the ED. Interventions in education, 
practice, policy, and organizational performance evaluations will be supported by this systematic 
documentation of the complexity of emergency clinical work. Future research involves testing the 
five findings using systems dynamic modelling techniques. 
APOLLO INSTITUTE OF HOSPITAL ADMINISTRATION 15
PATIENT FLOW MANAGEMENT IN OPD 
CHAPTER-3 
ORGANIZATION 
HISTORY OF PRIME HOSPITALS: 
Prime Hospitals situated in Ameerpet and Kukatpally, are one of the pioneer corporate 
health care hospitals in the state of Andhra Pradesh. Since its inception, Prime hospitals have been 
in the forefront in offering International standard corporate health care facilities. As leaders in 
super specialty healthcare in the state of Andhra Pradesh. 
Prime Hospitals is a private, full-fledged multi-speciality hospital with 250 beds of 
which 75 are ICU beds in Ameerpet and also 110 beds of which 30 are ICU beds in Kukatpally 
centres. 
The hospital has expert and renowned doctors, state of the art medical infrastructure 
which includes the advanced Cath Lab, CT Scan, Colour Doppler, Ultrasound and other 
diagnostic services with fully equipped labs. All these combine to provide round the clock prompt 
and accurate treatment. 
As a leading healthcare provider, the hospital provides patients with the latest 
technological innovations for diagnosis and treatment of the most acute clinical conditions. This is 
made possible by the compassionate care and expertise of doctors providing the "Healing Touch" 
to the patient. 
The Hospital has trained staff including nurses; full time doctors and support staff to 
provide round the clock personalized attention and care leading to faster recovery of patient. 
DIRECTORS' VISION 
We are pleased to introduce you to the world of the Prime Hospitals. We reinvented ourselves as 
a group in 2007. We entered into the service sector enterprise to what I call "The Place Of 
Care". Earlier, it was known as the Mythri Hospital, but renamed it as Prime Hospitals because 
"Prime" symbolizes the location of the hospital, the quality of our services and the expertise of 
our faculty. 
APOLLO INSTITUTE OF HOSPITAL ADMINISTRATION 16
PATIENT FLOW MANAGEMENT IN OPD 
Figure 3.1 
As we know "Prevention is better than cure". So, Prime gives clear cut guidelines for prevention 
of disease by its experts and experienced personnel. 
We are actively involved in social service through Rajeev Aarogyasree services. 
Our vision is to deliver world class health care with a sensitive focus by creating an institution 
committed to the highest standards of medical and service excellence, patient care, scientific 
knowledge and motivational approach. 
We have set ourselves the mission of creating unparalleled standards and outcome. Our aim is to 
be first in care providing as well as in patient's choice of home for care. 
SERVICES: 
Figure 3.2 
APOLLO INSTITUTE OF HOSPITAL ADMINISTRATION 17
PATIENT FLOW MANAGEMENT IN OPD 
» We provide a large range of consultative, diagnostic and surgical services to people 
whose health complaints do not warrant hospitalization through our Out-Patient Dept. 
» Quick registration procedures, extensive tie-ups with medical insurance organizations and 
corporate world - credit cards are accepted for payment. 
» An Emergency Medical service takes care of all emergency patients which has got 
telephone access and round the clock red alert team along with all concerned specialities. 
PRIME HOSPITALS 
We have Two Branches in Hyderabad. Super Speciality Services at Ameerpet & Kukatpally. 
Ameerpet: 
Figure3.3 
The Hospital is centrally located in Hyderabad at Ameerpet and accommodated in a building with 
state-of-the-art medical equipment coupled with modern amenities. The Hospital houses all the 
routine and the latest diagnostic facilities that are very important to enable quick and accurate 
diagnosis to facilitate quality treatment. 
Prime Hospitals is equipped with the latest facilities which function round-the-clock including 
Cath Lab, T.M.T, ECG, PFT, CAT scan, Ultrasound-Ray and laboratory and five State-of-the-art 
Operation Theatres. And with advantage of being centrally located and easily accessible, Prime 
Hospitals provides 24 hours emergency care by experienced doctors in their respective specialities 
including trauma care. 
APOLLO INSTITUTE OF HOSPITAL ADMINISTRATION 18
PATIENT FLOW MANAGEMENT IN OPD 
Kukatpally: 
Figure3.4 
The Hospital is air conditioned in all the patient care areas, providing the right ambience for 
psychological and physical comfort. The well equipped four State-of-the-art Operation Theatres 
can take-up all surgeries ranging from Laparoscope to Cardiothoracic surgeries. The intensive 
care / acute medical care units are centrally monitored and are truly world-class. We have 4 OT's 
with 24/7 coverage for any Emergencies. 
SPECIALITIES IN PRIME HOSPITALS: 
1. Anaesthesiology. 11.Plastic Surgery 
2. Cardiology 12.Nephrology 
3. Critical care 13.Gynaecology 
4. Obstetrics 14.Metabolic Surgery 
5. Internal Medicine 15.Advanced Laparoscopy 
6. Neuro Surgery 16.Bariatric Surgery 
7. Orthopaedics 17.ENT 
8. Paediatrics 18.General Surgery 
9. Radiology 19.Gastroenterology 
10. Urology 
APOLLO INSTITUTE OF HOSPITAL ADMINISTRATION 19
PATIENT FLOW MANAGEMENT IN OPD 
CERTIFICATIONS: 
The certifications given for prime hospitals are NABH, Indian Health Organisation and ODC 
standards certification. 
NATIONAL ACCREDITATION BOARD 
Figure3.5 
APOLLO INSTITUTE OF HOSPITAL ADMINISTRATION 20
PATIENT FLOW MANAGEMENT IN OPD 
ODC STANDARDS CERTIFICATIONS: 
Figure3.6 
APOLLO INSTITUTE OF HOSPITAL ADMINISTRATION 21
PATIENT FLOW MANAGEMENT IN OPD 
PRIME HOSPITALS QUALITY POLICY AND OBJECTIVES: 
Figure3.7 
APOLLO INSTITUTE OF HOSPITAL ADMINISTRATION 22
PATIENT FLOW MANAGEMENT IN OPD 
STRENGTH OF THE HOSPITAL: 
 The strength is its dedicated, committed and sincere multidisciplinary team approach of 
medical, paramedical, non medical personnel and administrators who are committed to 
continue to provide the highest quality care in an emergency. 
 The training of staff and research continue to meet the needs of patients. 
 Their focus is on patient care and patient safety. 
 Working together the staff provides comprehensive diagnosis and coordinated 
treatment. 
 Proximity of outpatient department with lab facilities and other diagnostics ensure well 
coordinated care. 
Statistical information: 
 Yearly OP range from 14000-15000 
 Yearly IP range from 4800-5000 
 Yearly diagnostics range from 30,000-35,000 
 Monthly OP range from 1000-1500 
 Monthly IP range from 3000-4000 
 Monthly diagnostics range from 250-500 
 Daily OP range from 30-40 
 Daily IP range from 10-12 
 Daily diagnostics range from 90-120 
OUTPATIENT DEPARTMENT: Outpatient department is very important wing of 
hospital serving as mirror. This department is visited by large section of community which is the 
first point of contact between patient and hospital staff. The human relation skills/public relation 
functions are utmost important. OPD is related with other departments like emergency, 
diagnostics etc, This includes front office and emergency department. 
Front office: 
It contains reception, admissions, billing, diagnostics billing. 
APOLLO INSTITUTE OF HOSPITAL ADMINISTRATION 23
PATIENT FLOW MANAGEMENT IN OPD 
The work that goes on in a hospital front office vary depending on the size of the hospital and 
the number of employees that work there. In general the hospital front office includes a reception 
desk to greet patients and visitors as they enter the hospital and provide information where to go 
or the services that are provided. 
Functions of front office: 
Function of front office are OP registration, IP registration, making site for the patients, making 
bed occupancy, to minimise waiting time for all patients, to satisfy patients/visitors by proper 
guidance, to organise consultant chambers as per their op timings, to minimise billing errors and 
counselling of patients. The purpose of front office is to provide assistance for people when they 
first enter the hospital. 
OP and IP registration: 
OP registration services are also available in the front office of the hospital. Patients can 
provide their name and contact information, as well as any other information such as emergency 
contact details. Certain administrative work is also done in front office such as maintenance of 
records and paper throughout the hospital. 
 Staff: 08 Nos 
 No. of Shifts: 3 Shifts 
 Shift timings: 
 8am-5pm 
 11am-8pm 
 8pm-8am 
Diagnostics billing: All the tests performed for op patients billing is done at this counter. 
 Staff: 2 Nos 
 No. of Shifts: 2 Shifts 
 Shift timings: 
 8am-5pm 
 11am-8pm 
From 8pm-8am the diagnostic billing is done at op registration desk .IP admissions from 
8am-11am are also done at this desk. 
APOLLO INSTITUTE OF HOSPITAL ADMINISTRATION 24
PATIENT FLOW MANAGEMENT IN OPD 
Diagnostics: 
Radiology department: 
Location: Radiology department is located in ground floor close to out patient department. 
Radiology department includes x-ray, ultra sound scan and CT scan. 
Sources of data: 
Primary source: 
 Personal observation 
Secondary source: 
 Radiology department files 
 Department Employees. 
Radiology department: 
The Radiology is a medical specialty that employs the use of imaging to both diagnose and treat 
disease visualized within the body. Radiologists use an array of imaging technologies such as X-ray 
radiography, ultrasound, computed tomography (CT),nuclear medicine, positron emission 
tomography (PET) and magnetic resonance imaging (MRI) to diagnose or treat diseases. 
Interventional radiology is the performance of (usually minimally invasive) medical procedures 
with the guidance of imaging technologies. 
Staff: 
 X-ray department staff -2 and incharge-1. 
 Ultra sound staff-2. 
 CT scan staff-3 
 Shifting boys-2, one in the morning and other in the night 
 Typists – 2. 
 Radiologists -2. 
APOLLO INSTITUTE OF HOSPITAL ADMINISTRATION 25
PATIENT FLOW MANAGEMENT IN OPD 
Shift timings: For x-ray and CT scan staff- 3shifts. 
 8am-2pm 
 2pm-8pm 
 8pm-8am 
 For typists: 8am-5pm and 11am-8pm 
 For ultrasound staff: 8am-5pm and 2pm-8pm 
Radiologist timings: 
 10 am – 4pm 
 6pm – 8pm 
Inventory management: 
 Indent for the required stock is given weekly once. 
 The stock is obtained from the stores and pharmacy. 
 Sufficient stock is maintained for the whole week as indent should be given only once in a 
week. 
 Per week around 200 films are used in x-ray department. 
 Per month around 200-300 films are used in CT scan department. 
Departmental orientation: 
Newly joined staff has orientation classes by quality department staff and for old staff training 
classes are conducted regularly. All the staff are qualified and efficient. 
Patient management: 
 The x-ray and CT scan departments are open for both IP and OP patients round the 
clock.(24hrs) 
 For IP patients who cannot be shifted to x-ray room, a portable x-ray machine is there 
which is used at bed side. 
APOLLO INSTITUTE OF HOSPITAL ADMINISTRATION 26
PATIENT FLOW MANAGEMENT IN OPD 
X-ray: 
Procedure: 
 The radiographer shall strictly monitor all the results of the patients undergoing 
radiography procedures. 
 From 9am till 8pm if he/she finds that any findings is of a critical value, he/she shall report 
the same to the radiologist. The Radiologist will confirm the critical result and will inform 
the referring consultant. From 8pm till 9am the radiographer will inform the critical result 
to duty medical officer. 
 The x-ray film is given to patient within 5minutes for cash patients and for Aarogyasree 
patient’s film is not given. Either doctor comes to x-ray department and see the x-ray or x-ray 
image is given on a scanned paper. 
 The image which is present in the system is saved and sent for report preparation. 
 The radiologist sees the image and prepares the report. 
 The report is given after 2 to 3 hrs. 
 The film is given immediately in case of emergency patients and for patients who are 
referred to other hospitals. 
 The radiologist verifies the number of x-rays taken per day and number of films used. 
Preparation of patients: 
 Clean hospital gown is provided for patients to undress. A separate cabin is provided to 
patients for changing the dress. 
Preparation of the machine/room: 
 The biomedical department holds the responsibility of all the machinery in x-ray 
department. 
 They check the machines and their working conditions every morning. 
 In case of defects in the machines the biomedical department informs to the engineering 
department to rectify the defect. 
Critical results in x-ray imaging department: 
 All the critical results will be reported to the treating consultant within 10 minutes after 
completing the investigation. 
APOLLO INSTITUTE OF HOSPITAL ADMINISTRATION 27
PATIENT FLOW MANAGEMENT IN OPD 
 In case of emergency or code blues, the x-ray technician informs to the radiologists and 
the process flow during this situation is as follows: 
patient in emergency condition during x-ray imaging 
patient is stabilised and shifted to casuality immediately under anesthetist supervision 
code blue is announced 
code blue team arrives and do the needful treatment 
 During nights x-ray imaging of critical cases like intra venous pyelogram (IVP) are not 
done only in case of emergency it is done under supervision of anaesthetist as 
radiologist will not be available. 
 Written consent is taken for IVP patients. 
Radiology quality and safety parameters in prime hospitals: 
 To minimize repeat exposures. 
 To ensure that adherence to safety precautions of patient and employees are met. 
 To minimize number of reporting errors. 
 To reduce turn around time. 
Radiation monitoring for staff: 
 Proper precautionary measure has to prevent from radiation like radiation absorbent 
aprons, TLD batches etc. 
 TLD badges are to be worn during working hours to monitor their occupation radiation 
dose. 
 These batches are sent to BARC at Bombay for every 3months to know the radiation 
exposure, by the employees. 
APOLLO INSTITUTE OF HOSPITAL ADMINISTRATION 28
PATIENT FLOW MANAGEMENT IN OPD 
Radiation protection for patients: 
 Usually x-rays are not taken for pregnant women .only in case of emergency and 
under prescription of doctor it is done. 
 Lead aprons are given in case if x-rays are to be taken for pregnant women. 
Ultrasound scanning department: 
 The radiologist shall strictly monitor all the results of the patients undergoing scanning 
procedures. 
 The radiologist will confirm the result and will dictate to the typist. The report is typed 
and given to patient. 
 Scanning during nights is done only for emergency cases. 
 In case of emergency or code blues, the process flow is as follows: 
patient in emergency condition during scanning,informed to respective consultant 
patient is stabilised and shifted to casuality immediately under anesthetist supervision 
code blue is announced 
code blue team arrives and do the needful treatment 
 Various other procedures are carried in ultrasound department called as interve ntional 
radiological procedures. This includes ultrasound guided fine needle aspiration technique, 
biopsy, pleural effusion. Doppler studies of veins and arteries. 
 Written consent is taken for any interventional procedures and also for other high risk 
cases. 
 For pregnant women scanning procedures like early pregnancy scan, TIFFA scan etc, 
APOLLO INSTITUTE OF HOSPITAL ADMINISTRATION 29
PATIENT FLOW MANAGEMENT IN OPD 
CT scan: 
Procedure: 
 The CT technician shall strictly monitor all the results of the patients undergoing 
radiography procedures. 
 From 8am till 8pm if he/she finds that any findings is of a critical value, he/she shall report 
the same to the radiologist. The Radiologist will confirm the critical result and will inform 
the referring consultant. From 8pm till 10am the technician will inform the critical result to 
duty medical officer and to the radiologist. 
In case of emergency or code blues, the CT scan technician informs to the respective 
consultant and the process flow during this situation is as follows: 
patient in emergency condition during CT scanning 
informed to anesthetist,pateint is given emergency drugs and airway maintained 
code blue team arrives and do the 
patient is shifted to casuality immediately under anesthetist supervision 
Blood sample collection: 
code blue is announced 
needful treatment 
This is a medical specialty that employs the blood sample collection to both diagnose and treat 
disease within the body. 
Process flow in sample collection: 
 Identify the patient. 
 Assess the patient’s physical disposition. 
APOLLO INSTITUTE OF HOSPITAL ADMINISTRATION 30
PATIENT FLOW MANAGEMENT IN OPD 
 Check the requisition from for requested tests, patient information and any special 
requirements. 
 Select a suitable site for venipuncture. 
 Prepare the equipment, the patient and the puncture site. 
 Perform the venipuncture. 
 Collect the sample in the appropriate container. 
 Recognise complications associated with the phlebotomy procedure. 
 Assess the need for sample collection or rejection. 
 Label the collection tubes at the bedside or drawing area. 
Statistical information of sample collection: 20 – 30/day 
Staff: 
 Number of staff:2 
Shifts:2 shifts 
 Timings : 7:30am – 4:30pm and 11am – 8pm 
During night after 8pm sample collection is done in the laboratory. 
Inventory management: 
 Indent for the required stock is given weekly once. 
 The stock is obtained from the stores and pharmacy. 
 Sufficient stock is maintained for the whole week as indent should be given only once in a 
week. 
Departmental orientation: 
Newly joined staff has orientation classes by quality department staff and for old staff training 
classes are conducted regularly. 
APOLLO INSTITUTE OF HOSPITAL ADMINISTRATION 31
PATIENT FLOW MANAGEMENT IN OPD 
Emergency Department/Casuality: 
Patients who need emergency care is directly bought into the emergency department. After 
the initial care is given then they are shifted into the required ward i.e., ICU or AMCU or 
general ward or step down. 
Staff: There are two nursing staff and one DMO available round the clock. During day time all 
the consultants are available according to their given schedule. 
During nights consultants are available on call as per their schedule 
Shifts timings: 
There are 3 shifts for nursing staff and DMO. 
 8am-2pm 
 2pm-8pm 
 8pm-8am 
Inventory management: 
 Indent for the required stock is given weekly once. 
 The stock is obtained from the stores and pharmacy. 
 Sufficient stock is maintained for the whole week as indent should be given only once in a 
week. 
Departmental orientation: 
Newly joined staff has orientation classes by quality department staff and for old staff training 
classes are conducted regularly. 
APOLLO INSTITUTE OF HOSPITAL ADMINISTRATION 32
PATIENT FLOW MANAGEMENT IN OPD 
ORGANOGRAM OF PRIME HOSPITALS 
Managing 
Director 
Senior Medical 
Superintendent 
Consultant 
Specialist 
DMO 
Figure 3.8 
NS 
ANS 
Nursing 
Supervisor 
Nursing 
Incharge 
Nursing Staff 
CSO 
Security 
Medical 
Superintendent 
Administrative 
staff 
Manager 
PRO 
Manager 
Floor Incharge 
APOLLO INSTITUTE OF HOSPITAL ADMINISTRATION 33
PATIENT FLOW MANAGEMENT IN OPD 
ORGANOGRAM FOR AAROGYASREE DEPARTMENT 
Managing Director 
Medical superindent 
HOD of aarogyasree 
department 
Executive 
Figure 3.9 
They are in coordination with government deputed Aarogyasree employees. 
APOLLO INSTITUTE OF HOSPITAL ADMINISTRATION 34
PATIENT FLOW MANAGEMENT IN OPD 
PATIENT FLOW PROCESS IN PRIME HOSPITALS: 
Patients arriving at the hospital may be 3 kinds. 
They are appointment patients, direct patients, emergency patients. 
PATIENT FLOW PROCESS FOR EMERGENCY PATIENTS: 
Emergency patients 
Enters Casuality 
Patients Stabilized 
OP Registration 
IP Admission 
Investigations 
Send to ICU/AMCU 
Figure 3.10 
APOLLO INSTITUTE OF HOSPITAL ADMINISTRATION 35
PATIENT FLOW MANAGEMENT IN OPD 
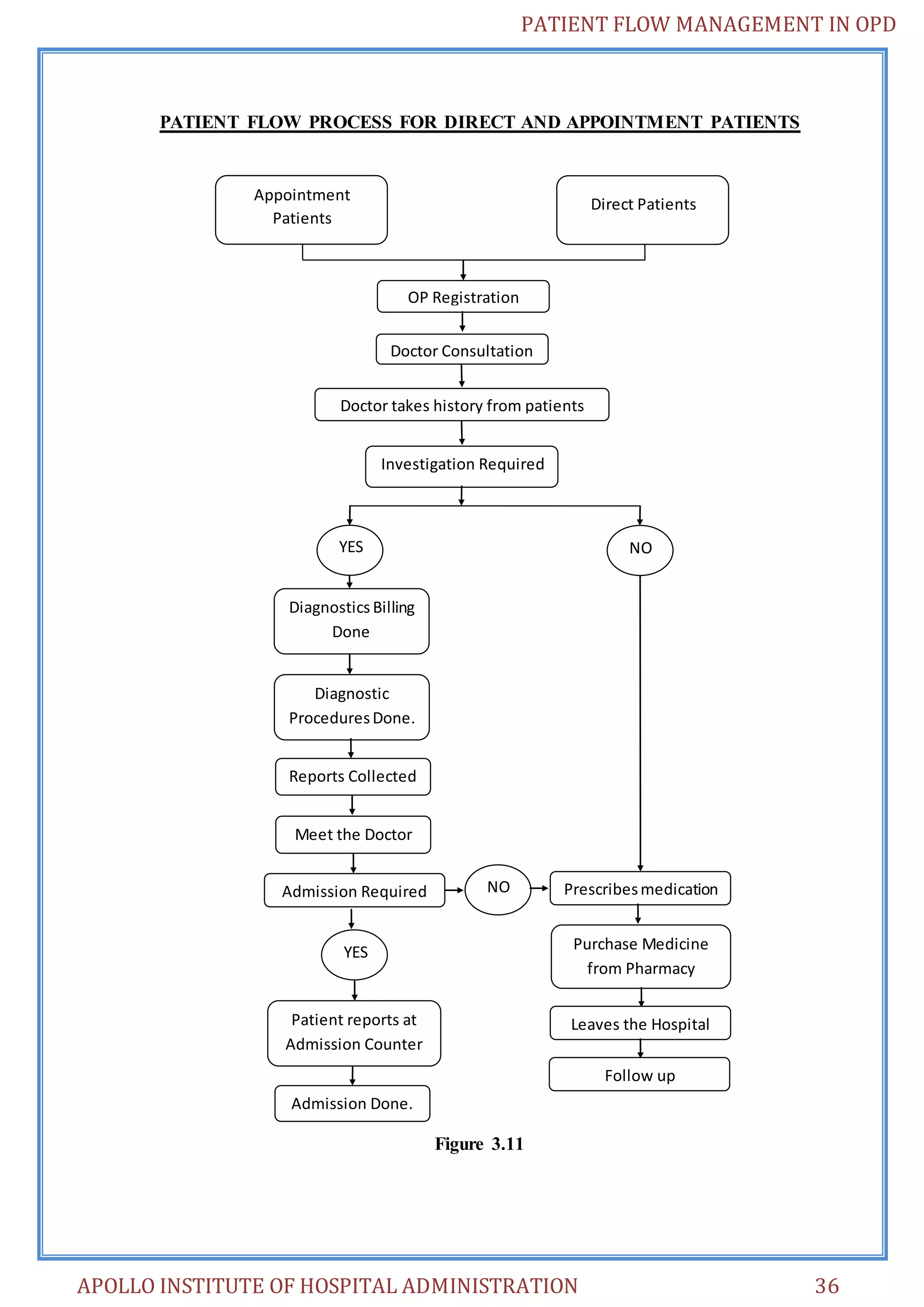
PATIENT FLOW PROCESS FOR DIRECT AND APPOINTMENT PATIENTS 
OP Registration 
Doctor Consultation 
Doctor takes history from patients 
Investigation Required 
YES NO 
NO Prescribes medication 
Figure 3.11 
Appointment 
Patients 
Direct Patients 
Diagnostics Billing 
Done 
Diagnostic 
Procedures Done. 
Reports Collected 
Meet the Doctor 
Admission Required 
YES 
Patient reports at 
Admission Counter 
Admission Done. 
Purchase Medicine 
from Pharmacy 
Leaves the Hospital 
Follow up 
APOLLO INSTITUTE OF HOSPITAL ADMINISTRATION 36
PATIENT FLOW MANAGEMENT IN OPD 
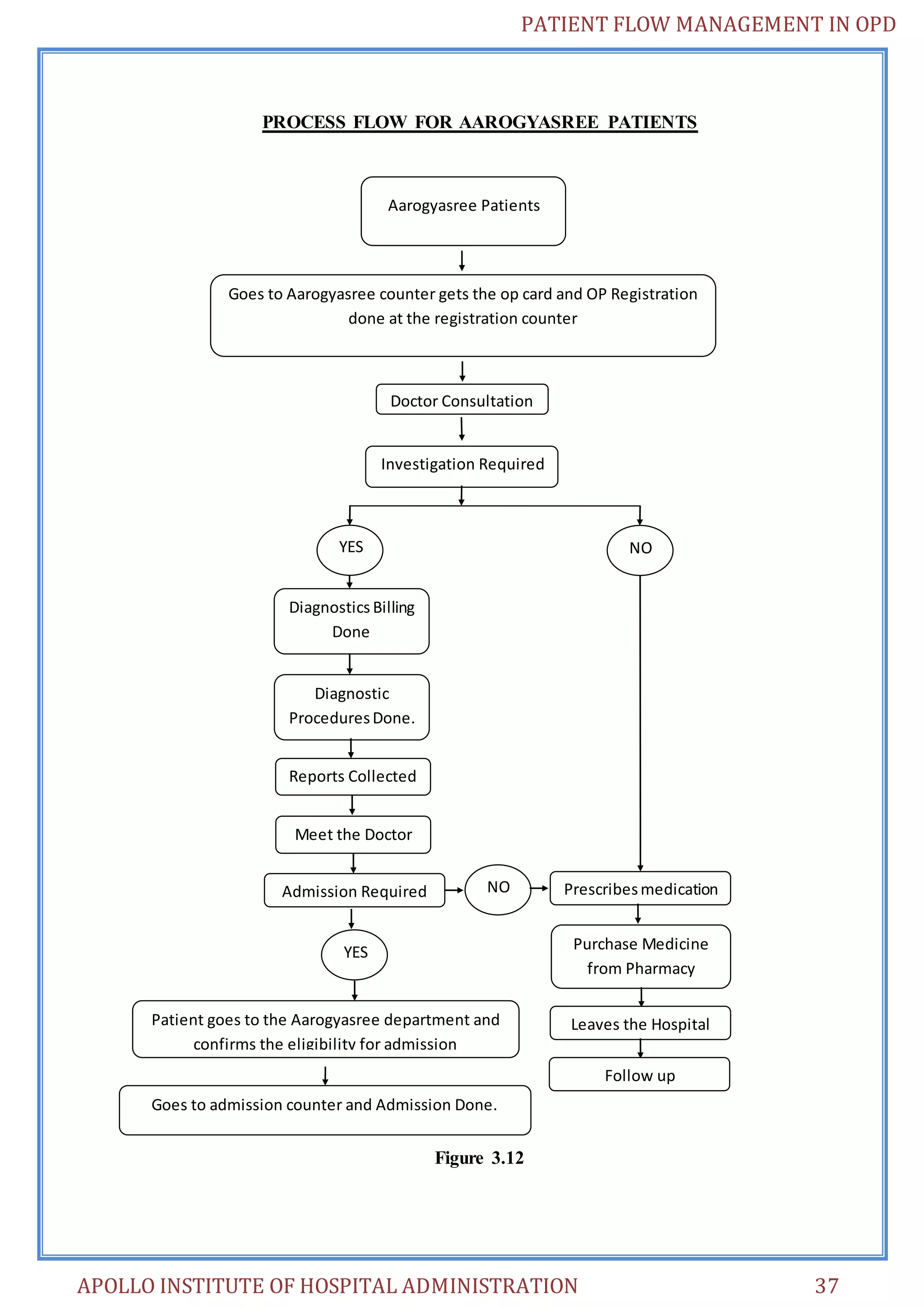
PROCESS FLOW FOR AAROGYASREE PATIENTS 
Aarogyasree Patients 
Goes to Aarogyasree counter gets the op card and OP Registration 
done at the registration counter 
Doctor Consultation 
Investigation Required 
YES NO 
Admission Required 
YES 
NO Prescribes medication 
Patient goes to the Aarogyasree department and 
confirms the eligibility for admission 
Goes to admission counter and Admission Done. 
Figure 3.12 
Diagnostics Billing 
Done 
Diagnostic 
Procedures Done. 
Reports Collected 
Meet the Doctor 
Purchase Medicine 
from Pharmacy 
Leaves the Hospital 
Follow up 
APOLLO INSTITUTE OF HOSPITAL ADMINISTRATION 37
PATIENT FLOW MANAGEMENT IN OPD 
PROCESS FLOW IN X-RAY DEPARTMENT 
Receiving patient bill with the required test 
Arrival of the patient 
Explaining the procedure to the patient 
Preparation of the patient 
Area of interest is made free from metal objects 
Preparation of the machine 
Required accessaries are made ready 
Machine is kept ready with approppriate technical exposure 
Exposure done 
Film is processed using automatic film exposure 
Film is obtained 
Figure 3.13 
APOLLO INSTITUTE OF HOSPITAL ADMINISTRATION 38
PATIENT FLOW MANAGEMENT IN OPD 
CHAPTER-4 
DATA ANALYSIS 
A sample of 300 patients is selected for data collection. 
Sample represents the whole population. 
The data is collected in a format in which the time slots are given at each step i.e., at OP registration counter, in waiting area for doctor consultation, 
diagnostic billing counter and for dispatch of reports. 
The OP registration waiting time is represented graphically: 
40 
35 
30 
25 
20 
15 
10 
5 
No. of Patients vs OP registration Time (Mins) 
The approximate time taken for op registration is 5-7 minutes. (Chart 4.1) 
APOLLO INSTITUTE OF HOSPITAL ADMINISTRATION 39 
0 
Patient 1 
Patient 3 
Patient 5 
Patient 7 
Patient 9 
Patient 11 
Patient 13 
Patient 15 
Patient 17 
Patient 19 
Patient 21 
Patient 23 
Patient 25 
Patient 27 
Patient 29 
Patient 31 
Patient 33 
Patient 35 
Patient 37 
Patient 39 
Patient 41 
Patient 43 
Patient 45 
Patient 47 
Patient 49 
Patient 51 
Patient 53 
Patient 55 
Patient 57 
Patient 59 
Patient 61 
Patient 63 
Patient 65 
Patient 67 
Patient 69 
Patient 71 
Patient 73 
Patient 75 
Patient 77 
Patient 79 
Patient 81 
Patient 83 
Patient 85 
Patient 87 
Patient 89 
Patient 91 
Patient 93 
Patient 95 
Patient 97 
Patient 99 
OP registration Time (Mins)
PATIENT FLOW MANAGEMENT IN OPD 
APOLLO INSTITUTE OF HOSPITAL ADMINISTRATION 40 
Waiting time for doctor consultation as in graphical representation: 
The approximate time taken for doctor consultation is 30-40 minutes. (Chart 4.2) 
0 
50 
100 
150 
200 
250 
300 
350 
Patient 1 
Patient 3 
Patient 5 
Patient 7 
Patient 9 
Patient 11 
Patient 13 
Patient 15 
Patient 17 
Patient 19 
Patient 21 
Patient 23 
Patient 25 
Patient 27 
Patient 29 
Patient 31 
Patient 33 
Patient 35 
Patient 37 
Patient 39 
Patient 41 
Patient 43 
Patient 45 
Patient 47 
Patient 49 
Patient 51 
Patient 53 
Patient 55 
Patient 57 
Patient 59 
Patient 61 
Patient 63 
Patient 65 
Patient 67 
Patient 69 
Patient 71 
Patient 73 
Patient 75 
Patient 77 
Patient 79 
Patient 81 
Patient 83 
Patient 85 
Patient 87 
Patient 89 
Patient 91 
Patient 93 
Patient 95 
Patient 97 
Patient 99 
No. of Patients vs Doctor Consultation Time (Mins) 
Dr. consultation Time (Mins)
PATIENT FLOW MANAGEMENT IN OPD 
APOLLO INSTITUTE OF HOSPITAL ADMINISTRATION 41 
Waiting time for diagnostics billing as in graphical representation: 
The approximate waiting time for diagnostic billing is 4 to 6 minutes. (Chart 4.3) 
0 
2 
4 
6 
8 
10 
12 
Patient 1 
Patient 3 
Patient 5 
Patient 7 
Patient 9 
Patient 11 
Patient 13 
Patient 15 
Patient 17 
Patient 19 
Patient 21 
Patient 23 
Patient 25 
Patient 27 
Patient 29 
Patient 31 
Patient 33 
Patient 35 
Patient 37 
Patient 39 
Patient 41 
Patient 43 
Patient 45 
Patient 47 
Patient 49 
Patient 51 
Patient 53 
Patient 55 
Patient 57 
Patient 59 
Patient 61 
Patient 63 
Patient 65 
Patient 67 
Patient 69 
Patient 71 
Patient 73 
Patient 75 
Patient 77 
Patient 79 
Patient 81 
Patient 83 
Patient 85 
Patient 87 
Patient 89 
Patient 91 
Patient 93 
Patient 95 
Patient 97 
Patient 99 
No. of Patients vs Diagnostics Billing Time (Mins) 
Diagnostics billing (Mins)
PATIENT FLOW MANAGEMENT IN OPD 
APOLLO INSTITUTE OF HOSPITAL ADMINISTRATION 42 
Waiting time for diagnostics procedures as in graphical representation: 
The approximate waiting time for diagnostic procedures is 10 to 30 minutes. (Chart 4.4) 
0 
10 
20 
30 
40 
50 
60 
70 
Patient 1 
Patient 3 
Patient 5 
Patient 7 
Patient 9 
Patient 11 
Patient 13 
Patient 15 
Patient 17 
Patient 19 
Patient 21 
Patient 23 
Patient 25 
Patient 27 
Patient 29 
Patient 31 
Patient 33 
Patient 35 
Patient 37 
Patient 39 
Patient 41 
Patient 43 
Patient 45 
Patient 47 
Patient 49 
Patient 51 
Patient 53 
Patient 55 
Patient 57 
Patient 59 
Patient 61 
Patient 63 
Patient 65 
Patient 67 
Patient 69 
Patient 71 
Patient 73 
Patient 75 
Patient 77 
Patient 79 
Patient 81 
Patient 83 
Patient 85 
Patient 87 
Patient 89 
Patient 91 
Patient 93 
Patient 95 
Patient 97 
Patient 99 
No. of Patients vs Diagnostics Time(Mins) 
Diagnostics
PATIENT FLOW MANAGEMENT IN OPD 
Waiting Time at Various Stages in Patient Flow Process: 
546 
3602 
222 165 130 
180 95 135 
Hence it is concluded that maximum time consumption is for “Doctor Consultation”. (Chart 4.5) 
2095 
390 
APOLLO INSTITUTE OF HOSPITAL ADMINISTRATION 43 
660 
Total waiting time at various stages in 
Patient Flow Process 
Registration Time Consultation Pharmacy Diagnostic Billing X-Ray Ultrasound 
Sample ECG Reports Not Consulted IP Admission
PATIENT FLOW MANAGEMENT IN OPD 
The average waiting time is maximum for the IP admission. (Chart 4.6) 
APOLLO INSTITUTE OF HOSPITAL ADMINISTRATION 44 
5.5 
37.1 
7.4 
5.0 
10.8 
22.5 
7.9 
15.0 
63.5 65.0 
94.3 
Avg. waiting time at various stages in 
Patient Flow Process 
Registration Time Consultation Pharmacy Diagnostic Billing X-Ray Ultrasound 
Sample ECG Reports Not Consulted IP Admission
PATIENT FLOW MANAGEMENT IN OPD 
 The average time for dispatch of reports is 
 Sample collection 2-3 Hrs 
 X-ray 4-5 Hrs 
 Ultrasound 20-30minutes. 
 For cash patients IP admission requires 15-30 minutes, in case of non availability of beds 
2-6 hrs. 
 For credit patients admission requires 30-40 minutes if they get clearing from the 
insurance company. 
If credit patients does not get clearing from insurance company and the, if the patient is willing 
to admit on cash basis, admission is done and treatment is continued. If patient is not willing to 
admit on cash basis, patient is discharged and billing is done. 
 In OP, doctors are available 9am – 4pm and 5pm-8pm. On call doctors arrive within 20 
minutes. 
 Duty roasters are given all medical and paramedical staff. 
 Patients referred from other hospitals are also accepted. 
 Patients from prime hospitals are also referred to other hospitals. 
APOLLO INSTITUTE OF HOSPITAL ADMINISTRATION 45
PATIENT FLOW MANAGEMENT IN OPD 
CHAPTER-5 
INFERENCES 
 In unduly cases, doctor consultation time varies from 1 to 4 hrs due to non-availability of 
doctors in OP. 
 Reasons for this may be 
 Doctors may be in OT during OP time. 
 Surgeries in other branches. 
 Doctors in rounds. 
 This is due to the improper scheduling of doctor timings 
 Front office staff at OP registration are unable handle properly the patients. 
 There is no separate help desk or enquiry. 
 Time of reports dispatch is greater in X-Ray department, as there is only one radiologist 
during day time for ultrasound, CT scanning and X-Ray. 
 Sampling test for IP and OP patients are done simultaneously so delay may occur in 
reports despatching. 
 There is no separate reports dispatch counter as there is only one counter for dispatch and 
billing. 
 Admission of patients is delayed due non-availability of beds and lack of nursing staff in 
wards, which cause delay in arrangements. 
 There is no MRI facility available. 
 As reports despatched is delayed, by the patient gets the report the doctors may not be 
available in OP. 
 There is lack of nursing staff in casuality and the equipments are not under proper 
working condition. 
 Duplication of work occurs in front office, due to wrong entry of patient information. 
APOLLO INSTITUTE OF HOSPITAL ADMINISTRATION 46
PATIENT FLOW MANAGEMENT IN OPD 
CHAPTER-6 
SUMMARY AND CONCLUSIONS 
 Thus the major requirements of out patient department are: 
 Patient registration with complete information of the patient. 
 Check doctor availability. 
 Patient case history record should be visible and should include the package deals 
for a patient at a fixed cost. 
 Consultation reminders need to send to patient on periodical basis, through 
various modes like telecal, SMS, e-mail etc. 
 Having improved the situation at one bottleneck, others may emerge as rate limiting 
steps in the patient journey. Bottleneck management is, therefore, a process of 
continual improvement. 
 Thus improving patient flow is one way of improving healthcare services. 
RECOMMENDATIONS: 
 Training classes for front office staff is to be conducted. 
 Consultant timings is to be properly scheduled. 
 Recruitment of new radiologist and other required consultants is to be done. 
 Duplication of work by the front office staff is to be avoided. 
 Nursing staff should be recruited. 
 Bed occupancy should be properly managed. 
 A separate help desk and report dispatch counters are recommended. 
LIMITATIONS OF THE STUDY: 
 Project work was done in a small hospital. 
 Sample size may be insufficient. 
 The study was concerned with only outpatient department, so it does not include the 
details of other department. 
 Study was done for short duration. 
 Due to improper time scheduling, was unable to consult with doctors. 
APOLLO INSTITUTE OF HOSPITAL ADMINISTRATION 47
PATIENT FLOW MANAGEMENT IN OPD 
BIBLIOGRAPHY: 
 Hospitals: Facilities Planning and Management G. D. Kunders 
 Patient Flow - NHS Institute for Innovation and Improvement.html 
 Work pressure and patient flow management in ... [Academe Med. 2011] - PubMed – 
NCBI. 
 Managing-patient-flow-keep- lines-communication-open.html 
 Barriers-remedies-to-optimizing-patient- flow 
 Maximizing_Throughput_and_Improving_Patient_Flow.html 
 ManagingpatientflowSmoothingORschedulecaneasecapacitycrunchesresearcherssay.aspx 
 Profdavidben-tovim-131003191932-phpapp01 
 Frontiers.pdf 
 Analysis of patient flow in the emergency department and the effect of an extensive 
reorganisation -- Miró et al. 20 (2) 143 -- Emergency Medicine Journal.html 
 In Focus Improving Patient Flow—In and Out of Hospitals and Beyond - The 
Commonwealth Fund 
 Bottlenecks - NHS Institute for Innovation and Improvement.html 
 Root Cause Analysis Using Five Whys - NHS Institute for Innovation and 
Improvement.html 
 Theory of Constraints - NHS Institute for Innovation and Improvement.htm 
 Radiology - Wikipedia, the free encyclopedia.html 
 Literature review - Wikipedia, the free encyclopedia.html 
 Literature Reviews - The Writing Center.html 
 Welcome to Prime Hospitals.html 
 Referred old reports from library. 
APOLLO INSTITUTE OF HOSPITAL ADMINISTRATION 48
PATIENT FLOW MANAGEMENT IN OPD 
APPENDIX: 
The following format was prepared for data collection: 
 Patient name: 
 Entry time: 
 Op registration time: 
 Dr Consultation time: 
 Diagnostic billing time: 
 Time at diagnostics: 
 Reports dispatch time: 
 Dr Consultation time: 
 IP admission time: 
 Or 
 Time at OP pharmacy: 
 Exit time: 
APOLLO INSTITUTE OF HOSPITAL ADMINISTRATION 49
PATIENT FLOW MANAGEMENT IN OPD 
APOLLO INSTITUTE OF HOSPITAL ADMINISTRATION 50

Patient flow management in opd

  • 1.
    PATIENT FLOW MANAGEMENTIN OPD PATIENT FLOW MANAGEMENT IN OPD Project submitted to Osmania University towards the partial fulfilment of the award of Masters Degree in Hospital Management Submitted by TEJASWI KOCHERLAKOTA Enrol no: 140413676035 BATCH-19 (2013-15) Academic year 2013- 2014 APOLLO INSTITUTE OF HOSPITAL ADMINISTRATION APOLLO HEALTH CITY CAMPUS, JUBILEE HILLS HYDERABAD – 500 096 APOLLO INSTITUTE OF HOSPITAL ADMINISTRATION
  • 2.
    PATIENT FLOW MANAGEMENTIN OPD DECLARATION I hereby declare that the Project Report entitled “PATIENT FLOW MANAGEMENT IN OPD” submitted by me to the Department of Business Management, Osmania University, Hyderabad, is a bonafide work carried out by me and is original and not submitted to any other University or Institution for the award of any Degree/Diploma/Certificate or published any time before. PLACE: Hyderabad Signature: DATE: Name: TEJASWI.K Roll No.:140413676035 APOLLO INSTITUTE OF HOSPITAL ADMINISTRATION
  • 3.
    PATIENT FLOW MANAGEMENTIN OPD CERTIFICATION This is to certify that the Project Report entitled “PATIENT FLOW MANAGEMENT IN OPD” submitted in partial fulfilment for the award of M.D.H.M programme of Osmania University, Hyderabad, was carried out by Ms. TEJASWI KOCHERLAKOTA under my guidance. This has not been submitted to any other University or Institution for the award of any degree/ diploma/certificate. Signature of the Internal Guide Signature of the Principal Name: M. Krishna Kartheek (with stamp) APOLLO INSTITUTE OF HOSPITAL ADMINISTRATION
  • 4.
    PATIENT FLOW MANAGEMENTIN OPD APOLLO INSTITUTE OF HOSPITAL ADMINISTRATION
  • 5.
    PATIENT FLOW MANAGEMENTIN OPD APOLLO INSTITUTE OF HOSPITAL ADMINISTRATION
  • 6.
    PATIENT FLOW MANAGEMENTIN OPD ABSTRACT Ensuring efficient and safe patient flow through the hospital system is a consistent problem in healthcare settings. As demand and patient complexity increases small in efficiencies and errors in health care delivery can cause hospital overcrowdings and service delay. An inefficient layout may also create problem concerning patient supervision may increase the travel time and waiting time. This may give patients a poor overall impression of the setting. Reducing delays and making sure that patients receive the right care at right time will have a significant beneficial effect on the quality of care patients receive. To accomplish the above criteria the objectives are set which include, to understand the problems which the outdoor patients encounter like long standing queues, improper maintenance of patient traffic at the out patient department section, to find the bottlenecks, reasons and solutions for the problems encountered. A random sampling technique is followed to collect the data. A sample of 300 patients is selected randomly from out patient department i.e., OP consultation patients, patients in casuality or emergency department and from the diagnostics. The data is collected by observation method and by preparing a format in which time slots are given to each activity i.e., waiting time for op registration, waiting time for doctor consultation, waiting time for diagnostic billing, testing and dispatch of reports. Data is analysed by plotting graphs and histograms. The average time taken for OP registration is 5.5 minutes, waiting time for doctor consultation is 37.1 minutes, for diagnostic billing it is 5.0 minutes, for diagnostic procedures it is 14.1 minutes and for dispatch of reports it is63.1minutes. The inferences made from the above analysis is the waiting time is more for doctor consultation and dispatch of reports. As dispatch of reports is delayed, by the time the patient gets the report the doctors may not be available in OP. This is due to improper scheduling of consultants and radiologist. So, some suggestions are recommended to improve the patient care delivery. This project will help to optimise patient’s flow that is necessary to understand how the system is currently working by reviewing existing process and determining weak or broken links of the system. APOLLO INSTITUTE OF HOSPITAL ADMINISTRATION
  • 7.
    PATIENT FLOW MANAGEMENTIN OPD ACKNOWLEDGEMENT The success and final outcome of this project required a lot of guidance and assistance from many people and I am fortunate to have got this all along the completion of my project work. Whatever I have done is only due to such guidance and assistance and I would not forget to thank them. I respect and thank Dr.Satish Reddy (Managing Director) for giving me an opportunity to do the project work in Prime Hospitals, Ameerpet and I am also thankful to the hospital staff for providing me the support and guidance which made me complete the project on time. I would also like to thank my Principal Prof.D.Obul Reddy and Internal Guide Prof.M.KrishnaKartheek without whom the project would have been a distant reality. I owe my profound gratitude to my project guide Dr.Sarath (Senior Medical Director),who took keen interest in my project work and guide all along, till the completion of my project work by providing a the necessary information. I take this opportunity to acknowledge the services provided by the library sir, lab sir and everyone who collaborated in producing this work. I also wish to thank specially my husband, family members and well wishers who has always been supportive in successful completion of my project. APOLLO INSTITUTE OF HOSPITAL ADMINISTRATION
  • 8.
    PATIENT FLOW MANAGEMENTIN OPD Table of Contents S.No Description Page No 1. Introduction 1 - 9  Patient Flow 1  Principles of patient flow management 3  Bottlenecks 4  Research problem 7  Sources of information 9 2. Literature Review 10 - 15  Types of literature review 10  Literature review on patient flow management 11  Case Study-1 11  Case Study-2 12  Case Study-3 13  Case Study-4 14 3. Organization 16 - 38  History of Prime Hospitals 16  Directors vision 16  Services 17  Hospital Branches 17  Certifications, Quality policy and objectives 20  Strengths of the hospital 23  Outpatient department 23  OP and IP Registration 24  Diagnostics billing 24  Diagnostics 25  Emergency department / Casuality 32  Organograms 33  Patient flow processes 35 4. Data Analysis 39 - 45  Waiting time for OP registration 39 APOLLO INSTITUTE OF HOSPITAL ADMINISTRATION
  • 9.
    PATIENT FLOW MANAGEMENTIN OPD  Waiting time for Doctor Consultation 40  Waiting time for Diagnostics billing 41  Waiting time for Diagnostics 42  Total waiting time at various stages in patient flow process 43  Average waiting time at various stages in patient flow process 44 5. Inferences 46 6. Summary and conclusions 47 Bibliography48 Appendix 49 1. List of Figures Page No  Figure 1.1 Process Bottlenecks 6  Figure 3.1 Prime hospital 17  Figure 3.2 Services 17  Figure 3.3 Prime Hospital Ameerpet 18  Figure 3.4 Prime hospital Kukatpally 19  Figure 3.5 National certification Board 20  Figure 3.6 ODC standard certification 21  Figure 3.7 Objectives and policies 22  Figure 3.8 Organo gram of Prime hospitals 33  Figure 3.9 Organo gram for Aarogyasree department 34  Figure 3.10 Patient flow process for emergency patients 35  Figure 3.11 Patient flow process for direct and appointment patients APOLLO INSTITUTE OF HOSPITAL ADMINISTRATION 36  Figure 3.12 Patient flow process for Aarogyasree patients 37  Figure 3.13 Process flow in X-Ray department 38 2. List of Charts Page No  Chart 4.1 No of patients vs. OP registration time 39  Chart 4.2 No of patients vs. Doctor consultation time 40  Chart 4.3 No of patients vs. Diagnostics billing time 41  Chart 4.4 No of patients vs. Diagnostics time 42  Chart 4.5 Total waiting time in various stages 43  Chart 4.6 Average waiting time in various stages 44
  • 10.
    PATIENT FLOW MANAGEMENTIN OPD CHAPTER-1 INTRODUCTION As there are numerous technological advances in diagnostics, medications, procedures and modifications in healthcare reimbursement plans, the mode of healthcare has been gradually shifting away from the inpatient setting to the outpatient basis. Blockage in the flow can increase waiting time. When patient flow is handled well, it is represented by short wait at the registration, examination, diagnostic testing, surgery, placement in beds and discharge. PATIENT FLOW What is it and how can it help me? More and more people are using the term ‘patient flow'. The term flow describes the progressive movement of products, information and people through a sequence of processes. In simple terms, flow is about uninterrupted movement, like driving steadily along the motorway without interruptions, or being stuck in a traffic jam. In healthcare, flow is the movement of patients, information or equipment between departments, staff groups or organisations as part of a patient's care pathway. Patient flow means movement of patients through multiple stages of care. PATIENT FLOW MANAGEMENT It represents ability of healthcare system to serve patients quickly and efficiently as they move through stages of care. This is an operational or process view of patient flow. A clinician may have a different focus. Their focus could be on the progression of a patient's health status, disease progression and/or the clinical knowledge and understanding of both. The clinical focus naturally allows for appropriate waits, for example ‘watchful waiting'. APOLLO INSTITUTE OF HOSPITAL ADMINISTRATION 1
  • 11.
    PATIENT FLOW MANAGEMENTIN OPD There has to be a close relationship between both the operational and clinical perspectives. What happens to a patient clinically will dictate his or her movement through different steps and settings, as well as the movement of associated information, equipment, samples etc. One way to engage and ensure that patient flow incorporates the clinical view is to include clinicians in mapping sessions, i.e. where teams map out patient pathways and associated processes. If you find it difficult to engage clinical staff, you may find it helpful to start from their viewpoint - and then see how processes fit around this. Reducing delays and making sure that patients receive the right care at the right time will have a significant beneficial effect on the quality of care patients receive. In turn, this will improve patient outcomes and reduce the cost of care. When does it work best? Patients referred to and treated in hospitals and systems that ‘keep the flow' and ‘keep things moving' will have quicker referral to treatment times. Any waits that occur will be necessary; either for clinical reasons or due to patients choosing to wait (for example, the time needed to make a decision about whether or not to have a treatment). How to use it? This is useful to structure the overall approach to improving patient flow, and thereby reducing delays. It links up to tools and other guides that provide more detail. The approach is based on two main improvement strategies: the theory of constraints and Lean thinking; and a body of practical knowledge - clinical systems improvement and clinical micro-systems. It's useful to start from these theories as they provide health services with proven approaches to improvement, as well as the tools and techniques which we know work. Despite the origins of patient flow being in the manufacturing industry, there are many ideas and concepts that can be borrowed and adapted to help manage health services. Patient flow in context? Improving patient flow is one way of improving health services. Evidence suggests that enhancing patient flow also increases patient safety and is essential to ensuring that patients receive the right APOLLO INSTITUTE OF HOSPITAL ADMINISTRATION 2
  • 12.
    PATIENT FLOW MANAGEMENTIN OPD care, in the right place, at the right time, all of the time (reliability). However, it is important that patient flow does not improve at the expense of safety or system reliability. Factors affecting patient flow:  Volume of patients on daily basis.  Types of patients seen in terms of stage care.  Clinic policies on frequency of the patient visits.  Type of provider they should see.  Size and composition of providers and staffing models. Reasons for delay in patient flow:  Waiting for a doctor or a test result.  Waiting for investigations performed outside or for a specialist from outside.  Waiting to find a hospital bed or to go to a hospital bed.  Waiting for an ambulance or patients attendants for patient admission. Principles of patient flow management: Lengabeer in his book health care operation management a quantitative approach to business and logistics points, there are five principles for improving operational efficiency during hospital design.  Observe the movement pattern, volume, distance travelled and analyse length of time to move staff, supplies and other resources.  Focus on interdependent movement and decreasing geographical distance from patient examination room to minimize number of trips.  Use optimization to minimize costs.  Separate patient flow from staff reduces over crowing. APOLLO INSTITUTE OF HOSPITAL ADMINISTRATION 3
  • 13.
    PATIENT FLOW MANAGEMENTIN OPD  Physical and visual accessibility of spatial layout have the ability to improve operational efficiency and maximize patient satisfaction by moving patients and resources efficiently through the units by minimizing wait and transport time.  Spatial attributes included are visibility, accessibility, connectivity and path distance. BOTTLENECKS: A bottleneck is any part of the system where patient flow is obstructed causing waits and delays. It interrupts the natural flow and hinders movement along the care pathway, determining the pace at which the whole process works. You cannot make changes to improve the care process if you don’t tackle the bottleneck. Any service improvement is unlikely to succeed because the patient will be accelerated into the queue, only to be halted further along the pathway by the bottleneck. Keep a look out for bottlenecks (usually identified by finding a queue). In the whole patient journey, from visiting the GP to discharge after treatment, it is very likely that there will be at least one. Start by analysing the patient's journey to identify the location of any bottlenecks. The aim is to identify where the flow is slowed within the overall process of care. This typically requires developing a patient process flow map. Reducing current waiting times requires a reduction in backlog of patients at every stage of the journey. Matching capacity and demand is a key approach to removing some of the visible and hidden backlogs along the patient pathway. A bottleneck is usually caused by something - this is known as the constraint. The constraint is the part of the process which ultimately restricts the amount of work that can be done. By concentrating on the bottlenecks, you can accurately manage demand and capacity and therefore keep the flow of patients moving, which will in turn reduce overall waiting times. APOLLO INSTITUTE OF HOSPITAL ADMINISTRATION 4
  • 14.
    PATIENT FLOW MANAGEMENTIN OPD Concentrate on the bottlenecks to reduce delays:  Look very carefully at the process map (a guide to mapping patient journeys - process mapping, a conventional model) and identify stages in the patient journey where patients have to queue or are put on a waiting list - this is a bottleneck.  Map that part of the process in more detail to make sure you really understand what is going on. Map to the level of what one person does, in one place, with one piece of equipment, at one time.  Look carefully for the true constraint. This is often a lack of availability of a specific skill or piece of equipment. Queues tend to occur before the bottleneck in the patient journey, and clear after the patient has gone past the stage with the constraint.  Measure at the bottleneck to really understand the capacity and demand. These guides will help you: quick introduction to demand and capacity and comprehensive guide to demand and capacity.  Begin to test and implement the relevant change ideas as a result of what the measurement shows you.  Keep asking ‘why?’ (Five whys) to try to discover the real reason for the delay. For example, if your starting point is ‘the clinic always overruns and patients have to wait for a long time’, ask why? At least five times. Possible responses might be that the consultant doesn’t have time to see all their patients in clinic as they have to see everyone who attends, including first visit assessments and follow up patients.  Create templates of the processes (process templates), begin to schedule these templates and watch the whole process improve.  Keep a look out for other bottlenecks. In the whole patient journey there is likely to be at least one bottleneck. APOLLO INSTITUTE OF HOSPITAL ADMINISTRATION 5
  • 15.
    PATIENT FLOW MANAGEMENTIN OPD Different types of bottlenecks: Bottlenecks are the parts of the healthcare system with the smallest capacity relative to the demand. There are two different types of bottlenecks: process bottlenecks and functional bottlenecks. 1. Process bottlenecks are the stage in a process that takes the longest time to complete. Process bottlenecks are often referred to as the ‘rate limiting step or task’ in a process. Figure1.1 In the example above, activity 3 is the process bottleneck as it takes the longest time. This may be the consultant seeing the patient in outpatients. 2. Functional bottlenecks are caused by services that have to cope with demand from several sources. Radiology, pathology, radiotherapy, and physiotherapy are often functional bottlenecks in healthcare processes. Functional bottlenecks cause waits and delays for patients because:  One process, such as ENT surgery, might share a function, such as imaging with other processes, e.g. orthopaedic surgery, and medicine  A surgeon may be called to theatre when he is also needed in outpatients. This type of bottleneck causes a disruption to the flow of all patient processes. Functional bottlenecks act like a set of traffic lights, stopping the flow of patients in one process while APOLLO INSTITUTE OF HOSPITAL ADMINISTRATION 6
  • 16.
    PATIENT FLOW MANAGEMENTIN OPD allowing the patients in another process to flow unheeded. Where you have a bottleneck, there is usually a queue i.e. a delay that the patient will experience. Methods for reducing the effect of bottlenecks:  Ensure that the bottleneck has no idle time, for example, have a list of stand by patients who can be called at short notice in the event of idle capacity  Put inspection or checking tasks in front of the bottleneck (e.g. if the bottleneck is the doctor in clinic, check that all test results are available at the clinic)  Don't allow the room or clinical area to be the bottleneck  Distribute the work amongst the clinical team so that everyone works to their highest level of skill and expertise, for example take administration away from rehabilitation nurses and give it to appropriate clerical staff  If experts are the bottleneck they should only be doing work for which an expert is needed e.g. the development of nurse initiated transfer from critical care  Separate responsibilities for clinical care and paper flow  To increase the capacity of the bottleneck, give some of the work to non-bottleneck areas, even if it is less efficient for these areas. RESEARCH PROBLEM: The research problem is to study the patient flow management in outpatient department. NEED FOR STUDY: As the patient flow increases there may be increase in bottlenecks, which gives a poor overall impression for the patient. So to avoid this, reasons for increase in waiting time is analysed to enhance patient satisfaction. APOLLO INSTITUTE OF HOSPITAL ADMINISTRATION 7
  • 17.
    PATIENT FLOW MANAGEMENTIN OPD SIGNIFICANCE OF THE PROJECT: Significance of the project is to analyse the inefficiencies and bottlenecks to improve patient care delivery. OBJECTIVES: To understand the problems which the outdoor patients encounter like:  Long standing queues  Limited number of counters for patient registration and enquiries  Improper maintenance of patient traffic at the out patient department section.  To find the reasons and solutions for the problems encountered. METHODOLOGY: o Sampling method is followed for determining the patient flow process. o Random sampling technique is followed o The details of patients and time of his/her entry, the time for which the patient moves through various departments till either exit of the patient or IP admission is noted. o After the data collection is done the data is analysed for any delays in patient flow process and they are resolved. SAMPLE DESIGN: The total monthly new OP is 1600-1650.A sample of 300 patients is selected which is 18% of the whole population. The sample is selected by simple random sampling technique. The sample represents the whole population. SCOPE OF THE REPORT: The project includes patient flow regarding only out patient department and the patient management in various departments in out patient department i.e., registration process, in patient admission, casualty/emergency department, diagnostic billings, diagnostics services. APOLLO INSTITUTE OF HOSPITAL ADMINISTRATION 8
  • 18.
    PATIENT FLOW MANAGEMENTIN OPD SOURCES OF INFORMATION: Primary sources: o Survey method o Relevant file study Secondary sources: o Internet used as a source of theoretical information. o Registers and records of hospital. TOOLS AND TECHNIQUES OF ANALYSIS: For data collection: o Personal observation: direct and indirect observation o Interviews with staff o Quantitative method of analysis For data analysis: Mean STRUCTURE OF THE STUDY: Current study includes the literature review of other studies done on patient flow management, historical aspect of the organisation in which project is done and outpatient department is selected, data is collected, analysed and inferences are given. APOLLO INSTITUTE OF HOSPITAL ADMINISTRATION 9
  • 19.
    PATIENT FLOW MANAGEMENTIN OPD CHAPTER-2 LITERATURE REVIEW A literature review is a text of a scholarly paper, which includes the current knowledge including substantive findings, as well as theoretical and methodological contributions to a particular topic. Literature reviews use secondary sources, and do not report new or original experimental work. Types of literature review: Most often associated with academic-oriented literature, such as a thesis, dissertation or peer-reviewed journal article, a literature review usually precedes the methodology and results section. Literature reviews are also common in a research proposal or prospectus (the document that is approved before a student formally begins a dissertation or thesis). Its main goals are to situate the current study within the body of literature and to provide context for the particular reader. Literature reviews are a staple for research in nearly every academic field. A systematic review is a literature review focused on a research question, trying to identify, appraise, select and synthesize all high quality research evidence and arguments relevant to that question. A Meta analysis is typically a systematic review using statistical methods to effectively combine the data used on all selected studies to produce a more reliable result. Why do we write literature reviews? Literature reviews provide you with a handy guide to a particular topic. If you have limited time to conduct research, literature reviews can give you an overview or act as a stepping stone. For professionals, they are useful reports that keep them up to date with what is current in the field. For scholars, the depth and breadth of the literature review emphasizes the credibility of the writer in his or her field. Literature reviews also provide a solid background for a research paper’s investigation. Comprehensive knowledge of the literature of the field is essential to most research papers. Who writes these things? Literature reviews are written occasionally in the humanities, but mostly in the sciences and social sciences; in experiment and lab reports, they constitute a section of the paper. Sometimes a literature review is written as a paper in itself. APOLLO INSTITUTE OF HOSPITAL ADMINISTRATION 10
  • 20.
    PATIENT FLOW MANAGEMENTIN OPD LITERATURE REVIEW ON PATIENT FLOW MANAGEMENT: There was a lot of research work done on patient flow management by many scholars since many years on various issues like patient flow in hospitals, patient flow in the emergency department, patient flow analysis to improve patient visit efficiency, improving patient flow—In and Out of Hospitals and Beyond etc., Some of those studies are given below: CASE STUDY 1: Patient Flow in Hospitals: Understanding and Controlling It Better Carolharaden, PhD and Androgerresar, M.D. Summary: Because waits, delays, and cancellations are so common in Healthcare, patients and providers assume that waiting is an inevitable, but regrettable, part of the care process or years, hospitals responded to delays by adding resources more beds and buildings or more staff as the only way to deal with an increasingly needy population. Furthermore, as long as payment for services covered the costs, more construction and more staff allowed for continued inefficiencies in the system. Today, few organizations can afford this solution. Moreover, recent work on assessing the reasons for delays suggests that adding resources is not the answer. In many cases, delays are not a resource problem they are a flow problem. The Institute for Healthcare Improvement has worked with more than 60 hospitals in the United States and the United Kingdom to evaluate what influences the smooth and timely flow of patients through hospital departments and to develop and implement methods for improving flow. Specific areas of focus include smoothing the flow of elective surgery, reducing waits for inpatient admission through emergency departments, achieving timely and efficient transfer of patients from the intensive care unit to medical/surgical units, and improving flow from the inpatient setting to long-term-care facilities. APOLLO INSTITUTE OF HOSPITAL ADMINISTRATION 11
  • 21.
    PATIENT FLOW MANAGEMENTIN OPD CASE STUDY 2: Analysis of patient flow in the emergency department and the effect of an extensive reorganisation: Emergency Department, Hospital Clinic, Barcelona, Catalonia, Spain Correspondence to: Dr Ò Miró, Emergency Department, Hospital Clinic, Villarreal 170, 08036 Barcelona, Catalonia, Spain. Abstract: Objectives: To evaluate the different internal factors influencing patient flow, effectiveness, and overcrowding in the emergency department (ED), as well as the effects of ED reorganisation on these indicators. Methods: The study compared measurements at regular intervals of three hours of patient arrivals and patient flow between two comparable periods (from 10 February to 2 March) of 1999 and 2000. In between, a structural and staff reorganisation of ED was undertaken. The main reason for each patient remaining in ED was recorded and allocated to one of four groups: (1) factors related to ED itself; (2) factors related to ED-hospital interrelation; (3) factors related to hospital itself; and (4) factors related to neither ED nor hospital. The study measured the number of patients waiting to be seen and the waiting time to be seen as effectiveness markers, as well as the percentage of time that ED was overcrowded, as judged by numerical and functional criteria. Results: Effectiveness of ED was closely related with some ED related and hospital related factors. After the reorganisation, patients who remained in ED because of hospital related or non- ED-non-hospital related factors decreased. ED reorganisation reduced the number of patients waiting to be seen from 5.8 to 2.5 (p<0.001) and waiting time from 87 to 24 minutes (p<0.001). Before the reorganisation, 31% and 48% of the time was considered to be overcrowded in numerical and functional terms respectively. After the reorganisation, these figures were reduced to 8% and 15% respectively (p<0.001 for both). Conclusions: ED effectiveness and overcrowding are not only determined by external pressure, but also by internal factors. Measurement of patient flow across ED has proved useful in detecting these factors and in being used to plan an ED reorganisation. APOLLO INSTITUTE OF HOSPITAL ADMINISTRATION 12
  • 22.
    PATIENT FLOW MANAGEMENTIN OPD CASE STUDY 3: Use of patient flow analysis to improve patient visit efficiency by decreasing wait time in a primary care-based disease management programs for anticoagulation and chronic pain: a quality improvement study Nicholas M Potisek, Robb M Malone, Betsy Bryant Shilliday, Timothy J Ives, Paul R Chelminski, Darren A DeWalt and Michael P Pignone. Abstract: Background: Patients with chronic conditions require frequent care visits. Problems can arise during several parts of the patient visit that decrease efficiency, making it difficult to effectively care for high volumes of patients. The purpose of the study is to test a method to improve patient visit efficiency. Methods: We used Patient Flow Analysis to identify inefficiencies in the patient visit, suggest areas for improvement, and test the effectiveness of clinic interventions. Results: At baseline, the mean visit time for 93 anticoagulation clinic patient visits was 84 minutes (+/- 50 minutes) and the mean visit time for 25 chronic pain clinic patient visits was 65 minutes (+/- 21 minutes). Based on these data, we identified specific areas of inefficiency and developed interventions to decrease the mean time of the patient visit. After interventions, follow-up data found the mean visit time was reduced to 59 minutes (+/-25 minutes) for the anticoagulation clinic, a time decrease of 25 minutes (t-test 39%; p < 0.001). Mean visit time for the chronic pain clinic was reduced to 43 minutes (+/- 14 minutes) a time decrease of 22 minutes (t-test 34 %; p < 0.001). APOLLO INSTITUTE OF HOSPITAL ADMINISTRATION 13
  • 23.
    PATIENT FLOW MANAGEMENTIN OPD Conclusion: Patient Flow Analysis is an effective technique to identify inefficiencies in the patient visit and efficiently collect patient flow data. Once inefficiencies are identified they can be improved through brief interventions. CASE STUDY 4: Work pressure and patient flow management in the emergency department: findings from an ethnographic study. Nugus P, Holdgate A, Fry M, Forero R, McCarthy S, Braithwaite J. Author information: Centre for Clinical Governance Research in Health, Australian Institute of Health Innovation, Faculty of Medicine, University of New South Wales, Sydney, Australia. p.nugus@unsw.edu.au Abstract: Objectives: In this hypothesis-generating study, we observe, identify, and analyse how emergency clinicians seek to manage work pressure to maximize patient flow in an environment characterized by delayed patient admissions (access block) and emergency department (ED) crowding. Methods: An ethnographic approach was used, which involved direct observation of on-the-ground behaviours, when and where they happened. More than 1,600 hours over a 12-month period were spent observing approximately 4,500 interactions across approximately 260 emergency physicians and nurses, emergency clinicians, and clinicians from other hospital departments. The author’s content analysed and thematically analysed more than 800 pages of field notes to identify indicators of and responses to pressure in the day-to-day ED work environment. APOLLO INSTITUTE OF HOSPITAL ADMINISTRATION 14
  • 24.
    PATIENT FLOW MANAGEMENTIN OPD Results: In response to the inability to control inflow, and the reactions of inpatient departments to whom patients might be transferred, emergency clinicians: reconciled urgency and acuity of conditions; negotiated and determined patients' admission-discharge status early in their trajectories; pursued predetermined but coevolving pathways in response to micro- and macro flow problems; and exercised flexibility to reduce work pressure by managing scarce time and space in the ED. Conclusions: To redress the linearity of most literature on patient flow, this study adopts a systems perspective and ethnographic methods to bring to light the dynamic role that individuals play, interacting with their work contexts, to maintain patient flow. The study provides an empirical foundation, uniquely discernible through qualitative research, about aspects of ED work that previously have been the subject only of discussion or commentary articles. This study provides empirical documentation of the moment-to-moment responses of emergency clinicians to work pressure brought about by factors outside much of their control, establishing the relationship between patient flow and work pressure. We conceptualize the ED as a dynamic system, combining socio professional influences to reduce and control work pressure in the ED. Interventions in education, practice, policy, and organizational performance evaluations will be supported by this systematic documentation of the complexity of emergency clinical work. Future research involves testing the five findings using systems dynamic modelling techniques. APOLLO INSTITUTE OF HOSPITAL ADMINISTRATION 15
  • 25.
    PATIENT FLOW MANAGEMENTIN OPD CHAPTER-3 ORGANIZATION HISTORY OF PRIME HOSPITALS: Prime Hospitals situated in Ameerpet and Kukatpally, are one of the pioneer corporate health care hospitals in the state of Andhra Pradesh. Since its inception, Prime hospitals have been in the forefront in offering International standard corporate health care facilities. As leaders in super specialty healthcare in the state of Andhra Pradesh. Prime Hospitals is a private, full-fledged multi-speciality hospital with 250 beds of which 75 are ICU beds in Ameerpet and also 110 beds of which 30 are ICU beds in Kukatpally centres. The hospital has expert and renowned doctors, state of the art medical infrastructure which includes the advanced Cath Lab, CT Scan, Colour Doppler, Ultrasound and other diagnostic services with fully equipped labs. All these combine to provide round the clock prompt and accurate treatment. As a leading healthcare provider, the hospital provides patients with the latest technological innovations for diagnosis and treatment of the most acute clinical conditions. This is made possible by the compassionate care and expertise of doctors providing the "Healing Touch" to the patient. The Hospital has trained staff including nurses; full time doctors and support staff to provide round the clock personalized attention and care leading to faster recovery of patient. DIRECTORS' VISION We are pleased to introduce you to the world of the Prime Hospitals. We reinvented ourselves as a group in 2007. We entered into the service sector enterprise to what I call "The Place Of Care". Earlier, it was known as the Mythri Hospital, but renamed it as Prime Hospitals because "Prime" symbolizes the location of the hospital, the quality of our services and the expertise of our faculty. APOLLO INSTITUTE OF HOSPITAL ADMINISTRATION 16
  • 26.
    PATIENT FLOW MANAGEMENTIN OPD Figure 3.1 As we know "Prevention is better than cure". So, Prime gives clear cut guidelines for prevention of disease by its experts and experienced personnel. We are actively involved in social service through Rajeev Aarogyasree services. Our vision is to deliver world class health care with a sensitive focus by creating an institution committed to the highest standards of medical and service excellence, patient care, scientific knowledge and motivational approach. We have set ourselves the mission of creating unparalleled standards and outcome. Our aim is to be first in care providing as well as in patient's choice of home for care. SERVICES: Figure 3.2 APOLLO INSTITUTE OF HOSPITAL ADMINISTRATION 17
  • 27.
    PATIENT FLOW MANAGEMENTIN OPD » We provide a large range of consultative, diagnostic and surgical services to people whose health complaints do not warrant hospitalization through our Out-Patient Dept. » Quick registration procedures, extensive tie-ups with medical insurance organizations and corporate world - credit cards are accepted for payment. » An Emergency Medical service takes care of all emergency patients which has got telephone access and round the clock red alert team along with all concerned specialities. PRIME HOSPITALS We have Two Branches in Hyderabad. Super Speciality Services at Ameerpet & Kukatpally. Ameerpet: Figure3.3 The Hospital is centrally located in Hyderabad at Ameerpet and accommodated in a building with state-of-the-art medical equipment coupled with modern amenities. The Hospital houses all the routine and the latest diagnostic facilities that are very important to enable quick and accurate diagnosis to facilitate quality treatment. Prime Hospitals is equipped with the latest facilities which function round-the-clock including Cath Lab, T.M.T, ECG, PFT, CAT scan, Ultrasound-Ray and laboratory and five State-of-the-art Operation Theatres. And with advantage of being centrally located and easily accessible, Prime Hospitals provides 24 hours emergency care by experienced doctors in their respective specialities including trauma care. APOLLO INSTITUTE OF HOSPITAL ADMINISTRATION 18
  • 28.
    PATIENT FLOW MANAGEMENTIN OPD Kukatpally: Figure3.4 The Hospital is air conditioned in all the patient care areas, providing the right ambience for psychological and physical comfort. The well equipped four State-of-the-art Operation Theatres can take-up all surgeries ranging from Laparoscope to Cardiothoracic surgeries. The intensive care / acute medical care units are centrally monitored and are truly world-class. We have 4 OT's with 24/7 coverage for any Emergencies. SPECIALITIES IN PRIME HOSPITALS: 1. Anaesthesiology. 11.Plastic Surgery 2. Cardiology 12.Nephrology 3. Critical care 13.Gynaecology 4. Obstetrics 14.Metabolic Surgery 5. Internal Medicine 15.Advanced Laparoscopy 6. Neuro Surgery 16.Bariatric Surgery 7. Orthopaedics 17.ENT 8. Paediatrics 18.General Surgery 9. Radiology 19.Gastroenterology 10. Urology APOLLO INSTITUTE OF HOSPITAL ADMINISTRATION 19
  • 29.
    PATIENT FLOW MANAGEMENTIN OPD CERTIFICATIONS: The certifications given for prime hospitals are NABH, Indian Health Organisation and ODC standards certification. NATIONAL ACCREDITATION BOARD Figure3.5 APOLLO INSTITUTE OF HOSPITAL ADMINISTRATION 20
  • 30.
    PATIENT FLOW MANAGEMENTIN OPD ODC STANDARDS CERTIFICATIONS: Figure3.6 APOLLO INSTITUTE OF HOSPITAL ADMINISTRATION 21
  • 31.
    PATIENT FLOW MANAGEMENTIN OPD PRIME HOSPITALS QUALITY POLICY AND OBJECTIVES: Figure3.7 APOLLO INSTITUTE OF HOSPITAL ADMINISTRATION 22
  • 32.
    PATIENT FLOW MANAGEMENTIN OPD STRENGTH OF THE HOSPITAL:  The strength is its dedicated, committed and sincere multidisciplinary team approach of medical, paramedical, non medical personnel and administrators who are committed to continue to provide the highest quality care in an emergency.  The training of staff and research continue to meet the needs of patients.  Their focus is on patient care and patient safety.  Working together the staff provides comprehensive diagnosis and coordinated treatment.  Proximity of outpatient department with lab facilities and other diagnostics ensure well coordinated care. Statistical information:  Yearly OP range from 14000-15000  Yearly IP range from 4800-5000  Yearly diagnostics range from 30,000-35,000  Monthly OP range from 1000-1500  Monthly IP range from 3000-4000  Monthly diagnostics range from 250-500  Daily OP range from 30-40  Daily IP range from 10-12  Daily diagnostics range from 90-120 OUTPATIENT DEPARTMENT: Outpatient department is very important wing of hospital serving as mirror. This department is visited by large section of community which is the first point of contact between patient and hospital staff. The human relation skills/public relation functions are utmost important. OPD is related with other departments like emergency, diagnostics etc, This includes front office and emergency department. Front office: It contains reception, admissions, billing, diagnostics billing. APOLLO INSTITUTE OF HOSPITAL ADMINISTRATION 23
  • 33.
    PATIENT FLOW MANAGEMENTIN OPD The work that goes on in a hospital front office vary depending on the size of the hospital and the number of employees that work there. In general the hospital front office includes a reception desk to greet patients and visitors as they enter the hospital and provide information where to go or the services that are provided. Functions of front office: Function of front office are OP registration, IP registration, making site for the patients, making bed occupancy, to minimise waiting time for all patients, to satisfy patients/visitors by proper guidance, to organise consultant chambers as per their op timings, to minimise billing errors and counselling of patients. The purpose of front office is to provide assistance for people when they first enter the hospital. OP and IP registration: OP registration services are also available in the front office of the hospital. Patients can provide their name and contact information, as well as any other information such as emergency contact details. Certain administrative work is also done in front office such as maintenance of records and paper throughout the hospital.  Staff: 08 Nos  No. of Shifts: 3 Shifts  Shift timings:  8am-5pm  11am-8pm  8pm-8am Diagnostics billing: All the tests performed for op patients billing is done at this counter.  Staff: 2 Nos  No. of Shifts: 2 Shifts  Shift timings:  8am-5pm  11am-8pm From 8pm-8am the diagnostic billing is done at op registration desk .IP admissions from 8am-11am are also done at this desk. APOLLO INSTITUTE OF HOSPITAL ADMINISTRATION 24
  • 34.
    PATIENT FLOW MANAGEMENTIN OPD Diagnostics: Radiology department: Location: Radiology department is located in ground floor close to out patient department. Radiology department includes x-ray, ultra sound scan and CT scan. Sources of data: Primary source:  Personal observation Secondary source:  Radiology department files  Department Employees. Radiology department: The Radiology is a medical specialty that employs the use of imaging to both diagnose and treat disease visualized within the body. Radiologists use an array of imaging technologies such as X-ray radiography, ultrasound, computed tomography (CT),nuclear medicine, positron emission tomography (PET) and magnetic resonance imaging (MRI) to diagnose or treat diseases. Interventional radiology is the performance of (usually minimally invasive) medical procedures with the guidance of imaging technologies. Staff:  X-ray department staff -2 and incharge-1.  Ultra sound staff-2.  CT scan staff-3  Shifting boys-2, one in the morning and other in the night  Typists – 2.  Radiologists -2. APOLLO INSTITUTE OF HOSPITAL ADMINISTRATION 25
  • 35.
    PATIENT FLOW MANAGEMENTIN OPD Shift timings: For x-ray and CT scan staff- 3shifts.  8am-2pm  2pm-8pm  8pm-8am  For typists: 8am-5pm and 11am-8pm  For ultrasound staff: 8am-5pm and 2pm-8pm Radiologist timings:  10 am – 4pm  6pm – 8pm Inventory management:  Indent for the required stock is given weekly once.  The stock is obtained from the stores and pharmacy.  Sufficient stock is maintained for the whole week as indent should be given only once in a week.  Per week around 200 films are used in x-ray department.  Per month around 200-300 films are used in CT scan department. Departmental orientation: Newly joined staff has orientation classes by quality department staff and for old staff training classes are conducted regularly. All the staff are qualified and efficient. Patient management:  The x-ray and CT scan departments are open for both IP and OP patients round the clock.(24hrs)  For IP patients who cannot be shifted to x-ray room, a portable x-ray machine is there which is used at bed side. APOLLO INSTITUTE OF HOSPITAL ADMINISTRATION 26
  • 36.
    PATIENT FLOW MANAGEMENTIN OPD X-ray: Procedure:  The radiographer shall strictly monitor all the results of the patients undergoing radiography procedures.  From 9am till 8pm if he/she finds that any findings is of a critical value, he/she shall report the same to the radiologist. The Radiologist will confirm the critical result and will inform the referring consultant. From 8pm till 9am the radiographer will inform the critical result to duty medical officer.  The x-ray film is given to patient within 5minutes for cash patients and for Aarogyasree patient’s film is not given. Either doctor comes to x-ray department and see the x-ray or x-ray image is given on a scanned paper.  The image which is present in the system is saved and sent for report preparation.  The radiologist sees the image and prepares the report.  The report is given after 2 to 3 hrs.  The film is given immediately in case of emergency patients and for patients who are referred to other hospitals.  The radiologist verifies the number of x-rays taken per day and number of films used. Preparation of patients:  Clean hospital gown is provided for patients to undress. A separate cabin is provided to patients for changing the dress. Preparation of the machine/room:  The biomedical department holds the responsibility of all the machinery in x-ray department.  They check the machines and their working conditions every morning.  In case of defects in the machines the biomedical department informs to the engineering department to rectify the defect. Critical results in x-ray imaging department:  All the critical results will be reported to the treating consultant within 10 minutes after completing the investigation. APOLLO INSTITUTE OF HOSPITAL ADMINISTRATION 27
  • 37.
    PATIENT FLOW MANAGEMENTIN OPD  In case of emergency or code blues, the x-ray technician informs to the radiologists and the process flow during this situation is as follows: patient in emergency condition during x-ray imaging patient is stabilised and shifted to casuality immediately under anesthetist supervision code blue is announced code blue team arrives and do the needful treatment  During nights x-ray imaging of critical cases like intra venous pyelogram (IVP) are not done only in case of emergency it is done under supervision of anaesthetist as radiologist will not be available.  Written consent is taken for IVP patients. Radiology quality and safety parameters in prime hospitals:  To minimize repeat exposures.  To ensure that adherence to safety precautions of patient and employees are met.  To minimize number of reporting errors.  To reduce turn around time. Radiation monitoring for staff:  Proper precautionary measure has to prevent from radiation like radiation absorbent aprons, TLD batches etc.  TLD badges are to be worn during working hours to monitor their occupation radiation dose.  These batches are sent to BARC at Bombay for every 3months to know the radiation exposure, by the employees. APOLLO INSTITUTE OF HOSPITAL ADMINISTRATION 28
  • 38.
    PATIENT FLOW MANAGEMENTIN OPD Radiation protection for patients:  Usually x-rays are not taken for pregnant women .only in case of emergency and under prescription of doctor it is done.  Lead aprons are given in case if x-rays are to be taken for pregnant women. Ultrasound scanning department:  The radiologist shall strictly monitor all the results of the patients undergoing scanning procedures.  The radiologist will confirm the result and will dictate to the typist. The report is typed and given to patient.  Scanning during nights is done only for emergency cases.  In case of emergency or code blues, the process flow is as follows: patient in emergency condition during scanning,informed to respective consultant patient is stabilised and shifted to casuality immediately under anesthetist supervision code blue is announced code blue team arrives and do the needful treatment  Various other procedures are carried in ultrasound department called as interve ntional radiological procedures. This includes ultrasound guided fine needle aspiration technique, biopsy, pleural effusion. Doppler studies of veins and arteries.  Written consent is taken for any interventional procedures and also for other high risk cases.  For pregnant women scanning procedures like early pregnancy scan, TIFFA scan etc, APOLLO INSTITUTE OF HOSPITAL ADMINISTRATION 29
  • 39.
    PATIENT FLOW MANAGEMENTIN OPD CT scan: Procedure:  The CT technician shall strictly monitor all the results of the patients undergoing radiography procedures.  From 8am till 8pm if he/she finds that any findings is of a critical value, he/she shall report the same to the radiologist. The Radiologist will confirm the critical result and will inform the referring consultant. From 8pm till 10am the technician will inform the critical result to duty medical officer and to the radiologist. In case of emergency or code blues, the CT scan technician informs to the respective consultant and the process flow during this situation is as follows: patient in emergency condition during CT scanning informed to anesthetist,pateint is given emergency drugs and airway maintained code blue team arrives and do the patient is shifted to casuality immediately under anesthetist supervision Blood sample collection: code blue is announced needful treatment This is a medical specialty that employs the blood sample collection to both diagnose and treat disease within the body. Process flow in sample collection:  Identify the patient.  Assess the patient’s physical disposition. APOLLO INSTITUTE OF HOSPITAL ADMINISTRATION 30
  • 40.
    PATIENT FLOW MANAGEMENTIN OPD  Check the requisition from for requested tests, patient information and any special requirements.  Select a suitable site for venipuncture.  Prepare the equipment, the patient and the puncture site.  Perform the venipuncture.  Collect the sample in the appropriate container.  Recognise complications associated with the phlebotomy procedure.  Assess the need for sample collection or rejection.  Label the collection tubes at the bedside or drawing area. Statistical information of sample collection: 20 – 30/day Staff:  Number of staff:2 Shifts:2 shifts  Timings : 7:30am – 4:30pm and 11am – 8pm During night after 8pm sample collection is done in the laboratory. Inventory management:  Indent for the required stock is given weekly once.  The stock is obtained from the stores and pharmacy.  Sufficient stock is maintained for the whole week as indent should be given only once in a week. Departmental orientation: Newly joined staff has orientation classes by quality department staff and for old staff training classes are conducted regularly. APOLLO INSTITUTE OF HOSPITAL ADMINISTRATION 31
  • 41.
    PATIENT FLOW MANAGEMENTIN OPD Emergency Department/Casuality: Patients who need emergency care is directly bought into the emergency department. After the initial care is given then they are shifted into the required ward i.e., ICU or AMCU or general ward or step down. Staff: There are two nursing staff and one DMO available round the clock. During day time all the consultants are available according to their given schedule. During nights consultants are available on call as per their schedule Shifts timings: There are 3 shifts for nursing staff and DMO.  8am-2pm  2pm-8pm  8pm-8am Inventory management:  Indent for the required stock is given weekly once.  The stock is obtained from the stores and pharmacy.  Sufficient stock is maintained for the whole week as indent should be given only once in a week. Departmental orientation: Newly joined staff has orientation classes by quality department staff and for old staff training classes are conducted regularly. APOLLO INSTITUTE OF HOSPITAL ADMINISTRATION 32
  • 42.
    PATIENT FLOW MANAGEMENTIN OPD ORGANOGRAM OF PRIME HOSPITALS Managing Director Senior Medical Superintendent Consultant Specialist DMO Figure 3.8 NS ANS Nursing Supervisor Nursing Incharge Nursing Staff CSO Security Medical Superintendent Administrative staff Manager PRO Manager Floor Incharge APOLLO INSTITUTE OF HOSPITAL ADMINISTRATION 33
  • 43.
    PATIENT FLOW MANAGEMENTIN OPD ORGANOGRAM FOR AAROGYASREE DEPARTMENT Managing Director Medical superindent HOD of aarogyasree department Executive Figure 3.9 They are in coordination with government deputed Aarogyasree employees. APOLLO INSTITUTE OF HOSPITAL ADMINISTRATION 34
  • 44.
    PATIENT FLOW MANAGEMENTIN OPD PATIENT FLOW PROCESS IN PRIME HOSPITALS: Patients arriving at the hospital may be 3 kinds. They are appointment patients, direct patients, emergency patients. PATIENT FLOW PROCESS FOR EMERGENCY PATIENTS: Emergency patients Enters Casuality Patients Stabilized OP Registration IP Admission Investigations Send to ICU/AMCU Figure 3.10 APOLLO INSTITUTE OF HOSPITAL ADMINISTRATION 35
  • 45.
    PATIENT FLOW MANAGEMENTIN OPD PATIENT FLOW PROCESS FOR DIRECT AND APPOINTMENT PATIENTS OP Registration Doctor Consultation Doctor takes history from patients Investigation Required YES NO NO Prescribes medication Figure 3.11 Appointment Patients Direct Patients Diagnostics Billing Done Diagnostic Procedures Done. Reports Collected Meet the Doctor Admission Required YES Patient reports at Admission Counter Admission Done. Purchase Medicine from Pharmacy Leaves the Hospital Follow up APOLLO INSTITUTE OF HOSPITAL ADMINISTRATION 36
  • 46.
    PATIENT FLOW MANAGEMENTIN OPD PROCESS FLOW FOR AAROGYASREE PATIENTS Aarogyasree Patients Goes to Aarogyasree counter gets the op card and OP Registration done at the registration counter Doctor Consultation Investigation Required YES NO Admission Required YES NO Prescribes medication Patient goes to the Aarogyasree department and confirms the eligibility for admission Goes to admission counter and Admission Done. Figure 3.12 Diagnostics Billing Done Diagnostic Procedures Done. Reports Collected Meet the Doctor Purchase Medicine from Pharmacy Leaves the Hospital Follow up APOLLO INSTITUTE OF HOSPITAL ADMINISTRATION 37
  • 47.
    PATIENT FLOW MANAGEMENTIN OPD PROCESS FLOW IN X-RAY DEPARTMENT Receiving patient bill with the required test Arrival of the patient Explaining the procedure to the patient Preparation of the patient Area of interest is made free from metal objects Preparation of the machine Required accessaries are made ready Machine is kept ready with approppriate technical exposure Exposure done Film is processed using automatic film exposure Film is obtained Figure 3.13 APOLLO INSTITUTE OF HOSPITAL ADMINISTRATION 38
  • 48.
    PATIENT FLOW MANAGEMENTIN OPD CHAPTER-4 DATA ANALYSIS A sample of 300 patients is selected for data collection. Sample represents the whole population. The data is collected in a format in which the time slots are given at each step i.e., at OP registration counter, in waiting area for doctor consultation, diagnostic billing counter and for dispatch of reports. The OP registration waiting time is represented graphically: 40 35 30 25 20 15 10 5 No. of Patients vs OP registration Time (Mins) The approximate time taken for op registration is 5-7 minutes. (Chart 4.1) APOLLO INSTITUTE OF HOSPITAL ADMINISTRATION 39 0 Patient 1 Patient 3 Patient 5 Patient 7 Patient 9 Patient 11 Patient 13 Patient 15 Patient 17 Patient 19 Patient 21 Patient 23 Patient 25 Patient 27 Patient 29 Patient 31 Patient 33 Patient 35 Patient 37 Patient 39 Patient 41 Patient 43 Patient 45 Patient 47 Patient 49 Patient 51 Patient 53 Patient 55 Patient 57 Patient 59 Patient 61 Patient 63 Patient 65 Patient 67 Patient 69 Patient 71 Patient 73 Patient 75 Patient 77 Patient 79 Patient 81 Patient 83 Patient 85 Patient 87 Patient 89 Patient 91 Patient 93 Patient 95 Patient 97 Patient 99 OP registration Time (Mins)
  • 49.
    PATIENT FLOW MANAGEMENTIN OPD APOLLO INSTITUTE OF HOSPITAL ADMINISTRATION 40 Waiting time for doctor consultation as in graphical representation: The approximate time taken for doctor consultation is 30-40 minutes. (Chart 4.2) 0 50 100 150 200 250 300 350 Patient 1 Patient 3 Patient 5 Patient 7 Patient 9 Patient 11 Patient 13 Patient 15 Patient 17 Patient 19 Patient 21 Patient 23 Patient 25 Patient 27 Patient 29 Patient 31 Patient 33 Patient 35 Patient 37 Patient 39 Patient 41 Patient 43 Patient 45 Patient 47 Patient 49 Patient 51 Patient 53 Patient 55 Patient 57 Patient 59 Patient 61 Patient 63 Patient 65 Patient 67 Patient 69 Patient 71 Patient 73 Patient 75 Patient 77 Patient 79 Patient 81 Patient 83 Patient 85 Patient 87 Patient 89 Patient 91 Patient 93 Patient 95 Patient 97 Patient 99 No. of Patients vs Doctor Consultation Time (Mins) Dr. consultation Time (Mins)
  • 50.
    PATIENT FLOW MANAGEMENTIN OPD APOLLO INSTITUTE OF HOSPITAL ADMINISTRATION 41 Waiting time for diagnostics billing as in graphical representation: The approximate waiting time for diagnostic billing is 4 to 6 minutes. (Chart 4.3) 0 2 4 6 8 10 12 Patient 1 Patient 3 Patient 5 Patient 7 Patient 9 Patient 11 Patient 13 Patient 15 Patient 17 Patient 19 Patient 21 Patient 23 Patient 25 Patient 27 Patient 29 Patient 31 Patient 33 Patient 35 Patient 37 Patient 39 Patient 41 Patient 43 Patient 45 Patient 47 Patient 49 Patient 51 Patient 53 Patient 55 Patient 57 Patient 59 Patient 61 Patient 63 Patient 65 Patient 67 Patient 69 Patient 71 Patient 73 Patient 75 Patient 77 Patient 79 Patient 81 Patient 83 Patient 85 Patient 87 Patient 89 Patient 91 Patient 93 Patient 95 Patient 97 Patient 99 No. of Patients vs Diagnostics Billing Time (Mins) Diagnostics billing (Mins)
  • 51.
    PATIENT FLOW MANAGEMENTIN OPD APOLLO INSTITUTE OF HOSPITAL ADMINISTRATION 42 Waiting time for diagnostics procedures as in graphical representation: The approximate waiting time for diagnostic procedures is 10 to 30 minutes. (Chart 4.4) 0 10 20 30 40 50 60 70 Patient 1 Patient 3 Patient 5 Patient 7 Patient 9 Patient 11 Patient 13 Patient 15 Patient 17 Patient 19 Patient 21 Patient 23 Patient 25 Patient 27 Patient 29 Patient 31 Patient 33 Patient 35 Patient 37 Patient 39 Patient 41 Patient 43 Patient 45 Patient 47 Patient 49 Patient 51 Patient 53 Patient 55 Patient 57 Patient 59 Patient 61 Patient 63 Patient 65 Patient 67 Patient 69 Patient 71 Patient 73 Patient 75 Patient 77 Patient 79 Patient 81 Patient 83 Patient 85 Patient 87 Patient 89 Patient 91 Patient 93 Patient 95 Patient 97 Patient 99 No. of Patients vs Diagnostics Time(Mins) Diagnostics
  • 52.
    PATIENT FLOW MANAGEMENTIN OPD Waiting Time at Various Stages in Patient Flow Process: 546 3602 222 165 130 180 95 135 Hence it is concluded that maximum time consumption is for “Doctor Consultation”. (Chart 4.5) 2095 390 APOLLO INSTITUTE OF HOSPITAL ADMINISTRATION 43 660 Total waiting time at various stages in Patient Flow Process Registration Time Consultation Pharmacy Diagnostic Billing X-Ray Ultrasound Sample ECG Reports Not Consulted IP Admission
  • 53.
    PATIENT FLOW MANAGEMENTIN OPD The average waiting time is maximum for the IP admission. (Chart 4.6) APOLLO INSTITUTE OF HOSPITAL ADMINISTRATION 44 5.5 37.1 7.4 5.0 10.8 22.5 7.9 15.0 63.5 65.0 94.3 Avg. waiting time at various stages in Patient Flow Process Registration Time Consultation Pharmacy Diagnostic Billing X-Ray Ultrasound Sample ECG Reports Not Consulted IP Admission
  • 54.
    PATIENT FLOW MANAGEMENTIN OPD  The average time for dispatch of reports is  Sample collection 2-3 Hrs  X-ray 4-5 Hrs  Ultrasound 20-30minutes.  For cash patients IP admission requires 15-30 minutes, in case of non availability of beds 2-6 hrs.  For credit patients admission requires 30-40 minutes if they get clearing from the insurance company. If credit patients does not get clearing from insurance company and the, if the patient is willing to admit on cash basis, admission is done and treatment is continued. If patient is not willing to admit on cash basis, patient is discharged and billing is done.  In OP, doctors are available 9am – 4pm and 5pm-8pm. On call doctors arrive within 20 minutes.  Duty roasters are given all medical and paramedical staff.  Patients referred from other hospitals are also accepted.  Patients from prime hospitals are also referred to other hospitals. APOLLO INSTITUTE OF HOSPITAL ADMINISTRATION 45
  • 55.
    PATIENT FLOW MANAGEMENTIN OPD CHAPTER-5 INFERENCES  In unduly cases, doctor consultation time varies from 1 to 4 hrs due to non-availability of doctors in OP.  Reasons for this may be  Doctors may be in OT during OP time.  Surgeries in other branches.  Doctors in rounds.  This is due to the improper scheduling of doctor timings  Front office staff at OP registration are unable handle properly the patients.  There is no separate help desk or enquiry.  Time of reports dispatch is greater in X-Ray department, as there is only one radiologist during day time for ultrasound, CT scanning and X-Ray.  Sampling test for IP and OP patients are done simultaneously so delay may occur in reports despatching.  There is no separate reports dispatch counter as there is only one counter for dispatch and billing.  Admission of patients is delayed due non-availability of beds and lack of nursing staff in wards, which cause delay in arrangements.  There is no MRI facility available.  As reports despatched is delayed, by the patient gets the report the doctors may not be available in OP.  There is lack of nursing staff in casuality and the equipments are not under proper working condition.  Duplication of work occurs in front office, due to wrong entry of patient information. APOLLO INSTITUTE OF HOSPITAL ADMINISTRATION 46
  • 56.
    PATIENT FLOW MANAGEMENTIN OPD CHAPTER-6 SUMMARY AND CONCLUSIONS  Thus the major requirements of out patient department are:  Patient registration with complete information of the patient.  Check doctor availability.  Patient case history record should be visible and should include the package deals for a patient at a fixed cost.  Consultation reminders need to send to patient on periodical basis, through various modes like telecal, SMS, e-mail etc.  Having improved the situation at one bottleneck, others may emerge as rate limiting steps in the patient journey. Bottleneck management is, therefore, a process of continual improvement.  Thus improving patient flow is one way of improving healthcare services. RECOMMENDATIONS:  Training classes for front office staff is to be conducted.  Consultant timings is to be properly scheduled.  Recruitment of new radiologist and other required consultants is to be done.  Duplication of work by the front office staff is to be avoided.  Nursing staff should be recruited.  Bed occupancy should be properly managed.  A separate help desk and report dispatch counters are recommended. LIMITATIONS OF THE STUDY:  Project work was done in a small hospital.  Sample size may be insufficient.  The study was concerned with only outpatient department, so it does not include the details of other department.  Study was done for short duration.  Due to improper time scheduling, was unable to consult with doctors. APOLLO INSTITUTE OF HOSPITAL ADMINISTRATION 47
  • 57.
    PATIENT FLOW MANAGEMENTIN OPD BIBLIOGRAPHY:  Hospitals: Facilities Planning and Management G. D. Kunders  Patient Flow - NHS Institute for Innovation and Improvement.html  Work pressure and patient flow management in ... [Academe Med. 2011] - PubMed – NCBI.  Managing-patient-flow-keep- lines-communication-open.html  Barriers-remedies-to-optimizing-patient- flow  Maximizing_Throughput_and_Improving_Patient_Flow.html  ManagingpatientflowSmoothingORschedulecaneasecapacitycrunchesresearcherssay.aspx  Profdavidben-tovim-131003191932-phpapp01  Frontiers.pdf  Analysis of patient flow in the emergency department and the effect of an extensive reorganisation -- Miró et al. 20 (2) 143 -- Emergency Medicine Journal.html  In Focus Improving Patient Flow—In and Out of Hospitals and Beyond - The Commonwealth Fund  Bottlenecks - NHS Institute for Innovation and Improvement.html  Root Cause Analysis Using Five Whys - NHS Institute for Innovation and Improvement.html  Theory of Constraints - NHS Institute for Innovation and Improvement.htm  Radiology - Wikipedia, the free encyclopedia.html  Literature review - Wikipedia, the free encyclopedia.html  Literature Reviews - The Writing Center.html  Welcome to Prime Hospitals.html  Referred old reports from library. APOLLO INSTITUTE OF HOSPITAL ADMINISTRATION 48
  • 58.
    PATIENT FLOW MANAGEMENTIN OPD APPENDIX: The following format was prepared for data collection:  Patient name:  Entry time:  Op registration time:  Dr Consultation time:  Diagnostic billing time:  Time at diagnostics:  Reports dispatch time:  Dr Consultation time:  IP admission time:  Or  Time at OP pharmacy:  Exit time: APOLLO INSTITUTE OF HOSPITAL ADMINISTRATION 49
  • 59.
    PATIENT FLOW MANAGEMENTIN OPD APOLLO INSTITUTE OF HOSPITAL ADMINISTRATION 50