Improving the Discharge
Process
W H Y I S I T N E C E S S A R Y ?
We do not match NABH standards
Source:
GLOBAL JOURNAL OF
MEDICINE AND
PUBLIC HEALTH
GJMEDPH 2013; Vol. 2,
issue 3
Please note: NABH does not
Differentiate between Cash, Credit,
Corporate cases
We do not match NABH standards
KIMS Discharge
Turn Around Time
(Based on sample size
of 86 patients)
Cash - 3 hours 10 minutes
Credit - 4 hours 2 minutes
Insurance - 7 hours.
We do not match NABH standards
SATISFACTION SURVEY
0
5
10
15
20
25
Not Satisfied Satisfied very Satisfied
Total - 41
Total
33.5 % patients report
Under satisfaction
with the discharge
Process !!
(InPercentage)
Comparison with other Hospitals
Apollo Hospital, Hyderabad
Screenshot taken from Official report prepared by Apollo Hospital in 2014
Comparison with other Hospitals
Medicity Hospital, Hyderabad
Screenshot taken from Official report prepared by Medicity Hospital in 2014
Comparison with other Hospitals
Hospital Cash Credit Insurance
Apollo 2 hours, 24
minutes
= 144 Minutes
3 hours, 19
minutes
= 199 Minutes
6 hours, 3
minutes
= 363 Minutes
Medicity 2 hours, 55
minutes
= 175 Minutes
- 5 hours, 04
minutes
(Aarogyashree)
= 304 Minutes
KIMS 3 hours, 10
minutes
= 190 Minutes
4 hours, 2
minutes
= 242 Minutes
7 hours
= 420 Minutes
FINANCIAL IMPACT OF IMPROVING
DISCHARGE PROCESS
 Multiple Studies (both in India and Abroad) have shown
the financial benefits that accrue from reducing the
discharge time in a hospital.
 Example: The following study at the 310 bedded
Multispecialty Hospital(Sterling Hospital) in Gujarat.
Source:
NABH Accreditation: Victories & Challenges
http://www.qimpro.com/nabh/project_sterling.php
FINANCIAL IMPACT OF IMPROVING
DISCHARGE PROCESS
Sterling Hospital’s Approach
The Turn around Time is reduced by working on the
bottlenecks of the process through DMAIC
Approach.
D = Define
M = Measure
A = Analyse
I = Improve
C = Control
FINANCIAL IMPACT OF IMPROVING
DISCHARGE PROCESS
Results
150 Minutes
• Reduced Discharge Time from approx.
300 minutes to 150 minutes
80
Beds
• This enhanced the capacity of the
hospital for admitting additional
patients by 80 Beds per Year
• The hospital increased its profitability
by approximately Rs 32 Lakhs per
annum
AIM OF HEALTH CARE DELIVERY
 HEALING
 SATISFACTION
DEFINITION
 Discharge from the hospital is the point at which the
patient leaves the hospital and either returns home
or is transferred to another facility such as one for
rehabilitation or to a nursing home.
 Discharge planning is a service that considers the
patient's needs after the hospital stay, and may
involve several different services such as visiting
nursing care, physical therapy, and home blood
drawing.
PURPOSE
 In any hospital, time taken for Discharge process is a
key indicator for efficiency, quality and patient
satisfaction, etc.
 The delays led to increased process time and reduced
patient satisfaction which was evident from the
patient satisfaction survey.
 Rectifying the delay points reduces the process time
which results in improved discharge process
DEPARTMENTS INVOLVED
 Consultants/Residents and DMO’s.
 Patient Care Executive Dept.
 House keeping Dept.
 Nursing Dept.
 Typing Pool.
 Billing Dept.
 Internal Audit Dept.
 Insurance Dept.
 Corporate Dept.
 Security Dept.
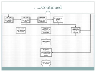
PROCESS FLOW CHART OF DISCHARGE
Continued……
……Continued
cash
54%credit
21%
insurance
25%
Distribution of sample size
cash
credit
insurance
Sample
DISCHARGE SUMMARY PREPARATION
PROCESS FLOW
Major Causes of Delay in Discharge process
Analysis:
Total
DISCHARGE SUMMARY
OTHERS
PHARMACY CLEARANCE
Pharmacy
Clearance
44.4%
Discharge
Summary
Preparation
45%
Others
10.6%
DISCHARGE SUMMARY PREPARATION
More Time is consuming in preparation of
Discharge summary
Analysis:
Summary of Analysis:
DMO’s getting difficult to understand consultants
handwriting.
Incomplete case sheets
No Departments DMO.
Residents are often in the OT. Results in delays in writing of
discharge summaries.
Prior Discharge planning is Non-existent
DISCHARGE SUMMARY PREPARATION
1. DMO’s/Residents should type summary
Suggestions
Can reduce manual work by Typists and Transport Boys
Reduce Turn Around Time by eliminating many steps in
the process
Reduce Errors
DISCHARGE SUMMARY PREPARATION
1. DMO’s/Residents should type summary
Suggestions
Alternative:
Allocate one DMO per day to sit beside the typist and make
Corrections simultaneously.
Floor DMO should be given some Departments.
Standardize work for Night DMO’s.
DISCHARGE SUMMARY PREPARATION
2. Standardize Discharge format for various
departments and type of patients
Suggestions
Departments to provide:
• Fill in the Blanks format
• Headings
• Topics specific to particular department
• Template can be prepared for all the departments.
DISCHARGE SUMMARY PREPARATION
3. Discharge summary should be send online
to Insurance Dept.
Suggestions
Current Process:
The Final, Corrected Discharge summary is sent
by the Typists to Insurance manually with a boy
Suggested Process:
Sending discharge summary online would speed
up the process
DISCHARGE SUMMARY PREPARATION
4. Changes in HIMS
- A checkbox should be placed to indicate final, corrected copy of
discharge
Why?
So that Insurance and Billing understand that this is the final version
and can proceed with billing without waiting for discharge summary to
arrive manually.
- Time of completion of discharge summary should be captured in the
system
Suggestions
DISCHARGE SUMMARY PREPARATION
5. Consider using Dragon.
Suggestions
Dragon NaturallySpeaking –
Demonstration (by Nuance)
PHARMACY CLEARANCE
PHARMACY CLEARANCE
Analysis:
Numberofpatients
Conclusion:
Up to 45% of delays are
due to pharmacy
clearance !
0
2
4
6
8
10
12
DIALYSIS CLEARANCE PAYMENT PHARMACY CLEARANCE
Total
Total
PHARMACY CLEARANCE
1.Returns of unused Drugs should be avoided when a
patient is shifted from one unit to another.
Suggestions
Current Process: Whenever a patient is shifted from one unit to another,
his unused medications are returned to the pharmacy.
- This increases the pharmacy’s workload.
- Pharmacy is unable to prioritise medication returns for discharged
patients
Suggested Process: Unused medications should be handed over to the
receiving unit when a patient is shifted
PHARMACY CLEARANCE
2. Daily Returns of unused Drugs should be avoided.
Suggestions
Current Process:
Unused drugs are returned to the pharmacy.
Returns are being made at all times of the day.
Suggested Process:
EITHER
Stop/Avoid returning unused drugs until the patient is being discharged.
On discharge day, the amount for returned medicines is reduced from his
bill.
OR
Limit daily returns to Evenings/Nights to allow the pharmacy to prioritize
discharge related returns in the mornings.
PHARMACY CLEARANCE
3.Stock level should be there, so that discharge
medications did not get delay in dispensing.
Suggestions
In upto 10% or more patients being discharged, the medications
to be taken by the patients at home are not available in the
Pharmacy. These medications have to be brought from the central
pharmacy resulting in delays. This is especially important for
insurance/scheme patients for whom only certain brands of
medication are prescribed.
Suggestion:
IP Pharmacy should analyse its inventory levels for various discharge
medications and maintain an increased stock of the ones that are frequently
found to be unavailable
PHARMACY CLEARANCE
4.Pharmacy clearance copy can be send online to Billing Dept.
Suggestions
Current Process:
IP Pharmacy sends clearance slip manually. Meanwhile billing people call up
the pharmacy by phone to ask the amount. The billing personnel use the
amount told to them over phone for billing purposes. The clearance slip from
IP Pharmacy itself arrives much later.
Suggested Process
Changes in HIMS
- IP Pharmacy should be able to provide the IP Pharmacy clearance online
- A checkbox should be placed to indicate final, corrected IP Pharmacy clearence
Why? So that Insurance and Billing understand that this is the final version and
can proceed with billing without waiting for Pharmacy clearence to arrive
manually.
- Time of completion of discharge summary should be captured in the system
PHARMACY CLEARANCE
5.Set turn Around Time for Nurses for sending
Returns, especially those for discharged patients.
Suggestions
Suggested Process:
• Evenings time should be allotted to nurses to return the unused medications to
the IP pharmacy.
• In nights separate time should be allotted for indents and returns.
PHARMACY CLEARANCE
6.When a patient has received drugs from both Block 3
and Block 1 Pharmacies, he is required to obtain two
separate pharmacy clearances.
Suggestions
Suggestion:
-Centralise the pharmacy clearance so that only one pharmacy can give clearance
for patients. Patients whose last unit of stay was in Block 3 should receive clearance
from Block 3 pharmacy and those from Block 1 should receive clearance from
Block 1 Pharmacy
-Make changes in HIMS so that both pharmacies can see when a patient requires
clearance from the other pharmacy. An indicator on their screen could be built
into the system itself.
PHARMACY CLEARANCE
7.IP Pharmacy not using proper Pneumatic Tube
System.
Suggestions
Current Process:
IP Pharmacy receives returns of medication manually, which is taking delay.
Technical faults makes delay in the improper usage of Pneumatic chute. When
find out, the main reasons for technical faults is due to improper users.
Suggested Process
•Training should be given to all the users.
• Immediate rectification of the complaints should be there.
•Major complaints needs to corrected immediately.
PHARMACY CLEARANCE
8.Nurses should be instructed to avoid rework by
sending again and again.
Suggestions
Current Process:
Unused medications are physically returned to IP Pharmacy where they are
entered as “returns” into HIMS by the pharmacy staff.
Suggested Process:
Since the nurses indent the medications in the system themselves as of
now, a similar module can be created in HIMS for them to enter
medication returns.
Process can be as follows:
Nurse enters retured medicines - A printout with names of returned
medicines is generated – printout is sent to IP Pharmacy by pneumatic
chute – IP Pharmacy provides discharge clearance - Boy is sent to
pharmacy with medications to physically return them - IP Pharmacy
verifies the returned medications against the slip sent to them by
pneumatic chute earlier.
BILLING PROCESS FLOWCHART
BILLING DEPT.
 Any Delay face by Billing do inform Susan and
Rajender.
 Billing should accept Pharmacy clearance online.
 Office Boy should check files every half an hour.
 Ensure proper categorization/ordering of files.
Suggestions
INTERNAL AUDIT DEPT.
INTERNAL AUDIT
Analysis:
0
1
2
3
4
5
6
7
30 31 32 33 34 35 38 39 40 45 50 52 53 60 61
Total
Total
Total 85 patients
1.Case Sheet should be send on time to the Billing
Dept.
suggestions:
Current Process:
After completion of processing of the case sheet in the Internal Audit. Case
sheet is not coming immediately to the Billing Dept.
Suggested Process:
Since there is no office Boy in Audit Dept. There should be a Bell system
which indicates the processing of case sheet is completed in Audit Dept.
When the bell rings, office boy from Billing Dept. goes and collects the Bill
and case sheet from the Internal Audit Dept.
2.Lunch Delay should not be there.
suggestions:
Current Process:
As there is only one person in the Internal Audit Dept. Delay in Lunch causes
accumulation of Bills and case sheets for Auditing. Billing persons creates
Bills and sends to the Internal Audit Dept. During Lunch Billing persons
always will be there.
Suggested Process:
Try to avoid delay in lunch.
Hire extra staff so that there are two instead of one person in the Internal
Audit department
3.Keep proper alignment of files and separation by
types (trays)
suggestions:
Current Process:
Case sheets are coming from the Billing Dept. and keeping one over another.
This makes delay in the processing of Case sheet which comes earlier,
because it is coming down due to upcoming case sheet on over another.
Suggested Process:
There should be a trays systems which determines the Insurance and
Corporate patients and there should be proper alignment of case sheet i.e.,
First comes First Service.
4.Roles to be given to Boy.
suggestions:
5.Order of priority:
 Cash>Credit>Private Insurance>Govt Insurance
 FIFO (First In First Out)
suggestions:
OT CHARGE SHEET PROCESS FLOW
1. Delay is happening due to Implant invoices
Findings & Suggestions:
2. Call suppliers to find out Invoice verbally.
Findings & Suggestions:
3. Standardize prices for Implants.
Findings & Suggestions:
4. Invoice list can be prepared online.
Findings & Suggestions:
5. Purchase dept. can ask for prices before and send
list to OT Pharmacy.(can be do online)
Findings & Suggestions:
6. If manual Bill prepared by OT pharmacy, Invoice is
not required.
Findings & Suggestions:
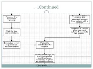
INSURANCE DEPT. PROCESS FLOW
Continued…….
….Continued
Continued…….
…..Continued
Continued…….
….. Continued
1. All the Discharge summaries should get online.
2. Any issues/Delays, please inform to Susan and
Rajender.
3. Order of priority for filing of Approval
Private insurance> Govt insurance.
Discharge time final

Discharge time final

  • 1.
    Improving the Discharge Process WH Y I S I T N E C E S S A R Y ?
  • 2.
    We do notmatch NABH standards Source: GLOBAL JOURNAL OF MEDICINE AND PUBLIC HEALTH GJMEDPH 2013; Vol. 2, issue 3 Please note: NABH does not Differentiate between Cash, Credit, Corporate cases
  • 3.
    We do notmatch NABH standards KIMS Discharge Turn Around Time (Based on sample size of 86 patients) Cash - 3 hours 10 minutes Credit - 4 hours 2 minutes Insurance - 7 hours.
  • 4.
    We do notmatch NABH standards
  • 5.
    SATISFACTION SURVEY 0 5 10 15 20 25 Not SatisfiedSatisfied very Satisfied Total - 41 Total 33.5 % patients report Under satisfaction with the discharge Process !! (InPercentage)
  • 6.
    Comparison with otherHospitals Apollo Hospital, Hyderabad Screenshot taken from Official report prepared by Apollo Hospital in 2014
  • 7.
    Comparison with otherHospitals Medicity Hospital, Hyderabad Screenshot taken from Official report prepared by Medicity Hospital in 2014
  • 8.
    Comparison with otherHospitals Hospital Cash Credit Insurance Apollo 2 hours, 24 minutes = 144 Minutes 3 hours, 19 minutes = 199 Minutes 6 hours, 3 minutes = 363 Minutes Medicity 2 hours, 55 minutes = 175 Minutes - 5 hours, 04 minutes (Aarogyashree) = 304 Minutes KIMS 3 hours, 10 minutes = 190 Minutes 4 hours, 2 minutes = 242 Minutes 7 hours = 420 Minutes
  • 9.
    FINANCIAL IMPACT OFIMPROVING DISCHARGE PROCESS  Multiple Studies (both in India and Abroad) have shown the financial benefits that accrue from reducing the discharge time in a hospital.  Example: The following study at the 310 bedded Multispecialty Hospital(Sterling Hospital) in Gujarat. Source: NABH Accreditation: Victories & Challenges http://www.qimpro.com/nabh/project_sterling.php
  • 10.
    FINANCIAL IMPACT OFIMPROVING DISCHARGE PROCESS Sterling Hospital’s Approach The Turn around Time is reduced by working on the bottlenecks of the process through DMAIC Approach. D = Define M = Measure A = Analyse I = Improve C = Control
  • 11.
    FINANCIAL IMPACT OFIMPROVING DISCHARGE PROCESS Results 150 Minutes • Reduced Discharge Time from approx. 300 minutes to 150 minutes 80 Beds • This enhanced the capacity of the hospital for admitting additional patients by 80 Beds per Year • The hospital increased its profitability by approximately Rs 32 Lakhs per annum
  • 12.
    AIM OF HEALTHCARE DELIVERY  HEALING  SATISFACTION
  • 13.
    DEFINITION  Discharge fromthe hospital is the point at which the patient leaves the hospital and either returns home or is transferred to another facility such as one for rehabilitation or to a nursing home.  Discharge planning is a service that considers the patient's needs after the hospital stay, and may involve several different services such as visiting nursing care, physical therapy, and home blood drawing.
  • 14.
    PURPOSE  In anyhospital, time taken for Discharge process is a key indicator for efficiency, quality and patient satisfaction, etc.  The delays led to increased process time and reduced patient satisfaction which was evident from the patient satisfaction survey.  Rectifying the delay points reduces the process time which results in improved discharge process
  • 15.
    DEPARTMENTS INVOLVED  Consultants/Residentsand DMO’s.  Patient Care Executive Dept.  House keeping Dept.  Nursing Dept.  Typing Pool.  Billing Dept.  Internal Audit Dept.  Insurance Dept.  Corporate Dept.  Security Dept.
  • 16.
    PROCESS FLOW CHARTOF DISCHARGE Continued……
  • 17.
  • 18.
  • 19.
  • 20.
    Major Causes ofDelay in Discharge process Analysis: Total DISCHARGE SUMMARY OTHERS PHARMACY CLEARANCE Pharmacy Clearance 44.4% Discharge Summary Preparation 45% Others 10.6%
  • 21.
    DISCHARGE SUMMARY PREPARATION MoreTime is consuming in preparation of Discharge summary Analysis: Summary of Analysis: DMO’s getting difficult to understand consultants handwriting. Incomplete case sheets No Departments DMO. Residents are often in the OT. Results in delays in writing of discharge summaries. Prior Discharge planning is Non-existent
  • 22.
    DISCHARGE SUMMARY PREPARATION 1.DMO’s/Residents should type summary Suggestions Can reduce manual work by Typists and Transport Boys Reduce Turn Around Time by eliminating many steps in the process Reduce Errors
  • 23.
    DISCHARGE SUMMARY PREPARATION 1.DMO’s/Residents should type summary Suggestions Alternative: Allocate one DMO per day to sit beside the typist and make Corrections simultaneously. Floor DMO should be given some Departments. Standardize work for Night DMO’s.
  • 24.
    DISCHARGE SUMMARY PREPARATION 2.Standardize Discharge format for various departments and type of patients Suggestions Departments to provide: • Fill in the Blanks format • Headings • Topics specific to particular department • Template can be prepared for all the departments.
  • 25.
    DISCHARGE SUMMARY PREPARATION 3.Discharge summary should be send online to Insurance Dept. Suggestions Current Process: The Final, Corrected Discharge summary is sent by the Typists to Insurance manually with a boy Suggested Process: Sending discharge summary online would speed up the process
  • 26.
    DISCHARGE SUMMARY PREPARATION 4.Changes in HIMS - A checkbox should be placed to indicate final, corrected copy of discharge Why? So that Insurance and Billing understand that this is the final version and can proceed with billing without waiting for discharge summary to arrive manually. - Time of completion of discharge summary should be captured in the system Suggestions
  • 27.
    DISCHARGE SUMMARY PREPARATION 5.Consider using Dragon. Suggestions Dragon NaturallySpeaking – Demonstration (by Nuance)
  • 28.
  • 29.
    PHARMACY CLEARANCE Analysis: Numberofpatients Conclusion: Up to45% of delays are due to pharmacy clearance ! 0 2 4 6 8 10 12 DIALYSIS CLEARANCE PAYMENT PHARMACY CLEARANCE Total Total
  • 30.
    PHARMACY CLEARANCE 1.Returns ofunused Drugs should be avoided when a patient is shifted from one unit to another. Suggestions Current Process: Whenever a patient is shifted from one unit to another, his unused medications are returned to the pharmacy. - This increases the pharmacy’s workload. - Pharmacy is unable to prioritise medication returns for discharged patients Suggested Process: Unused medications should be handed over to the receiving unit when a patient is shifted
  • 31.
    PHARMACY CLEARANCE 2. DailyReturns of unused Drugs should be avoided. Suggestions Current Process: Unused drugs are returned to the pharmacy. Returns are being made at all times of the day. Suggested Process: EITHER Stop/Avoid returning unused drugs until the patient is being discharged. On discharge day, the amount for returned medicines is reduced from his bill. OR Limit daily returns to Evenings/Nights to allow the pharmacy to prioritize discharge related returns in the mornings.
  • 32.
    PHARMACY CLEARANCE 3.Stock levelshould be there, so that discharge medications did not get delay in dispensing. Suggestions In upto 10% or more patients being discharged, the medications to be taken by the patients at home are not available in the Pharmacy. These medications have to be brought from the central pharmacy resulting in delays. This is especially important for insurance/scheme patients for whom only certain brands of medication are prescribed. Suggestion: IP Pharmacy should analyse its inventory levels for various discharge medications and maintain an increased stock of the ones that are frequently found to be unavailable
  • 33.
    PHARMACY CLEARANCE 4.Pharmacy clearancecopy can be send online to Billing Dept. Suggestions Current Process: IP Pharmacy sends clearance slip manually. Meanwhile billing people call up the pharmacy by phone to ask the amount. The billing personnel use the amount told to them over phone for billing purposes. The clearance slip from IP Pharmacy itself arrives much later. Suggested Process Changes in HIMS - IP Pharmacy should be able to provide the IP Pharmacy clearance online - A checkbox should be placed to indicate final, corrected IP Pharmacy clearence Why? So that Insurance and Billing understand that this is the final version and can proceed with billing without waiting for Pharmacy clearence to arrive manually. - Time of completion of discharge summary should be captured in the system
  • 34.
    PHARMACY CLEARANCE 5.Set turnAround Time for Nurses for sending Returns, especially those for discharged patients. Suggestions Suggested Process: • Evenings time should be allotted to nurses to return the unused medications to the IP pharmacy. • In nights separate time should be allotted for indents and returns.
  • 35.
    PHARMACY CLEARANCE 6.When apatient has received drugs from both Block 3 and Block 1 Pharmacies, he is required to obtain two separate pharmacy clearances. Suggestions Suggestion: -Centralise the pharmacy clearance so that only one pharmacy can give clearance for patients. Patients whose last unit of stay was in Block 3 should receive clearance from Block 3 pharmacy and those from Block 1 should receive clearance from Block 1 Pharmacy -Make changes in HIMS so that both pharmacies can see when a patient requires clearance from the other pharmacy. An indicator on their screen could be built into the system itself.
  • 36.
    PHARMACY CLEARANCE 7.IP Pharmacynot using proper Pneumatic Tube System. Suggestions Current Process: IP Pharmacy receives returns of medication manually, which is taking delay. Technical faults makes delay in the improper usage of Pneumatic chute. When find out, the main reasons for technical faults is due to improper users. Suggested Process •Training should be given to all the users. • Immediate rectification of the complaints should be there. •Major complaints needs to corrected immediately.
  • 37.
    PHARMACY CLEARANCE 8.Nurses shouldbe instructed to avoid rework by sending again and again. Suggestions Current Process: Unused medications are physically returned to IP Pharmacy where they are entered as “returns” into HIMS by the pharmacy staff. Suggested Process: Since the nurses indent the medications in the system themselves as of now, a similar module can be created in HIMS for them to enter medication returns. Process can be as follows: Nurse enters retured medicines - A printout with names of returned medicines is generated – printout is sent to IP Pharmacy by pneumatic chute – IP Pharmacy provides discharge clearance - Boy is sent to pharmacy with medications to physically return them - IP Pharmacy verifies the returned medications against the slip sent to them by pneumatic chute earlier.
  • 38.
  • 39.
    BILLING DEPT.  AnyDelay face by Billing do inform Susan and Rajender.  Billing should accept Pharmacy clearance online.  Office Boy should check files every half an hour.  Ensure proper categorization/ordering of files. Suggestions
  • 40.
  • 41.
    INTERNAL AUDIT Analysis: 0 1 2 3 4 5 6 7 30 3132 33 34 35 38 39 40 45 50 52 53 60 61 Total Total Total 85 patients
  • 42.
    1.Case Sheet shouldbe send on time to the Billing Dept. suggestions: Current Process: After completion of processing of the case sheet in the Internal Audit. Case sheet is not coming immediately to the Billing Dept. Suggested Process: Since there is no office Boy in Audit Dept. There should be a Bell system which indicates the processing of case sheet is completed in Audit Dept. When the bell rings, office boy from Billing Dept. goes and collects the Bill and case sheet from the Internal Audit Dept.
  • 43.
    2.Lunch Delay shouldnot be there. suggestions: Current Process: As there is only one person in the Internal Audit Dept. Delay in Lunch causes accumulation of Bills and case sheets for Auditing. Billing persons creates Bills and sends to the Internal Audit Dept. During Lunch Billing persons always will be there. Suggested Process: Try to avoid delay in lunch. Hire extra staff so that there are two instead of one person in the Internal Audit department
  • 44.
    3.Keep proper alignmentof files and separation by types (trays) suggestions: Current Process: Case sheets are coming from the Billing Dept. and keeping one over another. This makes delay in the processing of Case sheet which comes earlier, because it is coming down due to upcoming case sheet on over another. Suggested Process: There should be a trays systems which determines the Insurance and Corporate patients and there should be proper alignment of case sheet i.e., First comes First Service.
  • 45.
    4.Roles to begiven to Boy. suggestions:
  • 46.
    5.Order of priority: Cash>Credit>Private Insurance>Govt Insurance  FIFO (First In First Out) suggestions:
  • 47.
    OT CHARGE SHEETPROCESS FLOW
  • 48.
    1. Delay ishappening due to Implant invoices Findings & Suggestions:
  • 49.
    2. Call suppliersto find out Invoice verbally. Findings & Suggestions:
  • 50.
    3. Standardize pricesfor Implants. Findings & Suggestions:
  • 51.
    4. Invoice listcan be prepared online. Findings & Suggestions:
  • 52.
    5. Purchase dept.can ask for prices before and send list to OT Pharmacy.(can be do online) Findings & Suggestions:
  • 53.
    6. If manualBill prepared by OT pharmacy, Invoice is not required. Findings & Suggestions:
  • 54.
    INSURANCE DEPT. PROCESSFLOW Continued…….
  • 55.
  • 56.
  • 57.
  • 58.
    1. All theDischarge summaries should get online.
  • 59.
    2. Any issues/Delays,please inform to Susan and Rajender.
  • 60.
    3. Order ofpriority for filing of Approval Private insurance> Govt insurance.