1 
File Organization & Indexing
2 
DBMS stores data on hard disks 
• This means that data needs to be 
– read from the hard disk into memory (RAM) 
– Written from the memory onto the hard disk 
• Because I/O disk operations are slow query 
performance depends upon how data is stored 
on hard disks 
• The lowest component of the DBMS performs 
storage management activities 
• Other DBMS components need not know how 
these low level activities are performed
3 
Basics of Data storage on hard 
disk 
• A disk is organized into a number of 
blocks or pages 
• A page is the unit of exchange between 
the disk and the main memory 
• A collection of pages is known as a file 
• DBMS stores data in one or more files 
on the hard disk
4 
File Organization 
• The physical arrangement of data in a file into records and 
pages on the disk 
• File organization determines the set of access methods for 
– Storing and retrieving records from a file 
• We study three types of file organization 
– Unordered or Heap files 
– Ordered or sequential files 
– Hash files 
• We examine each of them in terms of the operations we 
perform on the database 
– Insert a new record 
– Search for a record (or update a record) 
– Delete a record
Organization of Records in Files 
• Heap – a record can be placed anywhere in the file where there 
5 
is space 
• Sequential – store records in sequential order, based on the 
value of the search key of each record. 
• Hashing – 
This function computed on some attribute of each record. 
The term hash indicates splitting of key into pieces. 
Records of each relation may be stored in a separate file.
6 
Unordered Or Heap File 
• Records are stored in the same order in which they 
are created 
• Insert operation 
– Fast – because the incoming record is written at the end of 
the last page of the file 
• Search (or update) operation 
– Slow – because linear search is performed on pages 
• Delete Operation 
– Slow – because the record to be deleted is first searched 
– Deleting the record creates a hole in the page
7 
Ordered or Sequential File 
• Records are sorted on the values of one or more fields 
– Ordering field – the field on which the records are sorted 
• Search (or update) Operation 
– Fast – because binary search is performed on sorted records 
• Delete Operation 
– Fast – because searching the record is fast 
• Insert Operation 
– Poor – because if we insert the new record in the correct 
position 
– we need to shift more than half the subsequent records in 
the file 
– Alternatively an ‘overflow file’ is created which contains all 
the new records as a heap 
– Periodically overflow file is merged with the main file
8 
Sequential access vs random 
access . 
• sequential access means 
that a group of elements is 
accessed predetermined, 
ordered sequence 
• Random Access files will 
be spited in to pieces and 
will be stored wherever 
spaces available. 
• Sequential file may load 
faster and random access 
files may take time
9 
Hash File 
• Is an array of buckets 
– Given a record, k a hash function, h(k) computes the index 
of the bucket in which record k belongs 
– h uses one or more fields in the record called hash fields 
– Hash key - the key of the file when it is used by the hash 
function 
– h(K)=K mod M 
• Example hash function 
– Assume that the staff last name is used as the hash field 
– Assume also that the hash file size is 26 buckets - each 
bucket corresponding to each of the letters from the 
alphabet 
– Then a hash function can be defined which computes the 
bucket address (index) based on the first letter in the last 
name.
10 
A bucket is a unit of storage containing one or more records 
(a bucket is typically a disk block). 
Hash function is used to locate records for access, insertion 
as well as deletion. 
Hashing is an effective technique to calculate direct location 
of data record on the disk without using index structure.
11 
Hash File 
• Insert Operation 
– Fast – because the hash function computes the 
index of the bucket to which the record belongs 
• If that bucket is full you go to the next free one 
• Search Operation 
– Fast – because the hash function computes the 
index of the bucket 
• Delete Operation 
– Fast – once again for the same reason of hashing 
function being able to locate the record quick
12 
Internal Hashing: 
•Opening Addressing: 
-Proceeding from occupied position specified by the hash address, 
program check the subsequent position in order until an unused empty 
position is found. 
•Chaining 
-Various overflow locations are kept, usually by extending the array 
with number of overflow position 
-A pointer field is added to each record location. 
•Multiple hashing: 
External Hashing: 
- Hashing for disk file is called External Hashing 
- The Goal of good hashing function is to distribute the record 
uniformly over the address space so as to minimize collisions.
13 
Static Hashing 
!!! ….Problem with static hashing 
is that it does not expand or 
shrink dynamically as the size of 
database grows or shrinks….??? 
Dynamic Hashing 
Dynamic hashing provides a 
mechanism in which data buckets are 
added and removed dynamically and 
on-demand(extended hashing)
14 
Overflow Chaining: When buckets are 
full, a new bucket is allocated for the 
same hash result and is linked after the 
previous one. 
This mechanism is called Closed 
Hashing. 
Linear Probing: When hash function 
generates an address at which data is 
already stored, the next free bucket is 
allocated to it. 
This mechanism is called Open Hashing.
15 
Hash file organization of account file, using branch_name as key 
For a string search - key, the binary representations of all the characters in the 
string could be added and the sum modulo the number of buckets could be 
returned 
Use of Extendable Hash Structure: Example 
Initial Hash structure, bucket size = 2
17
18
19
20 
Indexing 
• Index File (same idea as textbook index) : auxiliary structure designed to 
speed up access to desired data. 
• Indexing field: field on which the index file is defined. 
• Index file stores each value of the index field along with pointer 
(eg:page no.) pointer(s) to block(s) that contain record(s) with that field value 
or pointer to the record with that field value:<Indexing Field, Pointer> 
• To find a record in the data file based on a certain selection criterion on an 
indexing field , we initially access the index file, which will allow the access 
of the record on the data file. 
• Index file much smaller than the data file => searching will be fast. 
• Indexing important for file systems and DBMSs:
21 
Choosing Indexing Technique 
• Five Factors involved when choosing the 
indexing technique: 
• access type 
• access time 
• insertion time 
• deletion time 
• space overhead
22 
Two Types of Indices 
• Ordered index (Primary index or clustering 
index) – which is used to access data sorted by 
order of values. 
• Hash index (secondary index or non-clustering 
index ) - used to access data that is distributed 
uniformly across a range of buckets.
23 
Types of Indexes 
• Indexes on ordered vs. unordered files 
• Dense vs. non-dense (i.e. sparse) indexes 
- Dense: An entry in the index file for each record of the data file. 
- Sparse: only some of the data records are represented in the index, often 
one index entry per block of the data file. 
• Primary indexes vs. secondary indexes 
• Ordered Indexes – Hash indexes 
- Ordered Indexes: indexing fields stored in sorted order. 
- Hash indexes: indexing fields stored using a hash function. 
• Single-level vs. multi-level 
– single-level index is an ordered file and is searched using binary search. 
– multi-level ones are tree-structured that improve the search and require a 
more elaborate search algorithm. 
• Index on a single indexing field – 
• Index on multiple indexing fields (i.e. Composite Index).
24 
Primary Index: 
Index built on ordering key field of a file 
Clustering Index: 
Index built on ordering non-key field of a file 
Secondary Index: 
Index built on any non-ordering field of a file
25 
Single-Level Ordered Index : Primary Index 
A primary index file is an index that is constructed using the 
sorting attribute of the main file. 
• Physical records may be kept ordered on the primary key. 
• The index is ordered but only one entry record for each block 
• Each index entry has the value of the primary key field for 
the first record (or the last record) in a block and a pointer to 
that block.
26
27 
Procedure: 
First perform a binary search on the primary index file, to find the 
address of the corresponding data. 
Performance: Very fast! 
Problem: The Primary Index will work only if the main file is a sorted file. 
Solution: 
The new records are inserted into an unordered (heap) in the overflow file for the 
table. Periodically, the ordered and overflow tables are merged together; at this time, 
the main file is sorted again, and the Primary Index file is accordingly updated.
28 
Dense and Sparse Indices 
There are Two types of ordered indices: 
Dense Index: 
• An index record appears for every search key value in file. 
• This record contains search key value and a pointer to the actual 
record. 
Sparse Index: 
• Index records are created only for some of the records. 
• We start at that record pointed to by the index record, and proceed 
along the pointers in the file (that is, sequentially) until we find the 
desired record.
29 
Figures 1 and 2 show dense and sparse indices for the deposit file. 
Figure 1: Dense index. 
•Notice how we would find records for Perryridge branch using both methods. 
Figure 2: Sparse index.
30 
Index Choice 
• Dense index requires more space overhead and more 
memory. 
• Data can be accessed in a shorter time using Dense 
Index. 
• It is preferable to use a dense index when the file is 
using a secondary index, or when the index file is 
small compared to the size of the memory.
31 
Single-Level Ordered Index: Clustering Index 
• Records physically ordered by a non-key field 
• Same general structure as ordered file index 
– <Clustering field, Block pointer> 
• One entry in the index for each distinct value of the clustering field with 
a pointer to the first block in the data file that has a record with that value 
for its clustering field. 
– Possibly many records for one index entry (non-dense) 
• Sometimes entire blocks reserved for each distinct clustering field value
32 
Secondary Indexes 
• secondary index must contain pointers to all the records. 
• A pointer does not point directly to the file but to a 
bucket that contains pointers to the file. 
• Secondary indices must be dense, with an index entry for 
every search-key value, and a pointer to every record in 
the file. Secondary indices improve the performance of 
queries on non-primary keys.
33 
Choosing Multi-Level Index 
• In some cases an index may be too large for efficient 
processing. 
• In that case use multi-level indexing. 
• In multi-level indexing, the primary index is treated as a 
sequence file and sparse index is created on it. 
• The outer index is a sparse index of the primary index whereas 
the inner index is the primary index.
34 
Multi-Level Index
35 
B-Tree Index 
• B-tree is the most commonly used data 
structures for indexing. 
• It is fully dynamic, that is it can grow 
and shrink.
36 
Three Types B-Tree Nodes 
• Root node - contains node pointers to 
branch nodes. 
• Branch node - contains pointers to leaf 
nodes or other branch nodes. 
• Leaf node - contains index items and 
horizontal pointers to other leaf nodes.
37 
Full B Tree Structure
Dynamic Multilevel Indexes 
– Retain the benefits of using multilevel indexing while reducing index 
insertion & deletion 
– Dynamic multilevel indexes are implemented as B-trees and often as B+- 
trees. 
• B-tree: 
Allow an indexing field value to appear only once at some level in the tree ; 
. pointer to data at each node. 
• B+tree: 
. pointers to data are stored only at the leaf nodes of the tree 
. Leaf nodes have an entry for every indexing field value. 
. The leaf nodes are usually linked together to provide ordered access on the 
indexing field to the records. 
All the leaf nodes of the tree are at the same depth: retrieval of any record 
takes the same time. 
38
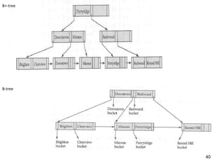
39 
In a B tree search keys and data stored in internal or leaf nodes. 
But in B+tree data store only leaf nodes. 
Searching of any data in a B+ tree is very easy because all data are found in leaf 
nodes otherwise in a B tree data cannot found in leaf node. 
In B tree data may found leaf or non leaf node. Deletion of non leaf node is very 
complicated. Otherwise in a B+ tree data must found leaf node. So deletion 
is easy in leaf node. 
Insertion of a B tree is more complicated than B+ tree. 
B +tree store redundant search key but B-tree has no redundant value. 
In B+ tree leaf node data are ordered in a sequential linked list but in B tree the 
leaf node cannot stored using linked list. Many database system 
implementers prefer the structural simplicity of a B+ tree
40 
B+-tree 
B-tree

File organization 1

  • 1.
  • 2.
    2 DBMS storesdata on hard disks • This means that data needs to be – read from the hard disk into memory (RAM) – Written from the memory onto the hard disk • Because I/O disk operations are slow query performance depends upon how data is stored on hard disks • The lowest component of the DBMS performs storage management activities • Other DBMS components need not know how these low level activities are performed
  • 3.
    3 Basics ofData storage on hard disk • A disk is organized into a number of blocks or pages • A page is the unit of exchange between the disk and the main memory • A collection of pages is known as a file • DBMS stores data in one or more files on the hard disk
  • 4.
    4 File Organization • The physical arrangement of data in a file into records and pages on the disk • File organization determines the set of access methods for – Storing and retrieving records from a file • We study three types of file organization – Unordered or Heap files – Ordered or sequential files – Hash files • We examine each of them in terms of the operations we perform on the database – Insert a new record – Search for a record (or update a record) – Delete a record
  • 5.
    Organization of Recordsin Files • Heap – a record can be placed anywhere in the file where there 5 is space • Sequential – store records in sequential order, based on the value of the search key of each record. • Hashing – This function computed on some attribute of each record. The term hash indicates splitting of key into pieces. Records of each relation may be stored in a separate file.
  • 6.
    6 Unordered OrHeap File • Records are stored in the same order in which they are created • Insert operation – Fast – because the incoming record is written at the end of the last page of the file • Search (or update) operation – Slow – because linear search is performed on pages • Delete Operation – Slow – because the record to be deleted is first searched – Deleting the record creates a hole in the page
  • 7.
    7 Ordered orSequential File • Records are sorted on the values of one or more fields – Ordering field – the field on which the records are sorted • Search (or update) Operation – Fast – because binary search is performed on sorted records • Delete Operation – Fast – because searching the record is fast • Insert Operation – Poor – because if we insert the new record in the correct position – we need to shift more than half the subsequent records in the file – Alternatively an ‘overflow file’ is created which contains all the new records as a heap – Periodically overflow file is merged with the main file
  • 8.
    8 Sequential accessvs random access . • sequential access means that a group of elements is accessed predetermined, ordered sequence • Random Access files will be spited in to pieces and will be stored wherever spaces available. • Sequential file may load faster and random access files may take time
  • 9.
    9 Hash File • Is an array of buckets – Given a record, k a hash function, h(k) computes the index of the bucket in which record k belongs – h uses one or more fields in the record called hash fields – Hash key - the key of the file when it is used by the hash function – h(K)=K mod M • Example hash function – Assume that the staff last name is used as the hash field – Assume also that the hash file size is 26 buckets - each bucket corresponding to each of the letters from the alphabet – Then a hash function can be defined which computes the bucket address (index) based on the first letter in the last name.
  • 10.
    10 A bucketis a unit of storage containing one or more records (a bucket is typically a disk block). Hash function is used to locate records for access, insertion as well as deletion. Hashing is an effective technique to calculate direct location of data record on the disk without using index structure.
  • 11.
    11 Hash File • Insert Operation – Fast – because the hash function computes the index of the bucket to which the record belongs • If that bucket is full you go to the next free one • Search Operation – Fast – because the hash function computes the index of the bucket • Delete Operation – Fast – once again for the same reason of hashing function being able to locate the record quick
  • 12.
    12 Internal Hashing: •Opening Addressing: -Proceeding from occupied position specified by the hash address, program check the subsequent position in order until an unused empty position is found. •Chaining -Various overflow locations are kept, usually by extending the array with number of overflow position -A pointer field is added to each record location. •Multiple hashing: External Hashing: - Hashing for disk file is called External Hashing - The Goal of good hashing function is to distribute the record uniformly over the address space so as to minimize collisions.
  • 13.
    13 Static Hashing !!! ….Problem with static hashing is that it does not expand or shrink dynamically as the size of database grows or shrinks….??? Dynamic Hashing Dynamic hashing provides a mechanism in which data buckets are added and removed dynamically and on-demand(extended hashing)
  • 14.
    14 Overflow Chaining:When buckets are full, a new bucket is allocated for the same hash result and is linked after the previous one. This mechanism is called Closed Hashing. Linear Probing: When hash function generates an address at which data is already stored, the next free bucket is allocated to it. This mechanism is called Open Hashing.
  • 15.
    15 Hash fileorganization of account file, using branch_name as key For a string search - key, the binary representations of all the characters in the string could be added and the sum modulo the number of buckets could be returned Use of Extendable Hash Structure: Example Initial Hash structure, bucket size = 2
  • 17.
  • 18.
  • 19.
  • 20.
    20 Indexing •Index File (same idea as textbook index) : auxiliary structure designed to speed up access to desired data. • Indexing field: field on which the index file is defined. • Index file stores each value of the index field along with pointer (eg:page no.) pointer(s) to block(s) that contain record(s) with that field value or pointer to the record with that field value:<Indexing Field, Pointer> • To find a record in the data file based on a certain selection criterion on an indexing field , we initially access the index file, which will allow the access of the record on the data file. • Index file much smaller than the data file => searching will be fast. • Indexing important for file systems and DBMSs:
  • 21.
    21 Choosing IndexingTechnique • Five Factors involved when choosing the indexing technique: • access type • access time • insertion time • deletion time • space overhead
  • 22.
    22 Two Typesof Indices • Ordered index (Primary index or clustering index) – which is used to access data sorted by order of values. • Hash index (secondary index or non-clustering index ) - used to access data that is distributed uniformly across a range of buckets.
  • 23.
    23 Types ofIndexes • Indexes on ordered vs. unordered files • Dense vs. non-dense (i.e. sparse) indexes - Dense: An entry in the index file for each record of the data file. - Sparse: only some of the data records are represented in the index, often one index entry per block of the data file. • Primary indexes vs. secondary indexes • Ordered Indexes – Hash indexes - Ordered Indexes: indexing fields stored in sorted order. - Hash indexes: indexing fields stored using a hash function. • Single-level vs. multi-level – single-level index is an ordered file and is searched using binary search. – multi-level ones are tree-structured that improve the search and require a more elaborate search algorithm. • Index on a single indexing field – • Index on multiple indexing fields (i.e. Composite Index).
  • 24.
    24 Primary Index: Index built on ordering key field of a file Clustering Index: Index built on ordering non-key field of a file Secondary Index: Index built on any non-ordering field of a file
  • 25.
    25 Single-Level OrderedIndex : Primary Index A primary index file is an index that is constructed using the sorting attribute of the main file. • Physical records may be kept ordered on the primary key. • The index is ordered but only one entry record for each block • Each index entry has the value of the primary key field for the first record (or the last record) in a block and a pointer to that block.
  • 26.
  • 27.
    27 Procedure: Firstperform a binary search on the primary index file, to find the address of the corresponding data. Performance: Very fast! Problem: The Primary Index will work only if the main file is a sorted file. Solution: The new records are inserted into an unordered (heap) in the overflow file for the table. Periodically, the ordered and overflow tables are merged together; at this time, the main file is sorted again, and the Primary Index file is accordingly updated.
  • 28.
    28 Dense andSparse Indices There are Two types of ordered indices: Dense Index: • An index record appears for every search key value in file. • This record contains search key value and a pointer to the actual record. Sparse Index: • Index records are created only for some of the records. • We start at that record pointed to by the index record, and proceed along the pointers in the file (that is, sequentially) until we find the desired record.
  • 29.
    29 Figures 1and 2 show dense and sparse indices for the deposit file. Figure 1: Dense index. •Notice how we would find records for Perryridge branch using both methods. Figure 2: Sparse index.
  • 30.
    30 Index Choice • Dense index requires more space overhead and more memory. • Data can be accessed in a shorter time using Dense Index. • It is preferable to use a dense index when the file is using a secondary index, or when the index file is small compared to the size of the memory.
  • 31.
    31 Single-Level OrderedIndex: Clustering Index • Records physically ordered by a non-key field • Same general structure as ordered file index – <Clustering field, Block pointer> • One entry in the index for each distinct value of the clustering field with a pointer to the first block in the data file that has a record with that value for its clustering field. – Possibly many records for one index entry (non-dense) • Sometimes entire blocks reserved for each distinct clustering field value
  • 32.
    32 Secondary Indexes • secondary index must contain pointers to all the records. • A pointer does not point directly to the file but to a bucket that contains pointers to the file. • Secondary indices must be dense, with an index entry for every search-key value, and a pointer to every record in the file. Secondary indices improve the performance of queries on non-primary keys.
  • 33.
    33 Choosing Multi-LevelIndex • In some cases an index may be too large for efficient processing. • In that case use multi-level indexing. • In multi-level indexing, the primary index is treated as a sequence file and sparse index is created on it. • The outer index is a sparse index of the primary index whereas the inner index is the primary index.
  • 34.
  • 35.
    35 B-Tree Index • B-tree is the most commonly used data structures for indexing. • It is fully dynamic, that is it can grow and shrink.
  • 36.
    36 Three TypesB-Tree Nodes • Root node - contains node pointers to branch nodes. • Branch node - contains pointers to leaf nodes or other branch nodes. • Leaf node - contains index items and horizontal pointers to other leaf nodes.
  • 37.
    37 Full BTree Structure
  • 38.
    Dynamic Multilevel Indexes – Retain the benefits of using multilevel indexing while reducing index insertion & deletion – Dynamic multilevel indexes are implemented as B-trees and often as B+- trees. • B-tree: Allow an indexing field value to appear only once at some level in the tree ; . pointer to data at each node. • B+tree: . pointers to data are stored only at the leaf nodes of the tree . Leaf nodes have an entry for every indexing field value. . The leaf nodes are usually linked together to provide ordered access on the indexing field to the records. All the leaf nodes of the tree are at the same depth: retrieval of any record takes the same time. 38
  • 39.
    39 In aB tree search keys and data stored in internal or leaf nodes. But in B+tree data store only leaf nodes. Searching of any data in a B+ tree is very easy because all data are found in leaf nodes otherwise in a B tree data cannot found in leaf node. In B tree data may found leaf or non leaf node. Deletion of non leaf node is very complicated. Otherwise in a B+ tree data must found leaf node. So deletion is easy in leaf node. Insertion of a B tree is more complicated than B+ tree. B +tree store redundant search key but B-tree has no redundant value. In B+ tree leaf node data are ordered in a sequential linked list but in B tree the leaf node cannot stored using linked list. Many database system implementers prefer the structural simplicity of a B+ tree
  • 40.