Queste slides PowerPoint contengono tutte le figure del libro  “Plasmare il Web”, di Roberto Polillo (ed.Apogeo, 2006) http://www.rpolillo.it/index.php/libri/plasmare-il-web/   Vengono qui rese disponibili per scopo didattico. Possono essere usate liberamente, citando la fonte.
CAPITOLO 1
Internet client browser server richiesta di una pagina pagina richiesta pagine web  web server
Internet client browser web server / application server template delle  pagine web CMS server base di dati  del CMS richiesta di una pagina   pagina  richiesta (generata dinamicamente) Data Base  Management  System applicazione base di dati  applicativa
Definizione dei requisiti  Committente, consulente Visual design Visual  designer Esercizio  del sito Web  master Gestione  dei server Sistemista Sviluppo  del sito   Progettista software Redattore Redazione  dei contenuti Web  designer Web design Gestione della connettività internet Internet  service  provider 1 2 3 4 5 6 7 8
Progettazione Prototipazione Valutazione (prova d’uso) Rilascio
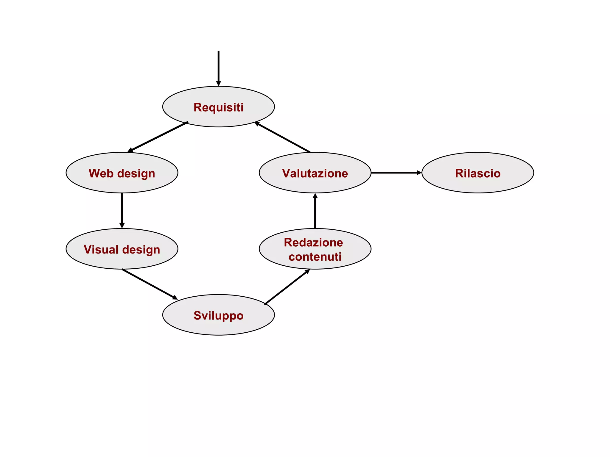
Requisiti Web design Visual design Sviluppo Redazione  contenuti Valutazione Rilascio
Prototipo 1 tempo Requisiti Web design Visual design Sviluppo software Contenuti impegno Prototipo 2 Prototipo 3 Prototipo 4 Prototipo 5 Prototipo 6 Fase 1 Fase 2 Fase 3 Fase 4 Fase 5 Fase 6
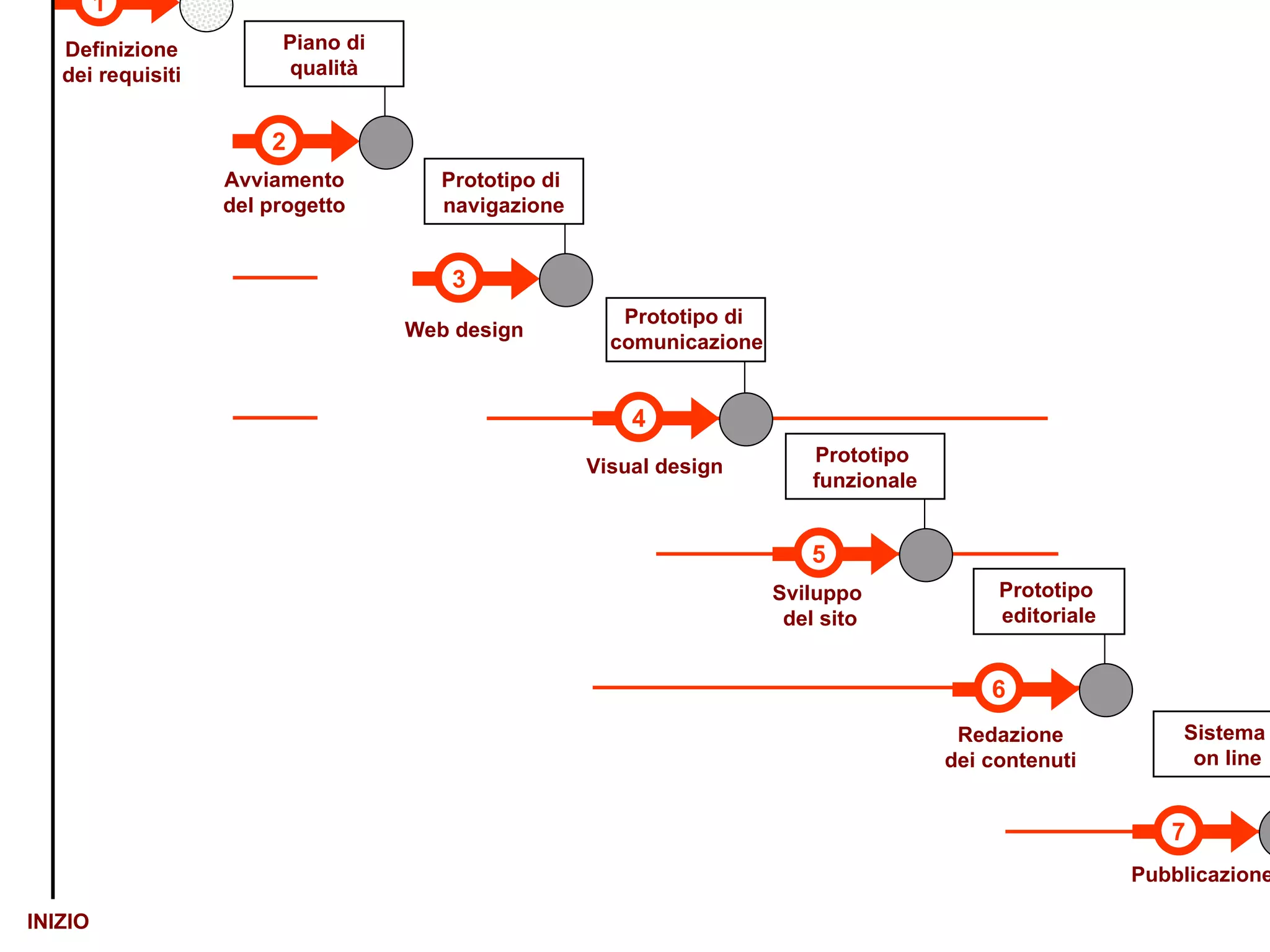
3 4 5 6 7 Web  design Visual  design Sviluppo Redazione dei contenuti Pubblicazione 1 Definizione dei requisiti Documento  dei requisiti Prototipo di  navigazione Prototipo  funzionale Prototipo  editoriale Sistema  on line Prototipo di  comunicazione 2 Avviamento del progetto Piano di  qualità Gestione  del sito
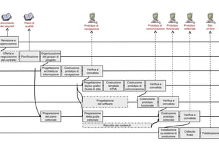
Esplorazione Stesura requisiti Convalida Progettazione architettura informativa Prototipo di navigazione Verifica e  convalida Progettazione della grafica Prototipo di  comunicazione Verifica e  convalida Progettazione del software Prototipo funzionale Verifica e  convalida Progettazione dei contenuti Prototipo editoriale Verifica e  convalida Installazione su sistema di produzione Collaudo finale Pubblicazione FASE 1: REQUISITI FASE 2: AVVIAMENTO FASE 3: WEB DESIGN FASE 4: VISUAL DESIGN FASE 5: SVILUPPO FASE 6: REDAZIONE DEI CONTENUTI FASE 7: PUBBLICAZIONE Esercizio del sito Pianificazione (sviluppo  interno) o Negoziazione  del contratto (sviluppo  esterno) Organizzazione  gruppo di  progetto
Gestione  del progetto Controllo di avanzamento Reporting Committente 3 4 5 6 7 Web  design Visual  design Sviluppo Redazione dei contenuti Pubblicazione 1 Definizione dei requisiti Documento  dei requisiti Prototipo di  navigazione Prototipo  funzionale Prototipo  editoriale Sistema  on line Prototipo di  comunicazione 2 Avviamento del progetto Piano di  qualità Gestione  del sito
CAPITOLO 2
Definizione dei requisiti Committente, consulente Web  designer Sviluppo  del sito   Progettista software Esercizio  del sito Web  master Gestione  dei server Sistemista Gestione della connettività internet Internet  service  provider Redattore Redazione  dei contenuti Web design  Visual  designer Comunicazione Usabilità Funzionalità Contenuto Accessibilità Obiettivi Architettura Gestione Visual design  1 2 3 4 5 6 7 8
Contenuto Il contenuto informativo  è corretto, e adeguato  agli scopi del sito? Comunicazione Il sito raggiunge i suoi  obiettivi di  comunicazione? Accessibilità Funzionalità Le funzioni del sito sono adeguate e affidabili? Gestione L’operatività del sito  è ben gestita ? Architettura La struttura e la navigazione del sito sono adeguate? Il sito è di facile   accesso per tutti i suoi utenti? Usabilità Il sito è facile  da usare?
Legenda: 3-4: ottimo 2-3: buono 1-2: sufficiente 0-1: insufficiente
VEDI CARTELLA ORIGINALI Logo Livello di accessibilità Che cosa attesta Come si  accerta Primo livello di accessibilità Rispondenza ai requisiti tecnici Esito positivo della verifica tecnica che riscontra la conformità delle pagine del sito ai requisiti tecnici Secondo livello di accessibilità  Primo livello di qualità Qualità delle informazioni e dei servizi erogati dal sito Valutazione complessiva del sito a seguito della verifica positiva.  - Secondo livello di qualità - Terzo livello di qualità
Problemi individuati  mediante test con gli utenti Problemi individuati  dagli esperti
Osservatore Utente campione
con 5 utenti si scopre l ’85% dei problemi di usabilità con 15 utenti li  si scopre tutti
CAPITOLO 3
3 4 5 6 7 Web  design Visual  design Sviluppo Redazione dei contenuti Pubblicazione 1 Definizione dei requisiti Documento  dei requisiti Prototipo di  navigazione Prototipo  funzionale Prototipo  editoriale Sistema  on line Prototipo di  comunicazione 2 Avviamento del progetto Piano di  qualità Gestione  del sito
ESPLORAZIONE Input dal  committente Interviste con  gli stakeholder Analisi della  concorrenza [Analisi del  vecchio sito] Appunti e allegati ORGANIZZAZIONE (Stesura dei requisiti) Requisiti Creatività ed esperienza del redattore Modello di  qualità REVISIONE E APPROVAZIONE
5 completamente d’accordo 4 d’accordo 3  incerto 2 in disaccordo 1  in completo disaccordo <affermazione>………
Scelta dei siti  da esaminare Mappatura   caratteristiche  principali Analisi punti di forza e debolezza Individuazione delle pratiche  migliori Elenco  dei siti Tabella delle  caratteristiche Sintesi dei  puntidi forza  e di debolezza Sintesi delle pratiche  migliori
CAPITOLO 4
Utente Utente interno Utente esterno Impiegato  amministrativo Ricercatore Docente Studente Professionista Azienda Ricercatore Candidato studente Italiano Straniero Studente  dottorato Studente master Studente laurea II livello Studente laurea I livello
 
logo payoff  data barra di navigazione globale menu servizi standard area  login area per  richiesta  preventivo  noleggio offerte speciali banner?
Ricerca  prodotto Acquista  prodotto Visualizza  dati utente Inserisci  prodotto Modifica  prodotto Sistema bancario Utente Gestore  del negozio <<sistema>> Sito di e-commerce
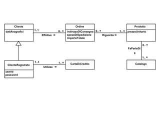
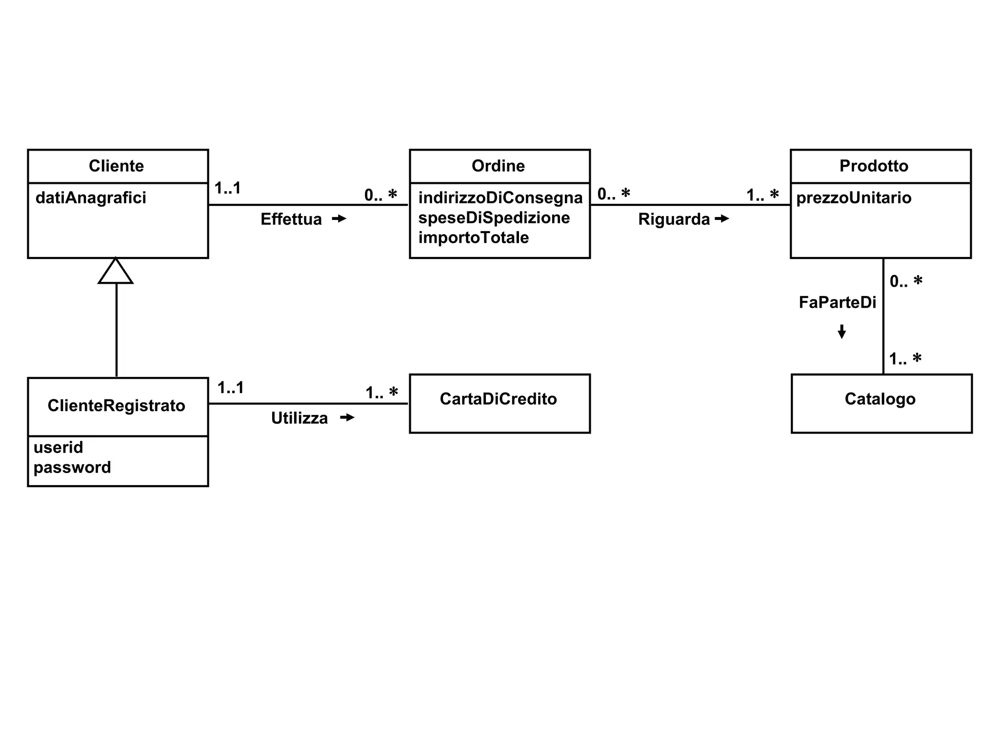
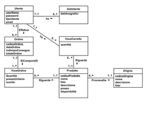
prezzoUnitario Ordine indirizzoDiConsegna speseDiSpedizione importoTotale Cliente datiAnagrafici Prodotto Catalogo ClienteRegistrato userid password CartaDiCredito 1..1 0..   0..   1..   0..   1..   1..   1..1 Effettua Riguarda Utilizza FaParteDi
VEDI CARTELLA ORIGINALI
CAPITOLO 5
3 4 5 6 7 Web  design Visual  design Sviluppo Redazione dei contenuti Pubblicazione 1 Definizione dei requisiti Documento  dei requisiti Prototipo di  navigazione Prototipo  funzionale Prototipo  editoriale Sistema  on line Prototipo di  comunicazione 2 Avviamento del progetto Piano di  qualità Gestione  del sito
PIANIFICAZIONE ORGANIZZAZIONE  DEL GRUPPO DI PROGETTO Requisiti FORMULAZIONE DELL’OFFERTA E  NEGOZIAZIONE DEL CONTRATTO Contratto Piano di  qualità Sviluppo interno Sviluppo esterno
Collaudo finale  e pubblicazione Redazione dei  contenuti Web design Visual design Installazione e  studio CMS 1 2 3 4 5 6 7 8 9 10 11 12 13 14 15 16 17 Disponibilità  CMS Sviluppo Istallazione  server di  produzione Consegna server settimane Formazione dei redattori Stesura dei  requisiti 3 2 2 6 5,5 1 1,5 6 27 Prototipo di comunicazione Prototipo di navigazione Documento  dei requisiti Prototipo  funzionale Prototipo  editoriale Sistema  on line Piero Luigi Piero Piero Pieri, Maria Piero,  Maria Carlo Piero,  Maria CHE COSA CHI TOTALE
Collaudo finale   Luigi  (grafico ) Piero (capo progetto) Studio e installazione CMS 2 3 4 5 6 7 8 9 10 11 12 13 14 15 16 17 Sviluppo Maria (segretaria) settimane Formazione  dei redattori 2 1 27 Visual design Web design 17 Carlo (sistemista) Istallazione server 7 Collaudo finale e pubblicazione Redazione dei contenuti   Prototipo di comunicazione Prototipo di navigazione Documento  dei requisiti Prototipo  funzionale Prototipo  editoriale Sistema  on line Formazione   TOTALE
VEDI CARTELLA ORIGINALI
FORMULAZIONE DELL’OFFERTA NEGOZIAZIONE Requisiti Offerta Ordine Fornitore Committente + fornitore Offerta Contratto FORMULAZIONE DELL’OFFERTA E  NEGOZIAZIONE DEL CONTRATTO
CAPITOLO 6
3 4 5 6 7 Web  design Visual  design Sviluppo Redazione dei contenuti Pubblicazione 1 Definizione dei requisiti Documento  dei requisiti Prototipo di  navigazione Prototipo  funzionale Prototipo  editoriale Sistema  on line Prototipo di  comunicazione 2 Avviamento del progetto Piano di  qualità Gestione  del sito
story-board mappa  del sito documento dei requisiti gabbia logica delle pagine prototipo di navigazione Progettazione  della architettura  dell’informazione Costruzione del prototipo di  navigazione Verifica e convalida
HOME  PAGE PAGINA 1.1 PAGINA 1.2 PAGINA 1.3 PAGINA 1.3.2 PAGINA 1.3.1 PAGINA 1.1.2 PAGINA 1.1.1 LIVELLO 0 LIVELLO 1 LIVELLO 2
            dalla pagina  A   si può accedere  alla pagina  B dalla pagina  A   si può accedere  alla pagina  B   attraverso il link  C dalla pagina  A   si può accedere  alla pagina  B,  e viceversa A B A B A B C A B
 
HOME  PAGE A B F E D C
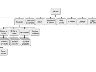
Scheda prodotto Scheda prodotto Scheda prodotto Home Condizioni  di vendita Mappa  del sito Contatti News Iscrizione ai servizi Area  riservata Prodotti Carrello Dati  utente Chi siamo Chitarre  nuove Chitarre  usate Ordina  prodotto Accessori Il negozio Le marche  trattate Dove  siamo
VEDI CARTELLA ORIGINALI
VEDI CARTELLA ORIGINALI
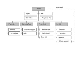
Inglese FAQ Contattaci Mappa del sito Le sedi La missione L’azienda Punti di noleggio Auto Lanostra flotta Registrazione I tuoi noleggi I tuoi dati Area clienti Servizi HOME Condizioni Preventivo Noleggio Offerte speciali scorciatoia
Area Riservata Novità dal negozio Promozioni Titolo Lorem ipsum dolor sit amet, consectetur adipisicing elit, sed do eiusmod tempor incididunt ut labore e dolore magna aliqua   Titolo Lorem ipsum dolor sit amet, consectetur adipisicing elit, sed do eiusmodtempor incididunt ut labore e dolore magna aliqua   Titolo Lorem ipsum dolor sit amet, consectetur adipisicing elit, sed do eiusmodtempor incididunt ut labore e dolore magna aliqua   Lorem ipsum dolor sit amet, consectetur  adipisicing elit, sed do eiusmod tempor  incididunt ut labore e dolore magna aliqua
Area Riservata Nuovo   |  Usato  |   Accessori  |   Ordina prodotto Prodotti Home Prodotti nuovi <menu prodotti nuovi> Lorem ipsum dolor sit amet, consectetuer adipiscing elit. Sed imperdiet, est eu sollicitudin pretium, justo sapien volutpat erat, nec vulputate lacus metus at augue. Donec id nibh sit amet erat suscipit viverra. Vivamus ac dui. Aenean sed mauris. In metus. Suspendisse placerat, lorem quis dictum ornare, neque tellus hendrerit metus, sed gravida enim dolor id ipsum. Nulla fermentum. Vestibulum pretium pellentesque urna. Nulla enim tortor, feugiat condimentum, laoreet quis, dapibus et, sem. Duis blandit pede vitae dui. Nam pulvinar. Aliquam fermentum, lectus eu imperdiet luctus, dui nibh scelerisque purus, ut laoreet tortor ipsum in orci. Proin rutrum dui a nulla. Donec volutpat, massa sit amet semper cursus, felis quam pharetra metus, a porta magna augue id augue. Donec urna pede, volutpat ultrices
Header HOME  >  Prodotti per le persone  > Previdenza Versione  stampa Brochure PDF Previdenza Caratteristiche del prodotto Lorem ipsum dolor sit amet, consectetuer adipiscing elit, sed diam nonummy nibh euismod tincidunt ut laoreet dolore magna aliquam erat volutpat.  Target - Nam porttitor pretium eros.  - Aliquam quis dui sed nulla mattis tristique.  - Nulla ut justo in arcu viverra elementum.  Erogazione Lorem ipsum dolor sit amet, consectetuer adipiscing elit, sed diam nonummy nibh euismod tincidunt ut laoreet dolore magna aliquam erat volutpat. Ut wisi enim ad minim veniam, quis nostrud exerci tation ullamcorper suscipit lobortis nisl ut aliquip ex ea commodo consequat.  Contattaci  per richiedere ulteriori informazioni. Scarica il  modulo di contratto  da presentare alla filiale. IMMAGINE L'allarme pensionistico Prodotti per le persone Previdenza Terzo tempo Informativa Aziende I nostri risultati Il Gruppo Glossario FAQ - Linea 1   - Linea 2   - Linea 3   - Linea 4   - Linea 5   Risposte  del consulente Campagna prodotto IMMAGINE Numero verde IMMAGINE Richiesta moduli FAQ di sezione Ricerca Filiali Contatta il consulente Mappa Cerca  Contatti Credit Legal Accessibilità Qual è il tuo gap previdenziale? Il tuo risparmio fiscale
Header Footer Interfaccia  navigazione Interfaccia Navigazione Funzioni contestuali  e di supporto Path di navigazione TITOLO MENU DI 3° LIVELLO CORPO Azione Link  contenuto Titolo Titoletto Lorem ipsum dolor sit amet, consectetuer adipiscing elit, sed diam nonummy nibh euismod tincidunt ut laoreet dolore magna aliquam erat volutpat.  Titoletto - Nam porttitor pretium eros.  - Aliquam quis dui sed nulla mattis tristique.  - Nulla ut justo in arcu viverra elementum.  Titoletto Lorem ipsum dolor sit amet, consectetuer adipiscing elit, sed diam nonummy nibh euismod tincidunt ut laoreet dolore magna aliquam erat volutpat. Ut wisi enim ad minim veniam, quis nostrud exerci tation ullamcorper suscipit lobortis nisl ut aliquip ex ea commodo consequat.  Contattaci  per richiedere ulteriori informazioni. Scarica il  modulo di contratto  da presentare alla filiale. IMMAGINE GRAFICO Qual è il tuo gap previdenziale? Il tuo risparmio fiscale Area destinata ai link che attivano un’azione come ad esempio “Versione Stampa”. Il link deve essere sempre alla stessa altezza del titolo. Area per scaricare la brochure relativa al prodotto in formato pdf. Il link deve essere sempre alla stessa altezza del titolo. Area corpo del testo. Il  contenuto della pagina è organizzato in paragrafi con il testo sempre allineato a sx e in tondo. L’area può, inoltre, contenere dei link. I paragrafi non devono  essere più lunghi di 4 righe. Link ai tool per il calcolo del gap previdenziale e per il calcolo del risparmio fiscale.  Area destinata all’inserimento di un’immagine o grafico. Dimensione max immagine: xxx. Link Link di navigazione verso una pagina di approfondimento strettamente collegata al contenuto della pagina. Ove previsto.
800x600 1024x768 dimensione  della pagina
1024x768 800x600
VEDI CARTELLA ORIGINALI
Marca Lorem ipsum dolor sit amet, consectetur adipisicing elit, sed do eiusmod tempor incididunt ut labore e dolore magna aliqua   Marca Lorem ipsum dolor sit amet, consectetur adipisicing elit, sed do eiusmod tempor incididunt ut labore e dolore magna aliqua   Marca Lorem ipsum dolor sit amet, consectetur adipisicing elit, sed do eiusmod tempor incididunt ut labore e dolore magna aliqua   Lorem ipsum dolor sit amet, consectetur  adipisicing elit, sed do eiusmod tempor  incididunt ut labore e dolore magna aliqua   VEDI CARTELLA ORIGINALI (MA SENZA TESTO DENTRO)
VEDI CARTELLA ORIGINALI Lorem ipsum dolor sit amet, consectetur  adipisicing elit, sed do eiusmod tempor  incididunt ut labore e dolore magna aliqua
CAPITOLO 7
3 4 5 6 7 Web  design Visual  design Sviluppo Redazione dei contenuti Pubblicazione 1 Definizione dei requisiti Documento  dei requisiti Prototipo di  navigazione Prototipo  funzionale Prototipo  editoriale Sistema  on line Prototipo di  comunicazione 2 Avviamento del progetto Piano di  qualità Gestione  del sito
Progettazione  layout grafici documento dei requisiti Costruzione  template HTML template HTML Costruzione del  prototipo di comunicazione Verifica e convalida prototipo di comunicazione prototipo di navigazione gabbie  logiche mappa  del sito layout grafici guida  di stile
VEDI CARTELLA ORIGINALI
VEDI CARTELLA ORIGINALI
VEDI CARTELLA ORIGINALI
 
VEDI CARTELLA ORIGINALI
QUESTA E’ UNA FIGURA UNICA, MI ARRIVERA’ L’ORIGINALE
CAPITOLO 8
3 4 5 6 7 Web  design Visual  design Sviluppo Redazione dei contenuti Pubblicazione 1 Definizione dei requisiti Documento  dei requisiti Prototipo di  navigazione Prototipo  funzionale Prototipo  editoriale Sistema  on line Prototipo di  comunicazione 2 Avviamento del progetto Piano di  qualità Gestione  del sito
Costruzione del prototipo funzionale Descrizione delle funzioni e della base di dati Verifica e convalida prototipo funzionale template grafici manuale  d’uso (back-office) Progettazione del software prototipo di  comunicazione documento dei requisiti (se non c’è software da sviluppare)
Requisiti Modello concettuale della base di dati Modello concettuale delle funzioni PROGETTAZIONE INDIPENDENTE DALLE  SCELTE TECNOLOGICHE PROGETTAZIONE DIPENDENTE DALLE  SCELTE TECNOLOGICHE Progettazione  “concettuale”  delle funzioni Progettazione  “concettuale”  della base dei dati Progettazione  “logica e fisica”  delle funzioni Progettazione  “logica e fisica”  della base dei dati Progettazione del software
P 1 P 1 E [C] / A significa : “ quando sul video è  visualizzata la pagina  P 1 ,  se si verifica l’evento  E  e se  vale la condizione  C , il  sistema effettua l’azione  A  e  sul video viene visualizzata  la pagina  P 2 ”
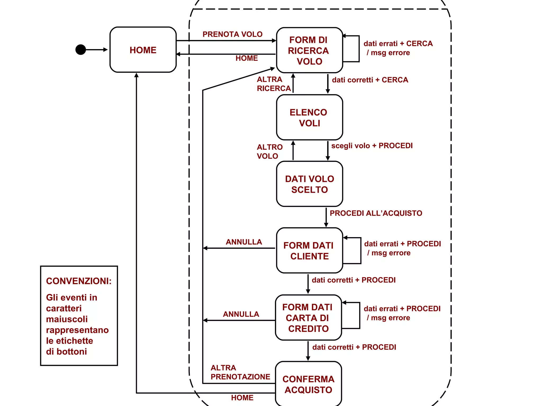
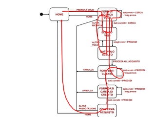
PRENOTA VOLO HOME dati corretti + CERCA scegli volo + PROCEDI PROCEDI ALL’ACQUISTO ALTRA  RICERCA ALTRO  VOLO dati corretti + PROCEDI dati corretti + PROCEDI ANNULLA ANNULLA ALTRA  PRENOTAZIONE HOME dati errati + CERCA   / msg errore dati errati + PROCEDI   / msg errore dati errati + PROCEDI   / msg errore Caso d’uso: PRENOTA VOLO FORM DI  RICERCA  VOLO ELENCO  VOLI DATI VOLO SCELTO FORM DATI  CLIENTE FORM DATI  CARTA DI  CREDITO CONFERMA ACQUISTO HOME CONVENZIONI: Gli eventi in  caratteri  maiuscoli  rappresentano  le etichette  di bottoni
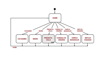
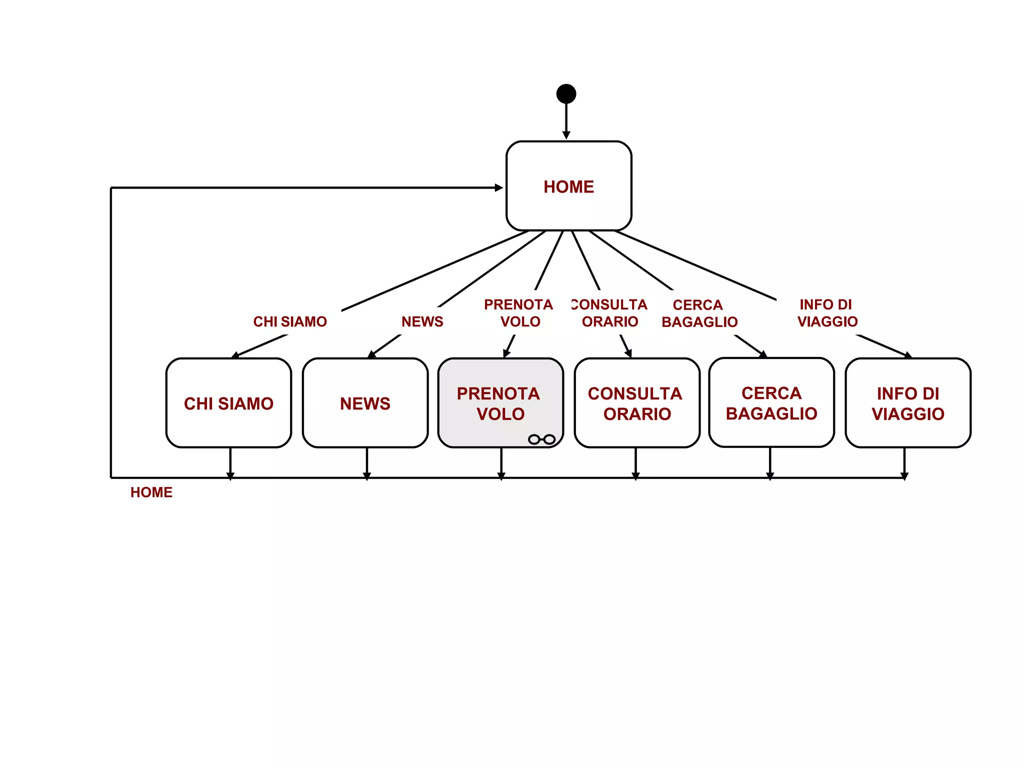
INFO DI VIAGGIO HOME HOME CHI SIAMO NEWS PRENOTA  VOLO CONSULTA  ORARIO CERCA BAGAGLIO CONSULTA  ORARIO PRENOTA  VOLO NEWS CHI   SIAMO CERCA  BAGAGLIO INFO DI  VIAGGIO
VEDI CARTELLA ORIGINALI (SOLO SCHERMATA) … ma i contenuti  di quest’area,  dove si svolge il dialogo nei servizi interattivi, devono ancora essere specificati La struttura generale della pagina è già completamente definita…
VEDI CARTELLA ORIGINALI
utente “ computer” osservatori schede pronte all’uso   scheda  corrente diagramma d’interazione
VEDI CARTELLA ORIGINALI (DUE ORIGINALI SEPARATI) schede per simulazione
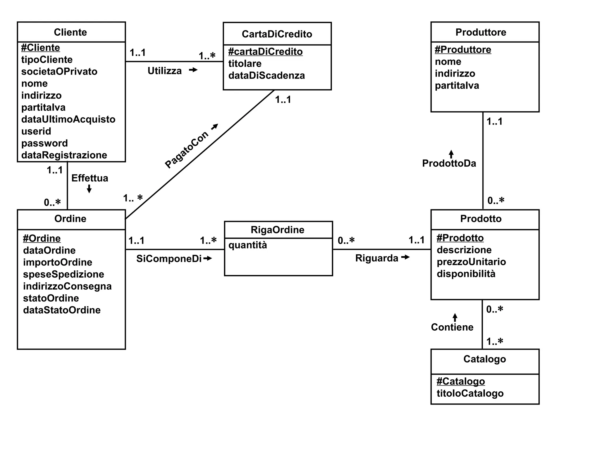
#Produttore nome indirizzo partitaIva Produttore RigaOrdine quantità Ordine #Ordine dataOrdine importoOrdine speseSpedizione indirizzoConsegna statoOrdine dataStatoOrdine #Prodotto descrizione prezzoUnitario disponibilità Prodotto Catalogo 0..  1..  Contiene 1..  1..1 Utilizza Cliente #Cliente tipoCliente societaOPrivato nome indirizzo partitaIva dataUltimoAcquisto userid password dataRegistrazione CartaDiCredito #cartaDiCredito titolare dataDiScadenza 1..1 0..  Effettua 1..1 1..  SiComponeDi 0..  1..1 Riguarda #Catalogo titoloCatalogo ProdottoDa 1..1 0..  1..1 PagatoCon   1..  
0..   Prodotto Distributore DistribuitoDa 0..   Distributore Prodotto 1..1 0..   X 1..1 0..   nello schema logico  relazionale viene  trasformato così:
Da: A: Data di partenza: Orario: Orario: Data di ritorno: Adulti: Bambini 2-11 anni: Bambini 0-23 mesi: Ordina per: Orario Prezzo Classe : Business Economy Andata e ritorno Solo andata
Sviluppo pagine  HTML  mancanti  e delle directory Sviluppo del sito  con il CMS Sviluppo e  integrazione del software  Costruzione del prototipo funzionale Stesura del manuale d’uso (back-office) 1 4 3 2 template HTML 1 Sito statico 2 Sito con CMS, senza funzioni sviluppate ad hoc 3 Sito senza CMS, con funzioni sviluppate ad hoc 4 Sito con CMS, con funzioni sviluppate ad hoc Casi possibili:
D SITO SEZ A SEZ C SEZ B immagini home.htm A.htm D.htm E.htm B.htm immagini B.htm immagini immagini A B C E HOME Mappa del sito Organizzazione delle directory
Test  funzionale Test  di usabilità Validazione  con prototipo  di carta Diagramma di navigazione Prototipo  funzionale progettazione realizzazione e test riciclo per modifiche suggerite dai test riciclo per modifiche suggerite dai test
SCATOLA  NERA dati del volo dati dei passeggeri dati della carta  di credito conferma  della avvenuta  prenotazione sistema del gestore  della carta di credito base di dati  dei voli internet
A SCATOLA  NERA 1 SCATOLA  NERA 2 B C A SCATOLA  NERA B
valori illeciti valori leciti valori (leciti)  limite valori (leciti) speciali
VEDI CARTELLA ORIGINALI
PRENOTA VOLO HOME dati corretti + CERCA scegli volo + PROCEDI PROCEDI ALL’ACQUISTO ALTRA  RICERCA ALTRO  VOLO dati corretti + PROCEDI dati corretti + PROCEDI ANNULLA ANNULLA ALTRA  PRENOTAZIONE HOME dati errati + CERCA   / msg errore dati errati + PROCEDI   / msg errore dati errati + PROCEDI   / msg errore FORM DI  RICERCA  VOLO ELENCO  VOLI DATI VOLO SCELTO FORM DATI  CLIENTE FORM DATI  CARTA DI  CREDITO CONFERMA ACQUISTO HOME
Preparazione piano di test Preparazione base dati  di prova Conduzione  del test funzionale Rimozione  anomalie
VEDI CARTELLA ORIGINALI
CAPITOLO 9
3 4 5 6 7 Web  design Visual  design Sviluppo Redazione dei contenuti Pubblicazione 1 Definizione dei requisiti Documento  dei requisiti Prototipo di  navigazione Prototipo  funzionale Prototipo  editoriale Sistema  on line Prototipo di  comunicazione 2 Avviamento del progetto Piano di  qualità Gestione  del sito
Preparazione del piano  editoriale piano editoriale Costruzione del  prototipo  editoriale documento dei requisiti Verifica e  convalida prototipo editoriale prototipo  funzionale guida di stile Preparazione  della guida  editoriale guida  editoriale Raccolta dei contenuti
 
Gruppo di sviluppo Redazione Gruppo di gestione Congelamento release Pubblicazione  on line Sistema di sviluppo Sistema di staging Sistema di produzione
CAPITOLO 10
3 4 5 6 7 Web  design Visual  design Sviluppo Redazione dei contenuti Pubblicazione 1 Definizione dei requisiti Documento  dei requisiti Prototipo di  navigazione Prototipo  funzionale Prototipo  editoriale Sistema  on line Prototipo di  comunicazione 2 Avviamento del progetto Piano di  qualità Gestione  del sito
Installazione sul sistema di  produzione prime reazioni  degli utenti Pubblicazione sito on line prototipo  editoriale sistema di  produzione Collaudo  finale verbale di collaudo e accettazione sito collaudato prototipo editoriale sul sistema di  produzione consegna finale responsabilità del gruppo di sviluppo responsabilità del gruppo di gestione (rodaggio) esercizio
IN  LAVORAZIONE IN  REVISIONE PUBBLICATA DE- PUBBLICATA ARCHIVIATA copia SCARTATA on line off line off line
CAPITOLO 11
Web  designer Visual  designer Progettista software Redattore Committente, consulente Webmaster, sistemista Committente, capo progetto, utenti e altri stakeholder  3 4 5 6 7 Web  design Visual  design Sviluppo Redazione dei contenuti Pubblicazione 1 Definizione dei requisiti Documento  dei requisiti Prototipo di  navigazione Prototipo  funzionale Prototipo  editoriale Sistema  on line Prototipo di  comunicazione 2 Avviamento del progetto Piano di  qualità Gestione  del sito Capo  progetto
7 Pubblicazione Sistema  on line 6 Redazione dei contenuti Prototipo  editoriale 1 Definizione dei requisiti Documento  dei requisiti 3 Web design Prototipo di  navigazione Visual design Prototipo di  comunicazione 4 5 Sviluppo  del sito Prototipo  funzionale INIZIO FINE 2 Avviamento del progetto Piano di qualità
7 Pubblicazione Sistema  on line 6 Redazione dei contenuti Prototipo  editoriale 1 Definizione dei requisiti Documento  dei requisiti 3 Web design Prototipo di  navigazione Visual design Prototipo di  comunicazione 4 5 Sviluppo  del sito Prototipo  funzionale INIZIO FINE 2 Avviamento del progetto Piano di qualità
INIZIO FINE Prototipo  n approvato Prototipo n+1 approvato
Requisiti   Prototipo di navigazione  Adeguatezza di gabbia logica delle pagine e struttura di navigazione,    anche in relazione ai vari formati video Usabilità (I)  (struttura informativa, etichette, navigazione)   Prototipo di comunicazione Qualità dei layout grafici delle pagine Correttezza della trasformazione dei layout liquidi Accessibilità (I) (verifiche tecniche dei template HTML) Usabilità (II) (navigazione, etichette, leggibilità con grafica finale,   anche in relazione ai vari formati video) Conformità all’identità di marca   Prototipo funzionale Affidabilità dei servizi interattivi (test funzionali con base di dati di    prova) Accessibilità (II) (servizi interattivi, verifiche tecniche) Usabilità (III) (servizi interattivi di back office: test “di scenario”) Usabilità (IV) (servizi interattivi per l’utente finale,    con base di dati di prova: test “di compito”)   Prototipo editoriale Correttezza dei contenuti informativi Integrità dei collegamenti (interni / esterni) Efficacia del motore di ricerca interno Usabilità (V) (sito completo, con base di dati reale: test “di scenario”) Accessibilità (III) (verifiche tecniche dell’accessibilità dei contenuti) Accessibilità (IV) (verifiche soggettive)   Sito finale Test di carico Test di accettazione  Prime reazioni degli utenti in rete ARCHITETTURA COMUNICAZIONE FUNZIONALIT A’   CONTENUTO   USABILITA’   ACCESSIBILITA’
- Documento   dei requisiti - Mappa del   sito - Gabbia   logica delle   pagine - Prototipo di   navigazione - Diagrammi di    navigazione - Forms - Diagrammi    della base dati - Piano di test - Manuale d’uso   (del back office) - Prototipo    funzionale - Piano    editoriale - Guida    editoriale - Prototipo    editoriale - Guida di stile - Prototipo di    comunica-   zione 3 4 5 6 7 Web  design Visual  design Sviluppo Redazione dei contenuti Pubblicazione 1 Definizione dei requisiti 2 Avviamento del progetto Gestione  del sito - Piano di   qualità - Verbale di   accettazione - Sito on line
contenuti  informativi servizi interattivi per gli utenti esterni frequenza e complessità organizzativa degli aggiornamenti A B C
Prototipo  funzionale Prototipo di  navigazione Web design Visual design Sviluppo del sito   Contenuti Pubblicazione documento dei requisiti Requisiti Avviamento del progetto Esplorazione Organizzazione (stesura dei  requisiti) Revisione e approvazione Organizzazione del gruppo di progetto Offerta e  negoziazione del contratto Piano di qualità Pianificazione Progettazione  architettura informazione Costruzione prototipo di navigazione Verifica e convalida Costruzione template HTML Costruzione prototipo di comunicazione Verifica e convalida Prototipo di  comunicazione Prototipo  editoriale Sito  on-line Verifica e convalida Costruzione prototipo editoriale Preparazione della guida editoriale Preparazione del piano editoriale Verifica e convalida Costruzione prototipo funzionale Progettazione  layour grafici Guida di stile Progettazione del software Raccolta dei contenuti 3 4 5 6 7 1 2 Installazione su sistema di produzione Collaudo finale Pubblicazione
APPENDICE 4
Utente Acquista  prodotto ATTORE : CASO D’USO :
Utente Acquista prodotto
Utente Acquista prodotto significa: L’Utente invoca il caso d’uso Acquista prodotto
Utente Acquista volo Scegli volo Ricerca  destinazioni servite Gestore carta credito <<system>>  SISTEMA DI PRENOTAZIONE
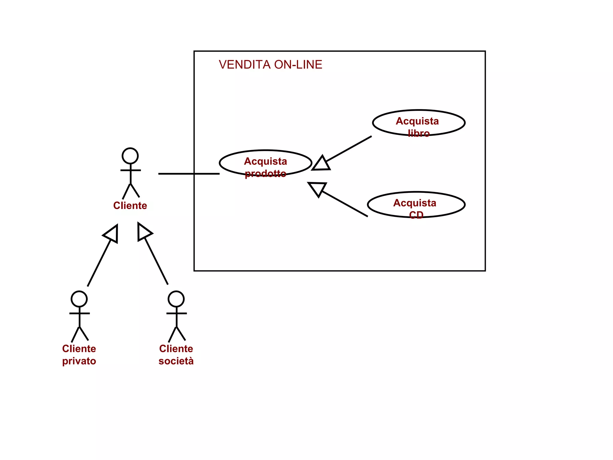
Cliente Acquista prodotto Acquista  CD Acquista  libro VENDITA ON-LINE Cliente privato Cliente società
Acquista prodotto Autenticazione Verifica  stato ordini <<include>> <<include>> Utente VENDITA ON-LINE
Acquista prodotto Help on line Verifica  stato ordini <<extend>> <<extend>> Utente VENDITA ON-LINE
Dipendente
Dipartimento Dipendente HaInForza
Dipendente RiportaA
Dipendente cognome stipendio età
matricola  cognome nome stipendio età Dipendente codice  indirizzo   via   numeroCivico   città   cap numTel [1..5] Dipartimento Dirige HaInForza
RigaOrdine quantità Ordine Prodotto 1..1 1..   SiComponeDi 0..   1..1 Riguarda
quantità Ordine 0..   1..   RelativoA  Prodotto
Dipendente Dipartimento Dirige
Dipendente Dipartimento Dirige 1..1 0..1
Dipendente Dipartimento Dirige HaInForza 1..1 0..1 1..   1..1
Dipendente Dirigente
matricola {IP} cognome nome stipendio età Dipendente autoAziendale Dirigente
Dipartimento Azienda
A
e [c] / a A B
B A D si può anche scrivere come: B A D e [a>0] e [ a<0] C C e [ a=0] e [a>0] [a=0] [a<0]
e A
A C B A C B equivale a:
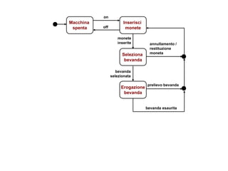
Seleziona  bevanda Erogazione bevanda Macchina  spenta Inserisci  monete on off prelievo bevanda annullamento /  restituzione  moneta bevanda selezionata monete inserite bevanda esaurita
Seleziona bevanda entry / display “Seleziona bevanda” [ctr aranciata = 0]  / display “Aranciata terminata” [ctr minerale  = 0]  / display “Minerale terminata” exit / display “Grazie!”
e 1 B C A e 2
A
Inserisci monete Inserisci moneta moneta accettata / incr importo importo < prezzo moneta  non accettata  / restituzione  moneta importo = prezzo importo > prezzo / erogazione resto off
e 1 B C A e 2 e 3 pseudo-stato di ingresso pseudo-stato di  uscita
e 1 B C A e 2 e 3
e 1 S 1 S 2 S e 2 A:S B:S SOTTOMACCHINA … .
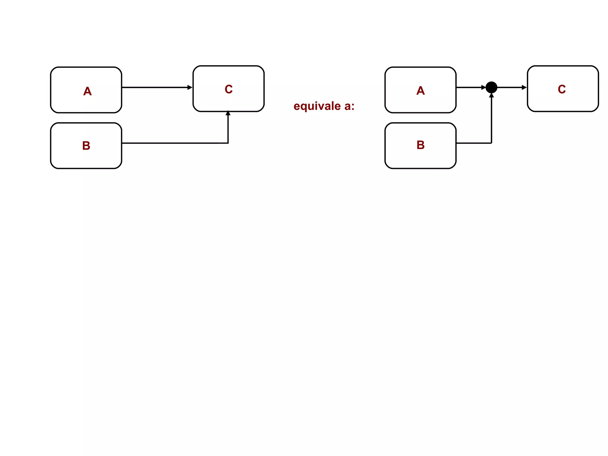
(a) B C e D A (b) B C e D A e può essere rappresentato anche così:
B C e1 e2 D B C e D A (a) (b) S dove: e = e1  |  e2 e1    B e2    C A può essere rappresentato anche così:
p e(p) C D p p p
e(c) A B e4 D C e1 e2 e2 e2 e3.1 e3.2 e3.3 (a) e(c) A B e2 e4 D E C e1 e3 (b) S dove:  e3= e3.1     A  |    e3.2     B  |     e3.3    C
e 1 B C A D E e 3 e 2 e 4
terminato Frequenza laboratorio Preparazione corso Realizzazione progetto  di esame Frequenza lezioni Revisione progetto terminato terminate Esecuzione ripasso  finale terminato Esecuzione compito  scritto ok revisione ok revisione non ok compito non ok Esame  superato
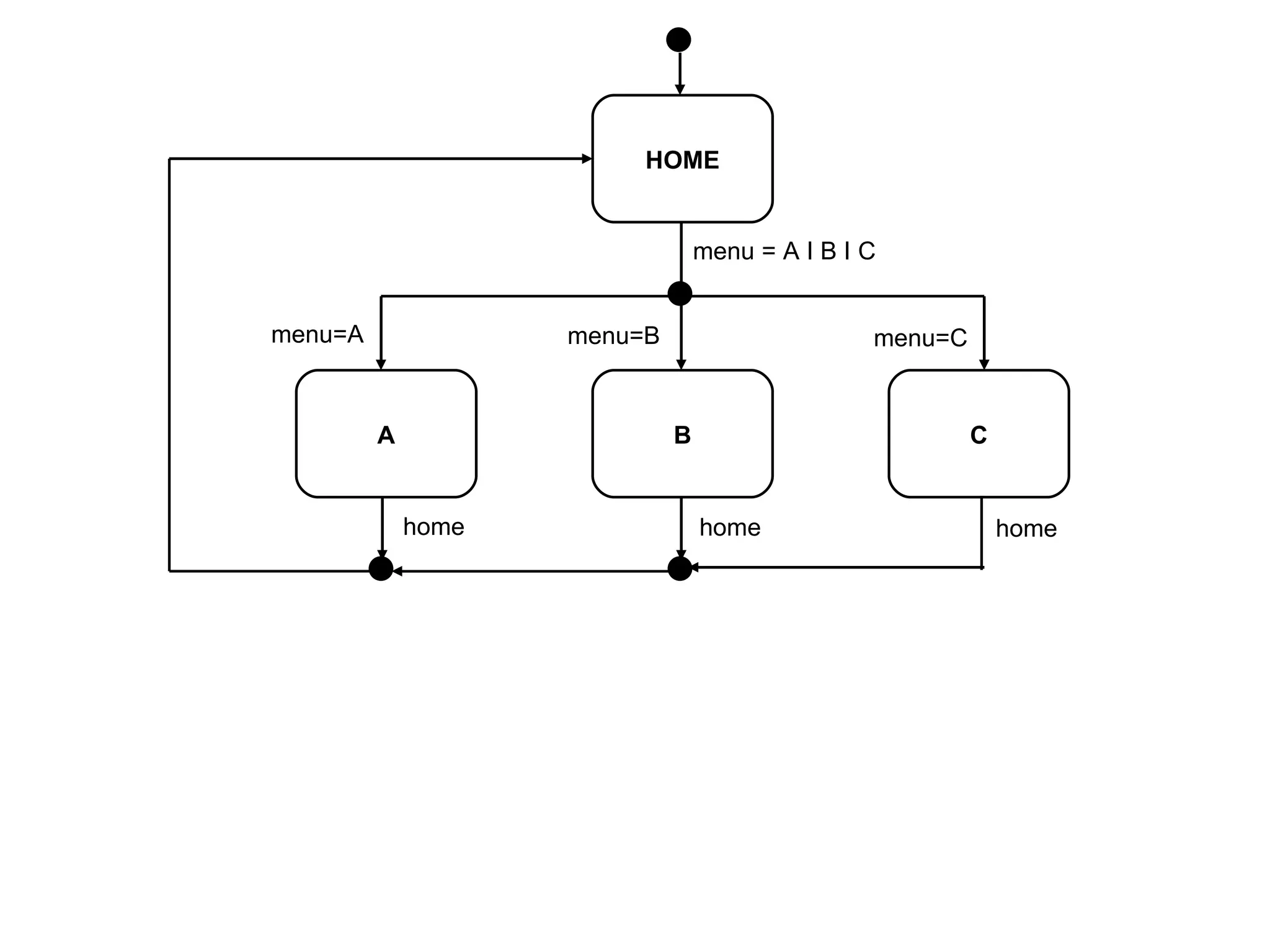
HOME B A C menu = A  I B I C   menu=A menu=B menu=C home home home
home HOME A B C S menu menu menu menu dove:  menu = A  |  B  |  C menu = A     A menu = B     B menu = C     C Livello 1 HOME  A  B  C   (a) (b)
HOME B A C A B C home  home home A C B B C A
Frame a Frame c Frame b HOME Frame a A Frame b Frame c B C0 C2 C2 Cn S menu (a) (b)
APPENDICE 5
REVISIONE 1: - Documento   dei requisiti REVISIONE 2: - Mappa del   sito - Gabbia   logica delle   pagine - Prototipo di   navigazione REVISIONE 4: - Diagrammi di    navigazione - Forms - Diagrammi    della base dati - Prototipo    funzionale REVISIONE 5: - Prototipo    Editoriale - Test  di    usabilità   finale REVISIONE 3: - Prototipo di    comunicazione - Scelta del    sito da   realizzare 3 4 5 6 Web  design Visual  design Sviluppo Redazione dei contenuti 1 Definizione dei requisiti 2 Avviamento del progetto
APPENDICE 6
Utente Utente interno Utente esterno Amministratore  del sito Cliente privato Rivenditore Amatore della  birra Albergo Ristorante Cantina Utente registrato Utente non registrato
LOGO AREA  LOGIN AREA PER  LA RICERCA  PRODOTTI BARRA MENU PERSONALIZZATO PAGINA DI BENVENUTO SLOGAN
VEDI CARTELLA ORIGINALI
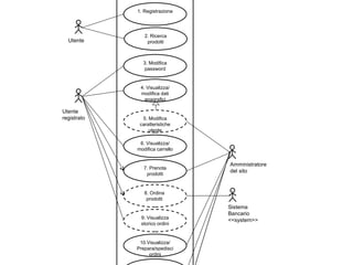
www.triple.it Utente Sistema Bancario <<system>> Amministratore del sito Utente registrato 1. Registrazione 2. Ricerca prodotti 3. Modifica password 4. Visualizza/ modifica dati anagrafici 6. Visualizza/ modifica carrello 7. Prenota prodotti 8. Ordina  prodotti  9. Visualizza storico ordini 11.Visualizza o modifica prodotto 10.Visualizza/ Prepara/spedisci ordini 5. Modifica caratteristiche utente 12. Crea prodotto
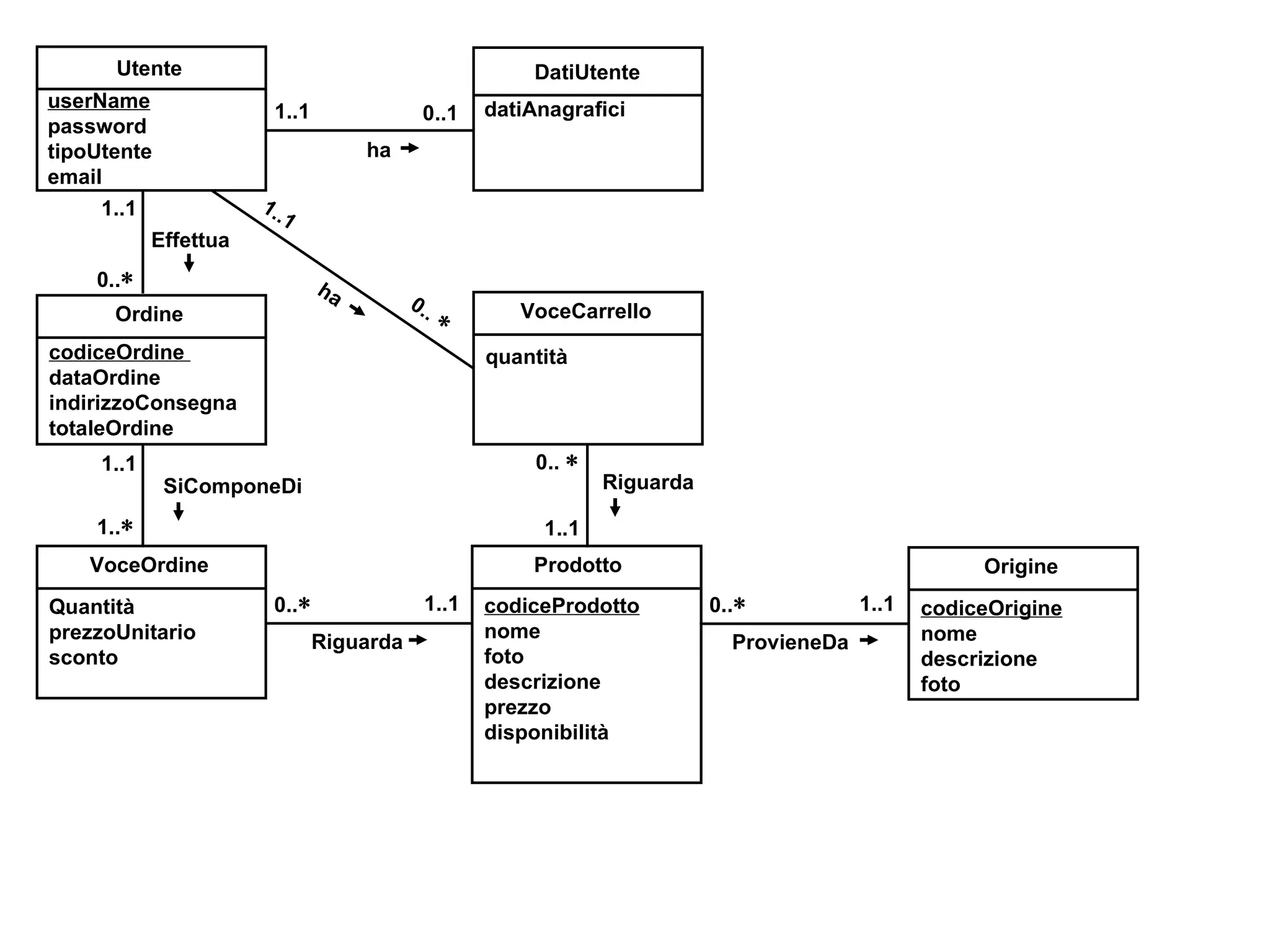
Ordine codiceOrdine  dataOrdine indirizzoConsegna totaleOrdine codiceProdotto nome foto descrizione prezzo disponibilità Prodotto 0..1 1..1 ha Utente userName password tipoUtente email DatiUtente datiAnagrafici 1..1 0..  Effettua 0..  1..1 Riguarda VoceOrdine Quantità prezzoUnitario sconto 1..1 1..  SiComponeDi Origine codiceOrigine nome descrizione foto 0..  1..1 ProvieneDa VoceCarrello quantità 0..   1..1 Riguarda ha 0..   1..1
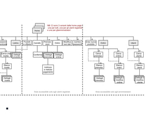
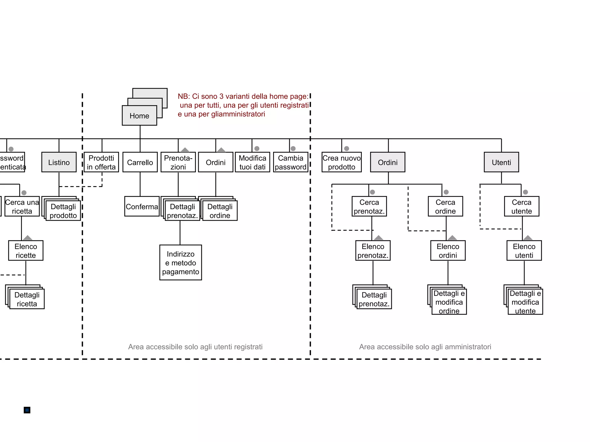
Mappa dettaglio Elenco ricette Dettagli ricetta Conferma La storia Le  curiosità Le ricette La Triple consiglia Cerca una ricetta La nostra storia Dove siamo Contattaci Cerca ordine Cerca utente Elenco prenotaz. Dettagli prenotaz. Elenco ordini Dettagli e modifica ordine Elenco utenti Dettagli e modifica utente Ordini Dettagli ordine Prodotti in offerta Listino Dettagli prodotto Prenota- zioni Dettagli prenotaz. Carrello Modifica tuoi dati Cambia password Il mondo della birra Registrati Password dimenticata L’azienda I nostri prodotti Crea nuovo prodotto Ordini Utenti Area accessibile a tutti Area accessibile solo agli utenti registrati Area accessibile solo agli amministratori Indirizzo e metodo pagamento Cerca prenotaz. Home NB: Ci sono 3 varianti della home page:  una per tutti, una per gli utenti registrati e una per gliamministratori
Mappa dettaglio Elenco ricette Dettagli ricetta Conferma La storia Le  curiosità Le ricette La Triple consiglia Cerca una ricetta La nostra storia Dove siamo Contattaci Cerca ordine Cerca utente Elenco prenotaz. Dettagli prenotaz. Elenco ordini Dettagli e modifica ordine Elenco utenti Dettagli e modifica utente Ordini Dettagli ordine Prodotti in offerta Listino Dettagli prodotto Prenota- zioni Dettagli prenotaz. Carrello Modifica tuoi dati Cambia password Il mondo della birra Registrati Password dimenticata L’azienda I nostri prodotti Crea nuovo prodotto Ordini Utenti Area accessibile a tutti Area accessibile solo agli utenti registrati Area accessibile solo agli amministratori Indirizzo e metodo pagamento Cerca prenotaz. Home NB: Ci sono 3 varianti della home page:  una per tutti, una per gli utenti registrati e una per gliamministratori
Gabbia logica dell’home page per tutti SLOGAN Home Page L’azienda I nostri prodotti Il mondo della birra PAGINA DI BENVENUTO (TESTO E FIGURE) LOGO Listino Prodotti Ricerca prodotto Trova Utente Password ENTRA Registrati Password dimenticata
SLOGAN Home Page L’azienda I nostri prodotti Il mondo della birra Gabbia logica della pagina “L’azienda” La nostra storia Dove siamo? Contattaci BREVE DESCRIZIONE DELL’AZIENDA (TESTO E FIGURE) LOGO Listino Prodotti Ricerca prodotto Trova Utente Password ENTRA Registrati Password dimenticata
SLOGAN Home Page L’azienda I nostri prodotti Il mondo della birra Gabbia logica della pagina “Il mondo della birra” La storia Le curiosità Cerca una ricetta Le ricette La triple consiglia LOGO Listino Prodotti Ricerca prodotto Trova Utente Password ENTRA Registrati Password dimenticata BREVE I NTRODUZIONE AL MONDO DELLA BIRRA (TESTO E FIGURE)
SLOGAN Home Page L’azienda I nostri prodotti Il mondo della birra Gabbia logica della pagina “Listino” LOGO Listino Prodotti Ricerca prodotto Trova Utente Password ENTRA Registrati Password dimenticata TABELLA CON L’ELENCO DEI PRODOTTI Parametro Parametro Parametro Parametro
SLOGAN Home Page L’azienda I nostri prodotti Il mondo della birra Gabbia logica della pagina “Dettagli ricetta” DESCRIZIONE DELLA RICETTA La storia Le curiosità LOGO Listino Prodotti Ricerca prodotto Trova Utente Password ENTRA Registrati Password dimenticata IMMAGINE INGREDIENTI DELLA RICETTA Cerca una ricetta Le ricette La triple consiglia
SLOGAN Home Page L’azienda I nostri prodotti Il mondo della birra Gabbia logica dell’home page per gli utenti registrati PROMOZIONE PRODOTTI IN OFFERTA (CLICCABILI) Carrello Ordini Prenotazioni LOGO Listino Prodotti Ricerca prodotto Trova ESCI Modifica password Modifica i tuoi dati Prodotti in Offerta Benvenuto NOMEUTENTE
SLOGAN Home Page L’azienda I nostri prodotti Il mondo della birra Gabbia logica dell’home page per gli amministratori Ordini Utenti ELENCO PRODOTTI FINE SCORTA ELENCO ULTIME PRENOTAZIONI RICEVUTE LOGO Listino Prodotti Ricerca prodotto Trova ESCI Modifica password Crea nuovo prodotto Benvenuto AMMINISTRATORE
SLOGAN Home Page L’azienda I nostri prodotti Il mondo della birra Gabbia logica della pagina “Ordini” Ordini Utenti ELENCO ULTIME PRENOTAZIONI RICEVUTE ELENCO ORDINI CONFERMATI Elenco prenotazioni Cerca prenotazione Elenco ordini Cerca ordine LOGO Listino Prodotti Ricerca prodotto Trova ESCI Modifica password Crea nuovo prodotto Benvenuto AMMINISTRATORE
SLOGAN Home Page L’azienda I nostri prodotti Il mondo della birra Gabbia logica della pagina “Utenti” Ordini Utenti ELENCO ULTIMI UTENTI REGISTRATI Elenco utenti Cerca utente LOGO Listino Prodotti Ricerca prodotto Trova ESCI Modifica password Crea nuovo prodotto Benvenuto AMMINISTRATORE
 
VEDI CARTELLA ORIGINALI

Figure libro "Plasmare il Web"

  • 1.
    Queste slides PowerPointcontengono tutte le figure del libro “Plasmare il Web”, di Roberto Polillo (ed.Apogeo, 2006) http://www.rpolillo.it/index.php/libri/plasmare-il-web/ Vengono qui rese disponibili per scopo didattico. Possono essere usate liberamente, citando la fonte.
  • 2.
  • 3.
    Internet client browserserver richiesta di una pagina pagina richiesta pagine web web server
  • 4.
    Internet client browserweb server / application server template delle pagine web CMS server base di dati del CMS richiesta di una pagina pagina richiesta (generata dinamicamente) Data Base Management System applicazione base di dati applicativa
  • 5.
    Definizione dei requisiti Committente, consulente Visual design Visual designer Esercizio del sito Web master Gestione dei server Sistemista Sviluppo del sito Progettista software Redattore Redazione dei contenuti Web designer Web design Gestione della connettività internet Internet service provider 1 2 3 4 5 6 7 8
  • 6.
  • 7.
    Requisiti Web designVisual design Sviluppo Redazione contenuti Valutazione Rilascio
  • 8.
    Prototipo 1 tempoRequisiti Web design Visual design Sviluppo software Contenuti impegno Prototipo 2 Prototipo 3 Prototipo 4 Prototipo 5 Prototipo 6 Fase 1 Fase 2 Fase 3 Fase 4 Fase 5 Fase 6
  • 9.
    3 4 56 7 Web design Visual design Sviluppo Redazione dei contenuti Pubblicazione 1 Definizione dei requisiti Documento dei requisiti Prototipo di navigazione Prototipo funzionale Prototipo editoriale Sistema on line Prototipo di comunicazione 2 Avviamento del progetto Piano di qualità Gestione del sito
  • 10.
    Esplorazione Stesura requisitiConvalida Progettazione architettura informativa Prototipo di navigazione Verifica e convalida Progettazione della grafica Prototipo di comunicazione Verifica e convalida Progettazione del software Prototipo funzionale Verifica e convalida Progettazione dei contenuti Prototipo editoriale Verifica e convalida Installazione su sistema di produzione Collaudo finale Pubblicazione FASE 1: REQUISITI FASE 2: AVVIAMENTO FASE 3: WEB DESIGN FASE 4: VISUAL DESIGN FASE 5: SVILUPPO FASE 6: REDAZIONE DEI CONTENUTI FASE 7: PUBBLICAZIONE Esercizio del sito Pianificazione (sviluppo interno) o Negoziazione del contratto (sviluppo esterno) Organizzazione gruppo di progetto
  • 11.
    Gestione delprogetto Controllo di avanzamento Reporting Committente 3 4 5 6 7 Web design Visual design Sviluppo Redazione dei contenuti Pubblicazione 1 Definizione dei requisiti Documento dei requisiti Prototipo di navigazione Prototipo funzionale Prototipo editoriale Sistema on line Prototipo di comunicazione 2 Avviamento del progetto Piano di qualità Gestione del sito
  • 12.
  • 13.
    Definizione dei requisitiCommittente, consulente Web designer Sviluppo del sito Progettista software Esercizio del sito Web master Gestione dei server Sistemista Gestione della connettività internet Internet service provider Redattore Redazione dei contenuti Web design Visual designer Comunicazione Usabilità Funzionalità Contenuto Accessibilità Obiettivi Architettura Gestione Visual design 1 2 3 4 5 6 7 8
  • 14.
    Contenuto Il contenutoinformativo è corretto, e adeguato agli scopi del sito? Comunicazione Il sito raggiunge i suoi obiettivi di comunicazione? Accessibilità Funzionalità Le funzioni del sito sono adeguate e affidabili? Gestione L’operatività del sito è ben gestita ? Architettura La struttura e la navigazione del sito sono adeguate? Il sito è di facile accesso per tutti i suoi utenti? Usabilità Il sito è facile da usare?
  • 15.
    Legenda: 3-4: ottimo2-3: buono 1-2: sufficiente 0-1: insufficiente
  • 16.
    VEDI CARTELLA ORIGINALILogo Livello di accessibilità Che cosa attesta Come si accerta Primo livello di accessibilità Rispondenza ai requisiti tecnici Esito positivo della verifica tecnica che riscontra la conformità delle pagine del sito ai requisiti tecnici Secondo livello di accessibilità Primo livello di qualità Qualità delle informazioni e dei servizi erogati dal sito Valutazione complessiva del sito a seguito della verifica positiva. - Secondo livello di qualità - Terzo livello di qualità
  • 17.
    Problemi individuati mediante test con gli utenti Problemi individuati dagli esperti
  • 18.
  • 19.
    con 5 utentisi scopre l ’85% dei problemi di usabilità con 15 utenti li si scopre tutti
  • 20.
  • 21.
    3 4 56 7 Web design Visual design Sviluppo Redazione dei contenuti Pubblicazione 1 Definizione dei requisiti Documento dei requisiti Prototipo di navigazione Prototipo funzionale Prototipo editoriale Sistema on line Prototipo di comunicazione 2 Avviamento del progetto Piano di qualità Gestione del sito
  • 22.
    ESPLORAZIONE Input dal committente Interviste con gli stakeholder Analisi della concorrenza [Analisi del vecchio sito] Appunti e allegati ORGANIZZAZIONE (Stesura dei requisiti) Requisiti Creatività ed esperienza del redattore Modello di qualità REVISIONE E APPROVAZIONE
  • 23.
    5 completamente d’accordo4 d’accordo 3 incerto 2 in disaccordo 1 in completo disaccordo <affermazione>………
  • 24.
    Scelta dei siti da esaminare Mappatura caratteristiche principali Analisi punti di forza e debolezza Individuazione delle pratiche migliori Elenco dei siti Tabella delle caratteristiche Sintesi dei puntidi forza e di debolezza Sintesi delle pratiche migliori
  • 25.
  • 26.
    Utente Utente internoUtente esterno Impiegato amministrativo Ricercatore Docente Studente Professionista Azienda Ricercatore Candidato studente Italiano Straniero Studente dottorato Studente master Studente laurea II livello Studente laurea I livello
  • 27.
  • 28.
    logo payoff data barra di navigazione globale menu servizi standard area login area per richiesta preventivo noleggio offerte speciali banner?
  • 29.
    Ricerca prodottoAcquista prodotto Visualizza dati utente Inserisci prodotto Modifica prodotto Sistema bancario Utente Gestore del negozio <<sistema>> Sito di e-commerce
  • 30.
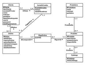
    prezzoUnitario Ordine indirizzoDiConsegnaspeseDiSpedizione importoTotale Cliente datiAnagrafici Prodotto Catalogo ClienteRegistrato userid password CartaDiCredito 1..1 0..  0..  1..  0..  1..  1..  1..1 Effettua Riguarda Utilizza FaParteDi
  • 31.
  • 32.
  • 33.
    3 4 56 7 Web design Visual design Sviluppo Redazione dei contenuti Pubblicazione 1 Definizione dei requisiti Documento dei requisiti Prototipo di navigazione Prototipo funzionale Prototipo editoriale Sistema on line Prototipo di comunicazione 2 Avviamento del progetto Piano di qualità Gestione del sito
  • 34.
    PIANIFICAZIONE ORGANIZZAZIONE DEL GRUPPO DI PROGETTO Requisiti FORMULAZIONE DELL’OFFERTA E NEGOZIAZIONE DEL CONTRATTO Contratto Piano di qualità Sviluppo interno Sviluppo esterno
  • 35.
    Collaudo finale e pubblicazione Redazione dei contenuti Web design Visual design Installazione e studio CMS 1 2 3 4 5 6 7 8 9 10 11 12 13 14 15 16 17 Disponibilità CMS Sviluppo Istallazione server di produzione Consegna server settimane Formazione dei redattori Stesura dei requisiti 3 2 2 6 5,5 1 1,5 6 27 Prototipo di comunicazione Prototipo di navigazione Documento dei requisiti Prototipo funzionale Prototipo editoriale Sistema on line Piero Luigi Piero Piero Pieri, Maria Piero, Maria Carlo Piero, Maria CHE COSA CHI TOTALE
  • 36.
    Collaudo finale Luigi (grafico ) Piero (capo progetto) Studio e installazione CMS 2 3 4 5 6 7 8 9 10 11 12 13 14 15 16 17 Sviluppo Maria (segretaria) settimane Formazione dei redattori 2 1 27 Visual design Web design 17 Carlo (sistemista) Istallazione server 7 Collaudo finale e pubblicazione Redazione dei contenuti Prototipo di comunicazione Prototipo di navigazione Documento dei requisiti Prototipo funzionale Prototipo editoriale Sistema on line Formazione TOTALE
  • 37.
  • 38.
    FORMULAZIONE DELL’OFFERTA NEGOZIAZIONERequisiti Offerta Ordine Fornitore Committente + fornitore Offerta Contratto FORMULAZIONE DELL’OFFERTA E NEGOZIAZIONE DEL CONTRATTO
  • 39.
  • 40.
    3 4 56 7 Web design Visual design Sviluppo Redazione dei contenuti Pubblicazione 1 Definizione dei requisiti Documento dei requisiti Prototipo di navigazione Prototipo funzionale Prototipo editoriale Sistema on line Prototipo di comunicazione 2 Avviamento del progetto Piano di qualità Gestione del sito
  • 41.
    story-board mappa del sito documento dei requisiti gabbia logica delle pagine prototipo di navigazione Progettazione della architettura dell’informazione Costruzione del prototipo di navigazione Verifica e convalida
  • 42.
    HOME PAGEPAGINA 1.1 PAGINA 1.2 PAGINA 1.3 PAGINA 1.3.2 PAGINA 1.3.1 PAGINA 1.1.2 PAGINA 1.1.1 LIVELLO 0 LIVELLO 1 LIVELLO 2
  • 43.
               dalla pagina A si può accedere alla pagina B dalla pagina A si può accedere alla pagina B attraverso il link C dalla pagina A si può accedere alla pagina B, e viceversa A B A B A B C A B
  • 44.
  • 45.
    HOME PAGEA B F E D C
  • 46.
    Scheda prodotto Schedaprodotto Scheda prodotto Home Condizioni di vendita Mappa del sito Contatti News Iscrizione ai servizi Area riservata Prodotti Carrello Dati utente Chi siamo Chitarre nuove Chitarre usate Ordina prodotto Accessori Il negozio Le marche trattate Dove siamo
  • 47.
  • 48.
  • 49.
    Inglese FAQ ContattaciMappa del sito Le sedi La missione L’azienda Punti di noleggio Auto Lanostra flotta Registrazione I tuoi noleggi I tuoi dati Area clienti Servizi HOME Condizioni Preventivo Noleggio Offerte speciali scorciatoia
  • 50.
    Area Riservata Novitàdal negozio Promozioni Titolo Lorem ipsum dolor sit amet, consectetur adipisicing elit, sed do eiusmod tempor incididunt ut labore e dolore magna aliqua Titolo Lorem ipsum dolor sit amet, consectetur adipisicing elit, sed do eiusmodtempor incididunt ut labore e dolore magna aliqua Titolo Lorem ipsum dolor sit amet, consectetur adipisicing elit, sed do eiusmodtempor incididunt ut labore e dolore magna aliqua Lorem ipsum dolor sit amet, consectetur adipisicing elit, sed do eiusmod tempor incididunt ut labore e dolore magna aliqua
  • 51.
    Area Riservata Nuovo | Usato | Accessori | Ordina prodotto Prodotti Home Prodotti nuovi <menu prodotti nuovi> Lorem ipsum dolor sit amet, consectetuer adipiscing elit. Sed imperdiet, est eu sollicitudin pretium, justo sapien volutpat erat, nec vulputate lacus metus at augue. Donec id nibh sit amet erat suscipit viverra. Vivamus ac dui. Aenean sed mauris. In metus. Suspendisse placerat, lorem quis dictum ornare, neque tellus hendrerit metus, sed gravida enim dolor id ipsum. Nulla fermentum. Vestibulum pretium pellentesque urna. Nulla enim tortor, feugiat condimentum, laoreet quis, dapibus et, sem. Duis blandit pede vitae dui. Nam pulvinar. Aliquam fermentum, lectus eu imperdiet luctus, dui nibh scelerisque purus, ut laoreet tortor ipsum in orci. Proin rutrum dui a nulla. Donec volutpat, massa sit amet semper cursus, felis quam pharetra metus, a porta magna augue id augue. Donec urna pede, volutpat ultrices
  • 52.
    Header HOME > Prodotti per le persone > Previdenza Versione stampa Brochure PDF Previdenza Caratteristiche del prodotto Lorem ipsum dolor sit amet, consectetuer adipiscing elit, sed diam nonummy nibh euismod tincidunt ut laoreet dolore magna aliquam erat volutpat. Target - Nam porttitor pretium eros. - Aliquam quis dui sed nulla mattis tristique. - Nulla ut justo in arcu viverra elementum. Erogazione Lorem ipsum dolor sit amet, consectetuer adipiscing elit, sed diam nonummy nibh euismod tincidunt ut laoreet dolore magna aliquam erat volutpat. Ut wisi enim ad minim veniam, quis nostrud exerci tation ullamcorper suscipit lobortis nisl ut aliquip ex ea commodo consequat. Contattaci per richiedere ulteriori informazioni. Scarica il modulo di contratto da presentare alla filiale. IMMAGINE L'allarme pensionistico Prodotti per le persone Previdenza Terzo tempo Informativa Aziende I nostri risultati Il Gruppo Glossario FAQ - Linea 1 - Linea 2 - Linea 3 - Linea 4 - Linea 5 Risposte del consulente Campagna prodotto IMMAGINE Numero verde IMMAGINE Richiesta moduli FAQ di sezione Ricerca Filiali Contatta il consulente Mappa Cerca Contatti Credit Legal Accessibilità Qual è il tuo gap previdenziale? Il tuo risparmio fiscale
  • 53.
    Header Footer Interfaccia navigazione Interfaccia Navigazione Funzioni contestuali e di supporto Path di navigazione TITOLO MENU DI 3° LIVELLO CORPO Azione Link contenuto Titolo Titoletto Lorem ipsum dolor sit amet, consectetuer adipiscing elit, sed diam nonummy nibh euismod tincidunt ut laoreet dolore magna aliquam erat volutpat. Titoletto - Nam porttitor pretium eros. - Aliquam quis dui sed nulla mattis tristique. - Nulla ut justo in arcu viverra elementum. Titoletto Lorem ipsum dolor sit amet, consectetuer adipiscing elit, sed diam nonummy nibh euismod tincidunt ut laoreet dolore magna aliquam erat volutpat. Ut wisi enim ad minim veniam, quis nostrud exerci tation ullamcorper suscipit lobortis nisl ut aliquip ex ea commodo consequat. Contattaci per richiedere ulteriori informazioni. Scarica il modulo di contratto da presentare alla filiale. IMMAGINE GRAFICO Qual è il tuo gap previdenziale? Il tuo risparmio fiscale Area destinata ai link che attivano un’azione come ad esempio “Versione Stampa”. Il link deve essere sempre alla stessa altezza del titolo. Area per scaricare la brochure relativa al prodotto in formato pdf. Il link deve essere sempre alla stessa altezza del titolo. Area corpo del testo. Il contenuto della pagina è organizzato in paragrafi con il testo sempre allineato a sx e in tondo. L’area può, inoltre, contenere dei link. I paragrafi non devono essere più lunghi di 4 righe. Link ai tool per il calcolo del gap previdenziale e per il calcolo del risparmio fiscale. Area destinata all’inserimento di un’immagine o grafico. Dimensione max immagine: xxx. Link Link di navigazione verso una pagina di approfondimento strettamente collegata al contenuto della pagina. Ove previsto.
  • 54.
  • 55.
  • 56.
  • 57.
    Marca Lorem ipsumdolor sit amet, consectetur adipisicing elit, sed do eiusmod tempor incididunt ut labore e dolore magna aliqua Marca Lorem ipsum dolor sit amet, consectetur adipisicing elit, sed do eiusmod tempor incididunt ut labore e dolore magna aliqua Marca Lorem ipsum dolor sit amet, consectetur adipisicing elit, sed do eiusmod tempor incididunt ut labore e dolore magna aliqua Lorem ipsum dolor sit amet, consectetur adipisicing elit, sed do eiusmod tempor incididunt ut labore e dolore magna aliqua VEDI CARTELLA ORIGINALI (MA SENZA TESTO DENTRO)
  • 58.
    VEDI CARTELLA ORIGINALILorem ipsum dolor sit amet, consectetur adipisicing elit, sed do eiusmod tempor incididunt ut labore e dolore magna aliqua
  • 59.
  • 60.
    3 4 56 7 Web design Visual design Sviluppo Redazione dei contenuti Pubblicazione 1 Definizione dei requisiti Documento dei requisiti Prototipo di navigazione Prototipo funzionale Prototipo editoriale Sistema on line Prototipo di comunicazione 2 Avviamento del progetto Piano di qualità Gestione del sito
  • 61.
    Progettazione layoutgrafici documento dei requisiti Costruzione template HTML template HTML Costruzione del prototipo di comunicazione Verifica e convalida prototipo di comunicazione prototipo di navigazione gabbie logiche mappa del sito layout grafici guida di stile
  • 62.
  • 63.
  • 64.
  • 65.
  • 66.
  • 67.
    QUESTA E’ UNAFIGURA UNICA, MI ARRIVERA’ L’ORIGINALE
  • 68.
  • 69.
    3 4 56 7 Web design Visual design Sviluppo Redazione dei contenuti Pubblicazione 1 Definizione dei requisiti Documento dei requisiti Prototipo di navigazione Prototipo funzionale Prototipo editoriale Sistema on line Prototipo di comunicazione 2 Avviamento del progetto Piano di qualità Gestione del sito
  • 70.
    Costruzione del prototipofunzionale Descrizione delle funzioni e della base di dati Verifica e convalida prototipo funzionale template grafici manuale d’uso (back-office) Progettazione del software prototipo di comunicazione documento dei requisiti (se non c’è software da sviluppare)
  • 71.
    Requisiti Modello concettualedella base di dati Modello concettuale delle funzioni PROGETTAZIONE INDIPENDENTE DALLE SCELTE TECNOLOGICHE PROGETTAZIONE DIPENDENTE DALLE SCELTE TECNOLOGICHE Progettazione “concettuale” delle funzioni Progettazione “concettuale” della base dei dati Progettazione “logica e fisica” delle funzioni Progettazione “logica e fisica” della base dei dati Progettazione del software
  • 72.
    P 1 P1 E [C] / A significa : “ quando sul video è visualizzata la pagina P 1 , se si verifica l’evento E e se vale la condizione C , il sistema effettua l’azione A e sul video viene visualizzata la pagina P 2 ”
  • 73.
    PRENOTA VOLO HOMEdati corretti + CERCA scegli volo + PROCEDI PROCEDI ALL’ACQUISTO ALTRA RICERCA ALTRO VOLO dati corretti + PROCEDI dati corretti + PROCEDI ANNULLA ANNULLA ALTRA PRENOTAZIONE HOME dati errati + CERCA / msg errore dati errati + PROCEDI / msg errore dati errati + PROCEDI / msg errore Caso d’uso: PRENOTA VOLO FORM DI RICERCA VOLO ELENCO VOLI DATI VOLO SCELTO FORM DATI CLIENTE FORM DATI CARTA DI CREDITO CONFERMA ACQUISTO HOME CONVENZIONI: Gli eventi in caratteri maiuscoli rappresentano le etichette di bottoni
  • 74.
    INFO DI VIAGGIOHOME HOME CHI SIAMO NEWS PRENOTA VOLO CONSULTA ORARIO CERCA BAGAGLIO CONSULTA ORARIO PRENOTA VOLO NEWS CHI SIAMO CERCA BAGAGLIO INFO DI VIAGGIO
  • 75.
    VEDI CARTELLA ORIGINALI(SOLO SCHERMATA) … ma i contenuti di quest’area, dove si svolge il dialogo nei servizi interattivi, devono ancora essere specificati La struttura generale della pagina è già completamente definita…
  • 76.
  • 77.
    utente “ computer”osservatori schede pronte all’uso scheda corrente diagramma d’interazione
  • 78.
    VEDI CARTELLA ORIGINALI(DUE ORIGINALI SEPARATI) schede per simulazione
  • 79.
    #Produttore nome indirizzopartitaIva Produttore RigaOrdine quantità Ordine #Ordine dataOrdine importoOrdine speseSpedizione indirizzoConsegna statoOrdine dataStatoOrdine #Prodotto descrizione prezzoUnitario disponibilità Prodotto Catalogo 0..  1..  Contiene 1..  1..1 Utilizza Cliente #Cliente tipoCliente societaOPrivato nome indirizzo partitaIva dataUltimoAcquisto userid password dataRegistrazione CartaDiCredito #cartaDiCredito titolare dataDiScadenza 1..1 0..  Effettua 1..1 1..  SiComponeDi 0..  1..1 Riguarda #Catalogo titoloCatalogo ProdottoDa 1..1 0..  1..1 PagatoCon 1.. 
  • 80.
    0.. Prodotto Distributore DistribuitoDa 0..  Distributore Prodotto 1..1 0..  X 1..1 0..  nello schema logico relazionale viene trasformato così:
  • 81.
    Da: A: Datadi partenza: Orario: Orario: Data di ritorno: Adulti: Bambini 2-11 anni: Bambini 0-23 mesi: Ordina per: Orario Prezzo Classe : Business Economy Andata e ritorno Solo andata
  • 82.
    Sviluppo pagine HTML mancanti e delle directory Sviluppo del sito con il CMS Sviluppo e integrazione del software Costruzione del prototipo funzionale Stesura del manuale d’uso (back-office) 1 4 3 2 template HTML 1 Sito statico 2 Sito con CMS, senza funzioni sviluppate ad hoc 3 Sito senza CMS, con funzioni sviluppate ad hoc 4 Sito con CMS, con funzioni sviluppate ad hoc Casi possibili:
  • 83.
    D SITO SEZA SEZ C SEZ B immagini home.htm A.htm D.htm E.htm B.htm immagini B.htm immagini immagini A B C E HOME Mappa del sito Organizzazione delle directory
  • 84.
    Test funzionaleTest di usabilità Validazione con prototipo di carta Diagramma di navigazione Prototipo funzionale progettazione realizzazione e test riciclo per modifiche suggerite dai test riciclo per modifiche suggerite dai test
  • 85.
    SCATOLA NERAdati del volo dati dei passeggeri dati della carta di credito conferma della avvenuta prenotazione sistema del gestore della carta di credito base di dati dei voli internet
  • 86.
    A SCATOLA NERA 1 SCATOLA NERA 2 B C A SCATOLA NERA B
  • 87.
    valori illeciti valorileciti valori (leciti) limite valori (leciti) speciali
  • 88.
  • 89.
    PRENOTA VOLO HOMEdati corretti + CERCA scegli volo + PROCEDI PROCEDI ALL’ACQUISTO ALTRA RICERCA ALTRO VOLO dati corretti + PROCEDI dati corretti + PROCEDI ANNULLA ANNULLA ALTRA PRENOTAZIONE HOME dati errati + CERCA / msg errore dati errati + PROCEDI / msg errore dati errati + PROCEDI / msg errore FORM DI RICERCA VOLO ELENCO VOLI DATI VOLO SCELTO FORM DATI CLIENTE FORM DATI CARTA DI CREDITO CONFERMA ACQUISTO HOME
  • 90.
    Preparazione piano ditest Preparazione base dati di prova Conduzione del test funzionale Rimozione anomalie
  • 91.
  • 92.
  • 93.
    3 4 56 7 Web design Visual design Sviluppo Redazione dei contenuti Pubblicazione 1 Definizione dei requisiti Documento dei requisiti Prototipo di navigazione Prototipo funzionale Prototipo editoriale Sistema on line Prototipo di comunicazione 2 Avviamento del progetto Piano di qualità Gestione del sito
  • 94.
    Preparazione del piano editoriale piano editoriale Costruzione del prototipo editoriale documento dei requisiti Verifica e convalida prototipo editoriale prototipo funzionale guida di stile Preparazione della guida editoriale guida editoriale Raccolta dei contenuti
  • 95.
  • 96.
    Gruppo di sviluppoRedazione Gruppo di gestione Congelamento release Pubblicazione on line Sistema di sviluppo Sistema di staging Sistema di produzione
  • 97.
  • 98.
    3 4 56 7 Web design Visual design Sviluppo Redazione dei contenuti Pubblicazione 1 Definizione dei requisiti Documento dei requisiti Prototipo di navigazione Prototipo funzionale Prototipo editoriale Sistema on line Prototipo di comunicazione 2 Avviamento del progetto Piano di qualità Gestione del sito
  • 99.
    Installazione sul sistemadi produzione prime reazioni degli utenti Pubblicazione sito on line prototipo editoriale sistema di produzione Collaudo finale verbale di collaudo e accettazione sito collaudato prototipo editoriale sul sistema di produzione consegna finale responsabilità del gruppo di sviluppo responsabilità del gruppo di gestione (rodaggio) esercizio
  • 100.
    IN LAVORAZIONEIN REVISIONE PUBBLICATA DE- PUBBLICATA ARCHIVIATA copia SCARTATA on line off line off line
  • 101.
  • 102.
    Web designerVisual designer Progettista software Redattore Committente, consulente Webmaster, sistemista Committente, capo progetto, utenti e altri stakeholder 3 4 5 6 7 Web design Visual design Sviluppo Redazione dei contenuti Pubblicazione 1 Definizione dei requisiti Documento dei requisiti Prototipo di navigazione Prototipo funzionale Prototipo editoriale Sistema on line Prototipo di comunicazione 2 Avviamento del progetto Piano di qualità Gestione del sito Capo progetto
  • 103.
    7 Pubblicazione Sistema on line 6 Redazione dei contenuti Prototipo editoriale 1 Definizione dei requisiti Documento dei requisiti 3 Web design Prototipo di navigazione Visual design Prototipo di comunicazione 4 5 Sviluppo del sito Prototipo funzionale INIZIO FINE 2 Avviamento del progetto Piano di qualità
  • 104.
    7 Pubblicazione Sistema on line 6 Redazione dei contenuti Prototipo editoriale 1 Definizione dei requisiti Documento dei requisiti 3 Web design Prototipo di navigazione Visual design Prototipo di comunicazione 4 5 Sviluppo del sito Prototipo funzionale INIZIO FINE 2 Avviamento del progetto Piano di qualità
  • 105.
    INIZIO FINE Prototipo n approvato Prototipo n+1 approvato
  • 106.
    Requisiti   Prototipodi navigazione Adeguatezza di gabbia logica delle pagine e struttura di navigazione, anche in relazione ai vari formati video Usabilità (I) (struttura informativa, etichette, navigazione)   Prototipo di comunicazione Qualità dei layout grafici delle pagine Correttezza della trasformazione dei layout liquidi Accessibilità (I) (verifiche tecniche dei template HTML) Usabilità (II) (navigazione, etichette, leggibilità con grafica finale, anche in relazione ai vari formati video) Conformità all’identità di marca   Prototipo funzionale Affidabilità dei servizi interattivi (test funzionali con base di dati di prova) Accessibilità (II) (servizi interattivi, verifiche tecniche) Usabilità (III) (servizi interattivi di back office: test “di scenario”) Usabilità (IV) (servizi interattivi per l’utente finale, con base di dati di prova: test “di compito”)   Prototipo editoriale Correttezza dei contenuti informativi Integrità dei collegamenti (interni / esterni) Efficacia del motore di ricerca interno Usabilità (V) (sito completo, con base di dati reale: test “di scenario”) Accessibilità (III) (verifiche tecniche dell’accessibilità dei contenuti) Accessibilità (IV) (verifiche soggettive)   Sito finale Test di carico Test di accettazione Prime reazioni degli utenti in rete ARCHITETTURA COMUNICAZIONE FUNZIONALIT A’ CONTENUTO USABILITA’ ACCESSIBILITA’
  • 107.
    - Documento dei requisiti - Mappa del sito - Gabbia logica delle pagine - Prototipo di navigazione - Diagrammi di navigazione - Forms - Diagrammi della base dati - Piano di test - Manuale d’uso (del back office) - Prototipo funzionale - Piano editoriale - Guida editoriale - Prototipo editoriale - Guida di stile - Prototipo di comunica- zione 3 4 5 6 7 Web design Visual design Sviluppo Redazione dei contenuti Pubblicazione 1 Definizione dei requisiti 2 Avviamento del progetto Gestione del sito - Piano di qualità - Verbale di accettazione - Sito on line
  • 108.
    contenuti informativiservizi interattivi per gli utenti esterni frequenza e complessità organizzativa degli aggiornamenti A B C
  • 109.
    Prototipo funzionalePrototipo di navigazione Web design Visual design Sviluppo del sito Contenuti Pubblicazione documento dei requisiti Requisiti Avviamento del progetto Esplorazione Organizzazione (stesura dei requisiti) Revisione e approvazione Organizzazione del gruppo di progetto Offerta e negoziazione del contratto Piano di qualità Pianificazione Progettazione architettura informazione Costruzione prototipo di navigazione Verifica e convalida Costruzione template HTML Costruzione prototipo di comunicazione Verifica e convalida Prototipo di comunicazione Prototipo editoriale Sito on-line Verifica e convalida Costruzione prototipo editoriale Preparazione della guida editoriale Preparazione del piano editoriale Verifica e convalida Costruzione prototipo funzionale Progettazione layour grafici Guida di stile Progettazione del software Raccolta dei contenuti 3 4 5 6 7 1 2 Installazione su sistema di produzione Collaudo finale Pubblicazione
  • 110.
  • 111.
    Utente Acquista prodotto ATTORE : CASO D’USO :
  • 112.
  • 113.
    Utente Acquista prodottosignifica: L’Utente invoca il caso d’uso Acquista prodotto
  • 114.
    Utente Acquista voloScegli volo Ricerca destinazioni servite Gestore carta credito <<system>> SISTEMA DI PRENOTAZIONE
  • 115.
    Cliente Acquista prodottoAcquista CD Acquista libro VENDITA ON-LINE Cliente privato Cliente società
  • 116.
    Acquista prodotto AutenticazioneVerifica stato ordini <<include>> <<include>> Utente VENDITA ON-LINE
  • 117.
    Acquista prodotto Helpon line Verifica stato ordini <<extend>> <<extend>> Utente VENDITA ON-LINE
  • 118.
  • 119.
  • 120.
  • 121.
  • 122.
    matricola cognomenome stipendio età Dipendente codice indirizzo via numeroCivico città cap numTel [1..5] Dipartimento Dirige HaInForza
  • 123.
    RigaOrdine quantità OrdineProdotto 1..1 1..  SiComponeDi 0..  1..1 Riguarda
  • 124.
    quantità Ordine 0..  1..  RelativoA Prodotto
  • 125.
  • 126.
  • 127.
    Dipendente Dipartimento DirigeHaInForza 1..1 0..1 1..  1..1
  • 128.
  • 129.
    matricola {IP} cognomenome stipendio età Dipendente autoAziendale Dirigente
  • 130.
  • 131.
  • 132.
    e [c] /a A B
  • 133.
    B A Dsi può anche scrivere come: B A D e [a>0] e [ a<0] C C e [ a=0] e [a>0] [a=0] [a<0]
  • 134.
  • 135.
    A C BA C B equivale a:
  • 136.
    Seleziona bevandaErogazione bevanda Macchina spenta Inserisci monete on off prelievo bevanda annullamento / restituzione moneta bevanda selezionata monete inserite bevanda esaurita
  • 137.
    Seleziona bevanda entry/ display “Seleziona bevanda” [ctr aranciata = 0] / display “Aranciata terminata” [ctr minerale = 0] / display “Minerale terminata” exit / display “Grazie!”
  • 138.
    e 1 BC A e 2
  • 139.
  • 140.
    Inserisci monete Inseriscimoneta moneta accettata / incr importo importo < prezzo moneta non accettata / restituzione moneta importo = prezzo importo > prezzo / erogazione resto off
  • 141.
    e 1 BC A e 2 e 3 pseudo-stato di ingresso pseudo-stato di uscita
  • 142.
    e 1 BC A e 2 e 3
  • 143.
    e 1 S1 S 2 S e 2 A:S B:S SOTTOMACCHINA … .
  • 144.
    (a) B Ce D A (b) B C e D A e può essere rappresentato anche così:
  • 145.
    B C e1e2 D B C e D A (a) (b) S dove: e = e1 | e2 e1  B e2  C A può essere rappresentato anche così:
  • 146.
    p e(p) CD p p p
  • 147.
    e(c) A Be4 D C e1 e2 e2 e2 e3.1 e3.2 e3.3 (a) e(c) A B e2 e4 D E C e1 e3 (b) S dove: e3= e3.1  A | e3.2  B | e3.3  C
  • 148.
    e 1 BC A D E e 3 e 2 e 4
  • 149.
    terminato Frequenza laboratorioPreparazione corso Realizzazione progetto di esame Frequenza lezioni Revisione progetto terminato terminate Esecuzione ripasso finale terminato Esecuzione compito scritto ok revisione ok revisione non ok compito non ok Esame superato
  • 150.
    HOME B AC menu = A I B I C menu=A menu=B menu=C home home home
  • 151.
    home HOME AB C S menu menu menu menu dove: menu = A | B | C menu = A  A menu = B  B menu = C  C Livello 1 HOME A B C (a) (b)
  • 152.
    HOME B AC A B C home home home A C B B C A
  • 153.
    Frame a Framec Frame b HOME Frame a A Frame b Frame c B C0 C2 C2 Cn S menu (a) (b)
  • 154.
  • 155.
    REVISIONE 1: -Documento dei requisiti REVISIONE 2: - Mappa del sito - Gabbia logica delle pagine - Prototipo di navigazione REVISIONE 4: - Diagrammi di navigazione - Forms - Diagrammi della base dati - Prototipo funzionale REVISIONE 5: - Prototipo Editoriale - Test di usabilità finale REVISIONE 3: - Prototipo di comunicazione - Scelta del sito da realizzare 3 4 5 6 Web design Visual design Sviluppo Redazione dei contenuti 1 Definizione dei requisiti 2 Avviamento del progetto
  • 156.
  • 157.
    Utente Utente internoUtente esterno Amministratore del sito Cliente privato Rivenditore Amatore della birra Albergo Ristorante Cantina Utente registrato Utente non registrato
  • 158.
    LOGO AREA LOGIN AREA PER LA RICERCA PRODOTTI BARRA MENU PERSONALIZZATO PAGINA DI BENVENUTO SLOGAN
  • 159.
  • 160.
    www.triple.it Utente SistemaBancario <<system>> Amministratore del sito Utente registrato 1. Registrazione 2. Ricerca prodotti 3. Modifica password 4. Visualizza/ modifica dati anagrafici 6. Visualizza/ modifica carrello 7. Prenota prodotti 8. Ordina prodotti 9. Visualizza storico ordini 11.Visualizza o modifica prodotto 10.Visualizza/ Prepara/spedisci ordini 5. Modifica caratteristiche utente 12. Crea prodotto
  • 161.
    Ordine codiceOrdine dataOrdine indirizzoConsegna totaleOrdine codiceProdotto nome foto descrizione prezzo disponibilità Prodotto 0..1 1..1 ha Utente userName password tipoUtente email DatiUtente datiAnagrafici 1..1 0..  Effettua 0..  1..1 Riguarda VoceOrdine Quantità prezzoUnitario sconto 1..1 1..  SiComponeDi Origine codiceOrigine nome descrizione foto 0..  1..1 ProvieneDa VoceCarrello quantità 0..  1..1 Riguarda ha 0..  1..1
  • 162.
    Mappa dettaglio Elencoricette Dettagli ricetta Conferma La storia Le curiosità Le ricette La Triple consiglia Cerca una ricetta La nostra storia Dove siamo Contattaci Cerca ordine Cerca utente Elenco prenotaz. Dettagli prenotaz. Elenco ordini Dettagli e modifica ordine Elenco utenti Dettagli e modifica utente Ordini Dettagli ordine Prodotti in offerta Listino Dettagli prodotto Prenota- zioni Dettagli prenotaz. Carrello Modifica tuoi dati Cambia password Il mondo della birra Registrati Password dimenticata L’azienda I nostri prodotti Crea nuovo prodotto Ordini Utenti Area accessibile a tutti Area accessibile solo agli utenti registrati Area accessibile solo agli amministratori Indirizzo e metodo pagamento Cerca prenotaz. Home NB: Ci sono 3 varianti della home page: una per tutti, una per gli utenti registrati e una per gliamministratori
  • 163.
    Mappa dettaglio Elencoricette Dettagli ricetta Conferma La storia Le curiosità Le ricette La Triple consiglia Cerca una ricetta La nostra storia Dove siamo Contattaci Cerca ordine Cerca utente Elenco prenotaz. Dettagli prenotaz. Elenco ordini Dettagli e modifica ordine Elenco utenti Dettagli e modifica utente Ordini Dettagli ordine Prodotti in offerta Listino Dettagli prodotto Prenota- zioni Dettagli prenotaz. Carrello Modifica tuoi dati Cambia password Il mondo della birra Registrati Password dimenticata L’azienda I nostri prodotti Crea nuovo prodotto Ordini Utenti Area accessibile a tutti Area accessibile solo agli utenti registrati Area accessibile solo agli amministratori Indirizzo e metodo pagamento Cerca prenotaz. Home NB: Ci sono 3 varianti della home page: una per tutti, una per gli utenti registrati e una per gliamministratori
  • 164.
    Gabbia logica dell’homepage per tutti SLOGAN Home Page L’azienda I nostri prodotti Il mondo della birra PAGINA DI BENVENUTO (TESTO E FIGURE) LOGO Listino Prodotti Ricerca prodotto Trova Utente Password ENTRA Registrati Password dimenticata
  • 165.
    SLOGAN Home PageL’azienda I nostri prodotti Il mondo della birra Gabbia logica della pagina “L’azienda” La nostra storia Dove siamo? Contattaci BREVE DESCRIZIONE DELL’AZIENDA (TESTO E FIGURE) LOGO Listino Prodotti Ricerca prodotto Trova Utente Password ENTRA Registrati Password dimenticata
  • 166.
    SLOGAN Home PageL’azienda I nostri prodotti Il mondo della birra Gabbia logica della pagina “Il mondo della birra” La storia Le curiosità Cerca una ricetta Le ricette La triple consiglia LOGO Listino Prodotti Ricerca prodotto Trova Utente Password ENTRA Registrati Password dimenticata BREVE I NTRODUZIONE AL MONDO DELLA BIRRA (TESTO E FIGURE)
  • 167.
    SLOGAN Home PageL’azienda I nostri prodotti Il mondo della birra Gabbia logica della pagina “Listino” LOGO Listino Prodotti Ricerca prodotto Trova Utente Password ENTRA Registrati Password dimenticata TABELLA CON L’ELENCO DEI PRODOTTI Parametro Parametro Parametro Parametro
  • 168.
    SLOGAN Home PageL’azienda I nostri prodotti Il mondo della birra Gabbia logica della pagina “Dettagli ricetta” DESCRIZIONE DELLA RICETTA La storia Le curiosità LOGO Listino Prodotti Ricerca prodotto Trova Utente Password ENTRA Registrati Password dimenticata IMMAGINE INGREDIENTI DELLA RICETTA Cerca una ricetta Le ricette La triple consiglia
  • 169.
    SLOGAN Home PageL’azienda I nostri prodotti Il mondo della birra Gabbia logica dell’home page per gli utenti registrati PROMOZIONE PRODOTTI IN OFFERTA (CLICCABILI) Carrello Ordini Prenotazioni LOGO Listino Prodotti Ricerca prodotto Trova ESCI Modifica password Modifica i tuoi dati Prodotti in Offerta Benvenuto NOMEUTENTE
  • 170.
    SLOGAN Home PageL’azienda I nostri prodotti Il mondo della birra Gabbia logica dell’home page per gli amministratori Ordini Utenti ELENCO PRODOTTI FINE SCORTA ELENCO ULTIME PRENOTAZIONI RICEVUTE LOGO Listino Prodotti Ricerca prodotto Trova ESCI Modifica password Crea nuovo prodotto Benvenuto AMMINISTRATORE
  • 171.
    SLOGAN Home PageL’azienda I nostri prodotti Il mondo della birra Gabbia logica della pagina “Ordini” Ordini Utenti ELENCO ULTIME PRENOTAZIONI RICEVUTE ELENCO ORDINI CONFERMATI Elenco prenotazioni Cerca prenotazione Elenco ordini Cerca ordine LOGO Listino Prodotti Ricerca prodotto Trova ESCI Modifica password Crea nuovo prodotto Benvenuto AMMINISTRATORE
  • 172.
    SLOGAN Home PageL’azienda I nostri prodotti Il mondo della birra Gabbia logica della pagina “Utenti” Ordini Utenti ELENCO ULTIMI UTENTI REGISTRATI Elenco utenti Cerca utente LOGO Listino Prodotti Ricerca prodotto Trova ESCI Modifica password Crea nuovo prodotto Benvenuto AMMINISTRATORE
  • 173.
  • 174.

Editor's Notes

  • #20 J.Nielsen, T.K.Landauer, “ A Mathematical model of the finding od usability problems ” , Proceedings of ACM INTERCHI ‘ 93 Conference (Amsterdam, April 1993), pp.206-213