Wangle调研
chenxiaojie@qiyi.com
2016.07.16
Content
• Example
• Features
• Architecture
• Summary
Example
Server
ServerBootstrap<SerializePipeline>()
// .pipeline(RoutingDataPipelineFactory())
.childPipeline(RpcPipelineFactory())
// .group(IOThreadPoolExecutor(), IOThreadPoolExecutor())
// .acceptorConfig(…)
.bind(6666)
.waitForStop();
Server Bootstrap
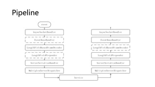
Pipeline
class RpcPipelineFactory : public … {
public:
SerializePipelinePtr newPipeline(AsyncTransport sock) {
auto pipeline = SerializePipeline::create();
pipeline->addBack(AsyncSocketHandler(sock));
pipeline->addBack(EventBaseHandler());
pipeline->addBack(LengthFieldBasedFrameDecoder());
pipeline->addBack(LengthFieldPrepender());
pipeline->addBack(ServerSerializeHandler());
pipeline->addBack(MultiplexServerDispatcher<Bonk, Xtruct>(&service_));
pipeline->finalize();
return pipeline;
}
private:
RpcService<Bonk, Xtruct> service_;
};
Pipeline
LengthFieldBasedFrameDecoder
EventBaseHandler
AsyncSocketHandler
event
LengthFieldPrepender
ServerSerializeHandler
MultiplexServerDispatcher
Service
LengthFieldBasedFrameDecoder
EventBaseHandler
AsyncSocketHandler
LengthFieldPrepender
ServerSerializeHandler
MultiplexServerDispatcher
RPC Protocol
class ServerSerializeHandler : public … {
public:
void read(Context* ctx, IOBuf msg) override {
Bonk received;
ser.deserialize<Bonk>(msg, &received);
ctx->fireRead(received);
}
Future<Unit> write(Context* ctx, Xtruct b) override {
string out;
ser.serialize<Xtruct>(b, &out);
return ctx->fireWrite(out);
}
private:
ThriftSerializerCompact<> ser;
};
RPC Handler
class RpcService : public Service<Bonk, Xtruct> {
public:
virtual Future<Xtruct> operator()(Bonk request) override {
return makeFuture()
.via(getIOExecutor())
.then(getCouchbaseResult())
.via(getCpuExecutor())
.then(calculate1())
.via(getIOExecutor())
.then(getCtrServerResult())
.then(calculate2())
.then(getRedisResult())
.then(calculate3())
.then(sendResponse());
}
};
Client
ClientBootstrap<SerializePipeline> client;
auto pipeline = client
.client.group(IOThreadPoolExecutor>());
.client.pipelineFactory(RpcPipelineFactory());
.client.connect(address).get();
BonkMultiplexClientDispatcher service;
service.setPipeline(pipeline);
while (true) {
Bonk request;
service(request).then([](Xtruct response) {
cout << response.string_thing << endl;
});
}
Pipeline
class RpcPipelineFactory : public … {
public:
SerializePipelinePtr newPipeline(AsyncTransport sock) override {
auto pipeline = SerializePipeline::create();
pipeline->addBack(AsyncSocketHandler(sock));
pipeline->addBack(EventBaseHandler());
pipeline->addBack(LengthFieldBasedFrameDecoder());
pipeline->addBack(LengthFieldPrepender());
pipeline->addBack(ClientSerializeHandler());
pipeline->finalize();
return pipeline;
}
};
Pipeline
LengthFieldBasedFrameDecoder
EventBaseHandler
AsyncSocketHandler
LengthFieldPrepender
ClientSerializeHandler
Service
EventBase
LengthFieldBasedFrameDecoder
EventBaseHandler
AsyncSocketHandler
LengthFieldPrepender
ClientSerializeHandler
RPC Protocol
class ClientSerializeHandler : public … {
public:
void read(Context* ctx, IOBuf msg) override {
Xtruct received;
ser.deserialize<Xtruct>(msg, &received);
ctx->fireRead(received);
}
Future<Unit> write(Context* ctx, Bonk b) override {
string out;
ser.serialize<Bonk>(b, &out);
return ctx->fireWrite(out);
}
private:
ThriftSerializerCompact<> ser;
};
RPC Handler
class BonkMultiplexClientDispatcher : public … {
public:
void read(Context* ctx, Xtruct in) override {
auto search = requests_.find(in.i32_thing);
auto p = move(search->second);
requests_.erase(in.i32_thing);
p.setValue(in);
}
Future<Xtruct> operator()(Bonk arg) override {
auto& p = requests_[arg.type];
auto f = p.getFuture();
this->pipeline_->write(arg);
return f;
}
private:
unordered_map<int32_t, Promise<Xtruct>> requests_;
};
Features
Executor
• IOThreadPoolExecutor:
• IO intensive
• one event loop, notification queue(eventfd) per thread
• round robin, user define
• MPSC
• CPUThreadPoolExecutor:
• CPU intensive
• multi-threads single queue
• MPMC Queue, LIFO wakeup, cache efficiency
• ThreadedExecutor
• FiberIOExecutor(stackful)
• FutureExecutor
MPMC Queue
• LIFO Semaphore:
• approximately LIFO
• multi-post, exact wakeups, fewer system calls than sem_t
• MPMC Queue:
• fixed capacity, blocking or throw exception
• incremental ticket based, item index = hash(ticket)
• if holds item, wait for turn, else write the element
• a read ticket with same growing rule
• get the right version of element with ticket turn
• false sharing:
• advance by stride slots per ticket
• futex:
• Fast Userspace muTEXes, userspace (no competition), kernel space (wait, wakeup)
• tbb::concurrent_bounded_queue
MPMC Queue
Service
• Client Dispatcher:
• SerialClientDispatcher: one request is allowed at a time
• PipelinedClientDispatcher: use a promises queue for pipelining
• Server Dispatcher:
• SerialServerDispatcher: one at a time synchronously
• PipelinedServerDispatcher: queued with a request id until they can be sent in order
• MultiplexServerDispatcher: dispatch as they come in
• Common Filter:
• ExpiringFilter: expires the service after a certain amount of time
• ExecutorFilter: through an executor
Overload Protection
• CoDel:
• Controlled Delay
• an active queue management algorithm
• attacking bufferbloat
• if every request has experienced queuing delay greater than the target (5ms)
during the past interval (100ms), then shed load
• slough off requests which have exceeded an alternate timeout (2 * target_delay)
• back to normal if delay down to 5ms
• application case: RabbitMQ
Connection Routing
class NaiveRoutingDataHandler : public … {
public:
bool parseRoutingData(IOBufQueue& bufQueue, RoutingData& routingData)
override {
auto buf = bufQueue.move();
buf->coalesce();
routingData.routingData = buf->data()[0];
routingData.bufQueue.append(buf);
return true;
}
};
ServerBootstrap<DefaultPipeline>
.pipeline(AcceptRoutingPipelineFactory(…));
Parallel Computing
vector<Future<int>> futures;
for (int channel = 0; channel < 10; ++channel) {
futures.emplace_back(makeFuture().then([channel] {
int sum = 0;
for (int i = 100 * channel; i < 100 * channel + 100; ++i) {
sum += i;
}
return sum;
}));
}
collectAll(futures.begin(), futures.end())
.then([](vector<Try<int>>&& parts) {
for (auto& part : parts) {
cout << part.value() << endl;
}
});
Parallel Computing
vector<Future<map<int, Entity>>> segments;
for (int segment = 0; segment < 10; ++segment) {
segments.emplace_back(makeFuture().then([] {
map<int, Entity> result;
// fill segment result
return result;
}));
}
Future<map<int, Entity>> entities = reduce(segments, {},
[](map<int, Entity> last, map<int, Entity> current) {
// merge current into last
});
Architecture
EventBase
• based on libevent::event_base
• NotificationQueue:
• producer-consumer
• passing messages between EventBase threads
• use an eventfd
• loop():
• before loop callbacks
• event_base_loop
• loop callbacks, busy
• time measurement
• run NotificationQueue events
SmoothLoopTime
• dynamically adjusting loop time
• EMA Algorithm (Exponential Moving Average)
• https://en.wikipedia.org/wiki/Moving_average#Exponential_moving_average
2
lastbusy busy
idle idle
+
= +
_int _int
1 (1 )
idle idle
time erval time erval
i iEMA EMA e e busy
− −
−= × + − ×
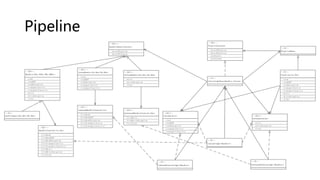
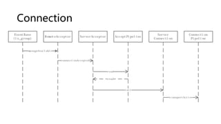
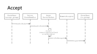
Acceptor
• Acceptor IO Executor
• multi-IP (SO_REUSEADDR), multi-thread accept (SO_REUSEPORT)
• bind, listen, accept4 (max accept at once)
• connection event callback
• adjusting connection accept rate
• put accept info into a NotificationQueue
• build connection info via Connection IO Executor
• active accept pipeline (Acceptor) read
• fire child pipeline
Group
Server
Bootstrap
create
Server
WorkerPool
ServerAcceptor
Factory
IOExecutor
(io_group)
Server
Acceptor
create
addObserver
newAcceptor
forEachThread
threadStarted
create
Connection
Manager
create
Bind
Server
Bootstrap
IOExecutor
(accept_group)
AsyncServer
SocketFactory
Async
ServerSocket
newSocket
create
bind、listen
wait
addStartupFunction
Bind
Server
Bootstrap
forEacherWorker
Server
WorkerPool
EventBase
(acceptor_group)
AsyncServer
SocketFactory
runAddAcceptCB
InEventBase
addAcceptCallback
Async
ServerSocket
addAcceptCallabck
Remote
Acceptor
create
EventBase
(io_group)
runStartConsuming
InEventBase
initEventfd
NotificationQueue
(AsyncServerSocket)
Server
EventHandler
registerAcceptHandler
addAcceptCallback
register
EventHandler
addEventCallback
Accept
EventBase
(accept_group)
handlerReady
Server
EventHandler
Async
ServerSocket
handlerReady
accept4
connectionEventCallback
acceptRateAdjust
RemoteAcceptor
tryPutMessage
EventBase
(io_group)
signal
Connection
RemoteAcceptor
EventBase
(io_group)
ServerAcceptor
mesageAvailable
connectionAccepted
AcceptPipeline
read
read
Server
Connection
init
Connection
Pipeline
transportActive
Connection
Procedure
Pipeline
• HandlerContext:
• transmit events between handlers
• In/OutboundLink:
• link handlers together in order
• call handler to handle events
• PipelineContext:
• derived from HandlerContext and In/OutboundLink
• directions: In, Out, Both
• Pipeline<In, Out>:
• HandlerContext: wrap Handler
• chain:
• event (like read) --> PipelineContext (as In/OutboundLink)::read -->Handler::read -->
PipelineContext (as HandlerContext)::fireRead -->NextHandler::read --> …
Pipeline
<<接口>>
HandlerBase<Context>
-attachPipeline
-detachPipeline
<<接口>>
HandlerContext<In,Out>
-fireRead
-fireReadEOF
-fireReadException
-fireTransportActive
-fireTransportInactive
-fireWrite
-fireWriteException
-fireClose
<<接口>>
InboundHandlerContext<In>
-fireRead
-fireReadEOF
-fireReadException
-fireTransportActive
-fireTransportInactive
<<接口>>
OutboundHandlerContext<Out>
-fireWrite
-fireWriteException
-fireClose
<<接口>>
Handler<RIn,ROut,WIn,WOut>
-read
-readEOF
-readException
-transportActive
-transportInactive
-write
-writeException
-close
<<接口>>
InboundHandler<RIn,ROut,WIn,WOut>
-read
-readEOF
-readException
-transportActive
-transportInactive
<<接口>>
OutboundHandler<RIn,ROut,WIn,WOut>
-write
-writeException
-close
<<类>>
HandlerAdapter<RIn,ROut,WIn,WOut>
<<类>>
PipelineBase
<<类>>
Pipeline<In,Out>
-read
-readEOF
-readException
-transportActive
-transportInactive
-write
-writeException
-close
<<接口>>
PipelineContext
-attachPipeline
-detachPipeline
<<接口>>
InboundLink<In>
-read
-readEOF
-readException
-transportActive
-transportInactive
<<接口>>
OutboundLink<Out>
-write
-writeException
-close
-setNextOut
-setNextIn
<<类>>
ContextImplBase<Handler,Context>
<<类>>
ContextImpl<Handler>
<<类>>
InboundContextImpl<Handler>
<<类>>
OutboundContextImpl<Handler>
Pipeline
events
Pipeline
Context
Handler
read
read
fireRead
NextHandler
read
NextHandler
fireRead
read
Futures
• f.via(e).then(a).then(b)
• via:
• set executor
• then:
• make a new future/promise pair
• set callback:
• function result will be set in the new promise
• return its future
Core
• shared state object for Future and Promise
• reference count: Future, Promise, Executor
• callback and result
• activated by Future Destructor
• Finite State Machine:
• Try:
• value and exception
Chained Future
Future<R> then(Func func) {
Promise<R> p;
Future<R> f = p.getFuture();
setCallback([func, p](Try t) {
if (t.hasException) {
p.setException(t.exception);
} else {
p.setWith([&]() { return func(t.get()); });
}
});
return f;
}
Chained Future
Future<vector<string>> f = makeFuture<int>(3)
.then([](int i) {
return to_string(i);
})
.then([](string s) {
return vector<string>(s, 10);
});
Chained Future
Future<R> onError(Func func) {
Promise<R> p;
Future<R> f = p.getFuture();
setCallback([func, p](Try t) {
if (!t.withException([](Exp e) {
p.setWith([&] { return func(e); });
})) {
p.setTry(t);
}
}
return f;
}
Summary
Proxygen
• Facebook's C++ HTTP Libraries
• comprises the core C++ HTTP abstractions used at Facebook
Netty
Reference
• https://github.com/facebook/wangle
• https://github.com/facebook/folly
• https://github.com/facebook/proxygen
• http://twitter.github.io/finagle
• http://netty.io
Thank you

Facebook C++网络库Wangle调研