Using Flow-based programming
... to write Tools and Workflows
for Scientific Computing
Go Stockholm Conference Oct 6, 2018
Samuel Lampa | bionics.it | @saml (slack) | @smllmp (twitter)
Ex - Dept. of Pharm. Biosci, Uppsala University | www.farmbio.uu.se | pharmb.io
Savantic AB savantic.se | RIL Partner AB rilpartner.com
About the speaker
● Name: Samuel Lampa
● PhD in Pharm. Bioinformatics from UU / pharmb.io (since 1 week)
● Researched: Flow-based programming-based workflow tools to build
predictive models for drug discovery
● Previously: HPC sysadmin & developer,Web developer,etc,
M.Sc. in molecular biotechnology engineering
● Next week: R&D Engineer at Savantic AB (savanticab.com)
● (Also:AfricArxiv (africarxiv.org) and RIL Partner AB (rilpartner.com))
Read more about my research
bit.ly/samlthesis →
(bionics.it/posts/phdthesis)
Flow-based … what?
Flow-based programming (FBP)
Note: Doesn’t need to
be done visaully though!
● Black box, asynchronously running processes
● Data exchange across predefined connections
between named ports (with bounded buffers) by
message passing only
● Connections specified separately from processes
● Processes can be reconnected endlessly to form
different applications without having being changed
internally
FBP in brief
Flow-based programming (FBP)
Note: Doesn’t need to
be done visaully though!
The Central Dogma of Biology …
… from DNA to RNA to Proteins
DNA
mRNA
Protein
Image credits: Nicolle Rager, National Science Foundation. License: Public domain
Amino acids
Ribosome
RNA
polymerase
Cell nucleus
Cell
“FBP is a particular form of dataflow
programming based on bounded buffers,
information packets with defined lifetimes,
named ports, and separate definition
of connections”
FBP vs Dataflow
● Change of connection wiring
without rewriting components
● Inherently concurrent - suited
for the multi-core CPU world
● Testing, monitoring and logging very
easy: Just plug in a mock-, logging-
or debugging component.
● Etc etc ...
Benefits abound
jpaulmorrison.com(/fbp)
Invented by J. Paul Morrison at IBM in late 60’s
github.com/trustmaster/goflow
by Vladimir Sibirov @sibiroff (twitter)
FBP in Go: GoFlow
FBP in plain Go
(almost) without frameworks?
Generator functions
Adapted from Rob Pike’s slides: talks.golang.org/2012/concurrency.slide#25
func main() {
c := generateInts(10) // Call function to get a channel
for v := range c { // … and loop over it
fmt.Println(v)
}
}
func generateInts(max int) <-chan int { // Return a channel of ints
c := make(chan int)
go func() { // Init go-routine inside function
defer close(c)
for i := 0; i <= max; i++ {
c <- i
}
}()
return c // Return the channel
}
Chaining generator functions 1/2
func reverse(cin chan string) chan string {
cout := make(chan string)
go func() {
defer close(cout)
for s := range cin { // Loop over in-chan
cout <- reverse(s) // Send on out-chan
}
}()
return cout
}
Chaining generator functions 2/2
// Chain the generator functions
dna := generateDNA() // Generator func of strings
rev := reverse(dna)
compl := complement(rev)
// Drive the chain by reading from last channel
for dnaString := range compl {
fmt.Println(dnaString)
}
Chaining generator functions 2/2
// Chain the generator functions
dna := generateDNA() // Generator func of strings
rev := reverse(dna)
compl := complement(rev)
// Drive the chain by reading from last channel
for dnaString := range compl {
fmt.Println(dnaString)
}
Problems with the generator approach
● Inputs not named in connection code (no keyword arguments)
● Multiple return values depend on positional arguments:
leftPart, rightPart := splitInHalves(chanOfStrings)
Could we emulate named ports?
type P struct {
in chan string // Channels as struct fields, to act as “named ports”
out chan string
}
func NewP() *P { // Initialize a new component
return &P{
in: make(chan string, 16),
out: make(chan string, 16),
}
}
func (p *P) Run() {
defer close(p.out)
for s := range p.in { // Refer to struct fields when reading ...
p.out <- s // ... and writing
}
}
Could we emulate named ports?
func main() {
p1 := NewP()
p2 := NewP()
p2.in = p1.out // Connect dependencies here, by assigning to same chan
go p1.Run()
go p2.Run()
go func() { // Feed the input of the network
defer close(p1.in)
for i := 0; i <= 10; i++ {
p1.in <- "Hej"
}
}()
for s := range p2.out { // Drive the chain from the main go-routine
fmt.Println(s)
}
}
Add almost no additional code, and get:
flowbase.org
Real-world use of FlowBase
● RDF (Semantic) MediaWiki XML→
● Import via MediaWiki XML import
● Code: github.com/rdfio/rdf2smw
● Paper: bit.ly/rdfiopub
Connecting dependencies with FlowBase
ttlFileRead.OutTriple = aggregator.In
aggregator.Out = indexCreator.In
indexCreator.Out = indexFanOut.In
indexFanOut.Out["serialize"] = indexToAggr.In
indexFanOut.Out["conv"] = triplesToWikiConverter.InIndex
indexToAggr.Out = triplesToWikiConverter.InAggregate
triplesToWikiConverter.OutPage = xmlCreator.InWikiPage
xmlCreator.OutTemplates = templateWriter.In
xmlCreator.OutProperties = propertyWriter.In
xmlCreator.OutPages = pageWriter.In
github.com/rdfio/rdf2smw/blob/e7e2b3/main.go#L100-L125
Taking it further: Port structs
ttlFileRead.OutTriple().To(aggregator.In())
aggregator.Out().To(indexCreator.In())
indexCreator.Out().To(indexToAggr.In())
indexCreator.Out().To(triplesToWikiConverter.InIndex())
indexToAggr.Out().To(triplesToWikiConverter.InAggregate())
triplesToWikiConverter.OutPage().To(xmlCreator.InWikiPage())
xmlCreator.OutTemplates().To(templateWriter.In())
xmlCreator.OutProperties().To(propertyWriter.In())
xmlCreator.OutPages().To(pageWriter.In())
(So far only used in SciPipe, not yet FlowBase)
SciPipe
Write Scientific Workflows in Go
● Define processes with shell command patterns
● Atomic writes, Restartable workflows, Caching
● Automatic file naming
● Audit logging
● Workflow graph plotting
● Intro & Docs: scipipe.org
● Preprint paper: doi.org/10.1101/380808
SciPipe
● Workflow
● Keeps track of dependency graph
● Process
● Added to workflows
● Long-running
● Typically one per operation
● Task
● Spawned by processes
● Executes just one shell command or custom Go function
● Typically one task spawned per operation on a set of input files
● Information Packet (IP)
● Most common data type passed between processes
Workflow
Process
File IP
Task
Task
Task
“Hello World” in SciPipe
package main
import (
// Import the SciPipe package, aliased to 'sp'
sp "github.com/scipipe/scipipe"
)
func main() {
// Init workflow with a name, and max concurrent tasks
wf := sp.NewWorkflow("hello_world", 4)
// Initialize processes and set output file paths
hello := wf.NewProc("hello", "echo 'Hello ' > {o:out}")
hello.SetOut("out", "hello.txt")
world := wf.NewProc("world", "echo $(cat {i:in}) World >> {o:out}")
world.SetOut("out", "{i:in|%.txt}_world.txt")
// Connect network
world.In("in").From(hello.Out("out"))
// Run workflow
wf.Run()
}
“Hello World” in SciPipe
package main
import (
// Import the SciPipe package, aliased to 'sp'
sp "github.com/scipipe/scipipe"
)
func main() {
// Init workflow with a name, and max concurrent tasks
wf := sp.NewWorkflow("hello_world", 4)
// Initialize processes and set output file paths
hello := wf.NewProc("hello", "echo 'Hello ' > {o:out}")
hello.SetOut("out", "hello.txt")
world := wf.NewProc("world", "echo $(cat {i:in}) World >> {o:out}")
world.SetOut("out", "{i:in|%.txt}_world.txt")
// Connect network
world.In("in").From(hello.Out("out"))
// Run workflow
wf.Run()
}
● Import SciPipe
● Set up any default variables
or data, handle flags etc
● Initiate workflow
● Create processes
● Define outputs and paths
● Connect outputs to inputs
(dependencies / data flow)
● Run the workflow
“Hello World” in SciPipe
package main
import (
// Import the SciPipe package, aliased to 'sp'
sp "github.com/scipipe/scipipe"
)
func main() {
// Init workflow with a name, and max concurrent tasks
wf := sp.NewWorkflow("hello_world", 4)
// Initialize processes and set output file paths
hello := wf.NewProc("hello", "echo 'Hello ' > {o:out}")
hello.SetOut("out", "hello.txt")
world := wf.NewProc("world", "echo $(cat {i:in}) World >> {o:out}")
world.SetOut("out", "{i:in|%.txt}_world.txt")
// Connect network
world.In("in").From(hello.Out("out"))
// Run workflow
wf.Run()
}
● Import SciPipe
● Set up any default variables
or data, handle flags etc
● Initiate workflow
● Create processes
● Define outputs and paths
● Connect outputs to inputs
(dependencies / data flow)
● Run the workflow
“Hello World” in SciPipe
package main
import (
// Import the SciPipe package, aliased to 'sp'
sp "github.com/scipipe/scipipe"
)
func main() {
// Init workflow with a name, and max concurrent tasks
wf := sp.NewWorkflow("hello_world", 4)
// Initialize processes and set output file paths
hello := wf.NewProc("hello", "echo 'Hello ' > {o:out}")
hello.SetOut("out", "hello.txt")
world := wf.NewProc("world", "echo $(cat {i:in}) World >> {o:out}")
world.SetOut("out", "{i:in|%.txt}_world.txt")
// Connect network
world.In("in").From(hello.Out("out"))
// Run workflow
wf.Run()
}
● Import SciPipe
● Set up any default variables
or data, handle flags etc
● Initiate workflow
● Create processes
● Define outputs and paths
● Connect outputs to inputs
(dependencies / data flow)
● Run the workflow
“Hello World” in SciPipe
package main
import (
// Import the SciPipe package, aliased to 'sp'
sp "github.com/scipipe/scipipe"
)
func main() {
// Init workflow with a name, and max concurrent tasks
wf := sp.NewWorkflow("hello_world", 4)
// Initialize processes and set output file paths
hello := wf.NewProc("hello", "echo 'Hello ' > {o:out}")
hello.SetOut("out", "hello.txt")
world := wf.NewProc("world", "echo $(cat {i:in}) World >> {o:out}")
world.SetOut("out", "{i:in|%.txt}_world.txt")
// Connect network
world.In("in").From(hello.Out("out"))
// Run workflow
wf.Run()
}
● Import SciPipe
● Set up any default variables
or data, handle flags etc
● Initiate workflow
● Create processes
● Define outputs and paths
● Connect outputs to inputs
(dependencies / data flow)
● Run the workflow
“Hello World” in SciPipe
package main
import (
// Import the SciPipe package, aliased to 'sp'
sp "github.com/scipipe/scipipe"
)
func main() {
// Init workflow with a name, and max concurrent tasks
wf := sp.NewWorkflow("hello_world", 4)
// Initialize processes and set output file paths
hello := wf.NewProc("hello", "echo 'Hello ' > {o:out}")
hello.SetOut("out", "hello.txt")
world := wf.NewProc("world", "echo $(cat {i:in}) World >> {o:out}")
world.SetOut("out", "{i:in|%.txt}_world.txt")
// Connect network
world.In("in").From(hello.Out("out"))
// Run workflow
wf.Run()
}
● Import SciPipe
● Set up any default variables
or data, handle flags etc
● Initiate workflow
● Create processes
● Define outputs and paths
● Connect outputs to inputs
(dependencies / data flow)
● Run the workflow
“Hello World” in SciPipe
package main
import (
// Import the SciPipe package, aliased to 'sp'
sp "github.com/scipipe/scipipe"
)
func main() {
// Init workflow with a name, and max concurrent tasks
wf := sp.NewWorkflow("hello_world", 4)
// Initialize processes and set output file paths
hello := wf.NewProc("hello", "echo 'Hello ' > {o:out}")
hello.SetOut("out", "hello.txt")
world := wf.NewProc("world", "echo $(cat {i:in}) World >> {o:out}")
world.SetOut("out", "{i:in|%.txt}_world.txt")
// Connect network
world.In("in").From(hello.Out("out"))
// Run workflow
wf.Run()
}
● Import SciPipe
● Set up any default variables
or data, handle flags etc
● Initiate workflow
● Create processes
● Define outputs and paths
● Connect outputs & inputs
(dependencies / data flow)
● Run the workflow
“Hello World” in SciPipe
package main
import (
// Import the SciPipe package, aliased to 'sp'
sp "github.com/scipipe/scipipe"
)
func main() {
// Init workflow with a name, and max concurrent tasks
wf := sp.NewWorkflow("hello_world", 4)
// Initialize processes and set output file paths
hello := wf.NewProc("hello", "echo 'Hello ' > {o:out}")
hello.SetOut("out", "hello.txt")
world := wf.NewProc("world", "echo $(cat {i:in}) World >> {o:out}")
world.SetOut("out", "{i:in|%.txt}_world.txt")
// Connect network
world.In("in").From(hello.Out("out"))
// Run workflow
wf.Run()
}
● Import SciPipe
● Set up any default variables
or data, handle flags etc
● Initiate workflow
● Create processes
● Define outputs and paths
● Connect outputs to inputs
(dependencies / data flow)
● Run the workflow
Writing SciPipe workflows
package main
import (
"github.com/scipipe/scipipe"
)
const dna = "AAAGCCCGTGGGGGACCTGTTC"
func main() {
wf := scipipe.NewWorkflow("DNA Base Complement Workflow", 4)
makeDNA := wf.NewProc("Make DNA", "echo "+dna+" > {o:dna}")
makeDNA.SetOut("dna", "dna.txt")
complmt := wf.NewProc("Base Complement", "cat {i:in} | tr ATCG TAGC > {o:compl}")
complmt.SetOut("compl", "{i:in|%.txt}.compl.txt")
reverse := wf.NewProc("Reverse", "cat {i:in} | rev > {o:rev}")
reverse.SetOut("rev", "{i:in|%.txt}.rev.txt")
complmt.In("in").From(makeDNA.Out("dna"))
reverse.In("in").From(complmt.Out("compl"))
wf.Run()
}
● Import SciPipe
● Set up any default variables
or data, handle flags etc
● Initiate workflow
● Create processes
● Define outputs and paths
● Connect outputs to inputs
(dependencies / data flow)
● Run the workflow
Writing SciPipe workflows
package main
import (
"github.com/scipipe/scipipe"
)
const dna = "AAAGCCCGTGGGGGACCTGTTC"
func main() {
wf := scipipe.NewWorkflow("DNA Base Complement Workflow", 4)
makeDNA := wf.NewProc("Make DNA", "echo "+dna+" > {o:dna}")
makeDNA.SetOut("dna", "dna.txt")
complmt := wf.NewProc("Base Complement", "cat {i:in} | tr ATCG TAGC > {o:compl}")
complmt.SetOut("compl", "{i:in|%.txt}.compl.txt")
reverse := wf.NewProc("Reverse", "cat {i:in} | rev > {o:rev}")
reverse.SetOut("rev", "{i:in|%.txt}.rev.txt")
complmt.In("in").From(makeDNA.Out("dna"))
reverse.In("in").From(complmt.Out("compl"))
wf.Run()
}
● Import SciPipe
● Set up any default variables
or data, handle flags etc
● Initiate workflow
● Create processes
● Define outputs and paths
● Connect outputs to inputs
(dependencies / data flow)
● Run the workflow
Writing SciPipe workflows
package main
import (
"github.com/scipipe/scipipe"
)
const dna = "AAAGCCCGTGGGGGACCTGTTC"
func main() {
wf := scipipe.NewWorkflow("DNA Base Complement Workflow", 4)
makeDNA := wf.NewProc("Make DNA", "echo "+dna+" > {o:dna}")
makeDNA.SetOut("dna", "dna.txt")
complmt := wf.NewProc("Base Complement", "cat {i:in} | tr ATCG TAGC > {o:compl}")
complmt.SetOut("compl", "{i:in|%.txt}.compl.txt")
reverse := wf.NewProc("Reverse", "cat {i:in} | rev > {o:rev}")
reverse.SetOut("rev", "{i:in|%.txt}.rev.txt")
complmt.In("in").From(makeDNA.Out("dna"))
reverse.In("in").From(complmt.Out("compl"))
wf.Run()
}
● Import SciPipe
● Set up any default variables
or data, handle flags etc
● Initiate workflow
● Create processes
● Define outputs and paths
● Connect outputs to inputs
(dependencies / data flow)
● Run the workflow
Writing SciPipe workflows
package main
import (
"github.com/scipipe/scipipe"
)
const dna = "AAAGCCCGTGGGGGACCTGTTC"
func main() {
wf := scipipe.NewWorkflow("DNA Base Complement Workflow", 4)
makeDNA := wf.NewProc("Make DNA", "echo "+dna+" > {o:dna}")
makeDNA.SetOut("dna", "dna.txt")
complmt := wf.NewProc("Base Complement", "cat {i:in} | tr ATCG TAGC > {o:compl}")
complmt.SetOut("compl", "{i:in|%.txt}.compl.txt")
reverse := wf.NewProc("Reverse", "cat {i:in} | rev > {o:rev}")
reverse.SetOut("rev", "{i:in|%.txt}.rev.txt")
complmt.In("in").From(makeDNA.Out("dna"))
reverse.In("in").From(complmt.Out("compl"))
wf.Run()
}
● Import SciPipe
● Set up any default variables
or data, handle flags etc
● Initiate workflow
● Create processes
● Define outputs and paths
● Connect outputs to inputs
(dependencies / data flow)
● Run the workflow
Writing SciPipe workflows
package main
import (
"github.com/scipipe/scipipe"
)
const dna = "AAAGCCCGTGGGGGACCTGTTC"
func main() {
wf := scipipe.NewWorkflow("DNA Base Complement Workflow", 4)
makeDNA := wf.NewProc("Make DNA", "echo "+dna+" > {o:dna}")
makeDNA.SetOut("dna", "dna.txt")
complmt := wf.NewProc("Base Complement", "cat {i:in} | tr ATCG TAGC > {o:compl}")
complmt.SetOut("compl", "{i:in|%.txt}.compl.txt")
reverse := wf.NewProc("Reverse", "cat {i:in} | rev > {o:rev}")
reverse.SetOut("rev", "{i:in|%.txt}.rev.txt")
complmt.In("in").From(makeDNA.Out("dna"))
reverse.In("in").From(complmt.Out("compl"))
wf.Run()
}
● Import SciPipe
● Set up any default variables
or data, handle flags etc
● Initiate workflow
● Create processes
● Define outputs and paths
● Connect outputs to inputs
(dependencies / data flow)
● Run the workflow
Writing SciPipe workflows
package main
import (
"github.com/scipipe/scipipe"
)
const dna = "AAAGCCCGTGGGGGACCTGTTC"
func main() {
wf := scipipe.NewWorkflow("DNA Base Complement Workflow", 4)
makeDNA := wf.NewProc("Make DNA", "echo "+dna+" > {o:dna}")
makeDNA.SetOut("dna", "dna.txt")
complmt := wf.NewProc("Base Complement", "cat {i:in} | tr ATCG TAGC > {o:compl}")
complmt.SetOut("compl", "{i:in|%.txt}.compl.txt")
reverse := wf.NewProc("Reverse", "cat {i:in} | rev > {o:rev}")
reverse.SetOut("rev", "{i:in|%.txt}.rev.txt")
complmt.In("in").From(makeDNA.Out("dna"))
reverse.In("in").From(complmt.Out("compl"))
wf.Run()
}
● Import SciPipe
● Set up any default variables
or data, handle flags etc
● Initiate workflow
● Create processes
● Define outputs and paths
● Connect outputs to inputs
(dependencies / data flow)
● Run the workflow
Writing SciPipe workflows
package main
import (
"github.com/scipipe/scipipe"
)
const dna = "AAAGCCCGTGGGGGACCTGTTC"
func main() {
wf := scipipe.NewWorkflow("DNA Base Complement Workflow", 4)
makeDNA := wf.NewProc("Make DNA", "echo "+dna+" > {o:dna}")
makeDNA.SetOut("dna", "dna.txt")
complmt := wf.NewProc("Base Complement", "cat {i:in} | tr ATCG TAGC > {o:compl}")
complmt.SetOut("compl", "{i:in|%.txt}.compl.txt")
reverse := wf.NewProc("Reverse", "cat {i:in} | rev > {o:rev}")
reverse.SetOut("rev", "{i:in|%.txt}.rev.txt")
complmt.In("in").From(makeDNA.Out("dna"))
reverse.In("in").From(complmt.Out("compl"))
wf.Run()
}
● Import SciPipe
● Set up any default variables
or data, handle flags etc
● Initiate workflow
● Create processes
● Define outputs and paths
● Connect outputs to inputs
(dependencies / data flow)
● Run the workflow
Running it
go run revcompl.go
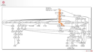
Dependency graph plotting
Structured audit log
(Hierarchical JSON)
Turn Audit log into TeX/PDF report
TeX template by Jonathan Alvarsson @jonalv
● Intuitive behaviour: Like conveyor belts & stations in a factory.
● Flexible: Combine command-line programs with Go components
● Custom file naming: Easy to manually browse output files
● Portable: Distribute as Go code or as compiled executable files
● Easy to debug: Use any Go debugging tools or even just println()
● Powerful audit logging: Stream outputs via UNIX FIFO files
● Efficient & Parallel: Fast code + Efficient use of multi-core CPU
Benefits of SciPipe - Thanks to Go + FBP
More info at:
scipipe.org
Thank you for your time!
Using Flow-based programming
... to write Tools and Workflows for Scientific Computing
Talk at Go Stockholm Conference Oct 6, 2018
Samuel Lampa | bionics.it | @saml (slack) | @smllmp (twitter)
Dept. of Pharm. Biosci, Uppsala University | www.farmbio.uu.se | pharmb.io

Using Flow-based programming to write tools and workflows for Scientific Computing in Go

  • 1.
    Using Flow-based programming ...to write Tools and Workflows for Scientific Computing Go Stockholm Conference Oct 6, 2018 Samuel Lampa | bionics.it | @saml (slack) | @smllmp (twitter) Ex - Dept. of Pharm. Biosci, Uppsala University | www.farmbio.uu.se | pharmb.io Savantic AB savantic.se | RIL Partner AB rilpartner.com
  • 2.
    About the speaker ●Name: Samuel Lampa ● PhD in Pharm. Bioinformatics from UU / pharmb.io (since 1 week) ● Researched: Flow-based programming-based workflow tools to build predictive models for drug discovery ● Previously: HPC sysadmin & developer,Web developer,etc, M.Sc. in molecular biotechnology engineering ● Next week: R&D Engineer at Savantic AB (savanticab.com) ● (Also:AfricArxiv (africarxiv.org) and RIL Partner AB (rilpartner.com))
  • 3.
    Read more aboutmy research bit.ly/samlthesis → (bionics.it/posts/phdthesis)
  • 4.
  • 9.
    Flow-based programming (FBP) Note:Doesn’t need to be done visaully though!
  • 10.
    ● Black box,asynchronously running processes ● Data exchange across predefined connections between named ports (with bounded buffers) by message passing only ● Connections specified separately from processes ● Processes can be reconnected endlessly to form different applications without having being changed internally FBP in brief
  • 11.
    Flow-based programming (FBP) Note:Doesn’t need to be done visaully though!
  • 14.
    The Central Dogmaof Biology … … from DNA to RNA to Proteins DNA mRNA Protein Image credits: Nicolle Rager, National Science Foundation. License: Public domain Amino acids Ribosome RNA polymerase Cell nucleus Cell
  • 15.
    “FBP is aparticular form of dataflow programming based on bounded buffers, information packets with defined lifetimes, named ports, and separate definition of connections” FBP vs Dataflow
  • 16.
    ● Change ofconnection wiring without rewriting components ● Inherently concurrent - suited for the multi-core CPU world ● Testing, monitoring and logging very easy: Just plug in a mock-, logging- or debugging component. ● Etc etc ... Benefits abound
  • 17.
    jpaulmorrison.com(/fbp) Invented by J.Paul Morrison at IBM in late 60’s
  • 18.
    github.com/trustmaster/goflow by Vladimir Sibirov@sibiroff (twitter) FBP in Go: GoFlow
  • 19.
    FBP in plainGo (almost) without frameworks?
  • 20.
    Generator functions Adapted fromRob Pike’s slides: talks.golang.org/2012/concurrency.slide#25 func main() { c := generateInts(10) // Call function to get a channel for v := range c { // … and loop over it fmt.Println(v) } } func generateInts(max int) <-chan int { // Return a channel of ints c := make(chan int) go func() { // Init go-routine inside function defer close(c) for i := 0; i <= max; i++ { c <- i } }() return c // Return the channel }
  • 21.
    Chaining generator functions1/2 func reverse(cin chan string) chan string { cout := make(chan string) go func() { defer close(cout) for s := range cin { // Loop over in-chan cout <- reverse(s) // Send on out-chan } }() return cout }
  • 22.
    Chaining generator functions2/2 // Chain the generator functions dna := generateDNA() // Generator func of strings rev := reverse(dna) compl := complement(rev) // Drive the chain by reading from last channel for dnaString := range compl { fmt.Println(dnaString) }
  • 23.
    Chaining generator functions2/2 // Chain the generator functions dna := generateDNA() // Generator func of strings rev := reverse(dna) compl := complement(rev) // Drive the chain by reading from last channel for dnaString := range compl { fmt.Println(dnaString) }
  • 24.
    Problems with thegenerator approach ● Inputs not named in connection code (no keyword arguments) ● Multiple return values depend on positional arguments: leftPart, rightPart := splitInHalves(chanOfStrings)
  • 25.
    Could we emulatenamed ports? type P struct { in chan string // Channels as struct fields, to act as “named ports” out chan string } func NewP() *P { // Initialize a new component return &P{ in: make(chan string, 16), out: make(chan string, 16), } } func (p *P) Run() { defer close(p.out) for s := range p.in { // Refer to struct fields when reading ... p.out <- s // ... and writing } }
  • 26.
    Could we emulatenamed ports? func main() { p1 := NewP() p2 := NewP() p2.in = p1.out // Connect dependencies here, by assigning to same chan go p1.Run() go p2.Run() go func() { // Feed the input of the network defer close(p1.in) for i := 0; i <= 10; i++ { p1.in <- "Hej" } }() for s := range p2.out { // Drive the chain from the main go-routine fmt.Println(s) } }
  • 27.
    Add almost noadditional code, and get: flowbase.org
  • 28.
    Real-world use ofFlowBase ● RDF (Semantic) MediaWiki XML→ ● Import via MediaWiki XML import ● Code: github.com/rdfio/rdf2smw ● Paper: bit.ly/rdfiopub
  • 29.
    Connecting dependencies withFlowBase ttlFileRead.OutTriple = aggregator.In aggregator.Out = indexCreator.In indexCreator.Out = indexFanOut.In indexFanOut.Out["serialize"] = indexToAggr.In indexFanOut.Out["conv"] = triplesToWikiConverter.InIndex indexToAggr.Out = triplesToWikiConverter.InAggregate triplesToWikiConverter.OutPage = xmlCreator.InWikiPage xmlCreator.OutTemplates = templateWriter.In xmlCreator.OutProperties = propertyWriter.In xmlCreator.OutPages = pageWriter.In github.com/rdfio/rdf2smw/blob/e7e2b3/main.go#L100-L125
  • 30.
    Taking it further:Port structs ttlFileRead.OutTriple().To(aggregator.In()) aggregator.Out().To(indexCreator.In()) indexCreator.Out().To(indexToAggr.In()) indexCreator.Out().To(triplesToWikiConverter.InIndex()) indexToAggr.Out().To(triplesToWikiConverter.InAggregate()) triplesToWikiConverter.OutPage().To(xmlCreator.InWikiPage()) xmlCreator.OutTemplates().To(templateWriter.In()) xmlCreator.OutProperties().To(propertyWriter.In()) xmlCreator.OutPages().To(pageWriter.In()) (So far only used in SciPipe, not yet FlowBase)
  • 31.
    SciPipe Write Scientific Workflowsin Go ● Define processes with shell command patterns ● Atomic writes, Restartable workflows, Caching ● Automatic file naming ● Audit logging ● Workflow graph plotting ● Intro & Docs: scipipe.org ● Preprint paper: doi.org/10.1101/380808
  • 32.
    SciPipe ● Workflow ● Keepstrack of dependency graph ● Process ● Added to workflows ● Long-running ● Typically one per operation ● Task ● Spawned by processes ● Executes just one shell command or custom Go function ● Typically one task spawned per operation on a set of input files ● Information Packet (IP) ● Most common data type passed between processes Workflow Process File IP Task Task Task
  • 33.
    “Hello World” inSciPipe package main import ( // Import the SciPipe package, aliased to 'sp' sp "github.com/scipipe/scipipe" ) func main() { // Init workflow with a name, and max concurrent tasks wf := sp.NewWorkflow("hello_world", 4) // Initialize processes and set output file paths hello := wf.NewProc("hello", "echo 'Hello ' > {o:out}") hello.SetOut("out", "hello.txt") world := wf.NewProc("world", "echo $(cat {i:in}) World >> {o:out}") world.SetOut("out", "{i:in|%.txt}_world.txt") // Connect network world.In("in").From(hello.Out("out")) // Run workflow wf.Run() }
  • 34.
    “Hello World” inSciPipe package main import ( // Import the SciPipe package, aliased to 'sp' sp "github.com/scipipe/scipipe" ) func main() { // Init workflow with a name, and max concurrent tasks wf := sp.NewWorkflow("hello_world", 4) // Initialize processes and set output file paths hello := wf.NewProc("hello", "echo 'Hello ' > {o:out}") hello.SetOut("out", "hello.txt") world := wf.NewProc("world", "echo $(cat {i:in}) World >> {o:out}") world.SetOut("out", "{i:in|%.txt}_world.txt") // Connect network world.In("in").From(hello.Out("out")) // Run workflow wf.Run() } ● Import SciPipe ● Set up any default variables or data, handle flags etc ● Initiate workflow ● Create processes ● Define outputs and paths ● Connect outputs to inputs (dependencies / data flow) ● Run the workflow
  • 35.
    “Hello World” inSciPipe package main import ( // Import the SciPipe package, aliased to 'sp' sp "github.com/scipipe/scipipe" ) func main() { // Init workflow with a name, and max concurrent tasks wf := sp.NewWorkflow("hello_world", 4) // Initialize processes and set output file paths hello := wf.NewProc("hello", "echo 'Hello ' > {o:out}") hello.SetOut("out", "hello.txt") world := wf.NewProc("world", "echo $(cat {i:in}) World >> {o:out}") world.SetOut("out", "{i:in|%.txt}_world.txt") // Connect network world.In("in").From(hello.Out("out")) // Run workflow wf.Run() } ● Import SciPipe ● Set up any default variables or data, handle flags etc ● Initiate workflow ● Create processes ● Define outputs and paths ● Connect outputs to inputs (dependencies / data flow) ● Run the workflow
  • 36.
    “Hello World” inSciPipe package main import ( // Import the SciPipe package, aliased to 'sp' sp "github.com/scipipe/scipipe" ) func main() { // Init workflow with a name, and max concurrent tasks wf := sp.NewWorkflow("hello_world", 4) // Initialize processes and set output file paths hello := wf.NewProc("hello", "echo 'Hello ' > {o:out}") hello.SetOut("out", "hello.txt") world := wf.NewProc("world", "echo $(cat {i:in}) World >> {o:out}") world.SetOut("out", "{i:in|%.txt}_world.txt") // Connect network world.In("in").From(hello.Out("out")) // Run workflow wf.Run() } ● Import SciPipe ● Set up any default variables or data, handle flags etc ● Initiate workflow ● Create processes ● Define outputs and paths ● Connect outputs to inputs (dependencies / data flow) ● Run the workflow
  • 37.
    “Hello World” inSciPipe package main import ( // Import the SciPipe package, aliased to 'sp' sp "github.com/scipipe/scipipe" ) func main() { // Init workflow with a name, and max concurrent tasks wf := sp.NewWorkflow("hello_world", 4) // Initialize processes and set output file paths hello := wf.NewProc("hello", "echo 'Hello ' > {o:out}") hello.SetOut("out", "hello.txt") world := wf.NewProc("world", "echo $(cat {i:in}) World >> {o:out}") world.SetOut("out", "{i:in|%.txt}_world.txt") // Connect network world.In("in").From(hello.Out("out")) // Run workflow wf.Run() } ● Import SciPipe ● Set up any default variables or data, handle flags etc ● Initiate workflow ● Create processes ● Define outputs and paths ● Connect outputs to inputs (dependencies / data flow) ● Run the workflow
  • 38.
    “Hello World” inSciPipe package main import ( // Import the SciPipe package, aliased to 'sp' sp "github.com/scipipe/scipipe" ) func main() { // Init workflow with a name, and max concurrent tasks wf := sp.NewWorkflow("hello_world", 4) // Initialize processes and set output file paths hello := wf.NewProc("hello", "echo 'Hello ' > {o:out}") hello.SetOut("out", "hello.txt") world := wf.NewProc("world", "echo $(cat {i:in}) World >> {o:out}") world.SetOut("out", "{i:in|%.txt}_world.txt") // Connect network world.In("in").From(hello.Out("out")) // Run workflow wf.Run() } ● Import SciPipe ● Set up any default variables or data, handle flags etc ● Initiate workflow ● Create processes ● Define outputs and paths ● Connect outputs to inputs (dependencies / data flow) ● Run the workflow
  • 39.
    “Hello World” inSciPipe package main import ( // Import the SciPipe package, aliased to 'sp' sp "github.com/scipipe/scipipe" ) func main() { // Init workflow with a name, and max concurrent tasks wf := sp.NewWorkflow("hello_world", 4) // Initialize processes and set output file paths hello := wf.NewProc("hello", "echo 'Hello ' > {o:out}") hello.SetOut("out", "hello.txt") world := wf.NewProc("world", "echo $(cat {i:in}) World >> {o:out}") world.SetOut("out", "{i:in|%.txt}_world.txt") // Connect network world.In("in").From(hello.Out("out")) // Run workflow wf.Run() } ● Import SciPipe ● Set up any default variables or data, handle flags etc ● Initiate workflow ● Create processes ● Define outputs and paths ● Connect outputs & inputs (dependencies / data flow) ● Run the workflow
  • 40.
    “Hello World” inSciPipe package main import ( // Import the SciPipe package, aliased to 'sp' sp "github.com/scipipe/scipipe" ) func main() { // Init workflow with a name, and max concurrent tasks wf := sp.NewWorkflow("hello_world", 4) // Initialize processes and set output file paths hello := wf.NewProc("hello", "echo 'Hello ' > {o:out}") hello.SetOut("out", "hello.txt") world := wf.NewProc("world", "echo $(cat {i:in}) World >> {o:out}") world.SetOut("out", "{i:in|%.txt}_world.txt") // Connect network world.In("in").From(hello.Out("out")) // Run workflow wf.Run() } ● Import SciPipe ● Set up any default variables or data, handle flags etc ● Initiate workflow ● Create processes ● Define outputs and paths ● Connect outputs to inputs (dependencies / data flow) ● Run the workflow
  • 41.
    Writing SciPipe workflows packagemain import ( "github.com/scipipe/scipipe" ) const dna = "AAAGCCCGTGGGGGACCTGTTC" func main() { wf := scipipe.NewWorkflow("DNA Base Complement Workflow", 4) makeDNA := wf.NewProc("Make DNA", "echo "+dna+" > {o:dna}") makeDNA.SetOut("dna", "dna.txt") complmt := wf.NewProc("Base Complement", "cat {i:in} | tr ATCG TAGC > {o:compl}") complmt.SetOut("compl", "{i:in|%.txt}.compl.txt") reverse := wf.NewProc("Reverse", "cat {i:in} | rev > {o:rev}") reverse.SetOut("rev", "{i:in|%.txt}.rev.txt") complmt.In("in").From(makeDNA.Out("dna")) reverse.In("in").From(complmt.Out("compl")) wf.Run() } ● Import SciPipe ● Set up any default variables or data, handle flags etc ● Initiate workflow ● Create processes ● Define outputs and paths ● Connect outputs to inputs (dependencies / data flow) ● Run the workflow
  • 42.
    Writing SciPipe workflows packagemain import ( "github.com/scipipe/scipipe" ) const dna = "AAAGCCCGTGGGGGACCTGTTC" func main() { wf := scipipe.NewWorkflow("DNA Base Complement Workflow", 4) makeDNA := wf.NewProc("Make DNA", "echo "+dna+" > {o:dna}") makeDNA.SetOut("dna", "dna.txt") complmt := wf.NewProc("Base Complement", "cat {i:in} | tr ATCG TAGC > {o:compl}") complmt.SetOut("compl", "{i:in|%.txt}.compl.txt") reverse := wf.NewProc("Reverse", "cat {i:in} | rev > {o:rev}") reverse.SetOut("rev", "{i:in|%.txt}.rev.txt") complmt.In("in").From(makeDNA.Out("dna")) reverse.In("in").From(complmt.Out("compl")) wf.Run() } ● Import SciPipe ● Set up any default variables or data, handle flags etc ● Initiate workflow ● Create processes ● Define outputs and paths ● Connect outputs to inputs (dependencies / data flow) ● Run the workflow
  • 43.
    Writing SciPipe workflows packagemain import ( "github.com/scipipe/scipipe" ) const dna = "AAAGCCCGTGGGGGACCTGTTC" func main() { wf := scipipe.NewWorkflow("DNA Base Complement Workflow", 4) makeDNA := wf.NewProc("Make DNA", "echo "+dna+" > {o:dna}") makeDNA.SetOut("dna", "dna.txt") complmt := wf.NewProc("Base Complement", "cat {i:in} | tr ATCG TAGC > {o:compl}") complmt.SetOut("compl", "{i:in|%.txt}.compl.txt") reverse := wf.NewProc("Reverse", "cat {i:in} | rev > {o:rev}") reverse.SetOut("rev", "{i:in|%.txt}.rev.txt") complmt.In("in").From(makeDNA.Out("dna")) reverse.In("in").From(complmt.Out("compl")) wf.Run() } ● Import SciPipe ● Set up any default variables or data, handle flags etc ● Initiate workflow ● Create processes ● Define outputs and paths ● Connect outputs to inputs (dependencies / data flow) ● Run the workflow
  • 44.
    Writing SciPipe workflows packagemain import ( "github.com/scipipe/scipipe" ) const dna = "AAAGCCCGTGGGGGACCTGTTC" func main() { wf := scipipe.NewWorkflow("DNA Base Complement Workflow", 4) makeDNA := wf.NewProc("Make DNA", "echo "+dna+" > {o:dna}") makeDNA.SetOut("dna", "dna.txt") complmt := wf.NewProc("Base Complement", "cat {i:in} | tr ATCG TAGC > {o:compl}") complmt.SetOut("compl", "{i:in|%.txt}.compl.txt") reverse := wf.NewProc("Reverse", "cat {i:in} | rev > {o:rev}") reverse.SetOut("rev", "{i:in|%.txt}.rev.txt") complmt.In("in").From(makeDNA.Out("dna")) reverse.In("in").From(complmt.Out("compl")) wf.Run() } ● Import SciPipe ● Set up any default variables or data, handle flags etc ● Initiate workflow ● Create processes ● Define outputs and paths ● Connect outputs to inputs (dependencies / data flow) ● Run the workflow
  • 45.
    Writing SciPipe workflows packagemain import ( "github.com/scipipe/scipipe" ) const dna = "AAAGCCCGTGGGGGACCTGTTC" func main() { wf := scipipe.NewWorkflow("DNA Base Complement Workflow", 4) makeDNA := wf.NewProc("Make DNA", "echo "+dna+" > {o:dna}") makeDNA.SetOut("dna", "dna.txt") complmt := wf.NewProc("Base Complement", "cat {i:in} | tr ATCG TAGC > {o:compl}") complmt.SetOut("compl", "{i:in|%.txt}.compl.txt") reverse := wf.NewProc("Reverse", "cat {i:in} | rev > {o:rev}") reverse.SetOut("rev", "{i:in|%.txt}.rev.txt") complmt.In("in").From(makeDNA.Out("dna")) reverse.In("in").From(complmt.Out("compl")) wf.Run() } ● Import SciPipe ● Set up any default variables or data, handle flags etc ● Initiate workflow ● Create processes ● Define outputs and paths ● Connect outputs to inputs (dependencies / data flow) ● Run the workflow
  • 46.
    Writing SciPipe workflows packagemain import ( "github.com/scipipe/scipipe" ) const dna = "AAAGCCCGTGGGGGACCTGTTC" func main() { wf := scipipe.NewWorkflow("DNA Base Complement Workflow", 4) makeDNA := wf.NewProc("Make DNA", "echo "+dna+" > {o:dna}") makeDNA.SetOut("dna", "dna.txt") complmt := wf.NewProc("Base Complement", "cat {i:in} | tr ATCG TAGC > {o:compl}") complmt.SetOut("compl", "{i:in|%.txt}.compl.txt") reverse := wf.NewProc("Reverse", "cat {i:in} | rev > {o:rev}") reverse.SetOut("rev", "{i:in|%.txt}.rev.txt") complmt.In("in").From(makeDNA.Out("dna")) reverse.In("in").From(complmt.Out("compl")) wf.Run() } ● Import SciPipe ● Set up any default variables or data, handle flags etc ● Initiate workflow ● Create processes ● Define outputs and paths ● Connect outputs to inputs (dependencies / data flow) ● Run the workflow
  • 47.
    Writing SciPipe workflows packagemain import ( "github.com/scipipe/scipipe" ) const dna = "AAAGCCCGTGGGGGACCTGTTC" func main() { wf := scipipe.NewWorkflow("DNA Base Complement Workflow", 4) makeDNA := wf.NewProc("Make DNA", "echo "+dna+" > {o:dna}") makeDNA.SetOut("dna", "dna.txt") complmt := wf.NewProc("Base Complement", "cat {i:in} | tr ATCG TAGC > {o:compl}") complmt.SetOut("compl", "{i:in|%.txt}.compl.txt") reverse := wf.NewProc("Reverse", "cat {i:in} | rev > {o:rev}") reverse.SetOut("rev", "{i:in|%.txt}.rev.txt") complmt.In("in").From(makeDNA.Out("dna")) reverse.In("in").From(complmt.Out("compl")) wf.Run() } ● Import SciPipe ● Set up any default variables or data, handle flags etc ● Initiate workflow ● Create processes ● Define outputs and paths ● Connect outputs to inputs (dependencies / data flow) ● Run the workflow
  • 48.
    Running it go runrevcompl.go
  • 49.
  • 50.
  • 51.
    Turn Audit loginto TeX/PDF report TeX template by Jonathan Alvarsson @jonalv
  • 52.
    ● Intuitive behaviour:Like conveyor belts & stations in a factory. ● Flexible: Combine command-line programs with Go components ● Custom file naming: Easy to manually browse output files ● Portable: Distribute as Go code or as compiled executable files ● Easy to debug: Use any Go debugging tools or even just println() ● Powerful audit logging: Stream outputs via UNIX FIFO files ● Efficient & Parallel: Fast code + Efficient use of multi-core CPU Benefits of SciPipe - Thanks to Go + FBP
  • 53.
  • 54.
    Thank you foryour time! Using Flow-based programming ... to write Tools and Workflows for Scientific Computing Talk at Go Stockholm Conference Oct 6, 2018 Samuel Lampa | bionics.it | @saml (slack) | @smllmp (twitter) Dept. of Pharm. Biosci, Uppsala University | www.farmbio.uu.se | pharmb.io