EVOLUTIONARY VISUAL SOFTWARE ANALYTICS
Antonio González Torres
Doctoral Advisors
Roberto Therón Sánchez
Francisco J. García Peñalvo
Ph.D. Dissertation
Faculty of Science
Department of Computer Science and Automation
May 21, 2015
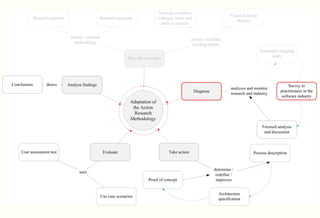
Presentation Outline
Research Problem
Research Problem
Research Problem
Research Problem
Research Problem
Research Problem
Research Problem
Research Problem
Research Problem
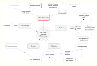
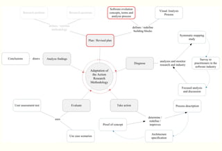
Research Questions
Main Research Question
Secondary Research Questions
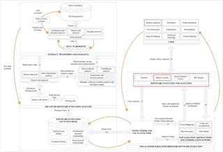
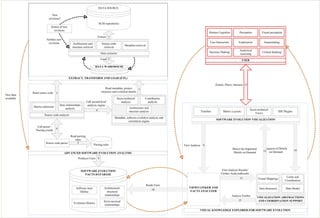
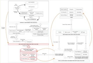
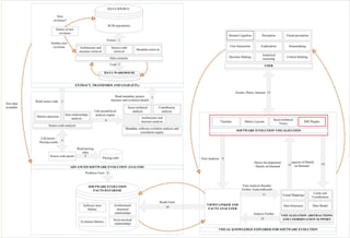
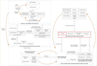
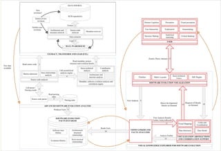
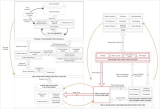
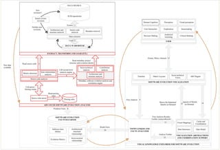
Concepts
§  Software Configuration Management (SCM)
§  Software Evolution
§  Software Evolution Analysis
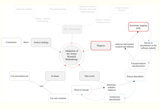
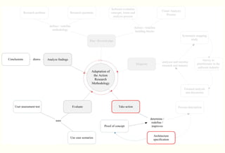
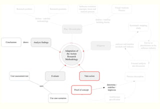
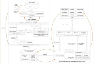
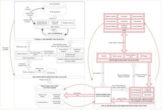
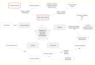
Visual Analysis Process
Visual Analysis Process
Keim et al.
Visual Analysis Process
Keim et al.
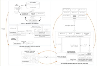
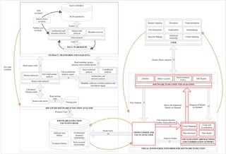
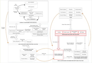
Systematic Mapping Study
Research Question
Inclusion and Exclusion Criteria
§ Time period of the study: 2007 – 2013
§ Papers studied: 219 filtered and revised, 149 papers were evaluated
§ Relevance of papers
§ Full papers
§ Type of proposal or evaluation
§ Types of data analysis supported
§ Time period of data under analysis
Survey to Practioners
§  Research Question
§  Participants
Survey to Practioners
Reason for not using visualization tools during software development
Survey to Practioners
Perceived adoption blockers for visualization tools
Focused Discussion
§  Scalability and easy to use tools for team awareness and
system structure
§  66% of the respondents use the basic visualizations
included in IDE tools to examine class hierarchies and
navigating dependencies
§  44.5% make use of the basic version-tree visualization
included in SCM tools
§  Visualization and VA tools must be integrated into IDEs
and SCM, in the form of plugins
!
!
!
!
!
!
!
!
!
Timelines
Granular Timeline
Linear Timeline
Linear Timeline
Linear Timeline
Linear Timeline
Linear Timeline
Revision Tree
Revision Tree
Revision Tree
Granular Timeline
Gridmaster
Gridmaster
Socio Technical Graph
Vídeo
https://youtu.be/ojACBL04XJM
User Study
User Study
User Study
Conclusions
1.  Companies use SCM and bug tracking tools to record and
manage data related to maintenance and development processes
2.  Simple visualizations are used by the software industry, in their
majority, integrated into SCM and IDE tools, but programmers
are not aware of the options that these tools have available
3.  Research works mostly use software evolution visualization
approaches and do not involve user abilities actively
4.  Tools needs to be prepared for the analysis of large datasets
associated to the evolution of systems
Conclusions
5.  The definition and description of the application of Visual
Analytics to Software Evolution was identified, thus it was
successfuly defined and validated
6.  It is recommended to involve users throughout the design of
tools based on the Evolutionary Visual Software Analytics
process
ü  Requirement elicitation
ü  Design
ü  Brainstorming reviews
ü  Evaluations and usability studies
Future Research
1.  Software development is increasingly being developed
using cloud based IDEs, SCM and bug tracking tools
2.  Programmers and managers require support to understand
software system changes and evolution in a similar
manner to desktop based development
3.  Visual Analytics tools should be integrated into these
cloud based tools in the form of plugins or core
components
Publications
v Journals: 4 -- Conferences: 9
1.  González-Torres, A., García-Peñalvo, F. J., Therón, R, Colomo-Palacios R. Science of
Computer Programming, accepted, ISSN: 0167-6423 (Impact factor: 0.548)
2.  González-Torres, A., García-Peñalvo, F. J., Therón, R. Human Computer Interaction
in Evolutionary Visual Software Analytics. Computers in Human Behavior, vol. 29,
no. 2, pages 486-495 (March 2013) ISSN: 0747-5632 (Impact factor: 2:273)
3.  González-Torres, A., García-Peñalvo, F. J., Therón, R. How Evolutionary Visual
Software Analytics Supports Knowledge Discovery. Journal of Information Science
and Engineering, vol. 29, no. 1, pages 17-34 (January, 2013) ISSN: 1016-2364
(Impact factor: 0:333)
4.  García, J., Gómez-Aguilar, D. A., González-Torres, A., García-Peñalvo, F. J.,
Therón, R. A Middleware Framework to Create Data Structures for a Visual
Analytics Object Oriented Approach. International Journal of Knowledge and
Learning, Vol. 6, no. 2/3 pages 256-267 (2010) ISSN: 1741-1009
QUESTIONS?
THANKS!
EVOLUTIONARY VISUAL SOFTWARE ANALYTICS
Antonio González Torres
Doctoral Advisors
Roberto Therón Sánchez
Francisco J. García Peñalvo
Ph.D. Dissertation
Faculty of Science
Department of Computer Science and Automation
May 21, 2015

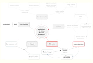
Evolutionary visual software analytics