Oesophageal
Diagnostics
Dr. Shashank Agrawal
Oesophagus anatomy and physiology
UPPER GI ENDOSCOPY
• Over the past several decades, flexible endoscopy has shifted the
management of numerous gastrointestinal diseases from the surgeon to
the endoscopist.
• What had started as a diagnostic discipline has now become one of
advanced therapeutic potential.
• The concept of performing endoscopic surgery has become a reality with
the advancement of endoluminal therapies for neoplasia,
gastroesophageal (GE) reflux, motility disorders like achalasia and
gastroparesis, and obesity.
• With advanced endoscopic tools at our disposal, endoscopic therapies are
increasingly used as rescue therapies as well, especially after foregut
surgical interventions.
• The flexible endoscope was initially developed in 1957 as an imaging
device dependent on the delivery of light and transmission of the
image along multiple bundles of chemically treated glass fibers.
• The fiberoptic bundle is 2 to 3 mm wide and is composed of 20,000 to
40,000 individual fine glass fibers, each approximately 10 μm in
diameter.
• The majority of endoscopes in use today are videoscopic, in which
image is created from reflections onto a charge coupled device (CCD),
which is a chip mounted at the end of the endoscope.
• The CCD chip has thousands of pixels (light-sensitive points), which
directly increase image resolution.
Basic anatomy
Advances
• Variable stiffness endoscopes
• Shape Locking devices
• Self propelled colonoscopes
Imaging advances
• Chromoendoscopy
• Magnification Endoscopy
• Confocal fluorescence microendoscopy
• Narrow band imaging
• Autofluorescence
• Optical coherence tomography
• Light scattering spectroscopy
UPPER GASTROINTESTINAL ENDOSCOPY
• The indications for upper gastrointestinal (UGI) endoscopy (EGD) can
be divided between those for diagnosis and those to provide for
potential therapy.
• Diagnostic EGD is used for the evaluation or surveillance of patients
who present with “alarm symptoms” as do those with abnormal or
inconclusive radiographic studies.
• Follow-up evaluations for ulcers or surveillance for patients with
Barrett esophagus are also indications.
• Therapeutic upper endoscopic interventions include the management
of bleeding, removal or ablation of premalignant or malignant lesions,
management of UGI obstructions, leaks or fistulae, and the creation
of enteral access for supplemental feeding or decompression.
• EGD indications also now include treatment of disorders such as
achalasia and gastroparesis through intramural surgery and
interventions for GE reflux disease (GERD). Endoscopic bariatric
therapies are increasingly being adopted as well.
Contraindications
• Recent myocardial infarction, pneumonia, and recent foregut surgical
procedure are relative contraindications for EGD.
• A recent surgical anastomosis is most likely safe at any time during the
postoperative period to be evaluated endoscopically, remembering that
tissue strength will be weakest on postoperative days 5 to 7.
• Coagulopathy secondary to thrombocytopenia, liver failure, renal failure,
and exogenous use of anticoagulants and platelet-inhibiting agents are
relative contraindications for a diagnostic EGD but absolute
contraindications for a therapeutic intervention.
• Patient noncooperation and inability for a patient to be safely sedated due
to high cardiopulmonary risk are also contraindications to EGD.
Dysphagia
• True dysphagia (odyno,Globus)
• Oropharyngeal or Esophageal
• Motor or Mechanical
Patients with structural disorders
of the esophagus typically have
dysphagia with solids
alone, in contrast to patients with
motility disorders, present with
both liquid and solid food.
Etiologies
• Peptic strictures, a sequela of GERD, have
been reported to account for up to 80%
of all benign esophageal strictures.
• However, their incidence appears to have
decreased in the last decade because of
the widespread use of proton pump
inhibitors.
• With the reported increase in its
prevalence, eosinophilic esophagitis (EoE)
is now recognized as a common benign
cause of dysphagia.
• Motility disorders that cause dysphagia
include achalasia, diffuse esophageal
spasm, and hypomotility secondary to
scleroderma and other connective tissue
disorders.
• Endoscopy is indicated in patients with dysphagia to determine the
underlying etiology, exclude malignant and premalignant conditions,
assess the need for therapy, and perform therapy, such as dilation
and for taking biopsies.
• In contrast to mechanical stenoses, motility disorders may not
respond to dilation, with achalasia being the notable exception.
• Adults are usually able to tolerate a modified diet at an esophageal
luminal diameter of 15 mm and a regular diet at an esophageal
luminal diameter of 18 mm. An esophageal luminal diameter of <13
mm results in dysphagia.
Peptic stricture
• A peptic stricture is a smooth,
concentric, fixed narrowing most
commonly seen in the lower
esophagus, which may occur in the
presence or absence of esophagitis.
• Maloney, push-type dilators and
balloon dilators with similar efficacy.
• The degree of dilation in a session
should be based on the severity of the
stricture. The “rule of 3” for bougie
dilation has been accepted but not
formally studied for its safety.
Schatzki ring- Prominent B ring
• A Schatzki ring is a diaphragm-like
web that is located at the
squamocolumnar junction and
usually marks the proximal margin
of a hiatal hernia.
• This is best detected on a barium
swallow because it may disappear
with air insufflation at endoscopy.
• Dilation with a single, large (16 mm
to 20 mm) dilator leads to rupture
of the Schatzki ring, and
symptomatic relief in almost all
patients.
Eosinophilic esophagitis
• In EoE, initial evaluation should
include esophageal biopsies to
confirm the diagnosis, followed by
medical management.
• A consensus committee on EoE
recommended that dilation be
reserved for patients who have a
dominant esophageal stricture or ring
as well as those who remain
symptomatic despite medical therapy.
• In these patients, dilation should be
performed cautiously with small-
caliber dilators, followed by slow
advancement, not exceeding a
maximal diameter of 18 mm
Postesophagectomy anastomotic strictures
• Anastomotic strictures have been reported in 9%
to 48% of patients after esophagectomy for
esophageal cancer.
• Both bougie and balloon dilation have been used
for treatment of anastomotic strictures, with a
success rate of up to 93%.
• However, there is a high recurrence rate and
patients often require frequent and multiple
sessions (median 2-9 per patient) to achieve
effective dilation.
• Electrocautery needle-knife treatment has been
described in the management of anastomotic
strictures that are resistant to dilation, but long-
term outcomes in large series are unavailable.
• Tissue remodeling with temporary placement of
fully covered self-expandible metal stents has been
increasingly applied for the management of these
benign, refractory, esophageal strictures.
Post-radiation strictures
• Proximal esophageal strictures occur
in 2% to 16% of patients after
radiation therapy for head and neck or
lung cancer.
• The majority of the radiation-induced
strictures are complex, and several
sessions of bougie dilation may be
necessary for adequate treatment.
• A combined antegrade-retrograde
rendezvous approach has been
described in case reports and case
series for the management of severe
radiation-induced strictures with
complete occlusion of the proximal
esophagus.
Caustic stricture
• 1st endoscopy is preferred within
36 hrs.
• Avoided on 3-5th day.
• Endoscopic dilatation is
preferred 1st line once stricture
developes.
Recurrent or refractory esophageal strictures
• Steroids
• Stents
• Self-bougienage
• A refractory or recurrent stricture has
been defined as an anatomic
restriction due to cicatricial luminal
compromise or fibrosis that results in
dysphagia in the absence of
endoscopic evidence of inflammation.
• This may occur as the result of either
an inability to successfully dilate the
stricture to a diameter of 14 mm over
5 sessions at 2-week intervals
(refractory) or as a result of an
inability to maintain a satisfactory
luminal diameter for 4 weeks once the
target diameter of 14 mm has been
achieved (recurrent).
Achalasia
• The appearance of rosette-like
esophageal folds, or a pinstripe
pattern.
• Esophageal dilation for achalasia
involves forceful disruption of
the lower esophageal
sphincter(35-40mm balloon).
• Botulinum toxin
• Peroral endoscopic myotomy
(POEM) is a new endoscopic
procedure.
Early Neoplastic Lesions
• SQUAMOUS CELL DYSPLASIA
Diagnosing esophageal cancer at an early stage is crucial in improving
the prognosis. The 5-year survival rate is approaching 90%, and a 25-
year survival rate of 50% can be achieved when cancer is diagnosed at
an early stage.
Pink Lesions Metallic silver sign
• A high resolution or magnifying endoscopy allows detail examination
of mucosal capillary pattern and detection of early neoplastic
neovascularization.
• A classification system of the intraepithelial papillary capillary loop
(IPCL) has been introduced to grade the severity of these early
neoplastic changes.
Intraepithelial papillary capillary loop
BARRETT ESOPHAGUS AND
ADENOCARCINOMA
• BE is defined as replacement of the normal esophageal squamous
epithelium by columnar epithelium, characterized by the presence of
goblet cells or specialized intestinal metaplasia (SIM), and is only
known pre-malignant condition to CA esophagus.
• Numerous image-enhanced modalities have been introduced, but the
best imaging modality remains contentious.
Chromoendoscopy
• Chromoendoscopy uses the method of tissue staining to characterize
mucosal lesions that are not readily visible and may provide finer details of
mucosal abnormalities.
• Methylene blue (MB) is the most commonly studied dye in the examination
of BE.
• Dysplastic cells are detected as they generally do not take up the stain and
have enlarged nuclei, small cytoplasm, and no goblet cells. These changes
result in the heterogeneity of staining, with the areas which stain strongly
suggesting intestinal metaplasia while the areas which stain poorly reflect
underlying dysplasia.
• Other agents used in chromoendoscopy include indigo carmine (IC), acetic
acid (AA), crystal violet, and Lugol’s solution
AA chromoendoscopy
• AA chromoendoscopy can be combined with high-definition
endoscopy or HME, which is known as enhanced magnification
endoscopy.
Round Pit Reticular Pit
Villous with no
Pit Ridge Pattern
Gastric
Metaplasia
Intestinal
Metaplasia
Narrow-band imaging
• NBI is an optical image-enhanced technology that uses narrow
bandwidth filters.
• It utilizes a white light source with the projection of mainly blue and
green light to enhance the visualization of superficial mucosal
structure and vasculature.
• The blue light (400– 430 nm) highlights the capillaries in the
superficial mucosa through mean peak absorption of hemoglobin.
• The green light (525–555 nm), on the other hand, penetrates deeper
into the mucosa.
Japanese interpretation
Autofluorescence imaging
• Autofluorescence imaging (AFI) uses red–green–blue sequential
illumination through a special rotating color filter wheel in front of a xenon
light source.
• Autofluorescence imaging (AFI) is a technique that can potentially
differentiate tissue types based on their differences in fluorescence
emission.
• When tissues are exposed to short wavelength light endogenous biological
substances (i.e. fluorophores) are excited, leading to the emission of
fluorescent light of a longer wavelength (i.e. autofluorescence).
• Neoplastic Barrett’s mucosa tends to appear dark purple, while non-
dysplastic mucosa is typically green.
• Boerwinkel and colleagues data from five published studies to assess the value of AFI in the selection of
treatment outcomes.
• There were a total of 371 participants who were referred for surveillance and for early-stage neoplasia.
• Thirty-nine out of 211 patients undergoing surveillance had HGD, of which 59% were detected by WLE, 28%
by random biopsies and 13% by AFI.
• AFI currently lacks sufficient specificity to make it a stand-alone diagnostic modality in clinical practice.
Optical coherence tomography
• Optical coherence tomography (OCT) is a non-contrast light-based
imaging technique that obtains cross-sectional images of target tissue
with a high resolution.
• It provides a 2D or 3D gray-scale representation of microscopic tissue
architecture to a depth of 1–3 mm.
Confocal endomicroscopy
• Confocal endomicroscopy (CEM) can be performed using probe-based
(pCEM) and endoscope-based (eCEM) techniques.
• Intravenous fluorescein contrast is essential for confocal imaging.
Once administered intravenously, there is enhancement of vascular
structures and the mucosa, lasting about 20 min. Images are acquired
immediately preferably within 1–8 min by placing the tip of the
endomicroscope against the mucosal surface.
Gut: first published as 10.1136/gut.52.suppl_4.iv12 on 1 June
2003.
CEM- Biopsy in VIVO
BE HGD
LIGHT SCATTERING SPECTROSCOPY
• Light scattering or reflectance spectroscopy (LSS) uses an analysis of the
intensity and wavelength of light reflected from the surface of a given
tissue to estimate the size and degree of crowding of surface epithelial
nuclei.
• The reflectance of light from a tissue results from two properties of light
that are inherent to a given tissue: absorption and scattering.
• Absorption depends upon the tissue concentration of specific
biochemicals, such as haemoglobin, which absorb particular wavelengths
of light while reflecting all others.
• Scattering depends upon the size and density of space occupying structures
such as collagen, nuclei, and other organelles in the tissue being studied.
Endocytoscopy
• It allows real-time visualization of cellular and subcellular structures
after applying mucolytic agents like n-acetylcysteine and staining the
mucosa with 0.5–1% MB or 0.25% toluidine blue.
• Assessment is made based on several cytological and architectural
structures including the density, size and arrangement of cells; the
size and shape of the nuclei; the nucleus to cytoplasm ratio and the
staining pattern.
• Various exogenous dyes like indocyanine green coupled to antihuman
carcinoembryonic antigen, 5-aminolevulinic acid (5-ALA) helps in
detecting microlesion in mucosa and are in race to eliminate need of
histological biopsy in near future.
Staging of Esophageal Malignancies
• Complete staging of esophageal cancer traditionally involves
endoscopic ultrasound (EUS) and fine-needle aspiration (FNA) in
conjunction with cross-sectional imaging.
• Endosonographic characteristics of malignant lymph nodes include
size >10 mm, round and smooth features, proximity to the primary
tumor, and hypoechogenicity.
Role of Endoscopy in Hiatal Hernia
-Most common
-Associated with the widening of the hiatal
orifice, the phrenoesophageal membrane
becomes attenuated and inconspicuous in
comparison to its normal prominence.
-Reflux symptoms.
Acute gastric obstruction, incarceration, and
perforation
Type 1
• Kahrilas, PJ, Wu, S, Lin, S, et al. Attenuation of esophageal shortening during peristalsis with hiatus hernia. Gastroenterology 1995;109:1818.
• Sliding hiatus hernia is diagnosed when the apparent separation
between the squamocolumnar junction and the diaphragmatic
impression is greater than 2 cm.
• Barret and swallowing being confounding.
• Retroflexed view- assessment of hiatal integrity along with the
assessment of axial displacement.
• “flap valve” integrity evaluation.
In the grade I configuration, a ridge of muscular tissue is closely approximated to the shaft of the retroflexed endoscope. With a
grade II configuration the ridge of tissue is slightly less well defined and there has been slight displacement of the
squamocolumnar junction along with widening of the angle of His. In the grade III appearance the ridge of tissue at the gastric
entry way is barely present and there is often incomplete luminal closure around the endoscope. With grade IV deformity, no
muscular ridge is present at the gastric entry. The gastroesophageal area stays open all the time, and squamous epithelium of the
distal esophagus can be seen from the retroflexed endoscopic view. A hiatus hernia is always present with grade IV deformity.
Modified from Hill, LD, Kraemer, SJM, Aye, RW, et al. Laparoscopic Hill repair. Contemporary Surgery, 1994;44:1.
Role of Endoscopy in GERD
• A diagnosis of GERD can be made based on symptoms and confirmed by a
favorable response to antisecretory medical therapy.
• Failure to respond to appropriate antisecretory medical therapy should
prompt evaluation with EGD and consideration of other diagnostic
modalities, including ambulatory pH monitoring, esophageal manometry,
and/ or multichannel impedance testing.
• Endoscopy is often performed in the evaluation of patients with
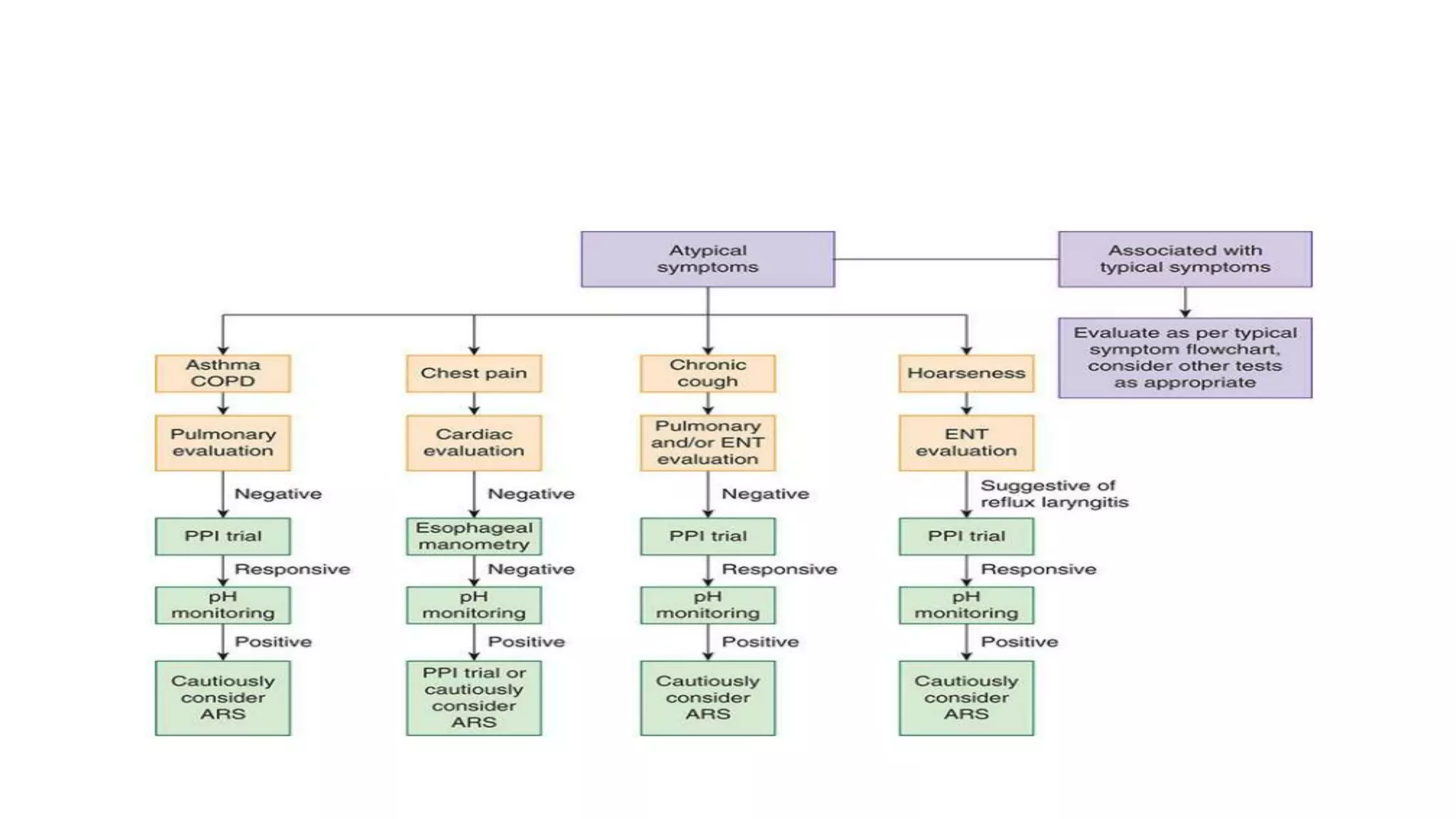
suspected extraesophageal manifestations of GERD who present with
symptoms such as choking, coughing, hoarseness, asthma, laryngitis,
chronic sore throat, or dental erosions.
• Given that the majority of these patients will not have endoscopic
evidence of erosive esophagitis, especially when taking empiric
medical therapy for GERD, the routine use of EGD to evaluate
extraesophageal symptoms of GERD is not recommended.
• Evidence is also lacking to support the routine use of EGD in patients
with uncomplicated GERD (50% have non-erosive esophagitis).
Grading of Esophagitis
Diagnostic role of UGIE in UGI bleed
• The guidelines AASLD
recommend that endoscopy
should be performed within 12 h
for acute variceal bleeding.
• For non variceal bleed UGIE
should be consider within 12-
13hr if Glasgow-Blatchford
Score (GBS) ≥ 12.
Various scores in UGI Bleed
ESOPHAGEAL MANOMETRY
• The function of the esophagus is supported by its muscular wall, which is
made up of two structures: a longitudinal external muscular layer and a
circular internal layer.
• These muscular formations are regulated by three orders of innervation:
intrinsic autonomous composed of the intramural plexuses of Meissner
and Auerbach, sympathetic and parasympathetic deriving from the
cervical, thoracic and splanchnic ganglia, and, finally, the vagal esophageal
plexus.
• While the longitudinal musculature exerts above all a tensile action (like a
stretched rubber band - the organ quickly shrinks to about one-third of its
original length after total esophagectomy), the circular musculature exacts
a propulsive action.
• The act of swallowing (even without the bolus) triggers in a progressive
sequence the so-called “primary wave”, which runs the whole length of the
esophagus; the LES, meanwhile, is already released at the start of the act,
ready to restore itself to a state of high pressure (HPZ reset) as soon as the
entire propulsive phase is completed.
• Beginning at the medial-inferior third of the organ, propulsive movements
known as “secondary waves” are generated, which expel the reflux.
• “The esophagus can create a sphincter wherever it wants” is suggestive.
This pathologic activity is characterized by the so-called “third waves”.
• Infused catheter of conventional manometry
(Dentsleeve), a small stream of distilled water
passes through a spiral-arranged side hole
(red triangle) in the catheter sensor. The
catheter sensor measures the motion of the
gastrointestinal tract as it blocks this water
flow; this is the intra-esophageal pressure.
• A solid-state catheter of high-resolution
manometry ; closely spaced circumferential
pressure sensors (red triangle), 1 cm apart
with 36 circumferential channels per catheter,
each directly senses changes in intraluminal
pressure, and transforms it into an electrical
signal (transducer method).
Indications
• HRM is performed for broad indications such as the evaluation of
esophageal symptoms (dysphagia, heartburn, regurgitation, and
chest pain) that do not respond to antisecretory therapy and are not
explained by upper endoscopic evaluation, including esophageal
biopsies taken to exclude the diagnosis of eosinophilic esophagitis.
• Other indications include: measurement of the lower esophageal
sphincter (LES) pressure; localization of the LES for appropriate
placement of reflux monitoring catheters; evaluation of esophageal
transit symptoms after bariatric procedures or foregut surgery; and
the evaluation of esophageal motor function prior to antireflux
surgery.
Protocol
• Overnight fasting.
• Calcium channel blockers, anticholinergics, opiates, and nitrates are
discontinued.
• If the patient is scheduled to undergo a pH monitoring study after the
discontinuation of antisecretory treatment following HRM, proton-
pump inhibitors are discontinued for 7 days and H2 receptor
antagonists for 2 days.
• Transnasal intubation of the catheter into the esophagus until it is
positioned 3–5 cm within the stomach.
• A baseline assessment of anatomic landmarks is obtained by measuring
pressures throughout the esophagus, especially the upper and lower
esophageal sphincter (LES).
• Rarely, the LES cannot be traversed due to a stricture and rarely the crural
diaphragm cannot be traversed in the presence of a large hiatal hernia.
• At the beginning of the HRM study, the recording starts with a quiescent
period of at least 30 s with no swallows, identified as the “landmark frame”
• Pressures are then recorded during a series of 10 swallows, each of five mL
of room-temperature water, in a supine or reclined position with at least
20–30 s between each swallow.
Esophageal Pressure Topography
• 3D Plot.
• “Cold” – blue- low pressures
• “Hot” –red- higher pressures
• “Clouse plots”
In type IIIa, the RIP is at the level of the CD and in type IIIb, the RIP
is located at the level of the LES. Patients with type IIIb are less
likely to have reflux than those with IIIa as the physiologic intra-
abdominal location of the EGJ is maintained
CNS to the enteric nervous system, as well as the
transition from striated to smooth muscle
Peristaltic bolus clearance
to phrenic ampullary
clearance
The contractile deceleration point (CDP)
DL measures the time between the onset of swallow and the CDP.
The IRP measures EGJ relaxation with swallowing.
DCI quantifies the vigor of distal esophageal contraction
HRM Metrics
• The IRP is a measure of EGJ relaxation with swallowing. It is the average
minimum EGJ pressure for 4 s (contiguous or non-contiguous) measured
within 10 s of swallowing onset.
• The median IRP for 10 swallows is used for diagnostic classification.
• A normal IRP is < 15 mm Hg as analyzed by most software systems.
• The DCI, which characterizes the vigor of distal esophageal contractions, is
calculated by integrating the distal contractile amplitude, the length of the
distal esophagus, and the contractile duration, reported in mmHg s cm.
• The DCI categorizes peristalsis as failed (< 100 mmHg s cm), weak (100–449
mmHg s cm), normal (450–8000 mmHg s cm), or hypercontractile (> 8000
mmHg s cm).
• The term “ineffective peristalsis” is used to describe both failed and weak
peristalsis
• The DL is a measurement of peristaltic timing.
• It measures the time between UES relaxation and the CDP.
• A swallow is determined to be premature if the DL is < 4.5 s.
• Pressurization can be localized to an area of the esophagus (termed
compartmentalized pressurization), or it can involve the entire
esophagus (termed panesophageal pressurization).
• Compartmentalized pressurization can be seen in hiatal hernia, or EGJ
outflow obstruction, whereas panesophageal pressurization in ≥ 20%
of swallows in the setting of 100% failed contractions is suggestive of
type II achalasia.
Chicago Classification
• The interpretation of HRM studies is performed in a stepwise fashion
as outlined by the Chicago classification (CC) schema, currently in its
third edition.
• Within this system, tracing interpretations fall into one of five
categories: (1) achalasia, (2) EGJ outflow obstruction (EGJOO), (3)
major disorders of peristalsis, (4) minor disorders of peristalsis, and
(5) no abnormalities.
• Achalasia is defined by an elevated IRP with abnormal characteristic esophageal
body motor patterns.
• The CC v3.0 further divides achalasia into three different types.
• Type I is defined by 100% failed peristalsis, without esophageal pressurization.
• Type II is characterized by panesophageal pressurization in ≥ 20% of swallows.
• Lastly, type III is significant for premature contractions with ≥ 20% of swallows.
• The type of achalasia is associated with symptomatic response to treatment and
can also help guide optimal management strategy.
• Generally, for interventions that disrupt the LES, type II achalasia is the most
responsive to intervention, whereas type III is the least responsive.
• EGJ outflow obstruction (EGJOO) is defined by an elevated IRP (≥ 15
mm Hg) with preserved esophageal peristalsis such that the HRM
study does not meet the criteria for any of the three types of
achalasia.
• The pathophysiology of EGJOO can be secondary to mechanical
obstruction or may be idiopathic.
• Major disorders of peristalsis include absent contractility, distal esophageal
spasm (DES), and hypercontractile (jackhammer) esophagus.
• Absent contractility is defined as a normal IRP with 100% failure of
esophageal body peristalsis. This finding can be seen more commonly in
pathologic GERD and systemic connective tissue diseases such as
scleroderma.
• Subjects with DES have a normal median IRP with > 20% premature
contractions (DL < 4.5 s).
• A diagnosis of hypercontractile (jackhammer) esophagus is made when at
least two swallows have a DCI of > 8000 mmHg s cm in the presence of
otherwise normal peristalsis.
• Minor disorders of peristalsis include ineffective esophageal motility
(IEM) and fragmented peristalsis.
• IEM is seen when there is a normal IRP associated with > 50%
ineffective swallows (DCI < 450 mmHg s cm).
• Fragmented peristalsis is defined by greater than 50% of fragmented
swallows (≥ 5 cm break in peristalsis) with preserved contraction vigor
based on DCI.
Esophageal HRiM
• Impedance, or resistance to electrical flow, decreases temporarily
during the passage of a bolus due to its increased conductivity and
then recovers back to baseline.
• This addition can assist with the evaluation of esophageal bolus
transit, with good correlation to video fluoroscopy but without the
drawback of radiation exposure.
• In achalasia, impedance bolus height can afford insight before and
after therapeutic intervention of the LES.
Informing the Approach to Antireflux Surgery
Although outcome data are limited, severe esophageal body
hypomotility should typically prompt a partial, not a full 360-degree
(Nissen) fundoplication to minimize the risk of postoperative
dysphagia.
Assessment of esophageal contraction reserve during HRM may better
inform the antireflux surgical approach and help modify the type of
fundoplication used.
AMBULATORY pH MONITORING
• Ambulatory pH monitoring is the gold standard for diagnosis of GERD.
• It directly measures esophageal acid exposure, frequency and
duration of reflux episodes, and concordance with the patient’s
symptoms.
• Both 24and 48-hour ambulatory pH monitoring tests have excellent
sensitivity (77%-100%) and specificity (85%-100%) in the setting of
erosive esophagitis.
• In patients without endoscopic evidence of erosive esophagitis,
sensitivity is decreased to closer to 70%, but is as high as 90% when
combined with impedence.
• Patients should be counseled to discontinue any antisecretory medications
2 weeks prior to initiating pH monitoring to increase the ability to correlate
symptoms with reflux events and grade the severity of disease.
• An abnormal pH test and good temporal correlation between symptoms
and reflux episodes is the best predictor of successful outcome after
antireflux surgery.
• Early-generation esophageal pH monitoring devices involved passage of a
catheter-based pH electrode transnasally.
• Patient comfort has been improved by the development of wireless pH
capsules that transmit information to an external receiver and also 48 ph
monitoring can be done.
• The DeMeester score has long been the standard by which results of
24-hour pH monitoring are reported.
• The score is determined by six variables evaluating frequency and
severity of reflux, and the ability of the esophagus to clear acid.
• These variables include total number of reflux events, percentage of
total time spent in an acid environment with a pH less than 4,
percentage of upright time spent in an acid environment with a pH
less than 4, percentage of supine time spent in an acid environment
with a pH less than 4, duration of longest reflux episode, and number
of reflux episodes lasting more than 5 minutes.
Thank you

Esophageal diagnostics

  • 1.
  • 2.
  • 3.
    UPPER GI ENDOSCOPY •Over the past several decades, flexible endoscopy has shifted the management of numerous gastrointestinal diseases from the surgeon to the endoscopist. • What had started as a diagnostic discipline has now become one of advanced therapeutic potential. • The concept of performing endoscopic surgery has become a reality with the advancement of endoluminal therapies for neoplasia, gastroesophageal (GE) reflux, motility disorders like achalasia and gastroparesis, and obesity. • With advanced endoscopic tools at our disposal, endoscopic therapies are increasingly used as rescue therapies as well, especially after foregut surgical interventions.
  • 4.
    • The flexibleendoscope was initially developed in 1957 as an imaging device dependent on the delivery of light and transmission of the image along multiple bundles of chemically treated glass fibers. • The fiberoptic bundle is 2 to 3 mm wide and is composed of 20,000 to 40,000 individual fine glass fibers, each approximately 10 μm in diameter. • The majority of endoscopes in use today are videoscopic, in which image is created from reflections onto a charge coupled device (CCD), which is a chip mounted at the end of the endoscope. • The CCD chip has thousands of pixels (light-sensitive points), which directly increase image resolution.
  • 5.
    Basic anatomy Advances • Variablestiffness endoscopes • Shape Locking devices • Self propelled colonoscopes
  • 6.
    Imaging advances • Chromoendoscopy •Magnification Endoscopy • Confocal fluorescence microendoscopy • Narrow band imaging • Autofluorescence • Optical coherence tomography • Light scattering spectroscopy
  • 7.
    UPPER GASTROINTESTINAL ENDOSCOPY •The indications for upper gastrointestinal (UGI) endoscopy (EGD) can be divided between those for diagnosis and those to provide for potential therapy. • Diagnostic EGD is used for the evaluation or surveillance of patients who present with “alarm symptoms” as do those with abnormal or inconclusive radiographic studies.
  • 8.
    • Follow-up evaluationsfor ulcers or surveillance for patients with Barrett esophagus are also indications. • Therapeutic upper endoscopic interventions include the management of bleeding, removal or ablation of premalignant or malignant lesions, management of UGI obstructions, leaks or fistulae, and the creation of enteral access for supplemental feeding or decompression. • EGD indications also now include treatment of disorders such as achalasia and gastroparesis through intramural surgery and interventions for GE reflux disease (GERD). Endoscopic bariatric therapies are increasingly being adopted as well.
  • 9.
    Contraindications • Recent myocardialinfarction, pneumonia, and recent foregut surgical procedure are relative contraindications for EGD. • A recent surgical anastomosis is most likely safe at any time during the postoperative period to be evaluated endoscopically, remembering that tissue strength will be weakest on postoperative days 5 to 7. • Coagulopathy secondary to thrombocytopenia, liver failure, renal failure, and exogenous use of anticoagulants and platelet-inhibiting agents are relative contraindications for a diagnostic EGD but absolute contraindications for a therapeutic intervention. • Patient noncooperation and inability for a patient to be safely sedated due to high cardiopulmonary risk are also contraindications to EGD.
  • 10.
    Dysphagia • True dysphagia(odyno,Globus) • Oropharyngeal or Esophageal • Motor or Mechanical Patients with structural disorders of the esophagus typically have dysphagia with solids alone, in contrast to patients with motility disorders, present with both liquid and solid food.
  • 11.
    Etiologies • Peptic strictures,a sequela of GERD, have been reported to account for up to 80% of all benign esophageal strictures. • However, their incidence appears to have decreased in the last decade because of the widespread use of proton pump inhibitors. • With the reported increase in its prevalence, eosinophilic esophagitis (EoE) is now recognized as a common benign cause of dysphagia. • Motility disorders that cause dysphagia include achalasia, diffuse esophageal spasm, and hypomotility secondary to scleroderma and other connective tissue disorders.
  • 12.
    • Endoscopy isindicated in patients with dysphagia to determine the underlying etiology, exclude malignant and premalignant conditions, assess the need for therapy, and perform therapy, such as dilation and for taking biopsies. • In contrast to mechanical stenoses, motility disorders may not respond to dilation, with achalasia being the notable exception. • Adults are usually able to tolerate a modified diet at an esophageal luminal diameter of 15 mm and a regular diet at an esophageal luminal diameter of 18 mm. An esophageal luminal diameter of <13 mm results in dysphagia.
  • 14.
    Peptic stricture • Apeptic stricture is a smooth, concentric, fixed narrowing most commonly seen in the lower esophagus, which may occur in the presence or absence of esophagitis. • Maloney, push-type dilators and balloon dilators with similar efficacy. • The degree of dilation in a session should be based on the severity of the stricture. The “rule of 3” for bougie dilation has been accepted but not formally studied for its safety.
  • 15.
    Schatzki ring- ProminentB ring • A Schatzki ring is a diaphragm-like web that is located at the squamocolumnar junction and usually marks the proximal margin of a hiatal hernia. • This is best detected on a barium swallow because it may disappear with air insufflation at endoscopy. • Dilation with a single, large (16 mm to 20 mm) dilator leads to rupture of the Schatzki ring, and symptomatic relief in almost all patients.
  • 16.
    Eosinophilic esophagitis • InEoE, initial evaluation should include esophageal biopsies to confirm the diagnosis, followed by medical management. • A consensus committee on EoE recommended that dilation be reserved for patients who have a dominant esophageal stricture or ring as well as those who remain symptomatic despite medical therapy. • In these patients, dilation should be performed cautiously with small- caliber dilators, followed by slow advancement, not exceeding a maximal diameter of 18 mm
  • 17.
    Postesophagectomy anastomotic strictures •Anastomotic strictures have been reported in 9% to 48% of patients after esophagectomy for esophageal cancer. • Both bougie and balloon dilation have been used for treatment of anastomotic strictures, with a success rate of up to 93%. • However, there is a high recurrence rate and patients often require frequent and multiple sessions (median 2-9 per patient) to achieve effective dilation. • Electrocautery needle-knife treatment has been described in the management of anastomotic strictures that are resistant to dilation, but long- term outcomes in large series are unavailable. • Tissue remodeling with temporary placement of fully covered self-expandible metal stents has been increasingly applied for the management of these benign, refractory, esophageal strictures.
  • 18.
    Post-radiation strictures • Proximalesophageal strictures occur in 2% to 16% of patients after radiation therapy for head and neck or lung cancer. • The majority of the radiation-induced strictures are complex, and several sessions of bougie dilation may be necessary for adequate treatment. • A combined antegrade-retrograde rendezvous approach has been described in case reports and case series for the management of severe radiation-induced strictures with complete occlusion of the proximal esophagus.
  • 19.
    Caustic stricture • 1stendoscopy is preferred within 36 hrs. • Avoided on 3-5th day. • Endoscopic dilatation is preferred 1st line once stricture developes.
  • 20.
    Recurrent or refractoryesophageal strictures • Steroids • Stents • Self-bougienage • A refractory or recurrent stricture has been defined as an anatomic restriction due to cicatricial luminal compromise or fibrosis that results in dysphagia in the absence of endoscopic evidence of inflammation. • This may occur as the result of either an inability to successfully dilate the stricture to a diameter of 14 mm over 5 sessions at 2-week intervals (refractory) or as a result of an inability to maintain a satisfactory luminal diameter for 4 weeks once the target diameter of 14 mm has been achieved (recurrent).
  • 21.
    Achalasia • The appearanceof rosette-like esophageal folds, or a pinstripe pattern. • Esophageal dilation for achalasia involves forceful disruption of the lower esophageal sphincter(35-40mm balloon). • Botulinum toxin • Peroral endoscopic myotomy (POEM) is a new endoscopic procedure.
  • 22.
    Early Neoplastic Lesions •SQUAMOUS CELL DYSPLASIA Diagnosing esophageal cancer at an early stage is crucial in improving the prognosis. The 5-year survival rate is approaching 90%, and a 25- year survival rate of 50% can be achieved when cancer is diagnosed at an early stage. Pink Lesions Metallic silver sign
  • 23.
    • A highresolution or magnifying endoscopy allows detail examination of mucosal capillary pattern and detection of early neoplastic neovascularization. • A classification system of the intraepithelial papillary capillary loop (IPCL) has been introduced to grade the severity of these early neoplastic changes.
  • 24.
  • 25.
    BARRETT ESOPHAGUS AND ADENOCARCINOMA •BE is defined as replacement of the normal esophageal squamous epithelium by columnar epithelium, characterized by the presence of goblet cells or specialized intestinal metaplasia (SIM), and is only known pre-malignant condition to CA esophagus. • Numerous image-enhanced modalities have been introduced, but the best imaging modality remains contentious.
  • 26.
    Chromoendoscopy • Chromoendoscopy usesthe method of tissue staining to characterize mucosal lesions that are not readily visible and may provide finer details of mucosal abnormalities. • Methylene blue (MB) is the most commonly studied dye in the examination of BE. • Dysplastic cells are detected as they generally do not take up the stain and have enlarged nuclei, small cytoplasm, and no goblet cells. These changes result in the heterogeneity of staining, with the areas which stain strongly suggesting intestinal metaplasia while the areas which stain poorly reflect underlying dysplasia. • Other agents used in chromoendoscopy include indigo carmine (IC), acetic acid (AA), crystal violet, and Lugol’s solution
  • 27.
    AA chromoendoscopy • AAchromoendoscopy can be combined with high-definition endoscopy or HME, which is known as enhanced magnification endoscopy. Round Pit Reticular Pit Villous with no Pit Ridge Pattern Gastric Metaplasia Intestinal Metaplasia
  • 28.
    Narrow-band imaging • NBIis an optical image-enhanced technology that uses narrow bandwidth filters. • It utilizes a white light source with the projection of mainly blue and green light to enhance the visualization of superficial mucosal structure and vasculature. • The blue light (400– 430 nm) highlights the capillaries in the superficial mucosa through mean peak absorption of hemoglobin. • The green light (525–555 nm), on the other hand, penetrates deeper into the mucosa.
  • 29.
  • 30.
    Autofluorescence imaging • Autofluorescenceimaging (AFI) uses red–green–blue sequential illumination through a special rotating color filter wheel in front of a xenon light source. • Autofluorescence imaging (AFI) is a technique that can potentially differentiate tissue types based on their differences in fluorescence emission. • When tissues are exposed to short wavelength light endogenous biological substances (i.e. fluorophores) are excited, leading to the emission of fluorescent light of a longer wavelength (i.e. autofluorescence). • Neoplastic Barrett’s mucosa tends to appear dark purple, while non- dysplastic mucosa is typically green.
  • 31.
    • Boerwinkel andcolleagues data from five published studies to assess the value of AFI in the selection of treatment outcomes. • There were a total of 371 participants who were referred for surveillance and for early-stage neoplasia. • Thirty-nine out of 211 patients undergoing surveillance had HGD, of which 59% were detected by WLE, 28% by random biopsies and 13% by AFI. • AFI currently lacks sufficient specificity to make it a stand-alone diagnostic modality in clinical practice.
  • 32.
    Optical coherence tomography •Optical coherence tomography (OCT) is a non-contrast light-based imaging technique that obtains cross-sectional images of target tissue with a high resolution. • It provides a 2D or 3D gray-scale representation of microscopic tissue architecture to a depth of 1–3 mm.
  • 33.
    Confocal endomicroscopy • Confocalendomicroscopy (CEM) can be performed using probe-based (pCEM) and endoscope-based (eCEM) techniques. • Intravenous fluorescein contrast is essential for confocal imaging. Once administered intravenously, there is enhancement of vascular structures and the mucosa, lasting about 20 min. Images are acquired immediately preferably within 1–8 min by placing the tip of the endomicroscope against the mucosal surface. Gut: first published as 10.1136/gut.52.suppl_4.iv12 on 1 June 2003.
  • 34.
    CEM- Biopsy inVIVO BE HGD
  • 35.
    LIGHT SCATTERING SPECTROSCOPY •Light scattering or reflectance spectroscopy (LSS) uses an analysis of the intensity and wavelength of light reflected from the surface of a given tissue to estimate the size and degree of crowding of surface epithelial nuclei. • The reflectance of light from a tissue results from two properties of light that are inherent to a given tissue: absorption and scattering. • Absorption depends upon the tissue concentration of specific biochemicals, such as haemoglobin, which absorb particular wavelengths of light while reflecting all others. • Scattering depends upon the size and density of space occupying structures such as collagen, nuclei, and other organelles in the tissue being studied.
  • 37.
    Endocytoscopy • It allowsreal-time visualization of cellular and subcellular structures after applying mucolytic agents like n-acetylcysteine and staining the mucosa with 0.5–1% MB or 0.25% toluidine blue. • Assessment is made based on several cytological and architectural structures including the density, size and arrangement of cells; the size and shape of the nuclei; the nucleus to cytoplasm ratio and the staining pattern. • Various exogenous dyes like indocyanine green coupled to antihuman carcinoembryonic antigen, 5-aminolevulinic acid (5-ALA) helps in detecting microlesion in mucosa and are in race to eliminate need of histological biopsy in near future.
  • 39.
    Staging of EsophagealMalignancies • Complete staging of esophageal cancer traditionally involves endoscopic ultrasound (EUS) and fine-needle aspiration (FNA) in conjunction with cross-sectional imaging. • Endosonographic characteristics of malignant lymph nodes include size >10 mm, round and smooth features, proximity to the primary tumor, and hypoechogenicity.
  • 41.
    Role of Endoscopyin Hiatal Hernia
  • 42.
    -Most common -Associated withthe widening of the hiatal orifice, the phrenoesophageal membrane becomes attenuated and inconspicuous in comparison to its normal prominence. -Reflux symptoms. Acute gastric obstruction, incarceration, and perforation
  • 43.
    Type 1 • Kahrilas,PJ, Wu, S, Lin, S, et al. Attenuation of esophageal shortening during peristalsis with hiatus hernia. Gastroenterology 1995;109:1818.
  • 44.
    • Sliding hiatushernia is diagnosed when the apparent separation between the squamocolumnar junction and the diaphragmatic impression is greater than 2 cm. • Barret and swallowing being confounding. • Retroflexed view- assessment of hiatal integrity along with the assessment of axial displacement. • “flap valve” integrity evaluation.
  • 45.
    In the gradeI configuration, a ridge of muscular tissue is closely approximated to the shaft of the retroflexed endoscope. With a grade II configuration the ridge of tissue is slightly less well defined and there has been slight displacement of the squamocolumnar junction along with widening of the angle of His. In the grade III appearance the ridge of tissue at the gastric entry way is barely present and there is often incomplete luminal closure around the endoscope. With grade IV deformity, no muscular ridge is present at the gastric entry. The gastroesophageal area stays open all the time, and squamous epithelium of the distal esophagus can be seen from the retroflexed endoscopic view. A hiatus hernia is always present with grade IV deformity. Modified from Hill, LD, Kraemer, SJM, Aye, RW, et al. Laparoscopic Hill repair. Contemporary Surgery, 1994;44:1.
  • 46.
    Role of Endoscopyin GERD • A diagnosis of GERD can be made based on symptoms and confirmed by a favorable response to antisecretory medical therapy. • Failure to respond to appropriate antisecretory medical therapy should prompt evaluation with EGD and consideration of other diagnostic modalities, including ambulatory pH monitoring, esophageal manometry, and/ or multichannel impedance testing.
  • 47.
    • Endoscopy isoften performed in the evaluation of patients with suspected extraesophageal manifestations of GERD who present with symptoms such as choking, coughing, hoarseness, asthma, laryngitis, chronic sore throat, or dental erosions. • Given that the majority of these patients will not have endoscopic evidence of erosive esophagitis, especially when taking empiric medical therapy for GERD, the routine use of EGD to evaluate extraesophageal symptoms of GERD is not recommended. • Evidence is also lacking to support the routine use of EGD in patients with uncomplicated GERD (50% have non-erosive esophagitis).
  • 48.
  • 49.
    Diagnostic role ofUGIE in UGI bleed • The guidelines AASLD recommend that endoscopy should be performed within 12 h for acute variceal bleeding. • For non variceal bleed UGIE should be consider within 12- 13hr if Glasgow-Blatchford Score (GBS) ≥ 12.
  • 50.
  • 52.
    ESOPHAGEAL MANOMETRY • Thefunction of the esophagus is supported by its muscular wall, which is made up of two structures: a longitudinal external muscular layer and a circular internal layer. • These muscular formations are regulated by three orders of innervation: intrinsic autonomous composed of the intramural plexuses of Meissner and Auerbach, sympathetic and parasympathetic deriving from the cervical, thoracic and splanchnic ganglia, and, finally, the vagal esophageal plexus. • While the longitudinal musculature exerts above all a tensile action (like a stretched rubber band - the organ quickly shrinks to about one-third of its original length after total esophagectomy), the circular musculature exacts a propulsive action.
  • 53.
    • The actof swallowing (even without the bolus) triggers in a progressive sequence the so-called “primary wave”, which runs the whole length of the esophagus; the LES, meanwhile, is already released at the start of the act, ready to restore itself to a state of high pressure (HPZ reset) as soon as the entire propulsive phase is completed. • Beginning at the medial-inferior third of the organ, propulsive movements known as “secondary waves” are generated, which expel the reflux. • “The esophagus can create a sphincter wherever it wants” is suggestive. This pathologic activity is characterized by the so-called “third waves”.
  • 54.
    • Infused catheterof conventional manometry (Dentsleeve), a small stream of distilled water passes through a spiral-arranged side hole (red triangle) in the catheter sensor. The catheter sensor measures the motion of the gastrointestinal tract as it blocks this water flow; this is the intra-esophageal pressure. • A solid-state catheter of high-resolution manometry ; closely spaced circumferential pressure sensors (red triangle), 1 cm apart with 36 circumferential channels per catheter, each directly senses changes in intraluminal pressure, and transforms it into an electrical signal (transducer method).
  • 56.
    Indications • HRM isperformed for broad indications such as the evaluation of esophageal symptoms (dysphagia, heartburn, regurgitation, and chest pain) that do not respond to antisecretory therapy and are not explained by upper endoscopic evaluation, including esophageal biopsies taken to exclude the diagnosis of eosinophilic esophagitis. • Other indications include: measurement of the lower esophageal sphincter (LES) pressure; localization of the LES for appropriate placement of reflux monitoring catheters; evaluation of esophageal transit symptoms after bariatric procedures or foregut surgery; and the evaluation of esophageal motor function prior to antireflux surgery.
  • 57.
    Protocol • Overnight fasting. •Calcium channel blockers, anticholinergics, opiates, and nitrates are discontinued. • If the patient is scheduled to undergo a pH monitoring study after the discontinuation of antisecretory treatment following HRM, proton- pump inhibitors are discontinued for 7 days and H2 receptor antagonists for 2 days. • Transnasal intubation of the catheter into the esophagus until it is positioned 3–5 cm within the stomach.
  • 58.
    • A baselineassessment of anatomic landmarks is obtained by measuring pressures throughout the esophagus, especially the upper and lower esophageal sphincter (LES). • Rarely, the LES cannot be traversed due to a stricture and rarely the crural diaphragm cannot be traversed in the presence of a large hiatal hernia. • At the beginning of the HRM study, the recording starts with a quiescent period of at least 30 s with no swallows, identified as the “landmark frame” • Pressures are then recorded during a series of 10 swallows, each of five mL of room-temperature water, in a supine or reclined position with at least 20–30 s between each swallow.
  • 59.
    Esophageal Pressure Topography •3D Plot. • “Cold” – blue- low pressures • “Hot” –red- higher pressures • “Clouse plots” In type IIIa, the RIP is at the level of the CD and in type IIIb, the RIP is located at the level of the LES. Patients with type IIIb are less likely to have reflux than those with IIIa as the physiologic intra- abdominal location of the EGJ is maintained CNS to the enteric nervous system, as well as the transition from striated to smooth muscle Peristaltic bolus clearance to phrenic ampullary clearance The contractile deceleration point (CDP) DL measures the time between the onset of swallow and the CDP. The IRP measures EGJ relaxation with swallowing. DCI quantifies the vigor of distal esophageal contraction
  • 60.
    HRM Metrics • TheIRP is a measure of EGJ relaxation with swallowing. It is the average minimum EGJ pressure for 4 s (contiguous or non-contiguous) measured within 10 s of swallowing onset. • The median IRP for 10 swallows is used for diagnostic classification. • A normal IRP is < 15 mm Hg as analyzed by most software systems. • The DCI, which characterizes the vigor of distal esophageal contractions, is calculated by integrating the distal contractile amplitude, the length of the distal esophagus, and the contractile duration, reported in mmHg s cm. • The DCI categorizes peristalsis as failed (< 100 mmHg s cm), weak (100–449 mmHg s cm), normal (450–8000 mmHg s cm), or hypercontractile (> 8000 mmHg s cm). • The term “ineffective peristalsis” is used to describe both failed and weak peristalsis
  • 61.
    • The DLis a measurement of peristaltic timing. • It measures the time between UES relaxation and the CDP. • A swallow is determined to be premature if the DL is < 4.5 s. • Pressurization can be localized to an area of the esophagus (termed compartmentalized pressurization), or it can involve the entire esophagus (termed panesophageal pressurization). • Compartmentalized pressurization can be seen in hiatal hernia, or EGJ outflow obstruction, whereas panesophageal pressurization in ≥ 20% of swallows in the setting of 100% failed contractions is suggestive of type II achalasia.
  • 63.
    Chicago Classification • Theinterpretation of HRM studies is performed in a stepwise fashion as outlined by the Chicago classification (CC) schema, currently in its third edition. • Within this system, tracing interpretations fall into one of five categories: (1) achalasia, (2) EGJ outflow obstruction (EGJOO), (3) major disorders of peristalsis, (4) minor disorders of peristalsis, and (5) no abnormalities.
  • 64.
    • Achalasia isdefined by an elevated IRP with abnormal characteristic esophageal body motor patterns. • The CC v3.0 further divides achalasia into three different types. • Type I is defined by 100% failed peristalsis, without esophageal pressurization. • Type II is characterized by panesophageal pressurization in ≥ 20% of swallows. • Lastly, type III is significant for premature contractions with ≥ 20% of swallows. • The type of achalasia is associated with symptomatic response to treatment and can also help guide optimal management strategy. • Generally, for interventions that disrupt the LES, type II achalasia is the most responsive to intervention, whereas type III is the least responsive.
  • 65.
    • EGJ outflowobstruction (EGJOO) is defined by an elevated IRP (≥ 15 mm Hg) with preserved esophageal peristalsis such that the HRM study does not meet the criteria for any of the three types of achalasia. • The pathophysiology of EGJOO can be secondary to mechanical obstruction or may be idiopathic.
  • 66.
    • Major disordersof peristalsis include absent contractility, distal esophageal spasm (DES), and hypercontractile (jackhammer) esophagus. • Absent contractility is defined as a normal IRP with 100% failure of esophageal body peristalsis. This finding can be seen more commonly in pathologic GERD and systemic connective tissue diseases such as scleroderma. • Subjects with DES have a normal median IRP with > 20% premature contractions (DL < 4.5 s). • A diagnosis of hypercontractile (jackhammer) esophagus is made when at least two swallows have a DCI of > 8000 mmHg s cm in the presence of otherwise normal peristalsis.
  • 67.
    • Minor disordersof peristalsis include ineffective esophageal motility (IEM) and fragmented peristalsis. • IEM is seen when there is a normal IRP associated with > 50% ineffective swallows (DCI < 450 mmHg s cm). • Fragmented peristalsis is defined by greater than 50% of fragmented swallows (≥ 5 cm break in peristalsis) with preserved contraction vigor based on DCI.
  • 69.
    Esophageal HRiM • Impedance,or resistance to electrical flow, decreases temporarily during the passage of a bolus due to its increased conductivity and then recovers back to baseline. • This addition can assist with the evaluation of esophageal bolus transit, with good correlation to video fluoroscopy but without the drawback of radiation exposure. • In achalasia, impedance bolus height can afford insight before and after therapeutic intervention of the LES.
  • 70.
    Informing the Approachto Antireflux Surgery Although outcome data are limited, severe esophageal body hypomotility should typically prompt a partial, not a full 360-degree (Nissen) fundoplication to minimize the risk of postoperative dysphagia. Assessment of esophageal contraction reserve during HRM may better inform the antireflux surgical approach and help modify the type of fundoplication used.
  • 71.
    AMBULATORY pH MONITORING •Ambulatory pH monitoring is the gold standard for diagnosis of GERD. • It directly measures esophageal acid exposure, frequency and duration of reflux episodes, and concordance with the patient’s symptoms. • Both 24and 48-hour ambulatory pH monitoring tests have excellent sensitivity (77%-100%) and specificity (85%-100%) in the setting of erosive esophagitis. • In patients without endoscopic evidence of erosive esophagitis, sensitivity is decreased to closer to 70%, but is as high as 90% when combined with impedence.
  • 73.
    • Patients shouldbe counseled to discontinue any antisecretory medications 2 weeks prior to initiating pH monitoring to increase the ability to correlate symptoms with reflux events and grade the severity of disease. • An abnormal pH test and good temporal correlation between symptoms and reflux episodes is the best predictor of successful outcome after antireflux surgery. • Early-generation esophageal pH monitoring devices involved passage of a catheter-based pH electrode transnasally. • Patient comfort has been improved by the development of wireless pH capsules that transmit information to an external receiver and also 48 ph monitoring can be done.
  • 74.
    • The DeMeesterscore has long been the standard by which results of 24-hour pH monitoring are reported. • The score is determined by six variables evaluating frequency and severity of reflux, and the ability of the esophagus to clear acid. • These variables include total number of reflux events, percentage of total time spent in an acid environment with a pH less than 4, percentage of upright time spent in an acid environment with a pH less than 4, percentage of supine time spent in an acid environment with a pH less than 4, duration of longest reflux episode, and number of reflux episodes lasting more than 5 minutes.
  • 77.