A Dissertation submitted in partial
fulfilment of the requirements for the award of
BSc Architectural Engineering & Design Management
of Loughborough University
April 2015
Supervisor: Dr Kirti Ruikar EngD, MSc, BArch, FHEA
© Jamie Crockett and Dr Kirti Ruikar, 2015
BUILDING INFORMATION MODELLING (BIM), AN INVESTIGATION
INTO THE IMPACT OF THE GOVERNMENT’S 2016 BIM MANDATE ON
PRIVATE SECTOR HOUSEBUILDING.
By
Jamie Crockett
B117544
ii
DISSERTATION SUBMISSION CHECKLIST
Items that need to be included Tick to
show that
they are
included
Coursework submission CASPA Sheet available from
http://caspa.lboro.ac.uk/
Word count - please state the final word count here: 17,496
A full list of correctly formatted references
Include the following in the appendices to the dissertation:
• Signed Project Definition Document
• A Health &Safety Risk Assessment Form (if applicable)
Ethical Clearance Information (if applicable)
• A print out of an email from Dr Thomson stating that the
work has received ethical approval (if applicable)
• Participant Information Sheet(s) adapted from the
University template (if required by your research design)
• Blank Informed Consent Form(s) adapted from the
University template (if required by your research design)
iii
ABSTRACT
Building Information Modelling (BIM) has been heralded by a number of researchers and
industry professionals as providing the answer to address the inefficiencies that currently
plague the UK Architectural, Engineering and Construction (AEC) industry. Consequently, in
2011, the UK government included BIM as one of the pillars of the Government Construction
Strategy by mandating the use of BIM Level 2 on all publicly-funded projects by 2016.
Subsequently, this has prompted an increase in adoption of BIM within firms in the AEC
industry, however, very little has been reported regarding BIM adoption within the private
housebuilding sector.
Therefore, the purpose of this research was to investigate the level of awareness and usage
of BIM and its potential use within the private housebuilding sector. In order to achieve the
objectives, this research explores the benefits and barriers of BIM use within private
housebuilding organisations through a critical review of the literature and the use of
qualitative research methods in the form of an online questionnaire survey and a semi-
structured interview with a Construction Director of a small private housebuilding company.
Fifteen responses were received from the questionnaire survey, which were then analysed
and presented using the descriptive statistics method and an ‘interpretive-descriptive’
approach was then used to present the analysis of the qualitative data from the interview.
The survey indicated everyone surveyed was aware of BIM and 20% of those surveyed were
currently using BIM within their organisations. Of those not using BIM, the significant barriers
of adoption are ‘cost’, ‘reluctance to change’ and ‘a lack of understanding of BIM’.
Finally, the culmination of this research, from the literature and primary data collection, has
developed a BIM implementation strategy for Higgins Homes; a privately-owned small
housebuilding organisation.
KEYWORDS: Building Information Modelling, BIM, BIM drivers, BIM barriers, BIM and
housebuilding, private sector housebuilding, BIM implementation.
iv
ACKNOWLEDGEMENTS
I wish to thank my supervisor, Dr Kirti Ruikar for her advice and guidance throughout the
course of this research.
I’d also like to thank the many participants involved in assisting with my data collection.
Special thanks also go to Higgins Homes for being of great assistance during my data
collection.
v
TABLE OF CONTENTS
ABSTRACT . . . . . . . . . . iii
ACKNOWLEDGEMENTS . . . . . . . . iv
LIST OF FIGURES . . . . . . . . . viii
LIST OF TABLES . . . . . . . . . x
LIST OF ABBREVIATIONS . . . . . . . . xi
CHAPTER ONE . . . . . . . . . 1
INTRODUCTION . . . . . . . . . 1
1.1 Background to study. . . . . . . . 1
1.2 Problem statement . . . . . . . . 2
1.3 Aim and objectives of the research . . . . . . 2
1.3.1 Aim . . . . . . . . . 2
1.3.2 Objectives . . . . . . . . 2
1.4 Justification of the study . . . . . . . 3
1.5 Scope and boundary of the study . . . . . . 3
1.6 Organisation of the study . . . . . . . 3
CHAPTER TWO . . . . . . . . . 4
LITERATURE REVIEW . . . . . . . . 4
2.1 Introduction . . . . . . . . . 4
2.2 UK housebuilding industry . . . . . . . 4
2.3 Understanding Building Information Modelling (BIM) . . . 5
2.3.1 Defining BIM . . . . . . . . 6
2.3.2 BIM tools, capabilities and uses . . . . . 7
2.3.3 BIM design platforms . . . . . . . 9
2.4 BIM evolution from CAD technology . . . . . 12
2.5 Government 2016 Level 2 BIM mandate . . . . . 12
2.6 Perception of BIM usage in the housebuilding sector . . . 16
2.7 How BIM relates to current housebuilding processes . . . 17
2.8 Key factors in BIM implementation . . . . . . 20
2.9 Drivers of BIM adoption . . . . . . . 24
2.10 Barriers to BIM adoption . . . . . . . 28
2.11 Research boundary and focal point . . . . . . 30
CHAPTER THREE . . . . . . . . . 31
RESEARCH DESIGN AND METHODOLOGY . . . . . 31
3.1 Introduction . . . . . . . . . 31
3.2 Purpose of the study. . . . . . . . 31
vi
3.2.1 Aim of research . . . . . . . 31
3.2.2 Objectives of research . . . . . . 31
3.3 Research methods . . . . . . . . 31
3.4 Chosen methodology . . . . . . . . 33
3.5 Data collection. . . . . . . . . 33
3.5.1 Approaches to data collection. . . . . . 33
3.5.2 Data collection methods . . . . . . 33
3.5.2.1 Online questionnaire . . . . . . 33
3.5.2.2 Personal interview . . . . . . 34
3.6 Questionnaire construction . . . . . . . 34
3.6.1 General details . . . . . . . 34
3.6.2 BIM use and awareness . . . . . . 35
3.6.3 Industry professionals not aware of BIM . . . . 36
3.6.4 BIM users . . . . . . . . 36
3.6.5 Non-BIM users . . . . . . . 37
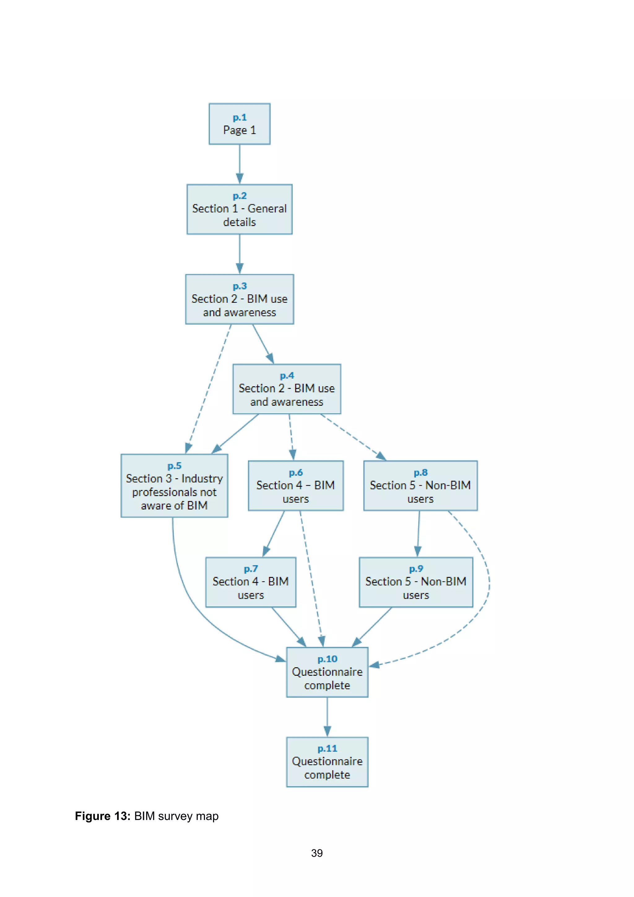
3.6.6 Survey logic . . . . . . . . 38
3.7 Sampling method . . . . . . . . 40
3.7.1 Sample size . . . . . . . . 40
3.7.2 Limitations of questionnaire research. . . . . 40
3.8 Distribution of the questionnaire . . . . . . 41
3.9 Semi-structured interview . . . . . . . 41
3.9.1 Existing practices . . . . . . . 41
3.9.2 BIM awareness and understanding . . . . . 42
3.9.3 Barriers to BIM adoption . . . . . . 42
3.9.4 BIM implementation . . . . . . . 42
3.9.5 Administration of the interview . . . . . 42
3.10 Method for data analysis . . . . . . . 43
CHAPTER FOUR . . . . . . . . . 46
RESULTS AND FINDINGS . . . . . . . . 46
4.1 Introduction . . . . . . . . . 46
4.2 Key findings . . . . . . . . . 47
4.2.1 BIM awareness . . . . . . . 47
4.2.2 BIM usage . . . . . . . . 49
4.2.3 BIM users . . . . . . . . 50
4.2.3.1 Effect of the government’s BIM strategy . . . . 50
4.2.3.2 Drivers and benefits of BIM adoption . . . . 50
4.2.3.3 Organisational changes through BIM implementation . . 51
vii
4.2.3.4 Challenges of BIM adoption . . . . . 52
4.2.4 Non-BIM users . . . . . . . 52
4.2.4.1 Existing document management processes . . . 52
4.2.4.2 Challenges with existing practices . . . . 53
4.2.4.3 Barriers to BIM adoption . . . . . . 53
4.2.4.4 Role of government and industry in increasing BIM understanding 54
4.2.4.5 Future prospects for BIM implementation . . . 56
4.2.5 Supply chain participation . . . . . . 57
4.3 Semi-structured interview . . . . . . . 57
4.3.1 Challenges with existing practices . . . . . 57
4.3.2 Barriers to BIM adoption . . . . . . 58
4.3.3 Role of government and industry in increasing BIM understanding . 58
CHAPTER FIVE . . . . . . . . . 60
SUMMARY, CONCLUSIONS AND RECOMMENDATIONS. . . . 60
5.1 Introduction . . . . . . . . . 60
5.2 Summary . . . . . . . . . 60
5.3 Acheivement of research objectives . . . . . . 60
5.4 Acheivement of research aim. . . . . . . 62
5.5 BIM implementation strategy . . . . . . . 62
5.5.1 Brainstorming stage . . . . . . . 64
5.5.2 Concept building . . . . . . . 64
5.5.3 Realisation stage . . . . . . . 64
5.5.4 Manifestation stage . . . . . . . 65
5.6 Limitations to research . . . . . . . 65
5.7 Recommendations for future research . . . . . 65
5.8 Conclusions . . . . . . . . . 66
REFERENCES . . . . . . . . . 67
APPENDIX 1 – PROJECT DEFINITION DOCUMENT . . . . 72
APPENDIX 2 – ETHICAL CLEARANCE APPROVAL . . . . 73
APPENDIX 3 – QUESTIONNAIRE QUESTIONS . . . . . 74
APPENDIX 4 – ADULT PARTICIPATION INFORMATION SHEET . . . 86
APPENDIX 5 – INFORMED CONSENT FORM . . . . . 88
APPENDIX 6 – INTERVIEW SCHEDULE . . . . . . 89
APPENDIX 7 – INTERVIEW TRANSCRIPT . . . . . . 93
viii
LIST OF FIGURES
Figure 1: Housebuilding output (£ billions), 2007-2014 . . . . 5
Figure 2: Primary and secondary uses of BIM . . . . . 8
Figure 3: Construction project software map . . . . . 11
Figure 4: BIM Task Group work streams . . . . . . 13
Figure 5: BIM Task Group organisation . . . . . . 14
Figure 6: Bew – Richards BIM Maturity Model . . . . . 15
Figure 7: Current work environment in the housebuilding industry . . . 18
Figure 8: Housebuilding work environment on a BIM enabled project . . 18
Figure 9: Common Data Environment . . . . . . 19
Figure 10: Interlocking Fields of BIM activity. . . . . . 21
Figure 11: BIM implementation framework . . . . . . 23
Figure 12: Conceptual diagram of a BIM quantity takeoff and estimating process . 26
Figure 13: BIM survey map . . . . . . . . 39
Figure 14: Data analysis in qualitative research . . . . . 44
Figure 15: Distribution of housebuilding organisations surveyed according to size. 46
Figure 16: Distribution of surveyed participants according to job role . . 47
Figure 17: Frequency of terms mentioned to describe BIM within the surveyed answers 48
Figure 18: Percentage distribution of respondents aware of the government’s 2016
BIM mandate . . . . . . . . . . 49
Figure 19: Percentage distribution of respondents who understand what BIM level 2
implies . . . . . . . . . . . 49
Figure 20: BIM use among housebuilding organisations of those surveyed . 50
Figure 21: Comparison of the drivers for BIM adoption and the apparent benefits attained
since implementation . . . . . . . . . 51
Figure 22: Challenges encountered during BIM implementation . . . 52
Figure 23: Existing systems to manage project documents and communicate both internally
and externally . . . . . . . . . . 53
Figure 24: Barriers to BIM adoption . . . . . . . 54
ix
Figure 25: Confidence of non-BIM users in their BIM skills and knowledge . 55
Figure 26: Requirements to increase BIM understanding amongst housebuilding
professionals . . . . . . . . . . 56
Figure 27: Future prospects for BIM implementation within the surveyed participant’s
organisations who are not currently using BIM . . . . . 57
Figure 28: Higgins Homes BIM implementation framework . . . . 63
x
LIST OF TABLES
Table 1: Quantitative vs. qualitative research . . . . . 32
xi
LIST OF ABBREVIATIONS
AEC – Architecture, Engineering and Construction industry
BIM – Building Information Modelling
BOS – Bristol Online Surveys
CAD – Computer-Aided Drafting
CDE – Common Data Environment
CIOB – Chartered Institute of Building
HCA – Homes and Communities Agency
ICT – Information Communication Technology
KPI – Key Performance Indicators
NHBC – National House Building Council
RICS – Royal Institute of Chartered Surveyors
ROI – Return on Investment
SME – Small and Medium Enterprises
1
CHAPTER ONE
INTRODUCTION
1.1 Background to study
It has been widely documented (Wolstenholme et al., 2009; Egan, 1998; Latham, 1994) that
the construction industry is highly fragmented, inefficient and suffers from a lack of
integration within the industry. For example, Egan (1998) identified that only 40-60% of
potential labour efficiencies are ever achieved, and 30% of the cost of construction is due to
rework. Additionally, the 2014 UK Industry Performance Report (Davis et al., 2014) based on
the construction industry Key Performance Indicators (KPI) recently revealed that 55% of
projects are completed late and 30% of projects are completed over budget. Consequently,
this has placed the construction industry under great pressure to become more efficient in
terms of project delivery, whilst providing energy efficient, high quality built assets for clients
within the required time and budget.
This pressure has prompted the UK government to respond by publishing the Government
Construction Strategy (HM Cabinet Office [HMCO], 2011) and Construction 2025 (HM
Government, 2013), outlining specific industry targets aimed at challenging the sector to
improve efficiency and reduce costs associated with the construction of built assets. The
Government Construction Strategy outlines its aim of reducing public sector construction
costs by 20% by the end of 2015. Similarly, Construction 2025 also sets out a number of
ambitious targets to be met by 2025. In particular, these include a 50% reduction in project
duration for new-build and refurbished assets, a 50% reduction in greenhouse gas emissions
in the construction industry, as well as a 33% reduction in the capital cost of construction and
the whole-life costs of a built asset (HM Government, 2013, p. 19).
These targets place increasing pressure on the construction industry to not only construct
more efficiently at reduced costs, but also adopt sustainable construction solutions and
reduce construction waste and carbon emissions. Therefore, it is clear that better design will
play a pivotal role in achieving the government’s targets, and in order to do this, the industry
needs to adopt innovative technologies (HM Government, 2013). Subsequently, this has led
to an increasing adoption of Building Information Modelling (BIM) within the construction
industry (Azhar, 2011). Eastman et al. (2011, p.1) indicates that “BIM facilitates a more
integrated design and construction process that results in better quality buildings at lower
cost and reduced project duration”. Therefore, through the adoption of BIM, inefficiencies
across the construction industry will be significantly minimised.
2
Hence, as a result of the need to improve inefficiency, there have been several reports of
projects where BIM has been implemented with various benefits realised (Bryde et al., 2012;
Azhar, 2011; Eastman et al., 2011). In particular, cost savings and time savings have been
the most reported benefits (Bryde et al., 2012). Other widely reported project benefits have
been an improvement in the built output quality, improved communication and increased
collaboration between project team members (Bryde et al., 2012). These benefits suggest
that the application of BIM on construction projects has the ability to aid in improving the
productivity and efficiency of the construction industry in order to realise the aforementioned
government targets.
Furthemore, a major sector within the UK construction industry is the housebuilding sector,
which is worth £42billion per annum, equating to approximately 38% of the UK construction
industry (HMCO, 2011). Undoubtedly, housebuilding has a major role in the improvement of
productivity and efficiency of the UK construction industry in order to meet the
aforementioned industry-wide targets. Therefore, the focus of this research study is on the
adoption and implementation of BIM within the housebuilding sector.
1.2 Problem statement
Despite the reported benefits and potentials of adopting BIM within the construction industry
as a whole, very little has been reported with regards to the adoption of BIM on private sector
housebuilding projects within the UK. Hence, there is a need to establish the awareness and
apparent barriers and drivers of successful BIM adoption within UK private sector
housebuilding companies, to meet the current demands of the construction industry and to
ensure industry-wide government targets are met.
1.3 Aim and objectives of the research
1.3.1 Aim
To explore the potentials, barriers and drivers to successful BIM based workflow adoption
within private sector housebuilding companies in the UK.
1.3.2 Objectives
1. To develop an understanding of BIM.
2. To review the current methods of construction used by housebuilding companies.
3. To establish the level of BIM usage and apparent barriers and drivers faced by
private housebuilders for the adoption and implementation of BIM.
4. To develop a conceptual BIM implementation strategy for a private housebuilding
organisation.
3
1.4 Justification of study
In 2011, as part of the Government Construction Strategy (HMCO, 2011), the government
mandated the use of Level 2 BIM on all publicly funded construction projects by 2016.
Consequently, Architecture, Engineering and Construction (AEC) companies have found
themselves under increasing pressure to implement BIM within their organisations, which
has subsequently, seen an increasing adoption and awareness of BIM across the industry.
Furthermore, Sebastian et al. (2009), Arayici et al. (2009) and Bryde et al. (2013) have all
identified that BIM has been used on several large-scale construction projects, predominantly
in commercial and infrastructure projects with multiple benefits reported.
In contrast, this increasing awareness and adoption of BIM has not yet reached the private
housebuilding sector with many not aware of the potential benefits of utilising BIM within their
sector (NHBC Foundation, 2013). With the housebuilding sector accounting for 38% of
output of the UK construction industry (HMCO, 2011) and in particular, private sector
housebuilding accounting for 67% of overall housebuilding output (HMCO, 2011), it is evident
that private sector housebuilders are a major contributor to the UK construction industry.
Thus, innovation and the adoption of new technologies by private housebuilders have a
crucial role in the overall success of the industry.
Therefore, to ensure improvements to efficiency throughout the industry, it is essential that
private housebuilders are included in the government’s BIM agenda. Hence, further research
is required to understand how housebuilding companies can adopt and implement BIM within
their companies.
1.5 Scope and boundary of study
The research study will centre on the adoption and implementation of BIM in the UK AEC
industry with a particular emphasis on private sector housebuilding organisations operating
both nationally and locally.
1.6 Organisation of the study
This introductory chapter has been intended to provide an overview of the research study
highlighting the aims, objectives, scope and justification of the study. The following chapter is
the literature review, followed by the research methodology in chapter three. The results are
analysed and discussed in chapter four with the recommendations and conclusions of the
research study discussed within chapter five.
4
CHAPTER TWO
LITERATURE REVIEW
2.1 Introduction
This chapter starts by providing a broad overview of the UK housebuilding sector and the
concept of BIM by defining the process and its tools, capabilities and uses, as well as
providing an insight into the UK Governments’ 2016 BIM mandate (HMCO, 2011).
The chapter then discusses the potential use of BIM in the private housebuilding sector, by
first analysing the perception of BIM usage within housebuilding and how BIM can relate to
existing processes, as well as discussing the predominant barriers & drivers of implementing
BIM in the industry.
2.2 UK housebuilding industry
As previously mentioned (in section 1.1), the UK housebuilding industry is worth £42billion
per annum; approximately 38% of the UK construction industry output (HMCO, 2011). Of this
£42billion, £14bn (33%) is associated to public sector housebuilding and £28billion (67%)
associated to private sector development (HMCO, 2011). Nathaniel Lichfield & Partners
(2015) identified that there are approximately 3000 housebuilding firms, both public and
private sector, within the UK with currently private sector housebuilders accounting for 79%
of the housing completions from October to December 2014 (Department for Local
Communities and Government [DCLG], 2015).
Public sector housing is provided by a combination of local authorities and housing
associations, which are independent, private, not-for-profit organisations providing social and
affordable housing (Malpass, 1999). These housing associations are funded and regulated in
England by the Homes and Communities Agency (HCA) and presently, there are an
estimated 1500 organisations in England (Walker, 2014). Private sector housebuilders, on
the other hand, aim to generate a profit by developing houses on acquired land. It is common
for large housebuilding organisations to have their own internal department for the design
and construction of buildings, whereas smaller housebuilders tend to sub-contract these
work packages out to specialists (i.e. Architects, Engineers and building sub-contractors).
With the government target of all new homes to be ‘zero carbon’ by 2016, as well as pledging
to provide two million new homes by 2016 and three million new homes by 2020 (DCLG,
2007), the UK housebuilding industry is currently under great pressure to provide sustainable
new homes and to meet the existing and future housing demand. The current housing
5
shortage has been compounded by insufficient new homes being built over the last three
decades of the twentieth century (Barker, 2004), in what MacEachrane (cited in Ball and
Dosanjh, 2012, p. 3) described as “the most severe housing output decline in decades”.
Furthermore, the recent recession has had a particularly great impact on the level of
housebuilding with private sector housing output falling sharply from Q1 2007 until Q1 2009
(see Figure 1), but has since recovered somewhat (Rhodes, 2014).
Nevertheless, Ball and Dosanjh (2012, p.4) state that, “housebuilding is at only half of its pre-
crisis level” with only 112,000 new homes being built in 2013 (Walker, 2014), which is some
way short of the requirement to build at least 240,000-245,000 new homes every year to
meet future demand (Holmans, 2011). Subsequently, Pan (2010) argues that innovation is a
key means in meeting the challenges faced by the housing sector, as well as providing
sustainable solutions and Cho (2011, p. i) also states that “those with good partnership and
collaborations with other specialist companies to deliver more innovative housing may
potentially be the leaders in the housebuilding sector in the near future”. Barker (2004) states
however, that housebuilding organisations have always been reluctant to innovate and
further to this Barlow (2000, p.40) states that traditionally the “private sector housebuilding
industry [has] been largely influenced by the value of land and its ability to make profits from
land development. This has resulted in low levels of technical and organisational innovation.”
In light of this, it is evident that innovation is viewed as a key means in providing a solution to
the existing problems in the housebuilding sector. Thus, with BIM being heralded as a means
to improve productivity, reduce costs and provide a sustainable solution to housing, it is
particularly important to explore the potential of BIM within the housebuilding industry.
2.3 Understanding Building Information Modelling (BIM)
BIM is one of the most exciting developments in the construction industry for several years,
yet its concept is nothing new. Bew and Underwood (2010, p.30) state that “it has been
Figure 1: Housebuilding output (£ billions), 2007-2014 (Rhodes, 2014, p.5)
6
nearly two decades since Building Information Modelling was first mooted and we still await
significant adoption”. Nevertheless, a study from Pike Research in 2012 (cited in Sackey et
al., 2013) revealed that it is predicted, annual worldwide revenue for BIM products and
services will grow from $1.8billion (£1.19billion) in 2012 to $6.5billion (£4.3billion) by 2020 as
uptake of BIM in various countries across the world increases. With this in mind, the BIM
Industry Working Group (2011) report identifies that there has already been national
deployments of BIM across Scandinavia/Europe, the Far East and the USA. Ultimately, as
the benefits of utilising BIM become more apparent, other countries are likely to follow suit.
Osan et al. (cited in Sackey et al., 2013, p.197) have referred to BIM as “a revolutionary
building design and construction technology”, as it is envisaged to bring about
comprehensive change to the construction industry. Further to this, Aouad and Arayici (2010,
p.47) have described BIM “as the answer to the fragmentation that exists within the building
industry which has caused various inefficiencies” further highlighting the pivotal role that BIM
has in minimising the inefficiencies that currently exist within the UK construction industry.
The following section therefore provides a definition of BIM for the purpose of this research
study and discusses its tools, capabilities and uses.
2.3.1 Defining BIM
Bew and Underwood (2010) report that there seems to be a universal lack of understanding
as to all that BIM encompasses across the AEC industry. A number of definitions of BIM
have been proposed over the past decade, although there still seems to be no unanimous
single definition of the term ‘BIM’ (Nederveen et al., 2010). In light of this, the following are a
number of definitions outlined by industry leading experts and regulatory bodies. The
government’s Industrial BIM Strategy (HM Government, 2012, p.3) defines BIM as “a
collaborative way of working, underpinned by the digital technologies which unlock more
efficient methods of designing, creating and maintaining our assets”. Similarly, Azhar (2011,
p.242) views BIM as a “virtual process that encompasses all aspects, disciplines, and
systems of a facility within a single, virtual model, allowing all design team members to
collaborate more accurately and efficiently than using traditional processes.”
Eastman et al. (2008, p.1) describe BIM as providing “an accurate virtual model of a building
containing precise geometry and relevant data needed to support the construction,
fabrication, and procurement activities needed to realise the building”. Furthermore, the
National BIM Standard for the United States (National Institute of Building Sciences, 2007,
p.21) definition is as follows; “a BIM is a digital representation of physical and functional
characteristics of a facility. As such it serves as a shared knowledge resource for information
7
about a facility forming a reliable basis for decisions during its lifecycle from inception
onward”.
Therefore, with reference to the aforementioned definitions, it is apparent that digital
technology is a core principle of BIM. It is interesting however, that Eastman et al. (2008) and
the US National Institute of Building Sciences (2007) refer to BIM as a noun (i.e. a Building
Information Model) while both HM Government (2012) and Azhar (2011) refer to BIM as a
verb (i.e. Building Information Modelling). HM Government (2012) and Azhar (2011) both
define BIM as a process rather than just a model. Grilo and Jardim-Goncalves (2010, p.524)
further argue, “Building Information Modelling should be seen as a dynamic process rather
than a model per se”. Hence, for the purpose of this research paper, BIM is to be treated as
a process rather than just a digital technology, thus Azhar’s (2011) definition has been
adopted.
2.3.2 BIM tools, capabilities and uses
BIM has a potential use at all stages of the project life-cycle (Bryde et al., 2013) and supports
collaborative working environments to enable: the owner to appreciate the needs of the
project, the design team to design and develop the project, the construction team to manage
the construction and the facilities management team to manage the operation of the facility
(Grilo and Jardim-Goncalves, 2010). BIM symbolises a shift from traditional 2D design
practices to models developed through the combination of 3D modelling, 4D time modelling
and 5D cost modelling (Deutsch, 2011).
The Computer Integrated Construction Research Group (2011) identified twenty-five
common uses for BIM categorised into the four major project phases of Planning, Design,
Construction and Operation. Figure 2 highlights the primary and secondary uses of BIM
throughout the four phases of a project lifecycle;
8
During the planning stage of a project, the architect is tasked with obtaining sufficient
information of the site to determine potential constraints and external factors, which may
affect the outcome of the design (Yusuf, 2014). Such information includes site analysis, wind
direction, the sun path, and so forth. Through the use of BIM, much of this information can be
integrated into the model to perform early conceptual analysis, provide alternative design
options, produce accurate, quick cost estimates and produce an initial construction
programme (Yusuf, 2014).
Throughout the design phase of a project, one of BIM’s primary uses is design authoring.
Significant time savings can be made during design due to the parametric modelling abilities
of BIM design tools. Parametric modelling “represents objects by parameters and rules that
determine the geometry [of associated objects within a model]” (Eastman et al., 2011, p.31).
Therefore, when an object is changed or inserted into a building model, the parametric rules
ensure that associated objects are automatically modified (Eastman et al., 2011).
Figure 2: Primary and secondary uses of BIM (Computer Integrated Construction
Research Group, 2011, p.9)
9
Furthermore, every change to an object is automatically represented in all other views of a
model, thus negating the need for amendment of other drawings, which was often a problem
with the previous CAD systems. This eliminates errors and saves time attributed to rework of
drawings (Eastman et al., 2011). Additionally, during the design phase, BIM enables building
performance analyses (e.g. energy analysis) and structural analysis to be carried out, as well
as enabling options analysis between multiple design options to ensure optimisation of time,
cost and quality (Azhar et al., 2012).
During the construction phase, by ensuring that the construction team have full access to
accurate design, schedule and cost information accelerates the construction of the built asset.
4D BIM can be used as a tool for construction sequencing to effectively coordinate on-site
processes by simulating real-time construction sequences on-screen (Sacks et al., 2009).
This is particularly useful in managing material orders, delivery schedules and fabrication of
building components (Azhar, 2011) ensuring better construction planning and reduced time
and costs spent on-site.
In the operation and management phase, BIM provides valuable information for the facility
management team to support the operation and use of the built asset. Such information
include operational manuals and maintenance schedules, which aid facility managers to plan
for routine maintenance, appropriately allocate maintenance staff and reduce reactive
maintenance repairs (NHBC Foundation, 2013). Access to this type of information ensures
costs of operating a built facility are minimised and the performance of the building is
maintained throughout its operating life.
2.3.3 BIM design platforms
There is an abundance of BIM design platforms available within the AEC industry from a
variety of software vendors. Eastman et al. (2011 p.72) emphasise “that no one platform will
be ideal for all types of projects” and the choice of software will have a significant effect on
an organisation’s production practices, interoperability, and an organisation’s capability to do
specific types of projects (Eastman et al., 2011). Furthermore, Eastman et al. (2011, p.70)
also state that “most BIM design applications aspire to be more than just a design tool” and
also have interfaces to other applications for energy analysis, cost estimating, rendering, and
so on, thus increasing the functionality of BIM design platforms.
Additionally, Eastman et al. (2011) distinguished the three levels of a BIM design application
in the following hierarchy: BIM tool, BIM platform and BIM environment. Firstly, a BIM tool is
“a task-specific application that produces a specific outcome” (Eastman et al., 2011, p.70);
example tools include those for drawing production, cost estimation, scheduling and energy
10
analysis. The BIM platform is “an application, usually for design, that generates data for
multiple uses” (Eastman et al., 2011, p.70) and often has multiple embedded tools for
rendering, scheduling and for clash detection. Example BIM platforms include Revit, Bentley
Systems and ArchiCAD. Lastly, the BIM environment provides the data coordination and
management for a project and integrates the applications (tools and platforms) within an
organisation (Eastman et al., 2011). BIM environments allow for wider forms of information
transfer within projects than just the model data alone. Examples of BIM environments
include 4Projects and Asite.
Furthermore, Crotty (2012) identifies the phases of a project lifecycle where particular BIM
platforms, tools and environments can be utilised to provide support during each phase (see
figure 3);
11
Figure 3: Construction project software map (Crotty, 2012, p. 90)
12
2.4 BIM Evolution from CAD technology
Historically, designers relied on manual drafting techniques to provide design drawings for
clients. However, by the 1980s, Computer Aided Drafting (CAD) largely replaced these
traditional processes (Sun and Howard, 2004). The basic function of CAD packages allows
the user to draft drawings using a series of lines that connect to represent objects (Eastman,
1991). The real strength of CAD compared to manual drafting lied in its ability to amend or
edit parts of a drawing, which cannot be easily carried out using traditional techniques. Using
CAD meant that it was possible for designers to explore more alternative building layouts
during design (Kharrufa et al., 1988). Compared to manual drafting, CAD provided improved
productivity and efficiency of the drawing process ensuring reduction in time and costs spent
on design. Nevertheless, the challenge with CAD still remained in ensuring the drawings and
documents remained consistent throughout the design development (Crotty, 2012).
By the 21st
century, the focus shifted from 2D drawings and 3D visualisations to the data
itself (Eastman et al., 2011), which led to the use of BIM systems. BIM authoring tools
originate from CAD systems with the fundamental difference being the parametric modelling
ability of BIM tools to provide an intelligent computerised 3D model of the built asset being
designed (Crotty, 2012). This model is then able to support the generation of consistent,
accurate, multiple different views (Eastman et al., 2011). The use of BIM eliminates the
inconsistency and errors of drawings and documents often associated to the use of CAD,
thus improving efficiency on construction projects. Hence, the adoption of BIM within the
construction sector has rapidly increased.
2.5 Government 2016 BIM Level 2 mandate
As previously addressed (in section 1.4), the government mandated the use of Level 2 BIM
on all publicly funded construction projects by 2016 (HMCO, 2011). This was in response to
the Government Construction Strategy (HMCO, 2011), which recognised, backed by a
number of studies (Wolstenholme et al., 2009; Egan, 1998; Latham, 1994), that the
construction industry needed to become more efficient to ensure the UK gets full value from
construction.
By including BIM as one of the pillars of the Government Construction Strategy (HMCO,
2011), the government recognised its importance in helping to drive the construction industry
in the UK. To assist the drive in the adoption of BIM across government projects, a Client
BIM Mobilisation and Implementation Group (the BIM Task Group) has been established to
work with the industry and the supply chain to “strengthen the public sector’s capability in
BIM implementation” (BIM Task Group, 2013). The idea being that BIM Level 2 will provide
13
significant cost, value and carbon performance improvements in order to achieve the targets
set out by the government.
The BIM Task Group is headed up by Mark Bew and works in conjunction with government
department clients to raise awareness throughout the UK construction sector with regards to
the government’s BIM programme. The programme is underpinned by four core work
streams (see Figure 4), which aim to ensure consistency of approach and self-sufficiency by
the 2016 mandate (BIM Task Group, 2013). These are: 1) stakeholder and media
engagement, 2) delivery and productivity, 3) commercial and legal, and 4) training and
academia.
Further to this, the BIM Task Group has been divided into a number of sub-groups (see
Figure 5), which focus on a specific area of BIM use and adoption to engage relative
members of the supply chain. For example, these include BIM4SME, BIM4FM,
BIM4Collaboration and importantly, BIM4Housing, which is a Task Group set up for the
housing sector and is chaired by Andrew Carpenter. These individual groups organise
various events around the UK to promote awareness and guidance to industry stakeholders
of the uses and benefits of BIM for their particular sector.
Figure 4: BIM Task Group work streams (BIM Task Group, 2015)
14
Figure 5: BIM Task Group organisation (BIM Task Group, 2015)
15
The BIM Maturity Diagram Model (see Figure 6) developed by Bew and Richards (cited in
BIM Industry Working Group, 2011, p.16) acknowledges the process and data requirements
of utilising BIM. The maturity model identifies four staged levels of BIM maturity, which are
as follows:
0. “Unmanaged CAD probably 2D, with paper (or electronic paper) as the most likely
data exchange mechanism.
1. Managed CAD in 2 or 3D format using BS1192:2007 with a collaboration tool
providing a common data environment, possibly some standard data structures and
formats. Commercial data managed by standalone finance and cost management
packages with no integration.
2. Managed 3D environment held in separate discipline “BIM” tools with attached data.
Commercial data managed by an ERP. Integration on the basis of proprietary
interfaces or bespoke middleware could be regarded as “pBIM” (proprietary). The
approach may utilise 4D programme data and 5D cost elements as well as feed
operational systems.
3. Fully open process and data integration enabled by “web services” compliant with the
emerging IFC / IFD standards, managed by a collaborative model server. Could be
Figure 6: Bew – Richards BIM Maturity Model (BIM Industry Working Group, 2011, p.16)
16
regarded as iBIM or integrated BIM potentially employing concurrent engineering
processes.” (BIM Industry Working Group, 2011, p.16)
Level 2 of the Bew-Richards BIM maturity model (Figure 6) signifies the government’s target
of achieving Level 2 BIM by its 2016 deadline. Although, the target of Level 2 BIM has been
mandated since 2011 (HMCO, 2011), there still remain a number of industry professionals
who are not aware of BIM or its potential benefits. The National BIM Report carried out by
NBS (NBS, 2014) was completed by over 1000 construction professionals from differing
disciplines and found that just 5% of respondents were unaware of BIM altogether. Further
to this, another recent BIM survey, completed by 246 respondents across the AEC industry,
was carried out by Construction Manager (the magazine of the Chartered Institute of
Building) to gauge the readiness of the construction industry in implementing Level 2 BIM
(Knutt, 2014). This survey found that 18.7% were either unaware or unsure of the all-
encompassing scope of the Government’s 2016 BIM mandate (Knutt, 2014) and NBS also
found that 27% of respondents were unaware of the different levels of BIM (NBS, 2014).
When delving further into these survey results, Knutt (2014) also found that public sector
clients are slightly ahead of private sector clients in terms of their BIM readiness with public
sector clients averaging 3.28 out of a scale of 1-10 (with 10 being most ready) compared to
private sector clients indicating a BIM readiness rating of 2.33. It is of concern that although
public sector clients are more ‘BIM ready’ than the private sector, a score of 3.28 out of 10 is
still very low; therefore it is evident that significant change in business practices is still
required in order to meet the 2016 BIM deadline.
These surveys highlight that the efforts of the BIM Task Group is working, however, the
extent of change still required within the industry, to ensure the government’s 2016 mandate
is achieved, is concerning. Furthermore, the surveys apply to the construction industry as a
whole and the awareness and usage of BIM amongst housebuilders is likely to be somewhat
different. Hence, it is important to survey housebuilders in isolation to gauge the awareness
and level of usage within the sector.
2.6 Perception of BIM usage in the housebuilding sector
Although the awareness of BIM is increasing rapidly throughout the construction industry
due to the aforementioned government Level 2 BIM mandate, the impact of BIM has not yet
reached the housebuilding sector (NHBC Foundation, 2013). Nick Raynsford (Chairman,
NHBC Foundation) states that, “many working within housebuilding do not yet have an
awareness of [BIM’s] potential benefits for their sector” (NHBC Foundation, 2013, p.vii). This
lack of awareness could be attributed to the fact that the majority of the housing sector is
17
made up of private sector housebuilders (67%), so therefore the government’s BIM Level 2
mandate doesn’t apply to them directly. This is also coupled with the fact that private
housing developers are benefiting greatly from the rising demand for housing (Holmans,
2011), which is currently pushing up house prices significantly. Therefore, being an industry
that is reluctant to change, one theory for the lack of BIM awareness and usage is that large
private housebuilders do not feel the pressure to innovate while the sector remains
economically strong.
In February 2013, NHBC Foundation created a survey to gauge the level of awareness and
understanding of BIM throughout 18 of the major housebuilders in the UK. The National
House Building Council (NHBC) is an independent, non-profit organisation that works with
the housebuilding industry to help raise the quality standards of new homes by providing
technical guidance and high quality research to support housebuilders in tackling the
challenges of delivering high quality, sustainable new homes in the 21st
century (NHBC
Foundation, 2013, p.ii). The survey discovered that only 11% of respondents were using BIM
within their practices with 25% of respondents not even aware of BIM and the remaining 64%
of respondents who were aware of BIM, were not using it. Further results showed that the
BIM practitioners weren’t exploiting BIM to its full potential by not engaging their supply
chains in its use, instead issuing them information generated from the model, via hard copy
or electronic files (NHBC Foundation, 2013). These results further highlight the necessity of
establishing the main reasons and barriers for the poor uptake and awareness of BIM, which
this research paper has aimed to address.
2.7 How BIM relates to current housebuilding processes
To assess the potential benefits and limitations of utilising BIM within the housebuilding
sector, it is important to have an understanding of the current processes involved within
these organisations. Figure 7 depicts the fragmentation that currently exists between project
stakeholders in housebuilding projects. This coupled with the high level complexity of project
data and information exchange due to a large number of individual companies working on a
project increases the inefficiency of projects (Aouad and Arayici, 2010). Aouad and Arayici
(2010, p.44) state that currently “design processes are separated from the construction
processes, which increases the uncertainty and incompatibility between the design solution
and the actual construction”. Therefore, it is evident that improving the coordination and
communication between project stakeholders and closing the gap between the design and
construction teams will eradicate many of the inefficiencies that currently exist within the
construction process.
18
Currently, in order to exchange project information that is understood and followed by all
project team members, the majority of housebuilders use document management systems.
Traditionally, this has either been a bought-in software package or a simple in-house system
that has developed with the business (NHBC Foundation, 2013). However, it has often been
stated that existing processes are prone to delay, defects and waste with additional costs
associated to delayed, inconsistent or inaccurate information (Wilkinson, 2005).
BIM however provides this process change from inefficient practices to a fully collaborative
method of working where project team members are able to access and retrieve project data
and information from a single, central repository, known as a Common Data Environment
(Wilkinson, 2005). A Common Data Environment (CDE) is an environment where project
team members are able to “collect, manage and disseminate the project design, production,
construction and asset management information” (McCrae and King, 2005, p.6). The CDE in
most instances, is based around a project extranet capability supplied on the internet, which
provides a private, securely managed environment allowing authorised access to project
team members from any location (McCrae and King, 2005; Wilkinson, 2005). This ensures
all project members are working on accurate, up-to-date, relevant information. As shown in
Figure 8, the single, central repository offers a far more efficient method of managing project
documents than through traditional methods.
A core industry standard published by the British Standards Institute (BSI) in 2013 called
PAS 1192-2:2013 describes the process of information delivery through the CDE to ensure
the data at each information exchange is accurate (BSI, 2013). The CDE is depicted in
Figure 9 as a four stage process starting with the ‘Work in Progress’ (WIP) section, which
Housing
developer
Design
consultants
Construction
site
Sub-
contractors
Facilities
manager
Housing
developer
Design
consultants
Construction
site
Sub-
contractors
Facilities
manager BIM
Figure 7: Current work environment in the
housebuilding industry (adapted from
Wilkinson, 2005, p.8; Azhar et al., 2012, p.17).
Figure 8: Housebuilding work environment
on a BIM enabled project (adapted from
Wilkinson, 2005, p.8)
19
holds unapproved information for each organisation role, which is then checked, reviewed
and approved prior to issue to the ‘Shared’ area allowing other organisations to use as
reference material for their own design development (BSI, 2013). When all design has been
completed, this information in the ‘Shared’ area is then subsequently checked, reviewed and
approved prior to transition to the ‘Published Documentation’ area where the information
changes from ‘Preliminary’ to ‘Construction’ (BSI, 2013). Lastly, the ‘Archive’ area of the
CDE holds superseded project information in addition to ‘As-built’ information. Particular
advantages of utilising a CDE are as follows: time and cost is reduced in developing co-
ordinated information through sharing information in the CDE, a number of documents can
be generated from the model files and spatial co-ordination delivers ‘fit first time’ information
(BSI, 2013).
BIM provides not only a collaborative method of working through a CDE, but also a number
of other key advantages (which are detailed in full in section 2.9) across all stages of a
project. It is therefore evident that BIM has the potential to facilitate increased efficiency in
existing housebuilding processes through collaborative working and thus eradicating the
Figure 9: Common Data Environment (BSI, 2013, p. 26)
20
fragmentation that currently exists in the industry. BIM however is not just a large IT upgrade,
it requires “dramatic changes in current business practices” (Aoaud and Arayici, 2010, p.47).
Sackey et al. (2013 p.197) also states “the critical challenge in BIM implementation is to first
identify the gaps between the generic functionality of the chosen BIM system and the
specific organisational requirements”. Hence, to exploit the full potential that BIM can offer, it
is important that housebuilders understand how it fits into current methods, identify areas
that BIM can improve and fully commit to the BIM process.
2.8 Key factors in BIM implementation
A number of industry leading experts have described the key factors of BIM implementation
within AEC organisations (Succar, 2009; Gu and London, 2010; Bew and Underwood, 2010;
Sackey et al., 2013). It is widely accepted that BIM implementation “involves far more than
acquiring software, training, and upgrading hardware” (Eastman et al., 2011), however there
is no single document or guideline to advise organisations how to successfully implement
BIM (Sackey et al., 2013). Therefore, it is crucial to understand the key factors of BIM
implementation to develop a BIM implementation strategy for a private housebuilding
company.
Firstly, Succar (2009) identifies three interlocking ‘Fields of BIM activity’, which recognise the
key players and their deliverables for BIM implementation. The three interlocking BIM Fields
of activity are made up of ‘Technology’, ‘Process’ and ‘Policy’ (TPP) with each containing
two sub-fields: players and deliverables (see Figure 10). The Technology Field groups
together a variety of players who specialise in developing software and hardware systems
capable of increasing productivity and efficiency of the AEC sector. The Process Field
groups together a number of players who design, manufacture, construct, operate and use a
built facility and finally, the BIM Policy Field groups a number of players focused on
research, preparation of written standards and allocating risks and minimising conflicts within
the industry. These players include insurance companies, regulatory bodies and educational
institutes and play an influential preparatory, regulatory and contractual role in the whole
lifecycle of a built asset (Succar, 2009).
21
Similarly, Bew and Underwood (2010) identified the three key factors for successful BIM
implementation as: people, process and technology. Bew and Underwood (2010, p.38) refer
to these factors as “the key variables that need to be considered in delivering any change
programme”. Although people and process are imperative to BIM implementation, without
adequate technology systems, the first two elements cannot be sustained (Bew and
Underwood, 2010). Interestingly, Bew and Underwood (2010) and Succar (2009) both agree
that ‘process’ and ‘technology’ are two key variables for BIM implementation; however,
Succar (2009) identifies ‘policy’ as the third factor, whereas Bew and Underwood (2010)
state ‘people’ as the third factor. Succar (2009) however describes that people (key players)
play an integral role in all three BIM Fields involved in producing the ‘technology’ and ‘policy’
for BIM adoption and carrying out the ‘process’ of BIM implementation.
Furthermore, Sackey et al. (2013) delved further into this subject to identify the stages
involved in BIM implementation by carrying out primary research into how construction
Figure 10: Interlocking Fields of BIM activity (Succar, 2009, p.361)
22
companies manage the implementation of BIM within their organisations. The research
focused only on companies who had already implemented BIM and were working on BIM
enabled projects. Of the 10 respondents, 4 represented contractor organisations, 5 were
design and engineering firms and 1 was a project management firm. The findings found that
BIM implementation approaches differed from one organisation to another, however the
research did identify some common themes across the participating organisations. The
following four key stages exemplify the common themes discovered of the implementation
process of BIM (see Figure 11). The first being the ‘brainstorming stage’ which involves an
assessment and discussion of an organisations’ current status, the reasons for implementing
BIM and the extent of change required within the business. The ‘concept building stage’
follows, which defines the organisational BIM strategy and develops strategic leadership
teams and responsibilities. The ‘realisation stage’ involves the selection of the BIM software
package, as well as upgrading the organisations’ hardware, if necessary, and the training of
staff members in order to operate the software and understand what is required at each
stage of the process of a project. Finally, the ‘manifestation stage’ “marks the beginning of
an ongoing BIM-learning cycle” (Sackey et al., 2013, p.203) which optimises knowledge flow
between members of the organisation in order to provide continuous change to realise the
full benefits of BIM. These four key stages again highlight the importance of people and
technology in the process of BIM implementation.
23
It is evident that for successful BIM implementation, investment in people, processes and
technology is imperative and in order to fulfil the potential of BIM, changes are required to
almost every aspect of an organisation’s business and a clear implementation strategy is
Figure 11: BIM implementation framework (Sackey et al., 2013, p. 205)
24
key to achieving this. Therefore, this research study has ascertained whether these findings
regarding BIM implementation correlate with housebuilding organisations. Hence, the BIM
implementation framework developed by Sackey et al. (2013) has been utilised and adapted
for the purpose of this research.
2.9 Drivers of BIM adoption
There is a vast array of literature (Bryde et al., 2013; Eadie et al., 2013a; Yan and Damian,
2008; Azhar, 2011) surrounding the drivers of BIM use on construction projects. These are
broadly similar across the construction organisation spectrum, yet certain drivers differ
depending on the size and organisation type (e.g. design consultancy, contractor or
developer).
In 2008, McGraw-Hill Construction published a market report of BIM’s use in the AEC
industry (cited in Azhar, 2011, p.243) based on the findings of a questionnaire completed by
302 industry professionals including engineers, architects, contractors and owners. The
report found that 82% of BIM users believed BIM had a positive impact on their company’s
productivity, 79% of BIM users indicated that the use of BIM had improved project outcomes
and 66% of respondents believed that using BIM increased their competitiveness when
bidding for jobs. These results suggest that AEC industry professionals are realising the
benefits that BIM provides, however there is still a lack of research into the benefits of BIM
within the housebuilding sector. Hence, the knowledge gap that this research paper has
attempted to address is how BIM implementation can benefit the housebuilding sector in
order to eradicate much of the inefficiency that has always been associated with the UK
construction industry. Therefore, the following section discusses a number of drivers of BIM
implementation within the AEC industry, which have been provided as example drivers
during the data collection. This was in order to identify the main drivers for BIM adoption
specifically within private housebuilding organisations.
2.9.1 Clash detection
One of the key drivers for BIM adoption is its ability to simulate and detect physical clashes
of building components during the design phase. Historically, using traditional methods,
clashes between building elements are generally only discovered once on-site during
construction, thus requiring an element of redesign inevitably increasing cost and project
duration (Azhar, 2011). For example, Azhar (2011) highlights that by utilising BIM, a
$46million (£30.4million) hotel and retail project in Atlanta, Georgia, USA; the Aquarium
Hilton Garden Inn saved over $200,000 (£135,000) (after deductions made for assuming the
25
clashes would have been resolved using conventional methods) due to the detection of
more than 590 clashes prior to construction and saved 1,143 hours of construction labour.
Furthermore, Eadie et al. (2013a) conducted an online survey targeting the top 100 UK
construction contractors with international activity to rank the importance of 18 drivers for the
adoption of BIM. After the results were analysed from the 30 respondents (18 respondents
had implemented BIM and 12 had not), clash detection was ranked as the most important
driver for those that had implemented BIM and the fourth highest in importance for those that
hadn’t implemented BIM as yet. Additionally, Azhar (2008) states that through clash
detection, projects can benefit from cost savings of up to 10% of the contract value, as well
as reductions in project duration by up to 7%. Therefore, it is clear that clash detection is
perceived as a incredibly useful tool of BIM, as it has the ability to significantly aid in
reducing cost and duration of a project.
2.9.2 Generation of accurate cost estimates and schedules
By integrating product and cost data into building elements and components within a BIM
model, time savings of up to 80% can be attained (Eadie et al., 2013a) and the accuracy of
the cost estimates and schedules is greatly improved than utilising a paper-based system
(Eastman et al., 2011). Figure 12 provides this comparison of the estimating process
between traditional paper-based methods and BIM-based methods. BIM removes an
element of human error of a member of the project team manually checking each
component against a schedule, as each component on the cost estimate or schedule directly
relates to a specific object within the model (Eastman et al., 2011). BIM also provides the
ability to make well-informed design decisions regarding the cost implications of design
changes far more efficiently than using traditional paper-based methods, due to a cost
estimate being generated from the model instantaneously (Eastman et al., 2011).
26
Figure 12: Conceptual diagram of a BIM quantity takeoff and estimating process (Eastman et al., 2011, p. 279)
27
Furthermore, as BIM can efficiently generate material schedules from an early stage of
design, it is possible for a housebuilder to procure material packages earlier in the design to
ensure there are no delays when on-site with material orders. In an interview by Puckett
(2014) with Mark Duffield (Technical Director at Telford Homes) discussing the company’s
venture into utilising BIM on a residential project, Duffield stated that “the earlier availability
of detailed information meant that procurement could get underway sooner – once the
foundation package has gone out, nothing further is required for three or four months, so the
design comes off the critical path at that point” (Puckett, 2014). Thus, it is evident that BIM
provides the capability to eliminate common errors, save time and costs and improve the
overall efficiency of a project.
2.9.3 Earlier, accurate visualisations of a design
The three-dimensional element of BIM offers earlier, accurate visualisations of the design of
a built facility (Eastman et al., 2011). One particular advantage of this is the ability for model-
based decision-making from an early stage of design, enabling design changes to be made
efficiently ensuring a reduced impact on cost (Azhar et al., 2012). For example, Azhar (2011)
described that by utilising BIM at the planning stage for a project for Savannah State
University, Georgia, USA, a cost saving of $1,995,000 (£1,345,000) was attributed to the
early visualisations and cost estimates of three separate design options that were developed
in order to select the most economical and workable building layout.
Furthermore, another advantage is that the three-dimensional model can be useful for sales
and marketing purposes (Puckett, 2014). The sales and marketing team for large
housebuilders are able to generate marketing materials in the form of 3D visualisations to
assist in off-plan sales. This aids in ensuring the vast majority of homes are occupied when
construction is completed, which is beneficial for the cash flow of the housebuilder. As part
of Telford Homes’ Tweed House project, which utilised BIM, Mark Duffield (cited in Puckett,
2014) stated that significant time and money was saved in generating accurate 3D
visualisations from the BIM model. This was instead of commissioning an external agency to
build a 3D model of the built asset from scratch, and thus having a member of the project
team spending time checking the accuracy of the externally produced model (Puckett, 2014).
2.9.4 Improved construction programming
By using 4D BIM, a construction programme can be linked to the 3D objects in a design
allowing an animated simulation of the day-to-day on-site construction activities at any given
moment in time (Eastman et al., 2011). This capability allows for early detection of potential
28
on-site issues and opportunities for possible improvements in terms of health and safety, site
constraints, materials and plant storage, amongst others (Sulankivi et al., 2009).
The knock-on effect from falling behind on programme can be problematic for material
ordering, manufacture and delivery of particular building elements, however with accurate
and realistic construction sequencing utilising 4D BIM ensures significant time and cost
savings through reduced delays to the programme (Eadie et al., 2013a). This is because
BIM allows construction teams to generate new schedules for works when delays occur.
From these schedules, revised fabrication and delivery programmes are created (Eadie et
al., 2013a), which traditionally are very time-consuming activities.
2.9.5 Other drivers
Further drivers other than the ones described include: improved collaboration between
project team members, improved communication to operatives, greater cost control and
predictability, improved built output quality and an improvement in facilities management
activities after handover (Eadie et al., 2013a; Azhar, 2011; Eastman et al., 2011).
2.10 Barriers to BIM adoption
Although there are several benefits of utilising BIM, it’s adoption and use in the
housebuilding industry is scarce, which is evident from the research carried out by NHBC
Foundation (see section 2.6). Furthermore, the barriers of BIM adoption within organisations
in the UK AEC industry have been widely reported (Eadie et al., 2013b; Yan and Damian,
2008; Gledson et al., 2012), however very little has been reported specifically within private
sector housebuilding companies. Therefore, based on findings from literature, the following
section describes the predominant barriers of BIM adoption within the UK AEC industry,
which have also been provided as example reasons for data collection.
2.10.1 Lack of in-house expertise
Eadie et al. (2013b) surveyed 92 construction industry professionals from various disciplines
responsible for BIM adoption within their organisations and found that lack of in-house
expertise was the most prominent reason for not using BIM. Furthermore, the National BIM
Report carried out by NBS (2014) also found that lack of in-house expertise was the greatest
barrier to BIM adoption for larger organisations, with 77% of respondents indicating so.
Furthermore, with a current shortage of professionals with suitable BIM modelling skills
(NHBC Foundation, 2013), it is evident that industry bodies and associations need to provide
more training and education in the practical application of BIM.
29
2.10.2 Cost of new hardware/software and training staff
The significant cost of upgrading Information Communication Technology (ICT) systems,
allocating resources and training has been seen as one of the greatest barriers to
housebuilding organisations in the adoption of BIM (NHBC Foundation, 2013). This is also
felt industry-wide with a recent survey (Knutt, 2014) highlighting that 70.6% of medium-sized
£20m-£100m contractors indicated that both IT costs and training costs were the greatest
barriers to BIM implementation. In terms of implementation costs, as part of the research
carried out by Yusuf (2014) into BIM adoption within SME architectural practices, it was
found that on average it costs approximately between £9,000-£11,000 (including training)
per workstation to implement BIM. However, Yan and Damian (2008) also found that
companies are reluctant to invest in BIM as there is currently a lack of case study evidence
of the financial benefit of BIM.
A number of researchers (Rivard, 2000; Ahmad et al., 1995; Love and Irani, 2004) however,
have identified that investment in ICT raises productivity and efficiency of business activities.
For example, Rivard (2000) surveyed 220 AEC industry professionals on the current and
planned use of IT and its impact on the Canadian AEC industry and found that there were
significant increases in productivity on various business activities with the productivity of
general administration, design, project and site management improving. Azhar (2011) also
found that the return on investment (ROI) of BIM on 10 different construction projects in the
USA was on average 634% due to increased productivity and efficiency. Thus, to encourage
BIM adoption, it is crucial to promote the awareness of how BIM can improve productivity
and efficiency in order to attain the financial benefits of BIM.
2.10.3 Cultural resistance
A number of researchers (Latham, 1994; Egan, 1998; Fernie et al., 2006; Aouad and Arayici,
2010) have identified that the culture of the UK construction industry has often been
resistant to change and innovate. In light of this, in terms of BIM implementation, Yan and
Damian (2008) surveyed 70 individuals from the AEC industry regarding the barriers to BIM
implementation and found that two of the predominant barriers were that people do not want
to learn BIM and many believe that current technology is enough. Khosrowshahi and Arayici
(2012) also found that the second greatest barrier to BIM use was a reluctance to initiate
new workflows or train staff. Therefore, in order for the private housebuilding sector to
implement BIM, it is vital that industry bodies and associations are able to get industry
professionals to understand the potential and value of the use of BIM over existing traditional
practices.
30
2.10.4 Other barriers
Further barriers other than the ones described include: legal and contractual issues, lack of
immediate benefits of projects delivered to date and a lack of client demand (Eadie et al.,
2013b).
2.11 Research boundary and focal point
The above review illustrates the challenges and the inefficiencies of the UK construction
industry and a number of reports and research studies have suggested that BIM can have a
vital role in alleviating these challenges. These reports have generally focused on the
adoption and implementation of BIM within organisations working on public sector projects,
however very little research has been undertaken regarding the adoption and
implementation of BIM within the private housebuilding sector, which hence is the focus of
this research study.
Furthermore, with research carried out by Ball and Dosanjh (2012) into the prospects for the
housebuilding industry identifying that 89% of private housebuilders were likely to be
changing the way they organised their business, as well as 88% of those looking to change
the productivity enhancing technology they use, currently there is a distinctive need for
research into BIM adoption within the housebuilding sector.
31
CHAPTER THREE
RESEARCH DESIGN AND METHODOLOGY
3.1 Introduction
An extensive literature review has been carried out in order to gain an understanding of BIM
within the UK AEC industry with a particular focus on the private housebuilding sector. The
review identified the potentials, benefits, barriers and key factors for BIM implementation
within the private housing sector. It is clear however, from the review that there is a lack of
awareness and usage of BIM within private sector housebuilding, hence this chapter
identifies the research methods used in order to establish and understand the reasons why
this is the case.
3.2 Purpose of study
3.2.1 Aim of research
To explore the potentials, barriers and drivers to successful BIM based workflow adoption
within private sector housebuilding companies in the UK.
3.2.2 Objectives of research
1. To develop an understanding of BIM.
2. To review the current methods of construction used by housebuilding companies.
3. To establish the level of BIM usage and apparent barriers and drivers faced by
private housebuilders for the adoption and implementation of BIM.
4. To develop a conceptual BIM implementation strategy for a private housebuilding
organisation.
3.3 Research methods
There are two distinctions between types of research methods: quantitative and qualitative
research. Quantitative research is defined as an “inquiry into a social or human problem,
based on testing a hypothesis or a theory composed of variables, measured with numbers
and analysed with statistical procedures” (Naoum, 2013, p.39). Characteristically, this type
of research is ‘objective’ with the purpose of testing or validating a theory indicated at the
beginning of the research, as oppose to developing the theory (Naoum, 2013). In contrast,
qualitative research is an approach for “exploring and understanding the meaning individuals
or groups ascribe to a social or human problem” (Cresswell, 2009, p.4). This research
method is ‘subjective’ by nature (Naoum, 2013) and by using techniques such as focus
32
groups and interviews provides a narrative understanding of the participants’ attitudes, views
and opinions of a particular subject.
The primary advantage of quantitative research over qualitative research is that a broader
study can be carried out with a larger number of respondents, thus accurately reflecting the
population of the sample (VanderStroep and Johnson, 2009). On the other hand, the primary
disadvantage of quantitative research is that this method provides a superficial
understanding of the answers given by the respondents and offers no further depth and
understanding beyond the responses given (VanderStroep and Johnson, 2009). In contrast,
the foremost advantage of qualitative research is that it is possible to gain a rich, in-depth
understanding of the views of the population under study, which is not possible with
quantitative research (VanderStroep and Johnson, 2009). Nevertheless, the main
disadvantage of qualitative research is that the findings may not represent the views of the
larger population because sample sizes are generally small and non-random (VanderStroep
and Johnson, 2009). Thus, it is evident that the advantages and disadvantages of each
method are inverses of one another (VanderStroep and Johnson, 2009). VanderStroep and
Johnson (2009) further highlight the main differences between the two research strategies in
Table 1.
Furthermore, mixed methods research is an approach that combines both qualitative and
quantitative research methods (Cresswell, 2009). The core notion behind this approach is
that the combination of both approaches allow for a greater understanding of a research
problem than either approach alone (Cresswell, 2009).
Table 1: Quantitative vs. qualitative research (adapted from VanderStroep and Johnson,
2009)
Characteristic Quantitative research Qualitative research
Type of data
Phenomena are described
numerically
Phenomena are described
in a narrative fashion
Analysis
Descriptive and inferential
statistics
Identification of major
themes
Scope of
inquiry
Specific questions or
hypothesis
Broad, thematic concerns
Primary
advantage
Large sample, statistical
validity, accurately reflects
the population
Rich, in-depth, narrative
description of sample
Primary
disadvantage
Superficial understanding
of participants' thoughts
and feelings
Small sample, not
generalisable to the
population at large
33
3.4 Chosen methodology
From the research carried out from the literature review, there is a general lack of
awareness and usage of BIM amongst private sector housebuilders. Therefore, the purpose
of this research is to understand the reasons as to why this is the case. Hence, in order to
understand the attitudes, views and opinions of those who may be involved in BIM adoption,
a qualitative research approach has been taken. A quantitative approach has not been
utilised, as an in-depth understanding of the reasons why there is a lack of awareness and
usage of BIM is required.
3.5 Data collection
3.5.1 Approaches to data collection
In order to understand the reasons why there is a lack of BIM awareness and usage within
private sector housebuilding, primary data collection has been utilised. As part of this data
collection, a survey approach was undertaken to establish a wider understanding of BIM
awareness and usage across a number of housebuilding organisations in the UK in
combination with a personal interview to provide a further in-depth understanding of the
issues regarding BIM implementation from a single housebuilding organisation’s point of
view.
3.5.2 Data collection methods
3.5.2.1 Online questionnaire
Yun and Trumbo (2000) identified two main modes of survey response; post (paper-based)
and electronic surveys. Electronic surveys include both web-based surveys and email
surveys. A web-based survey “is the collection of data through a self-administered electronic
set of questions on the web” (Archer, 2003). Archer (2003) describes a number of
advantages of web-based surveys over paper-based methods, which are as follows: paper,
postage and data entry costs are almost eliminated, data is available almost immediately
once a participant has completed the survey, question sequencing and routing can be
programmed into the questionnaire with ease and it is simple to send follow up reminders to
participants. Furthermore, Schmidt (1997) also states that a web-based survey is a dynamic
survey allowing for responses to be automatically viewed in graphical and numerical form
and Yun and Trumbo (2000) also identified that a number of researchers also found that
participants write lengthier and more self-disclosing answers on open-ended electronic
surveys than on paper-based surveys. This is particularly important in order to obtain rich,
in-depth information sufficient for this research study.
34
Hence, with the advantages of web-based surveys in mind, as well as due to time and cost
constraints and a lack of personal contacts, data was collected via an online questionnaire.
BOS survey software produced and run by the University of Bristol was used to collect the
data via the Internet.
3.5.2.2 Personal interview
A personal interview has been utilised to supplement the results obtained from the online
questionnaire. The personal interview also aimed to provide recommendations for BIM
implementation in a small housebuilding organisation. Carrying out a personal interview
allows probing of the interviewee and the quality of information is deep and detailed (Drever,
1995), which is important as part of this research study.
Naoum (2013) identified three forms of interviews: unstructured, structured and semi-
structured. For the purpose of this research, a semi-structured interview has been utilised. A
semi-structured interview is characterised by the use of a combination of ‘open-ended’ and
‘closed’ questions aimed at focusing on the respondents’ experiences regarding the subject
under study (Naoum, 2013). This approach has been taken as there are a number of
specific topics to structure the interview around, however to gain an greater understanding, it
was important to ask a series of ‘open-ended’ questions.
3.6 Questionnaire construction
Further building on the knowledge gained through the literature review and in order to
achieve objectives two and three, the three main objectives of the questionnaire was to
firstly, gauge the percentage of UK private sector housebuilding companies using BIM,
secondly, to identify the benefits to the companies who are using BIM and thirdly, for the
companies who are not engaging with BIM, establish an understanding of the barriers in
adopting BIM. Therefore, with this in mind, the questionnaire was separated into the
following five themes: (1) General details, (2) BIM use and awareness, (3) Industry
professionals not aware of BIM, (4) BIM users and (5) Non-BIM users, who are aware of BIM
(see Appendix item 3). The rationale behind each of these themes is explained below.
3.6.1 General details
This section aimed to understand the type and size of each organisation and the position,
roles and responsibilities of the participant. This section allows the researcher to instantly
identify whether the participant fits the required characteristics associated to the research
study. Furthermore, it was important to understand the position and responsibilities of the
participants in order to understand the attitudes towards BIM of those at a strategic level
35
(see section 3.7). Lastly, by understanding how many employees are employed in an
organisation, it is possible to ascertain as to whether the size of a housebuilding
organisation has an impact on BIM implementation. As part of the research carried out by
Gledson et al. (2012) regarding BIM implementation in large and SME construction
contractors, the study defined the classification of companies by number of employees as:
small (0-49 employees), medium (50-249 employees) and large (250+ employees). Hence
this research study has classified the size of companies according to this study.
3.6.2 BIM use and awareness
Section 2 (see Appendix item 3) aimed to establish the level of awareness and usage of BIM
amongst industry professionals within the housebuilding sector. This section builds on the
research carried out by the NHBC Foundation (2013) to assess whether BIM awareness and
usage has increased since 2013, where it was found that 25% of industry members
surveyed were not even aware of BIM and only 11% of those surveyed were using BIM (see
section 2.6).
Question 2.1 is a simple closed ‘yes’ or ‘no’ question, which ascertained whether a
participant is aware of BIM. If the participant answered ‘no’, they were automatically routed
to ‘Section 3 – Industry professionals not aware of BIM’. If the subject answered ‘yes’, the
participant’s understanding of BIM was assessed further with questions 2.2 to 2.4 asking for
the respondent to describe their knowledge of BIM, through an open-ended question
(question 2.2), and whether they were aware of the government’s Level 2 BIM mandate.
Although many industry professionals may have heard of the BIM acronym, some research
studies (NBS, 2014; Knutt, 2014) have found that many within the construction industry are
still unaware or unsure of BIM and the government’s Level 2 BIM target by 2016 (see
section 2.5). Hence, building on these research studies, it was important to recognise the
level of understanding of BIM amongst housebuilding professionals.
Lastly, question 2.5 aimed to understand the percentage of housebuilding organisations
utilising BIM using a closed ‘yes’ or ‘no’ question. Those that answered ‘yes’ were
automatically routed to ‘Section 4 – BIM users’ and those answering ‘no’ were directed to
‘Section 5 – Non-BIM users’ (see Figure 13). This question aimed to build upon the research
by NHBC Foundation (2013) to identify whether there has been an increase in BIM usage
over the past two years in the housebuilding sector.
36
3.6.3 Industry professionals not aware of BIM
Section 3 (see Appendix item 3) explored the reasons as to why participants are not aware
of BIM and aimed to examine what more could be done by the government and industry to
increase the awareness within the sector. Question 3.1 identifies whether participants are
aware of various industry groups who provide information on BIM, in order to recognise
which industry groups have the greatest influence on improving BIM awareness. Questions
3.2 and 3.3 were open-ended questions encouraging participants to provide an in-depth
response as to how the industry can raise awareness, as well as providing an understanding
of the barriers to BIM awareness within the sector. Once the participant completed this
section, they were automatically directed to the end of the questionnaire with the following
sections only applicable to those who were aware of BIM (see Figure 13).
3.6.4 BIM users
By questioning those who had implemented BIM, section 4 aimed to achieve objective three
by gaining an understanding of the drivers for BIM adoption, the changes to existing
practices, the challenges faced through BIM adoption and the main benefits of BIM since
implementation.
Firstly, questions 4.2 and 4.3 (see Appendix item 3) intended to understand the main drivers
as to why BIM was adopted within the participant’s organisation and whether the
government’s BIM Level 2 mandate had an influence on adoption. The list of drivers for
question 4.3 originated from the review of the drivers for BIM adoption (see section 2.9).
Questions 4.4 and 4.5 endeavoured to provide an understanding of the changes required for
BIM implementation. With a number of researchers (Sackey et al., 2013; Bew and
Underwood, 2010; Succar, 2009) identifying that ‘people’, ‘process’ and ‘technology’ are the
key factors for BIM implementation, these questions aimed to identify whether the changes
within each organisation involved these factors.
Question 4.7 was designed to understand the main benefits of utilising BIM in practice.
Although this question appears similar to question 4.3, there is a subtle difference, as
question 4.7 seeks to understand the reported benefits experienced of using BIM on projects,
as opposed to question 4.3, which looks to understand the driving reasons behind BIM
uptake. By understanding the prominent benefits for BIM adoption, housebuilders are able to
understand how it fits into current methods and identify where BIM has the ability to improve
existing practices.
37
Lastly, questions 4.8 and 4.9 intended to understand whether housebuilding companies
expect their supply chain to utilise BIM and if so, have these companies provided assistance
to supply chain partners, for example, by offering training or providing financial assistance.
These two questions have been previously asked within NHBC Foundation’s (2013)
research questionnaire, which found that generally practitioners of BIM did not require their
supply chain partners to engage in utilising BIM, but instead issuing information, from the
model, via hard copy or electronic files, thus not exploiting the full potential of utilising BIM.
So therefore, these questions look to further establish the attitudes of those within
housebuilding companies regarding collaboration with supply chain partners.
3.6.5 Non-BIM users
This section aimed to achieve objectives two and three to understand the challenges faced
with existing practices and processes, establish the level of knowledge and understanding of
BIM and identify what the predominant barriers to BIM implementation are.
Questions 5.1 and 5.2 (see Appendix item 3) were designed to understand the existing
processes and the main challenges and issues with existing practices within housebuilding
organisations. By understanding the principle challenges with existing practices allows
housebuilders to identify where BIM can aid in improving the efficiency of current practices.
Questions 5.3 to 5.6 aimed to provide an understanding of the level of knowledge and skills
of BIM amongst participants not currently using BIM. These results will establish whether the
government and industry are doing enough to educate industry stakeholders and if not,
understand what more can be done. Question 5.6 also identifies where housebuilding
professionals are most likely to turn to for information on BIM and hence, recognises the
prominent sources for government and industry to target BIM information to educate industry
professionals.
Question 5.7 aimed to identify the main barrier to BIM adoption within housebuilding
organisations. By utilising an open-ended style of question allowed for respondents to
provide a free, unrestricted answer, unencumbered by a prepared set of replies.
Lastly, question 5.8 intended to establish whether the participants are intending to
implement BIM within their practices and if so, how soon is this likely to happen. The results
of this question aimed to highlight the impact of the government’s BIM Level 2 mandate for
2016 on the private housebuilding sector. As part of the National BIM Report (2014), NBS
found that 93% of respondents representing organisations across the AEC industry stated
38
that they would be using BIM by 2016. It was therefore, important to establish the level of
difference between private sector housebuilding and the rest of the AEC industry.
3.6.6 Survey logic
To extract reliable data from each participant, skip logic (or conditional branching) has been
utilised throughout the survey to ensure respondents are directed to certain pages only
applicable to them. Figure 13 displays the survey map for the questionnaire and displays the
logic routes on the basis of a participant’s response. The ‘dotted arrows’ (in Figure 13)
represent the custom logic routes. For example as previously mentioned, if a respondent
answered ‘yes’ that they are currently using BIM (question 2.5), they were routed to ‘Section
4 – BIM users’ and therefore answered questions only applicable to BIM users.
39
Figure 13: BIM survey map
40
3.7 Sampling method
Naoum (2013) identifies two main types of sampling methods: random sampling and
selected sampling. Firstly, random sampling is utilised when certain characteristics of the
sample is not essential with the sample being chosen randomly from the population so that
each subject has the same probability of being selected (Naoum, 2013). In contrast,
selected sampling involves specifying subjects from a population with certain characteristics
according to the research study being carried out (Naoum, 2013).
For the purpose of this research, a selected sampling approach was taken. In order to
understand the views and reasons as to why BIM has or hasn’t been implemented within a
participants’ organisation, it was vital to target senior managers within private sector
housebuilding organisations in the UK. Targeting senior managers within these
organisations was essential, as for the purpose of this research, it is highly important to
understand the attitudes and opinions of those in strategic positions who have an influence
in company decisions.
3.7.1 Sample size
A report written by Nathanial Lichfield & Partners (2015) commissioned by the Home
Builders Federation estimated that there are approximately 3000 housebuilding firms, both
public and private sector, in the UK, however there is an unavailability of a known record of
the number of private sector housebuilding organisations in the UK. Therefore, the overall
population size for this research study could not be obtained.
Since it has not been possible to obtain an overall population size, this research study has
identified a number of other research papers (NHBC Foundation, 2013; Sackey et al, 2013;
Gledson et al, 2012) that have conducted a similar study, in order to obtain an adequate
target number of responses. Of the research undertaken by the NHBC Foundation (2013),
Sackey et al. (2013) and Gledson et al. (2012), 18, 10 and 30 responses were received
respectively. Consequently, a target of 20 responses was set for this research study.
3.7.2 Limitations to questionnaire research
Due to the focused nature of this research study, a number of limitations to the sample size
exist. Firstly, targeting senior managers within private sector housebuilding organisations
naturally restricts the sample size. Secondly, the aim of this research study is to establish
the awareness and usage of BIM across the private sector housebuilding industry, so
therefore it is essential to obtain a range of responses from different housebuilders, rather
41
than several responses from only a few housebuilding organisations. Other limitations
include time and cost constraints and a lack of personal contacts.
3.8 Distribution of the questionnaire
After amending the wording and order of a number of questions following a pilot study, the
questionnaire was first distributed to a number of personal contacts in senior management
positions within private housebuilding organisations. At the same time, the questionnaire
was posted online within specific targeted groups on a professional networking website,
namely LinkedIn. Housebuilding professionals were targeted within groups associated to
BIM and housebuilding by posting the online survey in groups such as: ‘BIM4Housing’, ‘UK
House Building Network’, ‘CIOB (Chartered Institute of Building)’ and ‘RICS Building
Information Modelling (BIM)’. Lastly, another method of distributing the questionnaire was to
contact professionals through LinkedIn that met the specific characteristics required for the
research study. As part of this, a number of professionals involved with the BIM4Housing
Task Group were also contacted through this method.
3.9 Semi-structured interview
As previously mentioned (within section 3.5.2.2), a semi-structured interview was
undertaken to supplement the findings from the research questionnaire. The interview was
carried out with a personal contact; a Construction Director at a small housebuilding
company, namely Higgins Homes and is not currently using BIM. The interview was
undertaken after the results of the questionnaire were analysed and the aim of the interview
was to achieve objectives three and four in order to establish a further understanding of the
reasons for the lack of BIM adoption within the sector and then finally, propose
recommendations for BIM implementation for Higgins Homes. Therefore, an interview
schedule was developed (see Appendix item 6) identifying the main questions to be asked
resulting from the questionnaire findings and separated into the following five themes: (1)
General details, (2) Existing practices, (3) BIM awareness and understanding, (4) Barriers to
BIM adoption and (5) BIM implementation.
3.9.1 Existing practices
Based on the findings from the questionnaire, this section aimed to understand the reasons
behind the main challenges to existing practices throughout the industry, as well as at the
participant’s organisation. Question 2.1 is an open-ended question designed to allow the
interviewee to speak freely on the challenges with existing practices across the
housebuilding sector. Questions 2.2 and 2.3 were then designed to investigate the
42
challenges with existing processes within Higgins Homes to understand whether the
predominant challenges indicated from the findings of the questionnaire were comparable.
Question 2.4 was asked not only as a matter of courtesy, but also because the questions
may have stimulated the interviewee to think further about the topic.
3.9.2 BIM awareness and understanding
Building on the results of the questionnaire, the theme of the questions within section 3 (see
Appendix item 6) aimed to obtain more of an in-depth understanding of the reasons why BIM
awareness and understanding isn’t as widespread as it is throughout the rest of the UK AEC
industry through a set of open-ended questions.
3.9.3 Barriers to BIM adoption
This section aimed to further understand the main barriers of BIM adoption for private
housebuilders across the industry, as well as at Higgins Homes. Question 4.1 was aimed at
finding out why the adoption of BIM in private housebuilding lags behind much of the AEC
industry. Question 4.2 looked to investigate the theory (mentioned in section 2.6) that
perhaps the economic boom for the housebuilding industry is having an adverse effect on
BIM adoption within the sector. Then, after establishing the views of the interviewee of the
barriers to BIM adoption within the sector, questions 4.3 and 4.4 aimed to understand the
barriers to adoption within the participant’s practice to ascertain the problems that need to be
overcome in order to prepare a BIM implementation plan for Higgins Homes.
3.9.4 BIM implementation
To achieve objective four to develop a BIM implementation strategy for a small
housebuilding company, this section was designed to obtain the views of the interviewee as
to what is required to enable implementation within Higgins Homes. Firstly, question 5.1 (see
Appendix item 6) was asked to recognise whether BIM was already being considered within
the practice to understand whether the organisation were aware of BIM and believed that
BIM could improve their business. The interviewee was then shown the BIM implementation
framework (see Appendix item 6) devised by Sackey et al. (2013), which was discussed
within section 2.8, to discuss whether this implementation strategy would be applicable for
Higgins Homes in order to adapt and develop an implementation plan for the organisation.
3.9.5 Administration of the interview
Opdenakker (2006) stated that conducting face-to-face interviews can give the interviewer a
lot of extra information, through social cues, such as body language, gestures and facial
43
expressions, that can be added to the verbal answer of the interviewee to a question.
Therefore, in seeking to receive rich, in-depth responses, a face-to-face interview was
undertaken at the interviewee’s workplace. Additionally, during the interview, a tape
recording was taken, as according to Opdenakker (2006), by recording an interview this
ensures that the interview transcript is likely to be more accurate than taking notes. Shortly
after, the data collected from the interview was transcribed (see Appendix item 7).
3.10 Method of data analysis
“The process of [qualitative] data analysis involves making sense out of text and image data”
(Cresswell, 2009, p.183) in order to understand the meaning of participant’s qualitative
answers. The process involves organising and preparing the data for analysis, reading
through the data to gain a greater understanding, representing the data and interpreting the
overall meaning of the data (Cresswell, 2009). Figure 14 highlights Cresswell’s (2009)
process for data analysis for qualitative research, which this research study has followed.
44
To analyse both the qualitative and quantitative data from the questionnaire, a coding
system was utilised to quantify the data numerically to allow easier analysis of the data. The
information from each of the open-ended questions was coded in terms of themes and a
data summary sheet was populated. Once this data was recorded, the descriptive statistics
method of analysis was applied to this raw data in order to interpret the meanings of the
results of the questionnaire. The descriptive statistics method provides a general overview of
Interpreting the meaning of themes/descriptions
Interrelating themes/description
(e.g. grounded theory, case study)
Themes Description
Coding the data
(hand or computer)
Reading through all data
Organising and preparing data for analysis
Raw data
(transcripts, fieldnotes, images, etc.)
Validating the
accuracy of the
information
Figure 14: Data analysis in qualitative research (adapted from Cresswell, 2009, p. 185)
45
results (Naoum, 2013). As part of this method, Naoum (2013) states that there are generally
three methods that are used to describe particular aspects of a group of data: ‘frequency
distribution’, ‘measurement of central tendency’ and ‘measurement of dispersion’. For this
research study, the ‘frequency distribution’ method has been employed to summarise the
raw data, which involves distributing the information into categories and determining the
number of responses belonging to each category (Naoum, 2013).
To analyse the qualitative data obtained from the semi-structured interview, an ‘interpretive-
descriptive’ approach has been undertaken, which has been developed by Belenky (cited in
Maykut and Morehouse, 1994, p.44) and refers to the researcher accurately interpreting,
describing and reporting people’s words and meanings, in order to gain a deeper
understanding of the research topic from a participant’s perspective.
46
CHAPTER FOUR
RESULTS AND FINDINGS
4.1 Introduction
This section analyses the responses from the online questionnaire undertaken during this
research. Responses were received from respondents from 18 different organisations,
however, 3 respondents were excluded from this research study, as they did not work for
housebuilding organisations. Therefore, for the purpose of the research, 15 responses have
been used for the final analysis. Of these 15 responses, the participants represented varying
sizes of organisations (see Figure 15) with 3 small housebuilders (0-49 employees), 7
medium-sized housebuilders (50-249 employees) and 5 large housebuilders (250+
employees).
Furthermore, 7 participants held senior management positions (1 partner, 3 directors and 3
senior managers) and the remaining 8 respondents were at management level. Additionally,
11 participants worked within the Technical department, 2 were Project Managers, 1 worked
as an Estimator and 1 respondent worked within the Procurement team (see Figure 16).
20%
47%
33%
0-49 employees
50-249 employees
250+ employees
Figure 15: Distribution of housebuilding organisations surveyed according to size
47
4.2 Key findings
This section analyses all the data that was collected from the questionnaire and categorises
them into the following key findings as discussed below.
4.2.1 BIM awareness
Encouragingly, all 15 (100%) respondents were aware of the term ‘BIM’, highlighting an
improvement on the research carried out by NHBC Foundation (2013), where 25% of
respondents had not heard of BIM. Although, the participant’s are aware of BIM, it is
interesting to recognise their understanding of BIM with 2 of the 15 (13%) respondents
appearing to have a poor understanding by inaccurately describing BIM. Of the remaining
responses, the most frequently mentioned term to describe BIM was ‘technology’, identified
within 10 out of 15 (67%) of the answers, ‘collaboration’ or ‘collaborative working’ was
mentioned within 8 of the 15 (53%) answers and ‘process’ mentioned in just 7 of the 15
(47%) answers (see Figure 17). As previously mentioned (in section 2.3.1), BIM should be
viewed as a process, not just a digital technology, thus these findings highlight that the
majority of respondents within the industry still perceive BIM as a technology rather than a
process.
73%
7%
13%
7%
Technical/design
Estimating
Project management
Procurement
Figure 16: Distribution of surveyed participants according to job role
48
Furthermore, of the 15 participants, 3 (20%) were unaware of the impending 2016
government BIM mandate (see Figure 18), which is comparable to the survey carried out by
Knutt (2014), which found that 18.7% of respondents across the AEC industry were unaware
or unsure of the government’s BIM Level 2 mandate. Another survey carried out by Gledson
et al. (2012) also found that 32.14% of respondents in the construction industry were
unaware of the government target. This is interesting given that the private sector
housebuilding industry isn’t directly affected by the government’s BIM target and
approximately as many professionals within the private housebuilding sector are aware of
the government mandate as those throughout the AEC industry. Furthermore, from the
research findings only 7 of the 15 (47%) respondents stated that they were aware of what
BIM Level 2 implies (see Figure 19), which contrasts to the findings by NBS (2014) where 73%
of respondents across the AEC industry stated that they were aware of the different levels of
BIM. This highlights that the private sector housebuilding industry lags behind with the rest
of the UK AEC industry in terms of understanding the requirements of the government’s BIM
mandate. These results do suggest however, that the efforts of the government and the BIM
Task force, particularly the BIM4Housing Task group, are working to promote the awareness
of BIM throughout the construction industry and thus the private housebuilding sector.
0 2 4 6 8 10 12
Process
Collaborative working
Technology
Poor understanding of BIM
Frequency of responses
Figure 17: Frequency of terms mentioned to describe BIM within the surveyed answers
49
4.2.2 BIM usage
The research found that 3 of the 15 (20%) respondents are currently using BIM within their
organisations (see Figure 20), which again is encouraging based on the findings from NHBC
Foundation (2013) where only 11% of housebuilders were using BIM. However, in
comparison to the rest of the AEC industry, the private housebuilding sector lags some way
behind in terms of BIM adoption, as according to the National BIM Report (NBS, 2014), 54%
of respondents stated that they are currently using BIM within their organisations. It is likely
80%
20%
Aware of government's 2016
BIM mandate
Unaware of government's
2016 BIM mandate
47%
53%
Understands what BIM
Level 2 implies
No understanding of BIM
Level 2
Figure 18: Percentage distribution of respondents aware of the government’s 2016 BIM
mandate
Figure 19: Percentage distribution of respondents who understand what BIM level 2 implies
50
that the predominant reason for the widespread adoption of BIM within the AEC industry is
due to the government’s BIM 2016 target. The following section (section 4.2.3) highlights a
number of key findings of those respondents who are currently using BIM and section 4.2.4
discusses the key findings of the participants who are not currently using BIM.
4.2.3 BIM users
As previously mentioned (within section 4.2.2), 3 of the 15 (20%) respondents are utilising
BIM. The following section therefore, discusses the effect of the government’s strategy on
BIM implementation, the drivers and benefits of BIM adoption, the changes required and the
challenges encountered through BIM implementation of those that are utilising BIM.
4.2.3.1 Effect of the government’s BIM strategy
The results from the questionnaire indicate that the government’s BIM strategy had an
influence on BIM implementation with 2 out of the 3 BIM users indicating so. Both of these
respondents identified that they were aware of the government’s BIM strategy and the
apparent advantages attained by those in the AEC industry and wanted to explore and
understand the BIM process in order to reap the benefits attainable through the use of BIM.
4.2.3.2 Drivers and benefits of BIM adoption
Of the 3 BIM users, ‘greater cost control and predictability’ was ranked as the greatest driver
to adopt BIM, followed by ‘improvement in facilities management after handover’ and
80%
20%
Not using BIM
Using BIM
Figure 20: BIM use among housebuilding organisations of those surveyed
51
‘improved collaboration between project team members’. In contrast when asked about the 3
main benefits of BIM since implementation, ‘improved collaboration between project team
members’ was the greatest benefit followed by ‘improved built output quality’ and ‘generation
of accurate cost estimates and schedules’ (see Figure 21). It is interesting to note that the
perceived drivers prior to implementing BIM are somewhat different to the benefits attained
since implementation. These results compare similarly to that of Bryde et al. (2013), which
found that ‘cost reduction or control’ was the greatest benefit of BIM on projects followed by
‘time reduction or control’ and then ‘communication improvement’.
4.2.3.3 Organisational changes through BIM implementation
The responses obtained found that the changes required through BIM implementation
revolved around the three key factors for BIM implementation: people, process and
technology. All 3 respondents indicated changes to organisational processes with one
respondent stating that their organisation have had to reconfigure consultant appointments
for BIM projects and develop company standards and protocols. Furthermore, 2 of the 3
respondents also indicated an investment in both people and technology through the
implementation of BIM. This has included investing in new hardware and software, reviewing
personnel capability and engaging in the necessary training.
0 2 4 6 8
Clash detection
Improved construction
sequencing
Generation of accurate cost
estimates and schedules
Greater cost control and
predictability
Improvement in FM after
handover
Improved collaboration between
project team members
Improved communication with
operatives on site
Improved built output quality
Earlier, accurate visualisations of
a design
Top benefits
since BIM
adoption
Top drivers for
BIM adoption
Figure 21: Comparison of the drivers for BIM adoption and the apparent benefits attained
since implementation
52
4.2.3.4 Challenges of BIM adoption
The participants revealed some already notable barriers (as mentioned within the literature
review) through implementation of BIM. The 3 respondents indicated the following as the
predominant challenges encountered through implementation: ‘lack of compatible systems,
standards and protocols’, ‘initial costs of new hardware/software and training staff’ and ‘lack
of knowledge of BIM’ (see Figure 22).
4.2.4 Non-BIM users
As previously mentioned within section 4.2.2, 12 of the 15 (80%) participants are not
currently engaging with BIM within their organisations. The following section discusses the
challenges with existing practices, the barriers of BIM adoption and the future prospects for
BIM implementation within the housebuilding industry of those not currently using BIM.
4.2.4.1 Existing document management processes
The results from the questionnaire highlight that the majority of housebuilding organisations
use internal document management systems to manage project documents with 9 out of 12
(75%) respondents indicating so (see Figure 23). These include central Windows server
systems and proprietary document management systems. Only 1 of the 12 (8%) participants
indicated the use of a project extranet and 2 (17%) respondents stated that their
organisations utilised internal drawing registers, which can be used to distribute drawings
and information internally and externally. To communicate between organisations, email
0 1 2 3 4
Lack of compatible systems,
standards and protocols
Initial costs of new hardware/ software
and training staff
Legal and contractual risks
Lack of knowledge of BIM
Lack of supply chain awareness
Frequency of responses
Figure 22: Challenges encountered through BIM implementation
53
appeared to be the predominant method with 8 of the 12 (75%) participants stating so.
Therefore, to implement BIM, the majority of housebuilders will be required to upgrade and
invest in their technology in order to manage documents and work collaboratively in a BIM
environment.
4.2.4.2 Challenges with existing practices
The responses identifying the greatest challenges with existing processes could be
categorised into two recurring themes with 8 of the 12 (67%) respondents indicating that a
‘lack of availability of accurate, up-to-date information’ was a major problem and 6 of the 12
(50%) participants mentioning that ‘poor co-ordination/communication between project
members’ was a significant challenge. These results further highlight the fragmentation of
housebuilding processes and the inefficiencies that currently plague the industry (as
discussed within section 2.7). Thus, by utilising BIM, project team members are able to
access and retrieve data from a single, central repository through a CDE (as discussed
within section 2.7), which will eradicate the challenges of inadequate information and poor
communication between project members to ensure a more efficient housebuilding process.
4.2.4.3 Barriers to BIM adoption
The most frequently mentioned barrier to BIM adoption was ‘cost’ which was mentioned by 5
of the 12 (42%) respondents followed by ‘reluctance to change’ mentioned by 4 (33%)
participants and then followed by a ‘lack of understanding’ of BIM with 3 (25%) respondents
indicating so (see Figure 24). These results are comparable with the rest of the AEC industry
0 2 4 6 8 10
Email
Internal document management systems
Drawing registers
Project extranet
Frequency of responses
Figure 23: Existing systems to manage project documents and communicate both
internally and externally
54
in the UK with both the studies compiled by Knutt (2014) and NBS (2014) indicating cost as
one of the most prominent barriers to adoption for companies, as well as a lack of
knowledge or in-house expertise.
In terms of cost, either housebuilding organisations do not have the cash reserves to invest
in BIM or perhaps there is not enough evidence of the financial benefits of implementing BIM.
As previously mentioned in section 2.10.2, Yan and Damian (2008, p.4) stated that there is a
“lack of case study evidence of the financial benefit of BIM”, thus deterring many companies
to invest in BIM.
Additionally, the reluctance to change may stem back to the industry’s reliance on the value
of land and the ability to make profits from land development resulting in low levels of
technical and organisational innovation (Barlow, 2000). A reason for this reluctance to
change could be due to the fact that while the housing market is economicaly strong,
housebuilding companies may not feel that investment in BIM is a necessity. These findings
have been investigated further within the interview.
4.2.4.4 Role of government and industry in increasing BIM understanding
The responses from the questionnaire highlight that many non-users of BIM are not
confident in their knowledge and skills of BIM with 9 out of the 12 (75%) BIM non-users
indicating so (see Figure 25). In contrast, the same question asked to AEC industry
members, as part of the research by NBS (2014) indicated that only 32% of respondents
were not confident in their knowledge and skills of BIM, whereas 46% were confident. This
0 1 2 3 4 5 6
Reluctance to change
Cost
Training/ education
Lack of understanding of BIM
Scale of projects
Interoperability
Fragmentation of the construction
industry
Frequency of responses
Figure 24: Barriers to BIM adoption
55
suggests that confidence of those within private housebuilding organisations is low in
comparison to the rest of the industry, so therefore there is an increasing need for BIM
education for potential BIM users within private sector housebuilding.
Encouragingly, 9 out of 12 (75%) respondents had attended an event regarding BIM,
however 10 out of 12 (83%) respondents were of the opinion that more could be done by the
industry to educate industry professionals on BIM. Of these 10 stating that more could be
done by the industry, the most frequently mentioned response suggested that more
information and guidelines regarding the practical application and implementation of BIM
within organisations is required with 4 of the 10 (40%) participants indicating so (see Figure
26). For example, one respondent stated that "most guidance related to BIM puts emphasis
on the benefits, barriers and drivers related to BIM. There seems to be a lack of guidance
associated to the practical application and implementation for companies.” Therefore, this
suggests that education as to how best implement BIM is required in order for more
widespread adoption of BIM. Further to this, more training and support and promoting the
awareness of the benefits of BIM to housebuilders were the other most frequently mentioned
responses with each being mentioned by 3 of the 10 (30%) respondents respectively. These
results further suggest that although the efforts of government and industry groups are
working to raise the awareness of BIM throughout the construction industry, more is required
to be done in order to promote the benefits, implementation and practical application of BIM
specifically within private housebuilding practices.
0% 20% 40% 60% 80% 100%
Not confident In between Confident
Figure 25: Confidence of non-BIM users in their BIM skills and knowledge
56
What is also interesting, the research found that the NHBC, the BIM Task Group, BIM
consultants and other professional institutes (e.g CIOB, RICS) are equally important sources
for housebuilding professionals with each source indicated by 3 out of 12 (25%) respondents.
Therefore, BIM information would be best distributed through these sources.
4.2.4.5 Future prospects for BIM implementation
The findings show that many housebuilding professionals are becoming increasingly
conscious of the role BIM will play in the future of the construction industry and within their
organisations with 10 of the 12 (83%) respondents indicating that they are currently
considering adopting BIM in the near future. Of these 10 responses, 50% indicated that
implementation may occur within the next 3-5 years and 40% indicated that more than 5
years is likely for BIM adoption. Interestingly, only 1 respondent stated that they would
implement BIM within 1-2 years and not one response indicated within the next year (see
Figure 27). These results highlight companies are considering BIM, however BIM readiness
within private housebuilding still remains to lag far behind much of the industry due to the
government legislation, where according to the research from NBS (2014), 93% of
organisations UK AEC industry indicated that they would be using BIM by 2016 in time for
the government’s BIM mandate.
0 1 2 3 4 5
Promote awareness of benefits of BIM
to housebuilders
Provide more training and support for
BIM
Provide guidelines as to how to
implement BIM
Frequency of responses
Figure 26: Requirements to increase BIM understanding amongst housebuilding
professionals
57
4.2.5 Supply chain participation
Of the 3 respondents currently utilising BIM, 2 respondents indicated that they require their
supply chain to also utilise BIM, however neither organisation has provided any assistance
to their supply chain partners in adopting BIM. Furthermore, of the 10 participants not
currently using BIM, but are likely to adopt BIM in the future, 9 stated that they expect their
supply chain partners to also utilise BIM. Therefore, in order for BIM to be used to its full
potential, it is crucial that industry also promotes the benefits of BIM to design consultants
and manufacturers further down the supply chain.
4.3 Semi-structured interview
A semi-structured interview was undertaken to obtain a greater in-depth understanding of
the issues surrounding BIM adoption within the sector. The interview was conducted with a
Construction Director responsible for managing the design and delivery of private residential
projects for Higgins Homes; a small privately-owned housebuilding company with 35
employees. The key findings are discussed in the following sections.
4.3.1 Challenges with existing practices
The interviewee identified a number of reasons as to why both ‘lack of accurate, up-to-date
information’ and ‘poor communication between project team members’ are the greatest
challenges to existing practices across the industry. These include time constraints of
professionals with heavy workloads, incompetent staff members, lack of cross-checking of
0 1 2 3 4 5 6
No plans to use BIM
We will use BIM within 1 year
We will use BIM within 1 - 2 yrs
We will use BIM within 3 - 5 yrs
We will use BIM in more than 5yrs
Frequency of responses
Figure 27: Future prospects for BIM implementation within the surveyed participant’s
organisations who are not currently using BIM
58
drawings to avoid clashes being encountered on-site, avoidance of responsibility by design
consultants and the length of time required to make design changes.
Furthermore, with the majority of housebuilding organisations using email to communicate
between organisations, the interview also found that this method of communication can be
particularly inefficient when attempting to email a number of drawings or documents with
large file sizes meaning that multiple emails have to be sent to the intended respondent,
which can be very time-consuming.
To resolve these problems, the interviewee indicated that a system to promote
communication and collaboration would be beneficial. Thus, as previously mentioned in
section 4.2.4.2, the use of a CDE where all project team members are able to access any
document or drawing easily will help to improve the level of communication and information
flow on projects.
4.3.2 Barriers to BIM adoption
With cost being the predominant barrier to BIM adoption within the sector, the interviewee
confirmed the notion (mentioned within 4.2.4.3) that companies are reluctant to invest in BIM
due to a lack of information on the cost of BIM implementation and the lack of information on
the financial benefits of doing so. It is evident that BIM adoption will only be achieved if a
suitable business case is made supported by sufficient case study evidence.
Interestingly, the interviewee also believed that the current economic boom for the private
housebuilding sector would encourage, rather than discourage, many housebuilding
organisations to explore the possibility of implementing BIM, while profits are encouraging.
This contrasts the theory (mentioned in section 2.6) of housebuilding companies reluctant to
implement BIM when private housing companies are making excellent profits. The
interviewee went on to further state that it also depends on the nature of the company and
the attitudes of those with an influence on company decisions, as to whether they want to be
more progressive and innovative.
4.3.3 Role of government and industry in increasing BIM understanding
The interview confirmed that the main reason for the lack of BIM adoption within the private
sector compared to the rest of the AEC industry is due to the government legislation for BIM
by 2016. Hence with private sector housebuilders not having to adhere to this legislation,
many may not adopt BIM until they are aware of the benefits, particularly financial, that BIM
may provide. Therefore, it is important industry and government provide more information on
the main benefits of BIM. It is likely, as more organisations throughout the AEC industry
59
adopt BIM and provide evidence of the benefits and financial savings of using BIM, private
sector housebuilders will eventually follow suit. Furthermore, building on the results from the
questionnaire, the interviewee also suggested that more information as to how to implement
BIM is required.
60
CHAPTER FIVE
SUMMARY, CONCLUSIONS AND RECOMMENDATIONS
5.1 Introduction
This chapter summarises the research, outlines the achievements of the research aim and
objectives and recommends a BIM implementation strategy for Higgins Homes. The chapter
later goes on to highlight the limitations of the research and propose recommendations for
future study based on the findings from this research.
5.2 Summary
An investigation into the potentials, barriers and drivers to successful BIM based workflow
adoption within private sector housebuilding companies in the UK has been conducted.
An extensive literature review was carried out in order to develop an understanding of BIM,
understand how it relates to existing practices within housebuilding organisations, and finally
to identify the potentials, barriers and drivers of adopting BIM within these organisations.
Primary data collection was then used for the purpose of this research through qualitative
research methods in the form of an online questionnaire survey and a semi-structured
interview characterised by open-ended questions carried out in person.
A coding system was then applied to the results and findings from the questionnaire to
quantify the data numerically to analyse the data, which was then presented using the
descriptive statistics method (Naoum, 2013). An ‘interpretive-descriptive’ approach
developed by Belenky (cited in Maykut and Morehouse, 1994, p.44) was then taken to
present the qualitative data analysis from the semi-structured interview.
5.3 Achievement of research objectives
Objective one has been achieved through an extensive literature review on BIM. Objectives
two, three and four were achieved through a combination of both secondary data collection
through the literature review and the findings from the primary data collection.
5.3.1 To develop an understanding of BIM
A number of definitions of BIM from industry bodies and researchers were explored and
critically analysed in order to identify a definition for the purpose of this research study.
Hence, BIM was defined as a process rather than just a technology by adopting the
definition outlined by Azhar (2011, p.242), who defined BIM as a “virtual process that
61
encompasses all aspects, disciplines, and systems of a facility within a single, virtual model,
allowing all design team members to collaborate more accurately and efficiently than using
traditional processes.”
In achieving this objective, the literature review examined the concept of BIM, its tools and
capabilities, its evolution from CAD systems and the requirements of the government BIM
mandate. The review also discussed how BIM relates to existing housebuilding practices
and identified a number of barriers and drivers to BIM adoption within the private
housebuilding industry.
5.3.2 To review the current methods of construction used by housebuilding
companies
The literature review and primary data research assessed the existing methods of
construction in housebuilding companies by first identifying the methods used and then
secondly, understanding the principal problems and challenges with these existing practices.
From this review, it was found that the majority of housebuilding organisations use document
management systems to manage project documents and email to communicate internally
and externally between project team members. The predominant challenges with existing
practices were found to be a ‘lack of availability of accurate, up-to-date information’ and
‘poor communication between project team members’.
5.3.3 To establish the level of BIM usage and apparent barriers and drivers faced by
private housebuilders for the adoption and implementation of BIM
The literature review and primary data research identified the various barriers and drivers of
BIM adoption within the private housebuilding sector. The primary data research built upon
the research carried out by NHBC Foundation (2013) to reveal a marginal increase from 11%
to 20% in the level of usage of BIM within the sector.
5.3.4 To develop a conceptual BIM implementation strategy for a private
housebuilding organisation
The literature review identified the key factors for BIM implementation and through the
utilisation of the BIM implementation framework devised by Sackey et al. (2013) and the
primary data research, a BIM implementation strategy for Higgins Homes; a privately-owned
small housebuilding organisation, has been developed (see section 5.5).
62
5.4 Achievement of research aim
The aim of this research study was ‘to explore the potentials, barriers and drivers to
successful BIM based workflow adoption within private sector housebuilding companies in
the UK’.
In achieving this aim, the potentials, barriers and drivers of BIM adoption within private
housebuilding organisations have been explored through both primary and secondary data
collection methods and a BIM implementation strategy has thus been developed for Higgins
Homes as discussed in the following section (section 5.5).
5.5 BIM implementation strategy
From the findings from the interview, a BIM implementation framework has been developed
for Higgins Homes (Figure 28). The interviewee believed that the framework devised by
Sackey et al. (2013) was very applicable to Higgins Homes, however the framework has
been slightly adapted to suit the requirements of the organisation. Sackey et al. (2013)
outlined four key stages for BIM implementation (as discussed in section 2.8), which the
following section discusses in more detail, in order to facilitate BIM implementation within
Higgins Homes.
63
Manifestation stage
Realisation stage
Brainstorming stage
Concept building
• Assess implementation motive
• Evaluate existing processes and practices
• Evaluate extent of required change
• Develop BIM steering committee representing
the company owners and all departments to
champion BIM adoption
• Develop organisational BIM strategy
• Develop strategic leadership team
• Assign responsibilities
• Analyse organisational functions
• Selection of BIM software packages
• Upgrade hardware to support BIM
• Identify and assign new roles
• Educate and train specific
disciplines in the practical
use and application of BIM
systems and new roles and
responsibilities
•ContinualeducationontheconceptofBIMtodevelopandimprovewidespread
understandingofBIMthroughoutHigginsHomes
• Mastering tools and
processes
• Coaching on functionalities
• Configuration
• Discipline specific
• Implement BIM on a pilot project
• Application of knowledge and skills developed
• Assess benefits attained and any
issues/challenges through utilising BIM on
the pilot project
• Continual improvement and expansion of
BIM tools and knowledge development for
use on all projects
Figure 28: Higgins Homes BIM implementation framework (adapted from Sackey et al., 2013)
64
5.5.1 Brainstorming stage
The interviewee identified that the motives for implementing BIM would be to increase the
efficiency of the business, eliminate familiar design and construction problems and to attain
significant financial savings. These motives arise from an evaluation of existing practices
identifying that current practices are fragmented, inefficient and wasteful. In order to
implement BIM, investment in the three key factors (people, process and technology) are
required. Therefore, investment in the BIM software package would be required for the
necessary number of licences (including site staff) and an assessment of the existing
hardware would also be required, and may need to be upgraded. Investment in training and
educating employees is imperative to ensure widespread understanding of the concept and
process of BIM, as well as ensuring staff members are competent at using the new systems
and software. Training and education would be likely to be provided by external BIM
consultants. Therefore, during this stage, it is important to understand the changes required
and the costs associated in implementing BIM (as discussed in section 2.10.2), to ensure
the owners fully commit to the implementation process.
Furthermore, Sackey et al. (2013) found that both top-management commitment and
operational level BIM champions are essential throughout BIM implementation. Therefore, it
would be recommended that a steering committee is established with an influential member
of each department – technical, procurement, construction, land acquisition, sales and ICT –
represented, as well as a member from the company board representing the company’s
owners to promote and champion BIM throughout Higgins Homes.
5.5.2 Concept building
A strategic leadership team to lead the BIM implementation process should be established
and is likely to consist of those among the BIM steering committee. This leadership team
would be required to develop the organisational BIM strategy highlighting key responsibilities
and targets on how BIM should be embraced. For example, the ICT department would be
responsible for assessing the technological requirements of implementing BIM with specific
timescale and budget constraints.
5.5.3 Realisation stage
With many employees unaware of the differences between various BIM software platforms,
it would be recommended that the BIM leadership team meet with several BIM software
providers to obtain sufficient information to assess which software platform would be
appropriate to be configured within the organisation’s systems. Once the software platform
65
has been chosen, the computer systems will then need to be upgraded to ensure efficiency
with the chosen BIM software.
During this stage, new roles and responsibilities may need to be assigned to enable
workflow in a BIM environment. For example, it is likely the Technical team will take on the
responsibility of managing the CDE on all projects. Alternatively, it may be beneficial to
employ an experienced BIM Manager instead to manage the CDE on all projects, as well as
preparing the various BIM standards and protocols prior to the commencement of a project.
5.5.4 Manifestation stage
During this stage, a series of training workshops should be conducted to train employees in
the practical application of BIM. These sessions should be specific to certain disciplines to
ensure those not involved with certain aspects of a project aren’t wasting time learning skills
not required of their job role. For example, training sessions on the use of 4D BIM for
construction programming purposes should be attended by only those involved with
construction.
At this stage, it is also vital to apply the knowledge and skills obtained on a pilot project,
which Sackey et al. (2013) state is “the beginning of an ongoing BIM-learning cycle”. By
working on projects in parallel, using BIM and existing methods, will reveal the benefits of
using BIM. It is then important to review the benefits and challenges of utilising BIM on the
pilot project to continually improve and expand the knowledge of using BIM eventually
across all projects.
5.6 Limitations of research
As previously mentioned within section 3.7.2, a lack of personal contacts, time constraints
and targeting a specific group of industry professionals in senior management positions
working for different private sector housebuilders has ultimately limited the number of
responses of the questionnaire. Thus, the findings from the research undertaken may not
accurately represent the entire population of private housebuilders. Furthermore, as only
one interview was carried out, the views and personal bias of the interviewee may not be
reflective of the remainder of the population.
5.7 Recommendations for future research
The following recommendations for future research are based on the findings from this
research, with a view to facilitating BIM adoption across the private sector housebuilding
industry.
66
1. It would be recommended for future researchers to conduct a case study approach
into private housebuilders who have implemented BIM, to obtain an in-depth
understanding of the challenges, the organisational changes made, the strategy used
for BIM implementation and the subsequent benefits since adoption.
2. With a lack of case study evidence of the financial benefits of BIM, it would be
recommended for future researchers to conduct a cost-benefit analysis of BIM within
housebuilding organisations.
5.8 Conclusions
In conclusion, the adoption of BIM within UK private sector housebuilding is not very
widespread with only 20% of those surveyed utilising BIM compared to 54% of those
surveyed by NBS (2014) across the entire UK AEC industry. This lack of adoption within
private housebuilding is principally because the government’s 2016 BIM mandate doesn’t
apply to the private sector, but is also due to the cost and investment of BIM implementation,
the lack of evidence of financial savings, a reluctance to change of many within the industry
and a lack of understanding of BIM. Nonetheless, the research indicates that the
housebuilders surveyed who are using BIM are reporting a number of benefits (as discussed
in section 4.2.3.2).
Evidently, BIM adoption has the potential to significantly improve the efficiency of the
housebuilding industry and thus the UK construction industry as a whole. The use of BIM
can aid in meeting the industry-wide targets set out in the Government Construction Strategy
(HMCO, 2011) and Construction 2025 (HM Government, 2013), as well as meeting the
pressures on the sector to provide sustainable new homes to meet the existing and future
housing demand. Therefore, it is important that the housebuilding industry is firstly, able to
understand the concept of BIM and secondly, identify how best to implement it within
individual organisations. Hence, industry bodies and associations need to continue to
promote the benefits of BIM through events and publications, however based on the findings,
it is important that these industry groups also promote awareness on how to implement BIM
and provide information on the cost implications and potential financial benefits of adopting
BIM.
67
REFERENCES
AHMAD, I., RUSSELL, J. S. and ABOU-ZEID, A., 1995. Information technology (IT) and
integration in the construction industry. Construction Management and Economics, 13, 163-
171.
AOUAD, G. and ARAYICI, Y., 2010. Requirements Engineering for Computer Integrated
Environments in Construction. 1st ed. Chichester, UK: Wiley-Blackwell.
ARAYICI, Y., KHOSROWSHAHI, F., PONTING, A. M. and MIHINDU, S., 2009. Towards
implementation of Building Information Modelling in the construction industry. In: the Fifth
International Conference on construction in the 21st Century (CITC-V) “Collaboration and
Integration in Engineering, Management and Technology”, Istanbul, Turkey, 20-22 May
2009.
ARCHER, T. M., 2003. Web-based surveys. Journal of Extension [online], 41(4). Available
at: <URL:http://www.joe.org/joe/2003august/tt6.php> [Accessed: 02 April 2015].
AZHAR, S., 2011. Building Information Modeling (BIM): Trends, Benefits, Risks and
Challenges for the AEC Industry. Leadership and Management in Engineering, 11(3), 241-
252.
AZHAR, S., KHALFAN, M. and MAQSOOD, T., 2012. Building information modeling (BIM):
now and beyond. Australasian Journal of Construction Economics and Building, 12(4), 15-
28.
BALL, M. AND DOSANJH, L., 2012. Prospects for the UK House building industry. Milton
Keynes, UK: NHBC Foundation.
BARLOW, J., 2000. The Private Sector Housebuilding Industry: 21st
Century Challenges.
Housing Finance, 48, 40-44.
BARKER, K., 2004. Review of Housing Supply, Delivering Stability: Securing our Future
Housing Needs. London, UK: HMSO.
BEW, M. and UNDERWOOD, J., 2010. Delivering BIM to the UK Market. In: UNDERWOOD,
J and ISIKDAG, U, ed., Handbook of research on Building Information Modeling and
construction informatics: Concepts and technologies. 1st
ed. Pennsylvania, USA: IGI-Global,
pp. 30-64.
BIM INDUSTRY WORKING GROUP, 2011. A report for the Government Construction Client
Group: Building Information Modelling (BIM) Working Party Strategy Paper [online].
Available at: <URL:http://www.bimtaskgroup.org/wp-content/uploads/2012/03/BIS-BIM-
strategy-Report.pdf> 
[A ccessed:16 D ecem ber2014].
BIM TASK GROUP, 2015. About us [online]. BIM Task Group. Available at:
<URL:http://www.bimtaskgroup.org/about/> [Accessed: 22 February 2015].
BIM TASK GROUP, 2015. Work-streams and work-packages [online]. BIM Task Group.
Available at: <URL: http://www.bimtaskgroup.org/work-streams-wps/> [Accessed: 18
February 2015].
68
BIM TASK GROUP, 2015. BIM4 Steering Group [online]. BIM Task Group. Available at:
<URL: http://www.bimtaskgroup.org/bim4-steering-group/> [Accessed: 18 February 2015].
BRITISH STANDARDS INSTITUTE, 2013. PAS1192-2: 2013. Specification for information
management for the capital/delivery phase of construction projects using Building
Information Modelling.
BRYDE, D., BROQUETAS, M. and VOLM, J. M., 2013. The project benefits of Building
Information Modelling (BIM). International Journal of Project Management, 31, 971-980.
CHO, Y., 2011. The UK Housebuilding industry: An analysis of post-Barker structural
responses. Oxford Institute for Sustainable Development Working paper, Oxford Brookes
University.
COMPUTER INTEGRATED CONSTRUCTION RESEARCH PROGRAM, 2011. BIM Project
Execution Planning Guide. Version 2.1. Pennsylvania State University, Pennsylvania, USA.
CRESSWELL, J. W., 2009. Research design: Qualitative, quantitative, and mixed methods
approaches. 3rd
ed. London, UK: SAGE Publications, Inc.
CROTTY, R., 2012. The Impact of Building Information Modelling: Transforming construction.
1st
ed. London, UK: Spon Press.
DAVIS, R., et al., 2014. UK Industry Performance Report: Based on the UK Construction
Industry Key Performance Indicators. London, UK: Glenigan.
DEPARTMENT FOR COMMUNITIES AND LOCAL GOVERNMENT, 2007. Homes for the
future: more affordable, more sustainable. London, UK: HMSO.
DEPARTMENT FOR COMMUNITIES AND LOCAL GOVERNMENT, 2015. House Building:
December Quarter 2014, England. London, UK: HMSO.
DEUTSCH, R., 2011. BIM and Integrated Design. 1st ed. New-Jersey, USA: John Wiley &
Sons.
DREVER, E., 1995. Using semi-structured interviews in small-scale research. 1st
ed.
Glasgow, UK: Scottish Council for Research in Education.
EADIE, R., ODEYINKA, H., BROWNE, M., MCKEOWN, C. and YOHANIS, M., 2013a. An
analysis of the drivers for adopting Building Information Modelling. Journal of Information
Technology in Construction (ITcon), 18, 338-352.
EADIE, R., BROWNE, M., ODEYINKA, H., MCKEOWN, C. and MCNIFF, S., 2013b. BIM
implementation throughout the UK construction project lifecycle: An analysis. Automation in
Construction, 36, 145-151.
EASTMAN, C., 1991. The evolution of CAD: Integrating multiple representations. Building
and environment, 26(1), 17-23.
EASTMAN, C., TEICHOLZ, P., SACKS, R. and LISTON, K. 2008. BIM Handbook: A Guide
to Building Information Modelling. 1st ed. New Jersey, USA: John Wiley & Sons Inc.
69
EASTMAN, C., TEICHOLZ, P., SACKS, R. and LISTON, K. 2011. BIM Handbook: A Guide
to Building Information Modelling. 2nd ed. New Jersey, USA: John Wiley & Sons Inc.
EFFICIENCY AND REFORM GROUP, 2011. Government Construction Strategy. London,
UK: HMCO.
EGAN, J., 1998. Rethinking Construction. London, UK: Department of Trade and Industry
(DTI).
FERNIE, S., LEIRINGER, R. and THORPE, T., 2006. Rethinking change in construction: a
critical perspective. Building Research and Information, 34(2), 91-103.
GLEDSON, B., HENRY, D. and BLEANCH, P., 2012. Does size matter? Experiences and
perspectives of BIM implementation from large and SME construction contractors. In: the
First UK Academic Conference on Building Information Management (BIM), Northumbria
University, Newcastle upon Tyne, UK, 5-7 September 2012.
GRILO, A. and JARDIM-GONCALVES, R., 2010. Value proposition on interoperability of
BIM and collaborative working environments. Automation in Construction, 19, 522–530.
GU, N. and LONDON K., 2010. Understanding and facilitating BIM adoption in the AEC
industry. Automation in Construction, 19(8), 988-999.
HM GOVERNMENT, 2012. Industrial Strategy: Building Information Modelling. London, UK.
HM GOVERNMENT, 2013. Industrial Strategy: Construction 2025. London, UK.
HOLMANS, A., 2013. New estimates of housing demand and need in england, 2011 to
2031. Town and Country Planning, 16, 1-32.
KHARRUFA, S., SAFFO, A., ALDABBAGH, H. and MAHMOOD, W., 1988, Developing CAD
techniques for preliminary architectural design. Computer Aided Design, 20(10), 581-588.
KHOSROWSHAHI, F and ARAYICI, Y., 2012. Roadmap for implementation of BIM in the UK
construction industry. Engineering, Construction and Architectural Management, 19(6), 610-
635.
KNUTT, E. 2014. The BIM journey... Ready to take to the road? [online]. Construction
Manager: Magazine of the Chartered Institute of Building. Available at:
<URL:http://www.construction-manager.co.uk/agenda/bim-journey-ready-take-road/>
[Accessed: 29 December 2014].
LATHAM, M., 1994. Constructing the Team. London, UK: HMSO.
LOVE, P. and IRANI, Z., 2004. An exploratory study of information technology evaluation
and benefits management practices of SMEs in the construction industry. Information and
Management, 42(1), 227-242.
MALPASS, P., 1999. Housing Associations and Housing Policy in Britain Since 1989.
Housing Studies, 14(6), 881-893.
MAYKUT, P. and MOREHOUSE, R., 1994. Beginning qualitative research: a philosophic
and practical guide. 1st
ed. London: Falmer Press.
70
MCCRAE, A. and KING, A., 2005. An introduction to Avanti. Constructing Excellence in the
Built Environment, London, UK.
NAOUM, S. G., 2013. Dissertation Research and Writing for Construction Students. 3rd
ed.
London, UK: Routledge.
NATHANIEL LICHFIELD & PARTNERS, 2015. Economic footprint of house building in the
UK. London, UK: Home Builders Federation.
NATIONAL INSTITUTE OF BUILDING SCIENCES, 2007. National BIM Standard – United
States. Washington, USA: National Institute of Building Sciences.
NBS, 2014. NBS National BIM Report 2014. London, UK: NBS.
NEDERVEEN S. V., BEHESHETI, R. and GIELINGH, W., 2010. Modelling Concepts for
BIM. In: UNDERWOOD, J and ISIKDAG, U, ed., Handbook of research on Building
Information Modelling and construction informatics: Concepts and technologies. 1st
ed.
Pennsylvania, USA: IGI-Global, pp. 1-18.
NHBC FOUNDATION, 2013. Building Information Modelling: An introduction for house
builders. Milton Keynes, UK: NHBC Foundation.
OPDENAKKER, R., 2006. Advantages and Disadvantages of Four Interview Techniques in
Qualitative Research. Forum: Qualitative Social Research, 7(4), Art. 11.
PAN, W., 2010. Strategies for managing innovation in UK housebuilding. Engineering,
Construction and Architectural Management, 17(1), 78-88.
PUCKETT, K., 2014. Residential developer catches the BIM boat. Construction Manager:
Magazine of the Chartered Institute of Building. Available at: <URL:http://bim.construction-
manager.co.uk/projects/residential-developer-catches-bim-boat/> [Accessed: 02 January
2015].
RHODES, C., 2014. The construction industry: statistics and policy. London, UK: House of
Commons Library.
RIVARD, H., 2000. A survey on the impact of information technology on the Canadian
architecture, engineering and construction industry. Journal of Information Technology in
Construction (ITcon), 5, 37-56.
SACKEY, E., TUULI, M., and DAINTY, A., 2013. BIM implementation: from capability
maturity models to implementation strategy. In: Sustainable Building Conference. Coventry
University, 3-5 July 2013, pp. 196-207.
SACKS, R., TRECKMANN, M. and ROZENFELD, O. 2009. Visualization of Work Flow to
Support Lean Construction. Journal of Construction Engineering and Management, 135(12),
1307-1315.
SCHMIDT, W. C., 1997. World-Wide Web survey research: Benefits, potential problems,
and solutions. Behavior Research Methods, Instruments and Computers, 29, 274–279.
71
SEBASTIAN, R., HAAK, W. and VOS, E., 2009. BIM application for integrated design and
engineering in small-scale housing development: A pilot project in the Netherlands.
Architectural Engineering and Design Management, 6(2), 103-110.
SUCCAR, B., 2009. Building information modelling framework: A research and delivery
foundation for industry stakeholders. Automation in Construction, 18, 357–375.
SULANKIVI, K., MAKELA, T. and KIVINIEMI, M., 2009. BIM-based site layout and safety
planning. In: the First International Conference on improving construction and use through
integrated design solutions, CIB IDS, Espoo, Finland, 10-12 June 2009, pp. 125-140.
SUN, M. and HOWARD, R., 2004. Understanding IT in Construction. 1st
ed. London, UK:
Routledge.
VANDERSTROEP, S. W. and JOHNSTON, D. D., 2009. Research Methods for Everyday
Life: Blending Qualitative and Quantitative Approaches. 1st
ed. New Jersey, USA: John
Wiley & Sons Inc.
WALKER, C., 2014. Freeing Housing Associations: Better financing, more homes. Policy
Exchange, London, UK.
WILKINSON, P., 2005. Construction Collaboration Technologies: The Extranet Evolution. 1st
ed. London, UK: Taylor and Francis.
WOLSTENHOLME, A., et al., 2009. Never waste a good crisis: A review of progress since
Rethinking Construction and thoughts for our future. Constructing Excellence, London, UK.
YUN, G. W. and TRUMBO, C. W., 2000. Comparative Response to a Survey Executed by
Post, E-mail, & Web Form. Journal of Computer-Mediated Communication [online], 6(1).
Available at: <URL:http://dx.doi.org/10.1111/j.1083-6101.2000.tb00112.x> [Accessed: 02
April 2015].
YUSUF, J. K., 2014. Investigation into the adoption of Building Information Modelling (BIM)
in architectural SMEs in the United Kingdom. Thesis (MSc), The University of Salford.
72
APPENDIX 1 – PROJECT DEFINITION DOCUMENT
Name of Student Jamie Crockett
Name of Supervisor Kirti Ruikar
Project Title
Building Information Modelling (BIM), an investigation into the
impact of the Government’s 2016 BIM mandate on private sector
housebuilding.
Aim
To investigate the adoption and implementation of BIM in private
sector housebuilding companies.
Objectives
1. To review the current methods of construction used by public &
private house-building companies.
2. To establish the background & apparent barriers and drivers
faced by private housebuilders of the adoption and
implementation of BIM.
3. To develop a migration path highlighting steps to be taken by
housebuilding companies to implement BIM within their
practices.
Methodology
1. A comprehensive literature review.
2. Questionnaire and interviews targeting a number of
professionals working in the housebuilding industry.
3. Analysis of responses
Resources
Published journals
Industry magazines (CM, BuildingSMART, NHBC etc)
BIM Task Group events
Access to construction organisations for data collection.
Anticipated Outcome
A dissertation that:
1. Reviews existing methods.
2. Establishes the barriers and drivers of BIM implementation by
private housebuilders.
3. Develops a migration plan highlighting the processes required
by housebuilding companies of implementing BIM within their
practices.
Programme of Work See attached Gantt Chart for a detailed programme of work.
Health & Safety Risk Assessment Form
If a Risk Assessment Form is required, see Section 3. Health & Safety for the process for
completion and approval. Download the latest version of the Risk Assessment Form from
the School’s Health and Safety webpage
http://learn.lboro.ac.uk/mod/folder/view.php?id=274337
Health & Safety Risk Assessment
Form IS Required for this Project Risk Assessment Form
NOT Required for this Project
Tick
NO
Risk Assessment Form Completed Tick
Signature of
Student
Date
Signature of
Supervisor
Date
73
APPENDIX 2 – ETHICAL CLEARANCE APPROVAL
74
APPENDIX 3 – QUESTIONNAIRE QUESTIONS
BIM Questionnaire
The objective of this questionnaire is to gauge the awareness and usage of Building
Information Modelling (BIM) within private sector housebuilding companies. Research of BIM
implementation within the Architectural, Engineering and Construction (AEC) suggests that
BIM facilitates a more integrated design and construction process that results in better
quality buildings at lower cost and reduced project duration. Nevertheless, there is currently
a lack of research in the area of BIM implementation within housebuilding companies in the
UK and the potential benefits that BIM may offer to private housebuilders.
Please respond to the following questions by either ticking the appropriate box or typing your
answer in the space provided.
Please note: all information provided will be treated in the strictest of confidence.
75
Section 1 – General details
1.1 Name of organisation.
.
1.2 What is your position within your organisation?
.
1.3 Please describe your main roles and responsibilities within your organisation.
.
.
1.4 Approximately, how many employees are employed in your organisation?
1 - 49 50 - 249 250+
76
Section 2 – BIM use and awareness
2.1 Are you aware of the term ‘Building Information Modelling’ (BIM)?
Yes No
If you answered no to this question, please move onto Section 3.
2.2 How would you describe BIM?
.
.
.
2.3 Are you aware of the Government’s mandate for all publically-funded projects to be BIM
Level 2 compliant by 2016?
Yes No
2.4 Are you aware of what BIM Level 2 implies?
Yes No
2.5 Are you currently using BIM within your organisation?
Yes No
If you answered yes to this question, please move onto Section 4.
If you answered no to this question, please move onto Section 5.
77
Section 3 – Industry professionals not aware of BIM
3.1 Are you aware of the following sources providing information on BIM? Please select all
that apply.
NHBC (National House Building Council)
BIM Task Group
NBS (National Building Specification)
BIM consultants
BIM software vendors
Professional institutes (e.g. CIOB, RICS, ICE)
3.2 What more could be done by the government and industry to raise awareness of BIM to
industry stakeholders such as yourself?
.
.
.
3.3 What do you feel inhibits BIM awareness in private sector housebuilding?
.
.
.
78
Section 4 – BIM users
4.1 How many years has your organisation been using BIM?
0 – 1 yrs 1 – 2 yrs 2+ yrs
4.2 Has the government’s BIM strategy influenced or affected your decision to implement
BIM within your organisation?
Yes No
Explain your reasons for your response.
.
.
.
79
4.3 From the following list of drivers for BIM adoption, please rank, in terms of importance,
the top 3 drivers/reasons for the adoption and implementation of BIM within your
organisation with 1 being the most important, 2 being the second most important and 3
being the third most important.
Government pressure
Clash detection
Improved construction sequencing
Generation of accurate cost estimates and schedules
Greater cost control and predictability
Improvement in Facilities Management after handover
Improved collaboration between project team members
Improved communication with operatives on-site
Improved built output quality
Earlier, accurate visualisations of a design
Please indicate any other drivers, if not mentioned above:
.
4.4 What changes within your organisation have had to be made through BIM
implementation?
.
.
.
80
4.5 If processes were changed, what has been the most affected?
.
.
.
4.6 Through BIM implementation, have you encountered any of the following challenges?
Please indicate all that apply.
Lack of compatible systems, standards and protocols
Initial costs of new hardware/software and training staff
Legal and contractual risks
Lack of knowledge of BIM
Please indicate any other challenges, if not mentioned above:
81
4.7 Since implementation, from the following list of benefits of utilising BIM, please rank in
terms of importance, the top 3 benefits of the adoption and implementation of BIM within
your organisation with 1 being the most important, 2 being the second most important and 3
being the third most important.
Clash detection
Improved construction sequencing
Generation of accurate cost estimates and schedules
Greater cost control and predictability
Improvement in Facilities Management after handover
Improved collaboration between project team members
Improved communication with operatives on-site
Improved built output quality
Earlier, accurate visualisations of a design
Please indicate any other benefits, if not mentioned above:
4.8 Do you require your supply chain to use BIM?
Yes No
4.9 Have you provided assistance to supply chain partners to comply with your BIM
requirements?
Yes No
82
If yes, please describe how and in what way.
.
.
.
83
Section 5 – Non-BIM users
5.1 What system(s) do you currently use to manage project documents within your
organisation, as well as between organisations?
.
.
.
5.2 What are the main challenges and issues with current practices within your organisation
during the design and construction of a built asset?
.
.
.
5.3 Ranked out of 5, how confident are you in your knowledge and skills of BIM? With 5
being the most confident.
1 2 3 4 5
5.4 Have you attended any conferences or events providing information on BIM?
Yes No
84
5.5 Do you feel that more could be done by the government and industry to educate industry
stakeholders in the use and implementation of BIM?
Yes No
If yes, please describe what more you feel could be done.
.
.
.
5.6 Which of the following sources are you most likely to turn to for information on BIM?
Please indicate only 1 answer.
NHBC
Colleagues
BIM Task Group
Other professionals (outside of your organisation)
NBS
A BIM consultant
A BIM software vendor
Another professional institute (e.g. CIOB, RICS, ICE)
Other
If you selected ‘Other’, please specify:
85
5.7 What do you believe is the main barrier in the adoption and implementation of BIM within
your organisation?
.
.
.
5.8 In the future, do you intend to implement BIM within your organisation?
Yes No
If yes, when do you think this is likely to happen?
Within 1 year 1-2 years 3-5 years 5+ years
5.9 Would you also expect your supply chain to utilise BIM?
Yes No
86
APPENDIX 4 – ADULT PARTICIPATION INFORMATION SHEET
BUILDING INFORMATION MODELLING (BIM), AN INVESTIGATION INTO THE IMPACT
OF THE GOVERNMENT’S 2016 BIM MANDATE ON PRIVATE SECTOR
HOUSEBUILDING.
Adult Participant Information Sheet
Main investigator: Jamie Crockett
Supervisor: Dr Kirti Ruikar
University address: Loughborough University, Loughborough, Leicestershire, LE11 3TU
What is the purpose of the study?
I am currently undertaking a Bachelor of Science Degree in Architectural Engineering and
Design Management at Loughborough University. In fulfilment of this degree, I am required
to research a topic area and produce a dissertation. The topic I have chosen to research is
‘Building Information Modelling (BIM), an investigation into the impact of the government’s
2016 BIM mandate on private sector housebuilding’ with the following research objectives:
1. To establish the awareness and apparent barriers and drivers faced by private
housebuilders for the adoption and implementation of BIM.
2. To provide recommendations for the adoption and implementation of BIM in
housebuilding companies.
Who is doing this research and why?
This study is part of a Student research project supported by Loughborough University.
Are there any exclusion criteria?
The target participants are required to be in senior positions working within private sector
housebuilding organisations.
What will I be asked to do?
The participant will be required to provide honest, open answers with regards to the
research topic in question.
Once I take part, can I change my mind?
Yes. After you have read this information and asked any questions you may have, we will
ask you to complete an Informed Consent Form, however if at any time, before, during or
after the sessions you wish to withdraw from the study please just contact the main
investigator. You can withdraw at any time, for any reason and you will not be asked to
explain your reasons for withdrawing.
87
However, once the results of the dissertation has been submitted (expected to be by
29/04/2015), it will not be possible to withdraw your individual data from the research.
Will I be required to attend any sessions and where will these be?
No.
How long will it take?
The interview should take no longer than 30-40mins depending on the level and depth of
answers.
What personal information will be required from me?
None.
Are there any risks in participating?
No.
Will my taking part in this study be kept confidential?
Yes, the information provided will be treated with strict confidence, although it has been
agreed that your organisation will be identified as part of this research. A recording of the
interview will be taken and once transcribed, this recording will be disposed of.
I have some more questions; who should I contact?
Name: Jamie Crockett.
Email: j.l.crockett-11@student.lboro.ac.uk
What will happen to the results of the study?
The results of this interview will be transcribed and analysed as part of a research
dissertation.
What if I am not happy with how the research was conducted?
If you are not happy with how the research was conducted, please contact Ms Jackie Green,
the Secretary for the University’s Ethics Approvals (Human Participants) Sub-Committee:
Ms J Green, Research Office, Hazlerigg Building, Loughborough University, Epinal Way,
Loughborough, LE11 3TU. Tel: 01509 222423. Email: J.A.Green@lboro.ac.uk
The University also has a policy relating to Research Misconduct and Whistle Blowing which
is available online at http://www.lboro.ac.uk/committees/ethics-approvals-human-
participants/additionalinformation/codesofpractice/
88
APPENDIX 5 – INFORMED CONSENT FORM
89
APPENDIX 6 – INTERVIEW SCHEDULE
Preamble
The objective of this research study is to gauge the awareness and usage of Building
Information Modelling (BIM) within private sector housebuilding companies. Research of BIM
implementation within the Architectural, Engineering and Construction (AEC) suggests that
BIM facilitates a more integrated design and construction process that results in better
quality buildings at lower cost and reduced project duration. Nevertheless, there is currently
a lack of research in the area of BIM implementation within housebuilding companies in the
UK and the potential benefits that BIM may offer to private housebuilders.
The definition of BIM taken for this study is that it is a “virtual process that encompasses all
aspects, disciplines, and systems of a facility within a single, virtual model, allowing all
design team members to collaborate more accurately and efficiently than using traditional
processes.” BIM can be used at all stages of the project lifecycle to allow: the owner to
appreciate the needs of the project, the design team to analyse, design and develop the
project, the construction team to manage the construction of the built asset and the facilities
management team to manage the operation and decommissioning of the facility.
The following are the objectives of this research study:
1. To review the current methods of construction used by housebuilding companies.
2. To establish the level of BIM usage and apparent barriers and drivers faced by
private housebuilders for the adoption and implementation of BIM.
3. To provide recommendations for the adoption and implementation of BIM in
housebuilding companies.
So far, as you know, a questionnaire has been carried out to understand the awareness and
usage of BIM across a number of housing organisations in the UK. This interview aims to
supplement these results further to gain more of an in-depth understanding regarding BIM
awareness and usage and aims to develop a conceptual BIM implementation strategy for
your organisation.
90
SECTION 1 - General details
1.1 What is your position within your company?
1.2 How many years have you held this position?
1.3 How many employees are employed by Higgins Homes?
SECTION 2 – Existing practices
2.1 The results from the questionnaire highlighted that the lack of ‘availability of accurate, up-
to-date information’ and ‘poor communication between the project team members’ are the
main challenges to existing processes across the industry. Why do you think that this is the
case?
2.1(a) How do you think that these issues can be resolved?
2.2 From your questionnaire responses, you have indicated that you use company portals
and ECM. Could you please elaborate on what you mean by these.
2.2(a) Are there problems with these methods for document management?
2.3 You indicated in the questionnaire, that you use email to communicate with external
organisations, what are the main challenges with this method of communication?
2.4 Is there anything else you would like to discuss about existing practices?
SECTION 3 – BIM awareness and understanding
3.1 The results from the questionnaire found that 100% of those surveyed are aware of BIM
and 80% of people are aware of the government’s BIM mandate, but less than half of
respondents aren’t aware of what BIM Level 2 implies. Why do you think this is the case?
3.2 75% of those not using BIM currently stated that they have attended a BIM conference or
event, but still the majority of participants still feel that more could be done by the
government and industry to educate industry professionals on BIM. What more do you feel
should be done by industry?
3.3 Is there anything else you would like to discuss about this topic?
91
SECTION 4 – Barriers to BIM adoption
4.1 The questionnaire found that only 20% of housebuilding organisations are currently using
BIM compared to 54% of organisations across the entire construction industry in the UK.
Why do you feel that this is the case?
4.2 Do you also think that the current economic boom for housebuilding organisations has
any effect on the adoption of BIM?
4.3 So we have discussed what are the main barriers to BIM adoption within the
housebuilding industry in general, now what do you feel are the main barriers to
implementation within your organisation and why?
4.4 Would your decision to implement BIM be affected by whether your preferred design
consultants were or were not using BIM?
4.5 Is there anything else you would like to discuss about the barriers to BIM adoption?
SECTION 5 – Requirements for BIM implementation
5.1 You mentioned within the questionnaire that Higgins Homes intend to implement BIM
likely within the next 3-5 years. Is BIM adoption currently being considered?
5.2 The following diagram represents an example framework for BIM implementation. I’d like
to discuss this framework with you to ascertain whether you feel that this framework would
be viable for Higgins Homes and if not, what changes are required to made.
92
93
APPENDIX 7 – INTERVIEW TRANSCRIPT
SECTION 1 – General details
1.1 What is your position within Higgins Homes?
Construction Director.
1.2 How many years have you held this position?
2 years.
1.3 How many employees are employed by Higgins Homes?
35 people including 24 head office workers and 11 site workers.
94
SECTION 2 – Existing practices
2.1 The results from the questionnaire highlighted that the lack of ‘availability of
accurate, up-to-date information’ and ‘poor communication between the project team
members’ are the main challenges to existing processes across the industry. Why do
you think that this is the case?
Down to a variety of factors such as: people are too busy and are trying to do too much,
incompetent staff members, lack of cross-checking of drawings to avoid clashes being
encountered on-site, avoidance of responsibility by design consultants and the time required
for design changes.
2.1(a) How do you think that these issues can be resolved?
Project team members need to take the time to check drawings for inconsistencies. Also, a
system to promote communication and collaboration would be beneficial to eliminate many of
these problems.
2.2 From your questionnaire responses, you have indicated that Higgins Homes use
company portals and ECM. Could you please elaborate on what you mean by these.
We are currently in the process of transferring from a traditional central Windows-based
server system to an electronic document management system known as ECM. ECM stores
all project and archived documents and drawings and can be accessed by all members
within the organisation from any computer whether on-site or within the office.
2.2(a) Are there problems with these methods for document management?
Uploading project documents and drawings is very time-consuming.
2.3 You indicated in the questionnaire, that you use email to communicate with
external organisations, what are the main challenges with this method of
communication?
When sending multiple drawings and documents by email, the file sizes can often be too
large meaning that multiple emails have to be sent to the intended respondents, which can
be inefficient. Also, unless you request an email receipt, you don’t know whether the email
has been received or viewed.
2.4 Is there anything else you would like to discuss about existing practices?
No.
95
SECTION 3 – BIM awareness and understanding
3.1 The results from the questionnaire found that 100% of those surveyed are aware of
BIM and 80% of people are aware of the government’s BIM mandate, but less than half
of respondents aren’t aware of what BIM Level 2 implies. Why do you think this is the
case?
This could be due to the private sector not being directly affected by the government
legislation, so therefore many within the sector haven’t engaged with understanding the
potential benefits of BIM, as there is no pressure to do so. Housebuilders will only use BIM, if
they have to.
3.2 75% of those not using BIM currently stated that they have attended a BIM
conference or event, but still the majority of participants still feel that more could be
done by the government and industry to educate industry professionals on BIM. What
more do you feel should be done by industry?
The industry needs to provide more information on the cost implications of implementing BIM
through training and IT upgrades and what the financial savings could be. More information
and guidelines are needed as to how to implement BIM rather than just promoting the
benefits of BIM.
Also, I went to an introductory BIM event, which got a number of us working on a Revit model,
however the teacher raced ahead and many weren’t able to follow and fell behind, which
confused many attendees.
3.3 Is there anything else you would like to discuss about this topic?
No.
96
SECTION 4 – Barriers to BIM adoption
4.1 The questionnaire found that only 20% of housebuilding organisations are
currently using BIM compared to 54% of organisations across the entire construction
industry in the UK. Why do you feel that this is the case?
Government legislation. Private housebuilders don’t have to adhere to the government’s
legislation, unlike organisations working on public sector projects; so private housebuilders
won’t adopt BIM until they’re aware of the benefits, particularly financial, of BIM. The whole
industry will eventually evolve with BIM, once more companies and design consultants utilise
BIM and are able to see the benefits of BIM.
I attended an event recently, where the speaker stated that if more money is spent during the
design phase, operating costs will be significantly reduced due to better design, however
from a selfish point of view of a housing developer, we are not too bothered about the
operating costs for the end-user once we’ve handed the building over.
4.2 Do you also think that the current economic boom for housebuilding organisations
has any effect on the adoption of BIM?
Perhaps now is a good time to explore BIM while housebuilders are making money rather
than during hard times, where investing in new processes, technology and people may be
difficult. It also depends on the attitudes of decision-makers within companies whether they
want to be more progressive and innovative.
4.3 So we have discussed what are the main barriers to BIM adoption within the
housebuilding industry in general, now what do you feel are the main barriers to
implementation within your Higgins Homes and why?
Lack of resources to spend time understanding and engaging with BIM to take it forward
because people are so busy. It would be useful to have a BIM consultant or an expert on BIM
to assess the needs of the company in order to implement BIM.
There is a lack of information and case study evidence on how much BIM costs to implement
and what the potential cost savings are compared to utilising traditional methods. For our
organisation, the cost will be the driving factor whether we implement BIM or not. Is BIM
value for money?
4.4 Would your decision to implement BIM be affected by whether your preferred
design consultants were or were not using BIM?
Yes, definitely. If our preferred design consultants weren’t using BIM, we would be unlikely to
adopt BIM, although if we were to adopt BIM, we would expect our preferred consultants to
be BIM compliant. For us, the design consultants have the greatest influence on whether we
adopt BIM.
97
4.5 Is there anything else you would like to discuss about the barriers to BIM adoption?
No.
98
SECTION 5 – BIM implementation
5.1 You mentioned within the questionnaire that Higgins Homes intend to implement
BIM likely within the next 3-5 years. Is BIM adoption currently being considered?
Yes, it has been spoken about with the owners of the organisation and it is something that is
being considered, but not for a few years. In order to adopt BIM, the owners want to know
the cost implications of implementing BIM and the financial benefits of BIM.

Dissertation - FINAL

  • 1.
    A Dissertation submittedin partial fulfilment of the requirements for the award of BSc Architectural Engineering & Design Management of Loughborough University April 2015 Supervisor: Dr Kirti Ruikar EngD, MSc, BArch, FHEA © Jamie Crockett and Dr Kirti Ruikar, 2015 BUILDING INFORMATION MODELLING (BIM), AN INVESTIGATION INTO THE IMPACT OF THE GOVERNMENT’S 2016 BIM MANDATE ON PRIVATE SECTOR HOUSEBUILDING. By Jamie Crockett B117544
  • 2.
    ii DISSERTATION SUBMISSION CHECKLIST Itemsthat need to be included Tick to show that they are included Coursework submission CASPA Sheet available from http://caspa.lboro.ac.uk/ Word count - please state the final word count here: 17,496 A full list of correctly formatted references Include the following in the appendices to the dissertation: • Signed Project Definition Document • A Health &Safety Risk Assessment Form (if applicable) Ethical Clearance Information (if applicable) • A print out of an email from Dr Thomson stating that the work has received ethical approval (if applicable) • Participant Information Sheet(s) adapted from the University template (if required by your research design) • Blank Informed Consent Form(s) adapted from the University template (if required by your research design)
  • 3.
    iii ABSTRACT Building Information Modelling(BIM) has been heralded by a number of researchers and industry professionals as providing the answer to address the inefficiencies that currently plague the UK Architectural, Engineering and Construction (AEC) industry. Consequently, in 2011, the UK government included BIM as one of the pillars of the Government Construction Strategy by mandating the use of BIM Level 2 on all publicly-funded projects by 2016. Subsequently, this has prompted an increase in adoption of BIM within firms in the AEC industry, however, very little has been reported regarding BIM adoption within the private housebuilding sector. Therefore, the purpose of this research was to investigate the level of awareness and usage of BIM and its potential use within the private housebuilding sector. In order to achieve the objectives, this research explores the benefits and barriers of BIM use within private housebuilding organisations through a critical review of the literature and the use of qualitative research methods in the form of an online questionnaire survey and a semi- structured interview with a Construction Director of a small private housebuilding company. Fifteen responses were received from the questionnaire survey, which were then analysed and presented using the descriptive statistics method and an ‘interpretive-descriptive’ approach was then used to present the analysis of the qualitative data from the interview. The survey indicated everyone surveyed was aware of BIM and 20% of those surveyed were currently using BIM within their organisations. Of those not using BIM, the significant barriers of adoption are ‘cost’, ‘reluctance to change’ and ‘a lack of understanding of BIM’. Finally, the culmination of this research, from the literature and primary data collection, has developed a BIM implementation strategy for Higgins Homes; a privately-owned small housebuilding organisation. KEYWORDS: Building Information Modelling, BIM, BIM drivers, BIM barriers, BIM and housebuilding, private sector housebuilding, BIM implementation.
  • 4.
    iv ACKNOWLEDGEMENTS I wish tothank my supervisor, Dr Kirti Ruikar for her advice and guidance throughout the course of this research. I’d also like to thank the many participants involved in assisting with my data collection. Special thanks also go to Higgins Homes for being of great assistance during my data collection.
  • 5.
    v TABLE OF CONTENTS ABSTRACT. . . . . . . . . . iii ACKNOWLEDGEMENTS . . . . . . . . iv LIST OF FIGURES . . . . . . . . . viii LIST OF TABLES . . . . . . . . . x LIST OF ABBREVIATIONS . . . . . . . . xi CHAPTER ONE . . . . . . . . . 1 INTRODUCTION . . . . . . . . . 1 1.1 Background to study. . . . . . . . 1 1.2 Problem statement . . . . . . . . 2 1.3 Aim and objectives of the research . . . . . . 2 1.3.1 Aim . . . . . . . . . 2 1.3.2 Objectives . . . . . . . . 2 1.4 Justification of the study . . . . . . . 3 1.5 Scope and boundary of the study . . . . . . 3 1.6 Organisation of the study . . . . . . . 3 CHAPTER TWO . . . . . . . . . 4 LITERATURE REVIEW . . . . . . . . 4 2.1 Introduction . . . . . . . . . 4 2.2 UK housebuilding industry . . . . . . . 4 2.3 Understanding Building Information Modelling (BIM) . . . 5 2.3.1 Defining BIM . . . . . . . . 6 2.3.2 BIM tools, capabilities and uses . . . . . 7 2.3.3 BIM design platforms . . . . . . . 9 2.4 BIM evolution from CAD technology . . . . . 12 2.5 Government 2016 Level 2 BIM mandate . . . . . 12 2.6 Perception of BIM usage in the housebuilding sector . . . 16 2.7 How BIM relates to current housebuilding processes . . . 17 2.8 Key factors in BIM implementation . . . . . . 20 2.9 Drivers of BIM adoption . . . . . . . 24 2.10 Barriers to BIM adoption . . . . . . . 28 2.11 Research boundary and focal point . . . . . . 30 CHAPTER THREE . . . . . . . . . 31 RESEARCH DESIGN AND METHODOLOGY . . . . . 31 3.1 Introduction . . . . . . . . . 31 3.2 Purpose of the study. . . . . . . . 31
  • 6.
    vi 3.2.1 Aim ofresearch . . . . . . . 31 3.2.2 Objectives of research . . . . . . 31 3.3 Research methods . . . . . . . . 31 3.4 Chosen methodology . . . . . . . . 33 3.5 Data collection. . . . . . . . . 33 3.5.1 Approaches to data collection. . . . . . 33 3.5.2 Data collection methods . . . . . . 33 3.5.2.1 Online questionnaire . . . . . . 33 3.5.2.2 Personal interview . . . . . . 34 3.6 Questionnaire construction . . . . . . . 34 3.6.1 General details . . . . . . . 34 3.6.2 BIM use and awareness . . . . . . 35 3.6.3 Industry professionals not aware of BIM . . . . 36 3.6.4 BIM users . . . . . . . . 36 3.6.5 Non-BIM users . . . . . . . 37 3.6.6 Survey logic . . . . . . . . 38 3.7 Sampling method . . . . . . . . 40 3.7.1 Sample size . . . . . . . . 40 3.7.2 Limitations of questionnaire research. . . . . 40 3.8 Distribution of the questionnaire . . . . . . 41 3.9 Semi-structured interview . . . . . . . 41 3.9.1 Existing practices . . . . . . . 41 3.9.2 BIM awareness and understanding . . . . . 42 3.9.3 Barriers to BIM adoption . . . . . . 42 3.9.4 BIM implementation . . . . . . . 42 3.9.5 Administration of the interview . . . . . 42 3.10 Method for data analysis . . . . . . . 43 CHAPTER FOUR . . . . . . . . . 46 RESULTS AND FINDINGS . . . . . . . . 46 4.1 Introduction . . . . . . . . . 46 4.2 Key findings . . . . . . . . . 47 4.2.1 BIM awareness . . . . . . . 47 4.2.2 BIM usage . . . . . . . . 49 4.2.3 BIM users . . . . . . . . 50 4.2.3.1 Effect of the government’s BIM strategy . . . . 50 4.2.3.2 Drivers and benefits of BIM adoption . . . . 50 4.2.3.3 Organisational changes through BIM implementation . . 51
  • 7.
    vii 4.2.3.4 Challenges ofBIM adoption . . . . . 52 4.2.4 Non-BIM users . . . . . . . 52 4.2.4.1 Existing document management processes . . . 52 4.2.4.2 Challenges with existing practices . . . . 53 4.2.4.3 Barriers to BIM adoption . . . . . . 53 4.2.4.4 Role of government and industry in increasing BIM understanding 54 4.2.4.5 Future prospects for BIM implementation . . . 56 4.2.5 Supply chain participation . . . . . . 57 4.3 Semi-structured interview . . . . . . . 57 4.3.1 Challenges with existing practices . . . . . 57 4.3.2 Barriers to BIM adoption . . . . . . 58 4.3.3 Role of government and industry in increasing BIM understanding . 58 CHAPTER FIVE . . . . . . . . . 60 SUMMARY, CONCLUSIONS AND RECOMMENDATIONS. . . . 60 5.1 Introduction . . . . . . . . . 60 5.2 Summary . . . . . . . . . 60 5.3 Acheivement of research objectives . . . . . . 60 5.4 Acheivement of research aim. . . . . . . 62 5.5 BIM implementation strategy . . . . . . . 62 5.5.1 Brainstorming stage . . . . . . . 64 5.5.2 Concept building . . . . . . . 64 5.5.3 Realisation stage . . . . . . . 64 5.5.4 Manifestation stage . . . . . . . 65 5.6 Limitations to research . . . . . . . 65 5.7 Recommendations for future research . . . . . 65 5.8 Conclusions . . . . . . . . . 66 REFERENCES . . . . . . . . . 67 APPENDIX 1 – PROJECT DEFINITION DOCUMENT . . . . 72 APPENDIX 2 – ETHICAL CLEARANCE APPROVAL . . . . 73 APPENDIX 3 – QUESTIONNAIRE QUESTIONS . . . . . 74 APPENDIX 4 – ADULT PARTICIPATION INFORMATION SHEET . . . 86 APPENDIX 5 – INFORMED CONSENT FORM . . . . . 88 APPENDIX 6 – INTERVIEW SCHEDULE . . . . . . 89 APPENDIX 7 – INTERVIEW TRANSCRIPT . . . . . . 93
  • 8.
    viii LIST OF FIGURES Figure1: Housebuilding output (£ billions), 2007-2014 . . . . 5 Figure 2: Primary and secondary uses of BIM . . . . . 8 Figure 3: Construction project software map . . . . . 11 Figure 4: BIM Task Group work streams . . . . . . 13 Figure 5: BIM Task Group organisation . . . . . . 14 Figure 6: Bew – Richards BIM Maturity Model . . . . . 15 Figure 7: Current work environment in the housebuilding industry . . . 18 Figure 8: Housebuilding work environment on a BIM enabled project . . 18 Figure 9: Common Data Environment . . . . . . 19 Figure 10: Interlocking Fields of BIM activity. . . . . . 21 Figure 11: BIM implementation framework . . . . . . 23 Figure 12: Conceptual diagram of a BIM quantity takeoff and estimating process . 26 Figure 13: BIM survey map . . . . . . . . 39 Figure 14: Data analysis in qualitative research . . . . . 44 Figure 15: Distribution of housebuilding organisations surveyed according to size. 46 Figure 16: Distribution of surveyed participants according to job role . . 47 Figure 17: Frequency of terms mentioned to describe BIM within the surveyed answers 48 Figure 18: Percentage distribution of respondents aware of the government’s 2016 BIM mandate . . . . . . . . . . 49 Figure 19: Percentage distribution of respondents who understand what BIM level 2 implies . . . . . . . . . . . 49 Figure 20: BIM use among housebuilding organisations of those surveyed . 50 Figure 21: Comparison of the drivers for BIM adoption and the apparent benefits attained since implementation . . . . . . . . . 51 Figure 22: Challenges encountered during BIM implementation . . . 52 Figure 23: Existing systems to manage project documents and communicate both internally and externally . . . . . . . . . . 53 Figure 24: Barriers to BIM adoption . . . . . . . 54
  • 9.
    ix Figure 25: Confidenceof non-BIM users in their BIM skills and knowledge . 55 Figure 26: Requirements to increase BIM understanding amongst housebuilding professionals . . . . . . . . . . 56 Figure 27: Future prospects for BIM implementation within the surveyed participant’s organisations who are not currently using BIM . . . . . 57 Figure 28: Higgins Homes BIM implementation framework . . . . 63
  • 10.
    x LIST OF TABLES Table1: Quantitative vs. qualitative research . . . . . 32
  • 11.
    xi LIST OF ABBREVIATIONS AEC– Architecture, Engineering and Construction industry BIM – Building Information Modelling BOS – Bristol Online Surveys CAD – Computer-Aided Drafting CDE – Common Data Environment CIOB – Chartered Institute of Building HCA – Homes and Communities Agency ICT – Information Communication Technology KPI – Key Performance Indicators NHBC – National House Building Council RICS – Royal Institute of Chartered Surveyors ROI – Return on Investment SME – Small and Medium Enterprises
  • 12.
    1 CHAPTER ONE INTRODUCTION 1.1 Backgroundto study It has been widely documented (Wolstenholme et al., 2009; Egan, 1998; Latham, 1994) that the construction industry is highly fragmented, inefficient and suffers from a lack of integration within the industry. For example, Egan (1998) identified that only 40-60% of potential labour efficiencies are ever achieved, and 30% of the cost of construction is due to rework. Additionally, the 2014 UK Industry Performance Report (Davis et al., 2014) based on the construction industry Key Performance Indicators (KPI) recently revealed that 55% of projects are completed late and 30% of projects are completed over budget. Consequently, this has placed the construction industry under great pressure to become more efficient in terms of project delivery, whilst providing energy efficient, high quality built assets for clients within the required time and budget. This pressure has prompted the UK government to respond by publishing the Government Construction Strategy (HM Cabinet Office [HMCO], 2011) and Construction 2025 (HM Government, 2013), outlining specific industry targets aimed at challenging the sector to improve efficiency and reduce costs associated with the construction of built assets. The Government Construction Strategy outlines its aim of reducing public sector construction costs by 20% by the end of 2015. Similarly, Construction 2025 also sets out a number of ambitious targets to be met by 2025. In particular, these include a 50% reduction in project duration for new-build and refurbished assets, a 50% reduction in greenhouse gas emissions in the construction industry, as well as a 33% reduction in the capital cost of construction and the whole-life costs of a built asset (HM Government, 2013, p. 19). These targets place increasing pressure on the construction industry to not only construct more efficiently at reduced costs, but also adopt sustainable construction solutions and reduce construction waste and carbon emissions. Therefore, it is clear that better design will play a pivotal role in achieving the government’s targets, and in order to do this, the industry needs to adopt innovative technologies (HM Government, 2013). Subsequently, this has led to an increasing adoption of Building Information Modelling (BIM) within the construction industry (Azhar, 2011). Eastman et al. (2011, p.1) indicates that “BIM facilitates a more integrated design and construction process that results in better quality buildings at lower cost and reduced project duration”. Therefore, through the adoption of BIM, inefficiencies across the construction industry will be significantly minimised.
  • 13.
    2 Hence, as aresult of the need to improve inefficiency, there have been several reports of projects where BIM has been implemented with various benefits realised (Bryde et al., 2012; Azhar, 2011; Eastman et al., 2011). In particular, cost savings and time savings have been the most reported benefits (Bryde et al., 2012). Other widely reported project benefits have been an improvement in the built output quality, improved communication and increased collaboration between project team members (Bryde et al., 2012). These benefits suggest that the application of BIM on construction projects has the ability to aid in improving the productivity and efficiency of the construction industry in order to realise the aforementioned government targets. Furthemore, a major sector within the UK construction industry is the housebuilding sector, which is worth £42billion per annum, equating to approximately 38% of the UK construction industry (HMCO, 2011). Undoubtedly, housebuilding has a major role in the improvement of productivity and efficiency of the UK construction industry in order to meet the aforementioned industry-wide targets. Therefore, the focus of this research study is on the adoption and implementation of BIM within the housebuilding sector. 1.2 Problem statement Despite the reported benefits and potentials of adopting BIM within the construction industry as a whole, very little has been reported with regards to the adoption of BIM on private sector housebuilding projects within the UK. Hence, there is a need to establish the awareness and apparent barriers and drivers of successful BIM adoption within UK private sector housebuilding companies, to meet the current demands of the construction industry and to ensure industry-wide government targets are met. 1.3 Aim and objectives of the research 1.3.1 Aim To explore the potentials, barriers and drivers to successful BIM based workflow adoption within private sector housebuilding companies in the UK. 1.3.2 Objectives 1. To develop an understanding of BIM. 2. To review the current methods of construction used by housebuilding companies. 3. To establish the level of BIM usage and apparent barriers and drivers faced by private housebuilders for the adoption and implementation of BIM. 4. To develop a conceptual BIM implementation strategy for a private housebuilding organisation.
  • 14.
    3 1.4 Justification ofstudy In 2011, as part of the Government Construction Strategy (HMCO, 2011), the government mandated the use of Level 2 BIM on all publicly funded construction projects by 2016. Consequently, Architecture, Engineering and Construction (AEC) companies have found themselves under increasing pressure to implement BIM within their organisations, which has subsequently, seen an increasing adoption and awareness of BIM across the industry. Furthermore, Sebastian et al. (2009), Arayici et al. (2009) and Bryde et al. (2013) have all identified that BIM has been used on several large-scale construction projects, predominantly in commercial and infrastructure projects with multiple benefits reported. In contrast, this increasing awareness and adoption of BIM has not yet reached the private housebuilding sector with many not aware of the potential benefits of utilising BIM within their sector (NHBC Foundation, 2013). With the housebuilding sector accounting for 38% of output of the UK construction industry (HMCO, 2011) and in particular, private sector housebuilding accounting for 67% of overall housebuilding output (HMCO, 2011), it is evident that private sector housebuilders are a major contributor to the UK construction industry. Thus, innovation and the adoption of new technologies by private housebuilders have a crucial role in the overall success of the industry. Therefore, to ensure improvements to efficiency throughout the industry, it is essential that private housebuilders are included in the government’s BIM agenda. Hence, further research is required to understand how housebuilding companies can adopt and implement BIM within their companies. 1.5 Scope and boundary of study The research study will centre on the adoption and implementation of BIM in the UK AEC industry with a particular emphasis on private sector housebuilding organisations operating both nationally and locally. 1.6 Organisation of the study This introductory chapter has been intended to provide an overview of the research study highlighting the aims, objectives, scope and justification of the study. The following chapter is the literature review, followed by the research methodology in chapter three. The results are analysed and discussed in chapter four with the recommendations and conclusions of the research study discussed within chapter five.
  • 15.
    4 CHAPTER TWO LITERATURE REVIEW 2.1Introduction This chapter starts by providing a broad overview of the UK housebuilding sector and the concept of BIM by defining the process and its tools, capabilities and uses, as well as providing an insight into the UK Governments’ 2016 BIM mandate (HMCO, 2011). The chapter then discusses the potential use of BIM in the private housebuilding sector, by first analysing the perception of BIM usage within housebuilding and how BIM can relate to existing processes, as well as discussing the predominant barriers & drivers of implementing BIM in the industry. 2.2 UK housebuilding industry As previously mentioned (in section 1.1), the UK housebuilding industry is worth £42billion per annum; approximately 38% of the UK construction industry output (HMCO, 2011). Of this £42billion, £14bn (33%) is associated to public sector housebuilding and £28billion (67%) associated to private sector development (HMCO, 2011). Nathaniel Lichfield & Partners (2015) identified that there are approximately 3000 housebuilding firms, both public and private sector, within the UK with currently private sector housebuilders accounting for 79% of the housing completions from October to December 2014 (Department for Local Communities and Government [DCLG], 2015). Public sector housing is provided by a combination of local authorities and housing associations, which are independent, private, not-for-profit organisations providing social and affordable housing (Malpass, 1999). These housing associations are funded and regulated in England by the Homes and Communities Agency (HCA) and presently, there are an estimated 1500 organisations in England (Walker, 2014). Private sector housebuilders, on the other hand, aim to generate a profit by developing houses on acquired land. It is common for large housebuilding organisations to have their own internal department for the design and construction of buildings, whereas smaller housebuilders tend to sub-contract these work packages out to specialists (i.e. Architects, Engineers and building sub-contractors). With the government target of all new homes to be ‘zero carbon’ by 2016, as well as pledging to provide two million new homes by 2016 and three million new homes by 2020 (DCLG, 2007), the UK housebuilding industry is currently under great pressure to provide sustainable new homes and to meet the existing and future housing demand. The current housing
  • 16.
    5 shortage has beencompounded by insufficient new homes being built over the last three decades of the twentieth century (Barker, 2004), in what MacEachrane (cited in Ball and Dosanjh, 2012, p. 3) described as “the most severe housing output decline in decades”. Furthermore, the recent recession has had a particularly great impact on the level of housebuilding with private sector housing output falling sharply from Q1 2007 until Q1 2009 (see Figure 1), but has since recovered somewhat (Rhodes, 2014). Nevertheless, Ball and Dosanjh (2012, p.4) state that, “housebuilding is at only half of its pre- crisis level” with only 112,000 new homes being built in 2013 (Walker, 2014), which is some way short of the requirement to build at least 240,000-245,000 new homes every year to meet future demand (Holmans, 2011). Subsequently, Pan (2010) argues that innovation is a key means in meeting the challenges faced by the housing sector, as well as providing sustainable solutions and Cho (2011, p. i) also states that “those with good partnership and collaborations with other specialist companies to deliver more innovative housing may potentially be the leaders in the housebuilding sector in the near future”. Barker (2004) states however, that housebuilding organisations have always been reluctant to innovate and further to this Barlow (2000, p.40) states that traditionally the “private sector housebuilding industry [has] been largely influenced by the value of land and its ability to make profits from land development. This has resulted in low levels of technical and organisational innovation.” In light of this, it is evident that innovation is viewed as a key means in providing a solution to the existing problems in the housebuilding sector. Thus, with BIM being heralded as a means to improve productivity, reduce costs and provide a sustainable solution to housing, it is particularly important to explore the potential of BIM within the housebuilding industry. 2.3 Understanding Building Information Modelling (BIM) BIM is one of the most exciting developments in the construction industry for several years, yet its concept is nothing new. Bew and Underwood (2010, p.30) state that “it has been Figure 1: Housebuilding output (£ billions), 2007-2014 (Rhodes, 2014, p.5)
  • 17.
    6 nearly two decadessince Building Information Modelling was first mooted and we still await significant adoption”. Nevertheless, a study from Pike Research in 2012 (cited in Sackey et al., 2013) revealed that it is predicted, annual worldwide revenue for BIM products and services will grow from $1.8billion (£1.19billion) in 2012 to $6.5billion (£4.3billion) by 2020 as uptake of BIM in various countries across the world increases. With this in mind, the BIM Industry Working Group (2011) report identifies that there has already been national deployments of BIM across Scandinavia/Europe, the Far East and the USA. Ultimately, as the benefits of utilising BIM become more apparent, other countries are likely to follow suit. Osan et al. (cited in Sackey et al., 2013, p.197) have referred to BIM as “a revolutionary building design and construction technology”, as it is envisaged to bring about comprehensive change to the construction industry. Further to this, Aouad and Arayici (2010, p.47) have described BIM “as the answer to the fragmentation that exists within the building industry which has caused various inefficiencies” further highlighting the pivotal role that BIM has in minimising the inefficiencies that currently exist within the UK construction industry. The following section therefore provides a definition of BIM for the purpose of this research study and discusses its tools, capabilities and uses. 2.3.1 Defining BIM Bew and Underwood (2010) report that there seems to be a universal lack of understanding as to all that BIM encompasses across the AEC industry. A number of definitions of BIM have been proposed over the past decade, although there still seems to be no unanimous single definition of the term ‘BIM’ (Nederveen et al., 2010). In light of this, the following are a number of definitions outlined by industry leading experts and regulatory bodies. The government’s Industrial BIM Strategy (HM Government, 2012, p.3) defines BIM as “a collaborative way of working, underpinned by the digital technologies which unlock more efficient methods of designing, creating and maintaining our assets”. Similarly, Azhar (2011, p.242) views BIM as a “virtual process that encompasses all aspects, disciplines, and systems of a facility within a single, virtual model, allowing all design team members to collaborate more accurately and efficiently than using traditional processes.” Eastman et al. (2008, p.1) describe BIM as providing “an accurate virtual model of a building containing precise geometry and relevant data needed to support the construction, fabrication, and procurement activities needed to realise the building”. Furthermore, the National BIM Standard for the United States (National Institute of Building Sciences, 2007, p.21) definition is as follows; “a BIM is a digital representation of physical and functional characteristics of a facility. As such it serves as a shared knowledge resource for information
  • 18.
    7 about a facilityforming a reliable basis for decisions during its lifecycle from inception onward”. Therefore, with reference to the aforementioned definitions, it is apparent that digital technology is a core principle of BIM. It is interesting however, that Eastman et al. (2008) and the US National Institute of Building Sciences (2007) refer to BIM as a noun (i.e. a Building Information Model) while both HM Government (2012) and Azhar (2011) refer to BIM as a verb (i.e. Building Information Modelling). HM Government (2012) and Azhar (2011) both define BIM as a process rather than just a model. Grilo and Jardim-Goncalves (2010, p.524) further argue, “Building Information Modelling should be seen as a dynamic process rather than a model per se”. Hence, for the purpose of this research paper, BIM is to be treated as a process rather than just a digital technology, thus Azhar’s (2011) definition has been adopted. 2.3.2 BIM tools, capabilities and uses BIM has a potential use at all stages of the project life-cycle (Bryde et al., 2013) and supports collaborative working environments to enable: the owner to appreciate the needs of the project, the design team to design and develop the project, the construction team to manage the construction and the facilities management team to manage the operation of the facility (Grilo and Jardim-Goncalves, 2010). BIM symbolises a shift from traditional 2D design practices to models developed through the combination of 3D modelling, 4D time modelling and 5D cost modelling (Deutsch, 2011). The Computer Integrated Construction Research Group (2011) identified twenty-five common uses for BIM categorised into the four major project phases of Planning, Design, Construction and Operation. Figure 2 highlights the primary and secondary uses of BIM throughout the four phases of a project lifecycle;
  • 19.
    8 During the planningstage of a project, the architect is tasked with obtaining sufficient information of the site to determine potential constraints and external factors, which may affect the outcome of the design (Yusuf, 2014). Such information includes site analysis, wind direction, the sun path, and so forth. Through the use of BIM, much of this information can be integrated into the model to perform early conceptual analysis, provide alternative design options, produce accurate, quick cost estimates and produce an initial construction programme (Yusuf, 2014). Throughout the design phase of a project, one of BIM’s primary uses is design authoring. Significant time savings can be made during design due to the parametric modelling abilities of BIM design tools. Parametric modelling “represents objects by parameters and rules that determine the geometry [of associated objects within a model]” (Eastman et al., 2011, p.31). Therefore, when an object is changed or inserted into a building model, the parametric rules ensure that associated objects are automatically modified (Eastman et al., 2011). Figure 2: Primary and secondary uses of BIM (Computer Integrated Construction Research Group, 2011, p.9)
  • 20.
    9 Furthermore, every changeto an object is automatically represented in all other views of a model, thus negating the need for amendment of other drawings, which was often a problem with the previous CAD systems. This eliminates errors and saves time attributed to rework of drawings (Eastman et al., 2011). Additionally, during the design phase, BIM enables building performance analyses (e.g. energy analysis) and structural analysis to be carried out, as well as enabling options analysis between multiple design options to ensure optimisation of time, cost and quality (Azhar et al., 2012). During the construction phase, by ensuring that the construction team have full access to accurate design, schedule and cost information accelerates the construction of the built asset. 4D BIM can be used as a tool for construction sequencing to effectively coordinate on-site processes by simulating real-time construction sequences on-screen (Sacks et al., 2009). This is particularly useful in managing material orders, delivery schedules and fabrication of building components (Azhar, 2011) ensuring better construction planning and reduced time and costs spent on-site. In the operation and management phase, BIM provides valuable information for the facility management team to support the operation and use of the built asset. Such information include operational manuals and maintenance schedules, which aid facility managers to plan for routine maintenance, appropriately allocate maintenance staff and reduce reactive maintenance repairs (NHBC Foundation, 2013). Access to this type of information ensures costs of operating a built facility are minimised and the performance of the building is maintained throughout its operating life. 2.3.3 BIM design platforms There is an abundance of BIM design platforms available within the AEC industry from a variety of software vendors. Eastman et al. (2011 p.72) emphasise “that no one platform will be ideal for all types of projects” and the choice of software will have a significant effect on an organisation’s production practices, interoperability, and an organisation’s capability to do specific types of projects (Eastman et al., 2011). Furthermore, Eastman et al. (2011, p.70) also state that “most BIM design applications aspire to be more than just a design tool” and also have interfaces to other applications for energy analysis, cost estimating, rendering, and so on, thus increasing the functionality of BIM design platforms. Additionally, Eastman et al. (2011) distinguished the three levels of a BIM design application in the following hierarchy: BIM tool, BIM platform and BIM environment. Firstly, a BIM tool is “a task-specific application that produces a specific outcome” (Eastman et al., 2011, p.70); example tools include those for drawing production, cost estimation, scheduling and energy
  • 21.
    10 analysis. The BIMplatform is “an application, usually for design, that generates data for multiple uses” (Eastman et al., 2011, p.70) and often has multiple embedded tools for rendering, scheduling and for clash detection. Example BIM platforms include Revit, Bentley Systems and ArchiCAD. Lastly, the BIM environment provides the data coordination and management for a project and integrates the applications (tools and platforms) within an organisation (Eastman et al., 2011). BIM environments allow for wider forms of information transfer within projects than just the model data alone. Examples of BIM environments include 4Projects and Asite. Furthermore, Crotty (2012) identifies the phases of a project lifecycle where particular BIM platforms, tools and environments can be utilised to provide support during each phase (see figure 3);
  • 22.
    11 Figure 3: Constructionproject software map (Crotty, 2012, p. 90)
  • 23.
    12 2.4 BIM Evolutionfrom CAD technology Historically, designers relied on manual drafting techniques to provide design drawings for clients. However, by the 1980s, Computer Aided Drafting (CAD) largely replaced these traditional processes (Sun and Howard, 2004). The basic function of CAD packages allows the user to draft drawings using a series of lines that connect to represent objects (Eastman, 1991). The real strength of CAD compared to manual drafting lied in its ability to amend or edit parts of a drawing, which cannot be easily carried out using traditional techniques. Using CAD meant that it was possible for designers to explore more alternative building layouts during design (Kharrufa et al., 1988). Compared to manual drafting, CAD provided improved productivity and efficiency of the drawing process ensuring reduction in time and costs spent on design. Nevertheless, the challenge with CAD still remained in ensuring the drawings and documents remained consistent throughout the design development (Crotty, 2012). By the 21st century, the focus shifted from 2D drawings and 3D visualisations to the data itself (Eastman et al., 2011), which led to the use of BIM systems. BIM authoring tools originate from CAD systems with the fundamental difference being the parametric modelling ability of BIM tools to provide an intelligent computerised 3D model of the built asset being designed (Crotty, 2012). This model is then able to support the generation of consistent, accurate, multiple different views (Eastman et al., 2011). The use of BIM eliminates the inconsistency and errors of drawings and documents often associated to the use of CAD, thus improving efficiency on construction projects. Hence, the adoption of BIM within the construction sector has rapidly increased. 2.5 Government 2016 BIM Level 2 mandate As previously addressed (in section 1.4), the government mandated the use of Level 2 BIM on all publicly funded construction projects by 2016 (HMCO, 2011). This was in response to the Government Construction Strategy (HMCO, 2011), which recognised, backed by a number of studies (Wolstenholme et al., 2009; Egan, 1998; Latham, 1994), that the construction industry needed to become more efficient to ensure the UK gets full value from construction. By including BIM as one of the pillars of the Government Construction Strategy (HMCO, 2011), the government recognised its importance in helping to drive the construction industry in the UK. To assist the drive in the adoption of BIM across government projects, a Client BIM Mobilisation and Implementation Group (the BIM Task Group) has been established to work with the industry and the supply chain to “strengthen the public sector’s capability in BIM implementation” (BIM Task Group, 2013). The idea being that BIM Level 2 will provide
  • 24.
    13 significant cost, valueand carbon performance improvements in order to achieve the targets set out by the government. The BIM Task Group is headed up by Mark Bew and works in conjunction with government department clients to raise awareness throughout the UK construction sector with regards to the government’s BIM programme. The programme is underpinned by four core work streams (see Figure 4), which aim to ensure consistency of approach and self-sufficiency by the 2016 mandate (BIM Task Group, 2013). These are: 1) stakeholder and media engagement, 2) delivery and productivity, 3) commercial and legal, and 4) training and academia. Further to this, the BIM Task Group has been divided into a number of sub-groups (see Figure 5), which focus on a specific area of BIM use and adoption to engage relative members of the supply chain. For example, these include BIM4SME, BIM4FM, BIM4Collaboration and importantly, BIM4Housing, which is a Task Group set up for the housing sector and is chaired by Andrew Carpenter. These individual groups organise various events around the UK to promote awareness and guidance to industry stakeholders of the uses and benefits of BIM for their particular sector. Figure 4: BIM Task Group work streams (BIM Task Group, 2015)
  • 25.
    14 Figure 5: BIMTask Group organisation (BIM Task Group, 2015)
  • 26.
    15 The BIM MaturityDiagram Model (see Figure 6) developed by Bew and Richards (cited in BIM Industry Working Group, 2011, p.16) acknowledges the process and data requirements of utilising BIM. The maturity model identifies four staged levels of BIM maturity, which are as follows: 0. “Unmanaged CAD probably 2D, with paper (or electronic paper) as the most likely data exchange mechanism. 1. Managed CAD in 2 or 3D format using BS1192:2007 with a collaboration tool providing a common data environment, possibly some standard data structures and formats. Commercial data managed by standalone finance and cost management packages with no integration. 2. Managed 3D environment held in separate discipline “BIM” tools with attached data. Commercial data managed by an ERP. Integration on the basis of proprietary interfaces or bespoke middleware could be regarded as “pBIM” (proprietary). The approach may utilise 4D programme data and 5D cost elements as well as feed operational systems. 3. Fully open process and data integration enabled by “web services” compliant with the emerging IFC / IFD standards, managed by a collaborative model server. Could be Figure 6: Bew – Richards BIM Maturity Model (BIM Industry Working Group, 2011, p.16)
  • 27.
    16 regarded as iBIMor integrated BIM potentially employing concurrent engineering processes.” (BIM Industry Working Group, 2011, p.16) Level 2 of the Bew-Richards BIM maturity model (Figure 6) signifies the government’s target of achieving Level 2 BIM by its 2016 deadline. Although, the target of Level 2 BIM has been mandated since 2011 (HMCO, 2011), there still remain a number of industry professionals who are not aware of BIM or its potential benefits. The National BIM Report carried out by NBS (NBS, 2014) was completed by over 1000 construction professionals from differing disciplines and found that just 5% of respondents were unaware of BIM altogether. Further to this, another recent BIM survey, completed by 246 respondents across the AEC industry, was carried out by Construction Manager (the magazine of the Chartered Institute of Building) to gauge the readiness of the construction industry in implementing Level 2 BIM (Knutt, 2014). This survey found that 18.7% were either unaware or unsure of the all- encompassing scope of the Government’s 2016 BIM mandate (Knutt, 2014) and NBS also found that 27% of respondents were unaware of the different levels of BIM (NBS, 2014). When delving further into these survey results, Knutt (2014) also found that public sector clients are slightly ahead of private sector clients in terms of their BIM readiness with public sector clients averaging 3.28 out of a scale of 1-10 (with 10 being most ready) compared to private sector clients indicating a BIM readiness rating of 2.33. It is of concern that although public sector clients are more ‘BIM ready’ than the private sector, a score of 3.28 out of 10 is still very low; therefore it is evident that significant change in business practices is still required in order to meet the 2016 BIM deadline. These surveys highlight that the efforts of the BIM Task Group is working, however, the extent of change still required within the industry, to ensure the government’s 2016 mandate is achieved, is concerning. Furthermore, the surveys apply to the construction industry as a whole and the awareness and usage of BIM amongst housebuilders is likely to be somewhat different. Hence, it is important to survey housebuilders in isolation to gauge the awareness and level of usage within the sector. 2.6 Perception of BIM usage in the housebuilding sector Although the awareness of BIM is increasing rapidly throughout the construction industry due to the aforementioned government Level 2 BIM mandate, the impact of BIM has not yet reached the housebuilding sector (NHBC Foundation, 2013). Nick Raynsford (Chairman, NHBC Foundation) states that, “many working within housebuilding do not yet have an awareness of [BIM’s] potential benefits for their sector” (NHBC Foundation, 2013, p.vii). This lack of awareness could be attributed to the fact that the majority of the housing sector is
  • 28.
    17 made up ofprivate sector housebuilders (67%), so therefore the government’s BIM Level 2 mandate doesn’t apply to them directly. This is also coupled with the fact that private housing developers are benefiting greatly from the rising demand for housing (Holmans, 2011), which is currently pushing up house prices significantly. Therefore, being an industry that is reluctant to change, one theory for the lack of BIM awareness and usage is that large private housebuilders do not feel the pressure to innovate while the sector remains economically strong. In February 2013, NHBC Foundation created a survey to gauge the level of awareness and understanding of BIM throughout 18 of the major housebuilders in the UK. The National House Building Council (NHBC) is an independent, non-profit organisation that works with the housebuilding industry to help raise the quality standards of new homes by providing technical guidance and high quality research to support housebuilders in tackling the challenges of delivering high quality, sustainable new homes in the 21st century (NHBC Foundation, 2013, p.ii). The survey discovered that only 11% of respondents were using BIM within their practices with 25% of respondents not even aware of BIM and the remaining 64% of respondents who were aware of BIM, were not using it. Further results showed that the BIM practitioners weren’t exploiting BIM to its full potential by not engaging their supply chains in its use, instead issuing them information generated from the model, via hard copy or electronic files (NHBC Foundation, 2013). These results further highlight the necessity of establishing the main reasons and barriers for the poor uptake and awareness of BIM, which this research paper has aimed to address. 2.7 How BIM relates to current housebuilding processes To assess the potential benefits and limitations of utilising BIM within the housebuilding sector, it is important to have an understanding of the current processes involved within these organisations. Figure 7 depicts the fragmentation that currently exists between project stakeholders in housebuilding projects. This coupled with the high level complexity of project data and information exchange due to a large number of individual companies working on a project increases the inefficiency of projects (Aouad and Arayici, 2010). Aouad and Arayici (2010, p.44) state that currently “design processes are separated from the construction processes, which increases the uncertainty and incompatibility between the design solution and the actual construction”. Therefore, it is evident that improving the coordination and communication between project stakeholders and closing the gap between the design and construction teams will eradicate many of the inefficiencies that currently exist within the construction process.
  • 29.
    18 Currently, in orderto exchange project information that is understood and followed by all project team members, the majority of housebuilders use document management systems. Traditionally, this has either been a bought-in software package or a simple in-house system that has developed with the business (NHBC Foundation, 2013). However, it has often been stated that existing processes are prone to delay, defects and waste with additional costs associated to delayed, inconsistent or inaccurate information (Wilkinson, 2005). BIM however provides this process change from inefficient practices to a fully collaborative method of working where project team members are able to access and retrieve project data and information from a single, central repository, known as a Common Data Environment (Wilkinson, 2005). A Common Data Environment (CDE) is an environment where project team members are able to “collect, manage and disseminate the project design, production, construction and asset management information” (McCrae and King, 2005, p.6). The CDE in most instances, is based around a project extranet capability supplied on the internet, which provides a private, securely managed environment allowing authorised access to project team members from any location (McCrae and King, 2005; Wilkinson, 2005). This ensures all project members are working on accurate, up-to-date, relevant information. As shown in Figure 8, the single, central repository offers a far more efficient method of managing project documents than through traditional methods. A core industry standard published by the British Standards Institute (BSI) in 2013 called PAS 1192-2:2013 describes the process of information delivery through the CDE to ensure the data at each information exchange is accurate (BSI, 2013). The CDE is depicted in Figure 9 as a four stage process starting with the ‘Work in Progress’ (WIP) section, which Housing developer Design consultants Construction site Sub- contractors Facilities manager Housing developer Design consultants Construction site Sub- contractors Facilities manager BIM Figure 7: Current work environment in the housebuilding industry (adapted from Wilkinson, 2005, p.8; Azhar et al., 2012, p.17). Figure 8: Housebuilding work environment on a BIM enabled project (adapted from Wilkinson, 2005, p.8)
  • 30.
    19 holds unapproved informationfor each organisation role, which is then checked, reviewed and approved prior to issue to the ‘Shared’ area allowing other organisations to use as reference material for their own design development (BSI, 2013). When all design has been completed, this information in the ‘Shared’ area is then subsequently checked, reviewed and approved prior to transition to the ‘Published Documentation’ area where the information changes from ‘Preliminary’ to ‘Construction’ (BSI, 2013). Lastly, the ‘Archive’ area of the CDE holds superseded project information in addition to ‘As-built’ information. Particular advantages of utilising a CDE are as follows: time and cost is reduced in developing co- ordinated information through sharing information in the CDE, a number of documents can be generated from the model files and spatial co-ordination delivers ‘fit first time’ information (BSI, 2013). BIM provides not only a collaborative method of working through a CDE, but also a number of other key advantages (which are detailed in full in section 2.9) across all stages of a project. It is therefore evident that BIM has the potential to facilitate increased efficiency in existing housebuilding processes through collaborative working and thus eradicating the Figure 9: Common Data Environment (BSI, 2013, p. 26)
  • 31.
    20 fragmentation that currentlyexists in the industry. BIM however is not just a large IT upgrade, it requires “dramatic changes in current business practices” (Aoaud and Arayici, 2010, p.47). Sackey et al. (2013 p.197) also states “the critical challenge in BIM implementation is to first identify the gaps between the generic functionality of the chosen BIM system and the specific organisational requirements”. Hence, to exploit the full potential that BIM can offer, it is important that housebuilders understand how it fits into current methods, identify areas that BIM can improve and fully commit to the BIM process. 2.8 Key factors in BIM implementation A number of industry leading experts have described the key factors of BIM implementation within AEC organisations (Succar, 2009; Gu and London, 2010; Bew and Underwood, 2010; Sackey et al., 2013). It is widely accepted that BIM implementation “involves far more than acquiring software, training, and upgrading hardware” (Eastman et al., 2011), however there is no single document or guideline to advise organisations how to successfully implement BIM (Sackey et al., 2013). Therefore, it is crucial to understand the key factors of BIM implementation to develop a BIM implementation strategy for a private housebuilding company. Firstly, Succar (2009) identifies three interlocking ‘Fields of BIM activity’, which recognise the key players and their deliverables for BIM implementation. The three interlocking BIM Fields of activity are made up of ‘Technology’, ‘Process’ and ‘Policy’ (TPP) with each containing two sub-fields: players and deliverables (see Figure 10). The Technology Field groups together a variety of players who specialise in developing software and hardware systems capable of increasing productivity and efficiency of the AEC sector. The Process Field groups together a number of players who design, manufacture, construct, operate and use a built facility and finally, the BIM Policy Field groups a number of players focused on research, preparation of written standards and allocating risks and minimising conflicts within the industry. These players include insurance companies, regulatory bodies and educational institutes and play an influential preparatory, regulatory and contractual role in the whole lifecycle of a built asset (Succar, 2009).
  • 32.
    21 Similarly, Bew andUnderwood (2010) identified the three key factors for successful BIM implementation as: people, process and technology. Bew and Underwood (2010, p.38) refer to these factors as “the key variables that need to be considered in delivering any change programme”. Although people and process are imperative to BIM implementation, without adequate technology systems, the first two elements cannot be sustained (Bew and Underwood, 2010). Interestingly, Bew and Underwood (2010) and Succar (2009) both agree that ‘process’ and ‘technology’ are two key variables for BIM implementation; however, Succar (2009) identifies ‘policy’ as the third factor, whereas Bew and Underwood (2010) state ‘people’ as the third factor. Succar (2009) however describes that people (key players) play an integral role in all three BIM Fields involved in producing the ‘technology’ and ‘policy’ for BIM adoption and carrying out the ‘process’ of BIM implementation. Furthermore, Sackey et al. (2013) delved further into this subject to identify the stages involved in BIM implementation by carrying out primary research into how construction Figure 10: Interlocking Fields of BIM activity (Succar, 2009, p.361)
  • 33.
    22 companies manage theimplementation of BIM within their organisations. The research focused only on companies who had already implemented BIM and were working on BIM enabled projects. Of the 10 respondents, 4 represented contractor organisations, 5 were design and engineering firms and 1 was a project management firm. The findings found that BIM implementation approaches differed from one organisation to another, however the research did identify some common themes across the participating organisations. The following four key stages exemplify the common themes discovered of the implementation process of BIM (see Figure 11). The first being the ‘brainstorming stage’ which involves an assessment and discussion of an organisations’ current status, the reasons for implementing BIM and the extent of change required within the business. The ‘concept building stage’ follows, which defines the organisational BIM strategy and develops strategic leadership teams and responsibilities. The ‘realisation stage’ involves the selection of the BIM software package, as well as upgrading the organisations’ hardware, if necessary, and the training of staff members in order to operate the software and understand what is required at each stage of the process of a project. Finally, the ‘manifestation stage’ “marks the beginning of an ongoing BIM-learning cycle” (Sackey et al., 2013, p.203) which optimises knowledge flow between members of the organisation in order to provide continuous change to realise the full benefits of BIM. These four key stages again highlight the importance of people and technology in the process of BIM implementation.
  • 34.
    23 It is evidentthat for successful BIM implementation, investment in people, processes and technology is imperative and in order to fulfil the potential of BIM, changes are required to almost every aspect of an organisation’s business and a clear implementation strategy is Figure 11: BIM implementation framework (Sackey et al., 2013, p. 205)
  • 35.
    24 key to achievingthis. Therefore, this research study has ascertained whether these findings regarding BIM implementation correlate with housebuilding organisations. Hence, the BIM implementation framework developed by Sackey et al. (2013) has been utilised and adapted for the purpose of this research. 2.9 Drivers of BIM adoption There is a vast array of literature (Bryde et al., 2013; Eadie et al., 2013a; Yan and Damian, 2008; Azhar, 2011) surrounding the drivers of BIM use on construction projects. These are broadly similar across the construction organisation spectrum, yet certain drivers differ depending on the size and organisation type (e.g. design consultancy, contractor or developer). In 2008, McGraw-Hill Construction published a market report of BIM’s use in the AEC industry (cited in Azhar, 2011, p.243) based on the findings of a questionnaire completed by 302 industry professionals including engineers, architects, contractors and owners. The report found that 82% of BIM users believed BIM had a positive impact on their company’s productivity, 79% of BIM users indicated that the use of BIM had improved project outcomes and 66% of respondents believed that using BIM increased their competitiveness when bidding for jobs. These results suggest that AEC industry professionals are realising the benefits that BIM provides, however there is still a lack of research into the benefits of BIM within the housebuilding sector. Hence, the knowledge gap that this research paper has attempted to address is how BIM implementation can benefit the housebuilding sector in order to eradicate much of the inefficiency that has always been associated with the UK construction industry. Therefore, the following section discusses a number of drivers of BIM implementation within the AEC industry, which have been provided as example drivers during the data collection. This was in order to identify the main drivers for BIM adoption specifically within private housebuilding organisations. 2.9.1 Clash detection One of the key drivers for BIM adoption is its ability to simulate and detect physical clashes of building components during the design phase. Historically, using traditional methods, clashes between building elements are generally only discovered once on-site during construction, thus requiring an element of redesign inevitably increasing cost and project duration (Azhar, 2011). For example, Azhar (2011) highlights that by utilising BIM, a $46million (£30.4million) hotel and retail project in Atlanta, Georgia, USA; the Aquarium Hilton Garden Inn saved over $200,000 (£135,000) (after deductions made for assuming the
  • 36.
    25 clashes would havebeen resolved using conventional methods) due to the detection of more than 590 clashes prior to construction and saved 1,143 hours of construction labour. Furthermore, Eadie et al. (2013a) conducted an online survey targeting the top 100 UK construction contractors with international activity to rank the importance of 18 drivers for the adoption of BIM. After the results were analysed from the 30 respondents (18 respondents had implemented BIM and 12 had not), clash detection was ranked as the most important driver for those that had implemented BIM and the fourth highest in importance for those that hadn’t implemented BIM as yet. Additionally, Azhar (2008) states that through clash detection, projects can benefit from cost savings of up to 10% of the contract value, as well as reductions in project duration by up to 7%. Therefore, it is clear that clash detection is perceived as a incredibly useful tool of BIM, as it has the ability to significantly aid in reducing cost and duration of a project. 2.9.2 Generation of accurate cost estimates and schedules By integrating product and cost data into building elements and components within a BIM model, time savings of up to 80% can be attained (Eadie et al., 2013a) and the accuracy of the cost estimates and schedules is greatly improved than utilising a paper-based system (Eastman et al., 2011). Figure 12 provides this comparison of the estimating process between traditional paper-based methods and BIM-based methods. BIM removes an element of human error of a member of the project team manually checking each component against a schedule, as each component on the cost estimate or schedule directly relates to a specific object within the model (Eastman et al., 2011). BIM also provides the ability to make well-informed design decisions regarding the cost implications of design changes far more efficiently than using traditional paper-based methods, due to a cost estimate being generated from the model instantaneously (Eastman et al., 2011).
  • 37.
    26 Figure 12: Conceptualdiagram of a BIM quantity takeoff and estimating process (Eastman et al., 2011, p. 279)
  • 38.
    27 Furthermore, as BIMcan efficiently generate material schedules from an early stage of design, it is possible for a housebuilder to procure material packages earlier in the design to ensure there are no delays when on-site with material orders. In an interview by Puckett (2014) with Mark Duffield (Technical Director at Telford Homes) discussing the company’s venture into utilising BIM on a residential project, Duffield stated that “the earlier availability of detailed information meant that procurement could get underway sooner – once the foundation package has gone out, nothing further is required for three or four months, so the design comes off the critical path at that point” (Puckett, 2014). Thus, it is evident that BIM provides the capability to eliminate common errors, save time and costs and improve the overall efficiency of a project. 2.9.3 Earlier, accurate visualisations of a design The three-dimensional element of BIM offers earlier, accurate visualisations of the design of a built facility (Eastman et al., 2011). One particular advantage of this is the ability for model- based decision-making from an early stage of design, enabling design changes to be made efficiently ensuring a reduced impact on cost (Azhar et al., 2012). For example, Azhar (2011) described that by utilising BIM at the planning stage for a project for Savannah State University, Georgia, USA, a cost saving of $1,995,000 (£1,345,000) was attributed to the early visualisations and cost estimates of three separate design options that were developed in order to select the most economical and workable building layout. Furthermore, another advantage is that the three-dimensional model can be useful for sales and marketing purposes (Puckett, 2014). The sales and marketing team for large housebuilders are able to generate marketing materials in the form of 3D visualisations to assist in off-plan sales. This aids in ensuring the vast majority of homes are occupied when construction is completed, which is beneficial for the cash flow of the housebuilder. As part of Telford Homes’ Tweed House project, which utilised BIM, Mark Duffield (cited in Puckett, 2014) stated that significant time and money was saved in generating accurate 3D visualisations from the BIM model. This was instead of commissioning an external agency to build a 3D model of the built asset from scratch, and thus having a member of the project team spending time checking the accuracy of the externally produced model (Puckett, 2014). 2.9.4 Improved construction programming By using 4D BIM, a construction programme can be linked to the 3D objects in a design allowing an animated simulation of the day-to-day on-site construction activities at any given moment in time (Eastman et al., 2011). This capability allows for early detection of potential
  • 39.
    28 on-site issues andopportunities for possible improvements in terms of health and safety, site constraints, materials and plant storage, amongst others (Sulankivi et al., 2009). The knock-on effect from falling behind on programme can be problematic for material ordering, manufacture and delivery of particular building elements, however with accurate and realistic construction sequencing utilising 4D BIM ensures significant time and cost savings through reduced delays to the programme (Eadie et al., 2013a). This is because BIM allows construction teams to generate new schedules for works when delays occur. From these schedules, revised fabrication and delivery programmes are created (Eadie et al., 2013a), which traditionally are very time-consuming activities. 2.9.5 Other drivers Further drivers other than the ones described include: improved collaboration between project team members, improved communication to operatives, greater cost control and predictability, improved built output quality and an improvement in facilities management activities after handover (Eadie et al., 2013a; Azhar, 2011; Eastman et al., 2011). 2.10 Barriers to BIM adoption Although there are several benefits of utilising BIM, it’s adoption and use in the housebuilding industry is scarce, which is evident from the research carried out by NHBC Foundation (see section 2.6). Furthermore, the barriers of BIM adoption within organisations in the UK AEC industry have been widely reported (Eadie et al., 2013b; Yan and Damian, 2008; Gledson et al., 2012), however very little has been reported specifically within private sector housebuilding companies. Therefore, based on findings from literature, the following section describes the predominant barriers of BIM adoption within the UK AEC industry, which have also been provided as example reasons for data collection. 2.10.1 Lack of in-house expertise Eadie et al. (2013b) surveyed 92 construction industry professionals from various disciplines responsible for BIM adoption within their organisations and found that lack of in-house expertise was the most prominent reason for not using BIM. Furthermore, the National BIM Report carried out by NBS (2014) also found that lack of in-house expertise was the greatest barrier to BIM adoption for larger organisations, with 77% of respondents indicating so. Furthermore, with a current shortage of professionals with suitable BIM modelling skills (NHBC Foundation, 2013), it is evident that industry bodies and associations need to provide more training and education in the practical application of BIM.
  • 40.
    29 2.10.2 Cost ofnew hardware/software and training staff The significant cost of upgrading Information Communication Technology (ICT) systems, allocating resources and training has been seen as one of the greatest barriers to housebuilding organisations in the adoption of BIM (NHBC Foundation, 2013). This is also felt industry-wide with a recent survey (Knutt, 2014) highlighting that 70.6% of medium-sized £20m-£100m contractors indicated that both IT costs and training costs were the greatest barriers to BIM implementation. In terms of implementation costs, as part of the research carried out by Yusuf (2014) into BIM adoption within SME architectural practices, it was found that on average it costs approximately between £9,000-£11,000 (including training) per workstation to implement BIM. However, Yan and Damian (2008) also found that companies are reluctant to invest in BIM as there is currently a lack of case study evidence of the financial benefit of BIM. A number of researchers (Rivard, 2000; Ahmad et al., 1995; Love and Irani, 2004) however, have identified that investment in ICT raises productivity and efficiency of business activities. For example, Rivard (2000) surveyed 220 AEC industry professionals on the current and planned use of IT and its impact on the Canadian AEC industry and found that there were significant increases in productivity on various business activities with the productivity of general administration, design, project and site management improving. Azhar (2011) also found that the return on investment (ROI) of BIM on 10 different construction projects in the USA was on average 634% due to increased productivity and efficiency. Thus, to encourage BIM adoption, it is crucial to promote the awareness of how BIM can improve productivity and efficiency in order to attain the financial benefits of BIM. 2.10.3 Cultural resistance A number of researchers (Latham, 1994; Egan, 1998; Fernie et al., 2006; Aouad and Arayici, 2010) have identified that the culture of the UK construction industry has often been resistant to change and innovate. In light of this, in terms of BIM implementation, Yan and Damian (2008) surveyed 70 individuals from the AEC industry regarding the barriers to BIM implementation and found that two of the predominant barriers were that people do not want to learn BIM and many believe that current technology is enough. Khosrowshahi and Arayici (2012) also found that the second greatest barrier to BIM use was a reluctance to initiate new workflows or train staff. Therefore, in order for the private housebuilding sector to implement BIM, it is vital that industry bodies and associations are able to get industry professionals to understand the potential and value of the use of BIM over existing traditional practices.
  • 41.
    30 2.10.4 Other barriers Furtherbarriers other than the ones described include: legal and contractual issues, lack of immediate benefits of projects delivered to date and a lack of client demand (Eadie et al., 2013b). 2.11 Research boundary and focal point The above review illustrates the challenges and the inefficiencies of the UK construction industry and a number of reports and research studies have suggested that BIM can have a vital role in alleviating these challenges. These reports have generally focused on the adoption and implementation of BIM within organisations working on public sector projects, however very little research has been undertaken regarding the adoption and implementation of BIM within the private housebuilding sector, which hence is the focus of this research study. Furthermore, with research carried out by Ball and Dosanjh (2012) into the prospects for the housebuilding industry identifying that 89% of private housebuilders were likely to be changing the way they organised their business, as well as 88% of those looking to change the productivity enhancing technology they use, currently there is a distinctive need for research into BIM adoption within the housebuilding sector.
  • 42.
    31 CHAPTER THREE RESEARCH DESIGNAND METHODOLOGY 3.1 Introduction An extensive literature review has been carried out in order to gain an understanding of BIM within the UK AEC industry with a particular focus on the private housebuilding sector. The review identified the potentials, benefits, barriers and key factors for BIM implementation within the private housing sector. It is clear however, from the review that there is a lack of awareness and usage of BIM within private sector housebuilding, hence this chapter identifies the research methods used in order to establish and understand the reasons why this is the case. 3.2 Purpose of study 3.2.1 Aim of research To explore the potentials, barriers and drivers to successful BIM based workflow adoption within private sector housebuilding companies in the UK. 3.2.2 Objectives of research 1. To develop an understanding of BIM. 2. To review the current methods of construction used by housebuilding companies. 3. To establish the level of BIM usage and apparent barriers and drivers faced by private housebuilders for the adoption and implementation of BIM. 4. To develop a conceptual BIM implementation strategy for a private housebuilding organisation. 3.3 Research methods There are two distinctions between types of research methods: quantitative and qualitative research. Quantitative research is defined as an “inquiry into a social or human problem, based on testing a hypothesis or a theory composed of variables, measured with numbers and analysed with statistical procedures” (Naoum, 2013, p.39). Characteristically, this type of research is ‘objective’ with the purpose of testing or validating a theory indicated at the beginning of the research, as oppose to developing the theory (Naoum, 2013). In contrast, qualitative research is an approach for “exploring and understanding the meaning individuals or groups ascribe to a social or human problem” (Cresswell, 2009, p.4). This research method is ‘subjective’ by nature (Naoum, 2013) and by using techniques such as focus
  • 43.
    32 groups and interviewsprovides a narrative understanding of the participants’ attitudes, views and opinions of a particular subject. The primary advantage of quantitative research over qualitative research is that a broader study can be carried out with a larger number of respondents, thus accurately reflecting the population of the sample (VanderStroep and Johnson, 2009). On the other hand, the primary disadvantage of quantitative research is that this method provides a superficial understanding of the answers given by the respondents and offers no further depth and understanding beyond the responses given (VanderStroep and Johnson, 2009). In contrast, the foremost advantage of qualitative research is that it is possible to gain a rich, in-depth understanding of the views of the population under study, which is not possible with quantitative research (VanderStroep and Johnson, 2009). Nevertheless, the main disadvantage of qualitative research is that the findings may not represent the views of the larger population because sample sizes are generally small and non-random (VanderStroep and Johnson, 2009). Thus, it is evident that the advantages and disadvantages of each method are inverses of one another (VanderStroep and Johnson, 2009). VanderStroep and Johnson (2009) further highlight the main differences between the two research strategies in Table 1. Furthermore, mixed methods research is an approach that combines both qualitative and quantitative research methods (Cresswell, 2009). The core notion behind this approach is that the combination of both approaches allow for a greater understanding of a research problem than either approach alone (Cresswell, 2009). Table 1: Quantitative vs. qualitative research (adapted from VanderStroep and Johnson, 2009) Characteristic Quantitative research Qualitative research Type of data Phenomena are described numerically Phenomena are described in a narrative fashion Analysis Descriptive and inferential statistics Identification of major themes Scope of inquiry Specific questions or hypothesis Broad, thematic concerns Primary advantage Large sample, statistical validity, accurately reflects the population Rich, in-depth, narrative description of sample Primary disadvantage Superficial understanding of participants' thoughts and feelings Small sample, not generalisable to the population at large
  • 44.
    33 3.4 Chosen methodology Fromthe research carried out from the literature review, there is a general lack of awareness and usage of BIM amongst private sector housebuilders. Therefore, the purpose of this research is to understand the reasons as to why this is the case. Hence, in order to understand the attitudes, views and opinions of those who may be involved in BIM adoption, a qualitative research approach has been taken. A quantitative approach has not been utilised, as an in-depth understanding of the reasons why there is a lack of awareness and usage of BIM is required. 3.5 Data collection 3.5.1 Approaches to data collection In order to understand the reasons why there is a lack of BIM awareness and usage within private sector housebuilding, primary data collection has been utilised. As part of this data collection, a survey approach was undertaken to establish a wider understanding of BIM awareness and usage across a number of housebuilding organisations in the UK in combination with a personal interview to provide a further in-depth understanding of the issues regarding BIM implementation from a single housebuilding organisation’s point of view. 3.5.2 Data collection methods 3.5.2.1 Online questionnaire Yun and Trumbo (2000) identified two main modes of survey response; post (paper-based) and electronic surveys. Electronic surveys include both web-based surveys and email surveys. A web-based survey “is the collection of data through a self-administered electronic set of questions on the web” (Archer, 2003). Archer (2003) describes a number of advantages of web-based surveys over paper-based methods, which are as follows: paper, postage and data entry costs are almost eliminated, data is available almost immediately once a participant has completed the survey, question sequencing and routing can be programmed into the questionnaire with ease and it is simple to send follow up reminders to participants. Furthermore, Schmidt (1997) also states that a web-based survey is a dynamic survey allowing for responses to be automatically viewed in graphical and numerical form and Yun and Trumbo (2000) also identified that a number of researchers also found that participants write lengthier and more self-disclosing answers on open-ended electronic surveys than on paper-based surveys. This is particularly important in order to obtain rich, in-depth information sufficient for this research study.
  • 45.
    34 Hence, with theadvantages of web-based surveys in mind, as well as due to time and cost constraints and a lack of personal contacts, data was collected via an online questionnaire. BOS survey software produced and run by the University of Bristol was used to collect the data via the Internet. 3.5.2.2 Personal interview A personal interview has been utilised to supplement the results obtained from the online questionnaire. The personal interview also aimed to provide recommendations for BIM implementation in a small housebuilding organisation. Carrying out a personal interview allows probing of the interviewee and the quality of information is deep and detailed (Drever, 1995), which is important as part of this research study. Naoum (2013) identified three forms of interviews: unstructured, structured and semi- structured. For the purpose of this research, a semi-structured interview has been utilised. A semi-structured interview is characterised by the use of a combination of ‘open-ended’ and ‘closed’ questions aimed at focusing on the respondents’ experiences regarding the subject under study (Naoum, 2013). This approach has been taken as there are a number of specific topics to structure the interview around, however to gain an greater understanding, it was important to ask a series of ‘open-ended’ questions. 3.6 Questionnaire construction Further building on the knowledge gained through the literature review and in order to achieve objectives two and three, the three main objectives of the questionnaire was to firstly, gauge the percentage of UK private sector housebuilding companies using BIM, secondly, to identify the benefits to the companies who are using BIM and thirdly, for the companies who are not engaging with BIM, establish an understanding of the barriers in adopting BIM. Therefore, with this in mind, the questionnaire was separated into the following five themes: (1) General details, (2) BIM use and awareness, (3) Industry professionals not aware of BIM, (4) BIM users and (5) Non-BIM users, who are aware of BIM (see Appendix item 3). The rationale behind each of these themes is explained below. 3.6.1 General details This section aimed to understand the type and size of each organisation and the position, roles and responsibilities of the participant. This section allows the researcher to instantly identify whether the participant fits the required characteristics associated to the research study. Furthermore, it was important to understand the position and responsibilities of the participants in order to understand the attitudes towards BIM of those at a strategic level
  • 46.
    35 (see section 3.7).Lastly, by understanding how many employees are employed in an organisation, it is possible to ascertain as to whether the size of a housebuilding organisation has an impact on BIM implementation. As part of the research carried out by Gledson et al. (2012) regarding BIM implementation in large and SME construction contractors, the study defined the classification of companies by number of employees as: small (0-49 employees), medium (50-249 employees) and large (250+ employees). Hence this research study has classified the size of companies according to this study. 3.6.2 BIM use and awareness Section 2 (see Appendix item 3) aimed to establish the level of awareness and usage of BIM amongst industry professionals within the housebuilding sector. This section builds on the research carried out by the NHBC Foundation (2013) to assess whether BIM awareness and usage has increased since 2013, where it was found that 25% of industry members surveyed were not even aware of BIM and only 11% of those surveyed were using BIM (see section 2.6). Question 2.1 is a simple closed ‘yes’ or ‘no’ question, which ascertained whether a participant is aware of BIM. If the participant answered ‘no’, they were automatically routed to ‘Section 3 – Industry professionals not aware of BIM’. If the subject answered ‘yes’, the participant’s understanding of BIM was assessed further with questions 2.2 to 2.4 asking for the respondent to describe their knowledge of BIM, through an open-ended question (question 2.2), and whether they were aware of the government’s Level 2 BIM mandate. Although many industry professionals may have heard of the BIM acronym, some research studies (NBS, 2014; Knutt, 2014) have found that many within the construction industry are still unaware or unsure of BIM and the government’s Level 2 BIM target by 2016 (see section 2.5). Hence, building on these research studies, it was important to recognise the level of understanding of BIM amongst housebuilding professionals. Lastly, question 2.5 aimed to understand the percentage of housebuilding organisations utilising BIM using a closed ‘yes’ or ‘no’ question. Those that answered ‘yes’ were automatically routed to ‘Section 4 – BIM users’ and those answering ‘no’ were directed to ‘Section 5 – Non-BIM users’ (see Figure 13). This question aimed to build upon the research by NHBC Foundation (2013) to identify whether there has been an increase in BIM usage over the past two years in the housebuilding sector.
  • 47.
    36 3.6.3 Industry professionalsnot aware of BIM Section 3 (see Appendix item 3) explored the reasons as to why participants are not aware of BIM and aimed to examine what more could be done by the government and industry to increase the awareness within the sector. Question 3.1 identifies whether participants are aware of various industry groups who provide information on BIM, in order to recognise which industry groups have the greatest influence on improving BIM awareness. Questions 3.2 and 3.3 were open-ended questions encouraging participants to provide an in-depth response as to how the industry can raise awareness, as well as providing an understanding of the barriers to BIM awareness within the sector. Once the participant completed this section, they were automatically directed to the end of the questionnaire with the following sections only applicable to those who were aware of BIM (see Figure 13). 3.6.4 BIM users By questioning those who had implemented BIM, section 4 aimed to achieve objective three by gaining an understanding of the drivers for BIM adoption, the changes to existing practices, the challenges faced through BIM adoption and the main benefits of BIM since implementation. Firstly, questions 4.2 and 4.3 (see Appendix item 3) intended to understand the main drivers as to why BIM was adopted within the participant’s organisation and whether the government’s BIM Level 2 mandate had an influence on adoption. The list of drivers for question 4.3 originated from the review of the drivers for BIM adoption (see section 2.9). Questions 4.4 and 4.5 endeavoured to provide an understanding of the changes required for BIM implementation. With a number of researchers (Sackey et al., 2013; Bew and Underwood, 2010; Succar, 2009) identifying that ‘people’, ‘process’ and ‘technology’ are the key factors for BIM implementation, these questions aimed to identify whether the changes within each organisation involved these factors. Question 4.7 was designed to understand the main benefits of utilising BIM in practice. Although this question appears similar to question 4.3, there is a subtle difference, as question 4.7 seeks to understand the reported benefits experienced of using BIM on projects, as opposed to question 4.3, which looks to understand the driving reasons behind BIM uptake. By understanding the prominent benefits for BIM adoption, housebuilders are able to understand how it fits into current methods and identify where BIM has the ability to improve existing practices.
  • 48.
    37 Lastly, questions 4.8and 4.9 intended to understand whether housebuilding companies expect their supply chain to utilise BIM and if so, have these companies provided assistance to supply chain partners, for example, by offering training or providing financial assistance. These two questions have been previously asked within NHBC Foundation’s (2013) research questionnaire, which found that generally practitioners of BIM did not require their supply chain partners to engage in utilising BIM, but instead issuing information, from the model, via hard copy or electronic files, thus not exploiting the full potential of utilising BIM. So therefore, these questions look to further establish the attitudes of those within housebuilding companies regarding collaboration with supply chain partners. 3.6.5 Non-BIM users This section aimed to achieve objectives two and three to understand the challenges faced with existing practices and processes, establish the level of knowledge and understanding of BIM and identify what the predominant barriers to BIM implementation are. Questions 5.1 and 5.2 (see Appendix item 3) were designed to understand the existing processes and the main challenges and issues with existing practices within housebuilding organisations. By understanding the principle challenges with existing practices allows housebuilders to identify where BIM can aid in improving the efficiency of current practices. Questions 5.3 to 5.6 aimed to provide an understanding of the level of knowledge and skills of BIM amongst participants not currently using BIM. These results will establish whether the government and industry are doing enough to educate industry stakeholders and if not, understand what more can be done. Question 5.6 also identifies where housebuilding professionals are most likely to turn to for information on BIM and hence, recognises the prominent sources for government and industry to target BIM information to educate industry professionals. Question 5.7 aimed to identify the main barrier to BIM adoption within housebuilding organisations. By utilising an open-ended style of question allowed for respondents to provide a free, unrestricted answer, unencumbered by a prepared set of replies. Lastly, question 5.8 intended to establish whether the participants are intending to implement BIM within their practices and if so, how soon is this likely to happen. The results of this question aimed to highlight the impact of the government’s BIM Level 2 mandate for 2016 on the private housebuilding sector. As part of the National BIM Report (2014), NBS found that 93% of respondents representing organisations across the AEC industry stated
  • 49.
    38 that they wouldbe using BIM by 2016. It was therefore, important to establish the level of difference between private sector housebuilding and the rest of the AEC industry. 3.6.6 Survey logic To extract reliable data from each participant, skip logic (or conditional branching) has been utilised throughout the survey to ensure respondents are directed to certain pages only applicable to them. Figure 13 displays the survey map for the questionnaire and displays the logic routes on the basis of a participant’s response. The ‘dotted arrows’ (in Figure 13) represent the custom logic routes. For example as previously mentioned, if a respondent answered ‘yes’ that they are currently using BIM (question 2.5), they were routed to ‘Section 4 – BIM users’ and therefore answered questions only applicable to BIM users.
  • 50.
  • 51.
    40 3.7 Sampling method Naoum(2013) identifies two main types of sampling methods: random sampling and selected sampling. Firstly, random sampling is utilised when certain characteristics of the sample is not essential with the sample being chosen randomly from the population so that each subject has the same probability of being selected (Naoum, 2013). In contrast, selected sampling involves specifying subjects from a population with certain characteristics according to the research study being carried out (Naoum, 2013). For the purpose of this research, a selected sampling approach was taken. In order to understand the views and reasons as to why BIM has or hasn’t been implemented within a participants’ organisation, it was vital to target senior managers within private sector housebuilding organisations in the UK. Targeting senior managers within these organisations was essential, as for the purpose of this research, it is highly important to understand the attitudes and opinions of those in strategic positions who have an influence in company decisions. 3.7.1 Sample size A report written by Nathanial Lichfield & Partners (2015) commissioned by the Home Builders Federation estimated that there are approximately 3000 housebuilding firms, both public and private sector, in the UK, however there is an unavailability of a known record of the number of private sector housebuilding organisations in the UK. Therefore, the overall population size for this research study could not be obtained. Since it has not been possible to obtain an overall population size, this research study has identified a number of other research papers (NHBC Foundation, 2013; Sackey et al, 2013; Gledson et al, 2012) that have conducted a similar study, in order to obtain an adequate target number of responses. Of the research undertaken by the NHBC Foundation (2013), Sackey et al. (2013) and Gledson et al. (2012), 18, 10 and 30 responses were received respectively. Consequently, a target of 20 responses was set for this research study. 3.7.2 Limitations to questionnaire research Due to the focused nature of this research study, a number of limitations to the sample size exist. Firstly, targeting senior managers within private sector housebuilding organisations naturally restricts the sample size. Secondly, the aim of this research study is to establish the awareness and usage of BIM across the private sector housebuilding industry, so therefore it is essential to obtain a range of responses from different housebuilders, rather
  • 52.
    41 than several responsesfrom only a few housebuilding organisations. Other limitations include time and cost constraints and a lack of personal contacts. 3.8 Distribution of the questionnaire After amending the wording and order of a number of questions following a pilot study, the questionnaire was first distributed to a number of personal contacts in senior management positions within private housebuilding organisations. At the same time, the questionnaire was posted online within specific targeted groups on a professional networking website, namely LinkedIn. Housebuilding professionals were targeted within groups associated to BIM and housebuilding by posting the online survey in groups such as: ‘BIM4Housing’, ‘UK House Building Network’, ‘CIOB (Chartered Institute of Building)’ and ‘RICS Building Information Modelling (BIM)’. Lastly, another method of distributing the questionnaire was to contact professionals through LinkedIn that met the specific characteristics required for the research study. As part of this, a number of professionals involved with the BIM4Housing Task Group were also contacted through this method. 3.9 Semi-structured interview As previously mentioned (within section 3.5.2.2), a semi-structured interview was undertaken to supplement the findings from the research questionnaire. The interview was carried out with a personal contact; a Construction Director at a small housebuilding company, namely Higgins Homes and is not currently using BIM. The interview was undertaken after the results of the questionnaire were analysed and the aim of the interview was to achieve objectives three and four in order to establish a further understanding of the reasons for the lack of BIM adoption within the sector and then finally, propose recommendations for BIM implementation for Higgins Homes. Therefore, an interview schedule was developed (see Appendix item 6) identifying the main questions to be asked resulting from the questionnaire findings and separated into the following five themes: (1) General details, (2) Existing practices, (3) BIM awareness and understanding, (4) Barriers to BIM adoption and (5) BIM implementation. 3.9.1 Existing practices Based on the findings from the questionnaire, this section aimed to understand the reasons behind the main challenges to existing practices throughout the industry, as well as at the participant’s organisation. Question 2.1 is an open-ended question designed to allow the interviewee to speak freely on the challenges with existing practices across the housebuilding sector. Questions 2.2 and 2.3 were then designed to investigate the
  • 53.
    42 challenges with existingprocesses within Higgins Homes to understand whether the predominant challenges indicated from the findings of the questionnaire were comparable. Question 2.4 was asked not only as a matter of courtesy, but also because the questions may have stimulated the interviewee to think further about the topic. 3.9.2 BIM awareness and understanding Building on the results of the questionnaire, the theme of the questions within section 3 (see Appendix item 6) aimed to obtain more of an in-depth understanding of the reasons why BIM awareness and understanding isn’t as widespread as it is throughout the rest of the UK AEC industry through a set of open-ended questions. 3.9.3 Barriers to BIM adoption This section aimed to further understand the main barriers of BIM adoption for private housebuilders across the industry, as well as at Higgins Homes. Question 4.1 was aimed at finding out why the adoption of BIM in private housebuilding lags behind much of the AEC industry. Question 4.2 looked to investigate the theory (mentioned in section 2.6) that perhaps the economic boom for the housebuilding industry is having an adverse effect on BIM adoption within the sector. Then, after establishing the views of the interviewee of the barriers to BIM adoption within the sector, questions 4.3 and 4.4 aimed to understand the barriers to adoption within the participant’s practice to ascertain the problems that need to be overcome in order to prepare a BIM implementation plan for Higgins Homes. 3.9.4 BIM implementation To achieve objective four to develop a BIM implementation strategy for a small housebuilding company, this section was designed to obtain the views of the interviewee as to what is required to enable implementation within Higgins Homes. Firstly, question 5.1 (see Appendix item 6) was asked to recognise whether BIM was already being considered within the practice to understand whether the organisation were aware of BIM and believed that BIM could improve their business. The interviewee was then shown the BIM implementation framework (see Appendix item 6) devised by Sackey et al. (2013), which was discussed within section 2.8, to discuss whether this implementation strategy would be applicable for Higgins Homes in order to adapt and develop an implementation plan for the organisation. 3.9.5 Administration of the interview Opdenakker (2006) stated that conducting face-to-face interviews can give the interviewer a lot of extra information, through social cues, such as body language, gestures and facial
  • 54.
    43 expressions, that canbe added to the verbal answer of the interviewee to a question. Therefore, in seeking to receive rich, in-depth responses, a face-to-face interview was undertaken at the interviewee’s workplace. Additionally, during the interview, a tape recording was taken, as according to Opdenakker (2006), by recording an interview this ensures that the interview transcript is likely to be more accurate than taking notes. Shortly after, the data collected from the interview was transcribed (see Appendix item 7). 3.10 Method of data analysis “The process of [qualitative] data analysis involves making sense out of text and image data” (Cresswell, 2009, p.183) in order to understand the meaning of participant’s qualitative answers. The process involves organising and preparing the data for analysis, reading through the data to gain a greater understanding, representing the data and interpreting the overall meaning of the data (Cresswell, 2009). Figure 14 highlights Cresswell’s (2009) process for data analysis for qualitative research, which this research study has followed.
  • 55.
    44 To analyse boththe qualitative and quantitative data from the questionnaire, a coding system was utilised to quantify the data numerically to allow easier analysis of the data. The information from each of the open-ended questions was coded in terms of themes and a data summary sheet was populated. Once this data was recorded, the descriptive statistics method of analysis was applied to this raw data in order to interpret the meanings of the results of the questionnaire. The descriptive statistics method provides a general overview of Interpreting the meaning of themes/descriptions Interrelating themes/description (e.g. grounded theory, case study) Themes Description Coding the data (hand or computer) Reading through all data Organising and preparing data for analysis Raw data (transcripts, fieldnotes, images, etc.) Validating the accuracy of the information Figure 14: Data analysis in qualitative research (adapted from Cresswell, 2009, p. 185)
  • 56.
    45 results (Naoum, 2013).As part of this method, Naoum (2013) states that there are generally three methods that are used to describe particular aspects of a group of data: ‘frequency distribution’, ‘measurement of central tendency’ and ‘measurement of dispersion’. For this research study, the ‘frequency distribution’ method has been employed to summarise the raw data, which involves distributing the information into categories and determining the number of responses belonging to each category (Naoum, 2013). To analyse the qualitative data obtained from the semi-structured interview, an ‘interpretive- descriptive’ approach has been undertaken, which has been developed by Belenky (cited in Maykut and Morehouse, 1994, p.44) and refers to the researcher accurately interpreting, describing and reporting people’s words and meanings, in order to gain a deeper understanding of the research topic from a participant’s perspective.
  • 57.
    46 CHAPTER FOUR RESULTS ANDFINDINGS 4.1 Introduction This section analyses the responses from the online questionnaire undertaken during this research. Responses were received from respondents from 18 different organisations, however, 3 respondents were excluded from this research study, as they did not work for housebuilding organisations. Therefore, for the purpose of the research, 15 responses have been used for the final analysis. Of these 15 responses, the participants represented varying sizes of organisations (see Figure 15) with 3 small housebuilders (0-49 employees), 7 medium-sized housebuilders (50-249 employees) and 5 large housebuilders (250+ employees). Furthermore, 7 participants held senior management positions (1 partner, 3 directors and 3 senior managers) and the remaining 8 respondents were at management level. Additionally, 11 participants worked within the Technical department, 2 were Project Managers, 1 worked as an Estimator and 1 respondent worked within the Procurement team (see Figure 16). 20% 47% 33% 0-49 employees 50-249 employees 250+ employees Figure 15: Distribution of housebuilding organisations surveyed according to size
  • 58.
    47 4.2 Key findings Thissection analyses all the data that was collected from the questionnaire and categorises them into the following key findings as discussed below. 4.2.1 BIM awareness Encouragingly, all 15 (100%) respondents were aware of the term ‘BIM’, highlighting an improvement on the research carried out by NHBC Foundation (2013), where 25% of respondents had not heard of BIM. Although, the participant’s are aware of BIM, it is interesting to recognise their understanding of BIM with 2 of the 15 (13%) respondents appearing to have a poor understanding by inaccurately describing BIM. Of the remaining responses, the most frequently mentioned term to describe BIM was ‘technology’, identified within 10 out of 15 (67%) of the answers, ‘collaboration’ or ‘collaborative working’ was mentioned within 8 of the 15 (53%) answers and ‘process’ mentioned in just 7 of the 15 (47%) answers (see Figure 17). As previously mentioned (in section 2.3.1), BIM should be viewed as a process, not just a digital technology, thus these findings highlight that the majority of respondents within the industry still perceive BIM as a technology rather than a process. 73% 7% 13% 7% Technical/design Estimating Project management Procurement Figure 16: Distribution of surveyed participants according to job role
  • 59.
    48 Furthermore, of the15 participants, 3 (20%) were unaware of the impending 2016 government BIM mandate (see Figure 18), which is comparable to the survey carried out by Knutt (2014), which found that 18.7% of respondents across the AEC industry were unaware or unsure of the government’s BIM Level 2 mandate. Another survey carried out by Gledson et al. (2012) also found that 32.14% of respondents in the construction industry were unaware of the government target. This is interesting given that the private sector housebuilding industry isn’t directly affected by the government’s BIM target and approximately as many professionals within the private housebuilding sector are aware of the government mandate as those throughout the AEC industry. Furthermore, from the research findings only 7 of the 15 (47%) respondents stated that they were aware of what BIM Level 2 implies (see Figure 19), which contrasts to the findings by NBS (2014) where 73% of respondents across the AEC industry stated that they were aware of the different levels of BIM. This highlights that the private sector housebuilding industry lags behind with the rest of the UK AEC industry in terms of understanding the requirements of the government’s BIM mandate. These results do suggest however, that the efforts of the government and the BIM Task force, particularly the BIM4Housing Task group, are working to promote the awareness of BIM throughout the construction industry and thus the private housebuilding sector. 0 2 4 6 8 10 12 Process Collaborative working Technology Poor understanding of BIM Frequency of responses Figure 17: Frequency of terms mentioned to describe BIM within the surveyed answers
  • 60.
    49 4.2.2 BIM usage Theresearch found that 3 of the 15 (20%) respondents are currently using BIM within their organisations (see Figure 20), which again is encouraging based on the findings from NHBC Foundation (2013) where only 11% of housebuilders were using BIM. However, in comparison to the rest of the AEC industry, the private housebuilding sector lags some way behind in terms of BIM adoption, as according to the National BIM Report (NBS, 2014), 54% of respondents stated that they are currently using BIM within their organisations. It is likely 80% 20% Aware of government's 2016 BIM mandate Unaware of government's 2016 BIM mandate 47% 53% Understands what BIM Level 2 implies No understanding of BIM Level 2 Figure 18: Percentage distribution of respondents aware of the government’s 2016 BIM mandate Figure 19: Percentage distribution of respondents who understand what BIM level 2 implies
  • 61.
    50 that the predominantreason for the widespread adoption of BIM within the AEC industry is due to the government’s BIM 2016 target. The following section (section 4.2.3) highlights a number of key findings of those respondents who are currently using BIM and section 4.2.4 discusses the key findings of the participants who are not currently using BIM. 4.2.3 BIM users As previously mentioned (within section 4.2.2), 3 of the 15 (20%) respondents are utilising BIM. The following section therefore, discusses the effect of the government’s strategy on BIM implementation, the drivers and benefits of BIM adoption, the changes required and the challenges encountered through BIM implementation of those that are utilising BIM. 4.2.3.1 Effect of the government’s BIM strategy The results from the questionnaire indicate that the government’s BIM strategy had an influence on BIM implementation with 2 out of the 3 BIM users indicating so. Both of these respondents identified that they were aware of the government’s BIM strategy and the apparent advantages attained by those in the AEC industry and wanted to explore and understand the BIM process in order to reap the benefits attainable through the use of BIM. 4.2.3.2 Drivers and benefits of BIM adoption Of the 3 BIM users, ‘greater cost control and predictability’ was ranked as the greatest driver to adopt BIM, followed by ‘improvement in facilities management after handover’ and 80% 20% Not using BIM Using BIM Figure 20: BIM use among housebuilding organisations of those surveyed
  • 62.
    51 ‘improved collaboration betweenproject team members’. In contrast when asked about the 3 main benefits of BIM since implementation, ‘improved collaboration between project team members’ was the greatest benefit followed by ‘improved built output quality’ and ‘generation of accurate cost estimates and schedules’ (see Figure 21). It is interesting to note that the perceived drivers prior to implementing BIM are somewhat different to the benefits attained since implementation. These results compare similarly to that of Bryde et al. (2013), which found that ‘cost reduction or control’ was the greatest benefit of BIM on projects followed by ‘time reduction or control’ and then ‘communication improvement’. 4.2.3.3 Organisational changes through BIM implementation The responses obtained found that the changes required through BIM implementation revolved around the three key factors for BIM implementation: people, process and technology. All 3 respondents indicated changes to organisational processes with one respondent stating that their organisation have had to reconfigure consultant appointments for BIM projects and develop company standards and protocols. Furthermore, 2 of the 3 respondents also indicated an investment in both people and technology through the implementation of BIM. This has included investing in new hardware and software, reviewing personnel capability and engaging in the necessary training. 0 2 4 6 8 Clash detection Improved construction sequencing Generation of accurate cost estimates and schedules Greater cost control and predictability Improvement in FM after handover Improved collaboration between project team members Improved communication with operatives on site Improved built output quality Earlier, accurate visualisations of a design Top benefits since BIM adoption Top drivers for BIM adoption Figure 21: Comparison of the drivers for BIM adoption and the apparent benefits attained since implementation
  • 63.
    52 4.2.3.4 Challenges ofBIM adoption The participants revealed some already notable barriers (as mentioned within the literature review) through implementation of BIM. The 3 respondents indicated the following as the predominant challenges encountered through implementation: ‘lack of compatible systems, standards and protocols’, ‘initial costs of new hardware/software and training staff’ and ‘lack of knowledge of BIM’ (see Figure 22). 4.2.4 Non-BIM users As previously mentioned within section 4.2.2, 12 of the 15 (80%) participants are not currently engaging with BIM within their organisations. The following section discusses the challenges with existing practices, the barriers of BIM adoption and the future prospects for BIM implementation within the housebuilding industry of those not currently using BIM. 4.2.4.1 Existing document management processes The results from the questionnaire highlight that the majority of housebuilding organisations use internal document management systems to manage project documents with 9 out of 12 (75%) respondents indicating so (see Figure 23). These include central Windows server systems and proprietary document management systems. Only 1 of the 12 (8%) participants indicated the use of a project extranet and 2 (17%) respondents stated that their organisations utilised internal drawing registers, which can be used to distribute drawings and information internally and externally. To communicate between organisations, email 0 1 2 3 4 Lack of compatible systems, standards and protocols Initial costs of new hardware/ software and training staff Legal and contractual risks Lack of knowledge of BIM Lack of supply chain awareness Frequency of responses Figure 22: Challenges encountered through BIM implementation
  • 64.
    53 appeared to bethe predominant method with 8 of the 12 (75%) participants stating so. Therefore, to implement BIM, the majority of housebuilders will be required to upgrade and invest in their technology in order to manage documents and work collaboratively in a BIM environment. 4.2.4.2 Challenges with existing practices The responses identifying the greatest challenges with existing processes could be categorised into two recurring themes with 8 of the 12 (67%) respondents indicating that a ‘lack of availability of accurate, up-to-date information’ was a major problem and 6 of the 12 (50%) participants mentioning that ‘poor co-ordination/communication between project members’ was a significant challenge. These results further highlight the fragmentation of housebuilding processes and the inefficiencies that currently plague the industry (as discussed within section 2.7). Thus, by utilising BIM, project team members are able to access and retrieve data from a single, central repository through a CDE (as discussed within section 2.7), which will eradicate the challenges of inadequate information and poor communication between project members to ensure a more efficient housebuilding process. 4.2.4.3 Barriers to BIM adoption The most frequently mentioned barrier to BIM adoption was ‘cost’ which was mentioned by 5 of the 12 (42%) respondents followed by ‘reluctance to change’ mentioned by 4 (33%) participants and then followed by a ‘lack of understanding’ of BIM with 3 (25%) respondents indicating so (see Figure 24). These results are comparable with the rest of the AEC industry 0 2 4 6 8 10 Email Internal document management systems Drawing registers Project extranet Frequency of responses Figure 23: Existing systems to manage project documents and communicate both internally and externally
  • 65.
    54 in the UKwith both the studies compiled by Knutt (2014) and NBS (2014) indicating cost as one of the most prominent barriers to adoption for companies, as well as a lack of knowledge or in-house expertise. In terms of cost, either housebuilding organisations do not have the cash reserves to invest in BIM or perhaps there is not enough evidence of the financial benefits of implementing BIM. As previously mentioned in section 2.10.2, Yan and Damian (2008, p.4) stated that there is a “lack of case study evidence of the financial benefit of BIM”, thus deterring many companies to invest in BIM. Additionally, the reluctance to change may stem back to the industry’s reliance on the value of land and the ability to make profits from land development resulting in low levels of technical and organisational innovation (Barlow, 2000). A reason for this reluctance to change could be due to the fact that while the housing market is economicaly strong, housebuilding companies may not feel that investment in BIM is a necessity. These findings have been investigated further within the interview. 4.2.4.4 Role of government and industry in increasing BIM understanding The responses from the questionnaire highlight that many non-users of BIM are not confident in their knowledge and skills of BIM with 9 out of the 12 (75%) BIM non-users indicating so (see Figure 25). In contrast, the same question asked to AEC industry members, as part of the research by NBS (2014) indicated that only 32% of respondents were not confident in their knowledge and skills of BIM, whereas 46% were confident. This 0 1 2 3 4 5 6 Reluctance to change Cost Training/ education Lack of understanding of BIM Scale of projects Interoperability Fragmentation of the construction industry Frequency of responses Figure 24: Barriers to BIM adoption
  • 66.
    55 suggests that confidenceof those within private housebuilding organisations is low in comparison to the rest of the industry, so therefore there is an increasing need for BIM education for potential BIM users within private sector housebuilding. Encouragingly, 9 out of 12 (75%) respondents had attended an event regarding BIM, however 10 out of 12 (83%) respondents were of the opinion that more could be done by the industry to educate industry professionals on BIM. Of these 10 stating that more could be done by the industry, the most frequently mentioned response suggested that more information and guidelines regarding the practical application and implementation of BIM within organisations is required with 4 of the 10 (40%) participants indicating so (see Figure 26). For example, one respondent stated that "most guidance related to BIM puts emphasis on the benefits, barriers and drivers related to BIM. There seems to be a lack of guidance associated to the practical application and implementation for companies.” Therefore, this suggests that education as to how best implement BIM is required in order for more widespread adoption of BIM. Further to this, more training and support and promoting the awareness of the benefits of BIM to housebuilders were the other most frequently mentioned responses with each being mentioned by 3 of the 10 (30%) respondents respectively. These results further suggest that although the efforts of government and industry groups are working to raise the awareness of BIM throughout the construction industry, more is required to be done in order to promote the benefits, implementation and practical application of BIM specifically within private housebuilding practices. 0% 20% 40% 60% 80% 100% Not confident In between Confident Figure 25: Confidence of non-BIM users in their BIM skills and knowledge
  • 67.
    56 What is alsointeresting, the research found that the NHBC, the BIM Task Group, BIM consultants and other professional institutes (e.g CIOB, RICS) are equally important sources for housebuilding professionals with each source indicated by 3 out of 12 (25%) respondents. Therefore, BIM information would be best distributed through these sources. 4.2.4.5 Future prospects for BIM implementation The findings show that many housebuilding professionals are becoming increasingly conscious of the role BIM will play in the future of the construction industry and within their organisations with 10 of the 12 (83%) respondents indicating that they are currently considering adopting BIM in the near future. Of these 10 responses, 50% indicated that implementation may occur within the next 3-5 years and 40% indicated that more than 5 years is likely for BIM adoption. Interestingly, only 1 respondent stated that they would implement BIM within 1-2 years and not one response indicated within the next year (see Figure 27). These results highlight companies are considering BIM, however BIM readiness within private housebuilding still remains to lag far behind much of the industry due to the government legislation, where according to the research from NBS (2014), 93% of organisations UK AEC industry indicated that they would be using BIM by 2016 in time for the government’s BIM mandate. 0 1 2 3 4 5 Promote awareness of benefits of BIM to housebuilders Provide more training and support for BIM Provide guidelines as to how to implement BIM Frequency of responses Figure 26: Requirements to increase BIM understanding amongst housebuilding professionals
  • 68.
    57 4.2.5 Supply chainparticipation Of the 3 respondents currently utilising BIM, 2 respondents indicated that they require their supply chain to also utilise BIM, however neither organisation has provided any assistance to their supply chain partners in adopting BIM. Furthermore, of the 10 participants not currently using BIM, but are likely to adopt BIM in the future, 9 stated that they expect their supply chain partners to also utilise BIM. Therefore, in order for BIM to be used to its full potential, it is crucial that industry also promotes the benefits of BIM to design consultants and manufacturers further down the supply chain. 4.3 Semi-structured interview A semi-structured interview was undertaken to obtain a greater in-depth understanding of the issues surrounding BIM adoption within the sector. The interview was conducted with a Construction Director responsible for managing the design and delivery of private residential projects for Higgins Homes; a small privately-owned housebuilding company with 35 employees. The key findings are discussed in the following sections. 4.3.1 Challenges with existing practices The interviewee identified a number of reasons as to why both ‘lack of accurate, up-to-date information’ and ‘poor communication between project team members’ are the greatest challenges to existing practices across the industry. These include time constraints of professionals with heavy workloads, incompetent staff members, lack of cross-checking of 0 1 2 3 4 5 6 No plans to use BIM We will use BIM within 1 year We will use BIM within 1 - 2 yrs We will use BIM within 3 - 5 yrs We will use BIM in more than 5yrs Frequency of responses Figure 27: Future prospects for BIM implementation within the surveyed participant’s organisations who are not currently using BIM
  • 69.
    58 drawings to avoidclashes being encountered on-site, avoidance of responsibility by design consultants and the length of time required to make design changes. Furthermore, with the majority of housebuilding organisations using email to communicate between organisations, the interview also found that this method of communication can be particularly inefficient when attempting to email a number of drawings or documents with large file sizes meaning that multiple emails have to be sent to the intended respondent, which can be very time-consuming. To resolve these problems, the interviewee indicated that a system to promote communication and collaboration would be beneficial. Thus, as previously mentioned in section 4.2.4.2, the use of a CDE where all project team members are able to access any document or drawing easily will help to improve the level of communication and information flow on projects. 4.3.2 Barriers to BIM adoption With cost being the predominant barrier to BIM adoption within the sector, the interviewee confirmed the notion (mentioned within 4.2.4.3) that companies are reluctant to invest in BIM due to a lack of information on the cost of BIM implementation and the lack of information on the financial benefits of doing so. It is evident that BIM adoption will only be achieved if a suitable business case is made supported by sufficient case study evidence. Interestingly, the interviewee also believed that the current economic boom for the private housebuilding sector would encourage, rather than discourage, many housebuilding organisations to explore the possibility of implementing BIM, while profits are encouraging. This contrasts the theory (mentioned in section 2.6) of housebuilding companies reluctant to implement BIM when private housing companies are making excellent profits. The interviewee went on to further state that it also depends on the nature of the company and the attitudes of those with an influence on company decisions, as to whether they want to be more progressive and innovative. 4.3.3 Role of government and industry in increasing BIM understanding The interview confirmed that the main reason for the lack of BIM adoption within the private sector compared to the rest of the AEC industry is due to the government legislation for BIM by 2016. Hence with private sector housebuilders not having to adhere to this legislation, many may not adopt BIM until they are aware of the benefits, particularly financial, that BIM may provide. Therefore, it is important industry and government provide more information on the main benefits of BIM. It is likely, as more organisations throughout the AEC industry
  • 70.
    59 adopt BIM andprovide evidence of the benefits and financial savings of using BIM, private sector housebuilders will eventually follow suit. Furthermore, building on the results from the questionnaire, the interviewee also suggested that more information as to how to implement BIM is required.
  • 71.
    60 CHAPTER FIVE SUMMARY, CONCLUSIONSAND RECOMMENDATIONS 5.1 Introduction This chapter summarises the research, outlines the achievements of the research aim and objectives and recommends a BIM implementation strategy for Higgins Homes. The chapter later goes on to highlight the limitations of the research and propose recommendations for future study based on the findings from this research. 5.2 Summary An investigation into the potentials, barriers and drivers to successful BIM based workflow adoption within private sector housebuilding companies in the UK has been conducted. An extensive literature review was carried out in order to develop an understanding of BIM, understand how it relates to existing practices within housebuilding organisations, and finally to identify the potentials, barriers and drivers of adopting BIM within these organisations. Primary data collection was then used for the purpose of this research through qualitative research methods in the form of an online questionnaire survey and a semi-structured interview characterised by open-ended questions carried out in person. A coding system was then applied to the results and findings from the questionnaire to quantify the data numerically to analyse the data, which was then presented using the descriptive statistics method (Naoum, 2013). An ‘interpretive-descriptive’ approach developed by Belenky (cited in Maykut and Morehouse, 1994, p.44) was then taken to present the qualitative data analysis from the semi-structured interview. 5.3 Achievement of research objectives Objective one has been achieved through an extensive literature review on BIM. Objectives two, three and four were achieved through a combination of both secondary data collection through the literature review and the findings from the primary data collection. 5.3.1 To develop an understanding of BIM A number of definitions of BIM from industry bodies and researchers were explored and critically analysed in order to identify a definition for the purpose of this research study. Hence, BIM was defined as a process rather than just a technology by adopting the definition outlined by Azhar (2011, p.242), who defined BIM as a “virtual process that
  • 72.
    61 encompasses all aspects,disciplines, and systems of a facility within a single, virtual model, allowing all design team members to collaborate more accurately and efficiently than using traditional processes.” In achieving this objective, the literature review examined the concept of BIM, its tools and capabilities, its evolution from CAD systems and the requirements of the government BIM mandate. The review also discussed how BIM relates to existing housebuilding practices and identified a number of barriers and drivers to BIM adoption within the private housebuilding industry. 5.3.2 To review the current methods of construction used by housebuilding companies The literature review and primary data research assessed the existing methods of construction in housebuilding companies by first identifying the methods used and then secondly, understanding the principal problems and challenges with these existing practices. From this review, it was found that the majority of housebuilding organisations use document management systems to manage project documents and email to communicate internally and externally between project team members. The predominant challenges with existing practices were found to be a ‘lack of availability of accurate, up-to-date information’ and ‘poor communication between project team members’. 5.3.3 To establish the level of BIM usage and apparent barriers and drivers faced by private housebuilders for the adoption and implementation of BIM The literature review and primary data research identified the various barriers and drivers of BIM adoption within the private housebuilding sector. The primary data research built upon the research carried out by NHBC Foundation (2013) to reveal a marginal increase from 11% to 20% in the level of usage of BIM within the sector. 5.3.4 To develop a conceptual BIM implementation strategy for a private housebuilding organisation The literature review identified the key factors for BIM implementation and through the utilisation of the BIM implementation framework devised by Sackey et al. (2013) and the primary data research, a BIM implementation strategy for Higgins Homes; a privately-owned small housebuilding organisation, has been developed (see section 5.5).
  • 73.
    62 5.4 Achievement ofresearch aim The aim of this research study was ‘to explore the potentials, barriers and drivers to successful BIM based workflow adoption within private sector housebuilding companies in the UK’. In achieving this aim, the potentials, barriers and drivers of BIM adoption within private housebuilding organisations have been explored through both primary and secondary data collection methods and a BIM implementation strategy has thus been developed for Higgins Homes as discussed in the following section (section 5.5). 5.5 BIM implementation strategy From the findings from the interview, a BIM implementation framework has been developed for Higgins Homes (Figure 28). The interviewee believed that the framework devised by Sackey et al. (2013) was very applicable to Higgins Homes, however the framework has been slightly adapted to suit the requirements of the organisation. Sackey et al. (2013) outlined four key stages for BIM implementation (as discussed in section 2.8), which the following section discusses in more detail, in order to facilitate BIM implementation within Higgins Homes.
  • 74.
    63 Manifestation stage Realisation stage Brainstormingstage Concept building • Assess implementation motive • Evaluate existing processes and practices • Evaluate extent of required change • Develop BIM steering committee representing the company owners and all departments to champion BIM adoption • Develop organisational BIM strategy • Develop strategic leadership team • Assign responsibilities • Analyse organisational functions • Selection of BIM software packages • Upgrade hardware to support BIM • Identify and assign new roles • Educate and train specific disciplines in the practical use and application of BIM systems and new roles and responsibilities •ContinualeducationontheconceptofBIMtodevelopandimprovewidespread understandingofBIMthroughoutHigginsHomes • Mastering tools and processes • Coaching on functionalities • Configuration • Discipline specific • Implement BIM on a pilot project • Application of knowledge and skills developed • Assess benefits attained and any issues/challenges through utilising BIM on the pilot project • Continual improvement and expansion of BIM tools and knowledge development for use on all projects Figure 28: Higgins Homes BIM implementation framework (adapted from Sackey et al., 2013)
  • 75.
    64 5.5.1 Brainstorming stage Theinterviewee identified that the motives for implementing BIM would be to increase the efficiency of the business, eliminate familiar design and construction problems and to attain significant financial savings. These motives arise from an evaluation of existing practices identifying that current practices are fragmented, inefficient and wasteful. In order to implement BIM, investment in the three key factors (people, process and technology) are required. Therefore, investment in the BIM software package would be required for the necessary number of licences (including site staff) and an assessment of the existing hardware would also be required, and may need to be upgraded. Investment in training and educating employees is imperative to ensure widespread understanding of the concept and process of BIM, as well as ensuring staff members are competent at using the new systems and software. Training and education would be likely to be provided by external BIM consultants. Therefore, during this stage, it is important to understand the changes required and the costs associated in implementing BIM (as discussed in section 2.10.2), to ensure the owners fully commit to the implementation process. Furthermore, Sackey et al. (2013) found that both top-management commitment and operational level BIM champions are essential throughout BIM implementation. Therefore, it would be recommended that a steering committee is established with an influential member of each department – technical, procurement, construction, land acquisition, sales and ICT – represented, as well as a member from the company board representing the company’s owners to promote and champion BIM throughout Higgins Homes. 5.5.2 Concept building A strategic leadership team to lead the BIM implementation process should be established and is likely to consist of those among the BIM steering committee. This leadership team would be required to develop the organisational BIM strategy highlighting key responsibilities and targets on how BIM should be embraced. For example, the ICT department would be responsible for assessing the technological requirements of implementing BIM with specific timescale and budget constraints. 5.5.3 Realisation stage With many employees unaware of the differences between various BIM software platforms, it would be recommended that the BIM leadership team meet with several BIM software providers to obtain sufficient information to assess which software platform would be appropriate to be configured within the organisation’s systems. Once the software platform
  • 76.
    65 has been chosen,the computer systems will then need to be upgraded to ensure efficiency with the chosen BIM software. During this stage, new roles and responsibilities may need to be assigned to enable workflow in a BIM environment. For example, it is likely the Technical team will take on the responsibility of managing the CDE on all projects. Alternatively, it may be beneficial to employ an experienced BIM Manager instead to manage the CDE on all projects, as well as preparing the various BIM standards and protocols prior to the commencement of a project. 5.5.4 Manifestation stage During this stage, a series of training workshops should be conducted to train employees in the practical application of BIM. These sessions should be specific to certain disciplines to ensure those not involved with certain aspects of a project aren’t wasting time learning skills not required of their job role. For example, training sessions on the use of 4D BIM for construction programming purposes should be attended by only those involved with construction. At this stage, it is also vital to apply the knowledge and skills obtained on a pilot project, which Sackey et al. (2013) state is “the beginning of an ongoing BIM-learning cycle”. By working on projects in parallel, using BIM and existing methods, will reveal the benefits of using BIM. It is then important to review the benefits and challenges of utilising BIM on the pilot project to continually improve and expand the knowledge of using BIM eventually across all projects. 5.6 Limitations of research As previously mentioned within section 3.7.2, a lack of personal contacts, time constraints and targeting a specific group of industry professionals in senior management positions working for different private sector housebuilders has ultimately limited the number of responses of the questionnaire. Thus, the findings from the research undertaken may not accurately represent the entire population of private housebuilders. Furthermore, as only one interview was carried out, the views and personal bias of the interviewee may not be reflective of the remainder of the population. 5.7 Recommendations for future research The following recommendations for future research are based on the findings from this research, with a view to facilitating BIM adoption across the private sector housebuilding industry.
  • 77.
    66 1. It wouldbe recommended for future researchers to conduct a case study approach into private housebuilders who have implemented BIM, to obtain an in-depth understanding of the challenges, the organisational changes made, the strategy used for BIM implementation and the subsequent benefits since adoption. 2. With a lack of case study evidence of the financial benefits of BIM, it would be recommended for future researchers to conduct a cost-benefit analysis of BIM within housebuilding organisations. 5.8 Conclusions In conclusion, the adoption of BIM within UK private sector housebuilding is not very widespread with only 20% of those surveyed utilising BIM compared to 54% of those surveyed by NBS (2014) across the entire UK AEC industry. This lack of adoption within private housebuilding is principally because the government’s 2016 BIM mandate doesn’t apply to the private sector, but is also due to the cost and investment of BIM implementation, the lack of evidence of financial savings, a reluctance to change of many within the industry and a lack of understanding of BIM. Nonetheless, the research indicates that the housebuilders surveyed who are using BIM are reporting a number of benefits (as discussed in section 4.2.3.2). Evidently, BIM adoption has the potential to significantly improve the efficiency of the housebuilding industry and thus the UK construction industry as a whole. The use of BIM can aid in meeting the industry-wide targets set out in the Government Construction Strategy (HMCO, 2011) and Construction 2025 (HM Government, 2013), as well as meeting the pressures on the sector to provide sustainable new homes to meet the existing and future housing demand. Therefore, it is important that the housebuilding industry is firstly, able to understand the concept of BIM and secondly, identify how best to implement it within individual organisations. Hence, industry bodies and associations need to continue to promote the benefits of BIM through events and publications, however based on the findings, it is important that these industry groups also promote awareness on how to implement BIM and provide information on the cost implications and potential financial benefits of adopting BIM.
  • 78.
    67 REFERENCES AHMAD, I., RUSSELL,J. S. and ABOU-ZEID, A., 1995. Information technology (IT) and integration in the construction industry. Construction Management and Economics, 13, 163- 171. AOUAD, G. and ARAYICI, Y., 2010. Requirements Engineering for Computer Integrated Environments in Construction. 1st ed. Chichester, UK: Wiley-Blackwell. ARAYICI, Y., KHOSROWSHAHI, F., PONTING, A. M. and MIHINDU, S., 2009. Towards implementation of Building Information Modelling in the construction industry. In: the Fifth International Conference on construction in the 21st Century (CITC-V) “Collaboration and Integration in Engineering, Management and Technology”, Istanbul, Turkey, 20-22 May 2009. ARCHER, T. M., 2003. Web-based surveys. Journal of Extension [online], 41(4). Available at: <URL:http://www.joe.org/joe/2003august/tt6.php> [Accessed: 02 April 2015]. AZHAR, S., 2011. Building Information Modeling (BIM): Trends, Benefits, Risks and Challenges for the AEC Industry. Leadership and Management in Engineering, 11(3), 241- 252. AZHAR, S., KHALFAN, M. and MAQSOOD, T., 2012. Building information modeling (BIM): now and beyond. Australasian Journal of Construction Economics and Building, 12(4), 15- 28. BALL, M. AND DOSANJH, L., 2012. Prospects for the UK House building industry. Milton Keynes, UK: NHBC Foundation. BARLOW, J., 2000. The Private Sector Housebuilding Industry: 21st Century Challenges. Housing Finance, 48, 40-44. BARKER, K., 2004. Review of Housing Supply, Delivering Stability: Securing our Future Housing Needs. London, UK: HMSO. BEW, M. and UNDERWOOD, J., 2010. Delivering BIM to the UK Market. In: UNDERWOOD, J and ISIKDAG, U, ed., Handbook of research on Building Information Modeling and construction informatics: Concepts and technologies. 1st ed. Pennsylvania, USA: IGI-Global, pp. 30-64. BIM INDUSTRY WORKING GROUP, 2011. A report for the Government Construction Client Group: Building Information Modelling (BIM) Working Party Strategy Paper [online]. Available at: <URL:http://www.bimtaskgroup.org/wp-content/uploads/2012/03/BIS-BIM- strategy-Report.pdf> 
[A ccessed:16 D ecem ber2014]. BIM TASK GROUP, 2015. About us [online]. BIM Task Group. Available at: <URL:http://www.bimtaskgroup.org/about/> [Accessed: 22 February 2015]. BIM TASK GROUP, 2015. Work-streams and work-packages [online]. BIM Task Group. Available at: <URL: http://www.bimtaskgroup.org/work-streams-wps/> [Accessed: 18 February 2015].
  • 79.
    68 BIM TASK GROUP,2015. BIM4 Steering Group [online]. BIM Task Group. Available at: <URL: http://www.bimtaskgroup.org/bim4-steering-group/> [Accessed: 18 February 2015]. BRITISH STANDARDS INSTITUTE, 2013. PAS1192-2: 2013. Specification for information management for the capital/delivery phase of construction projects using Building Information Modelling. BRYDE, D., BROQUETAS, M. and VOLM, J. M., 2013. The project benefits of Building Information Modelling (BIM). International Journal of Project Management, 31, 971-980. CHO, Y., 2011. The UK Housebuilding industry: An analysis of post-Barker structural responses. Oxford Institute for Sustainable Development Working paper, Oxford Brookes University. COMPUTER INTEGRATED CONSTRUCTION RESEARCH PROGRAM, 2011. BIM Project Execution Planning Guide. Version 2.1. Pennsylvania State University, Pennsylvania, USA. CRESSWELL, J. W., 2009. Research design: Qualitative, quantitative, and mixed methods approaches. 3rd ed. London, UK: SAGE Publications, Inc. CROTTY, R., 2012. The Impact of Building Information Modelling: Transforming construction. 1st ed. London, UK: Spon Press. DAVIS, R., et al., 2014. UK Industry Performance Report: Based on the UK Construction Industry Key Performance Indicators. London, UK: Glenigan. DEPARTMENT FOR COMMUNITIES AND LOCAL GOVERNMENT, 2007. Homes for the future: more affordable, more sustainable. London, UK: HMSO. DEPARTMENT FOR COMMUNITIES AND LOCAL GOVERNMENT, 2015. House Building: December Quarter 2014, England. London, UK: HMSO. DEUTSCH, R., 2011. BIM and Integrated Design. 1st ed. New-Jersey, USA: John Wiley & Sons. DREVER, E., 1995. Using semi-structured interviews in small-scale research. 1st ed. Glasgow, UK: Scottish Council for Research in Education. EADIE, R., ODEYINKA, H., BROWNE, M., MCKEOWN, C. and YOHANIS, M., 2013a. An analysis of the drivers for adopting Building Information Modelling. Journal of Information Technology in Construction (ITcon), 18, 338-352. EADIE, R., BROWNE, M., ODEYINKA, H., MCKEOWN, C. and MCNIFF, S., 2013b. BIM implementation throughout the UK construction project lifecycle: An analysis. Automation in Construction, 36, 145-151. EASTMAN, C., 1991. The evolution of CAD: Integrating multiple representations. Building and environment, 26(1), 17-23. EASTMAN, C., TEICHOLZ, P., SACKS, R. and LISTON, K. 2008. BIM Handbook: A Guide to Building Information Modelling. 1st ed. New Jersey, USA: John Wiley & Sons Inc.
  • 80.
    69 EASTMAN, C., TEICHOLZ,P., SACKS, R. and LISTON, K. 2011. BIM Handbook: A Guide to Building Information Modelling. 2nd ed. New Jersey, USA: John Wiley & Sons Inc. EFFICIENCY AND REFORM GROUP, 2011. Government Construction Strategy. London, UK: HMCO. EGAN, J., 1998. Rethinking Construction. London, UK: Department of Trade and Industry (DTI). FERNIE, S., LEIRINGER, R. and THORPE, T., 2006. Rethinking change in construction: a critical perspective. Building Research and Information, 34(2), 91-103. GLEDSON, B., HENRY, D. and BLEANCH, P., 2012. Does size matter? Experiences and perspectives of BIM implementation from large and SME construction contractors. In: the First UK Academic Conference on Building Information Management (BIM), Northumbria University, Newcastle upon Tyne, UK, 5-7 September 2012. GRILO, A. and JARDIM-GONCALVES, R., 2010. Value proposition on interoperability of BIM and collaborative working environments. Automation in Construction, 19, 522–530. GU, N. and LONDON K., 2010. Understanding and facilitating BIM adoption in the AEC industry. Automation in Construction, 19(8), 988-999. HM GOVERNMENT, 2012. Industrial Strategy: Building Information Modelling. London, UK. HM GOVERNMENT, 2013. Industrial Strategy: Construction 2025. London, UK. HOLMANS, A., 2013. New estimates of housing demand and need in england, 2011 to 2031. Town and Country Planning, 16, 1-32. KHARRUFA, S., SAFFO, A., ALDABBAGH, H. and MAHMOOD, W., 1988, Developing CAD techniques for preliminary architectural design. Computer Aided Design, 20(10), 581-588. KHOSROWSHAHI, F and ARAYICI, Y., 2012. Roadmap for implementation of BIM in the UK construction industry. Engineering, Construction and Architectural Management, 19(6), 610- 635. KNUTT, E. 2014. The BIM journey... Ready to take to the road? [online]. Construction Manager: Magazine of the Chartered Institute of Building. Available at: <URL:http://www.construction-manager.co.uk/agenda/bim-journey-ready-take-road/> [Accessed: 29 December 2014]. LATHAM, M., 1994. Constructing the Team. London, UK: HMSO. LOVE, P. and IRANI, Z., 2004. An exploratory study of information technology evaluation and benefits management practices of SMEs in the construction industry. Information and Management, 42(1), 227-242. MALPASS, P., 1999. Housing Associations and Housing Policy in Britain Since 1989. Housing Studies, 14(6), 881-893. MAYKUT, P. and MOREHOUSE, R., 1994. Beginning qualitative research: a philosophic and practical guide. 1st ed. London: Falmer Press.
  • 81.
    70 MCCRAE, A. andKING, A., 2005. An introduction to Avanti. Constructing Excellence in the Built Environment, London, UK. NAOUM, S. G., 2013. Dissertation Research and Writing for Construction Students. 3rd ed. London, UK: Routledge. NATHANIEL LICHFIELD & PARTNERS, 2015. Economic footprint of house building in the UK. London, UK: Home Builders Federation. NATIONAL INSTITUTE OF BUILDING SCIENCES, 2007. National BIM Standard – United States. Washington, USA: National Institute of Building Sciences. NBS, 2014. NBS National BIM Report 2014. London, UK: NBS. NEDERVEEN S. V., BEHESHETI, R. and GIELINGH, W., 2010. Modelling Concepts for BIM. In: UNDERWOOD, J and ISIKDAG, U, ed., Handbook of research on Building Information Modelling and construction informatics: Concepts and technologies. 1st ed. Pennsylvania, USA: IGI-Global, pp. 1-18. NHBC FOUNDATION, 2013. Building Information Modelling: An introduction for house builders. Milton Keynes, UK: NHBC Foundation. OPDENAKKER, R., 2006. Advantages and Disadvantages of Four Interview Techniques in Qualitative Research. Forum: Qualitative Social Research, 7(4), Art. 11. PAN, W., 2010. Strategies for managing innovation in UK housebuilding. Engineering, Construction and Architectural Management, 17(1), 78-88. PUCKETT, K., 2014. Residential developer catches the BIM boat. Construction Manager: Magazine of the Chartered Institute of Building. Available at: <URL:http://bim.construction- manager.co.uk/projects/residential-developer-catches-bim-boat/> [Accessed: 02 January 2015]. RHODES, C., 2014. The construction industry: statistics and policy. London, UK: House of Commons Library. RIVARD, H., 2000. A survey on the impact of information technology on the Canadian architecture, engineering and construction industry. Journal of Information Technology in Construction (ITcon), 5, 37-56. SACKEY, E., TUULI, M., and DAINTY, A., 2013. BIM implementation: from capability maturity models to implementation strategy. In: Sustainable Building Conference. Coventry University, 3-5 July 2013, pp. 196-207. SACKS, R., TRECKMANN, M. and ROZENFELD, O. 2009. Visualization of Work Flow to Support Lean Construction. Journal of Construction Engineering and Management, 135(12), 1307-1315. SCHMIDT, W. C., 1997. World-Wide Web survey research: Benefits, potential problems, and solutions. Behavior Research Methods, Instruments and Computers, 29, 274–279.
  • 82.
    71 SEBASTIAN, R., HAAK,W. and VOS, E., 2009. BIM application for integrated design and engineering in small-scale housing development: A pilot project in the Netherlands. Architectural Engineering and Design Management, 6(2), 103-110. SUCCAR, B., 2009. Building information modelling framework: A research and delivery foundation for industry stakeholders. Automation in Construction, 18, 357–375. SULANKIVI, K., MAKELA, T. and KIVINIEMI, M., 2009. BIM-based site layout and safety planning. In: the First International Conference on improving construction and use through integrated design solutions, CIB IDS, Espoo, Finland, 10-12 June 2009, pp. 125-140. SUN, M. and HOWARD, R., 2004. Understanding IT in Construction. 1st ed. London, UK: Routledge. VANDERSTROEP, S. W. and JOHNSTON, D. D., 2009. Research Methods for Everyday Life: Blending Qualitative and Quantitative Approaches. 1st ed. New Jersey, USA: John Wiley & Sons Inc. WALKER, C., 2014. Freeing Housing Associations: Better financing, more homes. Policy Exchange, London, UK. WILKINSON, P., 2005. Construction Collaboration Technologies: The Extranet Evolution. 1st ed. London, UK: Taylor and Francis. WOLSTENHOLME, A., et al., 2009. Never waste a good crisis: A review of progress since Rethinking Construction and thoughts for our future. Constructing Excellence, London, UK. YUN, G. W. and TRUMBO, C. W., 2000. Comparative Response to a Survey Executed by Post, E-mail, & Web Form. Journal of Computer-Mediated Communication [online], 6(1). Available at: <URL:http://dx.doi.org/10.1111/j.1083-6101.2000.tb00112.x> [Accessed: 02 April 2015]. YUSUF, J. K., 2014. Investigation into the adoption of Building Information Modelling (BIM) in architectural SMEs in the United Kingdom. Thesis (MSc), The University of Salford.
  • 83.
    72 APPENDIX 1 –PROJECT DEFINITION DOCUMENT Name of Student Jamie Crockett Name of Supervisor Kirti Ruikar Project Title Building Information Modelling (BIM), an investigation into the impact of the Government’s 2016 BIM mandate on private sector housebuilding. Aim To investigate the adoption and implementation of BIM in private sector housebuilding companies. Objectives 1. To review the current methods of construction used by public & private house-building companies. 2. To establish the background & apparent barriers and drivers faced by private housebuilders of the adoption and implementation of BIM. 3. To develop a migration path highlighting steps to be taken by housebuilding companies to implement BIM within their practices. Methodology 1. A comprehensive literature review. 2. Questionnaire and interviews targeting a number of professionals working in the housebuilding industry. 3. Analysis of responses Resources Published journals Industry magazines (CM, BuildingSMART, NHBC etc) BIM Task Group events Access to construction organisations for data collection. Anticipated Outcome A dissertation that: 1. Reviews existing methods. 2. Establishes the barriers and drivers of BIM implementation by private housebuilders. 3. Develops a migration plan highlighting the processes required by housebuilding companies of implementing BIM within their practices. Programme of Work See attached Gantt Chart for a detailed programme of work. Health & Safety Risk Assessment Form If a Risk Assessment Form is required, see Section 3. Health & Safety for the process for completion and approval. Download the latest version of the Risk Assessment Form from the School’s Health and Safety webpage http://learn.lboro.ac.uk/mod/folder/view.php?id=274337 Health & Safety Risk Assessment Form IS Required for this Project Risk Assessment Form NOT Required for this Project Tick NO Risk Assessment Form Completed Tick Signature of Student Date Signature of Supervisor Date
  • 84.
    73 APPENDIX 2 –ETHICAL CLEARANCE APPROVAL
  • 85.
    74 APPENDIX 3 –QUESTIONNAIRE QUESTIONS BIM Questionnaire The objective of this questionnaire is to gauge the awareness and usage of Building Information Modelling (BIM) within private sector housebuilding companies. Research of BIM implementation within the Architectural, Engineering and Construction (AEC) suggests that BIM facilitates a more integrated design and construction process that results in better quality buildings at lower cost and reduced project duration. Nevertheless, there is currently a lack of research in the area of BIM implementation within housebuilding companies in the UK and the potential benefits that BIM may offer to private housebuilders. Please respond to the following questions by either ticking the appropriate box or typing your answer in the space provided. Please note: all information provided will be treated in the strictest of confidence.
  • 86.
    75 Section 1 –General details 1.1 Name of organisation. . 1.2 What is your position within your organisation? . 1.3 Please describe your main roles and responsibilities within your organisation. . . 1.4 Approximately, how many employees are employed in your organisation? 1 - 49 50 - 249 250+
  • 87.
    76 Section 2 –BIM use and awareness 2.1 Are you aware of the term ‘Building Information Modelling’ (BIM)? Yes No If you answered no to this question, please move onto Section 3. 2.2 How would you describe BIM? . . . 2.3 Are you aware of the Government’s mandate for all publically-funded projects to be BIM Level 2 compliant by 2016? Yes No 2.4 Are you aware of what BIM Level 2 implies? Yes No 2.5 Are you currently using BIM within your organisation? Yes No If you answered yes to this question, please move onto Section 4. If you answered no to this question, please move onto Section 5.
  • 88.
    77 Section 3 –Industry professionals not aware of BIM 3.1 Are you aware of the following sources providing information on BIM? Please select all that apply. NHBC (National House Building Council) BIM Task Group NBS (National Building Specification) BIM consultants BIM software vendors Professional institutes (e.g. CIOB, RICS, ICE) 3.2 What more could be done by the government and industry to raise awareness of BIM to industry stakeholders such as yourself? . . . 3.3 What do you feel inhibits BIM awareness in private sector housebuilding? . . .
  • 89.
    78 Section 4 –BIM users 4.1 How many years has your organisation been using BIM? 0 – 1 yrs 1 – 2 yrs 2+ yrs 4.2 Has the government’s BIM strategy influenced or affected your decision to implement BIM within your organisation? Yes No Explain your reasons for your response. . . .
  • 90.
    79 4.3 From thefollowing list of drivers for BIM adoption, please rank, in terms of importance, the top 3 drivers/reasons for the adoption and implementation of BIM within your organisation with 1 being the most important, 2 being the second most important and 3 being the third most important. Government pressure Clash detection Improved construction sequencing Generation of accurate cost estimates and schedules Greater cost control and predictability Improvement in Facilities Management after handover Improved collaboration between project team members Improved communication with operatives on-site Improved built output quality Earlier, accurate visualisations of a design Please indicate any other drivers, if not mentioned above: . 4.4 What changes within your organisation have had to be made through BIM implementation? . . .
  • 91.
    80 4.5 If processeswere changed, what has been the most affected? . . . 4.6 Through BIM implementation, have you encountered any of the following challenges? Please indicate all that apply. Lack of compatible systems, standards and protocols Initial costs of new hardware/software and training staff Legal and contractual risks Lack of knowledge of BIM Please indicate any other challenges, if not mentioned above:
  • 92.
    81 4.7 Since implementation,from the following list of benefits of utilising BIM, please rank in terms of importance, the top 3 benefits of the adoption and implementation of BIM within your organisation with 1 being the most important, 2 being the second most important and 3 being the third most important. Clash detection Improved construction sequencing Generation of accurate cost estimates and schedules Greater cost control and predictability Improvement in Facilities Management after handover Improved collaboration between project team members Improved communication with operatives on-site Improved built output quality Earlier, accurate visualisations of a design Please indicate any other benefits, if not mentioned above: 4.8 Do you require your supply chain to use BIM? Yes No 4.9 Have you provided assistance to supply chain partners to comply with your BIM requirements? Yes No
  • 93.
    82 If yes, pleasedescribe how and in what way. . . .
  • 94.
    83 Section 5 –Non-BIM users 5.1 What system(s) do you currently use to manage project documents within your organisation, as well as between organisations? . . . 5.2 What are the main challenges and issues with current practices within your organisation during the design and construction of a built asset? . . . 5.3 Ranked out of 5, how confident are you in your knowledge and skills of BIM? With 5 being the most confident. 1 2 3 4 5 5.4 Have you attended any conferences or events providing information on BIM? Yes No
  • 95.
    84 5.5 Do youfeel that more could be done by the government and industry to educate industry stakeholders in the use and implementation of BIM? Yes No If yes, please describe what more you feel could be done. . . . 5.6 Which of the following sources are you most likely to turn to for information on BIM? Please indicate only 1 answer. NHBC Colleagues BIM Task Group Other professionals (outside of your organisation) NBS A BIM consultant A BIM software vendor Another professional institute (e.g. CIOB, RICS, ICE) Other If you selected ‘Other’, please specify:
  • 96.
    85 5.7 What doyou believe is the main barrier in the adoption and implementation of BIM within your organisation? . . . 5.8 In the future, do you intend to implement BIM within your organisation? Yes No If yes, when do you think this is likely to happen? Within 1 year 1-2 years 3-5 years 5+ years 5.9 Would you also expect your supply chain to utilise BIM? Yes No
  • 97.
    86 APPENDIX 4 –ADULT PARTICIPATION INFORMATION SHEET BUILDING INFORMATION MODELLING (BIM), AN INVESTIGATION INTO THE IMPACT OF THE GOVERNMENT’S 2016 BIM MANDATE ON PRIVATE SECTOR HOUSEBUILDING. Adult Participant Information Sheet Main investigator: Jamie Crockett Supervisor: Dr Kirti Ruikar University address: Loughborough University, Loughborough, Leicestershire, LE11 3TU What is the purpose of the study? I am currently undertaking a Bachelor of Science Degree in Architectural Engineering and Design Management at Loughborough University. In fulfilment of this degree, I am required to research a topic area and produce a dissertation. The topic I have chosen to research is ‘Building Information Modelling (BIM), an investigation into the impact of the government’s 2016 BIM mandate on private sector housebuilding’ with the following research objectives: 1. To establish the awareness and apparent barriers and drivers faced by private housebuilders for the adoption and implementation of BIM. 2. To provide recommendations for the adoption and implementation of BIM in housebuilding companies. Who is doing this research and why? This study is part of a Student research project supported by Loughborough University. Are there any exclusion criteria? The target participants are required to be in senior positions working within private sector housebuilding organisations. What will I be asked to do? The participant will be required to provide honest, open answers with regards to the research topic in question. Once I take part, can I change my mind? Yes. After you have read this information and asked any questions you may have, we will ask you to complete an Informed Consent Form, however if at any time, before, during or after the sessions you wish to withdraw from the study please just contact the main investigator. You can withdraw at any time, for any reason and you will not be asked to explain your reasons for withdrawing.
  • 98.
    87 However, once theresults of the dissertation has been submitted (expected to be by 29/04/2015), it will not be possible to withdraw your individual data from the research. Will I be required to attend any sessions and where will these be? No. How long will it take? The interview should take no longer than 30-40mins depending on the level and depth of answers. What personal information will be required from me? None. Are there any risks in participating? No. Will my taking part in this study be kept confidential? Yes, the information provided will be treated with strict confidence, although it has been agreed that your organisation will be identified as part of this research. A recording of the interview will be taken and once transcribed, this recording will be disposed of. I have some more questions; who should I contact? Name: Jamie Crockett. Email: j.l.crockett-11@student.lboro.ac.uk What will happen to the results of the study? The results of this interview will be transcribed and analysed as part of a research dissertation. What if I am not happy with how the research was conducted? If you are not happy with how the research was conducted, please contact Ms Jackie Green, the Secretary for the University’s Ethics Approvals (Human Participants) Sub-Committee: Ms J Green, Research Office, Hazlerigg Building, Loughborough University, Epinal Way, Loughborough, LE11 3TU. Tel: 01509 222423. Email: J.A.Green@lboro.ac.uk The University also has a policy relating to Research Misconduct and Whistle Blowing which is available online at http://www.lboro.ac.uk/committees/ethics-approvals-human- participants/additionalinformation/codesofpractice/
  • 99.
    88 APPENDIX 5 –INFORMED CONSENT FORM
  • 100.
    89 APPENDIX 6 –INTERVIEW SCHEDULE Preamble The objective of this research study is to gauge the awareness and usage of Building Information Modelling (BIM) within private sector housebuilding companies. Research of BIM implementation within the Architectural, Engineering and Construction (AEC) suggests that BIM facilitates a more integrated design and construction process that results in better quality buildings at lower cost and reduced project duration. Nevertheless, there is currently a lack of research in the area of BIM implementation within housebuilding companies in the UK and the potential benefits that BIM may offer to private housebuilders. The definition of BIM taken for this study is that it is a “virtual process that encompasses all aspects, disciplines, and systems of a facility within a single, virtual model, allowing all design team members to collaborate more accurately and efficiently than using traditional processes.” BIM can be used at all stages of the project lifecycle to allow: the owner to appreciate the needs of the project, the design team to analyse, design and develop the project, the construction team to manage the construction of the built asset and the facilities management team to manage the operation and decommissioning of the facility. The following are the objectives of this research study: 1. To review the current methods of construction used by housebuilding companies. 2. To establish the level of BIM usage and apparent barriers and drivers faced by private housebuilders for the adoption and implementation of BIM. 3. To provide recommendations for the adoption and implementation of BIM in housebuilding companies. So far, as you know, a questionnaire has been carried out to understand the awareness and usage of BIM across a number of housing organisations in the UK. This interview aims to supplement these results further to gain more of an in-depth understanding regarding BIM awareness and usage and aims to develop a conceptual BIM implementation strategy for your organisation.
  • 101.
    90 SECTION 1 -General details 1.1 What is your position within your company? 1.2 How many years have you held this position? 1.3 How many employees are employed by Higgins Homes? SECTION 2 – Existing practices 2.1 The results from the questionnaire highlighted that the lack of ‘availability of accurate, up- to-date information’ and ‘poor communication between the project team members’ are the main challenges to existing processes across the industry. Why do you think that this is the case? 2.1(a) How do you think that these issues can be resolved? 2.2 From your questionnaire responses, you have indicated that you use company portals and ECM. Could you please elaborate on what you mean by these. 2.2(a) Are there problems with these methods for document management? 2.3 You indicated in the questionnaire, that you use email to communicate with external organisations, what are the main challenges with this method of communication? 2.4 Is there anything else you would like to discuss about existing practices? SECTION 3 – BIM awareness and understanding 3.1 The results from the questionnaire found that 100% of those surveyed are aware of BIM and 80% of people are aware of the government’s BIM mandate, but less than half of respondents aren’t aware of what BIM Level 2 implies. Why do you think this is the case? 3.2 75% of those not using BIM currently stated that they have attended a BIM conference or event, but still the majority of participants still feel that more could be done by the government and industry to educate industry professionals on BIM. What more do you feel should be done by industry? 3.3 Is there anything else you would like to discuss about this topic?
  • 102.
    91 SECTION 4 –Barriers to BIM adoption 4.1 The questionnaire found that only 20% of housebuilding organisations are currently using BIM compared to 54% of organisations across the entire construction industry in the UK. Why do you feel that this is the case? 4.2 Do you also think that the current economic boom for housebuilding organisations has any effect on the adoption of BIM? 4.3 So we have discussed what are the main barriers to BIM adoption within the housebuilding industry in general, now what do you feel are the main barriers to implementation within your organisation and why? 4.4 Would your decision to implement BIM be affected by whether your preferred design consultants were or were not using BIM? 4.5 Is there anything else you would like to discuss about the barriers to BIM adoption? SECTION 5 – Requirements for BIM implementation 5.1 You mentioned within the questionnaire that Higgins Homes intend to implement BIM likely within the next 3-5 years. Is BIM adoption currently being considered? 5.2 The following diagram represents an example framework for BIM implementation. I’d like to discuss this framework with you to ascertain whether you feel that this framework would be viable for Higgins Homes and if not, what changes are required to made.
  • 103.
  • 104.
    93 APPENDIX 7 –INTERVIEW TRANSCRIPT SECTION 1 – General details 1.1 What is your position within Higgins Homes? Construction Director. 1.2 How many years have you held this position? 2 years. 1.3 How many employees are employed by Higgins Homes? 35 people including 24 head office workers and 11 site workers.
  • 105.
    94 SECTION 2 –Existing practices 2.1 The results from the questionnaire highlighted that the lack of ‘availability of accurate, up-to-date information’ and ‘poor communication between the project team members’ are the main challenges to existing processes across the industry. Why do you think that this is the case? Down to a variety of factors such as: people are too busy and are trying to do too much, incompetent staff members, lack of cross-checking of drawings to avoid clashes being encountered on-site, avoidance of responsibility by design consultants and the time required for design changes. 2.1(a) How do you think that these issues can be resolved? Project team members need to take the time to check drawings for inconsistencies. Also, a system to promote communication and collaboration would be beneficial to eliminate many of these problems. 2.2 From your questionnaire responses, you have indicated that Higgins Homes use company portals and ECM. Could you please elaborate on what you mean by these. We are currently in the process of transferring from a traditional central Windows-based server system to an electronic document management system known as ECM. ECM stores all project and archived documents and drawings and can be accessed by all members within the organisation from any computer whether on-site or within the office. 2.2(a) Are there problems with these methods for document management? Uploading project documents and drawings is very time-consuming. 2.3 You indicated in the questionnaire, that you use email to communicate with external organisations, what are the main challenges with this method of communication? When sending multiple drawings and documents by email, the file sizes can often be too large meaning that multiple emails have to be sent to the intended respondents, which can be inefficient. Also, unless you request an email receipt, you don’t know whether the email has been received or viewed. 2.4 Is there anything else you would like to discuss about existing practices? No.
  • 106.
    95 SECTION 3 –BIM awareness and understanding 3.1 The results from the questionnaire found that 100% of those surveyed are aware of BIM and 80% of people are aware of the government’s BIM mandate, but less than half of respondents aren’t aware of what BIM Level 2 implies. Why do you think this is the case? This could be due to the private sector not being directly affected by the government legislation, so therefore many within the sector haven’t engaged with understanding the potential benefits of BIM, as there is no pressure to do so. Housebuilders will only use BIM, if they have to. 3.2 75% of those not using BIM currently stated that they have attended a BIM conference or event, but still the majority of participants still feel that more could be done by the government and industry to educate industry professionals on BIM. What more do you feel should be done by industry? The industry needs to provide more information on the cost implications of implementing BIM through training and IT upgrades and what the financial savings could be. More information and guidelines are needed as to how to implement BIM rather than just promoting the benefits of BIM. Also, I went to an introductory BIM event, which got a number of us working on a Revit model, however the teacher raced ahead and many weren’t able to follow and fell behind, which confused many attendees. 3.3 Is there anything else you would like to discuss about this topic? No.
  • 107.
    96 SECTION 4 –Barriers to BIM adoption 4.1 The questionnaire found that only 20% of housebuilding organisations are currently using BIM compared to 54% of organisations across the entire construction industry in the UK. Why do you feel that this is the case? Government legislation. Private housebuilders don’t have to adhere to the government’s legislation, unlike organisations working on public sector projects; so private housebuilders won’t adopt BIM until they’re aware of the benefits, particularly financial, of BIM. The whole industry will eventually evolve with BIM, once more companies and design consultants utilise BIM and are able to see the benefits of BIM. I attended an event recently, where the speaker stated that if more money is spent during the design phase, operating costs will be significantly reduced due to better design, however from a selfish point of view of a housing developer, we are not too bothered about the operating costs for the end-user once we’ve handed the building over. 4.2 Do you also think that the current economic boom for housebuilding organisations has any effect on the adoption of BIM? Perhaps now is a good time to explore BIM while housebuilders are making money rather than during hard times, where investing in new processes, technology and people may be difficult. It also depends on the attitudes of decision-makers within companies whether they want to be more progressive and innovative. 4.3 So we have discussed what are the main barriers to BIM adoption within the housebuilding industry in general, now what do you feel are the main barriers to implementation within your Higgins Homes and why? Lack of resources to spend time understanding and engaging with BIM to take it forward because people are so busy. It would be useful to have a BIM consultant or an expert on BIM to assess the needs of the company in order to implement BIM. There is a lack of information and case study evidence on how much BIM costs to implement and what the potential cost savings are compared to utilising traditional methods. For our organisation, the cost will be the driving factor whether we implement BIM or not. Is BIM value for money? 4.4 Would your decision to implement BIM be affected by whether your preferred design consultants were or were not using BIM? Yes, definitely. If our preferred design consultants weren’t using BIM, we would be unlikely to adopt BIM, although if we were to adopt BIM, we would expect our preferred consultants to be BIM compliant. For us, the design consultants have the greatest influence on whether we adopt BIM.
  • 108.
    97 4.5 Is thereanything else you would like to discuss about the barriers to BIM adoption? No.
  • 109.
    98 SECTION 5 –BIM implementation 5.1 You mentioned within the questionnaire that Higgins Homes intend to implement BIM likely within the next 3-5 years. Is BIM adoption currently being considered? Yes, it has been spoken about with the owners of the organisation and it is something that is being considered, but not for a few years. In order to adopt BIM, the owners want to know the cost implications of implementing BIM and the financial benefits of BIM.