A PROJECT REPORT ON
”BIKE SHARING ANDROID
APPLICATION”
SUBMITTED TO THE SAVITRIBAI PHULE PUNE UNIVERSITY ,
PUNE IN THE PARTIAL FULFILLMENT OF THE REQUIREMENTS
FOR THE AWARD OF THE DEGREE
BACHELOR OF ENGINEERING
(Computer Engineering)
BY
Ms. MAMTA DHONE
MR. SURAJ SAWANT
MR. SUMANT SINGOTE
Ms. PRAJAKTA SWAMI
Under The Guidance of
Mrs. Nivwdita Rawate
DEPARTMENT OF COMPUTER ENGINEERING
G.H. RAISONI COLLEGE OF ENGINEERING AND
MANAGEMENT
SAVITRIBAI PHULE PUNE UNIVERSITY, PUNE
2018 - 19
CERTIFICATE
This is to certify that the Project Entitled
”BIKE SHARING ANDROID APPLICATION””
Submitted by
Mamta Dhole Exam No:B150464215
Suraj Sawant Exam No::B150464256
Sumant Singote Exam No::B150464258
Prajakta Swami Exam No::B150464263
is a bonafide work carried out by them under the supervision of Prof. Guide
name and it is approved for the partial fulfillment of the requirement of
Savtribai Phule Pune university, Pune for the award of the degree of Bachelor
of Engineering (Computer Engineering).
Prof.Nivdita Rawate Prof. hod name
Guide H.O.D
Dept. of Computer Engg. Dept. of Computer Engg.
Dr. principal name
Principal
Signature of Internal Examiner Signature of External Examiner
Abstract
Bike pooling, is the sharing of bike journeys so that more than one person
travels on a bike .Bike pooling reduces each persons travels costs such as
fuel costs, and the stress of driving. Bike pooling is also seen as a more
environ-mentally friendly and sustainable way to travel as sharing journeys
reduces carbon emissions, traffic congestion on the roads. Authorities often
encourage bike pooling, especially during high pollution periods and high
fuel prices. We intent on making an ANDROID based application that will
enable to let people know if vehicles are available for bike pool in their desired
path they can sign in for it. This will enable people using this application to
share expense. We will link aadhar card to the application for getting users
true identity. People having this application on their cell phone can easily
bike pool with unac-quainted people without worrying about security.
G.H.R.C.O.E, Department of Computer Engineering 2018-19 I
Acknowledgments
It gives us great pleasure in presenting the preliminary project report on
“BIKE SHARING ANDROID APPLICATION”.
I would like to take this opportunity to thank my internal guide Prof. guide
name for giving me all the help and guidance I needed. I am really grateful
to them for their kind support. Their valuable suggestions were very helpful.
I am also grateful to Prof. hod name, Head of Computer Engineering
Department, A.I.S.S.M.S. Institute Of Information Technology for his indis-
pensable support, suggestions.
In the end our special thanks to Other Person Name for providing various
resources such as laboratory with all needed software platforms, continuous
Internet connection, for Our Project.
Student name 1
Student name 2
Student name 3
Student name 4
(B.E. Computer Engg.)
G.H.R.C.O.E, Department of Computer Engineering 2018-19 II
Contents
1 Introduction 1
1.1 Motivation . . . . . . . . . . . . . . . . . . . . . . . . . . . 2
1.1.1 Problem Definition . . . . . . . . . . . . . . . . 2
2 Literature Survey 3
3 Software Requirements Specification 7
3.1 Introduction . . . . . . . . . . . . . . . . . . . . . . . . . 8
3.1.1 Project Scope . . . . . . . . . . . . . . . . . . . . 9
3.1.2 User Classes and Characteristics . . . . . . 9
3.1.3 Assumptions and Dependencies . . . . . . . 9
3.1.4 Performance Requirements . . . . . . . . . . . 10
3.1.5 Safety Requirements . . . . . . . . . . . . . . . 10
3.1.6 Security Requirements . . . . . . . . . . . . . . 10
3.1.7 Software Quality Attributes . . . . . . . . . 10
3.2 System Requirements . . . . . . . . . . . . . . . . . . . 11
3.2.1 Software Requirements(Platform Choice ) 11
3.2.2 Hardware Requirements . . . . . . . . . . . . . 11
3.3 Analysis Models: SDLC Model to be applied . 12
3.3.1 Phases of SDLC . . . . . . . . . . . . . . . . . . . . . . 13
3.4 System Implementations Plan . . . . . . . . . . . . 14
3.4.1 Modules: . . . . . . . . . . . . . . . . . . . . . . . . . . 14
4 System Design 15
4.1 System Architecture . . . . . . . . . . . . . . . . . . . 16
4.2 Data Flow Diagrams . . . . . . . . . . . . . . . . . . . 17
4.3 Entity Relationship Diagrams . . . . . . . . . . . . 19
4.4 UML Diagrams . . . . . . . . . . . . . . . . . . . . . . . 20
5 Other Specifications 24
5.1 Advantages . . . . . . . . . . . . . . . . . . . . . . . . . . 25
5.2 Limitations . . . . . . . . . . . . . . . . . . . . . . . . . . 25
5.3 Applications . . . . . . . . . . . . . . . . . . . . . . . . . 25
6 Result 27
7 Conclusion And Future Work 41
8 Result 43
9 Appendix A(Problem Statement Feasibil-
ity Assessment) 44
Appendix A . . . . . . . . . . . . . . . . . . . . . . . . . . . . . . . 45
9.1 Problem Statement: . . . . . . . . . . . . . . . . . . . . . . . . 45
9.2 Np-hard Np-Complete: . . . . . . . . . . . . . . . . . . . . . . 45
9.2.1 What is P? . . . . . . . . . . . . . . . . . . . . . . . 45
9.2.2 What is NP? . . . . . . . . . . . . . . . . . . . . . . 45
9.2.3 What is NP Hard? . . . . . . . . . . . . . . . . . . . 46
9.2.4 What is NP-Complete? . . . . . . . . . . . . . . . . 47
9.3 Mathematical Model: . . . . . . . . . . . . . . . . . . . . . . . 48
9.4 References . . . . . . . . . . . . . . . . . . . . . . . . . . . 50
References . . . . . . . . . . . . . . . . . . . . . . . . . . . . . . . . 50
List of Figures
3.1 Phases of SDLC . . . . . . . . . . . . . . . . . . . . . . . . . . 13
4.1 System Architecture . . . . . . . . . . . . . . . . . . . . . . . 16
4.2 DFD level-0 . . . . . . . . . . . . . . . . . . . . . . . . . . . . 17
4.3 DFD level-1 . . . . . . . . . . . . . . . . . . . . . . . . . . . . 18
4.4 ER diagram . . . . . . . . . . . . . . . . . . . . . . . . . . . . 19
4.5 Class diagram . . . . . . . . . . . . . . . . . . . . . . . . . . . 20
4.6 Flow diagram . . . . . . . . . . . . . . . . . . . . . . . . . . . 21
4.7 Usecase diagram . . . . . . . . . . . . . . . . . . . . . . . . . 22
4.8 Activity diagram . . . . . . . . . . . . . . . . . . . . . . . . . 23
6.1 user database . . . . . . . . . . . . . . . . . . . . . . . . . . . 28
6.2 Request database diagram . . . . . . . . . . . . . . . . . . . . 31
6.3 ride database diagram . . . . . . . . . . . . . . . . . . . . . . 32
6.4 Screen shot . . . . . . . . . . . . . . . . . . . . . . . . . . . . 33
6.5 Screen shot . . . . . . . . . . . . . . . . . . . . . . . . . . . . 34
6.6 Screen shot . . . . . . . . . . . . . . . . . . . . . . . . . . . . 35
6.7 Screen shot . . . . . . . . . . . . . . . . . . . . . . . . . . . . 36
6.8 Screen shot . . . . . . . . . . . . . . . . . . . . . . . . . . . . 37
6.9 Screen shot . . . . . . . . . . . . . . . . . . . . . . . . . . . . 38
6.10 Screen shot . . . . . . . . . . . . . . . . . . . . . . . . . . . . 39
6.11 Screen shot . . . . . . . . . . . . . . . . . . . . . . . . . . . . 40
9.1 What is P? . . . . . . . . . . . . . . . . . . . . . . . . . . . . 46
9.2 What is NP hard? . . . . . . . . . . . . . . . . . . . . . . . . 47
9.3 What is NP complete? . . . . . . . . . . . . . . . . . . . . . . 47
G.H.R.C.O.E, Department of Computer Engineering 2018-19 V
CHAPTER 1
INTRODUCTION
The purpose of the Software Design Document is to provide a description
of the de-sign of a system fully enough to allow for software development to
proceed with an understanding of what is to be built and how it is expected
to built. The Software De-sign Document provides information necessary to
provide description of the details for the software and system to be built.
The system for Bike Pooling using Android Application. First the user
will register through an android device, enter his/her details to the applica-
tion, and enter the location where he/she wants to reach. Then booking of
bikes is done user accepts the request. After registration and booking, cur-
rent location of user and consumer will be displayed and also the path for
travelling showing shortest route will be displayed using GPS navigation and
integrated Google maps. The user will picked up from current location and
dropped to the desired destination safely with minimum cost.
1.1 Motivation
lots of people refer cab for travelling around city. It was pretty much bene-
ficial to people. But sometimes in particular area cabs are not available so
that will prove beneficial to user, because system was time consuming and
so to overcome these issues we implement this system which will beneficial
,less time consuming and useful for people for short distance journey.
1.1.1 Problem Definition
To develop a system that user can easily search nearest locations of bike users
and book their bike which is going along the same route with minimum fare.
G.H.R.C.O.E, Department of Computer Engineering 2018-19 2
CHAPTER 2
LITERATURE SURVEY
1. Integrating bicycling and public transport in north america
AUTHOR: john pucher ralph buehler
Description: This paper provides an overview of bike-transit integra-
tion in large American and Canadian cities. It begins with an analysis
of national trends in bike-and-ride programs such as the provision of
bike racks on buses, accommodation of bikes on rail vehicles, and bike
parking at rail stations and bus stops. Most of the paper, however, is
devoted to case studies of bike-transit integration in six large Amer-
ican cities (San Francisco, Portland, Minneapolis, Chicago, Washing-
ton, and New York) and two Canadian cities (Vancouver and Toronto).
Much progress has been made over the past decade in coordinating
cycling with public transport, but the demand for bikeand- ride far
exceeds the supply of facilities in some cities.
2. Bikeshare Pool Sizing for Bike-and-Ride Multimodal Transit
AUTHOR::guominhg tang, lukasz golab
Description: In shared bike and ride transit systems, commuters use
shared bicycles for last mile transport between transit stations and
home, and between transit stations and work locations. This requires
pools of bicycles to be located near each transit stop where commuters
can drop off and pick up shared bikes. We study the optimal sizing
of such bicycle pools. While various problems related to vehicle pool
sizing have been studied before, to the best of our knowledge this is the
erst paper that considers a multimodal transportation system with a
regularly scheduled public transportation backbone and shared bicycles
for the erst and last mile. We present two solutions that guarantee
bicycle availability with high probability, and we empirically verify their
effectiveness using Monte Carlo simulations. Compared to a baseline
solution, our techniques reduce the size of the bike share pool at the
public transit station from 39 to 75 in the tested scenarios.
3. Reliable and Low-cost Cyclist Collision Warning System for Safer Com-
mute on Urban Roads
AUTHOR: Jessica Van Brummelen, Bara Emran, Kurt Yesilcimen,
and Homayoun Najjaran
Description: Collision warning and avoidance is a wellestablished area
of research for the automotive industry. However, there is little research
G.H.R.C.O.E, Department of Computer Engineering 2018-19 4
towards vitally important collision warning systems for cyclists, who
are increasingly jeopardized by motorists on urban roads, especially as
quiet, fast electric vehicles become more popular. This paper describes
the hardware and software of a low-cost collision warning system for
cyclists. Installed on the back of a bike seat, the system consists of
a single-beam laser rangefinder and two ultrasonic sensors that detect
oncoming vehicles from behind, two handlebar eccentric mass vibrators
that provide left and right haptic feedback to the cyclist, and a taillight
that warns oncoming vehicles.
4. SecureBikeSharingSystemforMulti-modalJourney
AUTHOR: Mohammad Shahriar Rahman
Description: Bike sharing systems (BSSs) are getting popular in
many cities of the world as an integrated part of multimodal jour-
ney due to its flexibility and eco friendly nature. Future BSSs will
have a pool of Internet of Things (IoT)integrated smart bikes with
computation and communication capabilities. Such systems will be
able to provide the service providential meantime real transformation-
ally user demands, bikes and environments for improved quality of ser-
vices. However, manipulation of logistics data (e.g. showing availabil-
ity of bikes or parking where none may exist) and mobility operations
(e.g. unauthorized tampering with service related data)may disrupt the
whole service.This paper proposes a framework for secure bike sharing
service under multi-modal journey environment using symmetric key
encryption and digital signature. Our proposal lets a service provider
to collect information from stations and external service providers, and
communicate with users in a secure way so that the user gets correct
information and a quality service. The proposed framework has the
potential to offer enhanced quality of service through security features
compared to existing systems for multi-modal transport users.
5. A prediction system for bike sharing using artificial immune system
with regression trees
AUTHOR: Jheng long wu, pei chann chang
Description: In past years, AIS are powerful and useful algorithms to
solve classification and optimal problems such as intrusion detection,
scheduling and parameters optimization. However, AIS has rarely been
applied in solving the prediction problem. In this paper, we propose
a novel model by combining AIS with regression trees (RT) prediction
system for a real world application, i.e., a bike sharing system (BSS).
G.H.R.C.O.E, Department of Computer Engineering 2018-19 5
The cells in AIS are the basic constituent elements and we embed RT
forecasting sub-models in the AIS to form cells pool and use clone se-
lection mechanism to generate cloned antibody. Therefore, AIS-RT
prediction system can be applied to solve the prediction problem. Ex-
periments have been conducted for AIS-RT on bike sharing system.
Experimental results show that the AIS prediction system can further
improve the performance of an adopted forecasting model; and further-
more outperform the performances of other ensemble approaches.
G.H.R.C.O.E, Department of Computer Engineering 2018-19 6
CHAPTER 3
SOFTWARE REQUIREMENTS
SPECIFICATION
3.1 Introduction
With the increase of environmental concerns and the congestion of roads, bike
sharing has gained a lot of popularity when it comes to environment-friendly
and cheap ways of travelling. Bike sharing is when two persons share a ride
in one of their personal bike. Bike sharing reduces pollution since we have
less bikes on the road. It’s also economic since the travel expenses are shared
among the riders. Travelling alone may be stressful, so having other persons
with you on a trip reduces the stress and is also the occasion to socialize and
make the trip funnier.
Bike sharing is an emerging urban transportation option. The bike
share concept began in Europe and is now being designed, applied, and/or
researched in many North American cities. A bike share transportation sys-
tem is same as OLA and UBER cab system and it is useful for those people
who doesn’t afford OLA and UBER
It includes strategically located nearer bikes to the customer with a
centralized payment and control. Customers—who wants to use this appli-
cation they need smartphone because application is based on real time and
they required current location of customer. After completing the ride the
customer must important to share feedback because it is very important for
the security purpose. Bike share pricing structures are designed to encourage
short trips. For example, most bike share programs feature a thirty minute
period within which there is no additional usage fee to ride the bike.
Finding people to share a ride with is the challenge of Bike sharing as
it is difficult to find a person going to the same place as you at a given time.
Many websites and applications has been developed to help people meet to
share rides. Those applications enable users to create and share their trip and
find passengers. The downside of those applications is that they are usually
location limited: they are available on few languages and for a limited number
of countries only. Also, most of them are not socially enabled: they do not let
users to share their trips on social media like Facebook. The purpose of this
project is to develop an application that tries to overcome the disadvantages
of the other available applications. The application is to be generic, which
means that it may work for any bike share in any country in the world. Also,
it is socially enabled by its integration to Facebook and possibly to other
social media. Our application which is the name chosen for this application,
G.H.R.C.O.E, Department of Computer Engineering 2018-19 8
is also a real-time application: any person taking part of a trip can check-in
the meeting point to let the other persons now he/she has arrived to the
meeting point.
3.1.1 Project Scope
As in todays world there is necessary to use cabs, auto for travelling purpose.
But due to unavailability of cabs/autos peoples have to wait for long time.
If sharing cabs are not available then it will becomes headache for peoples.
So to overcome these issue we going to implement system which will
allow user to book bike on sharing bases. So due to this system user time
and money will save.
3.1.2 User Classes and Characteristics
User:
• Vehicle owner/User have to register to the system with all his/her per-
sonal information (Owner name, email id, contact number, address
etc.) and also information related to the vehicle.(vehicle number, vehi-
cle type, vehicle model etc.)
3.1.3 Assumptions and Dependencies
Bike sharing:
• The application has to offer a very quick response time as the meet-
ing between the driver and passengers is done through notifications.
In other words, the server should be able to treat notifications and
propagate them instantly.
• The application should handle 1000 users sending queries at the same
time.
System:
G.H.R.C.O.E, Department of Computer Engineering 2018-19 9
• The application should by extensible in order to support multiple plat-
forms including Windows Phone and Web.
• The application should ensure the privacy of the users including the
trips they take part in, their social media accounts and their accounts.
3.1.4 Performance Requirements
• The performance of the functions and every module must be well.
• The overall performance of the software will enable the users to work
efficiently.
• Performance of encryption of data should be fast.
• Performance of the providing virtual environment should be fast.
3.1.5 Safety Requirements
The application is designed in modules where errors can be detected and
fixed easily. This makes it easier to install and update new functionality if
required.
3.1.6 Security Requirements
All data will be encrypted using strong encryption algorithm and according
to location encryption is done.
3.1.7 Software Quality Attributes
Our software has many quality attribute that are given below:-
• Adaptability: This software is adaptable by all users.
G.H.R.C.O.E, Department of Computer Engineering 2018-19 10
• Availability: This software is freely available to all users. The avail-
ability of the software is easy for everyone.
• Maintainability: After the deployment of the project if any error occurs
then it can be easily maintained by the software developer.
• Reliability: The performance of the software is better which will in-
crease the reliability of the Software.
• User Friendliness: Since, the software is a GUI application; the output
generated is much user friendly in its behavior.
• Integrity: Integrity refers to the extent to which access to software or
data by unauthorized persons can be controlled.
• Security: Users are authenticated using many security phases so reliable
security is provided.
• Testability: The software will be tested considering all the aspects.
3.2 System Requirements
3.2.1 Software Requirements(Platform Choice
)
• Operating System : Windows 7 and above
• Toolkit : Android 2.3 and above
• IDE : Android studio
• Java Version : J2SDK1.8
3.2.2 Hardware Requirements
• Hardware : Intel I3 Processor and above
G.H.R.C.O.E, Department of Computer Engineering 2018-19 11
• Speed : 2.80 GHz
• RAM : 4 GB
• Hard Disk : 40 GB
• Key Board : Standard Windows Keyboard
• Mobile : ANDROID
• Monitor : 15 VGA color
3.3 Analysis Models: SDLC Model to be ap-
plied
An effective System Development Life Cycle (SDLC) should result in a high
quality system that meets customer expectations, reaches completion within
time and cost evaluations, and works effectively and efficiently in the current
and planned Information Technology infrastructure.
System Development Life Cycle (SDLC) is a conceptual model which
includes policies and procedures for developing or altering systems through-
out their life cycles.
SDLC is used by analysts to develop an information system. SDLC
includes the following activities
• requirements
• design
• implementation
• testing
• deployment
• operations
• maintenance
G.H.R.C.O.E, Department of Computer Engineering 2018-19 12
3.3.1 Phases of SDLC
Systems Development Life Cycle is a systematic approach which explicitly
breaks down the work into phases that are required to implement either new
or modified Information System.
Figure 3.1: Phases of SDLC
G.H.R.C.O.E, Department of Computer Engineering 2018-19 13
3.4 System Implementations Plan
3.4.1 Modules:
1. User:
• Vehicle owner/User have to register to the system with
all his/her personal information (Owner name, email
id, contact number, address etc.) and also information
related to the vehicle.(vehicle number, vehicle type, ve-
hicle model etc.)
• User renew his/her monthly pass.
2. Toll collector:
• When User will go at toll booth area, then toll collector
scan the QR Code of that user.
• System will collect toll after scanning QR-Code.
3. System:
• After User successful registration system will create
separate QR Code for that user. That QR Code will
contain all the information related to the user and
his/her vehicle.
• System verify vehicle is stolen or not. If vehicle found
as stolen vehicle then system will inform to police sta-
tion.
• Toll amount is calculated after scanning QR-Code.
• Toll amount deducted from user account.
• System regenerate QR-Code after renewing monthly
pass.
G.H.R.C.O.E, Department of Computer Engineering 2018-19 14
CHAPTER 4
SYSTEM DESIGN
4.1 System Architecture
Figure 4.1: System Architecture
In order to ensure a high availability and increased perfor-
mance, the backbone of the application is composed of a cluster
G.H.R.C.O.E, Department of Computer Engineering 2018-19 16
of Loop Back servers. HA proxy has the responsibility of dis-
tributing the work load over the Loop Back servers’ cluster. The
cluster also facilitates scalability as we can add as many servers
(scaling out) as we want if we have an increase of user. Actually,
a second load balancer is available in case one of them encoun-
ters a failure. At the level of the Enterprise Information System
tier, a primary database receive the different queries for data
persistence and access. It also replicates all the data on a sec-
ondary back-up database. Both databases exchange heartbeats
in order for each one to know if the other is up and working.
The second database will take over the operations, in case the
primary one fails. In this way we are sure that data is redundant
to avoid data loss and that a database is always available and
working.
4.2 Data Flow Diagrams
DFD level-0:
Figure 4.2: DFD level-0
G.H.R.C.O.E, Department of Computer Engineering 2018-19 17
DFD level-1:
Figure 4.3: DFD level-1
G.H.R.C.O.E, Department of Computer Engineering 2018-19 18
4.3 Entity Relationship Diagrams
ER diagram:
Figure 4.4: ER diagram
G.H.R.C.O.E, Department of Computer Engineering 2018-19 19
4.4 UML Diagrams
Class diagram:
Figure 4.5: Class diagram
Flow diagram:
G.H.R.C.O.E, Department of Computer Engineering 2018-19 20
Figure 4.6: Flow diagram
Usecase diagram:
G.H.R.C.O.E, Department of Computer Engineering 2018-19 21
Figure 4.7: Usecase diagram
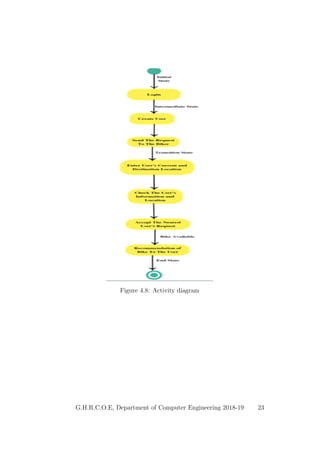
Activity diagram:
G.H.R.C.O.E, Department of Computer Engineering 2018-19 22
Figure 4.8: Activity diagram
G.H.R.C.O.E, Department of Computer Engineering 2018-19 23
CHAPTER 5
OTHER SPECIFICATIONS
5.1 Advantages
• Given the relatively short life of bike sharing programs in
the United States.
• A variety of efforts are underway in the Miami Valley to
help meet that demand so the Dayton region can position
itself for future economic prosperity.
• Data from other cities have shown that young people are
highly supportive of bike shares.
• improving the convenience of the entire system.
5.2 Limitations
• Time consuming process.
• Transparency of system is less
5.3 Applications
• The system shall be user friendly and consistent
• The system shall provide attractive graphical interface for
• the user The system shall allow developer access to installed
G.H.R.C.O.E, Department of Computer Engineering 2018-19 25
• environment The system shall target customer base
• This system will use to recommends bike available in near-
est area of user.
CHAPTER 6
RESULT
USER SIDE : The very first step of user side is Registra-
tion/Login. After that login process we are directly enters into
the application and then we will search the ride. When user
login into application that whole information will be stored in
database as well as when user request to the driver it will also
stores.
Figure 6.1: user database
G.H.R.C.O.E, Department of Computer Engineering 2018-19 28
DRIVER SIDE : The same process will done when we
login as a driver. Both sides are same but when we schedule a
ride then we work as a driver and if we are search for ride then
we will be a user. When driver login into the application that
whole information will stored at server side i.e. Database and
the current location as well as destination location all things will
stored in database.
G.H.R.C.O.E, Department of Computer Engineering 2018-19 29
database.png
Figure 6.2: Request database diagram
G.H.R.C.O.E, Department of Computer Engineering 2018-19 31
database.png
Figure 6.3: ride database diagram
G.H.R.C.O.E, Department of Computer Engineering 2018-19 32
Figure 6.4: Screen shot
G.H.R.C.O.E, Department of Computer Engineering 2018-19 33
Figure 6.5: Screen shot
G.H.R.C.O.E, Department of Computer Engineering 2018-19 34
Figure 6.6: Screen shot
G.H.R.C.O.E, Department of Computer Engineering 2018-19 35
Figure 6.7: Screen shot
G.H.R.C.O.E, Department of Computer Engineering 2018-19 36
Figure 6.8: Screen shot
G.H.R.C.O.E, Department of Computer Engineering 2018-19 37
Figure 6.9: Screen shot
G.H.R.C.O.E, Department of Computer Engineering 2018-19 38
Figure 6.10: Screen shot
G.H.R.C.O.E, Department of Computer Engineering 2018-19 39
Figure 6.11: Screen shot
G.H.R.C.O.E, Department of Computer Engineering 2018-19 40
CHAPTER 7
CONCLUSION AND FUTURE WORK
This bike sharing application is an application that complies to
the enterprise class application principles. It is designed to be
performing, scalable, extensible, and highly available. It also
ensures the privacy of the user’s data and secures its access.
Given that it may be improved in many ways, the application
is also easily maintainable.
There is no any Bike sharing application presents in India
all the applications are available for renting purpose and the
Cab sharing. That’s why we working on sharing application like
other cab sharing applications.
The result achieved in this project is a working Android
application and server that perform the requirements stated in
this document. It is still not ready to be deployed on the Play
Store for the public. The main reason is that the server should
be deployed on stronger hardware with a good Internet connec-
tion. The constraint that should have been considered is that
developing a server and an Android application demand a lot of
work. This should be considered in the time allowed for each
one of these activities. Due to this lack of time, many things can
be improved in the present application. This includes a better
user interface with more attractive styles. Also, adding more
support for authentication systems can be an improvement.
G.H.R.C.O.E, Department of Computer Engineering 2018-19 42
CHAPTER 8
RESULT
CHAPTER 9
APPENDIX A(PROBLEM STATEMENT
FEASIBILITY ASSESSMENT)
9.1 Problem Statement:
The most common approach for collecting tolls was to have the
driver stop and pay a toll collector sitting in a tollbooth. A
manual lane can process approximately 100 vehicles per hour.
So there are multiple lane on toll booth. These increase the
labor cost, fuel consumption, required time, financial loss. To
find the stolen vehicle police need to search separately.
9.2 Np-hard Np-Complete:
9.2.1 What is P?
• P is set of all decision problems which can be solved in
polynomial time by a deterministic.
• Since it can be solved in polynomial time, it can be verified
in polynomial time.
• Therefore P is a subset of NP.
P: Whenever accident being met, the nearby people call the
ambulance. The problem associated with this is that the victims
depend on the mercy of nearby people. There is a chance that
there are no people nearby the accident spot or people who are
around neglects the accident. This is the flaw in the manual
system.
9.2.2 What is NP?
”NP” means ”we can solve it in polynomial time if we can break
the normal rules of step-by-step computing”.
G.H.R.C.O.E, Department of Computer Engineering 2018-19 45
Figure 9.1: What is P?
9.2.3 What is NP Hard?
A problem is NP-hard if an algorithm for solving it can be
translated into one for solving any NP-problem (nondetermin-
istic polynomial time) problem. NP-hard therefore means ”at
least as hard as any NP-problem,” although it might, in fact, be
harder.
NP-Hard: In propose system user will provide details to
admin. Also user will provide the aadhar number to admin.
Admin will add details and finger print to system. System will
generate QR-Code and send to user email id. Only admin can
add the information and photo of candidate into candidate list.
User will login into system if user is already register with aadhar
then user will scan QR-Code send by system on email. Then
user will scan finger print. If QR-Code and finger print match
into system then user can vote candidate. After voting admin
can view vote and automatically identify winner candidate and
result.
So here in this case the ‘P’ problem is NP hard.
i.e. P=NP-Hard
G.H.R.C.O.E, Department of Computer Engineering 2018-19 46
Figure 9.2: What is NP hard?
9.2.4 What is NP-Complete?
• Since this amazing ”N” computer can also do anything a
normal computer can, we know that ”P” problems are also
in ”NP”.
• So, the easy problems are in ”P” (and ”NP”), but the really
hard ones are *only* in ”NP”, and they are called ”NP-
complete”.
• It is like saying there are things that People can do (”P”),
there are things that Super People can do (”SP”), and there
are things *only* Super People can do (”SP-complete”).
Figure 9.3: What is NP complete?
NP-Complete: We have use Bloom filtering for detection
G.H.R.C.O.E, Department of Computer Engineering 2018-19 47
of packet drop attack whether it is drop by itself or by hacker.
Hence the ‘P’ is NP-Complete in this case.
9.3 Mathematical Model:
Set theory Analysis:
Consider set S of solution perspective for Bike Pooling Ap-
plication.
S=s,e,i,o,DD,NDD,f,success,failure s=initial state
e=end state i=input o=output DD=deterministic data NDD=non
deterministic data f=function()
S=bike()
Set of all variables is initialised to default value Input I
I=name,DOB,address,gender,bike no,email id,mobile no,aadhar
card no,source, destination
O=u info, u source, u dest, bike available Function=get
value(), display(), apply for bike()
Get value()=value accepted in this function for all data member
and assign to it
Display()=display information , source and destination of
user
Apply for bike()=after login, user has to apply for the bike
by provinding nec- essary detail to get the bike
G.H.R.C.O.E, Department of Computer Engineering 2018-19 48
success=bike is successfully
failure=bike is not available
G.H.R.C.O.E, Department of Computer Engineering 2018-19 49
9.4 References
1. Alta Bike Share. (2011). Melbourne bike share survey.
Melbourne: Author.
2. Basford, L., Reid, S., Lester, T., Thomson, J., Tolmie, A.
(2002). Drivers’ perceptions of cyclists. TRL
3. Limited for the UK Department for Transport. Retrieved
from http://www.southamptontriclub.
4. co.uk/storage/TRL549.pdf
5. Bauman, A.E., Rissel, C., Garrard, J., Ker, I., Speidel, R.,
Fishman, E. (2008). Cycling: Getting Australia
6. moving: Barriers, facilitators and interventions to get
7. Melbourne: Cycling Promotion Fund.
8. Brons, M., Givoni, M., Rietveld, P. (2009). Access to rail-
way stations and its potential in increasing rail
9. use. Transportation Research Part A, 43(2), 136–149. doi:
10.1016/j.tra.2008.08.002
10. Buck, D., Buehler, R. (2011). Bike lanes and other deter-
minants of capital bikeshare trips. Paper presented at
11. the Transportation Research Board Annual Meeting 2012,
Washington, DC. Conference paper.
12. Retrieved from http:ralphbu.files.wordpress.com/2012/02/buck-
buehler-poster-cabi-trb-2012.pdf
13. Buttner, J., Mlasowsky, H., Birkholz, T., Groper, D., Fer-
nandez, A.C., Emberger, G., Banfi, M. (2011).
G.H.R.C.O.E, Department of Computer Engineering 2018-19 50
14. Optimising bike sharing in European cities: A handbook.
Intelligent Energy Europe program (IEE).
15. Retrieved from http:www.obisproject.com palio html.run
Instance=obis
16. Capital Bike Share. (2011). Capital Bikeshare E-Newsletter
(June). Retrieved from http:
17. capitalbikeshare.com/news/?p=881
G.H.R.C.O.E, Department of Computer Engineering 2018-19 51

Bike sharing android application

  • 1.
    A PROJECT REPORTON ”BIKE SHARING ANDROID APPLICATION” SUBMITTED TO THE SAVITRIBAI PHULE PUNE UNIVERSITY , PUNE IN THE PARTIAL FULFILLMENT OF THE REQUIREMENTS FOR THE AWARD OF THE DEGREE BACHELOR OF ENGINEERING (Computer Engineering) BY Ms. MAMTA DHONE MR. SURAJ SAWANT MR. SUMANT SINGOTE Ms. PRAJAKTA SWAMI Under The Guidance of Mrs. Nivwdita Rawate DEPARTMENT OF COMPUTER ENGINEERING G.H. RAISONI COLLEGE OF ENGINEERING AND MANAGEMENT SAVITRIBAI PHULE PUNE UNIVERSITY, PUNE 2018 - 19
  • 2.
    CERTIFICATE This is tocertify that the Project Entitled ”BIKE SHARING ANDROID APPLICATION”” Submitted by Mamta Dhole Exam No:B150464215 Suraj Sawant Exam No::B150464256 Sumant Singote Exam No::B150464258 Prajakta Swami Exam No::B150464263 is a bonafide work carried out by them under the supervision of Prof. Guide name and it is approved for the partial fulfillment of the requirement of Savtribai Phule Pune university, Pune for the award of the degree of Bachelor of Engineering (Computer Engineering). Prof.Nivdita Rawate Prof. hod name Guide H.O.D Dept. of Computer Engg. Dept. of Computer Engg. Dr. principal name Principal Signature of Internal Examiner Signature of External Examiner
  • 3.
    Abstract Bike pooling, isthe sharing of bike journeys so that more than one person travels on a bike .Bike pooling reduces each persons travels costs such as fuel costs, and the stress of driving. Bike pooling is also seen as a more environ-mentally friendly and sustainable way to travel as sharing journeys reduces carbon emissions, traffic congestion on the roads. Authorities often encourage bike pooling, especially during high pollution periods and high fuel prices. We intent on making an ANDROID based application that will enable to let people know if vehicles are available for bike pool in their desired path they can sign in for it. This will enable people using this application to share expense. We will link aadhar card to the application for getting users true identity. People having this application on their cell phone can easily bike pool with unac-quainted people without worrying about security. G.H.R.C.O.E, Department of Computer Engineering 2018-19 I
  • 4.
    Acknowledgments It gives usgreat pleasure in presenting the preliminary project report on “BIKE SHARING ANDROID APPLICATION”. I would like to take this opportunity to thank my internal guide Prof. guide name for giving me all the help and guidance I needed. I am really grateful to them for their kind support. Their valuable suggestions were very helpful. I am also grateful to Prof. hod name, Head of Computer Engineering Department, A.I.S.S.M.S. Institute Of Information Technology for his indis- pensable support, suggestions. In the end our special thanks to Other Person Name for providing various resources such as laboratory with all needed software platforms, continuous Internet connection, for Our Project. Student name 1 Student name 2 Student name 3 Student name 4 (B.E. Computer Engg.) G.H.R.C.O.E, Department of Computer Engineering 2018-19 II
  • 5.
    Contents 1 Introduction 1 1.1Motivation . . . . . . . . . . . . . . . . . . . . . . . . . . . 2 1.1.1 Problem Definition . . . . . . . . . . . . . . . . 2 2 Literature Survey 3 3 Software Requirements Specification 7 3.1 Introduction . . . . . . . . . . . . . . . . . . . . . . . . . 8 3.1.1 Project Scope . . . . . . . . . . . . . . . . . . . . 9 3.1.2 User Classes and Characteristics . . . . . . 9 3.1.3 Assumptions and Dependencies . . . . . . . 9 3.1.4 Performance Requirements . . . . . . . . . . . 10 3.1.5 Safety Requirements . . . . . . . . . . . . . . . 10 3.1.6 Security Requirements . . . . . . . . . . . . . . 10 3.1.7 Software Quality Attributes . . . . . . . . . 10 3.2 System Requirements . . . . . . . . . . . . . . . . . . . 11 3.2.1 Software Requirements(Platform Choice ) 11 3.2.2 Hardware Requirements . . . . . . . . . . . . . 11 3.3 Analysis Models: SDLC Model to be applied . 12 3.3.1 Phases of SDLC . . . . . . . . . . . . . . . . . . . . . . 13 3.4 System Implementations Plan . . . . . . . . . . . . 14 3.4.1 Modules: . . . . . . . . . . . . . . . . . . . . . . . . . . 14 4 System Design 15 4.1 System Architecture . . . . . . . . . . . . . . . . . . . 16 4.2 Data Flow Diagrams . . . . . . . . . . . . . . . . . . . 17 4.3 Entity Relationship Diagrams . . . . . . . . . . . . 19 4.4 UML Diagrams . . . . . . . . . . . . . . . . . . . . . . . 20
  • 6.
    5 Other Specifications24 5.1 Advantages . . . . . . . . . . . . . . . . . . . . . . . . . . 25 5.2 Limitations . . . . . . . . . . . . . . . . . . . . . . . . . . 25 5.3 Applications . . . . . . . . . . . . . . . . . . . . . . . . . 25 6 Result 27 7 Conclusion And Future Work 41 8 Result 43 9 Appendix A(Problem Statement Feasibil- ity Assessment) 44 Appendix A . . . . . . . . . . . . . . . . . . . . . . . . . . . . . . . 45 9.1 Problem Statement: . . . . . . . . . . . . . . . . . . . . . . . . 45 9.2 Np-hard Np-Complete: . . . . . . . . . . . . . . . . . . . . . . 45 9.2.1 What is P? . . . . . . . . . . . . . . . . . . . . . . . 45 9.2.2 What is NP? . . . . . . . . . . . . . . . . . . . . . . 45 9.2.3 What is NP Hard? . . . . . . . . . . . . . . . . . . . 46 9.2.4 What is NP-Complete? . . . . . . . . . . . . . . . . 47 9.3 Mathematical Model: . . . . . . . . . . . . . . . . . . . . . . . 48 9.4 References . . . . . . . . . . . . . . . . . . . . . . . . . . . 50 References . . . . . . . . . . . . . . . . . . . . . . . . . . . . . . . . 50
  • 7.
    List of Figures 3.1Phases of SDLC . . . . . . . . . . . . . . . . . . . . . . . . . . 13 4.1 System Architecture . . . . . . . . . . . . . . . . . . . . . . . 16 4.2 DFD level-0 . . . . . . . . . . . . . . . . . . . . . . . . . . . . 17 4.3 DFD level-1 . . . . . . . . . . . . . . . . . . . . . . . . . . . . 18 4.4 ER diagram . . . . . . . . . . . . . . . . . . . . . . . . . . . . 19 4.5 Class diagram . . . . . . . . . . . . . . . . . . . . . . . . . . . 20 4.6 Flow diagram . . . . . . . . . . . . . . . . . . . . . . . . . . . 21 4.7 Usecase diagram . . . . . . . . . . . . . . . . . . . . . . . . . 22 4.8 Activity diagram . . . . . . . . . . . . . . . . . . . . . . . . . 23 6.1 user database . . . . . . . . . . . . . . . . . . . . . . . . . . . 28 6.2 Request database diagram . . . . . . . . . . . . . . . . . . . . 31 6.3 ride database diagram . . . . . . . . . . . . . . . . . . . . . . 32 6.4 Screen shot . . . . . . . . . . . . . . . . . . . . . . . . . . . . 33 6.5 Screen shot . . . . . . . . . . . . . . . . . . . . . . . . . . . . 34 6.6 Screen shot . . . . . . . . . . . . . . . . . . . . . . . . . . . . 35 6.7 Screen shot . . . . . . . . . . . . . . . . . . . . . . . . . . . . 36 6.8 Screen shot . . . . . . . . . . . . . . . . . . . . . . . . . . . . 37 6.9 Screen shot . . . . . . . . . . . . . . . . . . . . . . . . . . . . 38 6.10 Screen shot . . . . . . . . . . . . . . . . . . . . . . . . . . . . 39 6.11 Screen shot . . . . . . . . . . . . . . . . . . . . . . . . . . . . 40 9.1 What is P? . . . . . . . . . . . . . . . . . . . . . . . . . . . . 46 9.2 What is NP hard? . . . . . . . . . . . . . . . . . . . . . . . . 47 9.3 What is NP complete? . . . . . . . . . . . . . . . . . . . . . . 47 G.H.R.C.O.E, Department of Computer Engineering 2018-19 V
  • 8.
  • 9.
    The purpose ofthe Software Design Document is to provide a description of the de-sign of a system fully enough to allow for software development to proceed with an understanding of what is to be built and how it is expected to built. The Software De-sign Document provides information necessary to provide description of the details for the software and system to be built. The system for Bike Pooling using Android Application. First the user will register through an android device, enter his/her details to the applica- tion, and enter the location where he/she wants to reach. Then booking of bikes is done user accepts the request. After registration and booking, cur- rent location of user and consumer will be displayed and also the path for travelling showing shortest route will be displayed using GPS navigation and integrated Google maps. The user will picked up from current location and dropped to the desired destination safely with minimum cost. 1.1 Motivation lots of people refer cab for travelling around city. It was pretty much bene- ficial to people. But sometimes in particular area cabs are not available so that will prove beneficial to user, because system was time consuming and so to overcome these issues we implement this system which will beneficial ,less time consuming and useful for people for short distance journey. 1.1.1 Problem Definition To develop a system that user can easily search nearest locations of bike users and book their bike which is going along the same route with minimum fare. G.H.R.C.O.E, Department of Computer Engineering 2018-19 2
  • 10.
  • 11.
    1. Integrating bicyclingand public transport in north america AUTHOR: john pucher ralph buehler Description: This paper provides an overview of bike-transit integra- tion in large American and Canadian cities. It begins with an analysis of national trends in bike-and-ride programs such as the provision of bike racks on buses, accommodation of bikes on rail vehicles, and bike parking at rail stations and bus stops. Most of the paper, however, is devoted to case studies of bike-transit integration in six large Amer- ican cities (San Francisco, Portland, Minneapolis, Chicago, Washing- ton, and New York) and two Canadian cities (Vancouver and Toronto). Much progress has been made over the past decade in coordinating cycling with public transport, but the demand for bikeand- ride far exceeds the supply of facilities in some cities. 2. Bikeshare Pool Sizing for Bike-and-Ride Multimodal Transit AUTHOR::guominhg tang, lukasz golab Description: In shared bike and ride transit systems, commuters use shared bicycles for last mile transport between transit stations and home, and between transit stations and work locations. This requires pools of bicycles to be located near each transit stop where commuters can drop off and pick up shared bikes. We study the optimal sizing of such bicycle pools. While various problems related to vehicle pool sizing have been studied before, to the best of our knowledge this is the erst paper that considers a multimodal transportation system with a regularly scheduled public transportation backbone and shared bicycles for the erst and last mile. We present two solutions that guarantee bicycle availability with high probability, and we empirically verify their effectiveness using Monte Carlo simulations. Compared to a baseline solution, our techniques reduce the size of the bike share pool at the public transit station from 39 to 75 in the tested scenarios. 3. Reliable and Low-cost Cyclist Collision Warning System for Safer Com- mute on Urban Roads AUTHOR: Jessica Van Brummelen, Bara Emran, Kurt Yesilcimen, and Homayoun Najjaran Description: Collision warning and avoidance is a wellestablished area of research for the automotive industry. However, there is little research G.H.R.C.O.E, Department of Computer Engineering 2018-19 4
  • 12.
    towards vitally importantcollision warning systems for cyclists, who are increasingly jeopardized by motorists on urban roads, especially as quiet, fast electric vehicles become more popular. This paper describes the hardware and software of a low-cost collision warning system for cyclists. Installed on the back of a bike seat, the system consists of a single-beam laser rangefinder and two ultrasonic sensors that detect oncoming vehicles from behind, two handlebar eccentric mass vibrators that provide left and right haptic feedback to the cyclist, and a taillight that warns oncoming vehicles. 4. SecureBikeSharingSystemforMulti-modalJourney AUTHOR: Mohammad Shahriar Rahman Description: Bike sharing systems (BSSs) are getting popular in many cities of the world as an integrated part of multimodal jour- ney due to its flexibility and eco friendly nature. Future BSSs will have a pool of Internet of Things (IoT)integrated smart bikes with computation and communication capabilities. Such systems will be able to provide the service providential meantime real transformation- ally user demands, bikes and environments for improved quality of ser- vices. However, manipulation of logistics data (e.g. showing availabil- ity of bikes or parking where none may exist) and mobility operations (e.g. unauthorized tampering with service related data)may disrupt the whole service.This paper proposes a framework for secure bike sharing service under multi-modal journey environment using symmetric key encryption and digital signature. Our proposal lets a service provider to collect information from stations and external service providers, and communicate with users in a secure way so that the user gets correct information and a quality service. The proposed framework has the potential to offer enhanced quality of service through security features compared to existing systems for multi-modal transport users. 5. A prediction system for bike sharing using artificial immune system with regression trees AUTHOR: Jheng long wu, pei chann chang Description: In past years, AIS are powerful and useful algorithms to solve classification and optimal problems such as intrusion detection, scheduling and parameters optimization. However, AIS has rarely been applied in solving the prediction problem. In this paper, we propose a novel model by combining AIS with regression trees (RT) prediction system for a real world application, i.e., a bike sharing system (BSS). G.H.R.C.O.E, Department of Computer Engineering 2018-19 5
  • 13.
    The cells inAIS are the basic constituent elements and we embed RT forecasting sub-models in the AIS to form cells pool and use clone se- lection mechanism to generate cloned antibody. Therefore, AIS-RT prediction system can be applied to solve the prediction problem. Ex- periments have been conducted for AIS-RT on bike sharing system. Experimental results show that the AIS prediction system can further improve the performance of an adopted forecasting model; and further- more outperform the performances of other ensemble approaches. G.H.R.C.O.E, Department of Computer Engineering 2018-19 6
  • 14.
  • 15.
    3.1 Introduction With theincrease of environmental concerns and the congestion of roads, bike sharing has gained a lot of popularity when it comes to environment-friendly and cheap ways of travelling. Bike sharing is when two persons share a ride in one of their personal bike. Bike sharing reduces pollution since we have less bikes on the road. It’s also economic since the travel expenses are shared among the riders. Travelling alone may be stressful, so having other persons with you on a trip reduces the stress and is also the occasion to socialize and make the trip funnier. Bike sharing is an emerging urban transportation option. The bike share concept began in Europe and is now being designed, applied, and/or researched in many North American cities. A bike share transportation sys- tem is same as OLA and UBER cab system and it is useful for those people who doesn’t afford OLA and UBER It includes strategically located nearer bikes to the customer with a centralized payment and control. Customers—who wants to use this appli- cation they need smartphone because application is based on real time and they required current location of customer. After completing the ride the customer must important to share feedback because it is very important for the security purpose. Bike share pricing structures are designed to encourage short trips. For example, most bike share programs feature a thirty minute period within which there is no additional usage fee to ride the bike. Finding people to share a ride with is the challenge of Bike sharing as it is difficult to find a person going to the same place as you at a given time. Many websites and applications has been developed to help people meet to share rides. Those applications enable users to create and share their trip and find passengers. The downside of those applications is that they are usually location limited: they are available on few languages and for a limited number of countries only. Also, most of them are not socially enabled: they do not let users to share their trips on social media like Facebook. The purpose of this project is to develop an application that tries to overcome the disadvantages of the other available applications. The application is to be generic, which means that it may work for any bike share in any country in the world. Also, it is socially enabled by its integration to Facebook and possibly to other social media. Our application which is the name chosen for this application, G.H.R.C.O.E, Department of Computer Engineering 2018-19 8
  • 16.
    is also areal-time application: any person taking part of a trip can check-in the meeting point to let the other persons now he/she has arrived to the meeting point. 3.1.1 Project Scope As in todays world there is necessary to use cabs, auto for travelling purpose. But due to unavailability of cabs/autos peoples have to wait for long time. If sharing cabs are not available then it will becomes headache for peoples. So to overcome these issue we going to implement system which will allow user to book bike on sharing bases. So due to this system user time and money will save. 3.1.2 User Classes and Characteristics User: • Vehicle owner/User have to register to the system with all his/her per- sonal information (Owner name, email id, contact number, address etc.) and also information related to the vehicle.(vehicle number, vehi- cle type, vehicle model etc.) 3.1.3 Assumptions and Dependencies Bike sharing: • The application has to offer a very quick response time as the meet- ing between the driver and passengers is done through notifications. In other words, the server should be able to treat notifications and propagate them instantly. • The application should handle 1000 users sending queries at the same time. System: G.H.R.C.O.E, Department of Computer Engineering 2018-19 9
  • 17.
    • The applicationshould by extensible in order to support multiple plat- forms including Windows Phone and Web. • The application should ensure the privacy of the users including the trips they take part in, their social media accounts and their accounts. 3.1.4 Performance Requirements • The performance of the functions and every module must be well. • The overall performance of the software will enable the users to work efficiently. • Performance of encryption of data should be fast. • Performance of the providing virtual environment should be fast. 3.1.5 Safety Requirements The application is designed in modules where errors can be detected and fixed easily. This makes it easier to install and update new functionality if required. 3.1.6 Security Requirements All data will be encrypted using strong encryption algorithm and according to location encryption is done. 3.1.7 Software Quality Attributes Our software has many quality attribute that are given below:- • Adaptability: This software is adaptable by all users. G.H.R.C.O.E, Department of Computer Engineering 2018-19 10
  • 18.
    • Availability: Thissoftware is freely available to all users. The avail- ability of the software is easy for everyone. • Maintainability: After the deployment of the project if any error occurs then it can be easily maintained by the software developer. • Reliability: The performance of the software is better which will in- crease the reliability of the Software. • User Friendliness: Since, the software is a GUI application; the output generated is much user friendly in its behavior. • Integrity: Integrity refers to the extent to which access to software or data by unauthorized persons can be controlled. • Security: Users are authenticated using many security phases so reliable security is provided. • Testability: The software will be tested considering all the aspects. 3.2 System Requirements 3.2.1 Software Requirements(Platform Choice ) • Operating System : Windows 7 and above • Toolkit : Android 2.3 and above • IDE : Android studio • Java Version : J2SDK1.8 3.2.2 Hardware Requirements • Hardware : Intel I3 Processor and above G.H.R.C.O.E, Department of Computer Engineering 2018-19 11
  • 19.
    • Speed :2.80 GHz • RAM : 4 GB • Hard Disk : 40 GB • Key Board : Standard Windows Keyboard • Mobile : ANDROID • Monitor : 15 VGA color 3.3 Analysis Models: SDLC Model to be ap- plied An effective System Development Life Cycle (SDLC) should result in a high quality system that meets customer expectations, reaches completion within time and cost evaluations, and works effectively and efficiently in the current and planned Information Technology infrastructure. System Development Life Cycle (SDLC) is a conceptual model which includes policies and procedures for developing or altering systems through- out their life cycles. SDLC is used by analysts to develop an information system. SDLC includes the following activities • requirements • design • implementation • testing • deployment • operations • maintenance G.H.R.C.O.E, Department of Computer Engineering 2018-19 12
  • 20.
    3.3.1 Phases ofSDLC Systems Development Life Cycle is a systematic approach which explicitly breaks down the work into phases that are required to implement either new or modified Information System. Figure 3.1: Phases of SDLC G.H.R.C.O.E, Department of Computer Engineering 2018-19 13
  • 21.
    3.4 System ImplementationsPlan 3.4.1 Modules: 1. User: • Vehicle owner/User have to register to the system with all his/her personal information (Owner name, email id, contact number, address etc.) and also information related to the vehicle.(vehicle number, vehicle type, ve- hicle model etc.) • User renew his/her monthly pass. 2. Toll collector: • When User will go at toll booth area, then toll collector scan the QR Code of that user. • System will collect toll after scanning QR-Code. 3. System: • After User successful registration system will create separate QR Code for that user. That QR Code will contain all the information related to the user and his/her vehicle. • System verify vehicle is stolen or not. If vehicle found as stolen vehicle then system will inform to police sta- tion. • Toll amount is calculated after scanning QR-Code. • Toll amount deducted from user account. • System regenerate QR-Code after renewing monthly pass. G.H.R.C.O.E, Department of Computer Engineering 2018-19 14
  • 22.
  • 23.
    4.1 System Architecture Figure4.1: System Architecture In order to ensure a high availability and increased perfor- mance, the backbone of the application is composed of a cluster G.H.R.C.O.E, Department of Computer Engineering 2018-19 16
  • 24.
    of Loop Backservers. HA proxy has the responsibility of dis- tributing the work load over the Loop Back servers’ cluster. The cluster also facilitates scalability as we can add as many servers (scaling out) as we want if we have an increase of user. Actually, a second load balancer is available in case one of them encoun- ters a failure. At the level of the Enterprise Information System tier, a primary database receive the different queries for data persistence and access. It also replicates all the data on a sec- ondary back-up database. Both databases exchange heartbeats in order for each one to know if the other is up and working. The second database will take over the operations, in case the primary one fails. In this way we are sure that data is redundant to avoid data loss and that a database is always available and working. 4.2 Data Flow Diagrams DFD level-0: Figure 4.2: DFD level-0 G.H.R.C.O.E, Department of Computer Engineering 2018-19 17
  • 25.
    DFD level-1: Figure 4.3:DFD level-1 G.H.R.C.O.E, Department of Computer Engineering 2018-19 18
  • 26.
    4.3 Entity RelationshipDiagrams ER diagram: Figure 4.4: ER diagram G.H.R.C.O.E, Department of Computer Engineering 2018-19 19
  • 27.
    4.4 UML Diagrams Classdiagram: Figure 4.5: Class diagram Flow diagram: G.H.R.C.O.E, Department of Computer Engineering 2018-19 20
  • 28.
    Figure 4.6: Flowdiagram Usecase diagram: G.H.R.C.O.E, Department of Computer Engineering 2018-19 21
  • 29.
    Figure 4.7: Usecasediagram Activity diagram: G.H.R.C.O.E, Department of Computer Engineering 2018-19 22
  • 30.
    Figure 4.8: Activitydiagram G.H.R.C.O.E, Department of Computer Engineering 2018-19 23
  • 31.
  • 32.
    5.1 Advantages • Giventhe relatively short life of bike sharing programs in the United States. • A variety of efforts are underway in the Miami Valley to help meet that demand so the Dayton region can position itself for future economic prosperity. • Data from other cities have shown that young people are highly supportive of bike shares. • improving the convenience of the entire system. 5.2 Limitations • Time consuming process. • Transparency of system is less 5.3 Applications • The system shall be user friendly and consistent • The system shall provide attractive graphical interface for • the user The system shall allow developer access to installed G.H.R.C.O.E, Department of Computer Engineering 2018-19 25
  • 33.
    • environment Thesystem shall target customer base • This system will use to recommends bike available in near- est area of user.
  • 34.
  • 35.
    USER SIDE :The very first step of user side is Registra- tion/Login. After that login process we are directly enters into the application and then we will search the ride. When user login into application that whole information will be stored in database as well as when user request to the driver it will also stores. Figure 6.1: user database G.H.R.C.O.E, Department of Computer Engineering 2018-19 28
  • 36.
    DRIVER SIDE :The same process will done when we login as a driver. Both sides are same but when we schedule a ride then we work as a driver and if we are search for ride then we will be a user. When driver login into the application that whole information will stored at server side i.e. Database and the current location as well as destination location all things will stored in database. G.H.R.C.O.E, Department of Computer Engineering 2018-19 29
  • 38.
    database.png Figure 6.2: Requestdatabase diagram G.H.R.C.O.E, Department of Computer Engineering 2018-19 31
  • 39.
    database.png Figure 6.3: ridedatabase diagram G.H.R.C.O.E, Department of Computer Engineering 2018-19 32
  • 40.
    Figure 6.4: Screenshot G.H.R.C.O.E, Department of Computer Engineering 2018-19 33
  • 41.
    Figure 6.5: Screenshot G.H.R.C.O.E, Department of Computer Engineering 2018-19 34
  • 42.
    Figure 6.6: Screenshot G.H.R.C.O.E, Department of Computer Engineering 2018-19 35
  • 43.
    Figure 6.7: Screenshot G.H.R.C.O.E, Department of Computer Engineering 2018-19 36
  • 44.
    Figure 6.8: Screenshot G.H.R.C.O.E, Department of Computer Engineering 2018-19 37
  • 45.
    Figure 6.9: Screenshot G.H.R.C.O.E, Department of Computer Engineering 2018-19 38
  • 46.
    Figure 6.10: Screenshot G.H.R.C.O.E, Department of Computer Engineering 2018-19 39
  • 47.
    Figure 6.11: Screenshot G.H.R.C.O.E, Department of Computer Engineering 2018-19 40
  • 48.
  • 49.
    This bike sharingapplication is an application that complies to the enterprise class application principles. It is designed to be performing, scalable, extensible, and highly available. It also ensures the privacy of the user’s data and secures its access. Given that it may be improved in many ways, the application is also easily maintainable. There is no any Bike sharing application presents in India all the applications are available for renting purpose and the Cab sharing. That’s why we working on sharing application like other cab sharing applications. The result achieved in this project is a working Android application and server that perform the requirements stated in this document. It is still not ready to be deployed on the Play Store for the public. The main reason is that the server should be deployed on stronger hardware with a good Internet connec- tion. The constraint that should have been considered is that developing a server and an Android application demand a lot of work. This should be considered in the time allowed for each one of these activities. Due to this lack of time, many things can be improved in the present application. This includes a better user interface with more attractive styles. Also, adding more support for authentication systems can be an improvement. G.H.R.C.O.E, Department of Computer Engineering 2018-19 42
  • 50.
  • 51.
    CHAPTER 9 APPENDIX A(PROBLEMSTATEMENT FEASIBILITY ASSESSMENT)
  • 52.
    9.1 Problem Statement: Themost common approach for collecting tolls was to have the driver stop and pay a toll collector sitting in a tollbooth. A manual lane can process approximately 100 vehicles per hour. So there are multiple lane on toll booth. These increase the labor cost, fuel consumption, required time, financial loss. To find the stolen vehicle police need to search separately. 9.2 Np-hard Np-Complete: 9.2.1 What is P? • P is set of all decision problems which can be solved in polynomial time by a deterministic. • Since it can be solved in polynomial time, it can be verified in polynomial time. • Therefore P is a subset of NP. P: Whenever accident being met, the nearby people call the ambulance. The problem associated with this is that the victims depend on the mercy of nearby people. There is a chance that there are no people nearby the accident spot or people who are around neglects the accident. This is the flaw in the manual system. 9.2.2 What is NP? ”NP” means ”we can solve it in polynomial time if we can break the normal rules of step-by-step computing”. G.H.R.C.O.E, Department of Computer Engineering 2018-19 45
  • 53.
    Figure 9.1: Whatis P? 9.2.3 What is NP Hard? A problem is NP-hard if an algorithm for solving it can be translated into one for solving any NP-problem (nondetermin- istic polynomial time) problem. NP-hard therefore means ”at least as hard as any NP-problem,” although it might, in fact, be harder. NP-Hard: In propose system user will provide details to admin. Also user will provide the aadhar number to admin. Admin will add details and finger print to system. System will generate QR-Code and send to user email id. Only admin can add the information and photo of candidate into candidate list. User will login into system if user is already register with aadhar then user will scan QR-Code send by system on email. Then user will scan finger print. If QR-Code and finger print match into system then user can vote candidate. After voting admin can view vote and automatically identify winner candidate and result. So here in this case the ‘P’ problem is NP hard. i.e. P=NP-Hard G.H.R.C.O.E, Department of Computer Engineering 2018-19 46
  • 54.
    Figure 9.2: Whatis NP hard? 9.2.4 What is NP-Complete? • Since this amazing ”N” computer can also do anything a normal computer can, we know that ”P” problems are also in ”NP”. • So, the easy problems are in ”P” (and ”NP”), but the really hard ones are *only* in ”NP”, and they are called ”NP- complete”. • It is like saying there are things that People can do (”P”), there are things that Super People can do (”SP”), and there are things *only* Super People can do (”SP-complete”). Figure 9.3: What is NP complete? NP-Complete: We have use Bloom filtering for detection G.H.R.C.O.E, Department of Computer Engineering 2018-19 47
  • 55.
    of packet dropattack whether it is drop by itself or by hacker. Hence the ‘P’ is NP-Complete in this case. 9.3 Mathematical Model: Set theory Analysis: Consider set S of solution perspective for Bike Pooling Ap- plication. S=s,e,i,o,DD,NDD,f,success,failure s=initial state e=end state i=input o=output DD=deterministic data NDD=non deterministic data f=function() S=bike() Set of all variables is initialised to default value Input I I=name,DOB,address,gender,bike no,email id,mobile no,aadhar card no,source, destination O=u info, u source, u dest, bike available Function=get value(), display(), apply for bike() Get value()=value accepted in this function for all data member and assign to it Display()=display information , source and destination of user Apply for bike()=after login, user has to apply for the bike by provinding nec- essary detail to get the bike G.H.R.C.O.E, Department of Computer Engineering 2018-19 48
  • 56.
    success=bike is successfully failure=bikeis not available G.H.R.C.O.E, Department of Computer Engineering 2018-19 49
  • 57.
    9.4 References 1. AltaBike Share. (2011). Melbourne bike share survey. Melbourne: Author. 2. Basford, L., Reid, S., Lester, T., Thomson, J., Tolmie, A. (2002). Drivers’ perceptions of cyclists. TRL 3. Limited for the UK Department for Transport. Retrieved from http://www.southamptontriclub. 4. co.uk/storage/TRL549.pdf 5. Bauman, A.E., Rissel, C., Garrard, J., Ker, I., Speidel, R., Fishman, E. (2008). Cycling: Getting Australia 6. moving: Barriers, facilitators and interventions to get 7. Melbourne: Cycling Promotion Fund. 8. Brons, M., Givoni, M., Rietveld, P. (2009). Access to rail- way stations and its potential in increasing rail 9. use. Transportation Research Part A, 43(2), 136–149. doi: 10.1016/j.tra.2008.08.002 10. Buck, D., Buehler, R. (2011). Bike lanes and other deter- minants of capital bikeshare trips. Paper presented at 11. the Transportation Research Board Annual Meeting 2012, Washington, DC. Conference paper. 12. Retrieved from http:ralphbu.files.wordpress.com/2012/02/buck- buehler-poster-cabi-trb-2012.pdf 13. Buttner, J., Mlasowsky, H., Birkholz, T., Groper, D., Fer- nandez, A.C., Emberger, G., Banfi, M. (2011). G.H.R.C.O.E, Department of Computer Engineering 2018-19 50
  • 58.
    14. Optimising bikesharing in European cities: A handbook. Intelligent Energy Europe program (IEE). 15. Retrieved from http:www.obisproject.com palio html.run Instance=obis 16. Capital Bike Share. (2011). Capital Bikeshare E-Newsletter (June). Retrieved from http: 17. capitalbikeshare.com/news/?p=881 G.H.R.C.O.E, Department of Computer Engineering 2018-19 51