PARAMETERS:
                                                                                                                                             L = 230u
                                                                                                                                             N = {1/9.6}
                                                                                          D3                                                 N=N2/N1, L2=(N^2)*L1
PARAMETERS:
tscale = 10                                                                               Diode
                                                                                                                                             L1                  K1
                                                                                                                                             {L}                                      D2
PARAMETERS:                   DB1   Rtf                                                                                                2                   1
                                                                                                                                                                 K        V1                            VOUT
f req = 50                  Diode                                                                                                                                K_Linear             Diode
                                                                                                                                       1                   2     COUPLING = 1
Vin = 100                                                                   R11                                                              L2
                                    DB4                                     360k                                                             {N*N*L}             L1 = L1
AC_IN1                                                                                                                                                           L2 = L2

                                                                                                                                           V2
                                                                                                                                                                 0
                                                                                           D4                  R8                                                                                  R2
    Vin                      DB3     DB2                                                   Diode               100k                                        R5                         Q1       1.5MEG
    FREQ = {f req*tscale}                                                                                                                                                             MOSFET
    VAMPL = {Vin*1.414}                                                                                                                                    10

                                                                  VCC                                                          R6                                        R12                             C2     {200u/tscale}
                                                                                                                              68k
AC_IN2                                                 R9                                         C7                                                                                                     IC = {2.51*1509.53/9.53}
                                                                                                                                                                         39k
                                           C1          3MEG                                       8p
                                           1u




                                                                                                               POUT



                                                                                                                                     ZCD
                                                                                                                                                                                                                                Load
                                                                                                                                                                                                                                0.5A
                                                                                                                                                U1




                                                                                                       VCC

                                                                                                                  COMP POUT



                                                                                                                                       ZCD
                                                                                                                              GND
                                                                                                                                                TB6819AFG




                                                                                                       FB_IN



                                                                                                                              MULT

                                                                                                                                       IS
                                                      MULT
                                                                                                                                                                FB_IN

                                                                                                                      COMP

                                                                    C8        C9                       R3
                                                R10                                     D5             10k                                                      R4 100
                                                22k               47uF      0.1uF       DZ18V                                              IS
                                                        C5      IC = 17.9
                                                                                              C3       C4                      C6 3300p                                                           R1
                                                 {10n/tscale}                       {0.47u/tscale}                                                                             R7               9.53k
                                                                                                                                                                               0.11

                                                                                        IC = 3.74      {1u/tscale}
                                    0
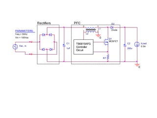
Rectifiers         PFC                        D2
                                        2        1
                                                  L1
PARAMETERS:                                                  Diode
                                        1        2
f req = 50Hz                                L2
Vin = 100Vac                                       0        Q1
                                                            MOSFET
                            C1     TB6819AFG                         C2         ILoad
   Vac, in
                            1uF
                                   Controller                        200u
                                                                                0.5A
                                   Circuit

                                                       R7



                                                                            0

電流臨界モード方式PFC制御回路図

  • 1.
    PARAMETERS: L = 230u N = {1/9.6} D3 N=N2/N1, L2=(N^2)*L1 PARAMETERS: tscale = 10 Diode L1 K1 {L} D2 PARAMETERS: DB1 Rtf 2 1 K V1 VOUT f req = 50 Diode K_Linear Diode 1 2 COUPLING = 1 Vin = 100 R11 L2 DB4 360k {N*N*L} L1 = L1 AC_IN1 L2 = L2 V2 0 D4 R8 R2 Vin DB3 DB2 Diode 100k R5 Q1 1.5MEG FREQ = {f req*tscale} MOSFET VAMPL = {Vin*1.414} 10 VCC R6 R12 C2 {200u/tscale} 68k AC_IN2 R9 C7 IC = {2.51*1509.53/9.53} 39k C1 3MEG 8p 1u POUT ZCD Load 0.5A U1 VCC COMP POUT ZCD GND TB6819AFG FB_IN MULT IS MULT FB_IN COMP C8 C9 R3 R10 D5 10k R4 100 22k 47uF 0.1uF DZ18V IS C5 IC = 17.9 C3 C4 C6 3300p R1 {10n/tscale} {0.47u/tscale} R7 9.53k 0.11 IC = 3.74 {1u/tscale} 0
  • 2.
    Rectifiers PFC D2 2 1 L1 PARAMETERS: Diode 1 2 f req = 50Hz L2 Vin = 100Vac 0 Q1 MOSFET C1 TB6819AFG C2 ILoad Vac, in 1uF Controller 200u 0.5A Circuit R7 0