Deep Venous
Thrombosis
By: Dr. Vikas Gupta
EPIDEMIOLOGY:
• 0.75-2.69 per 1000 population
• 2-7 per 1000 in elderly
• In India, 53.6% of hospitalized patients
[surgical (61.3%), medical (44.7%)] are at-risk
for VTE, still >80% of these patients do not
receive prophylaxis.
PATHOPHYSIOLOGY:
RISK FACTORS:
• Acquired risk factors Surgery Trauma (major trauma or lower – extremity injury)
• Immobility, lower – extremity paresis Cancer (active or occult)
• Cancer therapy (hormonal, chemotherapy, angiogenesis inhibitors, radiotherapy)
• Venous compression (tumor, hematoma, arterial abnormality)
• Previous VTE
• Increasing age
• Pregnancy and the postpartum period
• Estrogen-containing oral contraceptives or hormone replacement therapy
• Selective estrogen receptor modulators
• Erythropoiesis-stimulating agents
• Acute medical illness
• Inflammatory bowel disease
• Nephrotic syndrome
• Myeloproliferative disorders
• Paroxysmal nocturnal hemoglobinuria
• Obesity
• Central venous catheterizatio
• Inherited risk factors
• Factor V Leiden Mutation (most common)
• Prothrombin gene mutation (20210A)
• Protein S Deficiency
• Protein C Deficiency
• Antithrombin III Deficiency
• Hyper-homocysteinemia
PROPHYLAXIS
• All hospitalized patients within 24 hours of admission
Mechanical Methods
Passive devices- Graduated compression (elastic) stockings (GCS)
Active devices- Intermittent pneumatic compression [IPC]) devices
The use of GCS and IPC devices is recommended primarily as an adjunct to anticoagulant-based
prophylaxis in moderate to high risk patients.
Pharmacologic Methods
Aspirin- Prevent recurrent VTE in patients with an unprovoked proximal DVT following anticoagulation
cessation.
Warfarin- Started the night before surgery and continued postoperatively during the discharge period.
Heparin- Postoperative DVT prophylaxis by administering a bolus of 5000 U every 8 hours
.
• Low-molecular-weight heparins-
– Enoxaparin - Dose 30 mg SC every 12 hours, starting 12-24 hours
postoperatively
– Dalteparin - Dose 5000 IU SC daily (qd), starting 12-24 hours
postoperatively
– Danaparoid - Dose 750 U SC every 12 hours, starting 12-24 hours
postoperatively
– Nadroparin - Dose 38 U/kg SC qd, starting 12-24 hours postoperatively
– Tinzaparin - Dose 75 U/kg/d SC, starting 12-24 hours postoperatively
– Ardeparin - Dose 50 IU/kg SC every 12 hours, starting 12-24 hours
postoperatively
Fondaparinux- A dose of 2.5 mg SC daily can be started 6-8 hours
postoperatively
Bariatric patients- LMWH strategy (enoxaparin 40 mg twice daily), or
adjusted dose LMWH (0.5 mg/kg per day)
Hepatic and renal function tests should be assessed and within normal range before
starting DOACs postoperatively. For low and high bleeding risk surgery, DOAC can
be started 24 hours and 48-72 hours after surgery, respectively
Factor Xa inhibitors
Rivaroxaban - 15 mg twice daily for 3 weeks followed by 20 mg once daily
Apixaban - 10 mg twice daily for 7 days followed by 5 mg twice daily
Edoxaban - 60 mg once daily
Direct thrombin inhibitors
-- Dabigatran - 150 mg twice daily
Clinical Presentation
• Pain, limb edema or it can be asymptomatic.
• Edema is the most specific symptom of DVT.
• Peripheral pulses
• Homan's sign and Moses sign
• Phlegmasia cerulea dolens (“painful blue inflammation”).
The leg is usually markedly edematous, painful, and
cyanotic. Petechiae are often present.
• Phlegmasia alba dolens (“painful white inflammation”). The
affected extremity is often pale with poor or even absent
distal pulses. The physical findings may suggest acute
arterial occlusion, but the presence of swelling, petechiae,
and distended superficial veins point to this condition.
Acute DVT Phlegmasia alba dolens Phlegmasia cerulea dolens
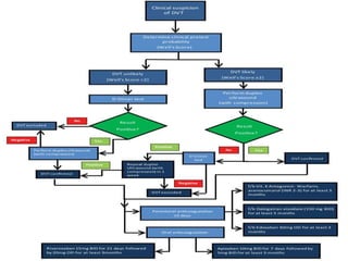
DIAGNOSIS
The Wells clinical prediction guide quantifies the pretest probability of DVT
• Clinical Parameter
• Active cancer (treatment ongoing, or within 6 months or palliative 1
• Paralysis or recent plaster immobilization of lower extremities 1
• Recently bedridden for more than 3 days or major surgery less than 4 weeks prior 1
• Localized tenderness along the distribution of the deep venous system 1
• Entire leg swelling 1
• Calf swelling more than 3 cm compared with asymptomatic leg 1
• Pitting edema (greater than asymptomatic leg) 1
• Previous DVT documented 1
• Collateral superficial veins (nonvaricose) 1
• Alternative diagnosis (as likely or greater than that of DVT) -2
Probability (2 Risk Group) Total Score # Probability of DVT %
Low risk (DVT unlikely) < 2 6%
High risk (DVT likely) 2 28%
Exclusion criteria for outpatient management are as follows:
• Suspected or proven concomitant PE
• Significant cardiovascular or pulmonary comorbidity
• Iliofemoral DVT
• Contraindications to anticoagulation
• Familial or inherited disorder of coagulation: antithrombin III
(ATIII) deficiency, prothrombin 20210A, protein C or protein S
deficiency, or factor V Leiden
• Familial bleeding disorder
• Pregnancy
• Morbid obesity (>150 kg)
• Renal failure (creatinine >2 mg/dL)
• Unavailable or unable to arrange close follow-up care
• Unable to follow instructions
• Homeless
• No contact telephone
• Geographic (too far from hospital)
• Patient/family resistant to outpatient therapy
Reversal of Anticoagulation
• Heparin
– short half-life , 60–90 minutes
– anticoagulant effect eliminated at 3-4 hours
– Protamine sulfate -1 mg for every 100 units of heparin.
IV infusion over a 10-minute period
doses not to exceed 50 mg.
• Lower molecular weight heparins
– Half-life, 4-6 h
– Protamine , reverses 60% of the drug’s effects
Duration of Anticoagulationt Therapy
• The American College of Chest Physicians (ACCP)
recommends cessation of anticoagulant therapy after 3
months of treatment in those with
(1) surgery-associated acute proximal DVT,
(2) an acute proximal DVT or PE provoked by a
nonsurgical transient risk factor, and
(3) a first unprovoked VTE and a high risk of bleeding.
(In those with a low or moderate bleeding risk, extend
anticoagulation without a scheduled stop date.)
• Indefinite therapy is recommended for patients with
recurrent episodes of venous thrombosis regardless of
the cause.
Complications of Anticoagulant Therapy
• Hemorrhagic complications
• Heparin induced thrombocytopenia-
– Type 1 HIT- 2 days after exposure
• platelet count normalizes with continued heparin therapy.
• nonimmune disorder
– Type 2 HIT- 4-10 days after exposure
• immune-mediated disorder.
• Platelet decrease more than 50% of the baseline count, even if the
platelet count is above 150 x 109/L.
• skin lesions at heparin injection sites or by acute systemic reactions
(eg, chills, fever, dyspnea, chest pain)
• Treatment-Direct thrombin inhibitors Argatroban (2 mcg/kg/min,
adjusted by the activated partial thromboplastin time (aPTT) with a
target of 1.5-3 times the baseline)
• Warfarin
– INRs of >4.5 but <10 and without clinically relevant bleeding
• cessation of VKA alone without the addition of vitamin K.
– Life-threatening bleeding with an elevated INR
• 4-factor prothrombin complex concentrates (PCCs)
• cessation of VKA
• IV vitamin K.
• Non–vitamin K antagonist oral anticoagulants (NOACs)
– Life-threatening bleeding during dabigatran therapy
• idarucizumab
• cessation of dabigatran
– Life-threatening bleeding during oral direct Xa inhibitor
• 4-factor PCC administration
• cessation of oral direct Xa inhibitor
– Life-threatening bleeding during oral direct Xa inhibitor
• coagulation factor Xa (recombinant
• cessation of oral direct Xa inhibitor
• The guidelines on optimal management of
anticoagulation therapy for venous
thromboembolism
(released on November 7, 2018, by the American Society of
Hematology (ASH)
– For patients at low to moderate risk of recurrent VTE who
require interruption of VKA therapy for invasive procedures, the
ASH guideline panel recommends against periprocedural
bridging with LMWH or UHF in favour of interruption of VKA
alone
– For patients receiving anticoagulation therapy for VTE who
survive an episode of major bleeding, the ASH guideline panel
suggests resumption of oral anticoagulation therapy within 90
days rather than discontinuation of oral anticoagulation therapy
– For patients requiring administration of inhibitors or inducers of
P-glycoprotein (P-gp) or strong inhibitors or inducers of
cytochrome P450 (CYP) enzymes, the ASH guideline panel
suggests using an alternative anticoagulant (such as vitamin K
antagonist [VKA] or LMWH) rather than a direct oral
anticoagulant (DOAC) for the treatment of VTE
– For patients transitioning from DOAC to VKA, the ASH
guideline panel suggests overlapping DOAC and VKA therapy
until the INR is within the therapeutic range over using LMWH
or UFH “bridging therapy”
– For patients with creatinine clearance of ≥50 mL/min receiving
DOAC therapy for treatment of VTE, the ASH guideline panel
agrees that good practice includes renal function monitoring
every 6 to 12 months.
– For patients with creatinine clearance of <50 mL/min receiving
DOAC therapy for treatment of VTE, the ASH guideline panel
agrees that good practice includes renal function monitoring
approximately every 3 months.
THROMBOLYSIS
• The American College of Chest Physicians (ACCP) consensus guidelines
recommend thrombolytic therapy only for patients with massive
ileofemoral vein thrombosis associated with limb ischemia or vascular
compromise
• PHARMACOLOGIC THROMBOLYSIS
– Alteplase-0.5-1 mg/hr, 12-24 hr
– Reteplase- Catheter directed infusion of 1U/hr for 18-36 hrs
– Urokinase- IV bolus 4400U/kg
• f/b 4400U/kg/hr for 1-3 days
• Intra thrombus dose- 2.50,000U IV
– f/b 500U/hr can be increased to 2000U/hr
– Streptokinase- IV bolus 2,50,000 IU
• f/b 1lac U/hr for 1-3 days
ENDOVASCULAR INTERVENTION
• Percutaneous transcatheter treatment
– catheter-directed thrombolysis,
– mechanical thrombectomy,
– angioplasty, and/or stenting
• Indications-
– Phlegmasia
– Symptomatic IVC thrombosis that responds poorly to anticoagulation
alone
– Symptomatic iliofemoral or femoropopliteal DVT in patients with a
low risk of bleeding.
• Contraindications
– Active internal bleeding
– Disseminated intravascular coagulation
– Cerebrovascular event
– Trauma
– Neurosurgery within 3 months..
SURGICAL THROMBECTOMY
• Phlegmasia cerulean dolens.
• Exposing the common femoral vein and saphenofemoral junction
through a longitudinal skin incision.
• A Fogarty catheter is passed through the clot, and the balloon is
inflated and withdrawn, along with the clot.
• Venography is mandatory to confirm the clearance of the thrombus.
• Arteriovenous fistula assist in maintaining patency by increasing
the flow velocity through a thrombogenic iliofemoral venous
segment and promoting collateral development.
• Heparin anticoagulation is usually initiated before surgery,
continued during the procedure, and maintained for 6-12 months
afterward.
• Leg compression devices are useful to maintain venous flow.
INFERIOR VENA CAVA FILTERS
• American Heart Association recommendations for inferior vena cava filters
include the following.
– Confirmed acute proximal DVT or acute PE in patient with
contraindication for anticoagulation (this remains the most common
indication for inferior vena cava filter placement)
– Recurrent thromboembolism while on anticoagulation
– Active bleeding complications requiring termination of anticoagulation
therapy
• Relative contraindications
– Large, free-floating iliofemoral thrombus in high-risk patients
– Propagating iliofemoral thrombus while on anticoagulation
– Chronic PE in patient with pulmonary hypertension and cor pulmonale
– Patient with significant fall risk
• ADJUNCTIVE MEASURES FOR ACUTE DVT MANAGEMENT
• Elastic Compression Stockings
– The Eighth ACCP Conference on Antithrombotic and Thrombolytic
Therapy observed that PTS occurs in 20-50% of patients with
objectively confirmed DVT and assigned a grade 1A recommendation
for the use of graduated elastic compression stockings for 2 years after
the onset of proximal DVT.
– The 10th ACCP recommends against the routine use of compression
stockings in patients with acute DVT to prevent postthrombotic
syndrome.
• Ambulation
– The ACCP Consensus Conference on Antithrombotic and Thrombolytic
Therapy for venous thromboembolism also recommended ambulation
as tolerated for patients with DVT. Therefore, early ambulation on day
2 after initiation of outpatient anticoagulant therapy in addition to
effective compression is strongly recommended. Early ambulation
without ECS is not recommended.
UPPER EXTREMITY DEEP VEIN
THROMBOSIS (UEDVT)
• Primary-idiopathic
• Secondary- cancer or an indwelling central venous
catheter.
• CLINICAL FINDINGS
– Asymptomatic.
– Erythema, pain, or swelling located at neck, chest, or arm
are few of the common symptoms, if present.
– In patients with significant disease, there is often
tremendous engorgement of the veins along the chest wall
or the extremity. In rare instances, phlegmasia cerulean
dolens has been reported.
•
COMPLICATIONS
• PULMONARY EMBOLISM
– Symptomatic DVT- 40% patients have silent PE at diagnosis.
– ECG- Most common sinus tachycardia.
– S1Q3T3 pattern is classic
– The arterial oxygen saturation (PaO2) lowered.
– PE is most often diagnosed by means of ventilation/perfusion lung scanning,
When the results of these studies are equivocal, the use of spiral CT scans may
be able to demonstrate intravascular thrombosis. In many institutions, the
criterion standard for diagnosing PE is pulmonary angiography.
• PARADOXIC EMBOLI
– Patients with cardiac defects (usually atrial septal defect)
– Stroke or embolization of a peripheral artery.
– Patients can present after cardiac failure
• RECURRENT DEEP VENOUS THROMBOSIS
– Without treatment- 50% recurrent DVT within 3 months.
– After anticoagulation for an unprovoked VTE event is discontinued, the
incidence is 5-15% per year.
– Presentations are similar, with pain and edema.
•POSTTHROMBOTIC SYNDROME
•Chronic complication- After months to many years
•Venous hypertension resulting from valve reflux and/or luminal
obstruction
•Patients with Iliofemoral DVT appear to be a clinically relevant subset
with acute venous thrombosis.
•Swelling, pigmentation, and lipodermatosclerosis. mild erythema and
localized induration to massive extremity swelling and ulceration
THANKYOU

Deep venous thrombosis ppt

  • 1.
  • 2.
    EPIDEMIOLOGY: • 0.75-2.69 per1000 population • 2-7 per 1000 in elderly • In India, 53.6% of hospitalized patients [surgical (61.3%), medical (44.7%)] are at-risk for VTE, still >80% of these patients do not receive prophylaxis.
  • 3.
  • 5.
    RISK FACTORS: • Acquiredrisk factors Surgery Trauma (major trauma or lower – extremity injury) • Immobility, lower – extremity paresis Cancer (active or occult) • Cancer therapy (hormonal, chemotherapy, angiogenesis inhibitors, radiotherapy) • Venous compression (tumor, hematoma, arterial abnormality) • Previous VTE • Increasing age • Pregnancy and the postpartum period • Estrogen-containing oral contraceptives or hormone replacement therapy • Selective estrogen receptor modulators • Erythropoiesis-stimulating agents • Acute medical illness • Inflammatory bowel disease • Nephrotic syndrome • Myeloproliferative disorders • Paroxysmal nocturnal hemoglobinuria • Obesity • Central venous catheterizatio • Inherited risk factors • Factor V Leiden Mutation (most common) • Prothrombin gene mutation (20210A) • Protein S Deficiency • Protein C Deficiency • Antithrombin III Deficiency • Hyper-homocysteinemia
  • 6.
    PROPHYLAXIS • All hospitalizedpatients within 24 hours of admission
  • 7.
    Mechanical Methods Passive devices-Graduated compression (elastic) stockings (GCS) Active devices- Intermittent pneumatic compression [IPC]) devices The use of GCS and IPC devices is recommended primarily as an adjunct to anticoagulant-based prophylaxis in moderate to high risk patients. Pharmacologic Methods Aspirin- Prevent recurrent VTE in patients with an unprovoked proximal DVT following anticoagulation cessation. Warfarin- Started the night before surgery and continued postoperatively during the discharge period. Heparin- Postoperative DVT prophylaxis by administering a bolus of 5000 U every 8 hours .
  • 8.
    • Low-molecular-weight heparins- –Enoxaparin - Dose 30 mg SC every 12 hours, starting 12-24 hours postoperatively – Dalteparin - Dose 5000 IU SC daily (qd), starting 12-24 hours postoperatively – Danaparoid - Dose 750 U SC every 12 hours, starting 12-24 hours postoperatively – Nadroparin - Dose 38 U/kg SC qd, starting 12-24 hours postoperatively – Tinzaparin - Dose 75 U/kg/d SC, starting 12-24 hours postoperatively – Ardeparin - Dose 50 IU/kg SC every 12 hours, starting 12-24 hours postoperatively Fondaparinux- A dose of 2.5 mg SC daily can be started 6-8 hours postoperatively Bariatric patients- LMWH strategy (enoxaparin 40 mg twice daily), or adjusted dose LMWH (0.5 mg/kg per day)
  • 9.
    Hepatic and renalfunction tests should be assessed and within normal range before starting DOACs postoperatively. For low and high bleeding risk surgery, DOAC can be started 24 hours and 48-72 hours after surgery, respectively Factor Xa inhibitors Rivaroxaban - 15 mg twice daily for 3 weeks followed by 20 mg once daily Apixaban - 10 mg twice daily for 7 days followed by 5 mg twice daily Edoxaban - 60 mg once daily Direct thrombin inhibitors -- Dabigatran - 150 mg twice daily
  • 10.
    Clinical Presentation • Pain,limb edema or it can be asymptomatic. • Edema is the most specific symptom of DVT. • Peripheral pulses • Homan's sign and Moses sign • Phlegmasia cerulea dolens (“painful blue inflammation”). The leg is usually markedly edematous, painful, and cyanotic. Petechiae are often present. • Phlegmasia alba dolens (“painful white inflammation”). The affected extremity is often pale with poor or even absent distal pulses. The physical findings may suggest acute arterial occlusion, but the presence of swelling, petechiae, and distended superficial veins point to this condition.
  • 11.
    Acute DVT Phlegmasiaalba dolens Phlegmasia cerulea dolens
  • 12.
    DIAGNOSIS The Wells clinicalprediction guide quantifies the pretest probability of DVT • Clinical Parameter • Active cancer (treatment ongoing, or within 6 months or palliative 1 • Paralysis or recent plaster immobilization of lower extremities 1 • Recently bedridden for more than 3 days or major surgery less than 4 weeks prior 1 • Localized tenderness along the distribution of the deep venous system 1 • Entire leg swelling 1 • Calf swelling more than 3 cm compared with asymptomatic leg 1 • Pitting edema (greater than asymptomatic leg) 1 • Previous DVT documented 1 • Collateral superficial veins (nonvaricose) 1 • Alternative diagnosis (as likely or greater than that of DVT) -2 Probability (2 Risk Group) Total Score # Probability of DVT % Low risk (DVT unlikely) < 2 6% High risk (DVT likely) 2 28%
  • 14.
    Exclusion criteria foroutpatient management are as follows: • Suspected or proven concomitant PE • Significant cardiovascular or pulmonary comorbidity • Iliofemoral DVT • Contraindications to anticoagulation • Familial or inherited disorder of coagulation: antithrombin III (ATIII) deficiency, prothrombin 20210A, protein C or protein S deficiency, or factor V Leiden • Familial bleeding disorder • Pregnancy • Morbid obesity (>150 kg) • Renal failure (creatinine >2 mg/dL) • Unavailable or unable to arrange close follow-up care • Unable to follow instructions • Homeless • No contact telephone • Geographic (too far from hospital) • Patient/family resistant to outpatient therapy
  • 15.
    Reversal of Anticoagulation •Heparin – short half-life , 60–90 minutes – anticoagulant effect eliminated at 3-4 hours – Protamine sulfate -1 mg for every 100 units of heparin. IV infusion over a 10-minute period doses not to exceed 50 mg. • Lower molecular weight heparins – Half-life, 4-6 h – Protamine , reverses 60% of the drug’s effects
  • 16.
    Duration of AnticoagulationtTherapy • The American College of Chest Physicians (ACCP) recommends cessation of anticoagulant therapy after 3 months of treatment in those with (1) surgery-associated acute proximal DVT, (2) an acute proximal DVT or PE provoked by a nonsurgical transient risk factor, and (3) a first unprovoked VTE and a high risk of bleeding. (In those with a low or moderate bleeding risk, extend anticoagulation without a scheduled stop date.) • Indefinite therapy is recommended for patients with recurrent episodes of venous thrombosis regardless of the cause.
  • 17.
    Complications of AnticoagulantTherapy • Hemorrhagic complications • Heparin induced thrombocytopenia- – Type 1 HIT- 2 days after exposure • platelet count normalizes with continued heparin therapy. • nonimmune disorder – Type 2 HIT- 4-10 days after exposure • immune-mediated disorder. • Platelet decrease more than 50% of the baseline count, even if the platelet count is above 150 x 109/L. • skin lesions at heparin injection sites or by acute systemic reactions (eg, chills, fever, dyspnea, chest pain) • Treatment-Direct thrombin inhibitors Argatroban (2 mcg/kg/min, adjusted by the activated partial thromboplastin time (aPTT) with a target of 1.5-3 times the baseline)
  • 18.
    • Warfarin – INRsof >4.5 but <10 and without clinically relevant bleeding • cessation of VKA alone without the addition of vitamin K. – Life-threatening bleeding with an elevated INR • 4-factor prothrombin complex concentrates (PCCs) • cessation of VKA • IV vitamin K. • Non–vitamin K antagonist oral anticoagulants (NOACs) – Life-threatening bleeding during dabigatran therapy • idarucizumab • cessation of dabigatran – Life-threatening bleeding during oral direct Xa inhibitor • 4-factor PCC administration • cessation of oral direct Xa inhibitor – Life-threatening bleeding during oral direct Xa inhibitor • coagulation factor Xa (recombinant • cessation of oral direct Xa inhibitor
  • 19.
    • The guidelineson optimal management of anticoagulation therapy for venous thromboembolism (released on November 7, 2018, by the American Society of Hematology (ASH) – For patients at low to moderate risk of recurrent VTE who require interruption of VKA therapy for invasive procedures, the ASH guideline panel recommends against periprocedural bridging with LMWH or UHF in favour of interruption of VKA alone – For patients receiving anticoagulation therapy for VTE who survive an episode of major bleeding, the ASH guideline panel suggests resumption of oral anticoagulation therapy within 90 days rather than discontinuation of oral anticoagulation therapy – For patients requiring administration of inhibitors or inducers of P-glycoprotein (P-gp) or strong inhibitors or inducers of cytochrome P450 (CYP) enzymes, the ASH guideline panel suggests using an alternative anticoagulant (such as vitamin K antagonist [VKA] or LMWH) rather than a direct oral anticoagulant (DOAC) for the treatment of VTE
  • 20.
    – For patientstransitioning from DOAC to VKA, the ASH guideline panel suggests overlapping DOAC and VKA therapy until the INR is within the therapeutic range over using LMWH or UFH “bridging therapy” – For patients with creatinine clearance of ≥50 mL/min receiving DOAC therapy for treatment of VTE, the ASH guideline panel agrees that good practice includes renal function monitoring every 6 to 12 months. – For patients with creatinine clearance of <50 mL/min receiving DOAC therapy for treatment of VTE, the ASH guideline panel agrees that good practice includes renal function monitoring approximately every 3 months.
  • 21.
    THROMBOLYSIS • The AmericanCollege of Chest Physicians (ACCP) consensus guidelines recommend thrombolytic therapy only for patients with massive ileofemoral vein thrombosis associated with limb ischemia or vascular compromise • PHARMACOLOGIC THROMBOLYSIS – Alteplase-0.5-1 mg/hr, 12-24 hr – Reteplase- Catheter directed infusion of 1U/hr for 18-36 hrs – Urokinase- IV bolus 4400U/kg • f/b 4400U/kg/hr for 1-3 days • Intra thrombus dose- 2.50,000U IV – f/b 500U/hr can be increased to 2000U/hr – Streptokinase- IV bolus 2,50,000 IU • f/b 1lac U/hr for 1-3 days
  • 22.
    ENDOVASCULAR INTERVENTION • Percutaneoustranscatheter treatment – catheter-directed thrombolysis, – mechanical thrombectomy, – angioplasty, and/or stenting • Indications- – Phlegmasia – Symptomatic IVC thrombosis that responds poorly to anticoagulation alone – Symptomatic iliofemoral or femoropopliteal DVT in patients with a low risk of bleeding. • Contraindications – Active internal bleeding – Disseminated intravascular coagulation – Cerebrovascular event – Trauma – Neurosurgery within 3 months..
  • 23.
    SURGICAL THROMBECTOMY • Phlegmasiacerulean dolens. • Exposing the common femoral vein and saphenofemoral junction through a longitudinal skin incision. • A Fogarty catheter is passed through the clot, and the balloon is inflated and withdrawn, along with the clot. • Venography is mandatory to confirm the clearance of the thrombus. • Arteriovenous fistula assist in maintaining patency by increasing the flow velocity through a thrombogenic iliofemoral venous segment and promoting collateral development. • Heparin anticoagulation is usually initiated before surgery, continued during the procedure, and maintained for 6-12 months afterward. • Leg compression devices are useful to maintain venous flow.
  • 24.
    INFERIOR VENA CAVAFILTERS • American Heart Association recommendations for inferior vena cava filters include the following. – Confirmed acute proximal DVT or acute PE in patient with contraindication for anticoagulation (this remains the most common indication for inferior vena cava filter placement) – Recurrent thromboembolism while on anticoagulation – Active bleeding complications requiring termination of anticoagulation therapy • Relative contraindications – Large, free-floating iliofemoral thrombus in high-risk patients – Propagating iliofemoral thrombus while on anticoagulation – Chronic PE in patient with pulmonary hypertension and cor pulmonale – Patient with significant fall risk
  • 26.
    • ADJUNCTIVE MEASURESFOR ACUTE DVT MANAGEMENT • Elastic Compression Stockings – The Eighth ACCP Conference on Antithrombotic and Thrombolytic Therapy observed that PTS occurs in 20-50% of patients with objectively confirmed DVT and assigned a grade 1A recommendation for the use of graduated elastic compression stockings for 2 years after the onset of proximal DVT. – The 10th ACCP recommends against the routine use of compression stockings in patients with acute DVT to prevent postthrombotic syndrome. • Ambulation – The ACCP Consensus Conference on Antithrombotic and Thrombolytic Therapy for venous thromboembolism also recommended ambulation as tolerated for patients with DVT. Therefore, early ambulation on day 2 after initiation of outpatient anticoagulant therapy in addition to effective compression is strongly recommended. Early ambulation without ECS is not recommended.
  • 27.
    UPPER EXTREMITY DEEPVEIN THROMBOSIS (UEDVT) • Primary-idiopathic • Secondary- cancer or an indwelling central venous catheter. • CLINICAL FINDINGS – Asymptomatic. – Erythema, pain, or swelling located at neck, chest, or arm are few of the common symptoms, if present. – In patients with significant disease, there is often tremendous engorgement of the veins along the chest wall or the extremity. In rare instances, phlegmasia cerulean dolens has been reported. •
  • 29.
    COMPLICATIONS • PULMONARY EMBOLISM –Symptomatic DVT- 40% patients have silent PE at diagnosis. – ECG- Most common sinus tachycardia. – S1Q3T3 pattern is classic – The arterial oxygen saturation (PaO2) lowered. – PE is most often diagnosed by means of ventilation/perfusion lung scanning, When the results of these studies are equivocal, the use of spiral CT scans may be able to demonstrate intravascular thrombosis. In many institutions, the criterion standard for diagnosing PE is pulmonary angiography. • PARADOXIC EMBOLI – Patients with cardiac defects (usually atrial septal defect) – Stroke or embolization of a peripheral artery. – Patients can present after cardiac failure • RECURRENT DEEP VENOUS THROMBOSIS – Without treatment- 50% recurrent DVT within 3 months. – After anticoagulation for an unprovoked VTE event is discontinued, the incidence is 5-15% per year. – Presentations are similar, with pain and edema.
  • 30.
    •POSTTHROMBOTIC SYNDROME •Chronic complication-After months to many years •Venous hypertension resulting from valve reflux and/or luminal obstruction •Patients with Iliofemoral DVT appear to be a clinically relevant subset with acute venous thrombosis. •Swelling, pigmentation, and lipodermatosclerosis. mild erythema and localized induration to massive extremity swelling and ulceration
  • 31.