Cytogenetic
Parvaneh Afsharian
Department of Genetics,
Royan Institute
-

-

Aging

-
9banding

-

-
DNA  Chromosomes
DNA  Chromosomes
DNA  Chromosomes
Clinical
Cytogenetic
History
• Human Chromosomes; 1882 in Tumor cells by
Walther Flemming (mitosis discoverer)

Emery & Rimon’s principles and practice of Medical
genetics (2007), Elsevier
History
• Chromosome: introduced by von Waldeyer (1888)
(colored bodies)
• ≥ 50 years later , 2n= 46

Emery & Rimon’s principles and practice of Medical
genetics (2007), Elsevier
History
• 1912: Hans von Winiwater; Spermatogonia (47)
& Oogonia (48) (XX/XO system)
• 1922: Painter: 2n= 48 or 46 (XX/XY system)
• 1956: Tjio & Levan (Hypotonic Sol)  2n= 46 in human
embryonic cells

Clinical Cytogenetic was born
Von Winiwarter H 1912, Arch Biologie
Painter TS 1922 Anat Res
Painter TS 1923 J Exp Zoology
Tjio JH & Levan A 1956 Hereditas
History
•
•
•
•
•

1956: Clinical cytogenetics
1959: +21 (France), 45,XO (UK)
1960: Ph (t(9;22)) in CML
1960s end: Banding techniques  Chr. Identification
1977: ISCN

Gilgenkrantz S et al 2003 The history of Cytogenetics. Annales de Genetique
Garcia-Sagredo JM 2008 Biochim Biophys Acta
ISCN : An International System for Human Cytogenetic
Nomenclature
Human Chromosomes:
Nomenclature & Classification
• Until 1970s: by size & centromer position
(Group Analysis, A,B,C,D,E,F,G, Sex chromosomes)
Group Analysis
A

B

C

D

F

E

G

Sex
chromosomes
Definitions
• Cytogenetics
– Visual study of chromosomes at microscopic level

• Karyotype
– Chromosome complement
– also applied to picture of chromosomes

• Idiogram
– Stylised form of karyotype
Chromosomes
• Classified according to position of centromere
• Central centromere - metacentric
• Sub-terminal centromere - acrocentric
– have satellites which contain multiple copies of genes for
ribosomal RNA on short arm

• Intermediate centromere - submetacentric
chromosome identification

bands numbered from 1, starting near the centromere
short arm on the top, long arm on the bottom
centromere location key in identification
metacentric – in center; arms about equal in length
submetacentric – arms unequal
acrocentric – centromere near one end
telocentric – centromere ‘at one end’
acrocentric – satellites on short arm
Banding techniques
Region
Band
Sub-Band
Sub-band

1p36.1

1. Metacentric

2. Sub metacentric

3. Acrocentric
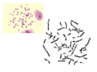
GTG banded human chromosomes with banded cartoon along side
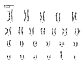
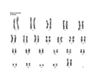
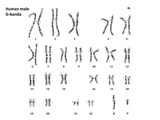
Human male
G-banda
laboratory
• Sampling (Blood: Leukocytes)
• Culturing (mitogen; medium; P/S)
• Harvesting [colcemid; hypotonic sol (KCl)
& fixative (MeOH:CH3COOH)]
• Slid spreading
• Staining (aging; banding techniques)
Day II
Genetic Counseling
•
•
•
•

Medical base
Medical genetic knowledge
Communication process
Deals with the human problems associated with:
- occurrence
- risk of occurrence of a genetic disorder in
a family
- risk of recurrence
•pedigree

Medical Genetics for the Modern Clinician,
2006, Lippincott Williams & Wilkins
Pedigree
Inheritance patterns
• Autosomal Dominant Inheritance
• Autosomal Recessive Inheritance
• X-Linked Dominant Inheritance

• X-Linked Recessive Inheritance
Medical Genetics for the Modern Clinician,
2006, Lippincott Williams & Wilkins
Check of
your practice
Banding techniques
Chromosome staining
• Q-banding – Quinacrine stain
• G-banding – Giemsa stain
• C-banding – heterochromatin regions which remain
condensed (regions near centromere are heterochromatin)
• R-banding – reverse banding
• FISH – fluorescence in situ hybridization
probes for specific genes or locations
probes tagged with fluorescent molecules
• Spectral karyotyping
probes specific for each chromosome, different colors
special procedures

C banding – staining of heterochromatin (condensed DNA)
region near centromere
High-resolution banding – staining of less condensed
chromosome regions
non-staining regions on several chromosomes – fragile
sites (fragile X – mental retardation)
FISH
Spectral
karyotyping
Spectral
karyotyping
Array CGH
• Comparative genomic hybridization (numerical
Abnormalities)
Clinical
Cytogenetics
Chromosomal
Abnormalities
Chromosomal abnormalities
Numerical

Polyploidy (triploidy, tetraploidy)
Aneuploidy (monosomy, trisomy, tetrasomy)

Structual

Translocations
Inversions
Insertions
Deletions
Rings
Isochromosomes
ESAC (Extra Structurally Abnormal Chromosome)
Numerical Chromosomal
Abnormalities
Numerical Chromosomal
Abnormalities-I
•Euploidy or polyploidy: multiple N
haploid – 1N or 23 chromosomes
diploid – 2N or 46 chromosomes
triploid – 3N or 69 chromosomes
tetraploid – 4N or 92 chromosomes (~5% spontaneous abortions)
Chromosome
abnormalities

triploid – 3N
due to ‘dispermy’
found in 15-18% of
spontaneous abortions

enlarged head
fusion of fingers &
toes
malformations of
mouth,
eyes &genitals
Partial
Hydatidiform mole
Numerical Chromosomal
Abnormalities-II
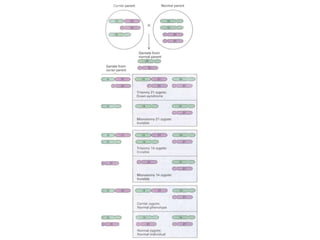
Add/Del. Aneuploidy: 45 or 47 chromosomes
Monosomy: one of a pair missing (usually lethal)

45, X
Trisomy : caused by non-disjunction

XXY (47, XXY); + 21; +18
Aneuploidy of autosomes
• Trisomy 21 – Down syndrome (47, XY, +21)
1 in 900 live births
leading cause of mental retardation and heart defects

phenotype
distinctive skin fold near eye – epicanthic fold
spots in iris – Brushfield spots
wide skull, flatter than normal at the back
tongue often furrowed and protruding
congenital heart defects in ~40% of cases
physical growth, behavior & mental development
prone to respiratory infections
leukemia (higher rate than normal)
Maternal age is a factor

Medical Genetics for the Modern Clinician, 2006,
Lippincott Williams & Wilkins
Down syndrome, trisomy 21

47,XX,+21 or 47,XY,+21
Aneuploidy of autosomes
• Trisomy 13 – Patau syndrome (47, XX, +13)
1 in 5,000 live births
condition lethal

phenotype
facial malformations
eye defects
extra fingers or toes
malformations of brain & nervous system
congenital heart defects

parental age is a factor
Medical Genetics for the Modern Clinician, 2006,
Lippincott Williams & Wilkins
Patau syndrome, trisomy 13

47,XX,+13 or 47,XY,+13
Incidence at birth 1/5,000
Patau Syndrome
Aneuploidy of autosomes
• Trisomy 18 – Edward syndrome (47, XX, +18)
1 in 3,000 live births
80% of live births are female

phenotype
small at birth, grow slowly
mentally retarded
clenched fists; 2nd & 5th fingers overlap 3rd & 4th
malformed feet; heart malformations common
parental age is a factor

Medical Genetics for the Modern Clinician, 2006,
Lippincott Williams & Wilkins
Edwards syndrome, trisomy 18

47,XX,+18 or 47,XY,+18
Incidence at birth 1/3,000
Edward Syndrome
Aneuploidy of Sex chromosomes
Abnormalities more tolerated
• Extra X/Y
Y: few genes, mostly sex determination
X: excess X is inactivated
• Monosomy X, Turners
–
–
–
–

Majority die during development
Only small proportion survive at birth
Short and infertile
1 in 2500 live birth
Sex chromosome abnormalities
• Turner Syndrome

45,XO

(female)

47, XXX

(female)

47,XXY

(male)

• Extra “Y” chromosome 47,XYY

(male)

1/2500

• Trisomy X
1/1000

• Klinefelter Syndrome
1/500

1/1000
Medical Genetics for the Modern Clinician, 2006,
Lippincott Williams & Wilkins
Structural Chromosomal
Abnormalities
Structural Chromosomal
Abnormalities
– Translocations
– Inversions
– Insertions
– Deletions
– Rings
– Isochromosomes
– ESAC
Dfinitions
• Rearrangements:
– Deletion: a segment is lost
– Duplication: a segment is doubled
– Inversion: a segment within the chromosome is
reversed
– Translocation: a segment is moved to a different
chromosome

• The origin of these rearrangements can be:
– Breakage and rejoining
– Crossing-over between repetitive DNA
Crossing-over between Repetitive
DNA
Balanced Rearrangements
Change the chromosomal gene order but do not
remove or duplicate any of the DNA of the
chromosomes
• There are two classes of balanced
rearrangements:
1. Inversion: is a rearrangement in which an internal
segment of a chromosome has been broken twice,
flipped 180 degrees, and rejoined
2. Reciprocal translocation: is a rearrangement in
which two chromosomes are each broken once,
creating acentric fragments, which then trade places
INVERSIONS
1. Paracentric: if the centromere is outside the
inverted segment
2. Pericentric: if the centromere is within the
inverted segment
Ordinarily, no genetic material is gained or lost in
an inversion
Thus an individual, whether homozygous or
heterozygous for the inversion, generally shows no
phenotypic effect.
While no genetic material is lost, if breakpoints
occur within genes, can cause mutations.
Effects of inversions at the DNA level
However, there are reproductive
consequences for the heterozygote.
This is due to problems with pairing of
homologues during meiosis.
The homologous chromosomes attempt to
align similar regions next to each other as
well as they can.
The chromosomes assume this characteristic
loop configuration
This causes no problem, unless crossing over
occurs within the inverted region
Crossing-over in paracentric inversion:
(inversion does not include the centromere)
Results:
1 normal chromosome
2 deletion chromosomes
(inviable)
1 inversion chromosome
(all genes present; viable)
Crossing-over in pericentric inversion:
(inversion includes the centromere)

Results:
1 normal chromosome
2 deletion/duplication
chromosomes
(inviable)
1 inversion chromosome
(all genes present; viable)
Since the only viable offspring are those
that result from gametes which did not
have crossovers within the inverted region,
it appears that crossing over in the
inversion has been suppressed
So this is referred to as
crossover suppression
Keep in mind that crossing over actually
does occur in this region
We just can’t observe the result in the
progeny
The genetic result is very tight linkage of
genes in an inverted segment
This may be important in the evolution of
some, or many, organisms
Why?
A species may evolve a particular set of
alleles at several genes on one
chromosome which make individuals
possessing them very well adapted.
We call this set a coadapted gene complex
Problem is, every generation meiosis and
crossing over threaten to “break up” these
coadapted gene complexes
However, if the coadapted gene complex is
within an inversion, no recombination will
occur and the alleles will travel along
together generation after generation
TRANSLOCATIONS
- Reciprocal
- Robertsonian
Usually, the term is used for exchanges of
segments between nonhomologous
chromosomes
These are interchromosomal
translocations
It is also possible to have
intrachromosomal translocations,
in which the segment stays within the
same chromosome
We will limit our attention to
interchromosomal translocations
Within these, there are 2 types: reciprocal
(or balanced) and nonreciprocal
As with inversions, translocations usually involve no
net gain or loss of genetic material
Because of this, there are usually no
phenotypic consequences for being
heterozygous.
Like other chromosomal rearrangements,
if breakpoints occur within genes, can
result in mutation of that gene.
The most frequent and important type of
translocation is the reciprocal
translocation.
Homozygotes have normal meioses.
Homologues can pair properly, and crossing
over poses no problems.
But meiosis is a problem in heterozygotes.
Homologues assume a characteristic crossshape (cruciform) arrangement at
metaphase
Disjunction can occur in 3 ways, 2 of which
produce abnormal gametes
Down Syndrome can arise from a
Robertsonian fusion between chromosome
14 and 21.

Most of chromosome 21 is translocated to
chromosome 14 - can result in Familial
Down syndrome.
Segregation of a Robertsonian Translocation

C

B
A

Gamtes always get either A or B;
50% get C.
Translocations can sometimes be harmful.
Even though there is no gain or loss of
genetic material, the change in location of
a segment may alter the regulation of a
gene in the segment.
This is especially apparent if the gene is
involved in the regulation of cell division.
Lack of proper regulation of such a gene
can result in cancer.
In which case, the gene becomes known as
an oncogene
A good example is the translocation
between chromosomes 9 and 22, creating
the “Philadelphia chromosome”
This causes about 90% of the cases of
chronic myelogenous leukemia
Origin of the Philadelphia chromosome in chronic myelogenous leukemia (CML) by a
reciprocal translocation involving chromosomes 9 and 22

Peter J. Russell, iGenetics: Copyright © Pearson Education, Inc., publishing as Benjamin Cummings.
Burkitt’s lymphoma is another example of
a cancer which is usually (90%) caused by a
translocation (8 and 14)
These are examples of the phenomenon
called position effect
The phenotype seen depends not just on
the allele of a particular gene, but also the
position of the gene in a particular
chromosome
Unbalanced rearrangements
They change the gene dosage of a part of the
affected chromosome
• Classes of unbalanced rearrangements:
1. All whole chromosome aneuploidies
2. Deletions
3. Duplications
•

The duplicated segment can end up at a different
position on the same chromosome, or even on a
different chromosome

4. Amplifications
DELETIONS
Deletions involve the loss of a chromosome
segment
Because these mutations are due to the
loss of genetic material, they cannot revert
to wild type
The effects of the deletion depend on
which genes are deleted
And on what alleles of these genes reside
on the homologous chromosome
Any genes in the deleted region are now
present in a hemizygous condition on the
homologue
If these alleles are recessive, their
phenotypes will now be expressed
This phenomenon is called
pseudodominance
Deletion Mapping
A

WT
deletion

B

C

A

B

D

E

F

a

X

F

b

c

d

e

f

a

E

b

c

d

e

f

F1:
50%

50%

A

B

C

D

a

b

c

d

A

B

a

b

&

E

c

E

F
e

All WT
f

F

d

e

f

Mutant phenotype for c and d
(c & d phenotype “uncovered
by deletion)
Several human disorders are due to
deletions.
All of these are small deletions - large
deletions apparently cannot be tolerated
Also, the deletions have their effects in
heterozygotes; homozygotes are probably
lethal
Cri du chat syndrome
Due to a deletion
of part of the
short arm of
chromosome 5
1/50,000 births

Crying babies sound like
cats; mental disability
Death by about 4 years
DUPLICATIONS
A segment of chromosome is doubled
A good example of duplication is seen in
the Bar mutants of Drosophila
Different numbers of copies of the 16A region of
the X chromosome
These duplications probably arise by the
process of unequal crossing over
Unequal crossing-over produces Bar mutants in Drosophila
As the number of duplicate copies of a
segment increases, the likelihood of unequal
crossing over also increases

Thus, once the process has started there is a
tendency over evolutionary time for the
number of copies to increase
Duplication in this way by unequal crossing
over is thought to be an important process
in the evolution of genes
If a gene is crucial to the organism, it is not
free to change much
It certainly cannot take on a new function,
since its original one is still needed
But, if a new copy of the gene is produced
by unequal crossing over, the extra copy
can evolve over time
Eventually perhaps producing a protein
with very different functions
This kind of process can result in “families”
of related genes, making similar proteins
Good examples of this are the globin
genes, which produce the alpha and beta
globin chains which comprise hemoglobin
ESAC
•
•
•
•
•
•

Extra Structurally Abnormal Chromosome
Abnormal chromosome in addition to 46
Small and difficult to identify
Sometimes called marker chromosomes
Difficult to work out effect on person
May be benign or cause serious mental handicap
Check of
your practice
Chromosome Study
(Analysis)
Karyotyping
• Staining methods to identify chromosomes
•
•
•
•

G banding
Q banding
R banding
C banding

- Giemsa
- Quinacrine
- Reverse
- Centromeric (heterochromatin)

• Ag-NOR stain

- Nucleolar Organizing Regions (active)
G banding
• Most common method used
• Chromosomes treated with trypsin
– denatures protein

• Giemsa stain
–
–
–
–

each chromosome characteristic light and dark bands
400 bands per haploid genome
Each band corresponds to 5-10 megabases
High resolution (800 bands ; prometaphase chromosome)
– use methotrexate and colchicine

• Dark bands are gene poor
G banding
•
•
•
•
•
•

Metaphase spreads
Count chromosomes in 10-15 metaphases
If mosaicism suspected, count 30
Detailed analysis of 3-5 metaphases
Used to photograph and cut out
Now computer programmes
Q banding
• Used especially for Y chromosome
abnormalities or mosaicism
• Similar pattern to G banding
– But can detect polymorphisms

• Needs fluorescent microscope
R banding
• Used to identify the
X chromosome abnormalities
• Heat chromosomes before
staining with Giemsa
• Light and dark bands
are reversed
C banding
•
•

Used to identify centromeres / heterochromatin
Heterochromatic regions
–
–

•

contain repetitive sequences
highly condensed chromatin fibres

Treat with chromosomes with
1. Acid
2. Alkali
3. Then G band
Chromosome Banding resolutions
Total bands:
10+X+18q+11p

Banding
Resolution

15
16
17
18
19
20
21
22

350
375
400
410
420
430
440
450

32-33
36

550
610

41

700
Cytovision
Applied imaging/Leica
Cytogenetics 1
Cytogenetics 1
Cytogenetics 1
Cytogenetics 1

Cytogenetics 1

  • 1.
  • 3.
  • 4.
  • 5.
  • 6.
  • 7.
  • 8.
  • 9.
    History • Human Chromosomes;1882 in Tumor cells by Walther Flemming (mitosis discoverer) Emery & Rimon’s principles and practice of Medical genetics (2007), Elsevier
  • 10.
    History • Chromosome: introducedby von Waldeyer (1888) (colored bodies) • ≥ 50 years later , 2n= 46 Emery & Rimon’s principles and practice of Medical genetics (2007), Elsevier
  • 11.
    History • 1912: Hansvon Winiwater; Spermatogonia (47) & Oogonia (48) (XX/XO system) • 1922: Painter: 2n= 48 or 46 (XX/XY system) • 1956: Tjio & Levan (Hypotonic Sol)  2n= 46 in human embryonic cells Clinical Cytogenetic was born Von Winiwarter H 1912, Arch Biologie Painter TS 1922 Anat Res Painter TS 1923 J Exp Zoology Tjio JH & Levan A 1956 Hereditas
  • 12.
    History • • • • • 1956: Clinical cytogenetics 1959:+21 (France), 45,XO (UK) 1960: Ph (t(9;22)) in CML 1960s end: Banding techniques  Chr. Identification 1977: ISCN Gilgenkrantz S et al 2003 The history of Cytogenetics. Annales de Genetique Garcia-Sagredo JM 2008 Biochim Biophys Acta
  • 13.
    ISCN : AnInternational System for Human Cytogenetic Nomenclature
  • 16.
    Human Chromosomes: Nomenclature &Classification • Until 1970s: by size & centromer position (Group Analysis, A,B,C,D,E,F,G, Sex chromosomes)
  • 17.
  • 18.
    Definitions • Cytogenetics – Visualstudy of chromosomes at microscopic level • Karyotype – Chromosome complement – also applied to picture of chromosomes • Idiogram – Stylised form of karyotype
  • 21.
    Chromosomes • Classified accordingto position of centromere • Central centromere - metacentric • Sub-terminal centromere - acrocentric – have satellites which contain multiple copies of genes for ribosomal RNA on short arm • Intermediate centromere - submetacentric
  • 22.
    chromosome identification bands numberedfrom 1, starting near the centromere short arm on the top, long arm on the bottom centromere location key in identification metacentric – in center; arms about equal in length submetacentric – arms unequal acrocentric – centromere near one end telocentric – centromere ‘at one end’ acrocentric – satellites on short arm
  • 23.
  • 24.
  • 25.
    Sub-band 1p36.1 1. Metacentric 2. Submetacentric 3. Acrocentric
  • 26.
    GTG banded humanchromosomes with banded cartoon along side
  • 27.
  • 34.
    laboratory • Sampling (Blood:Leukocytes) • Culturing (mitogen; medium; P/S) • Harvesting [colcemid; hypotonic sol (KCl) & fixative (MeOH:CH3COOH)] • Slid spreading • Staining (aging; banding techniques)
  • 36.
  • 37.
    Genetic Counseling • • • • Medical base Medicalgenetic knowledge Communication process Deals with the human problems associated with: - occurrence - risk of occurrence of a genetic disorder in a family - risk of recurrence •pedigree Medical Genetics for the Modern Clinician, 2006, Lippincott Williams & Wilkins
  • 38.
  • 39.
    Inheritance patterns • AutosomalDominant Inheritance • Autosomal Recessive Inheritance • X-Linked Dominant Inheritance • X-Linked Recessive Inheritance Medical Genetics for the Modern Clinician, 2006, Lippincott Williams & Wilkins
  • 40.
  • 42.
  • 43.
    Chromosome staining • Q-banding– Quinacrine stain • G-banding – Giemsa stain • C-banding – heterochromatin regions which remain condensed (regions near centromere are heterochromatin) • R-banding – reverse banding • FISH – fluorescence in situ hybridization probes for specific genes or locations probes tagged with fluorescent molecules • Spectral karyotyping probes specific for each chromosome, different colors
  • 47.
    special procedures C banding– staining of heterochromatin (condensed DNA) region near centromere High-resolution banding – staining of less condensed chromosome regions non-staining regions on several chromosomes – fragile sites (fragile X – mental retardation)
  • 50.
  • 51.
  • 52.
  • 53.
    Array CGH • Comparativegenomic hybridization (numerical Abnormalities)
  • 58.
  • 59.
  • 60.
    Chromosomal abnormalities Numerical Polyploidy (triploidy,tetraploidy) Aneuploidy (monosomy, trisomy, tetrasomy) Structual Translocations Inversions Insertions Deletions Rings Isochromosomes ESAC (Extra Structurally Abnormal Chromosome)
  • 61.
  • 62.
    Numerical Chromosomal Abnormalities-I •Euploidy orpolyploidy: multiple N haploid – 1N or 23 chromosomes diploid – 2N or 46 chromosomes triploid – 3N or 69 chromosomes tetraploid – 4N or 92 chromosomes (~5% spontaneous abortions)
  • 63.
    Chromosome abnormalities triploid – 3N dueto ‘dispermy’ found in 15-18% of spontaneous abortions enlarged head fusion of fingers & toes malformations of mouth, eyes &genitals
  • 64.
  • 66.
    Numerical Chromosomal Abnormalities-II Add/Del. Aneuploidy:45 or 47 chromosomes Monosomy: one of a pair missing (usually lethal) 45, X Trisomy : caused by non-disjunction XXY (47, XXY); + 21; +18
  • 68.
    Aneuploidy of autosomes •Trisomy 21 – Down syndrome (47, XY, +21) 1 in 900 live births leading cause of mental retardation and heart defects phenotype distinctive skin fold near eye – epicanthic fold spots in iris – Brushfield spots wide skull, flatter than normal at the back tongue often furrowed and protruding congenital heart defects in ~40% of cases physical growth, behavior & mental development prone to respiratory infections leukemia (higher rate than normal) Maternal age is a factor Medical Genetics for the Modern Clinician, 2006, Lippincott Williams & Wilkins
  • 70.
    Down syndrome, trisomy21 47,XX,+21 or 47,XY,+21
  • 71.
    Aneuploidy of autosomes •Trisomy 13 – Patau syndrome (47, XX, +13) 1 in 5,000 live births condition lethal phenotype facial malformations eye defects extra fingers or toes malformations of brain & nervous system congenital heart defects parental age is a factor Medical Genetics for the Modern Clinician, 2006, Lippincott Williams & Wilkins
  • 72.
    Patau syndrome, trisomy13 47,XX,+13 or 47,XY,+13 Incidence at birth 1/5,000
  • 73.
  • 74.
    Aneuploidy of autosomes •Trisomy 18 – Edward syndrome (47, XX, +18) 1 in 3,000 live births 80% of live births are female phenotype small at birth, grow slowly mentally retarded clenched fists; 2nd & 5th fingers overlap 3rd & 4th malformed feet; heart malformations common parental age is a factor Medical Genetics for the Modern Clinician, 2006, Lippincott Williams & Wilkins
  • 75.
    Edwards syndrome, trisomy18 47,XX,+18 or 47,XY,+18 Incidence at birth 1/3,000
  • 76.
  • 77.
    Aneuploidy of Sexchromosomes Abnormalities more tolerated • Extra X/Y Y: few genes, mostly sex determination X: excess X is inactivated • Monosomy X, Turners – – – – Majority die during development Only small proportion survive at birth Short and infertile 1 in 2500 live birth
  • 78.
    Sex chromosome abnormalities •Turner Syndrome 45,XO (female) 47, XXX (female) 47,XXY (male) • Extra “Y” chromosome 47,XYY (male) 1/2500 • Trisomy X 1/1000 • Klinefelter Syndrome 1/500 1/1000 Medical Genetics for the Modern Clinician, 2006, Lippincott Williams & Wilkins
  • 79.
  • 80.
    Structural Chromosomal Abnormalities – Translocations –Inversions – Insertions – Deletions – Rings – Isochromosomes – ESAC
  • 81.
    Dfinitions • Rearrangements: – Deletion:a segment is lost – Duplication: a segment is doubled – Inversion: a segment within the chromosome is reversed – Translocation: a segment is moved to a different chromosome • The origin of these rearrangements can be: – Breakage and rejoining – Crossing-over between repetitive DNA
  • 82.
  • 83.
    Balanced Rearrangements Change thechromosomal gene order but do not remove or duplicate any of the DNA of the chromosomes • There are two classes of balanced rearrangements: 1. Inversion: is a rearrangement in which an internal segment of a chromosome has been broken twice, flipped 180 degrees, and rejoined 2. Reciprocal translocation: is a rearrangement in which two chromosomes are each broken once, creating acentric fragments, which then trade places
  • 84.
  • 85.
    1. Paracentric: ifthe centromere is outside the inverted segment 2. Pericentric: if the centromere is within the inverted segment Ordinarily, no genetic material is gained or lost in an inversion Thus an individual, whether homozygous or heterozygous for the inversion, generally shows no phenotypic effect. While no genetic material is lost, if breakpoints occur within genes, can cause mutations.
  • 87.
    Effects of inversionsat the DNA level
  • 88.
    However, there arereproductive consequences for the heterozygote. This is due to problems with pairing of homologues during meiosis.
  • 89.
    The homologous chromosomesattempt to align similar regions next to each other as well as they can.
  • 90.
    The chromosomes assumethis characteristic loop configuration
  • 91.
    This causes noproblem, unless crossing over occurs within the inverted region
  • 92.
    Crossing-over in paracentricinversion: (inversion does not include the centromere) Results: 1 normal chromosome 2 deletion chromosomes (inviable) 1 inversion chromosome (all genes present; viable)
  • 93.
    Crossing-over in pericentricinversion: (inversion includes the centromere) Results: 1 normal chromosome 2 deletion/duplication chromosomes (inviable) 1 inversion chromosome (all genes present; viable)
  • 94.
    Since the onlyviable offspring are those that result from gametes which did not have crossovers within the inverted region, it appears that crossing over in the inversion has been suppressed So this is referred to as crossover suppression
  • 95.
    Keep in mindthat crossing over actually does occur in this region We just can’t observe the result in the progeny The genetic result is very tight linkage of genes in an inverted segment
  • 96.
    This may beimportant in the evolution of some, or many, organisms Why?
  • 97.
    A species mayevolve a particular set of alleles at several genes on one chromosome which make individuals possessing them very well adapted. We call this set a coadapted gene complex
  • 98.
    Problem is, everygeneration meiosis and crossing over threaten to “break up” these coadapted gene complexes
  • 99.
    However, if thecoadapted gene complex is within an inversion, no recombination will occur and the alleles will travel along together generation after generation
  • 100.
  • 101.
    Usually, the termis used for exchanges of segments between nonhomologous chromosomes These are interchromosomal translocations
  • 102.
    It is alsopossible to have intrachromosomal translocations, in which the segment stays within the same chromosome
  • 103.
    We will limitour attention to interchromosomal translocations Within these, there are 2 types: reciprocal (or balanced) and nonreciprocal
  • 104.
    As with inversions,translocations usually involve no net gain or loss of genetic material
  • 105.
    Because of this,there are usually no phenotypic consequences for being heterozygous. Like other chromosomal rearrangements, if breakpoints occur within genes, can result in mutation of that gene. The most frequent and important type of translocation is the reciprocal translocation.
  • 106.
    Homozygotes have normalmeioses. Homologues can pair properly, and crossing over poses no problems.
  • 107.
    But meiosis isa problem in heterozygotes. Homologues assume a characteristic crossshape (cruciform) arrangement at metaphase Disjunction can occur in 3 ways, 2 of which produce abnormal gametes
  • 110.
    Down Syndrome canarise from a Robertsonian fusion between chromosome 14 and 21. Most of chromosome 21 is translocated to chromosome 14 - can result in Familial Down syndrome.
  • 113.
    Segregation of aRobertsonian Translocation C B A Gamtes always get either A or B; 50% get C.
  • 114.
    Translocations can sometimesbe harmful. Even though there is no gain or loss of genetic material, the change in location of a segment may alter the regulation of a gene in the segment.
  • 115.
    This is especiallyapparent if the gene is involved in the regulation of cell division. Lack of proper regulation of such a gene can result in cancer. In which case, the gene becomes known as an oncogene
  • 116.
    A good exampleis the translocation between chromosomes 9 and 22, creating the “Philadelphia chromosome” This causes about 90% of the cases of chronic myelogenous leukemia
  • 117.
    Origin of thePhiladelphia chromosome in chronic myelogenous leukemia (CML) by a reciprocal translocation involving chromosomes 9 and 22 Peter J. Russell, iGenetics: Copyright © Pearson Education, Inc., publishing as Benjamin Cummings.
  • 118.
    Burkitt’s lymphoma isanother example of a cancer which is usually (90%) caused by a translocation (8 and 14)
  • 120.
    These are examplesof the phenomenon called position effect The phenotype seen depends not just on the allele of a particular gene, but also the position of the gene in a particular chromosome
  • 121.
    Unbalanced rearrangements They changethe gene dosage of a part of the affected chromosome • Classes of unbalanced rearrangements: 1. All whole chromosome aneuploidies 2. Deletions 3. Duplications • The duplicated segment can end up at a different position on the same chromosome, or even on a different chromosome 4. Amplifications
  • 122.
  • 123.
    Deletions involve theloss of a chromosome segment Because these mutations are due to the loss of genetic material, they cannot revert to wild type
  • 125.
    The effects ofthe deletion depend on which genes are deleted And on what alleles of these genes reside on the homologous chromosome
  • 126.
    Any genes inthe deleted region are now present in a hemizygous condition on the homologue
  • 127.
    If these allelesare recessive, their phenotypes will now be expressed This phenomenon is called pseudodominance
  • 128.
  • 129.
    Several human disordersare due to deletions. All of these are small deletions - large deletions apparently cannot be tolerated Also, the deletions have their effects in heterozygotes; homozygotes are probably lethal
  • 130.
    Cri du chatsyndrome
  • 131.
    Due to adeletion of part of the short arm of chromosome 5 1/50,000 births Crying babies sound like cats; mental disability Death by about 4 years
  • 133.
  • 134.
    A segment ofchromosome is doubled A good example of duplication is seen in the Bar mutants of Drosophila
  • 136.
    Different numbers ofcopies of the 16A region of the X chromosome
  • 137.
    These duplications probablyarise by the process of unequal crossing over
  • 138.
    Unequal crossing-over producesBar mutants in Drosophila
  • 139.
    As the numberof duplicate copies of a segment increases, the likelihood of unequal crossing over also increases Thus, once the process has started there is a tendency over evolutionary time for the number of copies to increase
  • 140.
    Duplication in thisway by unequal crossing over is thought to be an important process in the evolution of genes
  • 141.
    If a geneis crucial to the organism, it is not free to change much It certainly cannot take on a new function, since its original one is still needed
  • 142.
    But, if anew copy of the gene is produced by unequal crossing over, the extra copy can evolve over time Eventually perhaps producing a protein with very different functions
  • 143.
    This kind ofprocess can result in “families” of related genes, making similar proteins Good examples of this are the globin genes, which produce the alpha and beta globin chains which comprise hemoglobin
  • 145.
    ESAC • • • • • • Extra Structurally AbnormalChromosome Abnormal chromosome in addition to 46 Small and difficult to identify Sometimes called marker chromosomes Difficult to work out effect on person May be benign or cause serious mental handicap
  • 152.
  • 154.
  • 155.
    Karyotyping • Staining methodsto identify chromosomes • • • • G banding Q banding R banding C banding - Giemsa - Quinacrine - Reverse - Centromeric (heterochromatin) • Ag-NOR stain - Nucleolar Organizing Regions (active)
  • 156.
    G banding • Mostcommon method used • Chromosomes treated with trypsin – denatures protein • Giemsa stain – – – – each chromosome characteristic light and dark bands 400 bands per haploid genome Each band corresponds to 5-10 megabases High resolution (800 bands ; prometaphase chromosome) – use methotrexate and colchicine • Dark bands are gene poor
  • 157.
    G banding • • • • • • Metaphase spreads Countchromosomes in 10-15 metaphases If mosaicism suspected, count 30 Detailed analysis of 3-5 metaphases Used to photograph and cut out Now computer programmes
  • 158.
    Q banding • Usedespecially for Y chromosome abnormalities or mosaicism • Similar pattern to G banding – But can detect polymorphisms • Needs fluorescent microscope
  • 159.
    R banding • Usedto identify the X chromosome abnormalities • Heat chromosomes before staining with Giemsa • Light and dark bands are reversed
  • 160.
    C banding • • Used toidentify centromeres / heterochromatin Heterochromatic regions – – • contain repetitive sequences highly condensed chromatin fibres Treat with chromosomes with 1. Acid 2. Alkali 3. Then G band
  • 162.
    Chromosome Banding resolutions Totalbands: 10+X+18q+11p Banding Resolution 15 16 17 18 19 20 21 22 350 375 400 410 420 430 440 450 32-33 36 550 610 41 700
  • 163.