Concept Mapping in
Interaction Design




IFI7156 Interaction Design Methods
(Vicwood40, 2005)
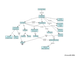
Elements of a concept map


•   Focus question

•   Concept terms

•   Linking lines

•   Labels
Role in interaction design


•   Summarizing design sessions

•   Establishing user interface vocabulary

•   Building a common understanding in a project
    team

•   Providing input for information architecture
Process
1. Identify a focus question
2. Write down main concepts
3. Choose the most general concept and categorize
   other concepts under that
4. Connect concepts with linking lines and choose
   appropriate labels
5. Introduce intermediate concepts when you have
   more than 4 concepts under any concept
Types of links

•   causal (leads to, produces)

•   explanation (is a reason for)

•   nominal (known as)

•   property (consists of, has)

•   procedure (results in, done by, way to do)

•   probable (likely, always)

•   event (comes before)

                                                 (Loganathan, 2010)
Concept mapping software



•   CmapTools: http://cmap.ihmc.us

•   Visual Understanding Environment: http://
    vue.tufts.edu
Why not mind maps?


•   Only one central
    concept

•   No linking labels

•   Typically only linear
    structure



                             (Nicoguaro, 2011)
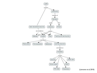
Examples
(Leinonen et al, 2010)
(Põldoja & Väljataga, 2010)
(Põldoja et al, 2011)
References
• Leinonen, T., Purma, J., Põldoja, H., & Toikkanen, T. (2010). Information Architecture and
  Design Solutions Scaffolding Authoring of Open Educational Resources. IEEE
  Transactions on Learning Technologies, 3(2), 116–128. doi:10.1109/TLT.2010.2

• Loganathan, M. (2010). Concept map vs mind map. http://www.slideshare.net/
  muralidharanl/concept-map-vs-mind-map-6287765

• Nicoguaro (2011). Mind map guidelines. http://en.wikipedia.org/wiki/
  File:MindMapGuidlines.svg

• Põldoja, H., & Väljataga, T. (2010). Externalization of a PLE: Conceptual Design of
  LeContract. In The PLE 2010 Conference Proceedings. Barcelona: Citilab.

• Põldoja, H.,Väljataga, T., Laanpere, M., & Tammets, K. (2012). Web-based self- and peer-
  assessment of teachers’ digital competencies. World Wide Web. doi:10.1007/
  s11280-012-0176-2

• Vicwood40 (2005). Concept map. http://en.wikipedia.org/wiki/File:Conceptmap.gif
Photos
• Aaron E. Silvers, http://www.flickr.com/photos/silvers/6269204209/
Hans Põldoja
hans.poldoja@tlu.ee

Interaction Design Methods
http://ifi7156.wordpress.com

Tallinn University
Institute of Informatics

This work is licensed under the Creative Commons Attribution-ShareAlike 3.0
Unported License. To view a copy of this license, visit http://creativecommons.org/
licenses/by-sa/3.0/

Concept Mapping in Interaction Design

  • 1.
    Concept Mapping in InteractionDesign IFI7156 Interaction Design Methods
  • 2.
  • 3.
    Elements of aconcept map • Focus question • Concept terms • Linking lines • Labels
  • 4.
    Role in interactiondesign • Summarizing design sessions • Establishing user interface vocabulary • Building a common understanding in a project team • Providing input for information architecture
  • 5.
    Process 1. Identify afocus question 2. Write down main concepts 3. Choose the most general concept and categorize other concepts under that 4. Connect concepts with linking lines and choose appropriate labels 5. Introduce intermediate concepts when you have more than 4 concepts under any concept
  • 6.
    Types of links • causal (leads to, produces) • explanation (is a reason for) • nominal (known as) • property (consists of, has) • procedure (results in, done by, way to do) • probable (likely, always) • event (comes before) (Loganathan, 2010)
  • 7.
    Concept mapping software • CmapTools: http://cmap.ihmc.us • Visual Understanding Environment: http:// vue.tufts.edu
  • 8.
    Why not mindmaps? • Only one central concept • No linking labels • Typically only linear structure (Nicoguaro, 2011)
  • 9.
  • 10.
  • 11.
  • 12.
  • 13.
    References • Leinonen, T.,Purma, J., Põldoja, H., & Toikkanen, T. (2010). Information Architecture and Design Solutions Scaffolding Authoring of Open Educational Resources. IEEE Transactions on Learning Technologies, 3(2), 116–128. doi:10.1109/TLT.2010.2 • Loganathan, M. (2010). Concept map vs mind map. http://www.slideshare.net/ muralidharanl/concept-map-vs-mind-map-6287765 • Nicoguaro (2011). Mind map guidelines. http://en.wikipedia.org/wiki/ File:MindMapGuidlines.svg • Põldoja, H., & Väljataga, T. (2010). Externalization of a PLE: Conceptual Design of LeContract. In The PLE 2010 Conference Proceedings. Barcelona: Citilab. • Põldoja, H.,Väljataga, T., Laanpere, M., & Tammets, K. (2012). Web-based self- and peer- assessment of teachers’ digital competencies. World Wide Web. doi:10.1007/ s11280-012-0176-2 • Vicwood40 (2005). Concept map. http://en.wikipedia.org/wiki/File:Conceptmap.gif
  • 14.
    Photos • Aaron E.Silvers, http://www.flickr.com/photos/silvers/6269204209/
  • 15.
    Hans Põldoja hans.poldoja@tlu.ee Interaction DesignMethods http://ifi7156.wordpress.com Tallinn University Institute of Informatics This work is licensed under the Creative Commons Attribution-ShareAlike 3.0 Unported License. To view a copy of this license, visit http://creativecommons.org/ licenses/by-sa/3.0/