Changes in the Hydrosphere
Data collection
and
presentation by
Carl Denef
Deep ocean temperature and ocean heat
content
 Oceans absorb >93 % of global warming. Since ocean circulation
redistributes heat energy over the globe, increased ocean heat content
will globally affect climate.
2
Ocean heat content
 Ocean heat content is in the order of
1022 Joules. It is steadily increasing
since 1970. The figure (from EPA )
shows the changes in ocean heat
content, as compared against the
1971-2000 average, which is set at
zero for reference. The lines were
calculated independently by three
agencies: the National Oceanic and
Atmospheric Administration (NOAA),
Australia's Commonwealth Scientific
and Industrial Research Organisation
(CSIRO), and Japan's Agency for
Marine-Earth Science and
Technology (JAMSTEC).
 Data sources: CSIRO, 2012; 3
JAMSTEC, 2012; 4 NOAA, 2012 5
Read more
3
Temperature rise in the upper 700 m ocean layer
 Average temperature of water,
between 0 and 700 m deep, has
increased between 1971 and
2010. Notice in the Figure that 1)
temperature anomaly is greater at
higher latitudes, 2) temperature
decreases with depth but warming
is seen up to 700 m deep and 3)
warming is greater in the Northern
than in the Southern Hemisphere,
just as global surface temperature
is.
The lower panel also shows the
distribution of the averaged
absolute temperatures (black
contours in °C).
From IPCC AR5 Figure 3.1
4
Temperature rise in deep ocean basins
 The Figure shows mean warming rate (°C/decade; see color bar within the Figure) of deep
ocean basins (thin black outlines) at a depth below 4000 m for 1992–2005. Stippled zones
are not significantly different from zero at 95% confidence. Purple line is Sub-Antarctic
Front.
 Notice the higher warming in the southern deep oceans. This can be explained by the
thermohaline circulation that brings warmer upper water from the Atlantic ocean to cold
deep waters in the Southern Hemisphere.
From IPCC AR5 Figure 3.35
Storage of anthropogenic CO2 by oceans
 The oceans play a crucial role in mitigating the effects of anthropogenic CO2
(Cant) emissions on the climate system, as oceans take up and store CO2 in water and
living organisms (photosynthesis).
 Cant uptake and storage by oceans is assessed by making the inventory of cumulative
storage (called ‘column inventory’) since the beginning of the industrial era and by
calculating the rate of uptake. The latter allows to see changes in uptake rate over
time, which is important for climate change understanding and predictions.
 The rate-limiting step of Cant uptake is not the transfer rate from the atmosphere to
sea water (~1 year equilibration time), but the transport and mixing proces of Cant
into the ocean interior and the storage into deep ocean water. CO2 taken up in one
region can be moved by ocean circulation in a different region. Due to the
thermohaline circulation, movement of Cant into the deep ocean is restricted to a few
locations, where it is stored until ocean flow brings it back to the surface in a remote
place. This is a slow process. Reappearance of the oldest waters may take more
than thousand years (see slide on thermohaline circulation).
 Because of these slow mixing and transportation characteristics atmospheric CO2 is
not in equilibrium with ocean CO2 as long as Cant emissions remain increasing.
6
Column inventory of anthropogenic CO2 in oceans
 Several independent methods exist to calculate total Cant column inventories. It was found
that in 1994 ~107-118 gigatons had been stored in the oceans (~1/3 of the Cant emissions
during the industrial era until then).
 Storage is very unevenly distributed. The highest inventories are found in the locations
where intermediate waters (between upper and deep waters) are moving Cant into the ocean
interior. More than 23% of the inventory can be found in the North Atlantic, a region
covering only ~15% of the global ocean. By contrast, the region south of 50°S represents
approximately the same ocean area but only has ~9% of the global inventory.
Map of the column
inventory of anthropogenic
CO2 in 1994 (Sabine et al.,
2004). From NOAA PMEL
Carbon program
7
Rate of anthropogenic CO2 storage in oceans
 Between 2000 to 2010 Cant storage was 2.3 [1.7 -
2.9] Gt Carbon equivalents/year. This amounts to
roughly 25% of total anthropogenic carbon
emissions/year. Cant storage rate of CO2 in oceans
differs widely by region, with the north Atlantic and
southern oceans being much more active. The Figure
shows the regional distribution of the storage rate
(mols/m2/year) averaged over 1980–2005 [See
Reference].
Source
8
Is the ocean sink of CO2 decreasing?
 The uptake of CO2 into the oceans has been increasing over the years together with
the increase of atmospheric CO2 and the absorbed fraction of CO2 has stayed
constant, and as off 2010, there is no tendence that it is decreasing (Nature, 488, 70-
72, 2012).However, with increasing temperature of the oceans, the fraction stored in
the ocean could decrease in the future, as ocean warming reduces the solubility of
CO2 in seawater and, thus, the amount of CO2 the oceans can absorb from the
atmosphere. If preindustrial CO2 concentrations would double and temperature would
increase with 2°C , seawater would absorb about 10% less CO2 than it would with no
temperature change. Thus, a warmer ocean has less capacity to remove CO2 from
the atmosphere, resulting in a positive feedback on warming.
Temperature
Dissolved
CO2 volume
per volume
H2O
grams CO2
per
100 ml H2O
14 °C 1.050 0.2032
30 °C 0.655 0.1257
9
Ocean acidification by CO2
 Atmospheric CO2 dissolves in water (aq). The following dissociations and
chemical equilibria are then quickly formed:
 The H+ ion concentration determines the acidity, which is expressed as pH
(log H+ ion concentration)
 The preindustrial surface ocean pH was ~8.25. Between 1751 and 1994 pH
decreased (acidification) to ~8.14,[4] representing an increase of almost
30% in H+ ion concentration.[5][6]
10
 This Figure shows the relationship between
changes in ocean CO2 levels (expressed as
‘partial pressure’), pH and carbonate ion
concentration. Notice the superposition of
seasonal cycles above the linear trends.
 The data come from 3 subtropical stations in
the North Atlantic and North Pacific Oceans.
a) Bermuda Atlantic (BATS, 31°40′N,
64°10′W) (green) and Hydrostation S (32°10′,
64°30′W) from 1983 to present;
b) Hawaii Ocean (HOT) at Station ALOHA (A
Long-term Oligotrophic Habitat Assessment;
22°45′N, 158°00′W; (orange) from 1988 to
present and;
c) European Station (ESTOC, 29°10′N,
15°30′W) (blue) from 1994 to present.
Atmospheric pCO2 from Hawaii is shown in
the top panel (black) .
Ocean acidification (decrease in pH) is
deleterious to ocean ecosystems due to a
decrease in carbonate ions that are
necessary for shell development
Read more
From IPCC AR5 Figure 3.18
11
Sea level rise
 Global mean sea level (GMSL) is defined as the height of the sea with respect to a
land benchmark and averaged over a period of time (such as a month or a year).
GMSL is determined by the distribution of land and ocean basins over the globe,
water mass, water temperature, water flow from rivers and ice, evaporation and
precipitation. Sea level change is measured from tide gauges, and since 1992
also by satellite altimeters [27][28] A change in GMSL can result from a real change in
sea level, or from a change in the height of the land on which the tide gauge
operates. Satellite data are based solely on measured sea level.
 The long-term tide gauge data include a small correction factor because the size
and shape of the oceans are changing slowly over time (see next slide).
 Regional sea level may differ substantially from the global average, as a result of
changes in dynamical redistribution of water masses, winds, air pressure, air-sea
heat, freshwater fluxes, and ocean currents (see next slide).
 Time scales: Mass added to the ocean propagates rapidly around the globe such
that all regions experience a sea level change within days, while an influx of
freshwater changes ocean temperature and salinity and thus changes ocean
currents; these processes take decades to propagate around the globe (IPCC AR5
chapt. 13).
12
Natural factors affecting sea level
 Over short time periods: Local mean sea level (LMSL) can change in response
to waves, tides, winds, storm surges, evaporation and precipitation, water runoff
from rivers and floods, atmospheric pressure, ocean currents, local ocean
temperature changes and salinity (density). Regional differences in the strength of
gravity also affect sea level.
 On the timescale of years and decades, sea level may show considerable
variability as a consequence of climate variability.[29] For example, approximately a
10 mm rise and fall of global mean sea level accompanied the 1997–1998 El Nino
event, and a temporary 5 mm fall accompanied the 2010–2011 event.[30]
 Over millenia, vertical movements of land occur because of glacial isostatic
adjustment (GIA) of the Earth’s mantle to the melting of ice sheets since the last
Ice Age peak (20,000 years ago). The weight of the ice sheet depresses the
underlying land, and when ice melts away, the land slowly rebounds upwards while
the ocean basins deepen. For example, GIA causes a steady fall in sea level
recorded at Stockholm.
Read more
13
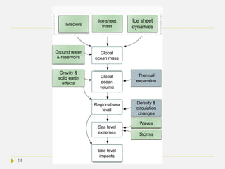
Glaciers
Ice sheet
dynamics
Ground water
& reservoirs
Gravity &
solid earth
effects
Thermal
expansion
Density &
circulation
changes
Waves
Storms
Global
ocean
volume
Global
ocean mass
Regional sea
level
Sea level
extremes
Sea level
impacts
Ice sheet
mass
14
Interannual variablility in regional sea level
 In certain areas of the World there is a 6-7 fold interannual variation in local sea level.
This is relevant to future consequences of sea level rise, as the potential impact will be
greater in these more vulnerable regions. Sea level rise has already led to a significant
increase in the return frequency of ‘extreme high sea levels’ at many locations. (IPCC
AR5 ch. 13).
 The Figure below shows interannual sea level variability (mm) as calculated in climate
models from increased ocean heat uptake data and changes in the wind forcing
(CMIP5 multi-model ensemble of 21 models), for the period 1951–2005. From IPCC
AR5, Figure 13.15
15
Global sea level rise
 There is a steady increase in sea level of the World's oceans since 1880, as measured
by long-term tide gauge measurements and recent satellite measurements. These
changes are due to thermal expansion of the ocean water and to an increase of ocean
mass. Ocean mass increase is the consequence of fresh water delivery to the oceans
from land ice melting and river run-off. The contribution of the latter is larger than that of
thermal expansion. At present, the magnitude of ice melting contribution from glaciers is
considerably larger than that from Greenland and Antarctica. Read more
From IPCC AR5 Figure 4.25.
16

Tide gauge reconstructions from Ray
and Douglas (2011) (blue), Church
and White (2011) (orange), and
Jevrejeva et al. (submitted) (light
green line), relative to the mean for
1900–1905..
Sattelite altimetry data sets from five
groups (CU, NOAA, GSFC, AVISO,
CSIRO) with mean shown as black
line.
Figures are from IPCC AR5 Figure 13.3.
17
Sea level rise compared to preindustrial level
 Palaeoclimate reconstructions showed that sea level was relatively constant during
the last 3000 years (see IPCC AR5 Figure 13.3a). A rapid rise in sea level is seen
since 1880.
The Figure shows palaeo data reconstructions since
1700 (blue color), comparzed to tide gauge data at
different places: Green and light green = North
Carolina (Kemp et al., 2011), orange = Iceland
(Gehrels et al., 2006), purple = New Zealand (Gehrels
et al., 2008), dark green = Tasmania (Gehrels et al.,
2012), brown = Nova Scotia (Gehrels et al.,2005).The
effects of glacial isostatic adjustment (GIA) have been
removed from these records.
From IPCC AR5 Figure 13.3
18
Sea level rise is not uniform around the world
 The Figure shows the
mean rates of sea level
change in different regions
of the globe. Red lines
represent the global mean
sea level change to better
depict the local specific
changes.
 Notice the striking higher
sea level rise in the
Western Pacific near
Manilla and Indonesia and
a decrease in the Eastern
Pacific and in Stockholm.
The sea level decrease in
Stockholm is the
consequence of glacial
isostatic adjustment
(GIA). The large rates of
sea level rise in the
Western tropical Pacific and
of sea level fall in the
Eastern Pacific is due to an increase in the strength of the trade
winds in the central and Eastern tropical Pacific. The winds blow
water towards the Western Pacific. From IPCC AR5 FAQ13.1, Figure 1
19
Factors aggravating impacts of sea level rise
1. Tide and storms. While inundation may not occur at present sea level rise under
normal weather conditions, serious floods may result from the combination of sea
level rise, tides, excessive rain and storm surges
2. Land subsidence (sinking of land). The greater rate of sea level rise relative to the
global mean at Manila is dominated by land subsidence caused by intensive ground
water pumping. Anthropogenic activities, such as the extraction of ground water or
hydrocarbons, is common in many coastal regions, in particular in large river deltas,
where high population density causes a high vulnerability to such events.
/
Source
20
Precipitation
Long-term
measurements of
precipitation are
available only for
land areas.
Satellites measure
precipitation over
both ocean and
land, but are only
available since
1979.
 Rain near the village of Lunde, north of Funen, Denmark. Photo by:
Malene Thyssen, http://commons.wikimedia.org/wiki/User:Malene, GNU
Free Documentation License.
21
Global specific humidity
 A warmer world is expected to be a moister
one, because warmer air holds more water
vapor. Global analyses show that specific
humidity, which measures the amount of water
vapor in the atmosphere, has indeed
increased in the troposphere over both land
and oceans.
 From IPCC AR5 Figure 2.30 and 2.31
22
Global precipitation anomalies
 According to IPCC AR5 there is
uncertainty in the observed changes
in globally averaged annual
precipitation, particularly in the early
20th century due to the lack of
spatial coverage in many parts of the
World. However, if precipitation is
examined at the regional level,
there is a statistically significant
increase in precipitation at mid- and
higher latitudes and a decrease at
lower latitudes, in areas where
long-term data are available.
 The Figure shows global precipitation
trends over oceans at 75°S–75°N
latitudes, relative to the 1979–2008
period.
From IPCC AR5 Figure 3.7
23
 This Figure shows statistically significant regional increases of precipitation over land.
24
(From IPCC AR5 Figure 2.29)
Precipitation anomalies in Europe
 Annual precipitation trends since
1950 show an increase by up to
70 mm per decade in north-
eastern and north-western
Europe and a decrease by up to
70 mm in southern Europe.
25
From European Environment Agency
View more slide shows on climate
changes in the hydrosphere

Climate change: Changes in the hydrosphere

  • 1.
    Changes in theHydrosphere Data collection and presentation by Carl Denef
  • 2.
    Deep ocean temperatureand ocean heat content  Oceans absorb >93 % of global warming. Since ocean circulation redistributes heat energy over the globe, increased ocean heat content will globally affect climate. 2
  • 3.
    Ocean heat content Ocean heat content is in the order of 1022 Joules. It is steadily increasing since 1970. The figure (from EPA ) shows the changes in ocean heat content, as compared against the 1971-2000 average, which is set at zero for reference. The lines were calculated independently by three agencies: the National Oceanic and Atmospheric Administration (NOAA), Australia's Commonwealth Scientific and Industrial Research Organisation (CSIRO), and Japan's Agency for Marine-Earth Science and Technology (JAMSTEC).  Data sources: CSIRO, 2012; 3 JAMSTEC, 2012; 4 NOAA, 2012 5 Read more 3
  • 4.
    Temperature rise inthe upper 700 m ocean layer  Average temperature of water, between 0 and 700 m deep, has increased between 1971 and 2010. Notice in the Figure that 1) temperature anomaly is greater at higher latitudes, 2) temperature decreases with depth but warming is seen up to 700 m deep and 3) warming is greater in the Northern than in the Southern Hemisphere, just as global surface temperature is. The lower panel also shows the distribution of the averaged absolute temperatures (black contours in °C). From IPCC AR5 Figure 3.1 4
  • 5.
    Temperature rise indeep ocean basins  The Figure shows mean warming rate (°C/decade; see color bar within the Figure) of deep ocean basins (thin black outlines) at a depth below 4000 m for 1992–2005. Stippled zones are not significantly different from zero at 95% confidence. Purple line is Sub-Antarctic Front.  Notice the higher warming in the southern deep oceans. This can be explained by the thermohaline circulation that brings warmer upper water from the Atlantic ocean to cold deep waters in the Southern Hemisphere. From IPCC AR5 Figure 3.35
  • 6.
    Storage of anthropogenicCO2 by oceans  The oceans play a crucial role in mitigating the effects of anthropogenic CO2 (Cant) emissions on the climate system, as oceans take up and store CO2 in water and living organisms (photosynthesis).  Cant uptake and storage by oceans is assessed by making the inventory of cumulative storage (called ‘column inventory’) since the beginning of the industrial era and by calculating the rate of uptake. The latter allows to see changes in uptake rate over time, which is important for climate change understanding and predictions.  The rate-limiting step of Cant uptake is not the transfer rate from the atmosphere to sea water (~1 year equilibration time), but the transport and mixing proces of Cant into the ocean interior and the storage into deep ocean water. CO2 taken up in one region can be moved by ocean circulation in a different region. Due to the thermohaline circulation, movement of Cant into the deep ocean is restricted to a few locations, where it is stored until ocean flow brings it back to the surface in a remote place. This is a slow process. Reappearance of the oldest waters may take more than thousand years (see slide on thermohaline circulation).  Because of these slow mixing and transportation characteristics atmospheric CO2 is not in equilibrium with ocean CO2 as long as Cant emissions remain increasing. 6
  • 7.
    Column inventory ofanthropogenic CO2 in oceans  Several independent methods exist to calculate total Cant column inventories. It was found that in 1994 ~107-118 gigatons had been stored in the oceans (~1/3 of the Cant emissions during the industrial era until then).  Storage is very unevenly distributed. The highest inventories are found in the locations where intermediate waters (between upper and deep waters) are moving Cant into the ocean interior. More than 23% of the inventory can be found in the North Atlantic, a region covering only ~15% of the global ocean. By contrast, the region south of 50°S represents approximately the same ocean area but only has ~9% of the global inventory. Map of the column inventory of anthropogenic CO2 in 1994 (Sabine et al., 2004). From NOAA PMEL Carbon program 7
  • 8.
    Rate of anthropogenicCO2 storage in oceans  Between 2000 to 2010 Cant storage was 2.3 [1.7 - 2.9] Gt Carbon equivalents/year. This amounts to roughly 25% of total anthropogenic carbon emissions/year. Cant storage rate of CO2 in oceans differs widely by region, with the north Atlantic and southern oceans being much more active. The Figure shows the regional distribution of the storage rate (mols/m2/year) averaged over 1980–2005 [See Reference]. Source 8
  • 9.
    Is the oceansink of CO2 decreasing?  The uptake of CO2 into the oceans has been increasing over the years together with the increase of atmospheric CO2 and the absorbed fraction of CO2 has stayed constant, and as off 2010, there is no tendence that it is decreasing (Nature, 488, 70- 72, 2012).However, with increasing temperature of the oceans, the fraction stored in the ocean could decrease in the future, as ocean warming reduces the solubility of CO2 in seawater and, thus, the amount of CO2 the oceans can absorb from the atmosphere. If preindustrial CO2 concentrations would double and temperature would increase with 2°C , seawater would absorb about 10% less CO2 than it would with no temperature change. Thus, a warmer ocean has less capacity to remove CO2 from the atmosphere, resulting in a positive feedback on warming. Temperature Dissolved CO2 volume per volume H2O grams CO2 per 100 ml H2O 14 °C 1.050 0.2032 30 °C 0.655 0.1257 9
  • 10.
    Ocean acidification byCO2  Atmospheric CO2 dissolves in water (aq). The following dissociations and chemical equilibria are then quickly formed:  The H+ ion concentration determines the acidity, which is expressed as pH (log H+ ion concentration)  The preindustrial surface ocean pH was ~8.25. Between 1751 and 1994 pH decreased (acidification) to ~8.14,[4] representing an increase of almost 30% in H+ ion concentration.[5][6] 10
  • 11.
     This Figureshows the relationship between changes in ocean CO2 levels (expressed as ‘partial pressure’), pH and carbonate ion concentration. Notice the superposition of seasonal cycles above the linear trends.  The data come from 3 subtropical stations in the North Atlantic and North Pacific Oceans. a) Bermuda Atlantic (BATS, 31°40′N, 64°10′W) (green) and Hydrostation S (32°10′, 64°30′W) from 1983 to present; b) Hawaii Ocean (HOT) at Station ALOHA (A Long-term Oligotrophic Habitat Assessment; 22°45′N, 158°00′W; (orange) from 1988 to present and; c) European Station (ESTOC, 29°10′N, 15°30′W) (blue) from 1994 to present. Atmospheric pCO2 from Hawaii is shown in the top panel (black) . Ocean acidification (decrease in pH) is deleterious to ocean ecosystems due to a decrease in carbonate ions that are necessary for shell development Read more From IPCC AR5 Figure 3.18 11
  • 12.
    Sea level rise Global mean sea level (GMSL) is defined as the height of the sea with respect to a land benchmark and averaged over a period of time (such as a month or a year). GMSL is determined by the distribution of land and ocean basins over the globe, water mass, water temperature, water flow from rivers and ice, evaporation and precipitation. Sea level change is measured from tide gauges, and since 1992 also by satellite altimeters [27][28] A change in GMSL can result from a real change in sea level, or from a change in the height of the land on which the tide gauge operates. Satellite data are based solely on measured sea level.  The long-term tide gauge data include a small correction factor because the size and shape of the oceans are changing slowly over time (see next slide).  Regional sea level may differ substantially from the global average, as a result of changes in dynamical redistribution of water masses, winds, air pressure, air-sea heat, freshwater fluxes, and ocean currents (see next slide).  Time scales: Mass added to the ocean propagates rapidly around the globe such that all regions experience a sea level change within days, while an influx of freshwater changes ocean temperature and salinity and thus changes ocean currents; these processes take decades to propagate around the globe (IPCC AR5 chapt. 13). 12
  • 13.
    Natural factors affectingsea level  Over short time periods: Local mean sea level (LMSL) can change in response to waves, tides, winds, storm surges, evaporation and precipitation, water runoff from rivers and floods, atmospheric pressure, ocean currents, local ocean temperature changes and salinity (density). Regional differences in the strength of gravity also affect sea level.  On the timescale of years and decades, sea level may show considerable variability as a consequence of climate variability.[29] For example, approximately a 10 mm rise and fall of global mean sea level accompanied the 1997–1998 El Nino event, and a temporary 5 mm fall accompanied the 2010–2011 event.[30]  Over millenia, vertical movements of land occur because of glacial isostatic adjustment (GIA) of the Earth’s mantle to the melting of ice sheets since the last Ice Age peak (20,000 years ago). The weight of the ice sheet depresses the underlying land, and when ice melts away, the land slowly rebounds upwards while the ocean basins deepen. For example, GIA causes a steady fall in sea level recorded at Stockholm. Read more 13
  • 14.
    Glaciers Ice sheet dynamics Ground water &reservoirs Gravity & solid earth effects Thermal expansion Density & circulation changes Waves Storms Global ocean volume Global ocean mass Regional sea level Sea level extremes Sea level impacts Ice sheet mass 14
  • 15.
    Interannual variablility inregional sea level  In certain areas of the World there is a 6-7 fold interannual variation in local sea level. This is relevant to future consequences of sea level rise, as the potential impact will be greater in these more vulnerable regions. Sea level rise has already led to a significant increase in the return frequency of ‘extreme high sea levels’ at many locations. (IPCC AR5 ch. 13).  The Figure below shows interannual sea level variability (mm) as calculated in climate models from increased ocean heat uptake data and changes in the wind forcing (CMIP5 multi-model ensemble of 21 models), for the period 1951–2005. From IPCC AR5, Figure 13.15 15
  • 16.
    Global sea levelrise  There is a steady increase in sea level of the World's oceans since 1880, as measured by long-term tide gauge measurements and recent satellite measurements. These changes are due to thermal expansion of the ocean water and to an increase of ocean mass. Ocean mass increase is the consequence of fresh water delivery to the oceans from land ice melting and river run-off. The contribution of the latter is larger than that of thermal expansion. At present, the magnitude of ice melting contribution from glaciers is considerably larger than that from Greenland and Antarctica. Read more From IPCC AR5 Figure 4.25. 16
  • 17.
     Tide gauge reconstructionsfrom Ray and Douglas (2011) (blue), Church and White (2011) (orange), and Jevrejeva et al. (submitted) (light green line), relative to the mean for 1900–1905.. Sattelite altimetry data sets from five groups (CU, NOAA, GSFC, AVISO, CSIRO) with mean shown as black line. Figures are from IPCC AR5 Figure 13.3. 17
  • 18.
    Sea level risecompared to preindustrial level  Palaeoclimate reconstructions showed that sea level was relatively constant during the last 3000 years (see IPCC AR5 Figure 13.3a). A rapid rise in sea level is seen since 1880. The Figure shows palaeo data reconstructions since 1700 (blue color), comparzed to tide gauge data at different places: Green and light green = North Carolina (Kemp et al., 2011), orange = Iceland (Gehrels et al., 2006), purple = New Zealand (Gehrels et al., 2008), dark green = Tasmania (Gehrels et al., 2012), brown = Nova Scotia (Gehrels et al.,2005).The effects of glacial isostatic adjustment (GIA) have been removed from these records. From IPCC AR5 Figure 13.3 18
  • 19.
    Sea level riseis not uniform around the world  The Figure shows the mean rates of sea level change in different regions of the globe. Red lines represent the global mean sea level change to better depict the local specific changes.  Notice the striking higher sea level rise in the Western Pacific near Manilla and Indonesia and a decrease in the Eastern Pacific and in Stockholm. The sea level decrease in Stockholm is the consequence of glacial isostatic adjustment (GIA). The large rates of sea level rise in the Western tropical Pacific and of sea level fall in the Eastern Pacific is due to an increase in the strength of the trade winds in the central and Eastern tropical Pacific. The winds blow water towards the Western Pacific. From IPCC AR5 FAQ13.1, Figure 1 19
  • 20.
    Factors aggravating impactsof sea level rise 1. Tide and storms. While inundation may not occur at present sea level rise under normal weather conditions, serious floods may result from the combination of sea level rise, tides, excessive rain and storm surges 2. Land subsidence (sinking of land). The greater rate of sea level rise relative to the global mean at Manila is dominated by land subsidence caused by intensive ground water pumping. Anthropogenic activities, such as the extraction of ground water or hydrocarbons, is common in many coastal regions, in particular in large river deltas, where high population density causes a high vulnerability to such events. / Source 20
  • 21.
    Precipitation Long-term measurements of precipitation are availableonly for land areas. Satellites measure precipitation over both ocean and land, but are only available since 1979.  Rain near the village of Lunde, north of Funen, Denmark. Photo by: Malene Thyssen, http://commons.wikimedia.org/wiki/User:Malene, GNU Free Documentation License. 21
  • 22.
    Global specific humidity A warmer world is expected to be a moister one, because warmer air holds more water vapor. Global analyses show that specific humidity, which measures the amount of water vapor in the atmosphere, has indeed increased in the troposphere over both land and oceans.  From IPCC AR5 Figure 2.30 and 2.31 22
  • 23.
    Global precipitation anomalies According to IPCC AR5 there is uncertainty in the observed changes in globally averaged annual precipitation, particularly in the early 20th century due to the lack of spatial coverage in many parts of the World. However, if precipitation is examined at the regional level, there is a statistically significant increase in precipitation at mid- and higher latitudes and a decrease at lower latitudes, in areas where long-term data are available.  The Figure shows global precipitation trends over oceans at 75°S–75°N latitudes, relative to the 1979–2008 period. From IPCC AR5 Figure 3.7 23
  • 24.
     This Figureshows statistically significant regional increases of precipitation over land. 24 (From IPCC AR5 Figure 2.29)
  • 25.
    Precipitation anomalies inEurope  Annual precipitation trends since 1950 show an increase by up to 70 mm per decade in north- eastern and north-western Europe and a decrease by up to 70 mm in southern Europe. 25 From European Environment Agency
  • 26.
    View more slideshows on climate changes in the hydrosphere