Basic Terms used in Textiles
 Textile- A textile is flexible material consisting of network of natural or artificial fiber often referred to as thread or yarn.
 Fiber-
o Fibers are the fundamental units in fabrication of textile yarns and fabrics.
o Fiber is defined as unit of matter characterized by flexibility, fineness, and a high ratio of length to thickness. It is
defined as one of the delicate, hair portions of the tissues of a plant or animal or other substances that are very
small in diameter in relation to their length.
o It is a smallest textile component which is microscopic hair like substance that may be manmade or natural.
o Textile fiber can be spun into a yarn or made into a fabric by various methods including weaving, knitting, braiding
and felting.
o The essential requirements for fibers to be spun into yarn include a length of at least 5 millimeters, flexibility,
cohesiveness, and sufficient strength. Other important properties include elasticity, fineness, uniformity, durability,
and luster.
 Fabric- refers to any material made through weaving, knitting, crocheting, or bonding.
 Apparel- is anything that one puts on one’s body. Clothing, shoes, hats, globes, & scarves are example of apparel items
Classification of Fiber on the basis of Origin-
Fiber/
Fibre
Natural
Fiber
Manmade
Fiber
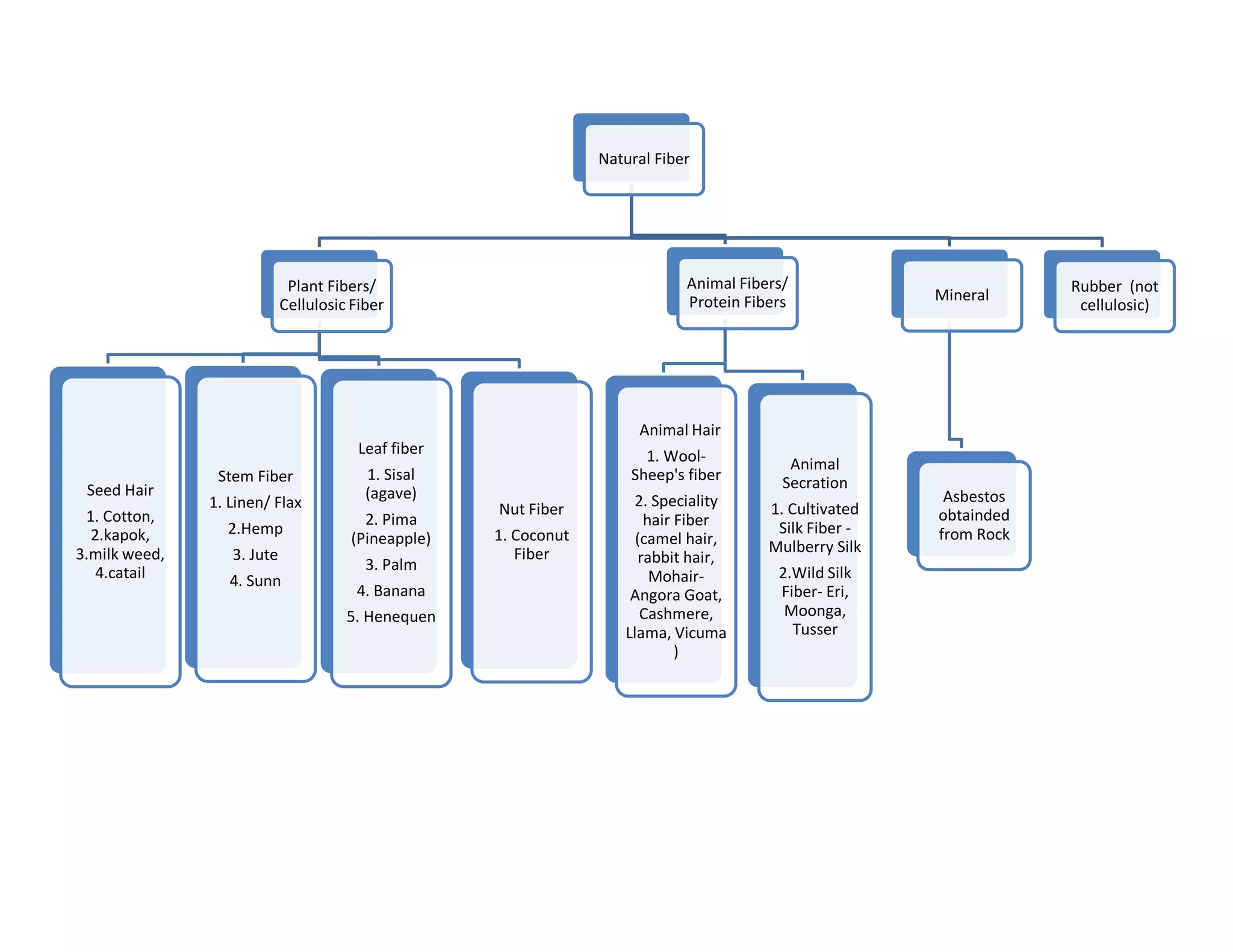
Natural Fiber
Plant Fibers/
Cellulosic Fiber
Seed Hair
1. Cotton,
2.kapok,
3.milk weed,
4.catail
Stem Fiber
1. Linen/ Flax
2.Hemp
3. Jute
4. Sunn
Leaf fiber
1. Sisal
(agave)
2. Pima
(Pineapple)
3. Palm
4. Banana
5. Henequen
Nut Fiber
1. Coconut
Fiber
Animal Fibers/
Protein Fibers
Animal Hair
1. Wool-
Sheep's fiber
2. Speciality
hair Fiber
(camel hair,
rabbit hair,
Mohair-
Angora Goat,
Cashmere,
Llama, Vicuma
)
Animal
Secration
1. Cultivated
Silk Fiber -
Mulberry Silk
2.Wild Silk
Fiber- Eri,
Moonga,
Tusser
Mineral
Asbestos
obtainded
from Rock
Rubber (not
cellulosic)
Mnmade Fiber
Regenrated Cellulose
Fiber
1. Viscose Rayon
2. Cuprammonium
Rayon
3. Nitrocellulose
Rayon
4. High wet modulus
Rayon
Modified Cellulosic
Fiber
1. Acetate
2. Triacetate
Regenrated Protein
Fiber
1. Zein made from
maize
2. Casein made from
milkk
Manmade Mineral
Fiber
1. Glass
2. Metallic
3. Ceramic
Synthetic Fiber or
Thermoplastic Fiber
1. Polyester
2. Nylon
3. Spandex
4. Acrylic
5. Polefin-
Polypropylene and
polyethylene
Common properties of Vegetable fibers/ Cellulosic Fibers-
Property Significance
Low resiliency Fabric wrinkles unless any finish is given
High density Fabric feels heavier
High water absorbency Comfortable for summer wars, good for towels, handkerchief and diapers.
Lacks loft Yarn can be creped, high count fabric feels can be made
Good conductor of heat Fabric feels cool in summer
Resistant to high heat During washing and dyeing, fabric can be boiled and can withstand hot ironing
Resistant to strong alkalis Fabric can be bleached and washed safely with soaps and detergents
Susceptible to strong mineral and organic
acids
Stains that require acid treatments should be rapidly removed
Resistant to moth Damp cloths should not be stored
Identification Cellulose fibers ignite quickly, burn freely with smoke, have an afterglow and after
burn and form a grey leathery ash.
Common properties of Animal fiber/ Protein Fibers-
Property Significance
Medium Density Fabric of same thickness feel lighter than cellulosic fabrics
Weak strength, if wet Wool when wet looses about 40% of its strength, silk losses 15% so, careful handling
is necessary during washing.
High resiliency Wrinkles go out upon wearing
Bad conductor of electricity They build up static electricity in cold and dry weather
Susceptible to strong alkalis Use neutral or slightly alkaline detergents for washing
Resistant to dilute mineral acids These can be dyed easily
Susceptible to oxidizing agents Chlorine bleaches damages the fibers strength. Sunlight causes yellowing of white
fabrics.
Do not support easy combustion Short times flaming cause only slight burns.
Identification Protein fabrics burn with a peculiar odour similar to that of burning of hair, pulses
(dal) or milk.
Common properties of Mineral Fibers-
Property Significance
Fire proof Useful for making firemen’s dress, fire proof curtains and screens etc.
Resistant to acid Cannot be easily dyed
High pliability Except of asbestos, others, like metals can be drawn into fibers. Asbestos, is a
natural fiber and non-pliable
Identification Do not burn at all.
Common properties of Man-made Fibers-
Property Significance
High strength and resistance to abrasions Resistant to pulling and rubbing during weaving, washing and wearing
Strong when wet (except acetate) No tearing due to abrasions during washing
High resiliency, elasticity and elongation Less wrinkles after washing and wearing, maintain air spaces for warmth
Low moisture absorption Easily washable, easy spot removing and quick drying
Low affinity for dyes Difficult to dye and stain
Low heat resistance Melt with hot ironing or touch with hot objects
High heat setting Good for embossed designing and easy for plant setting
High resistance to moths, mildew and
insects
Less storage problems
Identification Readily burns and melts giving a distinct plastic burning odour

Classification of Fiber

  • 1.
    Basic Terms usedin Textiles  Textile- A textile is flexible material consisting of network of natural or artificial fiber often referred to as thread or yarn.  Fiber- o Fibers are the fundamental units in fabrication of textile yarns and fabrics. o Fiber is defined as unit of matter characterized by flexibility, fineness, and a high ratio of length to thickness. It is defined as one of the delicate, hair portions of the tissues of a plant or animal or other substances that are very small in diameter in relation to their length. o It is a smallest textile component which is microscopic hair like substance that may be manmade or natural. o Textile fiber can be spun into a yarn or made into a fabric by various methods including weaving, knitting, braiding and felting. o The essential requirements for fibers to be spun into yarn include a length of at least 5 millimeters, flexibility, cohesiveness, and sufficient strength. Other important properties include elasticity, fineness, uniformity, durability, and luster.  Fabric- refers to any material made through weaving, knitting, crocheting, or bonding.  Apparel- is anything that one puts on one’s body. Clothing, shoes, hats, globes, & scarves are example of apparel items
  • 2.
    Classification of Fiberon the basis of Origin- Fiber/ Fibre Natural Fiber Manmade Fiber
  • 3.
    Natural Fiber Plant Fibers/ CellulosicFiber Seed Hair 1. Cotton, 2.kapok, 3.milk weed, 4.catail Stem Fiber 1. Linen/ Flax 2.Hemp 3. Jute 4. Sunn Leaf fiber 1. Sisal (agave) 2. Pima (Pineapple) 3. Palm 4. Banana 5. Henequen Nut Fiber 1. Coconut Fiber Animal Fibers/ Protein Fibers Animal Hair 1. Wool- Sheep's fiber 2. Speciality hair Fiber (camel hair, rabbit hair, Mohair- Angora Goat, Cashmere, Llama, Vicuma ) Animal Secration 1. Cultivated Silk Fiber - Mulberry Silk 2.Wild Silk Fiber- Eri, Moonga, Tusser Mineral Asbestos obtainded from Rock Rubber (not cellulosic)
  • 4.
    Mnmade Fiber Regenrated Cellulose Fiber 1.Viscose Rayon 2. Cuprammonium Rayon 3. Nitrocellulose Rayon 4. High wet modulus Rayon Modified Cellulosic Fiber 1. Acetate 2. Triacetate Regenrated Protein Fiber 1. Zein made from maize 2. Casein made from milkk Manmade Mineral Fiber 1. Glass 2. Metallic 3. Ceramic Synthetic Fiber or Thermoplastic Fiber 1. Polyester 2. Nylon 3. Spandex 4. Acrylic 5. Polefin- Polypropylene and polyethylene
  • 5.
    Common properties ofVegetable fibers/ Cellulosic Fibers- Property Significance Low resiliency Fabric wrinkles unless any finish is given High density Fabric feels heavier High water absorbency Comfortable for summer wars, good for towels, handkerchief and diapers. Lacks loft Yarn can be creped, high count fabric feels can be made Good conductor of heat Fabric feels cool in summer Resistant to high heat During washing and dyeing, fabric can be boiled and can withstand hot ironing Resistant to strong alkalis Fabric can be bleached and washed safely with soaps and detergents Susceptible to strong mineral and organic acids Stains that require acid treatments should be rapidly removed Resistant to moth Damp cloths should not be stored Identification Cellulose fibers ignite quickly, burn freely with smoke, have an afterglow and after burn and form a grey leathery ash. Common properties of Animal fiber/ Protein Fibers- Property Significance Medium Density Fabric of same thickness feel lighter than cellulosic fabrics Weak strength, if wet Wool when wet looses about 40% of its strength, silk losses 15% so, careful handling is necessary during washing. High resiliency Wrinkles go out upon wearing Bad conductor of electricity They build up static electricity in cold and dry weather Susceptible to strong alkalis Use neutral or slightly alkaline detergents for washing Resistant to dilute mineral acids These can be dyed easily Susceptible to oxidizing agents Chlorine bleaches damages the fibers strength. Sunlight causes yellowing of white
  • 6.
    fabrics. Do not supporteasy combustion Short times flaming cause only slight burns. Identification Protein fabrics burn with a peculiar odour similar to that of burning of hair, pulses (dal) or milk. Common properties of Mineral Fibers- Property Significance Fire proof Useful for making firemen’s dress, fire proof curtains and screens etc. Resistant to acid Cannot be easily dyed High pliability Except of asbestos, others, like metals can be drawn into fibers. Asbestos, is a natural fiber and non-pliable Identification Do not burn at all. Common properties of Man-made Fibers- Property Significance High strength and resistance to abrasions Resistant to pulling and rubbing during weaving, washing and wearing Strong when wet (except acetate) No tearing due to abrasions during washing High resiliency, elasticity and elongation Less wrinkles after washing and wearing, maintain air spaces for warmth Low moisture absorption Easily washable, easy spot removing and quick drying Low affinity for dyes Difficult to dye and stain Low heat resistance Melt with hot ironing or touch with hot objects High heat setting Good for embossed designing and easy for plant setting High resistance to moths, mildew and insects Less storage problems Identification Readily burns and melts giving a distinct plastic burning odour