Myofascial pain syndrome (MPS) หมายถึงกลุ่มอาการปวดร้าว (referred pain) และ/หรืออาการ
ของระบบประสาทอิสระ (autonomic symptoms) อันเนื่องมาจาก myofascial trigger point(s) (TrP) ของ
กล้ามเนื้อ หรือเยื่อผังผืด(1)
โดยจำกัดอยู่บริเวณหนึ่งบริเวณใด (regional pain) ของร่างกาย(2)
ถ้าอาการ
ต่างๆ ดำเนินอย่างต่อเนื่องหรือเกิดซ้ำอย่างสม่ำเสมอเป็นเวลามากกว่า 3 เดือน เรียกว่า chronic MPS(3)
1.1 อุบัติการณ์
MPS เป็นสาเหตุของปัญหาปวดเรื้อรังที่พบบ่อยเป็นอันดับต้นๆ มักเกิดร่วมกับภาวะอื่นได้ 

อุบัติการณ์มีความแตกต่างกันในแต่ละการสำรวจ บางรายงานกล่าวว่าพบได้ถึง 21% ของผู้ป่วย
ออร์โธปิดิกส์ทั่วไป และ 30% ในคลินิกเวชปฏิบัติทั่วไป(4)
1.2 ลักษณะทางคลินิก
อาการเด่นคือ 
1.	 ปวดร้าวเฉพาะส่วนใดส่วนหนึ่งของร่างกาย (regional pain) ความรุนแรงมีได้ตั้งแต่ปวดเล็กน้อย
เพียงรำคาญจนถึงปวดรุนแรงทรมานอย่างมาก TrP ของกล้ามเนื้อแต่ละมัดจะมีลักษณะแบบแผน

การปวดร้าวที่เฉพาะตัว(5)
ซึ่งมีความสำคัญในการช่วยค้นหาว่าอาการปวดเกิดจาก TrP ของกล้ามเนื้อมัดใด
2.	 อาการของระบบประสาทอิสระซึ่งพบร่วมได้บ่อยเช่น ซ่า วูบ เย็น เหน็บ หนา หรืออาการ
แสดง เช่น ซีด ขนลุก เหงื่อออกตามบริเวณที่มีอาการปวดร้าว ส่วน TrP บริเวณคออาจมีอาการมึนงง 

หูอื้อ ตาพร่าได้(6)
การตรวจร่างกายคือการสัมผัสด้วยมือ โดยการกดคลำกล้ามเนื้อต้องพบ TrP ที่ก่ออาการ อันมี
คุณสมบัติเบื้องต้นที่สำคัญ 3 ประการคือ
1.	 เป็นจุดที่มีความไวสูง (hyperirritable spot) ไวต่ออาการปวดกว่าบริเวณใกล้เคียง 
2.	 เป็นจุดที่สามารถกระตุ้นให้อาการต่างๆ แสดงออกชัดเจน (reproducible symptoms) ด้วยแรงกด
หรือการแทงด้วยปลายเข็ม
3.	 TrP แต่ละจุดมีขนาดเล็ก เส้นผ่าศูนย์กลางประมาณ 2 - 3 มม. แต่มักจะเกิดร่วมกัน
เป็นกลุ่ม (cluster) ในกรณีที่ TrP อยู่ในกล้ามเนื้อที่ไม่ลึกเวลาคลำจะรู้สึกได้ถึงความเป็นแถบตึง (taut band)
หรือคล้ายก้อน (nodule)
1.3 พยาธิกำเนิด 
กลไกที่แท้จริงยังไม่ทราบชัดเจน ที่กล่าวถึงกันอย่างกว้างขวางในกรณีของ chronic MPS คือ

การผสมกันระหว่างความผิดปกติของ peripheral nociception กับ central sensitization(7)
เรียงลำดับเหตุการณ์ดังนี้ 
1
กลุ่มอาการปวดกล้ามเนื้อและเยื่อพังผืดมัยโอฟาสเชี่ยล 		
	 (Myofascial Pain Syndrome)
แนวทางเวชปฏิบัติ กลุ่มอาการปวดเรื้อรังระบบกระดูกและกล้ามเนื้อ
•	 ภาวะที่กล้ามเนื้อทำงานเกินกำลังจาก physical และ/หรือ psychosocial overload จนถึงจุดที่มี
motor endplate dysfunction ทำให้บกพร่องของพลังงาน เป็นที่มาของการอธิบายภาวะอาการล้าง่ายของ
กล้ามเนื้อมัดที่มี TrP ทำให้เกิด
•	 Muscle contraction knot เป็น self-sustained contraction ที่ตรงตำแหน่งของ TrP จึงสามารถ
คลำได้เป็นลำหรือก้อน และทำให้พิสัยการเคลื่อนไหวน้อยลง นอกจากนี้ยังพบว่ามีการคั่งค้างของ waste
products ที่ก่ออาการปวดหลายชนิด แต่ไม่พบ inflammatory-process cell ที่ชัดเจน
•	 Autonomic nervous disturbance จากการกระตุ้นของสารคั่งค้างดังกล่าวเป็นที่มาของ autonomic
symptoms ต่างๆ ในบริเวณนั้นๆ และตามมาด้วย
•	 Central sensitization ซึ่งจะทำให้ TrP มีความไวต่อการกระตุ้นมากขึ้น
1.4 การวินิจฉัย 
ตั้งอยู่บนพื้นฐานการวินิจฉัยทางคลินิกจากประวัติและตรวจร่างกายเป็นสำคัญ คือ ประวัติของ
อาการปวดและ/หรืออาการประสาทอิสระบริเวณใดบริเวณหนึ่ง ร่วมกับตรวจร่างกายที่กล้ามเนื้อโดยการ
คลำหรือกดด้วยนิ้วมือ จะต้องพบ TrP ที่สามารถแสดงอาการต่างๆ ที่ผู้ป่วยให้ประวัติได้ชัดเจน(8)


ถ้าอาการต่างๆ ดำเนินอย่างต่อเนื่องหรือเกิดซ้ำอย่างสม่ำเสมอเป็นเวลามากกว่า 3 เดือน เรียกว่า chronic
MPS
MPS พบได้ทั้ง acute และ chronic forms ทั้ง primary และ secondary forms โดย
1.	 Acute MPS มักจะมีประวัตินำมาของ sudden overload เช่น sprain, strain, หรือ injury 

ส่วนใหญ่อาการจะค่อยๆ ดีขึ้นเองตามลำดับจนหาย หรือถ้าไม่หายการรักษาเฉพาะที่ที่ตำแหน่งของ TrP
(TrP eradication) ด้วยวิธีต่างๆ มักจะได้ผลดีต่างกับกรณีของ
2.	 Chronic MPS ซึ่งส่วนใหญ่เป็นเรื่องที่มีปัจจัยเกื้อหนุนให้เรื้อรัง (perpetuating factors: PF)
ปัจจัยต่างๆ ในที่นี้หมายถึงภาวะไม่ใช่โรค ในกรณีนี้เรียกว่า secondary MPS 
PF แบ่งได้เป็น 3 กลุ่มใหญ่(9)
ที่แพทย์เวชปฏิบัติทั่วไปควรทราบคือ
1.	 Physical PF ที่พบบ่อย ได้แก่ poor physical conditions, poor posture, repetitive microtrauma
ที่คาบเกี่ยวกับพฤติกรรมการใช้กล้ามเนื้อมัดหรือกลุ่มนั้นอย่างซ้ำๆ จนเกิดภาวะ overload บ่อยครั้งคือ
กิจวัตรหรืองานที่ทำประจำซึ่งผู้ป่วยและแพทย์มักจะนึกไม่ถึง หลายรายจึงให้ประวัติว่าอาการเกิดขึ้นเอง
โดยไม่ได้ไปทำอะไรผิดปกติ ด้วยเหตุนี้การกลับมาของ TrP หลังจากการทำ TrP eradication จึงเป็นเรื่องที่
ไม่ได้เกินความคาดหมาย
2.	 Psychological PF ที่พบบ่อย ได้แก่ ภาวะวิตกกังวล/เครียด (anxiety/stress), ท้อแท้/ซึมเศร้า
(despair/depress)
3.	 Systemic PF ที่พบบ่อยได้แก่ 
	 •	 ภาวะ low normal vitamin B 1, 6, 12, folic acid และ vitamin C อาการที่พบบ่อยคือ
เพลีย ชาปลายมือปลายเท้าเป็นครั้งคราว
	 •	 ภาวะ borderline hypothyroid อาการที่พบบ่อยคือ อ่อนล้า เฉื่อยชา หนาวง่าย ท้องผูก
Chronic MPS อาจเกิดร่วมกับโรคอื่น (co-morbid) ที่พบบ่อย ได้แก่ osteoarthritis และ
fibromyalgia
การตรวจค้นทางห้องปฏิบัติการ(9)

เพื่อวินิจฉัย MPS การตรวจค้นทางห้องปฏิบัติการไม่มีความจำเป็นเพราะที่ตำแหน่ง TrP จะไม่
พบความผิดปกติที่ชัดเจนใดๆ จากการตรวจค้นทางห้องปฏิบัติการ ส่วนใหญ่ทราบได้จากการซักประวัติ
และตรวจร่างกาย
การตรวจค้นอาจมีความจำเป็นในกรณีที่สงสัยโรคอื่นหรือโรคร่วม (co-morbid) ต่างๆ ที่การตรวจ
ค้นทางห้องปฏิบัติการช่วยในการวินิจฉัย เช่น รังสีวินิจฉัยในกรณี osteoarthritis
ตารางที่ 1.1 สรุปน้ำหนักคำแนะนำในการวินิจฉัย chronic MPS 

 น้ำหนักคำแนะนำ
ประวัติ
 
	 •	 อาการปวดและ/หรืออาการประสาทอิสระบริเวณใดบริเวณหนึ่งนานกว่า 3 เดือน
 ++
	 •	 ประวัติอาการปวดของโรคหรือภาวะอื่นๆ ที่ให้อาการปวดบริเวณเดียวกันนี้ได้
 ++
การตรวจร่างกาย
 
	 •	 ตรวจร่างกายที่กล้ามเนื้อโดยการคลำหรือกดด้วยนิ้วมือต้องพบ TrP ที่สามารถแสดง
อาการต่างๆ ที่ผู้ป่วยให้ประวัติได้ชัดเจน
++ 
การตรวจค้นทางห้องปฏิบัติการ
 
	 •	 ทำเมื่อมีข้อบ่งชี้เพื่อแยกโรคหรือยืนยัน co-morbid
 +
1.5 การประเมินปัญหา 
การประเมินที่เหมาะสมทำให้ทราบถึงภาพรวมขนาดของปัญหา แนวทางการรักษา ตลอดจน
แนวโน้มของการพยากรณ์โรค การประเมินปัญหา MPS จึงเป็นขั้นตอนที่มีความสำคัญมาก โดยพื้นฐาน
ควรประกอบด้วย 3 สิ่งคือ
1.	 อาการปวด (pain severity) โดยประเมินเชิงปริมาณ (quantitative) มาตรวัดที่แนะนำคือ
numerical rating (NRS) โดยใช้ 11 - point Likert scale (0 = ไม่ปวดเลย, 10 = ปวดมากที่สุด)
	 ไม่ปวดเลย	 ปวดเล็กน้อย	 ปวดปานกลาง	 ปวดมาก
	 0	 1 - 3	 4 - 6	 7 - 10
2.	 PF ประเมินจากประวัติอาการและการตรวจร่างกายทั้ง physical, psychological, และ systemic PF
3.	 ในกรณีเรื้อรังควรมองหา co-morbid ที่อาจเกิดร่วมโดยเฉพาะที่มีอาการใกล้เคียงกับ MPS
เช่น inflammatory joint disease (เช่น osteoarthritis), radiculopathy, fibromyalgia
แนวทางเวชปฏิบัติ กลุ่มอาการปวดเรื้อรังระบบกระดูกและกล้ามเนื้อ
1.6 การวินิจฉัยแยกโรค(10, 11)
MPS เป็นกลุ่มอาการที่นอกจากเลียบแบบโรคอื่นได้และยังอาจเกิดร่วมกับโรคอื่นๆ ได้ หลักการที่
นำมาพิจารณาวินิจฉัยแยกโรคจึงต้องคำนึงถึงสี่ประเด็นหลักที่สำคัญเสมอ คือ
1.	 MPS เป็นกลุ่มอาการปวดที่สามารถเกิดได้ทุกบริเวณของร่างกาย การวินิจฉัยแยกโรคจึงต้อง
แยกจากโรคต่างๆ ที่สามารถก่อให้เกิดอาการปวดในบริเวณนั้นๆ เช่น TrP ที่กล้ามเนื้อบ่า คอ และศีรษะ
ก่อให้เกิดอาการปวดหัวจึงต้องวินิจฉัยแยกโรคกับ tension headache หรือ migraine ส่วน TrP ที่กล้ามเนื้อ
หน้าอกด้านซ้ายทำให้เจ็บหน้าอกจำเป็นอย่างยิ่งที่ต้องวินิจฉัยแยกโรคกับภาวะ angina pectoris
2.	 บริเวณที่มีอาการปวดอาจแคบหรือกว้างขึ้นอยู่กับ TrP ของกล้ามเนื้อแต่ละมัด ถ้าเป็นบริเวณ
แคบและใกล้ ตำแหน่งของข้อต่อต้องแยกโรคกับภาวะ osteoarthritis, bursitis หรือ tendinitis ถ้ามีอาการ
เป็นบริเวณกว้าง ต้องแยกกับภาวะ neuralgia หรือ peripheral neuropathy
3.	 ในกรณีที่ TrP กระจายหลายบริเวณต้องแยกกับ widespread pain เช่น fibromyalgia
4.	 Chronic MPS อาจเกิดร่วมกับ co-morbid ที่มีอาการคล้ายคลึงกันได้บ่อย เช่น osteoarthritis 
ตารางที่ 1.2 สรุปน้ำหนักคำแนะนำในการประเมินปัญหา chronic MPS

 น้ำหนักคำแนะนำ
Pain Severity
 
	 ปวดมาก ปวดปานกลาง ปวดเล็กน้อย ไม่ปวดเลย
 +
Perpetuating Factor
 
	 •	 Physical (poor physical conditions, poor posture)
 ++
	 •	 Psychological (stress, depressed, coper)
 ++
	 •	 Systemic (เพลีย เย็นๆ ชาๆ ปลายมือปลายเท้า เฉื่อยชา หนาวง่าย ท้องผูก)
 ++
Co-morbid
 +
1.7 การรักษา
ในการรักษาผู้ป่วย chronic MPS ควรใช้แนวทางตามแผนภูมิที่ 1 (หน้า 9) ร่วมกับข้อมูลจาก
ตารางที่ 1.2 - 1.5 ประกอบ
Chronic MPS เป็นภาวะที่มีการรักษาหลากหลายรูปแบบที่สุดภาวะหนึ่งจากการขาดความเข้าใจ
ในลักษณะของโรคและความสับสนในการวินิจฉัยแยกโรค เพื่อความชัดเจนจึงมีความจำเป็นเบื้องต้นที่จะ
ต้องจำแนกให้ได้ว่าเป็น primary MPS, secondary MPS (TrP เกิดขึ้นจากการชักนำของ PF) หรือ chronic
MPS ที่มี co-morbid (อาจมีมากกว่าหนึ่ง primary diseases) เพื่อเป็นแนวทางในการเลือกกรรมวิธีรักษาที่
เหมาะสมกล่าวคือ
1.7.1	 การรักษา primary MPS 
หมายถึง MPS ที่เป็นสาเหตุอาการปวดของผู้ป่วยโดยไม่มี PF ซึ่งพบได้น้อย ส่วนใหญ่สาเหตุที่
ทำให้เกิดอาการเรื้อรังมาจากการมองข้ามในการวินิจฉัย ถ้าวินิจฉัยถูกต้อง การรักษาที่ TrP หรือ TrP
eradication ทุกวิธี ได้ผลดีและไม่มีความแตกต่างกันอย่างชัดเจนในด้าน evidence-based ของแต่ละวิธี(4)
การรักษาที่เหมาะสมควรจะพิจารณากรรมวิธีที่ผู้ป่วยพึงพอใจและไม่มีข้อห้ามเป็นอันดับแรกๆ ส่วนการ
รักษาระยะยาวเพื่อป้องกันการเกิดซ้ำจะต้องคำนึงถึงความปลอดภัยสามารถนำไปปฏิบัติได้เอง เข้าถึงได้ง่าย
สอดคล้องกับวิถีชีวิตและคุ้มค่า
เทคนิคการทำ TrP eradication ที่ได้รับความนิยมได้แก่ (ตารางที่ 1.3 ประกอบ) 
•	 การยืดกล้ามเนื้อที่มี TrP (stretching)
ยืดกล้ามเนื้อช้าๆ จนถึงจุดที่ตึงหรือเริ่มมีอาการปวดเล็กน้อย และค้างไว้ระยะเวลาหนึ่ง (prolong
stretching) ข้อดีคือปลอดภัย สะดวก และสามารถทำได้เอง ถือเป็นมาตรฐานการรักษาพื้นฐานที่จะต้อง
ทำในทุกราย(4)
โดยทั่วไปควรยืดกล้ามเนื้อค้างไว้นาน 20 - 30 วินาที ขณะยืดควรอยู่ในภาวะผ่อนคลาย
และจัดท่าทางให้มั่นคง ทำชุดละ 5 - 10 ครั้ง และแนะนำให้ทำอย่างน้อยวันละ 2 ชุด (เป็นเวลา 2 สัปดาห์
นับเป็น 1 course) 
•	 การนวด (massage)(4)
นิยมนวดแบบกดจุด (acupressure) ส่วนการนวดแผนไทยจะครอบคลุมพื้นที่ได้เป็นอย่างดี
ผลพลอยได้ ที่เป็นจุดเด่นคือ deep relaxation นวดไทยมีสองแบบคือ นวดไทยอายุรเวทซึ่งเน้นการกดจุด
อย่างเดียว และนวดไทยแผนวัดโพธิ์ที่มีการยืดดัดร่วมด้วย ซึ่งสามารถเพิ่มประสิทธิภาพการรักษา TrP 

ได้เป็นอย่างดี แต่ต้องระวังหรือหลีกเลี่ยงในรายที่มีภาวะ mechanical instability การนวดควรทำติดต่อกัน 

6 - 12 ครั้ง (ถือเป็น 1 course)
•	 การทำกายภาพบำบัด (physical therapy)(10)
เป็นการรักษาที่มีองค์ประกอบหลายอย่างที่ช่วยรักษา TrP เช่น การประคบร้อน การนวด การยืด
กล้ามเนื้อ ส่วนใหญ่จะทำมากกว่าหนึ่งอย่าง (การทำกายภาพบำบัด 2 สัปดาห์ถือเป็น 1 course)
•	 การฝังเข็ม (acupuncture)(12)
ปลายเข็มจะทำให้ TrP คลายตัวด้วยกลไก mechanical disruption และพบว่าจุดฝังเข็มมีความ
สัมพันธ์ใกล้ชิดกับตำแหน่งของ TrP ที่พบบ่อยถึง 71% (ฝังเข็ม 10 ครั้ง คือ 1 course)
•	 การแทงเข็มที่ TrP (dry needling)(4)
เป็นอีกทางเลือกที่ใช้แทนการฝังเข็มได้
•	 การฉีดยาที่ TrP (trigger point injection)(4, 10)
เชื่อว่าผลของการรักษา TrP ที่สำคัญมาจากการแทงเข็ม โดยที่สารหรือยาที่ใช้เป็นเพียงตัวเสริม
สารที่นิยมใช้คือ ยาชาเฉพาะที่ ควรเลือกใช้ชนิดที่มีผล myotoxic น้อยและความเข้มข้นอยู่ในระดับที่

ระงับการทำงานของ sensory fiber โดยไม่ยับยั้งการทำงานของ motor fiber เช่น 0.5% bupivacaine หรือ
1% lidocaine ยาชาที่ใช้ต้องไม่มีส่วนผสมของ adrenaline ที่จะทำให้มีการหดตัวของเส้นเลือดบริเวณ
TrP ปริมาณยาที่ใช้เฉลี่ย 0.5 - 2 มล. ต่อจุด ขึ้นอยู่กับขนาดของกล้ามเนื้อ แต่ต้องคำนึงถึงปริมาณสูงสุด

ในแต่ละครั้งที่ทำการรักษาหลายจุดเพื่อความปลอดภัย
แนวทางเวชปฏิบัติ กลุ่มอาการปวดเรื้อรังระบบกระดูกและกล้ามเนื้อ
•	 Botulinum Toxin injection(4)
มีข้อบ่งชี้ในกรณีของ refractory TrP หรือ TrP ที่ตอบสนองต่อการทำ TrP eradication แต่ผลที่ได้
อยู่เพียงเวลาอันสั้น ด้วยค่าใช้จ่ายที่สูงเพราะยาราคาแพงจึงสมควรอยู่ในดุลยพินิจของผู้เชี่ยวชาญ
•	 ยา (drugs)(10)
จนถึงปัจจุบันยังไม่มีหลักฐานว่ายาตัวใดสามารถทำให้ TrP คลายตัวจนหายไปได้ แต่ยาก็มี
ความจำเป็นในกรณีต่างๆ ดังนี้
1.	 ลดอาการปวดซึ่งเป็นการรักษาตามอาการ 
ในกรณีที่ปวดน้อยถึงปานกลางนิยมใช้ยาแก้ปวดธรรมดา เช่น acetaminophen ส่วนใหญ่ใช้ใน
ช่วงแรกของการทำ TrP eradication ซึ่งบางวิธีอาจมีอาการปวดหลังทำการรักษาได้ เช่น trigger point
injection การฝังเข็ม และควรหลีกเลี่ยง aspirin เนื่องจากเพิ่มความเสี่ยงต่อภาวะ bleeding ของการทำ TrP
eradication หลายวิธี
ในกรณีที่ปวดปานกลางถึงรุนแรงอาจพิจารณาให้ยากลุ่ม tramadol และควรหลีกเลี่ยงการใช้
ติดต่อเป็นเวลานาน
ยาคลายกล้ามเนื้อ (muscle relaxants) ที่พบว่าแพทย์นิยมสั่งให้ผู้ป่วยยังไม่มีหลักฐานสนับสนุน
ว่าสามารถทำให้ TrP สลายหรือคลายตัวได้ อีกทั้งอาจทำให้ภาวะ overload ที่ TrP มากขึ้นจากการที่ยา

ไปมีผลที่กล้ามเนื้อปกติ (normal muscle) รอบๆ ให้คลายตัว ผู้ป่วยบางรายจะรู้สึกถึงอาการที่มากขึ้นได้
สำหรับรายที่ใช้แล้วอาการดีขึ้นมักจะเป็นในกรณีของ TrP ที่กล้ามเนื้อรอบๆ หรือใกล้เคียงมีการเกร็ง
(muscle spasm) หรือความตึงตัว (muscle tension) ร่วมอยู่ด้วย ซึ่งเป็นเหตุการณ์ที่พบได้ไม่น้อย ยาจะมีผล
ในการคลายและลดอาการของกล้ามเนื้อรอบๆ TrP แต่จะไม่สามารถทำให้ TrP คลายหรือหายไปได้ 
NSAIDs ก็เป็นอีกกลุ่มของยาที่ถูกใช้บ่อยในกรณี MPS แต่ผลที่ได้มักจะน้อยกว่าที่คาดหวัง 

เนื่องมาจากที่ตำแหน่งของ TrP นั้นไม่พบ inflammatory-mediated cells ที่ชัดเจน แต่ยากลุ่มนี้อาจ 

มีประโยชน์ในกรณีที่มี inflammatory joint diseases เป็น co-morbid
Steroids เป็นอีกกลุ่มยาที่นิยมนำมาใช้ในการฉีดที่ตำแหน่ง TrP โดยเชื่อว่าได้ผลดีกว่าการใช้

ยาชาเฉพาะที่ในการลดอาการปวดและแก้ไขภาวะ fibrosis ที่ตำแหน่ง TrP แต่ไม่มีหลักฐานสนับสนุน

จึงไม่แนะนำเนื่องจากผลที่ได้ไม่คุ้มค่าต่อการเสี่ยงกับ local และ systemic side effects ของ steroid
2.	 ใช้รักษา PF บางอย่างเช่น vitamin, antidepressants และอาจใช้ anxiolytics เช่น clonazepam
ในระยะสั้นตามความจำเป็น
3.	 ใช้รักษา co-morbid ตัวอย่างที่พบบ่อยคือ osteoarthritis และ neuropathic pain 
การรักษาแต่ละวิธีจะมีจุดเด่นและจุดด้อยรวมทั้งข้อควรระวังและข้อห้ามที่อาจมีความแตกต่างกัน
การรักษาในผู้ป่วยบางรายที่มีอาการมากและซับซ้อนอาจจำเป็นต้องมีการผสมผสาน (mix and match)
ของการรักษามากกว่าหนึ่งอย่างเพื่อความเหมาะสม
ถ้าผลการรักษาด้วย TrP eradication 2 - 3 ชุด (courses) แล้วไม่ได้ผลดี มักจะเป็น secondary MPS 

ที่มีภาวะหรือปัจจัยชักนำ (PF) ซ่อนเร้นอยู่ ควรทำการค้นหาและถ้าพบก็ให้รักษาแบบ secondary MPS
หรือถ้ามี co-morbid เป็นตัวกระตุ้น ต้องรักษา co-morbid ร่วมกัน
1.7.2	 การรักษา secondary MPS 
Secondary MPS หมายถึง MPS อันเนื่องมาจากการชักนำของ PF การรักษาที่ TrP หรือ TrP
eradication เป็นเพียงการรักษาตามอาการและมักจะได้ผลชั่วคราวเป็นเหมือนเกมรับ การรักษาเพื่อหวังผล
ระยะยาวที่เป็นเหมือนเกมรุกจะต้องมุ่งประเด็นที่การค้นหาและทำการแก้ไข PF ซึ่งแบ่งเป็น 3 กลุ่ม
และอาจพบได้มากกว่าหนึ่งอย่างในผู้ป่วยบางราย
การแก้ไข PF
1.	 Physical PF(4)
ปัจจัยทางร่างกายของผู้ป่วยที่ทำให้ TrP อยู่ในสภาพที่ overload จนเกิดอาการ
ได้บ่อย มักจะมีความคล้ายหรือใกล้เคียงกันในเกือบทุกรายคือ 
	 •	 ท่าทางที่ไม่อยู่ในสมดุล (poor posture) แก้ไขโดยจัดสมดุลให้ร่างกายอยู่ในลักษณะที่

เสียเปรียบเชิงกลน้อยสุดโดยใบหู หัวไหล่ ปมกระดูก Trochanter อยู่ในแนวเส้นดิ่งเดียวกันในท่านั่ง และ
อยู่ในแนวเส้นเดียวกับจุดกลางด้านข้างข้อเข่าในท่ายืน (good posture) ในทางปฏิบัติมีได้หลายวิธีเช่น 

การปรับท่าทาง การดัดแปลง อุปกรณ์เครื่องใช้ที่มีผลต่อท่าทางให้เหมาะสม ปรับสมดุลร่างกายด้วยโยคะ
ส่วนที่เหมาะสมและนิยมในรายสูงอายุ อาจเป็นรำไม้พลองหรือรำมวยจีน การแก้ไขท่าทางนอกจากมีผล
ในการรักษายังเป็นการเสริมบุคลิกภาพไปในตัว
	 •	 สมรรถภาพร่างกายไม่สมบูรณ์เพียงพอ (poor physical conditions) แก้ไขโดยการออก
กำลังสม่ำเสมอ นอกจากเป็นการรักษาแล้วยังเสริมภาพลักษณ์ได้อย่างดี ข้อควรระวังคือ อาการปวดอาจ
กำเริบขึ้นซึ่งมักเกิดจากออกกำลังมากเกินความสามารถของร่างกาย ดังนั้นจึงจำเป็นต้องออกกำลังอย่าง
ค่อยเป็นค่อยไปและคำนึงถึงสมรรถภาพของตนเองให้ดี
ภาพที่ 1.2 : ท่ายืนที่เหมาะสม (รูปขวามือสุด) จากการฝึกตนเอง
ภาพที่ 1.1 : ท่านั่งที่ได้สมดุลร่างกาย จากการ	
	 ปรับอุปกรณ์
แนวทางเวชปฏิบัติ กลุ่มอาการปวดเรื้อรังระบบกระดูกและกล้ามเนื้อ
2.	 Psychological PF ที่สำคัญคือความวิตกกังวลจนอาจถึงท้อแท้ซึมเศร้าจากความเรื้อรังของ
อาการที่ไม่ได้รับคำตอบที่ชัดเจน(13)
บ่อยครั้งที่หลายรายถูกเข้าใจว่าแกล้งหรือไม่ได้ปวดจริง อีกทั้ง

ถูกคิดว่าอาการทางจิตใจเป็นสาเหตุหลักเนื่องจากอาการมักจะกำเริบหรือรุนแรง ช่วงที่งานมากงานเร่ง

ซึ่งเป็นช่วงที่ปัจจัยกระตุ้นทางกายมาคู่กัน การวินิจฉัยที่เหมาะสมก็เพียงพอให้ผู้ป่วยสบายใจขึ้นมาก 

การอธิบายให้ข้อมูลที่ถูกต้องชัดเจน ให้ความเข้าใจตลอดจนแนะนำแนวทางรักษา ให้กำลังใจและ

ให้ความมั่นใจมีประโยชน์อย่างมาก สำหรับรายที่มีอาการรุนแรงอาจพิจารณาให้ anxiolytic หรือ
antidepressant(14)
ในช่วงเริ่มการรักษาหรือช่วงที่มีปัจจัยเหล่านี้เข้ามาเกื้อหนุนอาการเป็นครั้งคราว
3.	 Systemic PF(10)
เป็นเรื่องที่ต้องนึกถึง โดยสอบถามหรือสังเกตจากอาการที่ผู้ป่วยบอกเล่า 

ที่พบบ่อยคือ
•	 อาการอ่อนเพลียชาปลายมือปลายเท้าเป็นครั้งคราวให้นึกถึงภาวะ low normal level water
soluble vitamins ให้ทำการเสริม vitamin B1, 6, 12 และ folic acid ตลอดจน vitamin C ขนาดที่แนะนำคือ
ขนาดน้อย เช่น B1 10 mg, B6 10 mg, B12 500 µg, folic acid 1 mg, และ C 500 mg ซึ่งทั้งหมดสามารถ

พบได้ในวิตามินรวมบางขนาน การให้เกินขนาดดังกล่าวที่ไม่มากจนเกินไปจะไม่ก่อปัญหาเนื่องจากเป็น
water soluble vitamins ปริมาณที่เกินความต้องการร่างกายสามารถขับออกได้ หลังการเสริมอาการมักจะ
ดีขึ้นภายใน 1 - 2 เดือน
•	 สำหรับรายที่มีอาการอ่อนล้า เฉื่อยชา หนาวง่าย ท้องผูก ให้นึกถึงภาวะ borderline hypothyroid
ควรทำการยืนยันโดยส่งตรวจระดับฮอร์โมนก่อนถ้าจะมีการเสริม และควรให้ในปริมาณเล็กน้อย
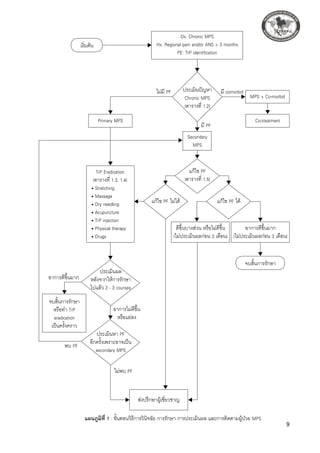
แผนภูมิที่ 1 : ขั้นตอนวิธีการวินิจฉัย การรักษา การประเมินผล และการติดตามผู้ป่วย MPS


Dx. Chronic MPS
Hx: Regional pain and/or ANS  3 months
PE: TrP identification
เริ่มต้น 
▲
ประเมินปัญหา
Chronic MPS
(ตารางที่ 1.2)
ไม่มี PF
 มี comorbid
MPS + Co-morbid
Co-treatment
มี PF
Secondary
MPS
แก้ไข PF
(ตารางที่ 1.5)
แก้ไข PF ได้
แก้ไข PF ไม่ได้

อาการดีขึ้นมาก

(ไม่ประเมินผลก่อน 3 เดือน)

ดีขึ้นบางส่วน หรือไม่ดีขึ้น

(ไม่ประเมินผลก่อน 3 เดือน)
จบสิ้นการรักษา

Primary MPS
TrP Eradication

(ตารางที่ 1.3, 1.4)
• Stretching

• Massage

• Dry needling

• Acupuncture

• TrP injection

• Physical therapy

• Drugs
ประเมินผล

หลังจากให้การรักษา

ไปแล้ว 2 - 3 courses
ประเมินหา PF

อีกครั้งเพราะอาจเป็น

secondary MPS
อาการไม่ดีขึ้น

หรือแย่ลง 
ไม่พบ PF

ส่งปรึกษาผู้เชี่ยวชาญ
จบสิ้นการรักษา

หรือทำ TrP

eradication

เป็นครั้งคราว
อาการดีขึ้นมาก
พบ PF
▲
▲
▲
▲
▲
▲
▲
▲
▲
▲
▲
▲
▲
▲
▲
▲
▲
▲
▲
▲
10
แนวทางเวชปฏิบัติ กลุ่มอาการปวดเรื้อรังระบบกระดูกและกล้ามเนื้อ
1.7.3	 การรักษา MPS ที่มี co-morbid
ถ้าเป็นกรณี MPS ที่มี co-morbid จะต้องทำการรักษาร่วมกัน สำหรับวิธีรักษา TrP ที่เลือกใช้ควรมี
ผลดีต่อ co-morbidities และหลีกเลี่ยงวิธีที่มีผลเสียต่อ co-morbidities 
Co-morbid ที่พบบ่อย(4)
ได้แก่
•	 Joint disorders: osteoarthritis
•	 Localized soft tissue disorders: bursitis, tendinitis, epicondylitis
•	 Neurologic disorders: radiculopathy, entrapment neuropathy
•	 Inflammatory disorders: polymyositis, rheumatoid arthritis
•	 Discogenic disorders
•	 Visceral referred pain: gastrointestinal, cardiac, pulmonary, renal
•	 Fibromyalgia
1.7.4	 ข้อควรคำนึงในการรักษา chronic MPS 
ในภาคทฤษฎีหัวใจของการรักษา chronic MPS คือการค้นหาและทำการแก้ไข PF ซึ่งเป็นการ
รักษาที่ได้ผลระยะยาว แต่ทางภาคปฏิบัติอาจจำเป็นต้องตั้งอยู่บนพื้นฐานของการรักษาแบบคู่ขนาน
กล่าวคือ ร่วมกับการทำ TrP eradication ที่ในกรณีนี้มักจะได้ผลชั่วคราว แต่ก็มีความจำเป็นในบางรายเพื่อ
เป็นการลดอาการต่างๆ ก่อนที่การแก้ไข PF จะเห็นผล ซึ่งบางครั้งอาจต้องใช้เวลาเป็นเดือนๆ หรือถ้าแก้ไข
PF ไม่สำเร็จ การทำ TrP eradication เป็นครั้งคราวอย่างต่อเนื่องก็ต้องนำมาพิจารณาโดยดูผลรวมจากการ
เข้าถึงการรักษา ความพึงพอใจ ความปลอดภัย และความคุ้มค่า
ตารางที่ 1.3	 สรุปน้ำหนักคำแนะนำของการรักษา MPS ที่ Trigger Point (TrP eradication) ด้วยกรรมวิธี 

	 ต่างๆ 
วิธีการ
 จุดเด่น
 ข้อควรระวัง
 คุณภาพของ
หลักฐาน
น้ำหนัก

คำแนะนำ
TrP eradication (modern way)
Stretching
 มีความสะดวกสามารถปฏิบัติเอง
ได้ เป็นการรักษาพื้นฐานที่ต้องทำ
ในทุกราย
ยืดช้าๆ จนถึงจุดที่ตึงหรือ

เจ็บเล็กน้อยค้างไว้ 20 - 30 วินาที
B
 ++
Massage
 ผ่อนคลายลดเครียด 
 เหมือนข้อควรระวังการนวดทั่วไป
 C
 +
TrP Injection with
local anesthetic
agent
เห็นผลเร็ว
ผลที่ได้ยืนยันสาเหตุของอาการว่า
มาจากตำแหน่งที่ฉีดยา
(therapeutic block effect)
แพ้ยาชาเฉพาะที่
บางตำแหน่งที่ทำการฉีดอาจเกิด
ผลแทรกซ้อนจากการแทงเข็ม
C
 +
Dry Needling
 กรรมวิธีเรียบง่าย
 บางตำแหน่งที่อาจเกิดผล
แทรกซ้อนจากการแทงเข็ม
C
 +
Physical Therapy
 เข้าถึงง่าย
 ขึ้นอยู่กับอุปกรณ์หรือวิธีการที่ใช้
 C
 +
11
ตารางที่ 1.3	 สรุปน้ำหนักคำแนะนำของการรักษา MPS ที่ Trigger Point (TrP eradication) ด้วยกรรมวิธี 

	 ต่างๆ (ต่อ)
วิธีการ
 จุดเด่น
 ข้อควรระวัง
 คุณภาพของ
หลักฐาน
น้ำหนัก

คำแนะนำ
TrP eradication (alternative way)
Thai Traditional
Massage
ครอบคลุมพื้นที่กว้าง
ผ่อนคลายลดเครียด
เข้าถึงง่ายสำหรับประเทศไทย
เช่นเดียวกับการนวดทั่วไป
 C
 +
Acupuncture
 โอกาสที่จะรักษาถูกจุดมีถึง 71% 
 บางตำแหน่งที่อาจเกิดผล
แทรกซ้อน จากการแทงเข็ม
C
 +
Yoga, QiGong,
TeiChi
นำมาปฏิบัติเองได้
ช่วยปรับสมดุลของร่างกาย
เพิ่มความแข็งแรง
ลดความเครียด
เช่นเดียวกับข้อห้ามในการ

ออกกำลังทั่วไป
ในกรณีโยคะควรหลีกเลี่ยงถ้ามี
ปัญหาของ unstable joint
C
 +
ตารางที่ 1.4 สรุปน้ำหนักคำแนะนำของการรักษาอาการปวดของ MPS ด้วยยา 
ชนิด/กลุ่มยา
 ขนาดยา
 ผลข้างเคียงและข้อควรระวัง
 คุณภาพของ
หลักฐาน
น้ำหนัก

คำแนะนำ
Acetaminophen
 ไม่เกิน 4,000 มก./วัน
 ผู้ป่วยที่มีโรคตับ
การใช้ร่วมกับยาสูตรผสมแก้ปวด หรือยาชนิด
อื่นที่มี paracetamol เป็นส่วนผสม
D
 +/- ใช้ลด
อาการปวด

ที่ไม่รุนแรง
Muscle relaxants
 ไม่เกินขนาดยาสูงสุด
ที่แนะนำของยา

แต่ละตัว
ง่วงนอน
ระวังอาการข้างเคียง anticholinergic เช่น 

ปากแห้ง คอแห้ง ตาพร่า ท้องผูก 

ปัสสาวะลำบาก ง่วงซึม หัวใจเต้นเร็ว
ระวังการใช้ในผู้สูงอายุ ผู้ป่วยสมองเสื่อม 

ผู้ป่วยโรคหัวใจ และผู้ป่วยที่ต้องระวังอาการ
ข้างเคียง
D
 +,-
(+ ถ้ามี muscle
spasm หรือ
muscle tension
ร่วมด้วย)
NSAIDs
 ไม่เกินขนาดยาสูงสุด
ที่แนะนำของยา

แต่ละตัว
GI ulcer บวมน้ำ ความดันโลหิตเพิ่มขึ้น
ระมัดระวังการใช้ในผู้ป่วยโรคไต หรือใช้ยา
ต้านการแข็งตัวของเลือด 
D
 +,-
(++ ถ้ามี
inflammatory
joint disease
เป็น co-morbid)
Tramadol
 50 - 400 มก./วัน
 คลื่นไส้ อาเจียน ท้องผูก วิงเวียน ใจสั่น 

ง่วงซึม ทำให้ชักได้ง่ายขึ้น 

ลดขนาดยาในผู้ป่วยโรคไต
ไม่ควรใช้เป็นระยะเวลานาน
D
 +/- 
(+ใช้ลดอาการ
ช่วงที่ปวด
รุนแรง)
Antidepressants
เช่น TCAs, SSRIs,
SNRIs
ดูในบทที่ 2 ตารางที่
2.5
น้ำหนักตัวเพิ่ม อาการข้างเคียง
anticholinergic เช่น ปากแห้ง คอแห้ง ตาพร่า
ท้องผูก ปัสสาวะลำบาก ง่วงซึม หัวใจเต้นเร็ว
ระวังการใช้ในผู้สูงอายุ ผู้ป่วยสมองเสื่อม 

ผู้ป่วยโรคหัวใจ และผู้ป่วยที่ต้องระวังอาการ
ข้างเคียง anticholinergic
D
 +/-
(++ ถ้ามี
depress 

เป็น PF)
12
แนวทางเวชปฏิบัติ กลุ่มอาการปวดเรื้อรังระบบกระดูกและกล้ามเนื้อ
ตารางที่ 1.4 สรุปน้ำหนักคำแนะนำของการรักษาอาการปวดของ MPS ด้วยยา (ต่อ)
ชนิด/กลุ่มยา
 ขนาดยา
 ผลข้างเคียงและข้อควรระวัง
 คุณภาพของ
หลักฐาน
น้ำหนัก

คำแนะนำ
Anxiolytic drugs
เช่น clonazepam

 ง่วงนอน ควรให้ขนาดต่ำ ระวังการติดยา 

และ การเปลี่ยนแปลงพฤติกรรม
D
 -
(++ ถ้ามี stress
เป็น PF)
Anticonvulsants
เช่น gabapentin,
pregabalin

 ง่วงนอน และบวมน้ำ (เมื่อใช้ในขนาดสูง) 

ต้องลดขนาดยาในผู้ป่วยที่มีการทำงานของไต
บกพร่อง เพราะยาขับออกทางไตในรูปเดิม
D
 -
Steroids
 
 -
 D
 -
ตารางที่ 1.5 สรุปน้ำหนักคำแนะนำของการรักษาหรือแก้ไข PF
PF
 อาการที่เป็นข้อสังเกต
 การแก้ไข
 คุณภาพของ
หลักฐาน
น้ำหนัก

คำแนะนำ
Mechanical PF
 
 
 
 
Poor posture 
 ตำแหน่งที่พบบ่อยคือปวดบริเวณ
คอ ศีรษะ และ/หรือหลัง (postural
muscle)
ปรับสมดุลท่าทาง
 C
 ++ (ถ้ามี)
Poor physical
condition
สมรรถภาพร่างกายไม่สมบูรณ์
เพียงพอ อ่อนเพลีย เมื่อยล้าง่าย
ออกกำลังสม่ำเสมอแบบ Aerobic
exercise
C
 ++ (ถ้ามี)
Psychological PF
 
 
 
 
Stress 
 วิตก กังวล นอนไม่หลับ
 Psychological support
ส่งเสริมกิจกรรมที่มีผลลด
ความเครียด เช่น ฝึกสมาธิ,
Traditional Massage, Yoga
Anxiolytic drug ขนาดต่ำจะช่วยลด
อาการวิตก กังวล นอนไม่หลับ
D
 ++ (ถ้ามี)
Depression
 เบื่อ ท้อแท้ ซึม เศร้า หดหู่ 

นอนไม่หลับ ตื่นกลางดึก
Psychological Support
Antidepressant ในขนาดต่ำ
D
 ++ (ถ้ามี)
Systemic PF
 
 
 
 
Nutritional (low
normal level water
soluble vitamin)
อ่อนเพลีย เหนื่อยง่าย 

ชาๆ ตามมือเท้า
เสริมวิตามิน B1, 6, 12, 

folic acid, C
D
 ++ (ถ้ามี)
Hormonal
(borderline
hypothyroid)
เชื่องช้า อ่อนเพลีย หนาวง่าย 

ท้องผูก
เสริม thyroid hormone หลังจาก
ตรวจระดับ thyroid hormone
D
 ++ (ถ้ามี)
13
1.8 เกณฑ์การส่งต่อ
ด้วยศักยภาพของโรงพยาบาลชุมชนแพทย์เวชปฏิบัติทั่วไปสามารถรักษา chronic MPS ได้ ถ้ามี
การรักษาแบบคู่ขนานคือการแก้ไข PF และทำ TrP eradication เป็นครั้งคราว มีส่วนน้อยที่ต้องพิจารณา

ส่งต่อเมื่อ
1.	 แพทย์ไม่สามารถบอกสาเหตุของอาการปวดหรือให้การวินิจฉัยได้
2.	 เมื่อแพทย์ปฏิบัติตามแนวทางที่แนะนำแล้วไม่น้อยกว่า 6 เดือน แล้วพบว่า
	 2.1	 ผู้ป่วยยังมีอาการปวดอย่างรุนแรงจนมีผลกระทบต่อคุณภาพชีวิต และการดำเนินกิจวัตร
ประจำวัน
	 2.2	 ไม่สามารถปรับตัวให้เข้ากับภาวะปวดเรื้อรังได้
	 2.3	 มีปัญหาทางจิตเวช มีอาการซึมเศร้า วิตกกังวล มีบุคลิกภาพเปลี่ยนไป เฉื่อยชา ตกใจง่าย
	 2.4	 มีประวัติการรักษาอาการปวดที่แผนกฉุกเฉิน หรือแผนกผู้ป่วยในบ่อยครั้ง
	 2.5	 มีพฤติกรรมการใช้ยาแก้ปวดมากกว่าปกติ หรือมีประวัติติดสารเสพติด ดื่มสุราเรื้อรัง 

สูบบุหรี่จัด 
	 2.6	 ผู้ป่วยเปลี่ยนสถานพยาบาลหรือแพทย์ผู้ให้การรักษาบ่อย 
	 2.7	 ผู้ป่วยไม่ร่วมมือหรือไม่มีแรงจูงใจในการรักษา
14
แนวทางเวชปฏิบัติ กลุ่มอาการปวดเรื้อรังระบบกระดูกและกล้ามเนื้อ
เอกสารอ้างอิง
	 1.	 Travell JG, Simons DG. Myofascial pain and dysfunction : the trigger point manual. Baltimore:
Williams  Wilkins, 1983;5 - 44.
	 2.	 Friction JR, Kroening R, Haley D, et al. Myofascial pain syndrome of the head and neck: a review
of clinical characteristics of 164 patients. Oral Surg Oral Med Oral Pathol 1985;60:615 - 23. 
	 3.	 Merskey H, Bogduk N. Classification of chronic pain. IASP Task Force on Taxonomy 1994.
	 4.	 Stein JB, Simons DG. Focus review myofascial pain. Arch Phys Med Rehabil Vol 83. Suppl 1.
March 2002;40 - 48.
	 5.	 Kellgren JH. Observations on referred pain arising from muscle. Clin Sci 1938;3:175 - 90.
	 6.	 Kraybak B, Borg-Stein J. Oas J,Dumais D. Reduced dizziness and pain with treatment of cervical
myofascial pain. Arch Phys Med Rehabil 1996;77:939 - 40.
	 7.	 Mense S. Pathophysiologic basis of muscle pain syndromes. Phys Med Rehabil Clin North Am
1997;8:23 - 53.
	 8.	 Simons DG. Muscular pain syndromes. In: Friction JR, Awad EA, eds. Advances in pain research
and therapy. Vol 17. New York : Raven Press, 1990;1 - 41.
	 9.	 Travell JG, Simons DG. Myofascial pain and dysfunction : the trigger point manual. Baltimore:
Williams  Wilkins, 1983;103 - 64.
	10.	 Simons DG, Travell JG, Simons LS. Myofascial pain and dysfunction : the trigger point manual. 

Vol 1, upper half of body. 2nd
ed. Baltimore: Williams  Wilkins, 1999.
	11.	 Imamura ST, Fisher AA, Imamura M. Pain management using myofascial approach when other
treatment failed. Phys Med Rehabil Clin North Am 1997;8:179 - 96.
	12.	 Melzack R, Stillwell DM, Fox EJ. Trigger points and acupuncture points for pain : correlations and
implications. Pain 1977;3:3 - 23.
	13.	 Groves MS, Muskin PR. Psychological responses to illness. In: Levenson JL ed. Textbook of
Psychosomatic Medicine. Washington, DC, American Psychiatric Publishing. Inc, 2005;67 - 90.
	14.	 Alpay M. Pain patients in Stern T, Fricchione GL, Cassem NH, Jellinek MS, Rosenbaum JF.
Massachusets General Hospital Handbook of General Hospital Psychiatry, 5th
ed. Philadelphia,
Elsevier, 2004.

Chronic muskeletal-2552 p2

  • 1.
    Myofascial pain syndrome(MPS) หมายถึงกลุ่มอาการปวดร้าว (referred pain) และ/หรืออาการ ของระบบประสาทอิสระ (autonomic symptoms) อันเนื่องมาจาก myofascial trigger point(s) (TrP) ของ กล้ามเนื้อ หรือเยื่อผังผืด(1) โดยจำกัดอยู่บริเวณหนึ่งบริเวณใด (regional pain) ของร่างกาย(2) ถ้าอาการ ต่างๆ ดำเนินอย่างต่อเนื่องหรือเกิดซ้ำอย่างสม่ำเสมอเป็นเวลามากกว่า 3 เดือน เรียกว่า chronic MPS(3) 1.1 อุบัติการณ์ MPS เป็นสาเหตุของปัญหาปวดเรื้อรังที่พบบ่อยเป็นอันดับต้นๆ มักเกิดร่วมกับภาวะอื่นได้ อุบัติการณ์มีความแตกต่างกันในแต่ละการสำรวจ บางรายงานกล่าวว่าพบได้ถึง 21% ของผู้ป่วย ออร์โธปิดิกส์ทั่วไป และ 30% ในคลินิกเวชปฏิบัติทั่วไป(4) 1.2 ลักษณะทางคลินิก อาการเด่นคือ 1. ปวดร้าวเฉพาะส่วนใดส่วนหนึ่งของร่างกาย (regional pain) ความรุนแรงมีได้ตั้งแต่ปวดเล็กน้อย เพียงรำคาญจนถึงปวดรุนแรงทรมานอย่างมาก TrP ของกล้ามเนื้อแต่ละมัดจะมีลักษณะแบบแผน การปวดร้าวที่เฉพาะตัว(5) ซึ่งมีความสำคัญในการช่วยค้นหาว่าอาการปวดเกิดจาก TrP ของกล้ามเนื้อมัดใด 2. อาการของระบบประสาทอิสระซึ่งพบร่วมได้บ่อยเช่น ซ่า วูบ เย็น เหน็บ หนา หรืออาการ แสดง เช่น ซีด ขนลุก เหงื่อออกตามบริเวณที่มีอาการปวดร้าว ส่วน TrP บริเวณคออาจมีอาการมึนงง หูอื้อ ตาพร่าได้(6) การตรวจร่างกายคือการสัมผัสด้วยมือ โดยการกดคลำกล้ามเนื้อต้องพบ TrP ที่ก่ออาการ อันมี คุณสมบัติเบื้องต้นที่สำคัญ 3 ประการคือ 1. เป็นจุดที่มีความไวสูง (hyperirritable spot) ไวต่ออาการปวดกว่าบริเวณใกล้เคียง 2. เป็นจุดที่สามารถกระตุ้นให้อาการต่างๆ แสดงออกชัดเจน (reproducible symptoms) ด้วยแรงกด หรือการแทงด้วยปลายเข็ม 3. TrP แต่ละจุดมีขนาดเล็ก เส้นผ่าศูนย์กลางประมาณ 2 - 3 มม. แต่มักจะเกิดร่วมกัน เป็นกลุ่ม (cluster) ในกรณีที่ TrP อยู่ในกล้ามเนื้อที่ไม่ลึกเวลาคลำจะรู้สึกได้ถึงความเป็นแถบตึง (taut band) หรือคล้ายก้อน (nodule) 1.3 พยาธิกำเนิด กลไกที่แท้จริงยังไม่ทราบชัดเจน ที่กล่าวถึงกันอย่างกว้างขวางในกรณีของ chronic MPS คือ การผสมกันระหว่างความผิดปกติของ peripheral nociception กับ central sensitization(7) เรียงลำดับเหตุการณ์ดังนี้ 1 กลุ่มอาการปวดกล้ามเนื้อและเยื่อพังผืดมัยโอฟาสเชี่ยล (Myofascial Pain Syndrome)
  • 2.
    แนวทางเวชปฏิบัติ กลุ่มอาการปวดเรื้อรังระบบกระดูกและกล้ามเนื้อ • ภาวะที่กล้ามเนื้อทำงานเกินกำลังจากphysical และ/หรือ psychosocial overload จนถึงจุดที่มี motor endplate dysfunction ทำให้บกพร่องของพลังงาน เป็นที่มาของการอธิบายภาวะอาการล้าง่ายของ กล้ามเนื้อมัดที่มี TrP ทำให้เกิด • Muscle contraction knot เป็น self-sustained contraction ที่ตรงตำแหน่งของ TrP จึงสามารถ คลำได้เป็นลำหรือก้อน และทำให้พิสัยการเคลื่อนไหวน้อยลง นอกจากนี้ยังพบว่ามีการคั่งค้างของ waste products ที่ก่ออาการปวดหลายชนิด แต่ไม่พบ inflammatory-process cell ที่ชัดเจน • Autonomic nervous disturbance จากการกระตุ้นของสารคั่งค้างดังกล่าวเป็นที่มาของ autonomic symptoms ต่างๆ ในบริเวณนั้นๆ และตามมาด้วย • Central sensitization ซึ่งจะทำให้ TrP มีความไวต่อการกระตุ้นมากขึ้น 1.4 การวินิจฉัย ตั้งอยู่บนพื้นฐานการวินิจฉัยทางคลินิกจากประวัติและตรวจร่างกายเป็นสำคัญ คือ ประวัติของ อาการปวดและ/หรืออาการประสาทอิสระบริเวณใดบริเวณหนึ่ง ร่วมกับตรวจร่างกายที่กล้ามเนื้อโดยการ คลำหรือกดด้วยนิ้วมือ จะต้องพบ TrP ที่สามารถแสดงอาการต่างๆ ที่ผู้ป่วยให้ประวัติได้ชัดเจน(8) ถ้าอาการต่างๆ ดำเนินอย่างต่อเนื่องหรือเกิดซ้ำอย่างสม่ำเสมอเป็นเวลามากกว่า 3 เดือน เรียกว่า chronic MPS MPS พบได้ทั้ง acute และ chronic forms ทั้ง primary และ secondary forms โดย 1. Acute MPS มักจะมีประวัตินำมาของ sudden overload เช่น sprain, strain, หรือ injury ส่วนใหญ่อาการจะค่อยๆ ดีขึ้นเองตามลำดับจนหาย หรือถ้าไม่หายการรักษาเฉพาะที่ที่ตำแหน่งของ TrP (TrP eradication) ด้วยวิธีต่างๆ มักจะได้ผลดีต่างกับกรณีของ 2. Chronic MPS ซึ่งส่วนใหญ่เป็นเรื่องที่มีปัจจัยเกื้อหนุนให้เรื้อรัง (perpetuating factors: PF) ปัจจัยต่างๆ ในที่นี้หมายถึงภาวะไม่ใช่โรค ในกรณีนี้เรียกว่า secondary MPS PF แบ่งได้เป็น 3 กลุ่มใหญ่(9) ที่แพทย์เวชปฏิบัติทั่วไปควรทราบคือ 1. Physical PF ที่พบบ่อย ได้แก่ poor physical conditions, poor posture, repetitive microtrauma ที่คาบเกี่ยวกับพฤติกรรมการใช้กล้ามเนื้อมัดหรือกลุ่มนั้นอย่างซ้ำๆ จนเกิดภาวะ overload บ่อยครั้งคือ กิจวัตรหรืองานที่ทำประจำซึ่งผู้ป่วยและแพทย์มักจะนึกไม่ถึง หลายรายจึงให้ประวัติว่าอาการเกิดขึ้นเอง โดยไม่ได้ไปทำอะไรผิดปกติ ด้วยเหตุนี้การกลับมาของ TrP หลังจากการทำ TrP eradication จึงเป็นเรื่องที่ ไม่ได้เกินความคาดหมาย 2. Psychological PF ที่พบบ่อย ได้แก่ ภาวะวิตกกังวล/เครียด (anxiety/stress), ท้อแท้/ซึมเศร้า (despair/depress) 3. Systemic PF ที่พบบ่อยได้แก่ • ภาวะ low normal vitamin B 1, 6, 12, folic acid และ vitamin C อาการที่พบบ่อยคือ เพลีย ชาปลายมือปลายเท้าเป็นครั้งคราว • ภาวะ borderline hypothyroid อาการที่พบบ่อยคือ อ่อนล้า เฉื่อยชา หนาวง่าย ท้องผูก
  • 3.
    Chronic MPS อาจเกิดร่วมกับโรคอื่น(co-morbid) ที่พบบ่อย ได้แก่ osteoarthritis และ fibromyalgia การตรวจค้นทางห้องปฏิบัติการ(9) เพื่อวินิจฉัย MPS การตรวจค้นทางห้องปฏิบัติการไม่มีความจำเป็นเพราะที่ตำแหน่ง TrP จะไม่ พบความผิดปกติที่ชัดเจนใดๆ จากการตรวจค้นทางห้องปฏิบัติการ ส่วนใหญ่ทราบได้จากการซักประวัติ และตรวจร่างกาย การตรวจค้นอาจมีความจำเป็นในกรณีที่สงสัยโรคอื่นหรือโรคร่วม (co-morbid) ต่างๆ ที่การตรวจ ค้นทางห้องปฏิบัติการช่วยในการวินิจฉัย เช่น รังสีวินิจฉัยในกรณี osteoarthritis ตารางที่ 1.1 สรุปน้ำหนักคำแนะนำในการวินิจฉัย chronic MPS น้ำหนักคำแนะนำ ประวัติ • อาการปวดและ/หรืออาการประสาทอิสระบริเวณใดบริเวณหนึ่งนานกว่า 3 เดือน ++ • ประวัติอาการปวดของโรคหรือภาวะอื่นๆ ที่ให้อาการปวดบริเวณเดียวกันนี้ได้ ++ การตรวจร่างกาย • ตรวจร่างกายที่กล้ามเนื้อโดยการคลำหรือกดด้วยนิ้วมือต้องพบ TrP ที่สามารถแสดง อาการต่างๆ ที่ผู้ป่วยให้ประวัติได้ชัดเจน ++ การตรวจค้นทางห้องปฏิบัติการ • ทำเมื่อมีข้อบ่งชี้เพื่อแยกโรคหรือยืนยัน co-morbid + 1.5 การประเมินปัญหา การประเมินที่เหมาะสมทำให้ทราบถึงภาพรวมขนาดของปัญหา แนวทางการรักษา ตลอดจน แนวโน้มของการพยากรณ์โรค การประเมินปัญหา MPS จึงเป็นขั้นตอนที่มีความสำคัญมาก โดยพื้นฐาน ควรประกอบด้วย 3 สิ่งคือ 1. อาการปวด (pain severity) โดยประเมินเชิงปริมาณ (quantitative) มาตรวัดที่แนะนำคือ numerical rating (NRS) โดยใช้ 11 - point Likert scale (0 = ไม่ปวดเลย, 10 = ปวดมากที่สุด) ไม่ปวดเลย ปวดเล็กน้อย ปวดปานกลาง ปวดมาก 0 1 - 3 4 - 6 7 - 10 2. PF ประเมินจากประวัติอาการและการตรวจร่างกายทั้ง physical, psychological, และ systemic PF 3. ในกรณีเรื้อรังควรมองหา co-morbid ที่อาจเกิดร่วมโดยเฉพาะที่มีอาการใกล้เคียงกับ MPS เช่น inflammatory joint disease (เช่น osteoarthritis), radiculopathy, fibromyalgia
  • 4.
    แนวทางเวชปฏิบัติ กลุ่มอาการปวดเรื้อรังระบบกระดูกและกล้ามเนื้อ 1.6 การวินิจฉัยแยกโรค(10,11) MPS เป็นกลุ่มอาการที่นอกจากเลียบแบบโรคอื่นได้และยังอาจเกิดร่วมกับโรคอื่นๆ ได้ หลักการที่ นำมาพิจารณาวินิจฉัยแยกโรคจึงต้องคำนึงถึงสี่ประเด็นหลักที่สำคัญเสมอ คือ 1. MPS เป็นกลุ่มอาการปวดที่สามารถเกิดได้ทุกบริเวณของร่างกาย การวินิจฉัยแยกโรคจึงต้อง แยกจากโรคต่างๆ ที่สามารถก่อให้เกิดอาการปวดในบริเวณนั้นๆ เช่น TrP ที่กล้ามเนื้อบ่า คอ และศีรษะ ก่อให้เกิดอาการปวดหัวจึงต้องวินิจฉัยแยกโรคกับ tension headache หรือ migraine ส่วน TrP ที่กล้ามเนื้อ หน้าอกด้านซ้ายทำให้เจ็บหน้าอกจำเป็นอย่างยิ่งที่ต้องวินิจฉัยแยกโรคกับภาวะ angina pectoris 2. บริเวณที่มีอาการปวดอาจแคบหรือกว้างขึ้นอยู่กับ TrP ของกล้ามเนื้อแต่ละมัด ถ้าเป็นบริเวณ แคบและใกล้ ตำแหน่งของข้อต่อต้องแยกโรคกับภาวะ osteoarthritis, bursitis หรือ tendinitis ถ้ามีอาการ เป็นบริเวณกว้าง ต้องแยกกับภาวะ neuralgia หรือ peripheral neuropathy 3. ในกรณีที่ TrP กระจายหลายบริเวณต้องแยกกับ widespread pain เช่น fibromyalgia 4. Chronic MPS อาจเกิดร่วมกับ co-morbid ที่มีอาการคล้ายคลึงกันได้บ่อย เช่น osteoarthritis ตารางที่ 1.2 สรุปน้ำหนักคำแนะนำในการประเมินปัญหา chronic MPS น้ำหนักคำแนะนำ Pain Severity ปวดมาก ปวดปานกลาง ปวดเล็กน้อย ไม่ปวดเลย + Perpetuating Factor • Physical (poor physical conditions, poor posture) ++ • Psychological (stress, depressed, coper) ++ • Systemic (เพลีย เย็นๆ ชาๆ ปลายมือปลายเท้า เฉื่อยชา หนาวง่าย ท้องผูก) ++ Co-morbid + 1.7 การรักษา ในการรักษาผู้ป่วย chronic MPS ควรใช้แนวทางตามแผนภูมิที่ 1 (หน้า 9) ร่วมกับข้อมูลจาก ตารางที่ 1.2 - 1.5 ประกอบ Chronic MPS เป็นภาวะที่มีการรักษาหลากหลายรูปแบบที่สุดภาวะหนึ่งจากการขาดความเข้าใจ ในลักษณะของโรคและความสับสนในการวินิจฉัยแยกโรค เพื่อความชัดเจนจึงมีความจำเป็นเบื้องต้นที่จะ ต้องจำแนกให้ได้ว่าเป็น primary MPS, secondary MPS (TrP เกิดขึ้นจากการชักนำของ PF) หรือ chronic MPS ที่มี co-morbid (อาจมีมากกว่าหนึ่ง primary diseases) เพื่อเป็นแนวทางในการเลือกกรรมวิธีรักษาที่ เหมาะสมกล่าวคือ 1.7.1 การรักษา primary MPS หมายถึง MPS ที่เป็นสาเหตุอาการปวดของผู้ป่วยโดยไม่มี PF ซึ่งพบได้น้อย ส่วนใหญ่สาเหตุที่ ทำให้เกิดอาการเรื้อรังมาจากการมองข้ามในการวินิจฉัย ถ้าวินิจฉัยถูกต้อง การรักษาที่ TrP หรือ TrP
  • 5.
    eradication ทุกวิธี ได้ผลดีและไม่มีความแตกต่างกันอย่างชัดเจนในด้านevidence-based ของแต่ละวิธี(4) การรักษาที่เหมาะสมควรจะพิจารณากรรมวิธีที่ผู้ป่วยพึงพอใจและไม่มีข้อห้ามเป็นอันดับแรกๆ ส่วนการ รักษาระยะยาวเพื่อป้องกันการเกิดซ้ำจะต้องคำนึงถึงความปลอดภัยสามารถนำไปปฏิบัติได้เอง เข้าถึงได้ง่าย สอดคล้องกับวิถีชีวิตและคุ้มค่า เทคนิคการทำ TrP eradication ที่ได้รับความนิยมได้แก่ (ตารางที่ 1.3 ประกอบ) • การยืดกล้ามเนื้อที่มี TrP (stretching) ยืดกล้ามเนื้อช้าๆ จนถึงจุดที่ตึงหรือเริ่มมีอาการปวดเล็กน้อย และค้างไว้ระยะเวลาหนึ่ง (prolong stretching) ข้อดีคือปลอดภัย สะดวก และสามารถทำได้เอง ถือเป็นมาตรฐานการรักษาพื้นฐานที่จะต้อง ทำในทุกราย(4) โดยทั่วไปควรยืดกล้ามเนื้อค้างไว้นาน 20 - 30 วินาที ขณะยืดควรอยู่ในภาวะผ่อนคลาย และจัดท่าทางให้มั่นคง ทำชุดละ 5 - 10 ครั้ง และแนะนำให้ทำอย่างน้อยวันละ 2 ชุด (เป็นเวลา 2 สัปดาห์ นับเป็น 1 course) • การนวด (massage)(4) นิยมนวดแบบกดจุด (acupressure) ส่วนการนวดแผนไทยจะครอบคลุมพื้นที่ได้เป็นอย่างดี ผลพลอยได้ ที่เป็นจุดเด่นคือ deep relaxation นวดไทยมีสองแบบคือ นวดไทยอายุรเวทซึ่งเน้นการกดจุด อย่างเดียว และนวดไทยแผนวัดโพธิ์ที่มีการยืดดัดร่วมด้วย ซึ่งสามารถเพิ่มประสิทธิภาพการรักษา TrP ได้เป็นอย่างดี แต่ต้องระวังหรือหลีกเลี่ยงในรายที่มีภาวะ mechanical instability การนวดควรทำติดต่อกัน 6 - 12 ครั้ง (ถือเป็น 1 course) • การทำกายภาพบำบัด (physical therapy)(10) เป็นการรักษาที่มีองค์ประกอบหลายอย่างที่ช่วยรักษา TrP เช่น การประคบร้อน การนวด การยืด กล้ามเนื้อ ส่วนใหญ่จะทำมากกว่าหนึ่งอย่าง (การทำกายภาพบำบัด 2 สัปดาห์ถือเป็น 1 course) • การฝังเข็ม (acupuncture)(12) ปลายเข็มจะทำให้ TrP คลายตัวด้วยกลไก mechanical disruption และพบว่าจุดฝังเข็มมีความ สัมพันธ์ใกล้ชิดกับตำแหน่งของ TrP ที่พบบ่อยถึง 71% (ฝังเข็ม 10 ครั้ง คือ 1 course) • การแทงเข็มที่ TrP (dry needling)(4) เป็นอีกทางเลือกที่ใช้แทนการฝังเข็มได้ • การฉีดยาที่ TrP (trigger point injection)(4, 10) เชื่อว่าผลของการรักษา TrP ที่สำคัญมาจากการแทงเข็ม โดยที่สารหรือยาที่ใช้เป็นเพียงตัวเสริม สารที่นิยมใช้คือ ยาชาเฉพาะที่ ควรเลือกใช้ชนิดที่มีผล myotoxic น้อยและความเข้มข้นอยู่ในระดับที่ ระงับการทำงานของ sensory fiber โดยไม่ยับยั้งการทำงานของ motor fiber เช่น 0.5% bupivacaine หรือ 1% lidocaine ยาชาที่ใช้ต้องไม่มีส่วนผสมของ adrenaline ที่จะทำให้มีการหดตัวของเส้นเลือดบริเวณ TrP ปริมาณยาที่ใช้เฉลี่ย 0.5 - 2 มล. ต่อจุด ขึ้นอยู่กับขนาดของกล้ามเนื้อ แต่ต้องคำนึงถึงปริมาณสูงสุด ในแต่ละครั้งที่ทำการรักษาหลายจุดเพื่อความปลอดภัย
  • 6.
    แนวทางเวชปฏิบัติ กลุ่มอาการปวดเรื้อรังระบบกระดูกและกล้ามเนื้อ • BotulinumToxin injection(4) มีข้อบ่งชี้ในกรณีของ refractory TrP หรือ TrP ที่ตอบสนองต่อการทำ TrP eradication แต่ผลที่ได้ อยู่เพียงเวลาอันสั้น ด้วยค่าใช้จ่ายที่สูงเพราะยาราคาแพงจึงสมควรอยู่ในดุลยพินิจของผู้เชี่ยวชาญ • ยา (drugs)(10) จนถึงปัจจุบันยังไม่มีหลักฐานว่ายาตัวใดสามารถทำให้ TrP คลายตัวจนหายไปได้ แต่ยาก็มี ความจำเป็นในกรณีต่างๆ ดังนี้ 1. ลดอาการปวดซึ่งเป็นการรักษาตามอาการ ในกรณีที่ปวดน้อยถึงปานกลางนิยมใช้ยาแก้ปวดธรรมดา เช่น acetaminophen ส่วนใหญ่ใช้ใน ช่วงแรกของการทำ TrP eradication ซึ่งบางวิธีอาจมีอาการปวดหลังทำการรักษาได้ เช่น trigger point injection การฝังเข็ม และควรหลีกเลี่ยง aspirin เนื่องจากเพิ่มความเสี่ยงต่อภาวะ bleeding ของการทำ TrP eradication หลายวิธี ในกรณีที่ปวดปานกลางถึงรุนแรงอาจพิจารณาให้ยากลุ่ม tramadol และควรหลีกเลี่ยงการใช้ ติดต่อเป็นเวลานาน ยาคลายกล้ามเนื้อ (muscle relaxants) ที่พบว่าแพทย์นิยมสั่งให้ผู้ป่วยยังไม่มีหลักฐานสนับสนุน ว่าสามารถทำให้ TrP สลายหรือคลายตัวได้ อีกทั้งอาจทำให้ภาวะ overload ที่ TrP มากขึ้นจากการที่ยา ไปมีผลที่กล้ามเนื้อปกติ (normal muscle) รอบๆ ให้คลายตัว ผู้ป่วยบางรายจะรู้สึกถึงอาการที่มากขึ้นได้ สำหรับรายที่ใช้แล้วอาการดีขึ้นมักจะเป็นในกรณีของ TrP ที่กล้ามเนื้อรอบๆ หรือใกล้เคียงมีการเกร็ง (muscle spasm) หรือความตึงตัว (muscle tension) ร่วมอยู่ด้วย ซึ่งเป็นเหตุการณ์ที่พบได้ไม่น้อย ยาจะมีผล ในการคลายและลดอาการของกล้ามเนื้อรอบๆ TrP แต่จะไม่สามารถทำให้ TrP คลายหรือหายไปได้ NSAIDs ก็เป็นอีกกลุ่มของยาที่ถูกใช้บ่อยในกรณี MPS แต่ผลที่ได้มักจะน้อยกว่าที่คาดหวัง เนื่องมาจากที่ตำแหน่งของ TrP นั้นไม่พบ inflammatory-mediated cells ที่ชัดเจน แต่ยากลุ่มนี้อาจ มีประโยชน์ในกรณีที่มี inflammatory joint diseases เป็น co-morbid Steroids เป็นอีกกลุ่มยาที่นิยมนำมาใช้ในการฉีดที่ตำแหน่ง TrP โดยเชื่อว่าได้ผลดีกว่าการใช้ ยาชาเฉพาะที่ในการลดอาการปวดและแก้ไขภาวะ fibrosis ที่ตำแหน่ง TrP แต่ไม่มีหลักฐานสนับสนุน จึงไม่แนะนำเนื่องจากผลที่ได้ไม่คุ้มค่าต่อการเสี่ยงกับ local และ systemic side effects ของ steroid 2. ใช้รักษา PF บางอย่างเช่น vitamin, antidepressants และอาจใช้ anxiolytics เช่น clonazepam ในระยะสั้นตามความจำเป็น 3. ใช้รักษา co-morbid ตัวอย่างที่พบบ่อยคือ osteoarthritis และ neuropathic pain การรักษาแต่ละวิธีจะมีจุดเด่นและจุดด้อยรวมทั้งข้อควรระวังและข้อห้ามที่อาจมีความแตกต่างกัน การรักษาในผู้ป่วยบางรายที่มีอาการมากและซับซ้อนอาจจำเป็นต้องมีการผสมผสาน (mix and match) ของการรักษามากกว่าหนึ่งอย่างเพื่อความเหมาะสม
  • 7.
    ถ้าผลการรักษาด้วย TrP eradication2 - 3 ชุด (courses) แล้วไม่ได้ผลดี มักจะเป็น secondary MPS ที่มีภาวะหรือปัจจัยชักนำ (PF) ซ่อนเร้นอยู่ ควรทำการค้นหาและถ้าพบก็ให้รักษาแบบ secondary MPS หรือถ้ามี co-morbid เป็นตัวกระตุ้น ต้องรักษา co-morbid ร่วมกัน 1.7.2 การรักษา secondary MPS Secondary MPS หมายถึง MPS อันเนื่องมาจากการชักนำของ PF การรักษาที่ TrP หรือ TrP eradication เป็นเพียงการรักษาตามอาการและมักจะได้ผลชั่วคราวเป็นเหมือนเกมรับ การรักษาเพื่อหวังผล ระยะยาวที่เป็นเหมือนเกมรุกจะต้องมุ่งประเด็นที่การค้นหาและทำการแก้ไข PF ซึ่งแบ่งเป็น 3 กลุ่ม และอาจพบได้มากกว่าหนึ่งอย่างในผู้ป่วยบางราย การแก้ไข PF 1. Physical PF(4) ปัจจัยทางร่างกายของผู้ป่วยที่ทำให้ TrP อยู่ในสภาพที่ overload จนเกิดอาการ ได้บ่อย มักจะมีความคล้ายหรือใกล้เคียงกันในเกือบทุกรายคือ • ท่าทางที่ไม่อยู่ในสมดุล (poor posture) แก้ไขโดยจัดสมดุลให้ร่างกายอยู่ในลักษณะที่ เสียเปรียบเชิงกลน้อยสุดโดยใบหู หัวไหล่ ปมกระดูก Trochanter อยู่ในแนวเส้นดิ่งเดียวกันในท่านั่ง และ อยู่ในแนวเส้นเดียวกับจุดกลางด้านข้างข้อเข่าในท่ายืน (good posture) ในทางปฏิบัติมีได้หลายวิธีเช่น การปรับท่าทาง การดัดแปลง อุปกรณ์เครื่องใช้ที่มีผลต่อท่าทางให้เหมาะสม ปรับสมดุลร่างกายด้วยโยคะ ส่วนที่เหมาะสมและนิยมในรายสูงอายุ อาจเป็นรำไม้พลองหรือรำมวยจีน การแก้ไขท่าทางนอกจากมีผล ในการรักษายังเป็นการเสริมบุคลิกภาพไปในตัว • สมรรถภาพร่างกายไม่สมบูรณ์เพียงพอ (poor physical conditions) แก้ไขโดยการออก กำลังสม่ำเสมอ นอกจากเป็นการรักษาแล้วยังเสริมภาพลักษณ์ได้อย่างดี ข้อควรระวังคือ อาการปวดอาจ กำเริบขึ้นซึ่งมักเกิดจากออกกำลังมากเกินความสามารถของร่างกาย ดังนั้นจึงจำเป็นต้องออกกำลังอย่าง ค่อยเป็นค่อยไปและคำนึงถึงสมรรถภาพของตนเองให้ดี ภาพที่ 1.2 : ท่ายืนที่เหมาะสม (รูปขวามือสุด) จากการฝึกตนเอง ภาพที่ 1.1 : ท่านั่งที่ได้สมดุลร่างกาย จากการ ปรับอุปกรณ์
  • 8.
    แนวทางเวชปฏิบัติ กลุ่มอาการปวดเรื้อรังระบบกระดูกและกล้ามเนื้อ 2. PsychologicalPF ที่สำคัญคือความวิตกกังวลจนอาจถึงท้อแท้ซึมเศร้าจากความเรื้อรังของ อาการที่ไม่ได้รับคำตอบที่ชัดเจน(13) บ่อยครั้งที่หลายรายถูกเข้าใจว่าแกล้งหรือไม่ได้ปวดจริง อีกทั้ง ถูกคิดว่าอาการทางจิตใจเป็นสาเหตุหลักเนื่องจากอาการมักจะกำเริบหรือรุนแรง ช่วงที่งานมากงานเร่ง ซึ่งเป็นช่วงที่ปัจจัยกระตุ้นทางกายมาคู่กัน การวินิจฉัยที่เหมาะสมก็เพียงพอให้ผู้ป่วยสบายใจขึ้นมาก การอธิบายให้ข้อมูลที่ถูกต้องชัดเจน ให้ความเข้าใจตลอดจนแนะนำแนวทางรักษา ให้กำลังใจและ ให้ความมั่นใจมีประโยชน์อย่างมาก สำหรับรายที่มีอาการรุนแรงอาจพิจารณาให้ anxiolytic หรือ antidepressant(14) ในช่วงเริ่มการรักษาหรือช่วงที่มีปัจจัยเหล่านี้เข้ามาเกื้อหนุนอาการเป็นครั้งคราว 3. Systemic PF(10) เป็นเรื่องที่ต้องนึกถึง โดยสอบถามหรือสังเกตจากอาการที่ผู้ป่วยบอกเล่า ที่พบบ่อยคือ • อาการอ่อนเพลียชาปลายมือปลายเท้าเป็นครั้งคราวให้นึกถึงภาวะ low normal level water soluble vitamins ให้ทำการเสริม vitamin B1, 6, 12 และ folic acid ตลอดจน vitamin C ขนาดที่แนะนำคือ ขนาดน้อย เช่น B1 10 mg, B6 10 mg, B12 500 µg, folic acid 1 mg, และ C 500 mg ซึ่งทั้งหมดสามารถ พบได้ในวิตามินรวมบางขนาน การให้เกินขนาดดังกล่าวที่ไม่มากจนเกินไปจะไม่ก่อปัญหาเนื่องจากเป็น water soluble vitamins ปริมาณที่เกินความต้องการร่างกายสามารถขับออกได้ หลังการเสริมอาการมักจะ ดีขึ้นภายใน 1 - 2 เดือน • สำหรับรายที่มีอาการอ่อนล้า เฉื่อยชา หนาวง่าย ท้องผูก ให้นึกถึงภาวะ borderline hypothyroid ควรทำการยืนยันโดยส่งตรวจระดับฮอร์โมนก่อนถ้าจะมีการเสริม และควรให้ในปริมาณเล็กน้อย
  • 9.
    แผนภูมิที่ 1 :ขั้นตอนวิธีการวินิจฉัย การรักษา การประเมินผล และการติดตามผู้ป่วย MPS Dx. Chronic MPS Hx: Regional pain and/or ANS 3 months PE: TrP identification เริ่มต้น ▲ ประเมินปัญหา Chronic MPS (ตารางที่ 1.2) ไม่มี PF มี comorbid MPS + Co-morbid Co-treatment มี PF Secondary MPS แก้ไข PF (ตารางที่ 1.5) แก้ไข PF ได้ แก้ไข PF ไม่ได้ อาการดีขึ้นมาก (ไม่ประเมินผลก่อน 3 เดือน) ดีขึ้นบางส่วน หรือไม่ดีขึ้น (ไม่ประเมินผลก่อน 3 เดือน) จบสิ้นการรักษา Primary MPS TrP Eradication (ตารางที่ 1.3, 1.4) • Stretching • Massage • Dry needling • Acupuncture • TrP injection • Physical therapy • Drugs ประเมินผล หลังจากให้การรักษา ไปแล้ว 2 - 3 courses ประเมินหา PF อีกครั้งเพราะอาจเป็น secondary MPS อาการไม่ดีขึ้น หรือแย่ลง ไม่พบ PF ส่งปรึกษาผู้เชี่ยวชาญ จบสิ้นการรักษา หรือทำ TrP eradication เป็นครั้งคราว อาการดีขึ้นมาก พบ PF ▲ ▲ ▲ ▲ ▲ ▲ ▲ ▲ ▲ ▲ ▲ ▲ ▲ ▲ ▲ ▲ ▲ ▲ ▲ ▲
  • 10.
    10 แนวทางเวชปฏิบัติ กลุ่มอาการปวดเรื้อรังระบบกระดูกและกล้ามเนื้อ 1.7.3 การรักษาMPS ที่มี co-morbid ถ้าเป็นกรณี MPS ที่มี co-morbid จะต้องทำการรักษาร่วมกัน สำหรับวิธีรักษา TrP ที่เลือกใช้ควรมี ผลดีต่อ co-morbidities และหลีกเลี่ยงวิธีที่มีผลเสียต่อ co-morbidities Co-morbid ที่พบบ่อย(4) ได้แก่ • Joint disorders: osteoarthritis • Localized soft tissue disorders: bursitis, tendinitis, epicondylitis • Neurologic disorders: radiculopathy, entrapment neuropathy • Inflammatory disorders: polymyositis, rheumatoid arthritis • Discogenic disorders • Visceral referred pain: gastrointestinal, cardiac, pulmonary, renal • Fibromyalgia 1.7.4 ข้อควรคำนึงในการรักษา chronic MPS ในภาคทฤษฎีหัวใจของการรักษา chronic MPS คือการค้นหาและทำการแก้ไข PF ซึ่งเป็นการ รักษาที่ได้ผลระยะยาว แต่ทางภาคปฏิบัติอาจจำเป็นต้องตั้งอยู่บนพื้นฐานของการรักษาแบบคู่ขนาน กล่าวคือ ร่วมกับการทำ TrP eradication ที่ในกรณีนี้มักจะได้ผลชั่วคราว แต่ก็มีความจำเป็นในบางรายเพื่อ เป็นการลดอาการต่างๆ ก่อนที่การแก้ไข PF จะเห็นผล ซึ่งบางครั้งอาจต้องใช้เวลาเป็นเดือนๆ หรือถ้าแก้ไข PF ไม่สำเร็จ การทำ TrP eradication เป็นครั้งคราวอย่างต่อเนื่องก็ต้องนำมาพิจารณาโดยดูผลรวมจากการ เข้าถึงการรักษา ความพึงพอใจ ความปลอดภัย และความคุ้มค่า ตารางที่ 1.3 สรุปน้ำหนักคำแนะนำของการรักษา MPS ที่ Trigger Point (TrP eradication) ด้วยกรรมวิธี ต่างๆ วิธีการ จุดเด่น ข้อควรระวัง คุณภาพของ หลักฐาน น้ำหนัก คำแนะนำ TrP eradication (modern way) Stretching มีความสะดวกสามารถปฏิบัติเอง ได้ เป็นการรักษาพื้นฐานที่ต้องทำ ในทุกราย ยืดช้าๆ จนถึงจุดที่ตึงหรือ เจ็บเล็กน้อยค้างไว้ 20 - 30 วินาที B ++ Massage ผ่อนคลายลดเครียด เหมือนข้อควรระวังการนวดทั่วไป C + TrP Injection with local anesthetic agent เห็นผลเร็ว ผลที่ได้ยืนยันสาเหตุของอาการว่า มาจากตำแหน่งที่ฉีดยา (therapeutic block effect) แพ้ยาชาเฉพาะที่ บางตำแหน่งที่ทำการฉีดอาจเกิด ผลแทรกซ้อนจากการแทงเข็ม C + Dry Needling กรรมวิธีเรียบง่าย บางตำแหน่งที่อาจเกิดผล แทรกซ้อนจากการแทงเข็ม C + Physical Therapy เข้าถึงง่าย ขึ้นอยู่กับอุปกรณ์หรือวิธีการที่ใช้ C +
  • 11.
    11 ตารางที่ 1.3 สรุปน้ำหนักคำแนะนำของการรักษาMPS ที่ Trigger Point (TrP eradication) ด้วยกรรมวิธี ต่างๆ (ต่อ) วิธีการ จุดเด่น ข้อควรระวัง คุณภาพของ หลักฐาน น้ำหนัก คำแนะนำ TrP eradication (alternative way) Thai Traditional Massage ครอบคลุมพื้นที่กว้าง ผ่อนคลายลดเครียด เข้าถึงง่ายสำหรับประเทศไทย เช่นเดียวกับการนวดทั่วไป C + Acupuncture โอกาสที่จะรักษาถูกจุดมีถึง 71% บางตำแหน่งที่อาจเกิดผล แทรกซ้อน จากการแทงเข็ม C + Yoga, QiGong, TeiChi นำมาปฏิบัติเองได้ ช่วยปรับสมดุลของร่างกาย เพิ่มความแข็งแรง ลดความเครียด เช่นเดียวกับข้อห้ามในการ ออกกำลังทั่วไป ในกรณีโยคะควรหลีกเลี่ยงถ้ามี ปัญหาของ unstable joint C + ตารางที่ 1.4 สรุปน้ำหนักคำแนะนำของการรักษาอาการปวดของ MPS ด้วยยา ชนิด/กลุ่มยา ขนาดยา ผลข้างเคียงและข้อควรระวัง คุณภาพของ หลักฐาน น้ำหนัก คำแนะนำ Acetaminophen ไม่เกิน 4,000 มก./วัน ผู้ป่วยที่มีโรคตับ การใช้ร่วมกับยาสูตรผสมแก้ปวด หรือยาชนิด อื่นที่มี paracetamol เป็นส่วนผสม D +/- ใช้ลด อาการปวด ที่ไม่รุนแรง Muscle relaxants ไม่เกินขนาดยาสูงสุด ที่แนะนำของยา แต่ละตัว ง่วงนอน ระวังอาการข้างเคียง anticholinergic เช่น ปากแห้ง คอแห้ง ตาพร่า ท้องผูก ปัสสาวะลำบาก ง่วงซึม หัวใจเต้นเร็ว ระวังการใช้ในผู้สูงอายุ ผู้ป่วยสมองเสื่อม ผู้ป่วยโรคหัวใจ และผู้ป่วยที่ต้องระวังอาการ ข้างเคียง D +,- (+ ถ้ามี muscle spasm หรือ muscle tension ร่วมด้วย) NSAIDs ไม่เกินขนาดยาสูงสุด ที่แนะนำของยา แต่ละตัว GI ulcer บวมน้ำ ความดันโลหิตเพิ่มขึ้น ระมัดระวังการใช้ในผู้ป่วยโรคไต หรือใช้ยา ต้านการแข็งตัวของเลือด D +,- (++ ถ้ามี inflammatory joint disease เป็น co-morbid) Tramadol 50 - 400 มก./วัน คลื่นไส้ อาเจียน ท้องผูก วิงเวียน ใจสั่น ง่วงซึม ทำให้ชักได้ง่ายขึ้น ลดขนาดยาในผู้ป่วยโรคไต ไม่ควรใช้เป็นระยะเวลานาน D +/- (+ใช้ลดอาการ ช่วงที่ปวด รุนแรง) Antidepressants เช่น TCAs, SSRIs, SNRIs ดูในบทที่ 2 ตารางที่ 2.5 น้ำหนักตัวเพิ่ม อาการข้างเคียง anticholinergic เช่น ปากแห้ง คอแห้ง ตาพร่า ท้องผูก ปัสสาวะลำบาก ง่วงซึม หัวใจเต้นเร็ว ระวังการใช้ในผู้สูงอายุ ผู้ป่วยสมองเสื่อม ผู้ป่วยโรคหัวใจ และผู้ป่วยที่ต้องระวังอาการ ข้างเคียง anticholinergic D +/- (++ ถ้ามี depress เป็น PF)
  • 12.
    12 แนวทางเวชปฏิบัติ กลุ่มอาการปวดเรื้อรังระบบกระดูกและกล้ามเนื้อ ตารางที่ 1.4สรุปน้ำหนักคำแนะนำของการรักษาอาการปวดของ MPS ด้วยยา (ต่อ) ชนิด/กลุ่มยา ขนาดยา ผลข้างเคียงและข้อควรระวัง คุณภาพของ หลักฐาน น้ำหนัก คำแนะนำ Anxiolytic drugs เช่น clonazepam ง่วงนอน ควรให้ขนาดต่ำ ระวังการติดยา และ การเปลี่ยนแปลงพฤติกรรม D - (++ ถ้ามี stress เป็น PF) Anticonvulsants เช่น gabapentin, pregabalin ง่วงนอน และบวมน้ำ (เมื่อใช้ในขนาดสูง) ต้องลดขนาดยาในผู้ป่วยที่มีการทำงานของไต บกพร่อง เพราะยาขับออกทางไตในรูปเดิม D - Steroids - D - ตารางที่ 1.5 สรุปน้ำหนักคำแนะนำของการรักษาหรือแก้ไข PF PF อาการที่เป็นข้อสังเกต การแก้ไข คุณภาพของ หลักฐาน น้ำหนัก คำแนะนำ Mechanical PF Poor posture ตำแหน่งที่พบบ่อยคือปวดบริเวณ คอ ศีรษะ และ/หรือหลัง (postural muscle) ปรับสมดุลท่าทาง C ++ (ถ้ามี) Poor physical condition สมรรถภาพร่างกายไม่สมบูรณ์ เพียงพอ อ่อนเพลีย เมื่อยล้าง่าย ออกกำลังสม่ำเสมอแบบ Aerobic exercise C ++ (ถ้ามี) Psychological PF Stress วิตก กังวล นอนไม่หลับ Psychological support ส่งเสริมกิจกรรมที่มีผลลด ความเครียด เช่น ฝึกสมาธิ, Traditional Massage, Yoga Anxiolytic drug ขนาดต่ำจะช่วยลด อาการวิตก กังวล นอนไม่หลับ D ++ (ถ้ามี) Depression เบื่อ ท้อแท้ ซึม เศร้า หดหู่ นอนไม่หลับ ตื่นกลางดึก Psychological Support Antidepressant ในขนาดต่ำ D ++ (ถ้ามี) Systemic PF Nutritional (low normal level water soluble vitamin) อ่อนเพลีย เหนื่อยง่าย ชาๆ ตามมือเท้า เสริมวิตามิน B1, 6, 12, folic acid, C D ++ (ถ้ามี) Hormonal (borderline hypothyroid) เชื่องช้า อ่อนเพลีย หนาวง่าย ท้องผูก เสริม thyroid hormone หลังจาก ตรวจระดับ thyroid hormone D ++ (ถ้ามี)
  • 13.
    13 1.8 เกณฑ์การส่งต่อ ด้วยศักยภาพของโรงพยาบาลชุมชนแพทย์เวชปฏิบัติทั่วไปสามารถรักษา chronicMPS ได้ ถ้ามี การรักษาแบบคู่ขนานคือการแก้ไข PF และทำ TrP eradication เป็นครั้งคราว มีส่วนน้อยที่ต้องพิจารณา ส่งต่อเมื่อ 1. แพทย์ไม่สามารถบอกสาเหตุของอาการปวดหรือให้การวินิจฉัยได้ 2. เมื่อแพทย์ปฏิบัติตามแนวทางที่แนะนำแล้วไม่น้อยกว่า 6 เดือน แล้วพบว่า 2.1 ผู้ป่วยยังมีอาการปวดอย่างรุนแรงจนมีผลกระทบต่อคุณภาพชีวิต และการดำเนินกิจวัตร ประจำวัน 2.2 ไม่สามารถปรับตัวให้เข้ากับภาวะปวดเรื้อรังได้ 2.3 มีปัญหาทางจิตเวช มีอาการซึมเศร้า วิตกกังวล มีบุคลิกภาพเปลี่ยนไป เฉื่อยชา ตกใจง่าย 2.4 มีประวัติการรักษาอาการปวดที่แผนกฉุกเฉิน หรือแผนกผู้ป่วยในบ่อยครั้ง 2.5 มีพฤติกรรมการใช้ยาแก้ปวดมากกว่าปกติ หรือมีประวัติติดสารเสพติด ดื่มสุราเรื้อรัง สูบบุหรี่จัด 2.6 ผู้ป่วยเปลี่ยนสถานพยาบาลหรือแพทย์ผู้ให้การรักษาบ่อย 2.7 ผู้ป่วยไม่ร่วมมือหรือไม่มีแรงจูงใจในการรักษา
  • 14.
    14 แนวทางเวชปฏิบัติ กลุ่มอาการปวดเรื้อรังระบบกระดูกและกล้ามเนื้อ เอกสารอ้างอิง 1. Travell JG, Simons DG. Myofascial pain and dysfunction : the trigger point manual. Baltimore: Williams Wilkins, 1983;5 - 44. 2. Friction JR, Kroening R, Haley D, et al. Myofascial pain syndrome of the head and neck: a review of clinical characteristics of 164 patients. Oral Surg Oral Med Oral Pathol 1985;60:615 - 23. 3. Merskey H, Bogduk N. Classification of chronic pain. IASP Task Force on Taxonomy 1994. 4. Stein JB, Simons DG. Focus review myofascial pain. Arch Phys Med Rehabil Vol 83. Suppl 1. March 2002;40 - 48. 5. Kellgren JH. Observations on referred pain arising from muscle. Clin Sci 1938;3:175 - 90. 6. Kraybak B, Borg-Stein J. Oas J,Dumais D. Reduced dizziness and pain with treatment of cervical myofascial pain. Arch Phys Med Rehabil 1996;77:939 - 40. 7. Mense S. Pathophysiologic basis of muscle pain syndromes. Phys Med Rehabil Clin North Am 1997;8:23 - 53. 8. Simons DG. Muscular pain syndromes. In: Friction JR, Awad EA, eds. Advances in pain research and therapy. Vol 17. New York : Raven Press, 1990;1 - 41. 9. Travell JG, Simons DG. Myofascial pain and dysfunction : the trigger point manual. Baltimore: Williams Wilkins, 1983;103 - 64. 10. Simons DG, Travell JG, Simons LS. Myofascial pain and dysfunction : the trigger point manual. Vol 1, upper half of body. 2nd ed. Baltimore: Williams Wilkins, 1999. 11. Imamura ST, Fisher AA, Imamura M. Pain management using myofascial approach when other treatment failed. Phys Med Rehabil Clin North Am 1997;8:179 - 96. 12. Melzack R, Stillwell DM, Fox EJ. Trigger points and acupuncture points for pain : correlations and implications. Pain 1977;3:3 - 23. 13. Groves MS, Muskin PR. Psychological responses to illness. In: Levenson JL ed. Textbook of Psychosomatic Medicine. Washington, DC, American Psychiatric Publishing. Inc, 2005;67 - 90. 14. Alpay M. Pain patients in Stern T, Fricchione GL, Cassem NH, Jellinek MS, Rosenbaum JF. Massachusets General Hospital Handbook of General Hospital Psychiatry, 5th ed. Philadelphia, Elsevier, 2004.