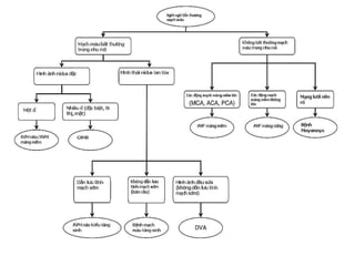
DỊ DẠNG MẠCH MÁU NÃO
BS. CKII. CAO THIÊN TƯỢNG
Mục tiêu
 Nhận biết các lọai dị dạng, đặc điểm hình ảnh và
biến chứng
Dị dạng mạch máu
 Dị dạng động – tĩnh mạch (AVM)
*Cổ điển
*Dò động tĩnh mạch màng cứng
*Dị dạng tĩnh mạch Galen
 Bất thường tĩnh mạch bẩm sinh (Developmental
venous anomaly)
 Dị dạng hang
 Dãn mao mạch (capillary telangiectasia)
Có
shunt
Không
shunt
AVM cổ điển
 Shunt động-tĩnh mạch, không có giường
mao mạch
-Động mạch nuôi dãn lớn
-Tĩnh mạch dẫn lưu sơm từ nidus/dãn
 Bẩm sinh
-Thường có mô thần kinh ở giữa
 Gặp bất kì nơi nào ở não và cột sống
 98% một ổ
-AVM đa ổ thường ở các hội chứng
*Dãn mao mạch xuất huyết di truyền
*Hội chứng phân đoạn động-tĩnh mạch sọ-
mặt (craniofacial arteriovenous
metameric syndromes-CAMS)
AVM
Nidus = kết thành khối hoặc
nhiều shunt động-tĩnh mạch và
mạch máu loạn sản
Dãn mao mạch xuất huyết di truyền
> 3 AVM đồng thời – hiếm!
Bệnh lý loạn sản mạch máu có di truyền nhiễm sắc thể thường trội
AVM
 Rối loạn điều hòa sinh
mạch tái tạo khuông
mạch máu liên tục
 Đỉnh tuổi 20-40
 Nguy cơ xuất huyết 2-
4% / năm
- ~ 50% có triệu chứng
xuất huyết
CT không cản quang
Phân độ AVM: thang điểm Spetzler-Martin
 Kích thước
-Nhỏ (<3cm) = 1
-Trung bình (3-6cm) = 2
-Lớn (>6cm) = 3
 Vị trí
-Không chức năng = 0
-Có chức năng = 1
 Dẫn lưu tĩnh mạch
-Nông = 0
-Sâu = 1
AVM: hình ảnh CT
 Xuất huyết
 Đóng vôi: 25-30%
 Bắt quang
 CTA: Dãn động mạch
và tĩnh mạch dẫn lưu
CT cản quang
AVM
CT không cản quang
Đóng vôi Xuất huyết
AVM: MRI
 Tín hiệu dòng chảy trống (flow
voids): “túi sâu”
 Xuất huyết: Nhòe hình trên GRE
 T2W: tăng tín hiệu Tăng sinh
thần kinh đệm (gliosis)
 Bắt thuốc mạnh
 MRA/MRV
AVM
AVM: chụp mạch quy ước
 Là phương pháp hình
ảnh tốt nhất
 Cần các hình động mạch
cảnh trong, động mạch
cảnh ngoài và tuần hoàn
cột sống
-27-32% AVM có cấp máu
động mạch kép
AVM: các bất thường đi kèm
 Phình mạch liên quan
dòng chảy ở động mạch
nuôi: 10-15%
 Phình mạch trong nidus
>50%
 “Cướp máu”: thiếu máu
não kế cận
Tăng nguy cơ xuất huyết
 Vị trí
-Quanh não thất
-Hạch nền
-Đồi thị
 Động mạch
-Phình mạch ở cuống
-Phình mạch trong nidus
*Khó phát hiện trên MRI
 Tĩnh mạch
-Dẫn lưu tĩnh mạch trung tâm
-Tắc dòng ra tĩnh mạch
-Dãn tĩnh mạch
 Nidus nhỏ
AVM: Điều trị
 Thuyên tắc
 Xạ trị: xạ phẫu định vị
-Vùng chức năng
 Phẫu thuật
Phối hợp
Dò động-tĩnh mạch (AVF)
 Phân biệt với AVM bởi sự hiện diện của dò động
tĩnh mạch trực tiếp, dòng chảy cao
-AVF màng cứng
-Dò động mạch cảnh xoang hang
-Dị dạng tĩnh mạch Galen
AVF màng cứng
 Shunt động-tĩnh mạch trong màng cứng
 10-15% dị dạng mạch máu nội sọ
 2 loại
-Người lớn: Các mạch máu rất nhỏ trong xoang tĩnh
mạch màng cứng bị huyết khối thường gặp ở tuổi
trung niên và tuổi già
*Thường do mắc phải-chấn thương
-Trẻ nhỏ: Nhiều shunt động – tĩnh mạch dòng chảy cao
liên quan một số xoang màng cứng bị huyết khối
DAVF
Phân độ DAVF: phân loại Cognard
 Kiểu I: trong thành xoang, dẫn lưu tĩnh mạch phía trước bình thường
 Kiểu II: trong xoang chính
-A: Dòng ngược vào xoang
-B: Dòng ngược vào tĩnh mạch vỏ: Xuất huyết 10-20%
 Kiểu III: dẫn lưu vỏ não trực tiếp
-40% xuất huyết
 Kiểu IV: dẫn lưu vỏ não trực tiếp + dãn tĩnh mạch
-2/3 xuất huyết
 Kiểu V: Dẫn lưu tĩnh mạch quanh tủy ở cột sống
-Bệnh tủy tiến triển
DAVF
 Thường gặp gần đáy sọ
-Xoang ngang thường gặp nhất
 Tần suất xuất huyết 2-4% / năm
 Hiếm khi đóng lại tự phát
-Hầu hết ở type I
Hình ảnh DAVF: CT
Không cản quang: có thể bình thường
Có cản quang: có thể thấy động mạch nuôi màng
cứng ngoằn ngoèo và xoang màng cứng lớn
Hình ảnh DAVF: MRI
 Tín hiệu dòng trống xiang
quanh xoang màng cứng.
 Xoang màng cứng huyết
khối
 Dãn tĩnh mạch vỏ mà không
có nidus nhu mô
 T2W: tăng tín hiệu khu trú ở
nhu mô não kế cận
 MRA có thể âm tính
 MRV: tắc xoang màng cứng,
dòng bàng hệ
DAVF
DAVF: chụp mạch qui ước
 Nhiều động mạch nuôi
 Thường huyết khối xoang màng cứng liên quan
 Dòng chảy đảo ngược ở xoang màng cứng/ tĩnh
mạch vỏ triệu chứng tiến triển, nguy cơ xuất
huyết
 Tĩnh mạch màng mềm xung huyết, ngoằn ngoèo 
“dạng giả viêm tĩnh mạch”
DAVF
“dạng giả viêm tĩnh mạch”
Dò động mạch cảnh xoang hang
 Vị trí thường gặp đứng hàng thứ 2 của DAVF
 Thông nối bất thường giữa động mạch cảnh và xoang hang
-Xoang hang lớn
-Thường thấy tĩnh mạch mắt trên lớn
 Phân lọai theo cấp máu động mạch và dẫn lưu tĩnh mạch (Barrow)
-A: Trực tiếp, shunt động mạch cảnh trong màng cứng– xoang hang
dòng chảy cao
-B: Shunt các nhánh động mạch cảnh trong màng cứng -xoang hang
-C: Shunt động mạch cảnh ngòai màng cứng-xoang hang
-D: Các nhánh màng cứng động mạch cảnh trong/cảnh ngòai với
xoang hang
Dẫn lưu tĩnh mạch
Dò động mạch cảnh-xoang hang:
hình ảnh
 CT:
-Dãn lớn và bắt quang xoang
hang mạnh
-Thấy rõ tĩnh mạch mắt trên
 MRI
-Bất thường tín hiệu dòng
trống trong xoang hang
-Lớn xoang hang
Dò động mạch cảnh – xoang hang
Dò động mạch cảnh – xoang hang
Dò động mạch cảnh –
xoang hang
Gián tiếp
DAVF: Điều trị
 Nội mạch
 Phẫu thuật
 Xạ phẫu
 Theo dõi
-Type I
-Dò động mạch cảnh xoang hang gián tiếp
Dị dạng tĩnh mạch Galen
 Dò động tĩnh mạch liên quan với
dãn phình tĩnh mạch của não trước
trong
 Biểu hiện trẻ sơ sinh> trẻ nhỏ
-Hiếm ở người lớn
 Phân lọai:
-Mạch mạc: nhiểu động mạch nuôi từ
quanh thể chai, mạch mạc và động
mạch xuyên đồi thị
-Thành: Ít mạch nuôi từ động mạch củ
não sinh tư hoặc mạng mạch sau
Dị dạng tĩnh mạch Galen
Mới sinh: Thường gây suy tim xung huyết cung
lượng cao, tim lớn
<1% các dị dạng mạch máu não
Túi tĩnh mạch
 Túi tĩnh mạch
 Có thể có não úng thủy
 Teo não
 Xuất huyết trong não
thất: hiếm
 Bắt quang mạnh động
mạch nuôi và tĩnh mạch
Dị dạng tĩnh mạch Galen: CT
Dị dạng tĩnh mạch Galen: CT
 Tín hiệu dòng trống
 Tăng tín hiệu T1W
-Trong túiHuyết khối
-Trong não thiếu máu,
đóng vôi
 DWI: khuếch tán hạn
chế nếu nhồi máu cấp
Dị dạng tĩnh mạch Galen: MRI
Dị dạng tĩnh mạch Galen dạng
mạch mạc
Dị dạng tĩnh mạch Galen: điều trị
Thể mạch mạc
 Điều trị nội khoa suy tim xung huyết đến 5 hoặc 6
tháng
 5-6 tháng: thuyên tắc qua catheter
Thể thành
 Thuyên tắc bằng catheter muộn hơn
Dị dạng hang (u mạch hang)
 Đồng nghĩa: angioma,
cavernoma, cavernous
hemangioma
 Khoang mạch máu trong
mao mạch có kích thước
thay đổi, dạng xoang và
khoang hang lớn
 Hai lọai
Di truyền: nhiều ổ và hai bên
Tản mác
Dị dạng hang: hình ảnh
 Ít hoặc không có hiệu
ứng choán chỗ
-Ngọai trừ biến chứng
xuất huyết
 Có thể có vùng huyết
khối hoặc xuất huyết
bên trong
-Hemosiderin ngọai biên
dẫn đến hình ảnh quầng
halo xung quanh tổn
thương
Dị dạng hang
Dị dạng hang
 Dấu hiệu CT
-Âm tính: 30-50%
-40-60% đóng vôi
-Không có hiệu ứng
choán chỗ
-Nhu mô não xung
quanh bình thường
-Ít hoặc không bắt quang
-CTA thường âm tính
Dị dạng hang
 MRI
-Thay đổi
-Hình bắp nổ
-Phù xung quanh trong
trường hợp xuất huyết cấp
-Sau tiêm: không hoặc ít bắt
thuốc  Tìm DVA
-Chụp mạch: thường âm tính
Dị dạng hang
 Nguy cơ xuất huyết: 0.25-0-0.7%/
năm
-thường ở hố sau hơn
-Ở bệnh nhân có xuất huyết trước đó, tỉ
lệ xuất huyết hàng năm 4.5%
 Điều trị
-Theo dõi: tổn thương không triệu
chứng hoặc không tiếp cận được.
-Phẫu thuật cắt bỏ
-Xạ phẫu: có triệu chứng tiến triển
nhưng không thể tiếp cận được bằng
phẫu thuật
Dị dạng hang
Bất thường tĩnh mạch bẩm sinh
(developmental venous anomaly-DVA)
 Có thể là biến thể giải
phẫu
 Các tĩnh mạch tủy lớn
 Dẫn lưu vào xoang
màng cứng hoặc tĩnh
mạch sâu ở màng não
thất
 Hình ảnh “dầu sứa”
hoặc cây cọ
Michelangelo Merisi da Caravaggio or
Caravaggio (1573–1610)
Bất thường tĩnh mạch bẩm sinh (DVA)
Dấu hiệu
medusa hoặc
dấu cây cọ
Cavernous malformation
kèm theo (25-30%)
Đơn độc hoặc đi kèm với dị dạng hang
Ít khi xuất huyết
Bất thường tĩnh mạch bẩm sinh
(developmental venous anomaly-DVA)
Hình ảnh DVA: CT
*Đóng vôi và thiếu máu có thể xảy ra ở
vùng dẫn lưu Hầu hết có lẽ do tắc tĩnh
mạch mạn tính
Hiếm
 Tăng tín hiệu T2W xung quanh
-Có thể không triệu chứng
-Phù cấp do huyết khối
-Tăng sinh thần kinh đệm do tắc nghẽn mạn tính
dòng ra
Hình ảnh DVA: MRI
DVA: điều trị
 KHÔNG!
Loại bỏ có thể gây nhồi
máu tĩnh mạch
Dãn mao mạch
(capillary telangiectasia)
 Mao mạch dãn xen kẽ
trong mô não bình
thường
 Thường nhỏ, phát hiện
tình cờ không triệu
chứng
 Vị trí thường gặp nhất
là ở thân nãocầu não
Dãn mao mạch
(capillary telangiectasia)
Tăng tín hiệu T2W
T2 GRE tín hiệu thấp
Bắt quang giới hạn kém rõ sau tiêm: “hình lốm đốm/hình nét cọ”
Không thấy trên hình chụp mạch
Không điều trị
Dãn mao mạch
(capillary telangiectasia)
Xoang màng xương sọ
(sinus pericranii)
 Thông nối giữa hệ tĩnh mạch ngòai sọ và xoang
tĩnh mạch màng cứng
 Hiếm
 Có thể bẩm sinh hoặc mắc phải
Xoang màng xương sọ
(sinus pericranii)
*CT: khuyết xương một/nhiều ổ
*Bắt quang mạchmáu
*Chụp mạch: thấy ở thì tĩnh mạch
 Hiếm khi thuyên giảm
tự phát
 Nguy cơ xuất huyết
 Điều trị
-Phẫu thuật
-Can thiệp nội mạch
Xoang màng xương sọ
(sinus pericranii)
Dị dạng mạch máu
 Dị dạng động – tĩnh mạch (AVM)
*Cổ điển
*Dò động tĩnh mạch màng cứng
*Dị dạng tĩnh mạch Galen
 Bất thường tĩnh mạch bẩm sinh (Developmental
venous anomaly)
 Dị dạng hang
 Dãn mao mạch (capillary telangiectasia)
 Nguồn:
http://rad.usuhs.edu/rad/handouts/jsmirnio/
 Tham khảo thêm
http://www.thientuong.summerhost.info/?p=1199
Bs.tuong dị dạng mạch máu não

Bs.tuong dị dạng mạch máu não

  • 1.
    DỊ DẠNG MẠCHMÁU NÃO BS. CKII. CAO THIÊN TƯỢNG
  • 2.
    Mục tiêu  Nhậnbiết các lọai dị dạng, đặc điểm hình ảnh và biến chứng
  • 3.
    Dị dạng mạchmáu  Dị dạng động – tĩnh mạch (AVM) *Cổ điển *Dò động tĩnh mạch màng cứng *Dị dạng tĩnh mạch Galen  Bất thường tĩnh mạch bẩm sinh (Developmental venous anomaly)  Dị dạng hang  Dãn mao mạch (capillary telangiectasia) Có shunt Không shunt
  • 4.
    AVM cổ điển Shunt động-tĩnh mạch, không có giường mao mạch -Động mạch nuôi dãn lớn -Tĩnh mạch dẫn lưu sơm từ nidus/dãn  Bẩm sinh -Thường có mô thần kinh ở giữa  Gặp bất kì nơi nào ở não và cột sống  98% một ổ -AVM đa ổ thường ở các hội chứng *Dãn mao mạch xuất huyết di truyền *Hội chứng phân đoạn động-tĩnh mạch sọ- mặt (craniofacial arteriovenous metameric syndromes-CAMS)
  • 5.
    AVM Nidus = kếtthành khối hoặc nhiều shunt động-tĩnh mạch và mạch máu loạn sản
  • 6.
    Dãn mao mạchxuất huyết di truyền > 3 AVM đồng thời – hiếm! Bệnh lý loạn sản mạch máu có di truyền nhiễm sắc thể thường trội
  • 7.
    AVM  Rối loạnđiều hòa sinh mạch tái tạo khuông mạch máu liên tục  Đỉnh tuổi 20-40  Nguy cơ xuất huyết 2- 4% / năm - ~ 50% có triệu chứng xuất huyết CT không cản quang
  • 8.
    Phân độ AVM:thang điểm Spetzler-Martin  Kích thước -Nhỏ (<3cm) = 1 -Trung bình (3-6cm) = 2 -Lớn (>6cm) = 3  Vị trí -Không chức năng = 0 -Có chức năng = 1  Dẫn lưu tĩnh mạch -Nông = 0 -Sâu = 1
  • 9.
    AVM: hình ảnhCT  Xuất huyết  Đóng vôi: 25-30%  Bắt quang  CTA: Dãn động mạch và tĩnh mạch dẫn lưu CT cản quang
  • 10.
    AVM CT không cảnquang Đóng vôi Xuất huyết
  • 11.
    AVM: MRI  Tínhiệu dòng chảy trống (flow voids): “túi sâu”  Xuất huyết: Nhòe hình trên GRE  T2W: tăng tín hiệu Tăng sinh thần kinh đệm (gliosis)  Bắt thuốc mạnh  MRA/MRV
  • 12.
  • 13.
    AVM: chụp mạchquy ước  Là phương pháp hình ảnh tốt nhất  Cần các hình động mạch cảnh trong, động mạch cảnh ngoài và tuần hoàn cột sống -27-32% AVM có cấp máu động mạch kép
  • 14.
    AVM: các bấtthường đi kèm  Phình mạch liên quan dòng chảy ở động mạch nuôi: 10-15%  Phình mạch trong nidus >50%  “Cướp máu”: thiếu máu não kế cận
  • 15.
    Tăng nguy cơxuất huyết  Vị trí -Quanh não thất -Hạch nền -Đồi thị  Động mạch -Phình mạch ở cuống -Phình mạch trong nidus *Khó phát hiện trên MRI  Tĩnh mạch -Dẫn lưu tĩnh mạch trung tâm -Tắc dòng ra tĩnh mạch -Dãn tĩnh mạch  Nidus nhỏ
  • 16.
    AVM: Điều trị Thuyên tắc  Xạ trị: xạ phẫu định vị -Vùng chức năng  Phẫu thuật Phối hợp
  • 17.
    Dò động-tĩnh mạch(AVF)  Phân biệt với AVM bởi sự hiện diện của dò động tĩnh mạch trực tiếp, dòng chảy cao -AVF màng cứng -Dò động mạch cảnh xoang hang -Dị dạng tĩnh mạch Galen
  • 18.
    AVF màng cứng Shunt động-tĩnh mạch trong màng cứng  10-15% dị dạng mạch máu nội sọ  2 loại -Người lớn: Các mạch máu rất nhỏ trong xoang tĩnh mạch màng cứng bị huyết khối thường gặp ở tuổi trung niên và tuổi già *Thường do mắc phải-chấn thương -Trẻ nhỏ: Nhiều shunt động – tĩnh mạch dòng chảy cao liên quan một số xoang màng cứng bị huyết khối
  • 19.
  • 20.
    Phân độ DAVF:phân loại Cognard  Kiểu I: trong thành xoang, dẫn lưu tĩnh mạch phía trước bình thường  Kiểu II: trong xoang chính -A: Dòng ngược vào xoang -B: Dòng ngược vào tĩnh mạch vỏ: Xuất huyết 10-20%  Kiểu III: dẫn lưu vỏ não trực tiếp -40% xuất huyết  Kiểu IV: dẫn lưu vỏ não trực tiếp + dãn tĩnh mạch -2/3 xuất huyết  Kiểu V: Dẫn lưu tĩnh mạch quanh tủy ở cột sống -Bệnh tủy tiến triển
  • 21.
    DAVF  Thường gặpgần đáy sọ -Xoang ngang thường gặp nhất  Tần suất xuất huyết 2-4% / năm  Hiếm khi đóng lại tự phát -Hầu hết ở type I
  • 22.
    Hình ảnh DAVF:CT Không cản quang: có thể bình thường Có cản quang: có thể thấy động mạch nuôi màng cứng ngoằn ngoèo và xoang màng cứng lớn
  • 23.
    Hình ảnh DAVF:MRI  Tín hiệu dòng trống xiang quanh xoang màng cứng.  Xoang màng cứng huyết khối  Dãn tĩnh mạch vỏ mà không có nidus nhu mô  T2W: tăng tín hiệu khu trú ở nhu mô não kế cận  MRA có thể âm tính  MRV: tắc xoang màng cứng, dòng bàng hệ
  • 24.
  • 25.
    DAVF: chụp mạchqui ước  Nhiều động mạch nuôi  Thường huyết khối xoang màng cứng liên quan  Dòng chảy đảo ngược ở xoang màng cứng/ tĩnh mạch vỏ triệu chứng tiến triển, nguy cơ xuất huyết  Tĩnh mạch màng mềm xung huyết, ngoằn ngoèo  “dạng giả viêm tĩnh mạch”
  • 26.
  • 27.
    Dò động mạchcảnh xoang hang  Vị trí thường gặp đứng hàng thứ 2 của DAVF  Thông nối bất thường giữa động mạch cảnh và xoang hang -Xoang hang lớn -Thường thấy tĩnh mạch mắt trên lớn  Phân lọai theo cấp máu động mạch và dẫn lưu tĩnh mạch (Barrow) -A: Trực tiếp, shunt động mạch cảnh trong màng cứng– xoang hang dòng chảy cao -B: Shunt các nhánh động mạch cảnh trong màng cứng -xoang hang -C: Shunt động mạch cảnh ngòai màng cứng-xoang hang -D: Các nhánh màng cứng động mạch cảnh trong/cảnh ngòai với xoang hang
  • 28.
  • 29.
    Dò động mạchcảnh-xoang hang: hình ảnh  CT: -Dãn lớn và bắt quang xoang hang mạnh -Thấy rõ tĩnh mạch mắt trên  MRI -Bất thường tín hiệu dòng trống trong xoang hang -Lớn xoang hang
  • 30.
    Dò động mạchcảnh – xoang hang
  • 31.
    Dò động mạchcảnh – xoang hang
  • 32.
    Dò động mạchcảnh – xoang hang Gián tiếp
  • 33.
    DAVF: Điều trị Nội mạch  Phẫu thuật  Xạ phẫu  Theo dõi -Type I -Dò động mạch cảnh xoang hang gián tiếp
  • 34.
    Dị dạng tĩnhmạch Galen  Dò động tĩnh mạch liên quan với dãn phình tĩnh mạch của não trước trong  Biểu hiện trẻ sơ sinh> trẻ nhỏ -Hiếm ở người lớn  Phân lọai: -Mạch mạc: nhiểu động mạch nuôi từ quanh thể chai, mạch mạc và động mạch xuyên đồi thị -Thành: Ít mạch nuôi từ động mạch củ não sinh tư hoặc mạng mạch sau
  • 35.
    Dị dạng tĩnhmạch Galen Mới sinh: Thường gây suy tim xung huyết cung lượng cao, tim lớn <1% các dị dạng mạch máu não Túi tĩnh mạch
  • 36.
     Túi tĩnhmạch  Có thể có não úng thủy  Teo não  Xuất huyết trong não thất: hiếm  Bắt quang mạnh động mạch nuôi và tĩnh mạch Dị dạng tĩnh mạch Galen: CT
  • 37.
    Dị dạng tĩnhmạch Galen: CT
  • 38.
     Tín hiệudòng trống  Tăng tín hiệu T1W -Trong túiHuyết khối -Trong não thiếu máu, đóng vôi  DWI: khuếch tán hạn chế nếu nhồi máu cấp Dị dạng tĩnh mạch Galen: MRI
  • 39.
    Dị dạng tĩnhmạch Galen dạng mạch mạc
  • 40.
    Dị dạng tĩnhmạch Galen: điều trị Thể mạch mạc  Điều trị nội khoa suy tim xung huyết đến 5 hoặc 6 tháng  5-6 tháng: thuyên tắc qua catheter Thể thành  Thuyên tắc bằng catheter muộn hơn
  • 41.
    Dị dạng hang(u mạch hang)  Đồng nghĩa: angioma, cavernoma, cavernous hemangioma  Khoang mạch máu trong mao mạch có kích thước thay đổi, dạng xoang và khoang hang lớn  Hai lọai Di truyền: nhiều ổ và hai bên Tản mác
  • 42.
    Dị dạng hang:hình ảnh  Ít hoặc không có hiệu ứng choán chỗ -Ngọai trừ biến chứng xuất huyết  Có thể có vùng huyết khối hoặc xuất huyết bên trong -Hemosiderin ngọai biên dẫn đến hình ảnh quầng halo xung quanh tổn thương
  • 43.
  • 44.
    Dị dạng hang Dấu hiệu CT -Âm tính: 30-50% -40-60% đóng vôi -Không có hiệu ứng choán chỗ -Nhu mô não xung quanh bình thường -Ít hoặc không bắt quang -CTA thường âm tính
  • 45.
    Dị dạng hang MRI -Thay đổi -Hình bắp nổ -Phù xung quanh trong trường hợp xuất huyết cấp -Sau tiêm: không hoặc ít bắt thuốc  Tìm DVA -Chụp mạch: thường âm tính
  • 46.
    Dị dạng hang Nguy cơ xuất huyết: 0.25-0-0.7%/ năm -thường ở hố sau hơn -Ở bệnh nhân có xuất huyết trước đó, tỉ lệ xuất huyết hàng năm 4.5%  Điều trị -Theo dõi: tổn thương không triệu chứng hoặc không tiếp cận được. -Phẫu thuật cắt bỏ -Xạ phẫu: có triệu chứng tiến triển nhưng không thể tiếp cận được bằng phẫu thuật
  • 47.
  • 48.
    Bất thường tĩnhmạch bẩm sinh (developmental venous anomaly-DVA)  Có thể là biến thể giải phẫu  Các tĩnh mạch tủy lớn  Dẫn lưu vào xoang màng cứng hoặc tĩnh mạch sâu ở màng não thất  Hình ảnh “dầu sứa” hoặc cây cọ
  • 49.
    Michelangelo Merisi daCaravaggio or Caravaggio (1573–1610) Bất thường tĩnh mạch bẩm sinh (DVA) Dấu hiệu medusa hoặc dấu cây cọ
  • 50.
  • 51.
    Đơn độc hoặcđi kèm với dị dạng hang Ít khi xuất huyết Bất thường tĩnh mạch bẩm sinh (developmental venous anomaly-DVA)
  • 52.
    Hình ảnh DVA:CT *Đóng vôi và thiếu máu có thể xảy ra ở vùng dẫn lưu Hầu hết có lẽ do tắc tĩnh mạch mạn tính Hiếm
  • 53.
     Tăng tínhiệu T2W xung quanh -Có thể không triệu chứng -Phù cấp do huyết khối -Tăng sinh thần kinh đệm do tắc nghẽn mạn tính dòng ra Hình ảnh DVA: MRI
  • 54.
    DVA: điều trị KHÔNG! Loại bỏ có thể gây nhồi máu tĩnh mạch
  • 55.
    Dãn mao mạch (capillarytelangiectasia)  Mao mạch dãn xen kẽ trong mô não bình thường  Thường nhỏ, phát hiện tình cờ không triệu chứng  Vị trí thường gặp nhất là ở thân nãocầu não
  • 56.
    Dãn mao mạch (capillarytelangiectasia) Tăng tín hiệu T2W T2 GRE tín hiệu thấp Bắt quang giới hạn kém rõ sau tiêm: “hình lốm đốm/hình nét cọ” Không thấy trên hình chụp mạch Không điều trị
  • 57.
  • 58.
    Xoang màng xươngsọ (sinus pericranii)  Thông nối giữa hệ tĩnh mạch ngòai sọ và xoang tĩnh mạch màng cứng  Hiếm  Có thể bẩm sinh hoặc mắc phải
  • 59.
    Xoang màng xươngsọ (sinus pericranii) *CT: khuyết xương một/nhiều ổ *Bắt quang mạchmáu *Chụp mạch: thấy ở thì tĩnh mạch
  • 60.
     Hiếm khithuyên giảm tự phát  Nguy cơ xuất huyết  Điều trị -Phẫu thuật -Can thiệp nội mạch Xoang màng xương sọ (sinus pericranii)
  • 61.
    Dị dạng mạchmáu  Dị dạng động – tĩnh mạch (AVM) *Cổ điển *Dò động tĩnh mạch màng cứng *Dị dạng tĩnh mạch Galen  Bất thường tĩnh mạch bẩm sinh (Developmental venous anomaly)  Dị dạng hang  Dãn mao mạch (capillary telangiectasia)
  • 63.
     Nguồn: http://rad.usuhs.edu/rad/handouts/jsmirnio/  Thamkhảo thêm http://www.thientuong.summerhost.info/?p=1199