By
• World Breastfeeding Week
World Breastfeeding Week was first
celebrated in 1992 and is now observed
in over 120 countries by UNICEF and its
partners, including the World Alliance
for Breastfeeding Action and the World
Health Organization.
Motherhooh
Diego Rivera
"Virgin of the Green Cushion"
Solario
Breastfeeding Through Time
Breast Feeding Logo
233[
7[
14[
• Breastfeeding is the feeding of
an infant or young child with
milk from a woman's breasts.
• Babies have a sucking reflex
that enables them to suck and
swallow milk.
Economic Benefits
1 Milk Box = 450 gm = 100 Cup (1 cup= 4.5 gm)
* Baby needs / month= 10 Box
* Baby needs / year =10×12=120 Box
* Baby needs /2 years =120×2=240 Box
* Costs /2 years= 240× 25 pounds=6000 pounds
* 100% of babies taken bottle feeding
* 2600000× 6000 = 15,600000000
* 50% of babies taken bottle feeding
* 1300000×6000= 7,800000000
Breast = Mammae =
developed from the infant's cry
"mamma" in seeking the breast
• The production, secretion
and ejection of milk is called
LACTATION
Parts of the Breast
6/1
AdaptedfromBreastfeedingCounselling:atrainingcourse,
WHO/CHD/93.4,UNICEF/NUT/93.2
Size and Shape
There are many
different shapes and
sizes of breast and
nipple.
Babies can breastfeed
from almost all of them.
12/1
BreastfeedingCounselling:atrainingcourse,
WHO/CHD/93.4,UNICEF/NUT/93.2
• American Academy of Pediatrics,
• “Extensive research, especially in recent years,
documents diverse and compelling advantages
to infants, mothers, families, and society from
breastfeeding and the use of human milk for
infant feeding. These include health, nutritional,
immunologic, developmental, psychological,
social, economic, and environmental benefits.”
Breastfeeding has been important since the
beginning of mankind. In approximately 1800 BC
Hammurabi's Code regulated the behavior and
the health of wet nurses (a wet nurse is someone
who nurses another's baby regularly). In Sparta,
Greece, Spartan women were required to nurse
their eldest son. This was the child who was
expected to inherit the family name. At other
times during history breastfeeding has been seen
as something that only lower class or poor people
did. In France in the early 1800's, most upper
class women hired wet nurses for their infants (
Lawrence, 2005
• WHO/UNICEF Feeding Recommendations
• Exclusive breastfeeding for first six
months
• Continued breastfeeding for two years or
more
• Safe, appropriate and adequate
complementary foods beginning at 6
months
• Frequency of complementary feeding: 2
times per day for 6-8 month olds; 3 times
per day for 9-11 month olds.
• Exclusive Breastfeeding
• Giving an infant only breast milk, with the
• exception of drops or syrups consisting
• of vitamins, mineral supplements, or
• drugs
• No food or drink other than breast milk—
• not even water-
• UNICEF estimates that exclusive
breastfeeding to the age of six
months could prevent the deaths
of 1.3 million children under the
age of five each year.
The State of World’s Initiation of
breastfeeding
Mapping Information
1.Blank /No colour: Data not
reported/available
2.Red: Initiation of breastfeeding within
one hour rate Below 29%
3.Yellow: Initiation of breastfeeding
within one hour rate 30-49%
4.Blue: Initiation of breastfeeding within
one hour rate 50-89%
5.Green: Initiation of breastfeeding
within one hour rate 90% or
more
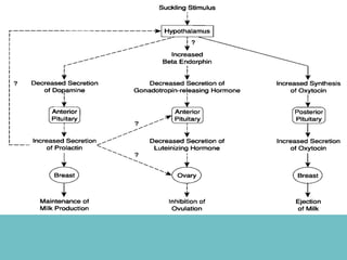
• From the third month of pregnancy
(the second and third trimesters), a
woman's body produces hormones
that stimulate the growth of the milk
duct system in the breasts
• Progesterone — influences the growth in size
of alveoli and lobes. Progesterone and
estrogen levels drop after birth. This triggers
the onset of copious milk production.[9]
• Estrogen — stimulates the milk duct system to
grow and become specific. Estrogen levels
drop at delivery and remain low for the first
several months of breastfeeding.[9] It is
recommended that breastfeeding mothers
avoid estrogen-based birth control methods, as
a spike in estrogen levels may reduce a
mother's milk supply.
• Follicle stimulating hormone (FSH)
• Luteinizing hormone (LH)
• Prolactin — contributes to the increased growth
of the alveoli during pregnancy.
• Oxytocin — contracts the smooth muscle of the
uterus during and after birth, and during
orgasm. After birth, oxytocin contracts the
smooth muscle layer of band-like cells
surrounding the alveoli to squeeze the newly-
produced milk into the duct system. Oxytocin is
necessary for the milk ejection reflex, or let-
down to occur.
• Human placental lactogen (HPL) —
From the second month of pregnancy,
the placenta releases large amounts of
HPL. This hormone appears to be
instrumental in breast, nipple, and areola
growth before birth.
• By the fifth or sixth month of pregnancy,
the breasts are ready to produce milk. It
is also possible to induce lactation.
• Colostrum is the first milk a breastfed baby
receives. It contains higher amounts of white
blood cells and antibodies than mature milk,
and is especially high in immunoglobulin A
(IgA), which coats the lining of the baby's
immature intestines, and helps to prevent
germs from invading the baby's system.
Secretory IgA also helps prevent food allergies.
Over the first two weeks after the birth,
colostrum production slowly gives way to
mature breast milk.
•
• The volume of Clostrum is
approximately 100 cc's in a 24-hour
period.
Amount of milk
Clostrum = 50-100 cc/day -- 7-14ml/ feed
5th day---500cc/day
8 month---800cc/day
Average 550-1100 cc/day
Breastfeeding is associated with lower risk of the following diseases:
Allergies
Asthma
Autoimmune thyroid diseases
Bacterial meningitis
Breast cancer
Celiac disease
Crohn's disease
Diabetes
Diarrhea
Eczema
Gastroenteritis
Hodgkin's lymphoma
Necrotizing enterocolitis
Multiple sclerosis
Obesity
Otitis media
Respiratory infection, wheezing
Rheumatoid arthritis
Urinary tract infection
• Benefits for the mother
• -decreases maternal bleeding
• -lactational amenorrhoea
• -Less risk of breast cancer & ovarian cancer
• decreased insulin requirements in diabetic
mothers
• less risk of endometrial cancer
• Less risk of Osteoporosis
• beneficial effects on insulin levels of mothers
with polycystic ovary syndrome(POS)
• Mothers who breastfeed longer than eight
months have better bone re-mineralisation
• Decrease wt of the mother bec. Lactation
needs400-500 calories/day
• Afterpains
• The surge of oxytocin that triggers the
milk ejection reflex also causes the
uterus to contract. During
breastfeeding, mothers may feel
these contractions as afterpains.
These may range from period-like
cramps to strong labour-like
contractions and can be more severe
with second and subsequent babies
Expressed Breast Milk
Breastfeeding
Positions
7/1
In line
Close
Supported
Facing
BreastfeedingCounselling:atrainingcourse,
WHO/CHD/93.4,UNICEF/NUT/93.2
Skin to Skin Contact and
Early Breastfeeding
5/2
UNICEF/HQ92-0369/RogerLemoyne,Thailand
What can you see?
Good attachment Poor attachment
6/3
BreastfeedingCounselling:atrainingcourse,
WHO/CHD/93.4,UNICEF/NUT/93.2
Syringe method for inverted nipples
12/7
BreastfeedingCounselling:atrainingcourse,
WHO/CHD/93.4,UNICEF/NUT/93.2
Sore Nipple
12/5
©UNICEFC107-31
Mastitis
12/4
©UNICEFC107-39
Engorged Breast
©UNICEFC-10-25
12/3
Full Breast
UNICEFC-107-19
12/2
• Contraindications to breastfeeding
• An HIV +ve mother in developed countries
• Amiodarone
• Antimetabolites
• Antithyroid drugs
• Opiates.
• Radioactive compounds
• Lithium
• Diazepam
• Chloramphenicol
• Tetracycline
Thank
you

Breastfeeding lecture dr. hussein abass 2007

  • 2.
  • 5.
    • World BreastfeedingWeek World Breastfeeding Week was first celebrated in 1992 and is now observed in over 120 countries by UNICEF and its partners, including the World Alliance for Breastfeeding Action and the World Health Organization.
  • 6.
    Motherhooh Diego Rivera "Virgin ofthe Green Cushion" Solario Breastfeeding Through Time
  • 7.
  • 8.
  • 9.
  • 10.
  • 11.
    • Breastfeeding isthe feeding of an infant or young child with milk from a woman's breasts. • Babies have a sucking reflex that enables them to suck and swallow milk.
  • 12.
    Economic Benefits 1 MilkBox = 450 gm = 100 Cup (1 cup= 4.5 gm) * Baby needs / month= 10 Box * Baby needs / year =10×12=120 Box * Baby needs /2 years =120×2=240 Box * Costs /2 years= 240× 25 pounds=6000 pounds * 100% of babies taken bottle feeding * 2600000× 6000 = 15,600000000 * 50% of babies taken bottle feeding * 1300000×6000= 7,800000000
  • 13.
    Breast = Mammae= developed from the infant's cry "mamma" in seeking the breast
  • 14.
    • The production,secretion and ejection of milk is called LACTATION
  • 17.
    Parts of theBreast 6/1 AdaptedfromBreastfeedingCounselling:atrainingcourse, WHO/CHD/93.4,UNICEF/NUT/93.2
  • 20.
    Size and Shape Thereare many different shapes and sizes of breast and nipple. Babies can breastfeed from almost all of them. 12/1 BreastfeedingCounselling:atrainingcourse, WHO/CHD/93.4,UNICEF/NUT/93.2
  • 21.
    • American Academyof Pediatrics, • “Extensive research, especially in recent years, documents diverse and compelling advantages to infants, mothers, families, and society from breastfeeding and the use of human milk for infant feeding. These include health, nutritional, immunologic, developmental, psychological, social, economic, and environmental benefits.”
  • 22.
    Breastfeeding has beenimportant since the beginning of mankind. In approximately 1800 BC Hammurabi's Code regulated the behavior and the health of wet nurses (a wet nurse is someone who nurses another's baby regularly). In Sparta, Greece, Spartan women were required to nurse their eldest son. This was the child who was expected to inherit the family name. At other times during history breastfeeding has been seen as something that only lower class or poor people did. In France in the early 1800's, most upper class women hired wet nurses for their infants ( Lawrence, 2005
  • 23.
    • WHO/UNICEF FeedingRecommendations • Exclusive breastfeeding for first six months • Continued breastfeeding for two years or more • Safe, appropriate and adequate complementary foods beginning at 6 months • Frequency of complementary feeding: 2 times per day for 6-8 month olds; 3 times per day for 9-11 month olds.
  • 24.
    • Exclusive Breastfeeding •Giving an infant only breast milk, with the • exception of drops or syrups consisting • of vitamins, mineral supplements, or • drugs • No food or drink other than breast milk— • not even water-
  • 25.
    • UNICEF estimatesthat exclusive breastfeeding to the age of six months could prevent the deaths of 1.3 million children under the age of five each year.
  • 26.
    The State ofWorld’s Initiation of breastfeeding Mapping Information 1.Blank /No colour: Data not reported/available 2.Red: Initiation of breastfeeding within one hour rate Below 29% 3.Yellow: Initiation of breastfeeding within one hour rate 30-49% 4.Blue: Initiation of breastfeeding within one hour rate 50-89% 5.Green: Initiation of breastfeeding within one hour rate 90% or more
  • 31.
    • From thethird month of pregnancy (the second and third trimesters), a woman's body produces hormones that stimulate the growth of the milk duct system in the breasts
  • 32.
    • Progesterone —influences the growth in size of alveoli and lobes. Progesterone and estrogen levels drop after birth. This triggers the onset of copious milk production.[9] • Estrogen — stimulates the milk duct system to grow and become specific. Estrogen levels drop at delivery and remain low for the first several months of breastfeeding.[9] It is recommended that breastfeeding mothers avoid estrogen-based birth control methods, as a spike in estrogen levels may reduce a mother's milk supply.
  • 34.
    • Follicle stimulatinghormone (FSH) • Luteinizing hormone (LH) • Prolactin — contributes to the increased growth of the alveoli during pregnancy. • Oxytocin — contracts the smooth muscle of the uterus during and after birth, and during orgasm. After birth, oxytocin contracts the smooth muscle layer of band-like cells surrounding the alveoli to squeeze the newly- produced milk into the duct system. Oxytocin is necessary for the milk ejection reflex, or let- down to occur.
  • 35.
    • Human placentallactogen (HPL) — From the second month of pregnancy, the placenta releases large amounts of HPL. This hormone appears to be instrumental in breast, nipple, and areola growth before birth. • By the fifth or sixth month of pregnancy, the breasts are ready to produce milk. It is also possible to induce lactation.
  • 36.
    • Colostrum isthe first milk a breastfed baby receives. It contains higher amounts of white blood cells and antibodies than mature milk, and is especially high in immunoglobulin A (IgA), which coats the lining of the baby's immature intestines, and helps to prevent germs from invading the baby's system. Secretory IgA also helps prevent food allergies. Over the first two weeks after the birth, colostrum production slowly gives way to mature breast milk.
  • 37.
    • • The volumeof Clostrum is approximately 100 cc's in a 24-hour period.
  • 39.
    Amount of milk Clostrum= 50-100 cc/day -- 7-14ml/ feed 5th day---500cc/day 8 month---800cc/day Average 550-1100 cc/day
  • 45.
    Breastfeeding is associatedwith lower risk of the following diseases: Allergies Asthma Autoimmune thyroid diseases Bacterial meningitis Breast cancer Celiac disease Crohn's disease Diabetes Diarrhea Eczema Gastroenteritis Hodgkin's lymphoma Necrotizing enterocolitis Multiple sclerosis Obesity Otitis media Respiratory infection, wheezing Rheumatoid arthritis Urinary tract infection
  • 46.
    • Benefits forthe mother • -decreases maternal bleeding • -lactational amenorrhoea • -Less risk of breast cancer & ovarian cancer • decreased insulin requirements in diabetic mothers • less risk of endometrial cancer • Less risk of Osteoporosis • beneficial effects on insulin levels of mothers with polycystic ovary syndrome(POS) • Mothers who breastfeed longer than eight months have better bone re-mineralisation • Decrease wt of the mother bec. Lactation needs400-500 calories/day
  • 47.
    • Afterpains • Thesurge of oxytocin that triggers the milk ejection reflex also causes the uterus to contract. During breastfeeding, mothers may feel these contractions as afterpains. These may range from period-like cramps to strong labour-like contractions and can be more severe with second and subsequent babies
  • 50.
  • 51.
  • 58.
    Skin to SkinContact and Early Breastfeeding 5/2 UNICEF/HQ92-0369/RogerLemoyne,Thailand
  • 59.
    What can yousee? Good attachment Poor attachment 6/3 BreastfeedingCounselling:atrainingcourse, WHO/CHD/93.4,UNICEF/NUT/93.2
  • 61.
    Syringe method forinverted nipples 12/7 BreastfeedingCounselling:atrainingcourse, WHO/CHD/93.4,UNICEF/NUT/93.2
  • 62.
  • 63.
  • 64.
  • 65.
  • 66.
    • Contraindications tobreastfeeding • An HIV +ve mother in developed countries • Amiodarone • Antimetabolites • Antithyroid drugs • Opiates. • Radioactive compounds • Lithium • Diazepam • Chloramphenicol • Tetracycline
  • 71.

Editor's Notes

  • #27 The report card is the result of IBFAN Asia effort to develop and disseminate State of World Breastfeeding report cards.