BASIC LIFE SUPPORT
PRESENTOR
Anjani Walia
Msc Nursing 1st
year
26-Jan-18
1
OBJECTIVES
 Define BLS
 Explain steps & components of BLS
 Explain chain of survival
 Explain about defibrillator
26-Jan-18
2
INTRODUCTION
 According to recent statistics sudden cardiac arrest is
rapidly becoming the leading cause of death.
 Once the heart ceases to function, a healthy human brain
may survive without oxygen for up to 4 minutes without
suffering any permanent damage.
 Unfortunately, a typical EMS response may take 6, 8 or
even 10 minutes.
26-Jan-18
3
 It is during those critical minutes that CPR (Cardio
Pulmonary Resuscitation) can provide oxygenated blood to
the victim's brain and the heart, dramatically increasing his
chance of survival.
 And if properly instructed, almost anyone can learn and
perform CPR.
26-Jan-18
4
WHAT IS BLS ?
 Basic Life Support (BLS) refers to the care healthcare providers
and public safety professionals provide to patients who are
experiencing respiratory arrest, cardiac arrest or airway
obstruction.
 BLS includes psychomotor skills for performing high-quality
cardiopulmonary resuscitation (CPR), using an automated
external defibrillator (AED) and relieving an obstructed airway for
patients of all ages
26-Jan-18
5
RESPIRATORY ARREST
 If the patient is not breathing but has a definitive pulse, the
patient is in respiratory arrest.
 To care for a patient experiencing respiratory arrest, ventilations
must be given.
26-Jan-18
6
CARDIAC ARREST
 If there is no breathing, no pulse and the patient is unresponsive,
the patient is in cardiac arrest.
 Cardiac arrest is a life-threatening situation in which the electrical
and/or mechanical system of the heart malfunctions resulting in
complete cessation of the heart’s ability to function and circulate
blood efficiently.
26-Jan-18
7
 CARDIAC CAUSES  ELECTROLYTE IMBALANCE
MI Hyper kalemia
Heart failure Hyper/hypo calcemia
Dysrythmia
Cardiac tamponade
 PULMONARY CAUSES  PROCEDURES
Respiratory failure PA catheterisation
Airway obstruction Cardiac catheterisation
ARDS Surgery
Pneumothorax  OTHERS
Pulmonary embolus Drug toxicity26-Jan-18
8
CHAIN OF SURVIVAL
26-Jan-18
9
RESCUER & VICTIM
Rescuer – all, regardless of training, should provide chest
compression.
a) Untrained L R – Hands Only CPR
b) Trained L R – CC ± rescue breaths
c) HCP – CC + rescue breaths, coordinate teamwork
26-Jan-18
10
26-Jan-
11
Components of BLS
 Ensure safety
 Check for response
 Activate EMS
 Chest compressions
 Check airway and ventilate
 Defibrillate
26-Jan-18
12
STEPS OF BLS
26-Jan-18
13
ENSURE SAFETY
 Safety Of Self
 Safety Of Patient
 Movement of a trauma victim – only when
absolutely necessary
[unstable cervical spine – injured spinal cord]
26-Jan-18
14
ASSESS RESPONSE
Ask the person “Are you ok ?”
Tap and shout
If the client responds
Leave the client and call for help.
Return as quick as possible and
reassess the condition of the
person
26-Jan-18
15
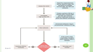
16
CPR followed by
defibrillation
Return to the victim
Lone Rescuer
Activate EMS
Defibrillation
Activate EMS
Two Rescuers
Begins CPR
ACTIVATE EMS
 Call 108 / 102
 Describe the emergency to the operator-
-includes where you are (address and location)
-condition of patient
26-Jan-18
17
CHANGE FROM A-B-C TO C-A-B
The vast majority of cardiac arrests occur in adults, and the highest
survival rates from cardiac arrest are reported among patients of all
ages who have a witnessed arrest and an initial rhythm of VF or
pulseless VT.
In these patients, the critical initial elements of BLS are chest
compressions and early defibrillation.
In the A-B-C sequence, chest compressions are often delayed while
the responder opens the airway to give mouth-to-mouth breaths,
retrieves a barrier device, or gathers and assembles ventilation
equipment.
26-Jan-18
18
CIRCULATION
 Check pulse. If pulse is not definitely felt within 10 seconds, proceed
with chest compressions.
Position of victim
 Must be supine on a firm flat surface for CPR to be effective
 Victim lying facing down – logroll the victim
26-Jan-18
19
Prone CPR
 Standard CPR is performed with the person in supine position.
 Prone CPR or reverse CPR is CPR performed on a person lying
on their chest, by turning the head to the side and compressing the
back. Due to the head's being turned, the risk of vomiting and
complications caused by aspiration pneumonia may be reduced.
 The American Heart Association's current guideline recommends to
perform CPR in the supine position, and limits prone CPR to
situations where the patient cannot be turned.
26-Jan-18
20
Pregnancy
 During pregnancy when a woman is lying on her back, the uterus
may compress the inferior vena cava and thus decrease venous
return. It is therefore recommended that the uterus be pushed to the
woman's left; if this is not effective, either roll the woman 30° or
healthcare professionals should consider emergency resuscitative
hysterotomy.
Cervical spine stabilization
 Use cervical collar if available
 Any hard objects that restrict neck movement
 Firm surface(backboard or floor)
26-Jan-18
21
• Firm surface(backboard or floor)
• Kneel beside victim’s chest or stand beside bed
• Heel of one hand on inter-mammary line (which
is the lower half of the sternum)
• Heel of other hand on top of the first so that the
hands are overlapped and parallel
• Lock elbows
26-Jan-18
22
 Rhythmic applications of pressure over the lower half of the
sternum.
 It Increase intrathoracic pressure and directly compress
heart
26-Jan-18
23
CHARACTERISTICS OF GOOD
COMPRESSION
 “Push hard push fast”. Push at a rate of 100-120 min.
 Compression depth- at least 2 inches(5cm) not more than
2.5 inches
 Release completely to allow the chest to fully recoil.
 A compression-ventilation ratio of 30:2 .
 Do not bounce your hands up and down on the victim's
chest.
 Never use the palm of your hand, use the heel of your
hand.26-Jan-18
24
CHEST COMPRESSIONS
 When 2 or more rescuers available,
• Switch the compressor about every 2 minutes (or after 5 cycles
of compressions and ventilations at a ratio of 30:2).
• Accomplish this switch in ≤5 seconds.
 Advanced airway and 2 rescuers-
• Continuous chest compressions at a rate of 100-120 /min
without pauses for ventilation.
• The rescuer delivering ventilation provides 8 to 10 breaths per
minute.
 Lay rescuers should continue CPR until an AED arrives26-Jan-18
25
AIRWAY
Open Airway
 Jaw thrust maneuver
 Head tilt and chin lift
 No blind finger sweep
26-Jan-18
26
AIRWAY OBSTRUCTION
ADULT- Conscious
26-Jan-18
27
26-Jan-18
28
26-Jan-18
29
For infants
BREATHING
 Check breathing.
 No “look, listen, feel” for signs of breathing in new guidelines.
 After the first set of chest compressions, the airway is opened and
the rescuer delivers 2 breaths.
26-Jan-18
30
GIVING RESCUE BREATHS
 Use a barrier device of some type while giving breaths.
 Deliver each rescue breath over 1 second.
 Give a sufficient tidal volume to produce visible chest rise (500-
600ml).
 Avoid rapid or forceful breaths.
 When an advanced airway is in place during 2-person CPR,
ventilate at a rate of 8 to 10 breaths per min.
26-Jan-18
31
METHODS OF RESCUE BREATHS
 Mouth-to-Mouth Rescue Breathing
 Mouth-to–Barrier Device Breathing
 Mouth-to-Nose and Mouth-to-Stoma
Ventilation
 Ventilation With Bag and Mask
 Ventilation With an Advanced Airway
26-Jan-18
32
26-Jan-18
33
26-Jan-18
34
EARLY DEFIBRILLATION
AED – Automatic external Defibrillator
 A battery operated device
 On applying to victim detects and assesses cardiac rhythm and
prompts the user for further action
 AED BOX contains –
AED machine with battery and charger
Two self sticking pads with cables & connectors
one razor
26-Jan-18
35
AED MACHINE
 On/Off switch
 Plug with flashing light near it
 Shock delivery button(orange)
 Speaker & volume control for
voice prompt
 Battery
26-Jan-18
36
26-Jan-18
37
26-Jan-18
38
26-Jan-18
39
Give ONE shock each time AED advises “SHOCK”
Resume CPR immediately- 5 cycles ( 2 min ) starting with
chest compressions
After 2 minutes, AED will automatically start analyzing again &
prompt accordingly
Non-shockable rhythm- AED prompts to check for “signs of
circulation” - Check Pulse (< 10sec)
a) No pulse : continue CPR
b) Pulse : discontinue CPR
26-Jan-18
40
If the victim responds, position him in the recovery
position and monitor breathing until help arrives.
THE RECOVERY POSITION
Infant Recovery Position
56
26-Jan-18
41
DEFIBRILLATION SAFETY
PATIENT
5 point check
 Pacemaker
 Jewellery
 Hair on chest
 Damp/Wet skin
 Patches (NTG)
AED
 In good working order
 Do Not use in Heavy rain
 Do Not use if they lay in a
pool of water
 Do Not use in an explosive
environment
26-Jan-18
42
26-Jan-18
43
CONTINUE RESUSCITATION
UNTIL
 Qualified help arrives and takes over
Victim revives: The victim starts breathing normally
 Rescuer becomes exhausted
26-Jan-18
44
26-Jan-18
45
RESPIRATORY ARREST BY OPIOIDS –
BYSTANDER USE OF NALOXONE
 New in 2015, bystanders may administer naloxone to
victims who are apparently suffering from a opioid overdose.
 Unresponsive opioid users can benefit from timely
administration of naloxone (2 mg intranasal or 0.4 mg
intramuscular).
26-Jan-18
46
26-Jan-18
47
BLS DIFFERENCES
26-Jan-18
48
26-Jan-18
49
SUMMARY
 BLS
 Chain of survival
 Steps of BLS
 Maneuvers
 Defibrillator
26-Jan-18
50
CONCLUSION
 CPR is responsibility of a team of personnel.
 For patients with cardiac arrest, early appropriate resuscitation,
involving CPR, early defibrillation, and appropriate
implementation of post–cardiac arrest care, leads to improved
survival and neurologic outcomes.
26-Jan-18
51
REFERENCES
 Clinical nursing procedures; annamma Jacob; 3rd edition.
 http://circ.ahajournals.org/content/122/18_suppl_3/S862
 http://ajcc.aacnjournals.org/content/17/5/426.abstract
 http://en.wikipedia.org/wiki/Precordial_thump
26-Jan-18
52
 Compression depth for adults
a) 1-1.5 inch
b) 2-2.5 inch
c) 3-3.5 inch
d) <2 inch
Ans- b)
26-Jan-18
53
 Maneuver for airway opening preferable in victims with
spinal cord injury
a) Head tilt chin lift
b) Jaw thrust manuever
Ans- b)
26-Jan-18
54
 Shockable rhythm are
a) Ventricular fibrillation
b) Asystole
c) Pulseless ventricular tachycardia
d) Bradycardia
e) Atrial flutter
Ans- a) , c)
26-Jan-18
55
 Depth of compression for child
a) 1.5 inch
b) 2-2.5 inch
c) 3-3.5 inch
d) <2 inch
Ans- a)
26-Jan-18
56
 Among infants which site is preferable for assessing pulse
a) Femoral artery
b) Carotid artery
c) Temporal artery
d) Brachial artery
Ans- d)
26-Jan-18
57
26-Jan-18
58

BLS ppt

  • 1.
    BASIC LIFE SUPPORT PRESENTOR AnjaniWalia Msc Nursing 1st year 26-Jan-18 1
  • 2.
    OBJECTIVES  Define BLS Explain steps & components of BLS  Explain chain of survival  Explain about defibrillator 26-Jan-18 2
  • 3.
    INTRODUCTION  According torecent statistics sudden cardiac arrest is rapidly becoming the leading cause of death.  Once the heart ceases to function, a healthy human brain may survive without oxygen for up to 4 minutes without suffering any permanent damage.  Unfortunately, a typical EMS response may take 6, 8 or even 10 minutes. 26-Jan-18 3
  • 4.
     It isduring those critical minutes that CPR (Cardio Pulmonary Resuscitation) can provide oxygenated blood to the victim's brain and the heart, dramatically increasing his chance of survival.  And if properly instructed, almost anyone can learn and perform CPR. 26-Jan-18 4
  • 5.
    WHAT IS BLS?  Basic Life Support (BLS) refers to the care healthcare providers and public safety professionals provide to patients who are experiencing respiratory arrest, cardiac arrest or airway obstruction.  BLS includes psychomotor skills for performing high-quality cardiopulmonary resuscitation (CPR), using an automated external defibrillator (AED) and relieving an obstructed airway for patients of all ages 26-Jan-18 5
  • 6.
    RESPIRATORY ARREST  Ifthe patient is not breathing but has a definitive pulse, the patient is in respiratory arrest.  To care for a patient experiencing respiratory arrest, ventilations must be given. 26-Jan-18 6
  • 7.
    CARDIAC ARREST  Ifthere is no breathing, no pulse and the patient is unresponsive, the patient is in cardiac arrest.  Cardiac arrest is a life-threatening situation in which the electrical and/or mechanical system of the heart malfunctions resulting in complete cessation of the heart’s ability to function and circulate blood efficiently. 26-Jan-18 7
  • 8.
     CARDIAC CAUSES ELECTROLYTE IMBALANCE MI Hyper kalemia Heart failure Hyper/hypo calcemia Dysrythmia Cardiac tamponade  PULMONARY CAUSES  PROCEDURES Respiratory failure PA catheterisation Airway obstruction Cardiac catheterisation ARDS Surgery Pneumothorax  OTHERS Pulmonary embolus Drug toxicity26-Jan-18 8
  • 9.
  • 10.
    RESCUER & VICTIM Rescuer– all, regardless of training, should provide chest compression. a) Untrained L R – Hands Only CPR b) Trained L R – CC ± rescue breaths c) HCP – CC + rescue breaths, coordinate teamwork 26-Jan-18 10
  • 11.
  • 12.
    Components of BLS Ensure safety  Check for response  Activate EMS  Chest compressions  Check airway and ventilate  Defibrillate 26-Jan-18 12
  • 13.
  • 14.
    ENSURE SAFETY  SafetyOf Self  Safety Of Patient  Movement of a trauma victim – only when absolutely necessary [unstable cervical spine – injured spinal cord] 26-Jan-18 14
  • 15.
    ASSESS RESPONSE Ask theperson “Are you ok ?” Tap and shout If the client responds Leave the client and call for help. Return as quick as possible and reassess the condition of the person 26-Jan-18 15
  • 16.
    16 CPR followed by defibrillation Returnto the victim Lone Rescuer Activate EMS Defibrillation Activate EMS Two Rescuers Begins CPR
  • 17.
    ACTIVATE EMS  Call108 / 102  Describe the emergency to the operator- -includes where you are (address and location) -condition of patient 26-Jan-18 17
  • 18.
    CHANGE FROM A-B-CTO C-A-B The vast majority of cardiac arrests occur in adults, and the highest survival rates from cardiac arrest are reported among patients of all ages who have a witnessed arrest and an initial rhythm of VF or pulseless VT. In these patients, the critical initial elements of BLS are chest compressions and early defibrillation. In the A-B-C sequence, chest compressions are often delayed while the responder opens the airway to give mouth-to-mouth breaths, retrieves a barrier device, or gathers and assembles ventilation equipment. 26-Jan-18 18
  • 19.
    CIRCULATION  Check pulse.If pulse is not definitely felt within 10 seconds, proceed with chest compressions. Position of victim  Must be supine on a firm flat surface for CPR to be effective  Victim lying facing down – logroll the victim 26-Jan-18 19
  • 20.
    Prone CPR  StandardCPR is performed with the person in supine position.  Prone CPR or reverse CPR is CPR performed on a person lying on their chest, by turning the head to the side and compressing the back. Due to the head's being turned, the risk of vomiting and complications caused by aspiration pneumonia may be reduced.  The American Heart Association's current guideline recommends to perform CPR in the supine position, and limits prone CPR to situations where the patient cannot be turned. 26-Jan-18 20
  • 21.
    Pregnancy  During pregnancywhen a woman is lying on her back, the uterus may compress the inferior vena cava and thus decrease venous return. It is therefore recommended that the uterus be pushed to the woman's left; if this is not effective, either roll the woman 30° or healthcare professionals should consider emergency resuscitative hysterotomy. Cervical spine stabilization  Use cervical collar if available  Any hard objects that restrict neck movement  Firm surface(backboard or floor) 26-Jan-18 21
  • 22.
    • Firm surface(backboardor floor) • Kneel beside victim’s chest or stand beside bed • Heel of one hand on inter-mammary line (which is the lower half of the sternum) • Heel of other hand on top of the first so that the hands are overlapped and parallel • Lock elbows 26-Jan-18 22
  • 23.
     Rhythmic applicationsof pressure over the lower half of the sternum.  It Increase intrathoracic pressure and directly compress heart 26-Jan-18 23
  • 24.
    CHARACTERISTICS OF GOOD COMPRESSION “Push hard push fast”. Push at a rate of 100-120 min.  Compression depth- at least 2 inches(5cm) not more than 2.5 inches  Release completely to allow the chest to fully recoil.  A compression-ventilation ratio of 30:2 .  Do not bounce your hands up and down on the victim's chest.  Never use the palm of your hand, use the heel of your hand.26-Jan-18 24
  • 25.
    CHEST COMPRESSIONS  When2 or more rescuers available, • Switch the compressor about every 2 minutes (or after 5 cycles of compressions and ventilations at a ratio of 30:2). • Accomplish this switch in ≤5 seconds.  Advanced airway and 2 rescuers- • Continuous chest compressions at a rate of 100-120 /min without pauses for ventilation. • The rescuer delivering ventilation provides 8 to 10 breaths per minute.  Lay rescuers should continue CPR until an AED arrives26-Jan-18 25
  • 26.
    AIRWAY Open Airway  Jawthrust maneuver  Head tilt and chin lift  No blind finger sweep 26-Jan-18 26
  • 27.
  • 28.
  • 29.
  • 30.
    BREATHING  Check breathing. No “look, listen, feel” for signs of breathing in new guidelines.  After the first set of chest compressions, the airway is opened and the rescuer delivers 2 breaths. 26-Jan-18 30
  • 31.
    GIVING RESCUE BREATHS Use a barrier device of some type while giving breaths.  Deliver each rescue breath over 1 second.  Give a sufficient tidal volume to produce visible chest rise (500- 600ml).  Avoid rapid or forceful breaths.  When an advanced airway is in place during 2-person CPR, ventilate at a rate of 8 to 10 breaths per min. 26-Jan-18 31
  • 32.
    METHODS OF RESCUEBREATHS  Mouth-to-Mouth Rescue Breathing  Mouth-to–Barrier Device Breathing  Mouth-to-Nose and Mouth-to-Stoma Ventilation  Ventilation With Bag and Mask  Ventilation With an Advanced Airway 26-Jan-18 32
  • 33.
  • 34.
  • 35.
    EARLY DEFIBRILLATION AED –Automatic external Defibrillator  A battery operated device  On applying to victim detects and assesses cardiac rhythm and prompts the user for further action  AED BOX contains – AED machine with battery and charger Two self sticking pads with cables & connectors one razor 26-Jan-18 35
  • 36.
    AED MACHINE  On/Offswitch  Plug with flashing light near it  Shock delivery button(orange)  Speaker & volume control for voice prompt  Battery 26-Jan-18 36
  • 37.
  • 38.
  • 39.
  • 40.
    Give ONE shockeach time AED advises “SHOCK” Resume CPR immediately- 5 cycles ( 2 min ) starting with chest compressions After 2 minutes, AED will automatically start analyzing again & prompt accordingly Non-shockable rhythm- AED prompts to check for “signs of circulation” - Check Pulse (< 10sec) a) No pulse : continue CPR b) Pulse : discontinue CPR 26-Jan-18 40
  • 41.
    If the victimresponds, position him in the recovery position and monitor breathing until help arrives. THE RECOVERY POSITION Infant Recovery Position 56 26-Jan-18 41
  • 42.
    DEFIBRILLATION SAFETY PATIENT 5 pointcheck  Pacemaker  Jewellery  Hair on chest  Damp/Wet skin  Patches (NTG) AED  In good working order  Do Not use in Heavy rain  Do Not use if they lay in a pool of water  Do Not use in an explosive environment 26-Jan-18 42
  • 43.
  • 44.
    CONTINUE RESUSCITATION UNTIL  Qualifiedhelp arrives and takes over Victim revives: The victim starts breathing normally  Rescuer becomes exhausted 26-Jan-18 44
  • 45.
  • 46.
    RESPIRATORY ARREST BYOPIOIDS – BYSTANDER USE OF NALOXONE  New in 2015, bystanders may administer naloxone to victims who are apparently suffering from a opioid overdose.  Unresponsive opioid users can benefit from timely administration of naloxone (2 mg intranasal or 0.4 mg intramuscular). 26-Jan-18 46
  • 47.
  • 48.
  • 49.
  • 50.
    SUMMARY  BLS  Chainof survival  Steps of BLS  Maneuvers  Defibrillator 26-Jan-18 50
  • 51.
    CONCLUSION  CPR isresponsibility of a team of personnel.  For patients with cardiac arrest, early appropriate resuscitation, involving CPR, early defibrillation, and appropriate implementation of post–cardiac arrest care, leads to improved survival and neurologic outcomes. 26-Jan-18 51
  • 52.
    REFERENCES  Clinical nursingprocedures; annamma Jacob; 3rd edition.  http://circ.ahajournals.org/content/122/18_suppl_3/S862  http://ajcc.aacnjournals.org/content/17/5/426.abstract  http://en.wikipedia.org/wiki/Precordial_thump 26-Jan-18 52
  • 53.
     Compression depthfor adults a) 1-1.5 inch b) 2-2.5 inch c) 3-3.5 inch d) <2 inch Ans- b) 26-Jan-18 53
  • 54.
     Maneuver forairway opening preferable in victims with spinal cord injury a) Head tilt chin lift b) Jaw thrust manuever Ans- b) 26-Jan-18 54
  • 55.
     Shockable rhythmare a) Ventricular fibrillation b) Asystole c) Pulseless ventricular tachycardia d) Bradycardia e) Atrial flutter Ans- a) , c) 26-Jan-18 55
  • 56.
     Depth ofcompression for child a) 1.5 inch b) 2-2.5 inch c) 3-3.5 inch d) <2 inch Ans- a) 26-Jan-18 56
  • 57.
     Among infantswhich site is preferable for assessing pulse a) Femoral artery b) Carotid artery c) Temporal artery d) Brachial artery Ans- d) 26-Jan-18 57
  • 58.

Editor's Notes

  • #7 Airway obstruction, respiratory muscle weakness, drugs like opiods sedatives,
  • #9 H- Hypovolemia, hypoxia, hypothermia, hypo hyperkalemia, T- tension pneumothorax, tamponade, toxins, thromboembolism
  • #10 Depolarizes heart muscle
  • #18 Emergency medical services
  • #25 2-2.4 (5 to 6 cm)
  • #28 Stand behind patient and wrap hands around waist Make a fist with one hand Place thumb side against patient's abdomen Place fist midline over naval (well below xiphoid) Grasp fist with other hand Press into patient's abdomen with quick upward thrust Repeat thrusts until: Foreign body is expelled Patient becomes unresponsive
  • #43 Hair prevents good seal
  • #47 Respiratory failure, shallow breathing, lessend alertness, small pupils