BIOETHANOL AND ITS PRODUCTION
By: T.Dhanasriyan
2017037004
= Ethanol derived from agricultural sources
(as distinct from petrochemical sources)
 Originally, it was produced by the spontaneous fermentation
of sugars and was consumed by ancient races for its
intoxicating effects. The Arabs and Romans learned to
isolate the alcohol and to employ it industrially in the
preparation of perfumes, cosmetics, and medicines.
 In the current time, the importance of alternative energy
source has become even more necessary due to :
 1). depletion of limited fossil fuel stock
 2). safe and better environment
 Replacing fossil fuels with so-called biofuels, such as
bioethanol, is one way of reducing greenhouse gas emissions
from the transport sector, which is responsible for a considerable
proportion of total CO2 emissions.
 BENEFITS OF BIOETHANOL
• Less dependence on crude oil
• It is a renewable fuel.
• Increase octane number (a standard measure of the
performance of motor fuel)
• Reduces air pollution, cleaner environment due to cleaner
combustion  lower net carbon dioxide emissions
• Helping emerge a new market
• Expanded market opportunity in the agricultural field
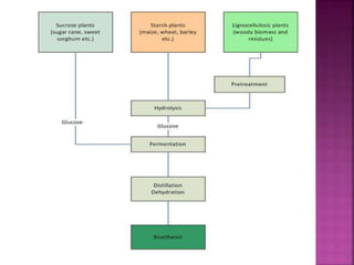
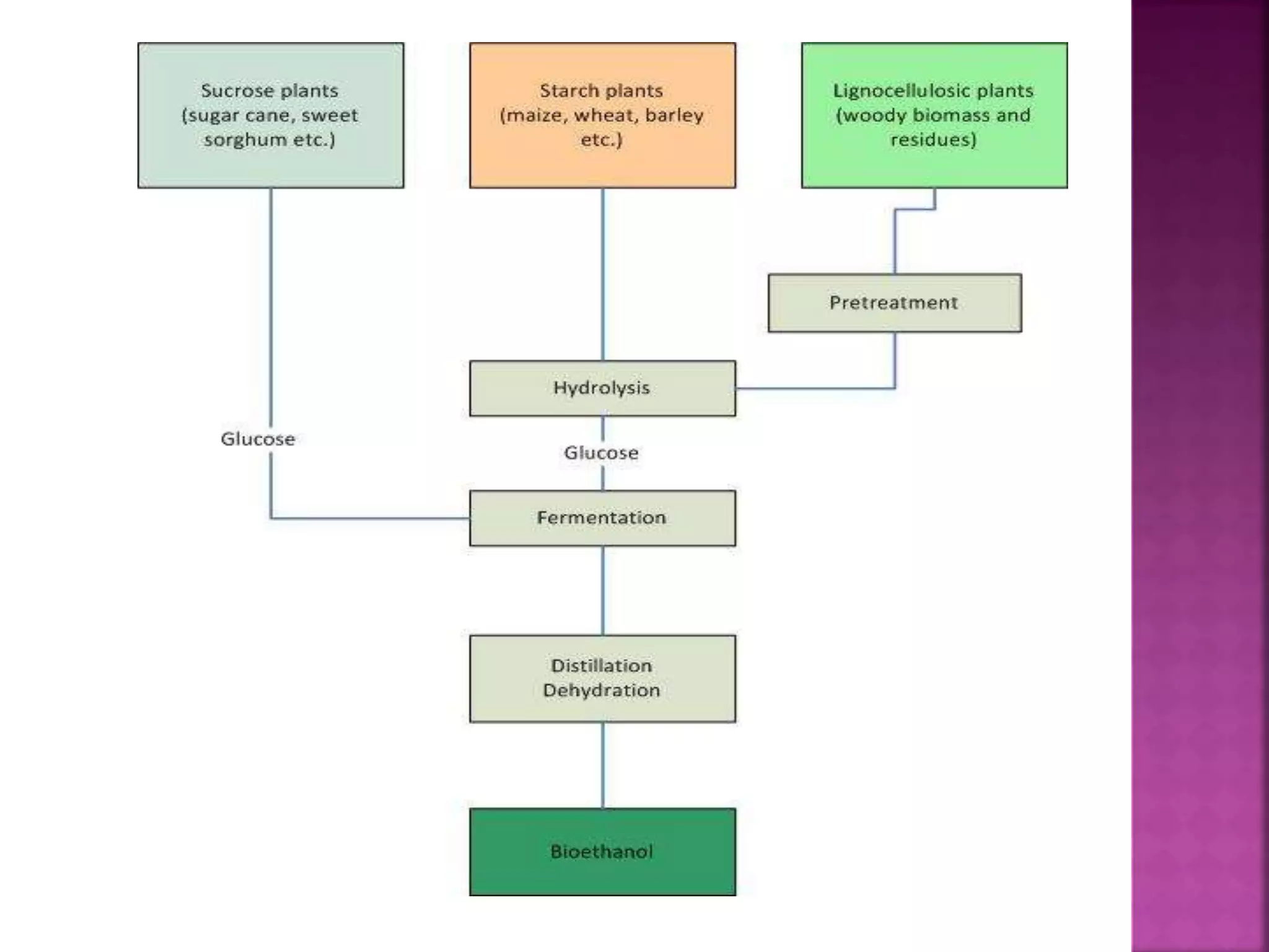
There are in general three groups of raw
material:
 1). Sugar : Beet, Sugar Cane, Sweet Sorghum
and Fruits.
 2). Starchy Material such as corn, wheat, rice,
potatoes, cassava, sweet potatoes etc.
 3). Cellulose materials like wood, used paper,
crop residues etc.
Fermentation Process
Distillation Process
Dehydration Process
 Ethyl alcohol production is based on two major
procedures :
 (1). Fermentation. Cereal grains (corn, wheat,
barley, sorghum, or rye); sugarcane (molasses); sugar
beets; fruit product wastes; other starch crops
(potatoes or rice); sulfite liquors (paper pulping); and
such high cellulose-containing materials as wood,
crop residues, and cultivated fiber crops.
 (2). Chemical synthesis. Petroleum and natural gas;
coal; oil shales; and tar sands.
 Synthetic alcohol is not purer or better quality than
fermentation alcohol for industrial use.
• Usedasa raw materialinethanol
production
• Byexposingstarchfrompeel of corn with water
• Enzymesare added to themashthat
convert starch to dextrose, a simple sugar.
• yeastisadded and conversionfrom sugar
to ethanol and carbon dioxidebegins.
Production of Corn
Extraction ofsugar
Thenitisaddedto yeast for fermentation process
lactic acid,hydrogen, carbondioxide,
ethanol areproduced
 LIGNOCELLULOSE
 The energy balance is very positive. Net CO2
release ≈ zero
Cellulose is hydrolysed to glucose units
Hemicellulose is
degraded to mainly
glucose, galactose,
mannose, xylose
and arabinose
Lignocellulosic material can be degraded to
fermentable sugars, but is more difficult to convert
than starch derived raw materials
Bioethanol production from
lignocellulose
Enzyme
production
Enzymatic
hydrolysis
Fermentation
Pretreatment
Enzymatic
Hydrolysis
Fermentation
Down stream processing
Ethanol or butanol
Chipping/
grinding
Lignocellulosic
material
Production
of cells
 Exhaust gases ofethanol are much cleaner ethanol-
blended fuels such as E85 (85%ethanol and 15%
gasoline) reduce up to 37.1%of GHGs
 ›output of energy during the production is more than
the input the CO2released in the bioethanol production
process is the same amount as the one the crops
previously absorbed during photosynthesis
Not asefficientaspetroleum
› energy content of the petrol is much higher than bioethanol
› its energy content is 70%of that of petrol
Enginesmade for working on Bioethanol cannot be usedfor
petrol ordiesel
› Due to high octane number of bioethanol, they can be
burned in the engineswith much higher compression
ratio
Usedof phosphorousand nitrogen in the production
› negative effect on the environment
Cold start difficulties
› pure ethanol is difficult to vaporise
Forbioethanol to become more sustainable to replace petrol,
production process has to be more efficient
› Reducing cost ofconversion
› Increasingyields
› Increasethe diversityof crop used
Asmicrobes are useto convertglucose intosugarwhich isferment
inbioethanol
› Microbiology and biotechnology willbe helpful inthe genetic
engineering
Conclusion
Bioethanol and its Production

Bioethanol and its Production

  • 1.
    BIOETHANOL AND ITSPRODUCTION By: T.Dhanasriyan 2017037004
  • 2.
    = Ethanol derivedfrom agricultural sources (as distinct from petrochemical sources)  Originally, it was produced by the spontaneous fermentation of sugars and was consumed by ancient races for its intoxicating effects. The Arabs and Romans learned to isolate the alcohol and to employ it industrially in the preparation of perfumes, cosmetics, and medicines.  In the current time, the importance of alternative energy source has become even more necessary due to :  1). depletion of limited fossil fuel stock  2). safe and better environment
  • 3.
     Replacing fossilfuels with so-called biofuels, such as bioethanol, is one way of reducing greenhouse gas emissions from the transport sector, which is responsible for a considerable proportion of total CO2 emissions.  BENEFITS OF BIOETHANOL • Less dependence on crude oil • It is a renewable fuel. • Increase octane number (a standard measure of the performance of motor fuel) • Reduces air pollution, cleaner environment due to cleaner combustion  lower net carbon dioxide emissions • Helping emerge a new market • Expanded market opportunity in the agricultural field
  • 4.
    There are ingeneral three groups of raw material:  1). Sugar : Beet, Sugar Cane, Sweet Sorghum and Fruits.  2). Starchy Material such as corn, wheat, rice, potatoes, cassava, sweet potatoes etc.  3). Cellulose materials like wood, used paper, crop residues etc.
  • 5.
  • 7.
     Ethyl alcoholproduction is based on two major procedures :  (1). Fermentation. Cereal grains (corn, wheat, barley, sorghum, or rye); sugarcane (molasses); sugar beets; fruit product wastes; other starch crops (potatoes or rice); sulfite liquors (paper pulping); and such high cellulose-containing materials as wood, crop residues, and cultivated fiber crops.  (2). Chemical synthesis. Petroleum and natural gas; coal; oil shales; and tar sands.  Synthetic alcohol is not purer or better quality than fermentation alcohol for industrial use.
  • 8.
    • Usedasa rawmaterialinethanol production • Byexposingstarchfrompeel of corn with water • Enzymesare added to themashthat convert starch to dextrose, a simple sugar. • yeastisadded and conversionfrom sugar to ethanol and carbon dioxidebegins. Production of Corn
  • 9.
    Extraction ofsugar Thenitisaddedto yeastfor fermentation process lactic acid,hydrogen, carbondioxide, ethanol areproduced
  • 10.
     LIGNOCELLULOSE  Theenergy balance is very positive. Net CO2 release ≈ zero
  • 11.
    Cellulose is hydrolysedto glucose units Hemicellulose is degraded to mainly glucose, galactose, mannose, xylose and arabinose Lignocellulosic material can be degraded to fermentable sugars, but is more difficult to convert than starch derived raw materials
  • 12.
    Bioethanol production from lignocellulose Enzyme production Enzymatic hydrolysis Fermentation Pretreatment Enzymatic Hydrolysis Fermentation Downstream processing Ethanol or butanol Chipping/ grinding Lignocellulosic material Production of cells
  • 13.
     Exhaust gasesofethanol are much cleaner ethanol- blended fuels such as E85 (85%ethanol and 15% gasoline) reduce up to 37.1%of GHGs  ›output of energy during the production is more than the input the CO2released in the bioethanol production process is the same amount as the one the crops previously absorbed during photosynthesis
  • 14.
    Not asefficientaspetroleum › energycontent of the petrol is much higher than bioethanol › its energy content is 70%of that of petrol Enginesmade for working on Bioethanol cannot be usedfor petrol ordiesel › Due to high octane number of bioethanol, they can be burned in the engineswith much higher compression ratio Usedof phosphorousand nitrogen in the production › negative effect on the environment Cold start difficulties › pure ethanol is difficult to vaporise
  • 15.
    Forbioethanol to becomemore sustainable to replace petrol, production process has to be more efficient › Reducing cost ofconversion › Increasingyields › Increasethe diversityof crop used Asmicrobes are useto convertglucose intosugarwhich isferment inbioethanol › Microbiology and biotechnology willbe helpful inthe genetic engineering Conclusion