A Critical Inquiry
Framework for
Analyzing Systems
Impacting Climate
Change
Richard Beach, University of Minnesota
Digital handout:
http://tinyw.in/a3mo
Paris goal: Limit to 2.0 C.
increase
6 Months: 12-14 inches of
rainfall
Lack of snowpack in the West
Trump: No drought in
California
 “We’re going to solve your water
problem. You have a water problem
that is so insane. It is so ridiculous
where they’re taking the water and
shoving it out to sea” (USA Today,
June 1, 2016).
Artic melting: 1982 to 2012
South Beach, Miami today
South Beach, Miami: 12 foot
sea-level rise
Need for radical, systemic
change
 Naomi Klein: “Either
we embrace radical
change ourselves or
radical changes will be
visited upon our physical
world…The status quo is
no longer an option.”
Change in beliefs and
behaviors
 From scientific evidence ?????
 From shared social participation in
communities and organizations
◦ Provides hope beyond despair
◦ Inspires imagined options
 Use of drama or games
Teaching for change
 Diana Liverman: I give examples of how
individuals change laws, campaign for low
carbon public transport and organize to
elect officials who protect the environment.
And I have students who lead campus
“green” organizations – such as the
“Compost Cats” that recycle campus,
community and even turn waste into
compost — give guest lectures.
Critical analysis of systems
 Energy
 Transportation/Urban-building design
 Agriculture
 Economic
 Political
Critical analysis of systems
 Object: “What drives a system?”
 Tools: “Use of language, rhetoric,
and/or narratives to achieve this
object?”
◦ Language use: “war on coal”
◦ Rhetoric: Change audience beliefs
◦ Narratives: Imagined alternatives
 Norms: “What rules do people follow
to achieve this object?”: drama/games
Narrative tools: Change
 False binary thinking (Shaw & Nerlich)
◦ Cost-benefit analysis
◦ Pristine nature vs. economic growth
◦ Either-or neo-liberal balance sheet
◦ Narrative of heroes fighting to protect
nature or protect fossil future status quo:
“War on Coal”
 Need for alternative imaginaries
Students’ civic engagment
 Report cards: Community efforts
 Petitions: Oregon students federal
lawsuit
 Position statements: Portland Schools
 White papers
 Consumer praise/complaints
 Divestment proposals
Energy systems
Clean energy
 Object
 Tools
 Norms
Challenges:
 Lack of subsidies and funding
 Continued use of coal and oil
 Wind and solar energy are diffuse
 Need massive energy transmission
grids for people in remote areas
Power Up game
Transportation/urban/building
design
 Object: Reduce traffic and building
energy use
 Tools: Driverless cars/mass transit
◦ Cut parking need and lots
◦ Plant more tree
 Redesign buildings to cut energy use
 Norms: Value walking and green
space
Activity: Redesign
school/community
 Green School
Initiativehttp://www.greenschools.net
 Energy saving strategies and policies
 Community lobbying: Report Card
Agricultural
 Object: Reduce energy use (30% of
emissions from agriculture)
 Tools: Reduce meat production,
mono-crops, water use, fertilizers,
food waste
 Norms: Value sustainable agriculture
Carbon removal from soil
 Tilling,
deforestation,
wetlands
destruction
 Toxic fertilizers and
pesticides
 Stripped 136 billion
tons or 50%-70%
of carbon from soil
 soil carbon
sequestration
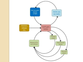
Release of methane gas
Release of methane gas
 One molecule of methane: warms
earth 30 times more than molecule of
CO2
 Melting permafrost
 Leaking with fracking
 Microbes
◦ Wetlands/rice paddies: Heavy rain
◦ Cows
Activity: Food consumption
 Cafeteria food options
 Grocery store choices
 Interview farmers: sustainability
practices
Economic
 Object: Reduce needless consumption
impacting energy use
 Tools: Purchase clean/green products
◦ Electric cars
◦ Solar panels
 Norms: Transformation of consumer
capitalism
◦ Naomi Klein: This Changes Everything
◦ http://thefilm.thischangeseverything.org.
◦ StoryofStuff.org
Reflect on consumption
 Breanne Fahs: Students collect trash
that they created over a two-day
period that they must then carry
around in a bag. Students then wrote
a paper describing the kinds of trash
they collected, changes in their
lifestyle and consumption associated
with producing less trash, and
potential impacts on climate change
through reduced consumption.
Media: Corporate economics
 ABC, CBS, NBC, and Fox: devoted
only 146 minutes to climate change in
2015
 New York Times, The Guardian, Los
Angeles Times vs. Wall Street Journal
and USA Today
 Activity: Students analyze reports:
◦ “false equivalency”: need for “both sides”
Activity: Consumption diary
 Record consumption practices
 Influence of advertising on choices
 Influence of social media
◦ Need to consume content
◦ Supporting advertisers
Political
 Object: Resist federal government
gutting of clean energy development
 Tools: Support local clean energy
initiatives and policies creating jobs
 Norms: Value transformation to a
clean energy economy
Koch funding of Senate races
“Dark-Money” Fossil Fuel
Cabinet
 Marc Short, “Senior Advisor”: Freedom Partners,
the Koch Industries political-donors group,
 Michael McKenna, Energy Department, MWR
Strategies, client of Koch Companies Public
Sector
 Michael Catanzaro, Energy Department, CGCN
Group, client of Koch Industries and Devon
Energy Corporation, a fracking firm
 Myron Ebell, E.P.A. transition, Competitive
Enterprise Institute, funded by Exxon-Mobil and
Koch Industries.
 David Schnare, E.P.A. transition, Energy and
Environment Legal Institute, funding from coal
companies, “harassment” (Union of Concerned
Scientists) of climate scientist Michael Mann
Trump withdrawal from Paris
climate change agreement
 1): Cancel agreement itself
◦ But still obligated through 2019
 2): Executive order: Withdraw from
the United Nations Framework
Convention on Climate Change
(UNFCCC) within one year
◦ U. S. no longer obligated to make
payments to the U.N. Green Climate Fund
◦ Other countries also withdraw
Activity: Mock court case
 Study Our Children’s Trust Oregon
lawsuit in Federal Courts (see
handout)
 Student suitors: Suing U.S.
government
 Fossil fuel/political groups
 Witnesses effected by climate change
 Judges who make a decision
BBC Climate Challenge
One player’s experience
 This game starts with the player assuming
the role of the President of the European
Nations, and the task at hand is to stop
climate change by the year 2100.
 I was constantly voted out of office,
because I would tend to lean towards the
climate change side of things, which most
people were not very happy with.
 Trying to find a balance between what the
people want and what the Earth needs was
so difficult that I would only make it past a
few turns
Further resources
 Digital handout
http://tinyw.i
n/a3mo
 Book website
http://tinyw.i
n/8hLS

A Critical Inquiry Framework for Analyzing Systems Impacting Climate Change

  • 1.
    A Critical Inquiry Frameworkfor Analyzing Systems Impacting Climate Change Richard Beach, University of Minnesota Digital handout: http://tinyw.in/a3mo
  • 5.
    Paris goal: Limitto 2.0 C. increase
  • 7.
    6 Months: 12-14inches of rainfall
  • 8.
    Lack of snowpackin the West
  • 9.
    Trump: No droughtin California  “We’re going to solve your water problem. You have a water problem that is so insane. It is so ridiculous where they’re taking the water and shoving it out to sea” (USA Today, June 1, 2016).
  • 10.
  • 11.
  • 12.
    South Beach, Miami:12 foot sea-level rise
  • 13.
    Need for radical,systemic change  Naomi Klein: “Either we embrace radical change ourselves or radical changes will be visited upon our physical world…The status quo is no longer an option.”
  • 14.
    Change in beliefsand behaviors  From scientific evidence ?????  From shared social participation in communities and organizations ◦ Provides hope beyond despair ◦ Inspires imagined options  Use of drama or games
  • 15.
    Teaching for change Diana Liverman: I give examples of how individuals change laws, campaign for low carbon public transport and organize to elect officials who protect the environment. And I have students who lead campus “green” organizations – such as the “Compost Cats” that recycle campus, community and even turn waste into compost — give guest lectures.
  • 16.
    Critical analysis ofsystems  Energy  Transportation/Urban-building design  Agriculture  Economic  Political
  • 17.
    Critical analysis ofsystems  Object: “What drives a system?”  Tools: “Use of language, rhetoric, and/or narratives to achieve this object?” ◦ Language use: “war on coal” ◦ Rhetoric: Change audience beliefs ◦ Narratives: Imagined alternatives  Norms: “What rules do people follow to achieve this object?”: drama/games
  • 18.
    Narrative tools: Change False binary thinking (Shaw & Nerlich) ◦ Cost-benefit analysis ◦ Pristine nature vs. economic growth ◦ Either-or neo-liberal balance sheet ◦ Narrative of heroes fighting to protect nature or protect fossil future status quo: “War on Coal”  Need for alternative imaginaries
  • 19.
    Students’ civic engagment Report cards: Community efforts  Petitions: Oregon students federal lawsuit  Position statements: Portland Schools  White papers  Consumer praise/complaints  Divestment proposals
  • 20.
  • 21.
  • 23.
    Challenges:  Lack ofsubsidies and funding  Continued use of coal and oil  Wind and solar energy are diffuse  Need massive energy transmission grids for people in remote areas
  • 24.
  • 25.
    Transportation/urban/building design  Object: Reducetraffic and building energy use  Tools: Driverless cars/mass transit ◦ Cut parking need and lots ◦ Plant more tree  Redesign buildings to cut energy use  Norms: Value walking and green space
  • 28.
    Activity: Redesign school/community  GreenSchool Initiativehttp://www.greenschools.net  Energy saving strategies and policies  Community lobbying: Report Card
  • 29.
    Agricultural  Object: Reduceenergy use (30% of emissions from agriculture)  Tools: Reduce meat production, mono-crops, water use, fertilizers, food waste  Norms: Value sustainable agriculture
  • 30.
    Carbon removal fromsoil  Tilling, deforestation, wetlands destruction  Toxic fertilizers and pesticides  Stripped 136 billion tons or 50%-70% of carbon from soil  soil carbon sequestration
  • 31.
  • 32.
    Release of methanegas  One molecule of methane: warms earth 30 times more than molecule of CO2  Melting permafrost  Leaking with fracking  Microbes ◦ Wetlands/rice paddies: Heavy rain ◦ Cows
  • 33.
    Activity: Food consumption Cafeteria food options  Grocery store choices  Interview farmers: sustainability practices
  • 34.
    Economic  Object: Reduceneedless consumption impacting energy use  Tools: Purchase clean/green products ◦ Electric cars ◦ Solar panels  Norms: Transformation of consumer capitalism ◦ Naomi Klein: This Changes Everything ◦ http://thefilm.thischangeseverything.org. ◦ StoryofStuff.org
  • 35.
    Reflect on consumption Breanne Fahs: Students collect trash that they created over a two-day period that they must then carry around in a bag. Students then wrote a paper describing the kinds of trash they collected, changes in their lifestyle and consumption associated with producing less trash, and potential impacts on climate change through reduced consumption.
  • 36.
    Media: Corporate economics ABC, CBS, NBC, and Fox: devoted only 146 minutes to climate change in 2015  New York Times, The Guardian, Los Angeles Times vs. Wall Street Journal and USA Today  Activity: Students analyze reports: ◦ “false equivalency”: need for “both sides”
  • 37.
    Activity: Consumption diary Record consumption practices  Influence of advertising on choices  Influence of social media ◦ Need to consume content ◦ Supporting advertisers
  • 38.
    Political  Object: Resistfederal government gutting of clean energy development  Tools: Support local clean energy initiatives and policies creating jobs  Norms: Value transformation to a clean energy economy
  • 40.
    Koch funding ofSenate races
  • 41.
    “Dark-Money” Fossil Fuel Cabinet Marc Short, “Senior Advisor”: Freedom Partners, the Koch Industries political-donors group,  Michael McKenna, Energy Department, MWR Strategies, client of Koch Companies Public Sector  Michael Catanzaro, Energy Department, CGCN Group, client of Koch Industries and Devon Energy Corporation, a fracking firm  Myron Ebell, E.P.A. transition, Competitive Enterprise Institute, funded by Exxon-Mobil and Koch Industries.  David Schnare, E.P.A. transition, Energy and Environment Legal Institute, funding from coal companies, “harassment” (Union of Concerned Scientists) of climate scientist Michael Mann
  • 42.
    Trump withdrawal fromParis climate change agreement  1): Cancel agreement itself ◦ But still obligated through 2019  2): Executive order: Withdraw from the United Nations Framework Convention on Climate Change (UNFCCC) within one year ◦ U. S. no longer obligated to make payments to the U.N. Green Climate Fund ◦ Other countries also withdraw
  • 43.
    Activity: Mock courtcase  Study Our Children’s Trust Oregon lawsuit in Federal Courts (see handout)  Student suitors: Suing U.S. government  Fossil fuel/political groups  Witnesses effected by climate change  Judges who make a decision
  • 44.
  • 45.
    One player’s experience This game starts with the player assuming the role of the President of the European Nations, and the task at hand is to stop climate change by the year 2100.  I was constantly voted out of office, because I would tend to lean towards the climate change side of things, which most people were not very happy with.  Trying to find a balance between what the people want and what the Earth needs was so difficult that I would only make it past a few turns
  • 46.
    Further resources  Digitalhandout http://tinyw.i n/a3mo  Book website http://tinyw.i n/8hLS

Editor's Notes

  • #3 Earth receives a flux of short-wavelength radiation from the Sun (QS). Part is reflected, the rest absorbed. The Earth must reradiate a flux of energy (QL) equal to that received, but it is at long wavelengths. Energy can be transported on Earth by the atmosphere (QA) and ocean (QO), and the reradiation process is moderated by clouds and greenhouse gases. Hay, W. W. (2016). Experimenting on a small planet: A history of scientific discoveries, a future of climate change and global warming. New York: Springer, p. 242.
  • #40 89% of Clinton supports care “a great deal” or ‘some” vs. 49% of Trump supporters.