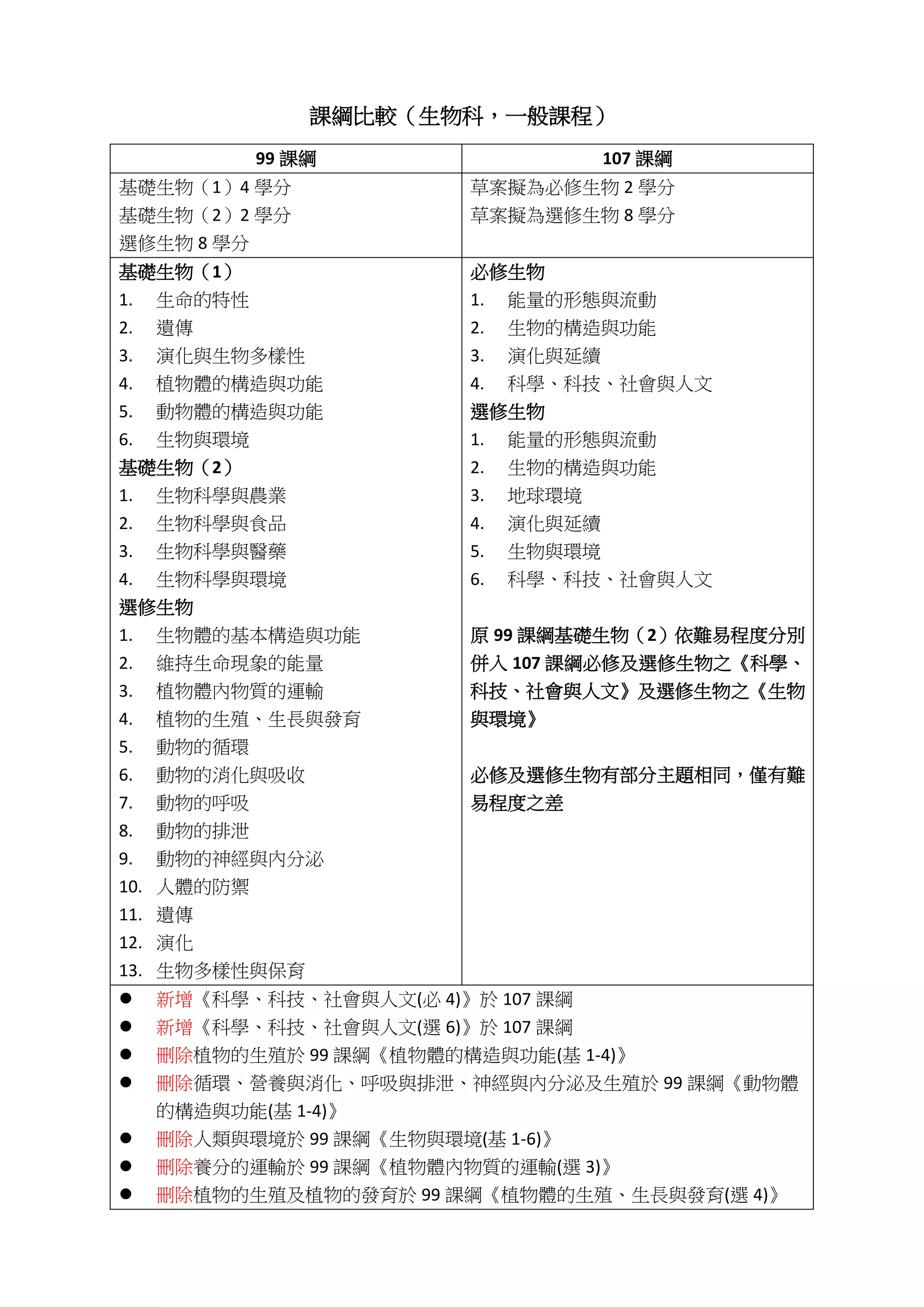
課綱比較(生物科,一般課程)
99 課綱 107 課綱
基礎生物(1)4 學分
基礎生物(2)2 學分
選修生物 8 學分
草案擬為必修生物 2 學分
草案擬為選修生物 8 學分
基礎生物(1)
1. 生命的特性
2. 遺傳
3. 演化與生物多樣性
4. 植物體的構造與功能
5. 動物體的構造與功能
6. 生物與環境
基礎生物(2)
1. 生物科學與農業
2. 生物科學與食品
3. 生物科學與醫藥
4. 生物科學與環境
選修生物
1. 生物體的基本構造與功能
2. 維持生命現象的能量
3. 植物體內物質的運輸
4. 植物的生殖、生長與發育
5. 動物的循環
6. 動物的消化與吸收
7. 動物的呼吸
8. 動物的排泄
9. 動物的神經與內分泌
10. 人體的防禦
11. 遺傳
12. 演化
13. 生物多樣性與保育
必修生物
1. 能量的形態與流動
2. 生物的構造與功能
3. 演化與延續
4. 科學、科技、社會與人文
選修生物
1. 能量的形態與流動
2. 生物的構造與功能
3. 地球環境
4. 演化與延續
5. 生物與環境
6. 科學、科技、社會與人文
原 99 課綱基礎生物(2)依難易程度分別
併入 107 課綱必修及選修生物之《科學、
科技、社會與人文》及選修生物之《生物
與環境》
必修及選修生物有部分主題相同,僅有難
易程度之差
 新增《科學、科技、社會與人文(必 4)》於 107 課綱
 新增《科學、科技、社會與人文(選 6)》於 107 課綱
 刪除植物的生殖於 99 課綱《植物體的構造與功能(基 1-4)》
 刪除循環、營養與消化、呼吸與排泄、神經與內分泌及生殖於 99 課綱《動物體
的構造與功能(基 1-4)》
 刪除人類與環境於 99 課綱《生物與環境(基 1-6)》
 刪除養分的運輸於 99 課綱《植物體內物質的運輸(選 3)》
 刪除植物的生殖及植物的發育於 99 課綱《植物體的生殖、生長與發育(選 4)》
 刪除《動物的循環(選 5)》於 99 課綱
 刪除《動物的消化與吸收(選 6)》於 99 課綱
 刪除《動物的呼吸(選 7)》於 99 課綱
 刪除含氮代謝物的排除及排泄作用於 99 課綱《動物的排泄(選 8)》
 刪除《動物的神經與內分泌(選 9)》於 99 課綱
 刪除《人體的防禦(選 10)》於 99 課綱
 細胞及能量自 99 課綱《生命的特性(基 1-1)》移至 107 課綱《能量的形態與流動(必
1)》
 細胞的構造自 99 課綱《生命的特性(基 1-1)》移至 107 課綱《生物的構造與功能(必
2)》
 細胞的生理自 99 課綱《生命的特性(基 1-1)》移至 107 課綱《生物的構造與功能(選
2)》
 染色體與細胞分裂自 99 課綱《遺傳(基 1-2)》移至 107 課綱《生物的構造與功能(必
2)》
 性狀的遺傳、遺傳物質及基因轉殖技術與其應用自 99 課綱《遺傳(基 1-2)》移至
107 課綱《演化與延續(必 3)》
 原 99 課綱《演化與生物多樣性(基 1-3)》併入 107 課綱《演化與延續(必 3)》
 植物的營養器官及植物對環境刺激的反應自 99 課綱《植物體的構造與功能(基
1-4)》移至 107 課綱《生物的構造與功能(選 2)》
 防禦自 99 課綱《動物體的構造與功能(基 1-5)》移至 107 課綱《生物的構造與功
能(選 2)》
 原 99 課綱《生物與環境(基 1-6)》併入 107 課綱《地球環境(選 3)》及《生物與環
境(選 5)》
 生命的起源與演化自 99 課綱《生物體的基本構造與功能(選 1)》移至 107 課綱《演
化與延續(選 4)》
 細胞的化學組成、細胞的構造與功能及細胞的特化與分工自 99 課綱《生物體的
基本構造與功能(選 1)》移至 107 課綱《生物的構造與功能(選 2)》
 原 99 課綱《維持生命現象的能量(選 2)》併入 107 課綱《能量的形態與流動(選
1)》
 水和礦物質的吸收與運輸自 99 課綱《植物體內物質的運輸(選 3)》移至 107 課綱
《生物的構造與功能(選 2)》
 植物的生長與發育的調節及植物對環境刺激的反應自 99 課綱《植物的生殖、生
長與發育(選 4)》移至 107 課綱《生物的構造與功能(選 2)》
 恆定性自 99 課綱《動物的排泄(選 8)》移至 107 課綱《生物的構造與功能(選 2)》
 原 99 課綱《遺傳(選 11)》併入 107 課綱《演化與延續(選 4)》
 原 99 課綱《生物多樣性與保育(選 13)》併入 107 課綱《演化與延續(必 3)》

高中生物科99與107比較

  • 1.
    課綱比較(生物科,一般課程) 99 課綱 107課綱 基礎生物(1)4 學分 基礎生物(2)2 學分 選修生物 8 學分 草案擬為必修生物 2 學分 草案擬為選修生物 8 學分 基礎生物(1) 1. 生命的特性 2. 遺傳 3. 演化與生物多樣性 4. 植物體的構造與功能 5. 動物體的構造與功能 6. 生物與環境 基礎生物(2) 1. 生物科學與農業 2. 生物科學與食品 3. 生物科學與醫藥 4. 生物科學與環境 選修生物 1. 生物體的基本構造與功能 2. 維持生命現象的能量 3. 植物體內物質的運輸 4. 植物的生殖、生長與發育 5. 動物的循環 6. 動物的消化與吸收 7. 動物的呼吸 8. 動物的排泄 9. 動物的神經與內分泌 10. 人體的防禦 11. 遺傳 12. 演化 13. 生物多樣性與保育 必修生物 1. 能量的形態與流動 2. 生物的構造與功能 3. 演化與延續 4. 科學、科技、社會與人文 選修生物 1. 能量的形態與流動 2. 生物的構造與功能 3. 地球環境 4. 演化與延續 5. 生物與環境 6. 科學、科技、社會與人文 原 99 課綱基礎生物(2)依難易程度分別 併入 107 課綱必修及選修生物之《科學、 科技、社會與人文》及選修生物之《生物 與環境》 必修及選修生物有部分主題相同,僅有難 易程度之差  新增《科學、科技、社會與人文(必 4)》於 107 課綱  新增《科學、科技、社會與人文(選 6)》於 107 課綱  刪除植物的生殖於 99 課綱《植物體的構造與功能(基 1-4)》  刪除循環、營養與消化、呼吸與排泄、神經與內分泌及生殖於 99 課綱《動物體 的構造與功能(基 1-4)》  刪除人類與環境於 99 課綱《生物與環境(基 1-6)》  刪除養分的運輸於 99 課綱《植物體內物質的運輸(選 3)》  刪除植物的生殖及植物的發育於 99 課綱《植物體的生殖、生長與發育(選 4)》
  • 2.
     刪除《動物的循環(選 5)》於99 課綱  刪除《動物的消化與吸收(選 6)》於 99 課綱  刪除《動物的呼吸(選 7)》於 99 課綱  刪除含氮代謝物的排除及排泄作用於 99 課綱《動物的排泄(選 8)》  刪除《動物的神經與內分泌(選 9)》於 99 課綱  刪除《人體的防禦(選 10)》於 99 課綱  細胞及能量自 99 課綱《生命的特性(基 1-1)》移至 107 課綱《能量的形態與流動(必 1)》  細胞的構造自 99 課綱《生命的特性(基 1-1)》移至 107 課綱《生物的構造與功能(必 2)》  細胞的生理自 99 課綱《生命的特性(基 1-1)》移至 107 課綱《生物的構造與功能(選 2)》  染色體與細胞分裂自 99 課綱《遺傳(基 1-2)》移至 107 課綱《生物的構造與功能(必 2)》  性狀的遺傳、遺傳物質及基因轉殖技術與其應用自 99 課綱《遺傳(基 1-2)》移至 107 課綱《演化與延續(必 3)》  原 99 課綱《演化與生物多樣性(基 1-3)》併入 107 課綱《演化與延續(必 3)》  植物的營養器官及植物對環境刺激的反應自 99 課綱《植物體的構造與功能(基 1-4)》移至 107 課綱《生物的構造與功能(選 2)》  防禦自 99 課綱《動物體的構造與功能(基 1-5)》移至 107 課綱《生物的構造與功 能(選 2)》  原 99 課綱《生物與環境(基 1-6)》併入 107 課綱《地球環境(選 3)》及《生物與環 境(選 5)》  生命的起源與演化自 99 課綱《生物體的基本構造與功能(選 1)》移至 107 課綱《演 化與延續(選 4)》  細胞的化學組成、細胞的構造與功能及細胞的特化與分工自 99 課綱《生物體的 基本構造與功能(選 1)》移至 107 課綱《生物的構造與功能(選 2)》  原 99 課綱《維持生命現象的能量(選 2)》併入 107 課綱《能量的形態與流動(選 1)》  水和礦物質的吸收與運輸自 99 課綱《植物體內物質的運輸(選 3)》移至 107 課綱 《生物的構造與功能(選 2)》  植物的生長與發育的調節及植物對環境刺激的反應自 99 課綱《植物的生殖、生 長與發育(選 4)》移至 107 課綱《生物的構造與功能(選 2)》  恆定性自 99 課綱《動物的排泄(選 8)》移至 107 課綱《生物的構造與功能(選 2)》  原 99 課綱《遺傳(選 11)》併入 107 課綱《演化與延續(選 4)》  原 99 課綱《生物多樣性與保育(選 13)》併入 107 課綱《演化與延續(必 3)》