Republic of the Philippines
UNIVERSITY OF NORTHERN PHILIPPINES
Tamag, Vigan City
College of Nursing
A CASE ANALYSIS
On
Fracture closedcomplete displaced proximal phalanges
In Partial Fulfillment
of the Requirements of the Course,
NCM103
(Philippine Orthopedic Center Duty)
Presented to:
MRS. VIRGINIA R. RUBIO, RN,MAN, Ed.D
Clinical Instructor
Presented by:
CHEZKA MARIE PALOLA
BSN – III BROMELIADS
ANGELICA MARIE RAFANAN
BSN-III GAZANIA
CASE STUDY GRADING SHEET FOR NCM
PARAMETERS PERCENTAGE
%
ACTUAL
GRADE
I. Introduction & Objectives 5
II. Personal Data
III. Nursing History of Past and Present
Illness
5
IV. PEARSON Assessment 15
V. Diagnostic Procedures
a. Ideal
b. Actual
5
VI. Anatomy & Physiology 5
VII. Pathophysiology
Algorithm
Explanation
15
VIII. Management
a. Medical
b. Surgical
c. NCP with Evaluation
d. Promotive and Preventive Management
5
20
5
IX. Drug Study 5
X. Discharge Planning 5
XI. Updates 5
XII. ORGANIZATION 2.5
XIII. BIBLIOGRAPHY 2.5
TOTAL 100
REMARKS:
______________________________________________________________________________
______________________________________________________________________________
______________________________________________________________________________
______________________________________________________________________________
______________________________________________________________________________
______________________________________________________________________________
Mrs. Virginia R. Rubio, RN, MAN, Ed. D
Clinical Instructor
Table of Contents
Introduction & Objectives ……………………………………………………………………………………………….. 1 - 2
History of Past and Present Illness ……………………………………………………………………………………
PEARSON Assessment ……………………………………………………………………………………………………………..
Diagnostic Procedure:
a. Ideal …………………………………………………………………………………………………………….
b. Actual …………………………………………………………………………………………………………….
Anatomy & Physiology …………………………………………………………………………………………………………….
Pathophysiology:
a. Algorithm …………………………………………………………………………………………………………….
b. Explanation…………………………………………………………………………………………………………….
Management:
a. Medical
 Ideal …………………………………………………………………………………………………
 Actual …………………………………………………………………………………………………
b. Surgical ……………………………………………………………………………………………………………..
c. Nursing Care Plan …………………………………………………………………………………………………
d. Promotive & Preventive Management …………………………………………………………..
Drug Study …………………………………………………………………………………………………………………………..
Discharge Planning ………………………………………………………………………………………………………………
Update ………………………………………………………………………………………………………………………………………..
Bibliography ……………………………………………………………………………………………………………………………
I. INTRODUCTION:
The World Health Organization defines health as the state of complete physical, mental
and social well being and not merely the absence of a disease. This implies that to be healthy,
an individual must be free from any factors that bring disequilibrium or imbalance within his
body, his thought processes and the way he relates with the people around him and to his
environment.
Likewise, a disease is a departure from the state of health caused by an interruption or
modification of any of the vital functions of the different systems of the body. It is
characterized by a definite manifestation called sign or symptom.
A fracture is a break in the continuity of bone and is defined according to its type and extent.
Fractures occur when the bone is subjected to stress greater that it can absorb. Fractures are
caused by direct blows, crushing forces, sudden twisting motions, and even extreme muscle
contractions. When the bone is broken, adjacent structures are also affected, resulting in soft
tissue edema, hemorrhage into the muscles and joints, joint dislocation, ruptured tendons,
severed nerves, and damaged blood vessels. Body organs maybe injured by the force that cause
the fracture or by the fracture fragments.
There are different types of fractures and these include, complete fracture, incomplete
fracture, closed fracture, open fracture and there are also types of fractures that may also be
described according to the anatomic placement of fragments, particularly if they are displaced
or nondisplaced. Such as greenstick fracture, depressed fracture, oblique fracture, avulsion,
spinal fracture, impacted fracture, transverse fracture and compression fracture.
A comminuted fracture is one that produces several bone fragments and a closed
fracture or simple fracture is one that not cause a break in the skin.
Patient X is a 16 year old male from 265 Sauyo, Cabuyao, Novaliches, Quezon City who
was admitted for the first time to Philippine Orthopedic Center with a chief complaints of pain
at the left foot secondary to vehicular accident. Further assessment reveals fracture closed
complete displaced proximal phalanges 5th, 1st, 2nd, 3rd metatarsals head of 2nd metatarsals left
fracture closed medial malleolus left.
As the student-nurse assigned to care for Pt. X for 2 duty days, I have observed his
condition and identified some of his health needs. Although my contribution to the patient’s
recovery may be insignificant, witnessing my patient’s condition improving is a very fulfilling
experience. But more than the feeling of fulfillment, I felt that I was an instrument of God in
trying to bring back wholeness in X’s life no matter how insignificant it may be.
OBJECTIVES
After completing this case study, the student-nurse will be able to obtain appropriate
knowledge, skills and attitude in caring for a patient with bone injury particularly to a patient with
metatarsal closed frature. This is manifested by the student’s ability:
1. To present accurately the patient’s profile.
2. To obtain a comprehensive past, present and family history of patient’s illness.
3. To assessthe healthstatusof the patientusingthe cephalocaudalmethodandorganize cuesfor
Nursing Care Plan.
4. To know the different diagnostic examinations (ideal and actual) related to the patient’s case
and understand the purpose and limitation of each examination.
5. To study the results/outcome of the diagnostic procedures that the patient has undergone and
explain how these are related to the case of the patient.
6. To discuss the anatomy and physiology of the organ involved in the case.
7. To illustrate throughaschematicdiagramthe pathophysiologyof the patient’s case and explain
the mechanism that is involved.
8. To present the medical and surgical management done to the patient.
9. To formulate a practical and realistic plan of care for the patient through:
a. systematic organization of the subjective and the objective cues related to the case.
b. identifyingand prioritizing nursing diagnoses using the PES format (Problem-Etiology-
Signs/Symptoms) and according to NANDA.
c. analysisof the pathophysiologyof the identifieddiagnosisbasedon the presentation of
the patient
d. formulating appropriate nursing objectives following the SMART criteria.
e. planningforindependent,dependentandcollaborativeinterventionsandexplainingthe
rationale for every intervention done.
f. evaluatingthe degreeof achievement for all the objectives set at the beginning of the
intervention.
10. To make a list of the different drugs taken and is presently taking by the patient with their
correspondingdosages,mechanismsof action,side/adverseeffectsandnursingresponsibilities.
11. To formulate a Discharge Plan covering the following areas: METHOD (Medications, Exercises,
Treatments, Health Teachings, Out-Patient Department and Diet).
PATIENT’S PROFILE
Personal data
Name: Michael Caguindagan Salac
Address: 265 Sauyo Cabuyao, Novaliches, Quezon City
Age: 16y/o
Sex: Male
Birthday: April 24, 1996
Birthplace: Arayat, Pampanga
Civil Status: Single
Religion: Roman Catholic
Nationality: Filipino
Clinical data
Date and time of Admission: April 10, 2012 @ 1:00 pm
Physician-in-Charge: Dr. Melvin Valera
Chief Complaints: Pain at the left foot secondary to vehicular accident
Medical Diagnosis: Fracture closed complete displaced proximal
phalanges 5th, 1st, 2nd, 3rd metatarsals head of 2nd
metatarsals left fracture closed medial malleolus
left.
NURSING HISTORY OF PAST AND PRESENT ILLNESS
I.PAST ILLNESS
Patient X claimed that he has no major hospitalizations yet.
When he was 3 months old, he had bronchial asthma and lasted for 8 years. He had his
last attack when he was 10 years old. According to the patient, he completed his immunizations
(BCG, OPV, DPT, etc.). Like every children, he also experienced fever, cough and colds, bruises,
scratches and minor wounds. In these cases, he takes paracetamol for fever, applies betadine
for wound and neozep for cough and colds. he has no drug allergies.
II.PRESENT ILLNESS
Patient X, a 16 year old male from 265 Sauyo Cabuyao, Novaliches, Quezon City was
admitted to Philippine Orthopedic Center with a Chief Complaints of pain at the left foot
secondary to vehicular accident. Further assessment reveals fracture closed complete displaced
proximal phalanges fifth, first, second, third metatarsals, head of second metatarsal left
fracture closed medial malleolus left. It was about 2:00 pm on April 9, 2012 when the incident
happened. According to Patient X, he was on his way home when unfortunately, he was hit by
SUV and his left foot was crushed.
In POC, further tests were done to the patient as he was not responding to regular
treatment regimen. X-ray revealed the exact area of fracture and hematologic exams for any
occurrence of microorganisms and inflammation and site of fracture.
The patient is under the observation of Dr. Valera. She underwent fastecotomy with
slipper mold. While recovering, Pt X is taking the following medications:
 Cefuroxime 750mg, IV q8 for infection.
 Paracetamol 150mg 1tab IV q4 for temperature >38. 8 degree Celsius for fever
 Celecoxib 200mg q12 for pain.
 Ketorolac 15mg IV q6 for mild pain
 Tramadol 50mg q6 for pain
 Ranitidine 25mg q8 for duodenal ulcer
 Ferrous sulfate tab OD for anemia
He underwent different diagnostic procedures such as Complete Blood Count and X-ray.
He is about 4 days confined at the hospital already and he had an improved condition. He
claimed that the pain decreased compared to his first confinement, swelling also decreased and
mobility of fractured area improved.
IV. PEARSON ASSESSMENT
DATES April 12, 2012 April 13, 2012
PSYCHOSOCIAL
 Identity vs Role Confusion
 16 year old , male
 Single, a student
 Lives at
 Roman Catholic, Filipino
 Basic needs are met such as
providing health teachings and
morning care.
 Kept comortable and rested.
 c swelling at the left ankle and
metatarsals.
 c tolerable pain at the swollen
left ankle and metatarsals.
 c elastic bandage applied at the
left ankle and metatarsals.
 c open wound at the anterior
aspect of the metatarsal area as
claimed by the patient’s mother.
 Weak in appearance
 Conscious and coherent
 Basic needs are met such as
providing health teachings and
morning care.
 Kept comortable and rested.
 c swelling at the left ankle and
metatarsals.
 c tolerable pain at the swollen
left ankle and metatarsals.
 c elastic bandage applied at the
left ankle and metatarsals.
 c open wound at the anterior
aspect of the metatarsal area as
claimed by the patient’s
mother.
 Conscious and conversant.
ELIMINATION
 Urinates frequently
 Urinates with assistance.
 (-) BM
 Urine output:
 (-) vomiting
 Urinates frequently
 Urinates with assistance.
 (-) BM
 Urine output:
 (-) vomiting
ACTIVITY &
 There is dizziness upon doing
some ADL’s as claimed by the
patient.
 Able to have enough sleep for 7-8
hours.
 c limited movements due to the
condition of the patient.
 Able to sleep for 8 hours.
 Still c limited movements due
to the condition of the patient.
 Conversant
 Active
 Changed positions frequently.
REST
 Weak in appearance
 Changed positions frequently
SAFETY
 s allergies
 c elastic bandage applied at the
let ankle and metatarsals.
 c open wound at the anterior
aspect of the metatarsal area as
claimed by the patient’s mother.
 Wound dressed at times.
 Clean and ventilated room
 No side rails
 s allergies
 c soiled elastic bandage applied
at the left ankle and
metatarsals.
 c open wound at the anterior
aspect of the metatarsal area as
claimed by the patient’s
mother.
 Wound dressed at times.
 Clean and ventilated room
 No side rails
OXYGENATION
 RR: 30 cpm
 PR: 99 bpm
 (-) DOB
 c an IV of D5LRS 1L x 12 hours
inserted at right cephalic vein
regulated to 20-21 gtts/min.
 RR: 29 cpm
 PR: 97 bpm
 (-) DOB
 c an IVF of D5LRS 1L x 12 hours
inserted at the right cephalic
vein regulated to 20-21
gtts/min.
NUTRITION
 on DAT diet
 c fair appetite
 c an IVF of D5LRS 1L x 12 hours
inserted at the right cephalic
vein regulated to 20-21
gtts/min.
 There is enough fluid intake.
 Ate meals at the right time.
 Needs assistance when eating
 still on DAT diet
 c good appetite
 c an IVF of D5LRS 1L x 12 hours
inserted at the right cephalic
vein regulated to 20-21
gtts/min.
 Increased fluid intake.
 Increased intake of fruits rich in
Vit. C.
 Ate meals at the right time.
 Still needs assistance when
eating.
VI. ANATOMY AND PHYSIOLOGY
Any of the five long bones of thefoot (hind feet in quadrupeds), which collectively make up the
metatarsus. They are analogous to the metacarpals of the hand. The metarsals articulate at one
end with the tarsals (ankle bones) and at the other with thephalanges (toe bones). The
metatarsals are numbered from the medial side (ossa metatarsalia I.-V.); each presents for
examination a body and two extremities.
Common characteristics of the metatarsal bones
The body is prismoid in form, tapers gradually from the tarsal to the phalangeal extremity, and
is curved longitudinally, so as to be concave below, slightly convex above. The base or posterior
extremity is wedge-shaped, articulating proximally with the tarsal bones, and by its sides with
the contiguous metatarsal bones: its dorsal and plantar surfaces are rough for the attachment
of ligaments. The head or anterior extremity presents a convex articular surface, oblong from
above downward, and extending farther backward below than above. Its sides are flattened,
and on each is a depression, surmounted by a tubercle, for ligamentous attachment. Its plantar
surface is grooved antero-posteriorly for the passage of the flexor tendons, and marked on
either side by an articular eminence continuous with the terminal articular surface.
Characteristics of the individual metatarsal bones
The first metatarsal bone is remarkable for its great thickness, and
is the shortest of the metatarsal bones. The body is strong, and of
well-marked prismoid form. The base presents, as a rule, no
articular facets on its sides, but occasionally on the lateral side
there is an oval facet, by which it articulates with the second
metatarsal. Its proximal articular surface is of large size and
kidney-shaped; its circumference is grooved, for the tarsometatarsal ligaments, and medially
gives insertion to part of the tendon of the Tibialis anterior; its plantar angle presents a rough
oval prominence for the insertion of the tendon of the Peronæus longus. The head is large; on
its plantar surface are two grooved facets, on which glide sesamoid bones; the facets are
separated by a smooth elevation.
The second metatarsal bone is the longest of the metatarsal bones, being prolonged backward
into the recess formed by the three cuneiform bones. Its base
is broad above, narrow and rough below. It presents four
articular surfaces: one behind, of a triangular form, for
articulation with the second cuneiform; one at the upper part
of its medial surface, for articulation with the first cuneiform;
and two on its lateral surface, an upper and lower, separated
by a rough non-articular interval. Each of these lateral
articular surfaces is divided into two by a vertical ridge; the
two anterior facets articulate with the third metatarsal; the
two posterior (sometimes continuous) with the third
cuneiform. A fifth facet is occasionally present for articulation
with the first metatarsal; it is oval in shape, and is situated on the medial side of the body near
the base.
The third metatarsal bone articulates proximally, by means of a
triangular smooth surface, with the third cuneiform; medially, by
two facets, with the second metatarsal; and laterally, by a single
facet, with the fourth metatarsal. This last facet is situated at the
dorsal angle of the base
The fourth metatarsal bone is smaller in size than the preceding; its
base presentsanoblique quadrilateral surface forarticulationwith the
cuboid; a smooth facet on the medial side, divided by a ridge into an
anterior portion for articulation with the third metatarsal, and a
posterior portion for articulation with the third cuneiform; on the
lateral side a single facet, for articulation with the fifth metatarsal.
The fifth metatarsal bone is recognized by a rough eminence, the
tuberosity, on the lateral side of its base. The base articulates
behind, by a triangular surface cut obliquely in a transverse
direction, with the cuboid; and medially, with the fourth
metatarsal.Onthe medial part of its dorsal surface is inserted the
tendon of the Peronæus tertius and on the dorsal surface of the
tuberosity that of the Peronæus brevis. A strong band of the
plantaraponeurosis connectsthe projectingpart of the tuberosity
with the lateral process of the tuberosity of the calcaneus. The
plantar surface of the base is grooved for the tendon of the
Abductor digiti quinti, and gives origin to the Flexor digiti quinti
brevis.
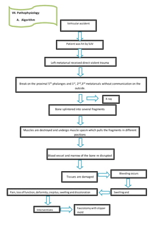
VII. Pathophysiology
A. Algorithm
Vehicular accident
Patient was hit by SUV
X-ray
Bleeding occurs
Swellingand
Inflammation
Pain,lossof function,deformity,crepitus,swellinganddiscoloration
Interventions
Fasciotomywithslipper
mold
Left metatarsal received direct violent trauma
Break on the proximal 5th phalanges and 1st, 2nd,3rd metatarsals without communication on the
outside.
Bone splintered into several fragments
Muscles are destroyed and undergo muscle spasm which pulls the fragments in different
positions
Blood vessel and marrow of the bone re disrupted
Tissues are damaged
B. Explanation:
Trauma is the most common cause of fracture. The trauma is caused by vehicular
accident. The amount and direction of the force will vary from accident to accident resulting
from violent direct trauma, either comminuted or multiple muscles are attached to the bones.
Ones the bones are destroyed, muscles tend to go through spasmwhich is the reason why the
splintered fragment of the bones move away or will be scattered. In this case, the 5th proximal
phalanges of the metatarsal and so with the 1st, 2nd, rd metatarsal are damaged. The proximal
bone is displaced due to muscle spasm. Blood vessels and the bone marrows are also destroyed
due to the trauma. Tissue damage causes bleeding. Aside from bleeding, inflammation occurs
followed by pain, deformity, loss of function, crepitus, swelling and discoloration.
Fasciotomy with slipper mold was done to the patient to reduce pressure and
facilitate circulation on the left foot.
VIII. MANAGEMENT
MEDICAL MANAGEMENT
IDEAL ACTUAL
For immediate treatment, you have to
elevate the injured foot and put an ice pack
over it. If the person can go to the nearest
hospital he must use crutches and not try to
walk unsupported. For non-operative
treatment, the doctor may recommend stiff
soled shoe or casting the foot to make it
more secured and make the healing faster.
For medium to severe foot fractures, the
doctor will advise the patient to use non-
weight bearing cast for more than a month.
This is the healing time. The most important
treatment is to rest your foot. This means
avoiding any exercise or activity that may
have caused your stress fracture. Elevating
your foot can help to relieve pain. Your
doctor may also suggest that you take
simple painkillers such as paracetamol or
non-steroidal anti-inflammatory painkillers
such as ibuprofen. Special shoes are
available to help to immobilise the fracture
and support your foot so that you are able
to walk. If pain is severe, your doctor may
suggest that you have a below-the-knee
plaster cast until the fracture is healed.
A posterior mold was applied last April 9, 2012
on his left ankle to immobilize the affected
part and to reduce further fracture or damage.
This also helps in healing of the fracture if
surgery is not needed.
Intravenous therapy is used to replace fluids,
electrolytes and nutrient loses, anti-infectives,
blood products and dyes. Hypertonic fluids are
solutions having an osmotic pressure greater
than that of the solution with which it is
compared.
An IVF of D5LRS has been inserted at his left
metacarpal vein that runs for 12 hours at 20-
21 gtts/min. It aids in hydrating the patient
and maintain balance in his fluids and
electrolytes in his body.
Analgesics are medications used to relieve
pain. The two basic categories o analgesics are
opioids and the non-opioids. Opioids are a
natural or synthetic morphine-like substance
Fracture Reduction
Fracture reduction refers to restoration of
the fracture fragments to anatomic
alignment and positioning. Either closed
reduction or open reduction may be used to
reduce fracture. The specific method
selected depends on the nature of the
fracture; however, the underlying principles
are the same. Usually, the physician reduces
a fracture as soon as possible to prevent loss
of elasticity from the tissues through
infiltration by edema or hemorrhage. in
most cases, fracture reduction becomes
more difficult as the injury begins to heal.
Before fracture reduction and
immobilization, the patient is prepared for
the procedure; consent for the procedure is
obtained, and an analgesic is administered
as prescribed. Anesthesia may be
administered. The injured extremity must be
handled gently to avoid additional damage.
Closed reduction
In most instances, closed reduction is
accomplished by bringing the bone
fragments into snstomic alignment through
manipulation and manual traction. The
extremity is held in the aligned position
while the physician applies a cast, splint, or
other device. Reduction under anesthesia
with percutaneous pinning may also be
used. The immobilizing device maintains the
reduction and stabilizes the extremity for
bone healing. X-rays are obtained to verify
that the bone fragments are correctly
aligned.
Traction (skin or skeletal) may be used until
the patient is physiologically stable to
undergo surgical fixation.
responsible for reducing severe pain. While
non-opioids act at the peripheral nervous
system.
Ketorolac is an NSAID that interferes with
prostaglandin biosynthesis by inhibiting
cyclooxygenase pathway or arachidonic acid
metabolism; also acts as potent inhibitor or
platelet aggregation. It is for moderately
severe acute joint pain. It is administered
intravenously every 6 hours with a dosage of
750mg.
Tramadol is an opioid analgesic that inhibits
reuptake of serotonin and norepinephrine in
CNS. It is for moderate to moderately severe
pain. It is administered orally ever 6 hours with
a dosage of 50mg.
Celecoxib is a COX-2 inhibitor that exhibits
anti-inflammatory, analgesic, and antipyretic
action due to inhibition of COX-2 enzyme. It is
administered orally every 12 hours or for pain
with a dosage of 200mg.
Paracetamol is an analgesic and antipyretic, its
action is unclear but pain relief may result
from inhibition of prostaglandin synthesis in
CNS, with subsequent blockage of pain
impulses. Fever reduction may result from
vasodilation and increased peripheral blood
flow in hypothalamus, which dissipates heat
and lowers body temperature. It is
administered intravenously every 4 hours for
temp. ≥ 38.80c with a dosage of 250mg.
The antibiotics’ primary goal of antimicrobial
therapy is to assist the body’s deenses in
eliminating the pathogens. Medications that
accomplish this goal by killing bacteria are
called bactericidal.
Cefuroxime is a second-generation
cephalosphorin that interferes with bacterial
cell-wall synthesis and division by binding to
cell wall, causing cell to die. Active against
gram-negative and gram-positive bacteria,
with expanded activity against gram-negative
bacteria. It is administered intravenously every
8 hours with a dosage of 750mg.
Histamine2-Receptor Antagonist block the
stimulation of gastric acid secretion and are
use to treat peptic ulcer.
Ranitidine is a histamine2-receptor antagonist
that reduces gastric acid secretion and
increases gastric mucus and bicarbonate
production, creating a protective coating on
gastric mucosa. It is administered orally every
8 hours with a dosage of 25mg.
Mineral supplements are used to maintain and
replenish loss of minerals in the body.
Ferrous sulfate is a mineral supplement that
facilitates O2 transport via haemoglobin. It is
used as iron source as it replaces iron found in
haemoglobin, myoglobin and other enzymes. It
is administered orally 1 tablet, once a day.
SURGICAL MANAGEMENT
IDEAL ACTUAL
Surgery for metatarsal fractures is usually
done as an outpatient. You will require
a general anesthetic or spinal anesthetic. The
surgery is called open reduction and internal
Fasciotomy or fasciectomy is a surgical
procedure where the fascia is cut to relieve
tension or pressure (and treat the resulting
loss ofcirculation to an area
of tissue or muscle). Fasciotomy is a limb-
fixation, or ORIF.
During the surgery one or more incisions will
be made over the area of the fracture, usually
2 - 3 inches in length. The fractured bone ends
are exposed, and then put back together, or
“reduced”. The bones are then held together
with some combination of screws, wires or
plates.
The reason to do surgery is to put the bones
and joints back together as close as possible
to how they were before the injury.
Day of Surgery
At the end of the surgical procedure the
wound is stitched-up, and covered. A short leg
plaster splint is applied. That dressing gives
support to the foot, holding it securely. That
should be left in place until I change it at the
first post-operative office visit.
You will be given crutches at the surgery
center, and I want you to not put any weight
on that leg during the first 6 weeks. Do not
walk on the splint.
Post-operative Course
Dealing with post-operative pain will be your
major concern for the first few days.
Most people find that for the first few days
after surgery their foot will feel better if it is
elevated. Generally, if you let it hang down for
any period of time it will throb and you may
have more swelling. You can put it into
whatever position feels best, but usually that
will be elevated with a pillow under the foot.
Most patients have swelling about the surgical
area that lasts for about 4 months after
surgery. You should not resume athletic
activities for about 4 months after surgery.
Final Results
The goal of the surgery is to leave you with a
painless foot that will allow normal activities.
You should be able to regain full strength and
power in the leg and ankle, and have no
restriction of motion. Some patients will have
saving procedure when used to treat
acute compartment syndrome. It is also
sometimes used to treat chronic compartment
stress syndrome. The procedure has a very
high rate of success, with the most common
problem being accidental damage to a nearby
nerve.
Process
Fasciotomyinthe limbsisusuallyperformedbya
surgeonundergeneral orregional anesthesia.An
incisionismade inthe skin,anda small area of
fasciais removedwhere itwill bestrelieve
pressure.
Plantarfasciotomyis anendoscopicprocedure.
The doctor makestwosmall incisionsoneither
side of the heel.Anendoscope isinsertedinone
incisiontoguide the doctor.A tinyknife isinserted
inthe other.A portionof the fascianearthe heel is
removed.The incisionsare thenclosed.
In addition to scar formation, there is a
possibility that the surgeon may need to use a
skin graft to close the wound. Sometimes
when closing the fascia again in another
surgical procedure, the muscle is still too large
to close it completely. A small bulge is visible,
but is not harmful.
some mild soreness still. Some will notice
discomfort when the weather changes. It will
usually take 6 – 9 months to reach maximum
improvement.
PROMOTIVE AND PREVENTIVE MANAGEMENT
Relieving Pain
 Affected part should immobilize with a splint to decrease pain and muscle spasm.
 Handle the affected area with great care and gentleness because wounds are frequently
very painful.
 Elevation reduces swelling and associated discomfort.
 Pain is controlled with prescribed analgesics and other pain- reducing techniques.
Improving Physical Mobility
 Immobilization devices and avoidance of stress on the bone.
 Patient must understand the rationale for the activity restrictions.
 Encourage full participation in ADLs within the physical limitations to promote general
well-being.
Controlling the Infectious Process
 Monitor response to antibiotic therapy.
 Observe for evidence of phlebitis, infection, and infiltration in the IV access.
 Ensure adequate circulation.
 Maintain needed immobility.
 Comply with weight- bearing restrictions.
 Change dressings using aseptic technique to promote healing and to prevent cross-
contamination.
 A diet high in protein and Vitamin C promotes healing.
 Encourage adequate hydration.
X. DISCHARGE PLAN
MEDICATIONS
Since patient MCS isn’t yet discharged from
the hospital, he can take his medications from
the hospital to their home. He is going to
maintain his mediations like his antibiotics,
pain relievers and multivitamins inorder or
him to boost his healing process.
ENVIRONMENT
Upon discharge of the patient, he should be in
a safe and sound environment. It’s significant
others is advised to lower the patient’s risk for
further fracture by assessing the home for fall
hazards. And he should be also in a clean
environment.
TREATMENT
The patient should take simple painkillers such
as paracetamol or non-steroidal anti-
inflammatory painkillers such as ibuprofen.
Another one is wound dressing. It is done to
prevent infection and to address the proper
treatment of the post-surgical wound of the
patient.
HEALTH TEACHINGS
The patient is adviced to have an adequate
calciumand Vit. D to avoid further bone
breakage. Another is by exercisig to
strengthen his bones and improve balance.
And he should have a balance diet to promote
wound healing.
OPD
The patient should attend his follow-up check
up inorder for the physician to see the
progress of the patient and to advise him what
to do.
DIET
The patient has no restrictions when it comes
to diet but he should increase his intake in
calciumand Vit. D specially when he had
undergone a surgery. He can have these two
by supplements or by the foods he eats
everyday. Vit. C should also be increased in his
diet for better wound repair and to boost his
immune system.
XI. UPDATES: Metatarsal Stress Fracture Treatment & Management
Acute Phase
Rehabilitation Program
Physical Therapy
The patient should rest from the offending activity. Immobilization is recommended for
comfort, with use of a postoperative (wooden-soled) shoe or short CAM Walker (Bird and
Cronin, Inc, Eagan, Minn). It is important to apply ice and elevate the foot to minimize pain and
swelling. If there is marked pain or minimal evidence of healing for stress fractures of the
second or third metatarsals, a short-leg walking cast can be used until there is radiographic
evidence of healing.
Recreational Therapy
During the respite period from the offending activity, the patient may maintain fitness by
cycling, aqua-running, or resistance training by using equipment that does not involve the
affected area.
Surgical Intervention
Stress fractures of the second or third metatarsals rarely require surgical intervention. Most of
these fractures heal uneventfully, and nonunion is rare. However, stress fractures of the fifth-
metatarsal base are more problematic. Displacement of these fractures tends to increase with
continued weight bearing. The treatment options are 2-fold as follows:
Less-active patients should be non-weight bearing in a short-leg cast for 6-8 weeks or until
there is radiographic evidence of healing. If an established nonunion develops, screw fixation
and/or bone grafting may be required.[16]
For active patients, early intramedullary screw fixation, with or without bone grafting, is often
recommended.
Consultations
Consult an orthopedic surgeon for fifth-metatarsal fractures or for second- or third-metatarsal
fractures that do not demonstrate radiographic healing after 6 weeks.
Recovery Phase
Rehabilitation Program
Physical Therapy
During the recovery phase, the patient may progress to weight bearing as tolerated, initially in a
wooden-soled shoe, and then in a comfortable shoe.
Recreational Therapy
Aqua-running, swimming, or bicycling may be continued to maintain physical fitness.
Other Treatment (Injection, manipulation, etc.)
Albisetti et al reported their experience with diagnosing and treating stress fractures at the
base of the second and third metatarsals in young ballet dancers from 2005-2007.[17] Of 150
trainee ballet dancers, 19 had stress fractures of the metatarsal bone bases. All of the dancers
were recommended to rest, but external shockwave therapy (ESWT) was also used in 18 and
electromagnetic fields (EMF) and low-intensity ultrasonography was used in 1, with good
results in each case.[17]
Albisetti advised the best approach to metatarsal stress fractures is early diagnosis with clinical
examination and radiologic studies such as x-ray and MRI. The investigators also noted ESWT
led to good results, with a relatively short time of rest from the patients' activities and a return
to dancing without pain.[17] However, further study is warranted given the small study size and
that all but one of the young dancers received ESWT.
Maintenance Phase
Rehabilitation Program
Physical Therapy
The patient may be allowed to gradually return to his or her sport with a slow build-up in
intensity and duration, with regular rest intervals. No more than a 10% increase in intensity or
duration should be allowed from week to week. Any pain recurrence should prompt a rest
period, followed by resuming the activity at a lower level.
Recreational Therapy
The patient may resume running with a slow increase in duration and intensity of the workouts
(ie, no more than a 10% increase in intensity or duration per week).
Surgical Intervention
Patients who continue to have painful nonunion fractures are candidates for surgical
intervention.[16] A fibrous nonunion that is not painful and does not limit the patient's
functional abilities may be left alone.
Consultations
An orthopedic surgeon should be consulted in cases in which there is radiographic evidence of
nonunion or prolonged pain.
XII. BIBLIOGRAPHY:
Website:
 Metatarsal Stress Fracture Treatment & Management
Author: Andrew D Perron, MD; Chief Editor: Sherwin SW Ho, MD
http://emedicine.medscape.com/article/85746-treatment
 Metatarsal fractures. http://www.patient.co.uk/health/Metatarsal-Fractures.htm,
http://bonesfracture.com/metatarsal-fracture-treatment-metatarsal-bone-fracture-
surgery-fractured-metatarsal-healing-time-recovery-types-symptoms-and-causes/,
http://www.physioroom.com/injuries/ankle_and_foot/metatarsal_fracture_full.php
 http://www.daviddarling.info/encyclopedia/M/metatarsal.html
 http://www.nlm.nih.gov/medlineplus/ency/article/001224.htm
Books:
 Nursing Care Plan 8th Edition by Marilyn E. Doenges, Mary Frances Moorhouse & Alice
C. Murr
 PDR Nurse’s Drug Handbook 2008 Edition by George R. Spratto and Adrienne L.
Woods
 Fracture reduction. Textbook of Medical-Surgical Nursing Twelvth Edition by
Brunner and Suddadrth Vol. 2.
Homework Help
https://www.homeworkping.com/
Math homework help
https://www.homeworkping.com/
Research Paper help
https://www.homeworkping.com/
Algebra Help
https://www.homeworkping.com/
Calculus Help
https://www.homeworkping.com/
Accounting help
https://www.homeworkping.com/
Paper Help
https://www.homeworkping.com/
Writing Help
https://www.homeworkping.com/
Online Tutor
https://www.homeworkping.com/
Online Tutoring
https://www.homeworkping.com/

91340851 case-study-ortho-final

  • 1.
    Republic of thePhilippines UNIVERSITY OF NORTHERN PHILIPPINES Tamag, Vigan City College of Nursing A CASE ANALYSIS On Fracture closedcomplete displaced proximal phalanges In Partial Fulfillment of the Requirements of the Course, NCM103 (Philippine Orthopedic Center Duty) Presented to: MRS. VIRGINIA R. RUBIO, RN,MAN, Ed.D Clinical Instructor Presented by: CHEZKA MARIE PALOLA BSN – III BROMELIADS ANGELICA MARIE RAFANAN BSN-III GAZANIA
  • 2.
    CASE STUDY GRADINGSHEET FOR NCM PARAMETERS PERCENTAGE % ACTUAL GRADE I. Introduction & Objectives 5 II. Personal Data III. Nursing History of Past and Present Illness 5 IV. PEARSON Assessment 15 V. Diagnostic Procedures a. Ideal b. Actual 5 VI. Anatomy & Physiology 5 VII. Pathophysiology Algorithm Explanation 15 VIII. Management a. Medical b. Surgical c. NCP with Evaluation d. Promotive and Preventive Management 5 20 5 IX. Drug Study 5 X. Discharge Planning 5 XI. Updates 5 XII. ORGANIZATION 2.5 XIII. BIBLIOGRAPHY 2.5 TOTAL 100 REMARKS: ______________________________________________________________________________ ______________________________________________________________________________ ______________________________________________________________________________ ______________________________________________________________________________ ______________________________________________________________________________ ______________________________________________________________________________ Mrs. Virginia R. Rubio, RN, MAN, Ed. D Clinical Instructor
  • 3.
    Table of Contents Introduction& Objectives ……………………………………………………………………………………………….. 1 - 2 History of Past and Present Illness …………………………………………………………………………………… PEARSON Assessment …………………………………………………………………………………………………………….. Diagnostic Procedure: a. Ideal ……………………………………………………………………………………………………………. b. Actual ……………………………………………………………………………………………………………. Anatomy & Physiology ……………………………………………………………………………………………………………. Pathophysiology: a. Algorithm ……………………………………………………………………………………………………………. b. Explanation……………………………………………………………………………………………………………. Management: a. Medical  Ideal …………………………………………………………………………………………………  Actual ………………………………………………………………………………………………… b. Surgical …………………………………………………………………………………………………………….. c. Nursing Care Plan ………………………………………………………………………………………………… d. Promotive & Preventive Management ………………………………………………………….. Drug Study ………………………………………………………………………………………………………………………….. Discharge Planning ……………………………………………………………………………………………………………… Update ……………………………………………………………………………………………………………………………………….. Bibliography ……………………………………………………………………………………………………………………………
  • 4.
    I. INTRODUCTION: The WorldHealth Organization defines health as the state of complete physical, mental and social well being and not merely the absence of a disease. This implies that to be healthy, an individual must be free from any factors that bring disequilibrium or imbalance within his body, his thought processes and the way he relates with the people around him and to his environment. Likewise, a disease is a departure from the state of health caused by an interruption or modification of any of the vital functions of the different systems of the body. It is characterized by a definite manifestation called sign or symptom. A fracture is a break in the continuity of bone and is defined according to its type and extent. Fractures occur when the bone is subjected to stress greater that it can absorb. Fractures are caused by direct blows, crushing forces, sudden twisting motions, and even extreme muscle contractions. When the bone is broken, adjacent structures are also affected, resulting in soft tissue edema, hemorrhage into the muscles and joints, joint dislocation, ruptured tendons, severed nerves, and damaged blood vessels. Body organs maybe injured by the force that cause the fracture or by the fracture fragments. There are different types of fractures and these include, complete fracture, incomplete fracture, closed fracture, open fracture and there are also types of fractures that may also be described according to the anatomic placement of fragments, particularly if they are displaced or nondisplaced. Such as greenstick fracture, depressed fracture, oblique fracture, avulsion, spinal fracture, impacted fracture, transverse fracture and compression fracture. A comminuted fracture is one that produces several bone fragments and a closed fracture or simple fracture is one that not cause a break in the skin. Patient X is a 16 year old male from 265 Sauyo, Cabuyao, Novaliches, Quezon City who was admitted for the first time to Philippine Orthopedic Center with a chief complaints of pain at the left foot secondary to vehicular accident. Further assessment reveals fracture closed complete displaced proximal phalanges 5th, 1st, 2nd, 3rd metatarsals head of 2nd metatarsals left fracture closed medial malleolus left. As the student-nurse assigned to care for Pt. X for 2 duty days, I have observed his condition and identified some of his health needs. Although my contribution to the patient’s recovery may be insignificant, witnessing my patient’s condition improving is a very fulfilling
  • 5.
    experience. But morethan the feeling of fulfillment, I felt that I was an instrument of God in trying to bring back wholeness in X’s life no matter how insignificant it may be. OBJECTIVES After completing this case study, the student-nurse will be able to obtain appropriate knowledge, skills and attitude in caring for a patient with bone injury particularly to a patient with metatarsal closed frature. This is manifested by the student’s ability: 1. To present accurately the patient’s profile. 2. To obtain a comprehensive past, present and family history of patient’s illness. 3. To assessthe healthstatusof the patientusingthe cephalocaudalmethodandorganize cuesfor Nursing Care Plan. 4. To know the different diagnostic examinations (ideal and actual) related to the patient’s case and understand the purpose and limitation of each examination. 5. To study the results/outcome of the diagnostic procedures that the patient has undergone and explain how these are related to the case of the patient. 6. To discuss the anatomy and physiology of the organ involved in the case. 7. To illustrate throughaschematicdiagramthe pathophysiologyof the patient’s case and explain the mechanism that is involved. 8. To present the medical and surgical management done to the patient. 9. To formulate a practical and realistic plan of care for the patient through: a. systematic organization of the subjective and the objective cues related to the case. b. identifyingand prioritizing nursing diagnoses using the PES format (Problem-Etiology- Signs/Symptoms) and according to NANDA. c. analysisof the pathophysiologyof the identifieddiagnosisbasedon the presentation of the patient d. formulating appropriate nursing objectives following the SMART criteria. e. planningforindependent,dependentandcollaborativeinterventionsandexplainingthe rationale for every intervention done. f. evaluatingthe degreeof achievement for all the objectives set at the beginning of the intervention. 10. To make a list of the different drugs taken and is presently taking by the patient with their correspondingdosages,mechanismsof action,side/adverseeffectsandnursingresponsibilities. 11. To formulate a Discharge Plan covering the following areas: METHOD (Medications, Exercises, Treatments, Health Teachings, Out-Patient Department and Diet).
  • 6.
    PATIENT’S PROFILE Personal data Name:Michael Caguindagan Salac Address: 265 Sauyo Cabuyao, Novaliches, Quezon City Age: 16y/o Sex: Male Birthday: April 24, 1996 Birthplace: Arayat, Pampanga Civil Status: Single Religion: Roman Catholic Nationality: Filipino Clinical data Date and time of Admission: April 10, 2012 @ 1:00 pm Physician-in-Charge: Dr. Melvin Valera Chief Complaints: Pain at the left foot secondary to vehicular accident Medical Diagnosis: Fracture closed complete displaced proximal phalanges 5th, 1st, 2nd, 3rd metatarsals head of 2nd metatarsals left fracture closed medial malleolus left. NURSING HISTORY OF PAST AND PRESENT ILLNESS I.PAST ILLNESS Patient X claimed that he has no major hospitalizations yet. When he was 3 months old, he had bronchial asthma and lasted for 8 years. He had his last attack when he was 10 years old. According to the patient, he completed his immunizations (BCG, OPV, DPT, etc.). Like every children, he also experienced fever, cough and colds, bruises, scratches and minor wounds. In these cases, he takes paracetamol for fever, applies betadine for wound and neozep for cough and colds. he has no drug allergies.
  • 7.
    II.PRESENT ILLNESS Patient X,a 16 year old male from 265 Sauyo Cabuyao, Novaliches, Quezon City was admitted to Philippine Orthopedic Center with a Chief Complaints of pain at the left foot secondary to vehicular accident. Further assessment reveals fracture closed complete displaced proximal phalanges fifth, first, second, third metatarsals, head of second metatarsal left fracture closed medial malleolus left. It was about 2:00 pm on April 9, 2012 when the incident happened. According to Patient X, he was on his way home when unfortunately, he was hit by SUV and his left foot was crushed. In POC, further tests were done to the patient as he was not responding to regular treatment regimen. X-ray revealed the exact area of fracture and hematologic exams for any occurrence of microorganisms and inflammation and site of fracture. The patient is under the observation of Dr. Valera. She underwent fastecotomy with slipper mold. While recovering, Pt X is taking the following medications:  Cefuroxime 750mg, IV q8 for infection.  Paracetamol 150mg 1tab IV q4 for temperature >38. 8 degree Celsius for fever  Celecoxib 200mg q12 for pain.  Ketorolac 15mg IV q6 for mild pain  Tramadol 50mg q6 for pain  Ranitidine 25mg q8 for duodenal ulcer  Ferrous sulfate tab OD for anemia He underwent different diagnostic procedures such as Complete Blood Count and X-ray. He is about 4 days confined at the hospital already and he had an improved condition. He claimed that the pain decreased compared to his first confinement, swelling also decreased and mobility of fractured area improved.
  • 8.
    IV. PEARSON ASSESSMENT DATESApril 12, 2012 April 13, 2012 PSYCHOSOCIAL  Identity vs Role Confusion  16 year old , male  Single, a student  Lives at  Roman Catholic, Filipino  Basic needs are met such as providing health teachings and morning care.  Kept comortable and rested.  c swelling at the left ankle and metatarsals.  c tolerable pain at the swollen left ankle and metatarsals.  c elastic bandage applied at the left ankle and metatarsals.  c open wound at the anterior aspect of the metatarsal area as claimed by the patient’s mother.  Weak in appearance  Conscious and coherent  Basic needs are met such as providing health teachings and morning care.  Kept comortable and rested.  c swelling at the left ankle and metatarsals.  c tolerable pain at the swollen left ankle and metatarsals.  c elastic bandage applied at the left ankle and metatarsals.  c open wound at the anterior aspect of the metatarsal area as claimed by the patient’s mother.  Conscious and conversant. ELIMINATION  Urinates frequently  Urinates with assistance.  (-) BM  Urine output:  (-) vomiting  Urinates frequently  Urinates with assistance.  (-) BM  Urine output:  (-) vomiting ACTIVITY &  There is dizziness upon doing some ADL’s as claimed by the patient.  Able to have enough sleep for 7-8 hours.  c limited movements due to the condition of the patient.  Able to sleep for 8 hours.  Still c limited movements due to the condition of the patient.  Conversant  Active  Changed positions frequently.
  • 9.
    REST  Weak inappearance  Changed positions frequently SAFETY  s allergies  c elastic bandage applied at the let ankle and metatarsals.  c open wound at the anterior aspect of the metatarsal area as claimed by the patient’s mother.  Wound dressed at times.  Clean and ventilated room  No side rails  s allergies  c soiled elastic bandage applied at the left ankle and metatarsals.  c open wound at the anterior aspect of the metatarsal area as claimed by the patient’s mother.  Wound dressed at times.  Clean and ventilated room  No side rails OXYGENATION  RR: 30 cpm  PR: 99 bpm  (-) DOB  c an IV of D5LRS 1L x 12 hours inserted at right cephalic vein regulated to 20-21 gtts/min.  RR: 29 cpm  PR: 97 bpm  (-) DOB  c an IVF of D5LRS 1L x 12 hours inserted at the right cephalic vein regulated to 20-21 gtts/min. NUTRITION  on DAT diet  c fair appetite  c an IVF of D5LRS 1L x 12 hours inserted at the right cephalic vein regulated to 20-21 gtts/min.  There is enough fluid intake.  Ate meals at the right time.  Needs assistance when eating  still on DAT diet  c good appetite  c an IVF of D5LRS 1L x 12 hours inserted at the right cephalic vein regulated to 20-21 gtts/min.  Increased fluid intake.  Increased intake of fruits rich in Vit. C.  Ate meals at the right time.  Still needs assistance when eating.
  • 10.
    VI. ANATOMY ANDPHYSIOLOGY Any of the five long bones of thefoot (hind feet in quadrupeds), which collectively make up the metatarsus. They are analogous to the metacarpals of the hand. The metarsals articulate at one end with the tarsals (ankle bones) and at the other with thephalanges (toe bones). The metatarsals are numbered from the medial side (ossa metatarsalia I.-V.); each presents for examination a body and two extremities. Common characteristics of the metatarsal bones The body is prismoid in form, tapers gradually from the tarsal to the phalangeal extremity, and is curved longitudinally, so as to be concave below, slightly convex above. The base or posterior extremity is wedge-shaped, articulating proximally with the tarsal bones, and by its sides with the contiguous metatarsal bones: its dorsal and plantar surfaces are rough for the attachment of ligaments. The head or anterior extremity presents a convex articular surface, oblong from above downward, and extending farther backward below than above. Its sides are flattened, and on each is a depression, surmounted by a tubercle, for ligamentous attachment. Its plantar surface is grooved antero-posteriorly for the passage of the flexor tendons, and marked on either side by an articular eminence continuous with the terminal articular surface. Characteristics of the individual metatarsal bones The first metatarsal bone is remarkable for its great thickness, and is the shortest of the metatarsal bones. The body is strong, and of well-marked prismoid form. The base presents, as a rule, no articular facets on its sides, but occasionally on the lateral side there is an oval facet, by which it articulates with the second metatarsal. Its proximal articular surface is of large size and
  • 11.
    kidney-shaped; its circumferenceis grooved, for the tarsometatarsal ligaments, and medially gives insertion to part of the tendon of the Tibialis anterior; its plantar angle presents a rough oval prominence for the insertion of the tendon of the Peronæus longus. The head is large; on its plantar surface are two grooved facets, on which glide sesamoid bones; the facets are separated by a smooth elevation. The second metatarsal bone is the longest of the metatarsal bones, being prolonged backward into the recess formed by the three cuneiform bones. Its base is broad above, narrow and rough below. It presents four articular surfaces: one behind, of a triangular form, for articulation with the second cuneiform; one at the upper part of its medial surface, for articulation with the first cuneiform; and two on its lateral surface, an upper and lower, separated by a rough non-articular interval. Each of these lateral articular surfaces is divided into two by a vertical ridge; the two anterior facets articulate with the third metatarsal; the two posterior (sometimes continuous) with the third cuneiform. A fifth facet is occasionally present for articulation with the first metatarsal; it is oval in shape, and is situated on the medial side of the body near the base. The third metatarsal bone articulates proximally, by means of a triangular smooth surface, with the third cuneiform; medially, by two facets, with the second metatarsal; and laterally, by a single facet, with the fourth metatarsal. This last facet is situated at the dorsal angle of the base The fourth metatarsal bone is smaller in size than the preceding; its base presentsanoblique quadrilateral surface forarticulationwith the cuboid; a smooth facet on the medial side, divided by a ridge into an anterior portion for articulation with the third metatarsal, and a posterior portion for articulation with the third cuneiform; on the lateral side a single facet, for articulation with the fifth metatarsal. The fifth metatarsal bone is recognized by a rough eminence, the tuberosity, on the lateral side of its base. The base articulates behind, by a triangular surface cut obliquely in a transverse direction, with the cuboid; and medially, with the fourth metatarsal.Onthe medial part of its dorsal surface is inserted the tendon of the Peronæus tertius and on the dorsal surface of the tuberosity that of the Peronæus brevis. A strong band of the plantaraponeurosis connectsthe projectingpart of the tuberosity with the lateral process of the tuberosity of the calcaneus. The plantar surface of the base is grooved for the tendon of the Abductor digiti quinti, and gives origin to the Flexor digiti quinti brevis.
  • 12.
    VII. Pathophysiology A. Algorithm Vehicularaccident Patient was hit by SUV X-ray Bleeding occurs Swellingand Inflammation Pain,lossof function,deformity,crepitus,swellinganddiscoloration Interventions Fasciotomywithslipper mold Left metatarsal received direct violent trauma Break on the proximal 5th phalanges and 1st, 2nd,3rd metatarsals without communication on the outside. Bone splintered into several fragments Muscles are destroyed and undergo muscle spasm which pulls the fragments in different positions Blood vessel and marrow of the bone re disrupted Tissues are damaged
  • 13.
    B. Explanation: Trauma isthe most common cause of fracture. The trauma is caused by vehicular accident. The amount and direction of the force will vary from accident to accident resulting from violent direct trauma, either comminuted or multiple muscles are attached to the bones. Ones the bones are destroyed, muscles tend to go through spasmwhich is the reason why the splintered fragment of the bones move away or will be scattered. In this case, the 5th proximal phalanges of the metatarsal and so with the 1st, 2nd, rd metatarsal are damaged. The proximal bone is displaced due to muscle spasm. Blood vessels and the bone marrows are also destroyed due to the trauma. Tissue damage causes bleeding. Aside from bleeding, inflammation occurs followed by pain, deformity, loss of function, crepitus, swelling and discoloration. Fasciotomy with slipper mold was done to the patient to reduce pressure and facilitate circulation on the left foot. VIII. MANAGEMENT MEDICAL MANAGEMENT IDEAL ACTUAL For immediate treatment, you have to elevate the injured foot and put an ice pack over it. If the person can go to the nearest hospital he must use crutches and not try to walk unsupported. For non-operative treatment, the doctor may recommend stiff soled shoe or casting the foot to make it more secured and make the healing faster. For medium to severe foot fractures, the doctor will advise the patient to use non- weight bearing cast for more than a month. This is the healing time. The most important treatment is to rest your foot. This means avoiding any exercise or activity that may have caused your stress fracture. Elevating your foot can help to relieve pain. Your doctor may also suggest that you take simple painkillers such as paracetamol or non-steroidal anti-inflammatory painkillers such as ibuprofen. Special shoes are available to help to immobilise the fracture and support your foot so that you are able to walk. If pain is severe, your doctor may suggest that you have a below-the-knee plaster cast until the fracture is healed. A posterior mold was applied last April 9, 2012 on his left ankle to immobilize the affected part and to reduce further fracture or damage. This also helps in healing of the fracture if surgery is not needed. Intravenous therapy is used to replace fluids, electrolytes and nutrient loses, anti-infectives, blood products and dyes. Hypertonic fluids are solutions having an osmotic pressure greater than that of the solution with which it is compared. An IVF of D5LRS has been inserted at his left metacarpal vein that runs for 12 hours at 20- 21 gtts/min. It aids in hydrating the patient and maintain balance in his fluids and electrolytes in his body. Analgesics are medications used to relieve pain. The two basic categories o analgesics are opioids and the non-opioids. Opioids are a natural or synthetic morphine-like substance
  • 14.
    Fracture Reduction Fracture reductionrefers to restoration of the fracture fragments to anatomic alignment and positioning. Either closed reduction or open reduction may be used to reduce fracture. The specific method selected depends on the nature of the fracture; however, the underlying principles are the same. Usually, the physician reduces a fracture as soon as possible to prevent loss of elasticity from the tissues through infiltration by edema or hemorrhage. in most cases, fracture reduction becomes more difficult as the injury begins to heal. Before fracture reduction and immobilization, the patient is prepared for the procedure; consent for the procedure is obtained, and an analgesic is administered as prescribed. Anesthesia may be administered. The injured extremity must be handled gently to avoid additional damage. Closed reduction In most instances, closed reduction is accomplished by bringing the bone fragments into snstomic alignment through manipulation and manual traction. The extremity is held in the aligned position while the physician applies a cast, splint, or other device. Reduction under anesthesia with percutaneous pinning may also be used. The immobilizing device maintains the reduction and stabilizes the extremity for bone healing. X-rays are obtained to verify that the bone fragments are correctly aligned. Traction (skin or skeletal) may be used until the patient is physiologically stable to undergo surgical fixation. responsible for reducing severe pain. While non-opioids act at the peripheral nervous system. Ketorolac is an NSAID that interferes with prostaglandin biosynthesis by inhibiting cyclooxygenase pathway or arachidonic acid metabolism; also acts as potent inhibitor or platelet aggregation. It is for moderately severe acute joint pain. It is administered intravenously every 6 hours with a dosage of 750mg. Tramadol is an opioid analgesic that inhibits reuptake of serotonin and norepinephrine in CNS. It is for moderate to moderately severe pain. It is administered orally ever 6 hours with a dosage of 50mg. Celecoxib is a COX-2 inhibitor that exhibits anti-inflammatory, analgesic, and antipyretic action due to inhibition of COX-2 enzyme. It is administered orally every 12 hours or for pain with a dosage of 200mg. Paracetamol is an analgesic and antipyretic, its action is unclear but pain relief may result from inhibition of prostaglandin synthesis in CNS, with subsequent blockage of pain impulses. Fever reduction may result from vasodilation and increased peripheral blood flow in hypothalamus, which dissipates heat and lowers body temperature. It is administered intravenously every 4 hours for temp. ≥ 38.80c with a dosage of 250mg. The antibiotics’ primary goal of antimicrobial therapy is to assist the body’s deenses in eliminating the pathogens. Medications that accomplish this goal by killing bacteria are
  • 15.
    called bactericidal. Cefuroxime isa second-generation cephalosphorin that interferes with bacterial cell-wall synthesis and division by binding to cell wall, causing cell to die. Active against gram-negative and gram-positive bacteria, with expanded activity against gram-negative bacteria. It is administered intravenously every 8 hours with a dosage of 750mg. Histamine2-Receptor Antagonist block the stimulation of gastric acid secretion and are use to treat peptic ulcer. Ranitidine is a histamine2-receptor antagonist that reduces gastric acid secretion and increases gastric mucus and bicarbonate production, creating a protective coating on gastric mucosa. It is administered orally every 8 hours with a dosage of 25mg. Mineral supplements are used to maintain and replenish loss of minerals in the body. Ferrous sulfate is a mineral supplement that facilitates O2 transport via haemoglobin. It is used as iron source as it replaces iron found in haemoglobin, myoglobin and other enzymes. It is administered orally 1 tablet, once a day. SURGICAL MANAGEMENT IDEAL ACTUAL Surgery for metatarsal fractures is usually done as an outpatient. You will require a general anesthetic or spinal anesthetic. The surgery is called open reduction and internal Fasciotomy or fasciectomy is a surgical procedure where the fascia is cut to relieve tension or pressure (and treat the resulting loss ofcirculation to an area of tissue or muscle). Fasciotomy is a limb-
  • 16.
    fixation, or ORIF. Duringthe surgery one or more incisions will be made over the area of the fracture, usually 2 - 3 inches in length. The fractured bone ends are exposed, and then put back together, or “reduced”. The bones are then held together with some combination of screws, wires or plates. The reason to do surgery is to put the bones and joints back together as close as possible to how they were before the injury. Day of Surgery At the end of the surgical procedure the wound is stitched-up, and covered. A short leg plaster splint is applied. That dressing gives support to the foot, holding it securely. That should be left in place until I change it at the first post-operative office visit. You will be given crutches at the surgery center, and I want you to not put any weight on that leg during the first 6 weeks. Do not walk on the splint. Post-operative Course Dealing with post-operative pain will be your major concern for the first few days. Most people find that for the first few days after surgery their foot will feel better if it is elevated. Generally, if you let it hang down for any period of time it will throb and you may have more swelling. You can put it into whatever position feels best, but usually that will be elevated with a pillow under the foot. Most patients have swelling about the surgical area that lasts for about 4 months after surgery. You should not resume athletic activities for about 4 months after surgery. Final Results The goal of the surgery is to leave you with a painless foot that will allow normal activities. You should be able to regain full strength and power in the leg and ankle, and have no restriction of motion. Some patients will have saving procedure when used to treat acute compartment syndrome. It is also sometimes used to treat chronic compartment stress syndrome. The procedure has a very high rate of success, with the most common problem being accidental damage to a nearby nerve. Process Fasciotomyinthe limbsisusuallyperformedbya surgeonundergeneral orregional anesthesia.An incisionismade inthe skin,anda small area of fasciais removedwhere itwill bestrelieve pressure. Plantarfasciotomyis anendoscopicprocedure. The doctor makestwosmall incisionsoneither side of the heel.Anendoscope isinsertedinone incisiontoguide the doctor.A tinyknife isinserted inthe other.A portionof the fascianearthe heel is removed.The incisionsare thenclosed. In addition to scar formation, there is a possibility that the surgeon may need to use a skin graft to close the wound. Sometimes when closing the fascia again in another surgical procedure, the muscle is still too large to close it completely. A small bulge is visible, but is not harmful.
  • 17.
    some mild sorenessstill. Some will notice discomfort when the weather changes. It will usually take 6 – 9 months to reach maximum improvement. PROMOTIVE AND PREVENTIVE MANAGEMENT Relieving Pain  Affected part should immobilize with a splint to decrease pain and muscle spasm.  Handle the affected area with great care and gentleness because wounds are frequently very painful.  Elevation reduces swelling and associated discomfort.  Pain is controlled with prescribed analgesics and other pain- reducing techniques. Improving Physical Mobility  Immobilization devices and avoidance of stress on the bone.  Patient must understand the rationale for the activity restrictions.  Encourage full participation in ADLs within the physical limitations to promote general well-being. Controlling the Infectious Process  Monitor response to antibiotic therapy.  Observe for evidence of phlebitis, infection, and infiltration in the IV access.  Ensure adequate circulation.  Maintain needed immobility.  Comply with weight- bearing restrictions.  Change dressings using aseptic technique to promote healing and to prevent cross- contamination.  A diet high in protein and Vitamin C promotes healing.  Encourage adequate hydration.
  • 18.
    X. DISCHARGE PLAN MEDICATIONS Sincepatient MCS isn’t yet discharged from the hospital, he can take his medications from the hospital to their home. He is going to maintain his mediations like his antibiotics, pain relievers and multivitamins inorder or him to boost his healing process. ENVIRONMENT Upon discharge of the patient, he should be in a safe and sound environment. It’s significant others is advised to lower the patient’s risk for further fracture by assessing the home for fall hazards. And he should be also in a clean environment. TREATMENT The patient should take simple painkillers such as paracetamol or non-steroidal anti- inflammatory painkillers such as ibuprofen. Another one is wound dressing. It is done to prevent infection and to address the proper treatment of the post-surgical wound of the patient. HEALTH TEACHINGS The patient is adviced to have an adequate calciumand Vit. D to avoid further bone breakage. Another is by exercisig to strengthen his bones and improve balance. And he should have a balance diet to promote wound healing. OPD The patient should attend his follow-up check up inorder for the physician to see the progress of the patient and to advise him what to do. DIET The patient has no restrictions when it comes to diet but he should increase his intake in calciumand Vit. D specially when he had undergone a surgery. He can have these two
  • 19.
    by supplements orby the foods he eats everyday. Vit. C should also be increased in his diet for better wound repair and to boost his immune system. XI. UPDATES: Metatarsal Stress Fracture Treatment & Management Acute Phase Rehabilitation Program Physical Therapy The patient should rest from the offending activity. Immobilization is recommended for comfort, with use of a postoperative (wooden-soled) shoe or short CAM Walker (Bird and Cronin, Inc, Eagan, Minn). It is important to apply ice and elevate the foot to minimize pain and swelling. If there is marked pain or minimal evidence of healing for stress fractures of the second or third metatarsals, a short-leg walking cast can be used until there is radiographic evidence of healing. Recreational Therapy During the respite period from the offending activity, the patient may maintain fitness by cycling, aqua-running, or resistance training by using equipment that does not involve the affected area. Surgical Intervention Stress fractures of the second or third metatarsals rarely require surgical intervention. Most of these fractures heal uneventfully, and nonunion is rare. However, stress fractures of the fifth- metatarsal base are more problematic. Displacement of these fractures tends to increase with continued weight bearing. The treatment options are 2-fold as follows: Less-active patients should be non-weight bearing in a short-leg cast for 6-8 weeks or until there is radiographic evidence of healing. If an established nonunion develops, screw fixation and/or bone grafting may be required.[16] For active patients, early intramedullary screw fixation, with or without bone grafting, is often recommended. Consultations Consult an orthopedic surgeon for fifth-metatarsal fractures or for second- or third-metatarsal fractures that do not demonstrate radiographic healing after 6 weeks.
  • 20.
    Recovery Phase Rehabilitation Program PhysicalTherapy During the recovery phase, the patient may progress to weight bearing as tolerated, initially in a wooden-soled shoe, and then in a comfortable shoe. Recreational Therapy Aqua-running, swimming, or bicycling may be continued to maintain physical fitness. Other Treatment (Injection, manipulation, etc.) Albisetti et al reported their experience with diagnosing and treating stress fractures at the base of the second and third metatarsals in young ballet dancers from 2005-2007.[17] Of 150 trainee ballet dancers, 19 had stress fractures of the metatarsal bone bases. All of the dancers were recommended to rest, but external shockwave therapy (ESWT) was also used in 18 and electromagnetic fields (EMF) and low-intensity ultrasonography was used in 1, with good results in each case.[17] Albisetti advised the best approach to metatarsal stress fractures is early diagnosis with clinical examination and radiologic studies such as x-ray and MRI. The investigators also noted ESWT led to good results, with a relatively short time of rest from the patients' activities and a return to dancing without pain.[17] However, further study is warranted given the small study size and that all but one of the young dancers received ESWT. Maintenance Phase Rehabilitation Program Physical Therapy The patient may be allowed to gradually return to his or her sport with a slow build-up in intensity and duration, with regular rest intervals. No more than a 10% increase in intensity or duration should be allowed from week to week. Any pain recurrence should prompt a rest period, followed by resuming the activity at a lower level. Recreational Therapy The patient may resume running with a slow increase in duration and intensity of the workouts (ie, no more than a 10% increase in intensity or duration per week). Surgical Intervention Patients who continue to have painful nonunion fractures are candidates for surgical intervention.[16] A fibrous nonunion that is not painful and does not limit the patient's functional abilities may be left alone. Consultations
  • 21.
    An orthopedic surgeonshould be consulted in cases in which there is radiographic evidence of nonunion or prolonged pain. XII. BIBLIOGRAPHY: Website:  Metatarsal Stress Fracture Treatment & Management Author: Andrew D Perron, MD; Chief Editor: Sherwin SW Ho, MD http://emedicine.medscape.com/article/85746-treatment  Metatarsal fractures. http://www.patient.co.uk/health/Metatarsal-Fractures.htm, http://bonesfracture.com/metatarsal-fracture-treatment-metatarsal-bone-fracture- surgery-fractured-metatarsal-healing-time-recovery-types-symptoms-and-causes/, http://www.physioroom.com/injuries/ankle_and_foot/metatarsal_fracture_full.php  http://www.daviddarling.info/encyclopedia/M/metatarsal.html  http://www.nlm.nih.gov/medlineplus/ency/article/001224.htm Books:  Nursing Care Plan 8th Edition by Marilyn E. Doenges, Mary Frances Moorhouse & Alice C. Murr  PDR Nurse’s Drug Handbook 2008 Edition by George R. Spratto and Adrienne L. Woods  Fracture reduction. Textbook of Medical-Surgical Nursing Twelvth Edition by Brunner and Suddadrth Vol. 2.
  • 22.
    Homework Help https://www.homeworkping.com/ Math homeworkhelp https://www.homeworkping.com/ Research Paper help https://www.homeworkping.com/ Algebra Help https://www.homeworkping.com/ Calculus Help https://www.homeworkping.com/ Accounting help https://www.homeworkping.com/ Paper Help https://www.homeworkping.com/ Writing Help https://www.homeworkping.com/ Online Tutor https://www.homeworkping.com/ Online Tutoring https://www.homeworkping.com/