Embed presentation

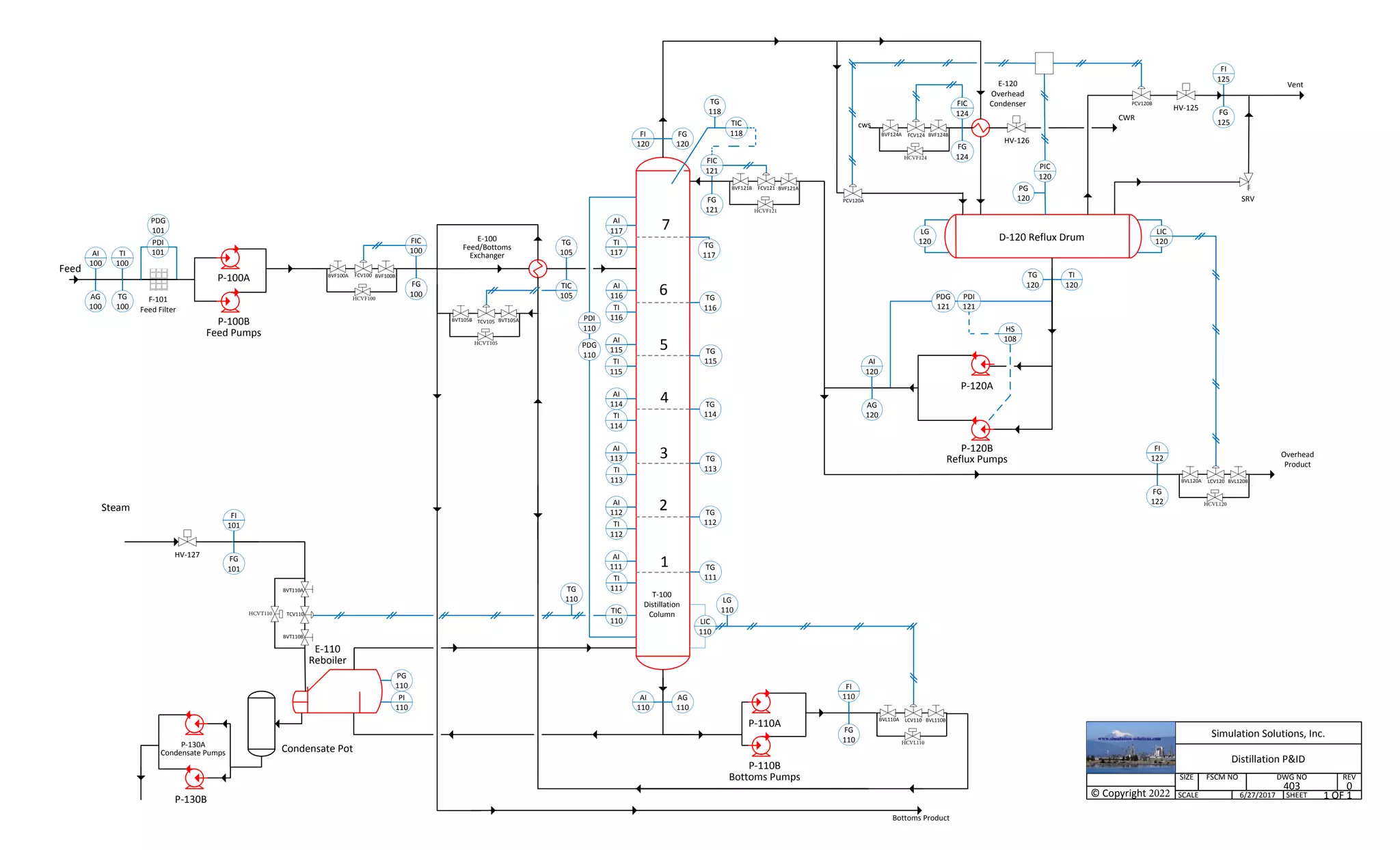
The document is a Piping and Instrumentation Diagram (P&ID) for a distillation column system. It includes equipment like the distillation column T-100, reboiler E-110, reflux drums D-120, condenser E-120, pumps like P-110A/B and P-120A/B, heat exchangers like E-100 and E-120, and various instruments for measurement and control including FIC, TIC, PIC, AIC. Piping connects the different equipment for flows of feed, overhead and bottoms products, reflux and steam.
