Vignan pharmacy college,vadlamudi 1
Under The Guidance of
Dr. G.Ramesh Pharm.D
Submitted to
Satheesh S Gottipati B.Pharm, M.S. C.I.P , R.Ph
Seminar Committee
Submitted By
B.Satyanand
14AB1T0004
IV Pharm.D
DEVELOPING THERAPEUTIC GUDELINES:
GUIDELINES FOR HOSPITAL FORMULARY:
• The governing bodies of hospital shall appoint a PTC composed of physicians
pharmacists which will prepare hospital formulary system.
• The medical staff in governing body shall sponsor &outline the purposes ,
organisations, function & scope of hospital formulary system.
• The PTC shall develop policies & procedures governing the hospital formulary
& medical staff adapt the policies& procedures subject to administrative
approval.
Vignan pharmacy college,vadlamudi 2
• The policies & procedures shall afford guidance in approval selection, procurement,
storage, distribution, use, safety procedures
• Other matters related to drugs in the hospital & shall published in hospital
formulary.
• The hospital shall make it certain that the nurse panels / personnel’s are informed in
writing .
• Use of communication that their exist the formulary system in a hospital procedure
governing its functions.
Vignan pharmacy college,vadlamudi 3
THERAPEUTIC GUIDELINES:
1. ORGANISATION
2. MAIN OBJECTIVES
3. MAIN FUNCTIONS
4. COMPOSITION/REQUIREMENTS
5. GUIDELINE CHARACTERISTICS
6. EXAMPLES
Vignan pharmacy college,vadlamudi 4
1. ORGANISATION:
• Mainly works for the non-profit , financially self-supporting intellectually and
financially independent of government & pharmaceutical industry.
2. MAIN OBJECTIVES:
• To procedure , publish & sell the products & to promote quality use of medicine.
3. MAIN FUNCTIONS:
• To produce comparative disease based guidelines for therapy based on best
available evidence integrated with clinical experience
Vignan pharmacy college,vadlamudi 5
4. COMPOSITION/REQUIRMNETS:
• Administrators (3 members)
• Medical & pharmacy Editors (6 members)
• One person from IT (Information technology)
• Researcher (1 person)
• Evaluators
• Marketer (1 person)
Vignan pharmacy college,vadlamudi 6
5. GUIDELINES CHARACTERISTICS:
• Clinically oriented
• Arrangement according to clinical problems
• Clear & practical evidence
• Comprehensive / cover all common area of care
• Authorised & credible
• Experts independent interpretation of evidence
Vignan pharmacy college,vadlamudi 7
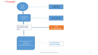
• Example:
CONDITION
ACUTE CYSTITIS
eg E.coli
(enterococcus)
General Information
Urinary
Tract
Infections
Non-Pregnant women
Nitrofurantoin 200 mg
daily
Trimethoprim-300mg PO For
3days(or)
Amoxicillin 500
Nitrofurantoin 20mg PO x 3days
Drug Information
recommendations
If any
Contraindication
Vignan pharmacy college,vadlamudi 8
References:
• A textbook of Hospital pharmacy by Ramesh K.Goyal
• https://www.tg.org.au/
• https://www.clinicalguidelines.gov.au/portal/2406/therapeutic-guidelines-antibiotic-version-15
Vignan pharmacy college,vadlamudi 9
Vignan pharmacy college,vadlamudi 10

14ab1 t0004 therapeutic guidelines

  • 1.
    Vignan pharmacy college,vadlamudi1 Under The Guidance of Dr. G.Ramesh Pharm.D Submitted to Satheesh S Gottipati B.Pharm, M.S. C.I.P , R.Ph Seminar Committee Submitted By B.Satyanand 14AB1T0004 IV Pharm.D
  • 2.
    DEVELOPING THERAPEUTIC GUDELINES: GUIDELINESFOR HOSPITAL FORMULARY: • The governing bodies of hospital shall appoint a PTC composed of physicians pharmacists which will prepare hospital formulary system. • The medical staff in governing body shall sponsor &outline the purposes , organisations, function & scope of hospital formulary system. • The PTC shall develop policies & procedures governing the hospital formulary & medical staff adapt the policies& procedures subject to administrative approval. Vignan pharmacy college,vadlamudi 2
  • 3.
    • The policies& procedures shall afford guidance in approval selection, procurement, storage, distribution, use, safety procedures • Other matters related to drugs in the hospital & shall published in hospital formulary. • The hospital shall make it certain that the nurse panels / personnel’s are informed in writing . • Use of communication that their exist the formulary system in a hospital procedure governing its functions. Vignan pharmacy college,vadlamudi 3
  • 4.
    THERAPEUTIC GUIDELINES: 1. ORGANISATION 2.MAIN OBJECTIVES 3. MAIN FUNCTIONS 4. COMPOSITION/REQUIREMENTS 5. GUIDELINE CHARACTERISTICS 6. EXAMPLES Vignan pharmacy college,vadlamudi 4
  • 5.
    1. ORGANISATION: • Mainlyworks for the non-profit , financially self-supporting intellectually and financially independent of government & pharmaceutical industry. 2. MAIN OBJECTIVES: • To procedure , publish & sell the products & to promote quality use of medicine. 3. MAIN FUNCTIONS: • To produce comparative disease based guidelines for therapy based on best available evidence integrated with clinical experience Vignan pharmacy college,vadlamudi 5
  • 6.
    4. COMPOSITION/REQUIRMNETS: • Administrators(3 members) • Medical & pharmacy Editors (6 members) • One person from IT (Information technology) • Researcher (1 person) • Evaluators • Marketer (1 person) Vignan pharmacy college,vadlamudi 6
  • 7.
    5. GUIDELINES CHARACTERISTICS: •Clinically oriented • Arrangement according to clinical problems • Clear & practical evidence • Comprehensive / cover all common area of care • Authorised & credible • Experts independent interpretation of evidence Vignan pharmacy college,vadlamudi 7
  • 8.
    • Example: CONDITION ACUTE CYSTITIS egE.coli (enterococcus) General Information Urinary Tract Infections Non-Pregnant women Nitrofurantoin 200 mg daily Trimethoprim-300mg PO For 3days(or) Amoxicillin 500 Nitrofurantoin 20mg PO x 3days Drug Information recommendations If any Contraindication Vignan pharmacy college,vadlamudi 8
  • 9.
    References: • A textbookof Hospital pharmacy by Ramesh K.Goyal • https://www.tg.org.au/ • https://www.clinicalguidelines.gov.au/portal/2406/therapeutic-guidelines-antibiotic-version-15 Vignan pharmacy college,vadlamudi 9
  • 10.