AUA Conference and Exhibition 2012
          University of Manchester
     Monday 2nd April 2012, 3.00-4.30pm


 Creating opportunities for staff
  development and progression
within administrative departments
       Tony Turjansky & Laura Chambers
     Academic Quality & Development Unit
              Edge Hill University
Aims of the session
Through the medium of group discussion this session will:

• Consider the value of ‘devolution’ as a means of
  empowering and developing staff;

• Identify some of the potential systemic and human
  obstacles to managing and achieving departmental
  change, and how these may be addressed;

• Formulate ideas on how re-structuring and the re-
  definition of job roles may facilitate staff development
  and progression in delegates' own workplaces.
Edge Hill University

• Founded in 1885 in Liverpool as the first non-
  denominational teacher training college for women
• Main campus in Ormskirk, west Lancashire
• Accredited to deliver Lancaster University degrees since
  the 1980s
• Granted University status and title in 2006
• 3 Faculties: Arts & Sciences, Education and Health &
  Social Care
• 24,000 students of whom 8,000 are full-time
• Shortlisted for Times Higher Education ‘University of
  the Year’ Award in 2007, 2010 & 2011
Edge Hill University

• 3,000 staff FTE (academic and administrative)
• Rated a 'good/excellent' employer by 90% of staff
• Ranked No. 20 in Sunday Times ‘Best Places to Work
  in the Public Sector’ (2010)
• Investors in People (IiP) Gold Award for Leadership
  and Management (2011)
• EHU has adopted the Organisation Development
  (OD) management science approach to managing its
  staff
Organisation Development (OD)
• “A long-term, holistic and multi-faceted approach to
  achieving systemic change by developing the
  potential, capacity and capability of an organisation, its
  culture, its systems and the people within it”
  (Stevens, R., 2008)
• Key characteristics of OD:
  ‘empowerment’, ‘inclusion’, ‘participation’, ‘collaboratio
  n’
• OD is linked closely with the concept of the Learning
  Company (Pedler et al, 1996) – a learning organisation
  is “one that is able to continuously transform itself
  through the connected learning of its people”
• A central service
  department which
  delivers EHU’s quality
  management strategy
• Provides support for
  academic departments
  and Faculties in
  academic planning and
  preparing for
  programme approval
  (validation)
• Manages the University’s annual monitoring and periodic review
  processes and co-manages (with the Academic Registry) its
  external examiner system
• Leads the University’s preparations for external QAA audit
  (Institutional review)
Academic Quality Unit (2007)

• Head of Academic Quality Unit (head of
  department)
• Line-managed 5 staff:
  – Academic Quality Officers x 4
  – Academic Quality Administrator
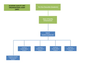
ACADEMIC QUALITY UNIT
ORGANISATIONAL CHART                    Pro Vice-Chancellor (Academic)
       (2007)




                                                 Dean of Quality
                                                  Enhancement




                                                       Head of
                                               Academic Quality Unit




                     Academic          Academic                    Academic          Academic
                   Quality Officer   Quality Officer             Quality Officer   Quality Officer
                      Grade 8           Grade 8                     Grade 8           Grade 8




Academic Quality
 Administrator
    Grade 4
BREAKOUT (1) (10 mins)




• How does this kind of organisational structure
  affect management and communication? What
  are the ‘pros and cons’?
• How might such a structure impact individuals’
  roles, development and progression?
Academic Quality Unit (2007)




• ‘Flat’ organisational structure – 4 of 5 staff at the
  same grade and with the same job description
• Management responsibility located with HoD only
• Limited internal progression opportunities
• Does not facilitate ‘succession planning’
The Manager’s vision (2007)
•     Department needs to grow to manage an increasing
      workload (larger schedule of programme approvals
      including expanded collaborative provision)
•      Growth can be used as an opportunity to re-
       structure, in order to:
      – Devolve management responsibilities (without
        delegating HoD’s accountability)
      – Create a structure that facilitates progression and
        contributes to staff’s personal and professional
        development by creating new roles that build
        expertise (rather than simply dividing up the work)

    • But this has to be achieved with no additional
      institutional funding
The Manager’s challenge
To identify and secure new sources of (external)
funding through:

            Activity                  Skills

      Networking and        – Entrepreneurship, e
      opportunity             nvironmental
      spotting                scanning

      Enlisting the         – Influencing and
                              persuasion, ‘intrapr
      support of              eneurship’ (Pinchot, G
      University               & Pinchot, E., 1978)
      managers
The Manager’s challenge (contd)
To identify and secure new sources of (external)
funding through:

            Activity                Skills

      Writing bids and      – Financial planning
      business cases          and project
                              management
      Competing with        – Business
      rival bidders and       communication
      ‘pitching’ to           skills
      external clients
BREAKOUT (2) (20 mins)

• Businesses must change in order to survive and
  grow (the alternative is stagnation)
• But it is also destabilising for individuals/teams
  and leads to fear and insecurity
• In groups of 3-4, consider the following:
  ― What are the benefits of change?
  ― Where are the hazards?
  ― Identify examples from your own experience of
    where change has been managed successfully
    and/or unsuccessfully
Introducing change
• Businesses must change in order to survive and grow
• But it also creates disequilibrium for individuals and
  within teams
• Change needs to be managed to counter resistance
  and ‘unfreeze’ previous behaviours (Schein, E.H., 1978)
• Change can be a potential source of
  interpersonal/intra-organisational conflict if not
  managed fairly and equitably
• Change can also be motivating when presented as an
  opportunity for individuals to develop and grow
• Change requires leadership - but are managers
  always good leaders? (Steers, R.M. & Black, J.S., 1994)
Motivation
• Individuals perform best when the expected
  reward is of high value (Vroom, V.H., 1964)
• Extrinsic motivators are important, e.g. we all
  need food, shelter and security
  (Maslow, A.H., ‘Hierarchy of Needs’, 1943 & 1954)

• But higher-level needs for self-esteem and self-
  actualisation are powerful intrinsic motivators
• Task accomplishment, job satisfaction and
  personal growth are also the recipe for
  successful group behaviour (Homans, G.C., 1950)
Academic Quality & Development Unit
               (2012)
Challenges
• Managing the
  downstream effects of
  internal promotions
  within an existing team
  (conflict resolution and
  mediation)
• Identifying appropriate
  staff development for
  individuals in new
  (managerial) roles
• Using secondments to fill promotions – what happens later
  and at what stage is there a moral imperative to secure
  individuals’ jobs and grades?
Group discussion (20 mins)
• Where are the (non inter-personal) issues in our own
  teams – are they related to:
   – Capacity (team size and numbers, ‘critical mass’)
   – Structure and roles (e.g. may require adjusting to
     address changed business imperatives)
   – Skills (skills deficit, imbalance or lack of alignment
     with the organisation’s business and mission, etc.)
• How do we propose to address these, e.g.
  through re-organisation and/or staff
  development (for managers, as well as staff)
• Where do we perceive the main obstacles and
  enablers to introducing change – can ‘resisters’
  be turned into ‘advocates’? (Waddell, D. & Sohal, A.S., 1998)
References
Homans, G.C. (1950) The Human      Steers, R.M. & Black, J.S. (1994)
Group                              Organisational behaviour
Maslow, A.H. (1943) Theory of      Stevens, R. (2008) Organisation
Human                              Development People Alchemy
Motivation, Psychological          Ltd.
Review                             Varney, S (2008) Learning
Maslow, A.H. (1954) Motivation     Organisations People Alchemy
and Personality                    Ltd.
Pedler, M., Burgoyne, J. &         Vroom, V.H. (1964) Work and
Boydell, T. (1996) The Learning
Company: A Strategy for            Motivation
Sustainable Development            Waddell, D., & Sohal, A.S.
Pinchot, G. & Pinchot, E. (1978)   (1998) Resistance: a
Intra-corporate                    constructive tool for change
Entrepreneurship                   management in Management
                                   Decision Vol. 36
Schein, E. H. (1978) Career
dynamics: Matching individual
and organisational needs

113 - Career development

  • 1.
    AUA Conference andExhibition 2012 University of Manchester Monday 2nd April 2012, 3.00-4.30pm Creating opportunities for staff development and progression within administrative departments Tony Turjansky & Laura Chambers Academic Quality & Development Unit Edge Hill University
  • 2.
    Aims of thesession Through the medium of group discussion this session will: • Consider the value of ‘devolution’ as a means of empowering and developing staff; • Identify some of the potential systemic and human obstacles to managing and achieving departmental change, and how these may be addressed; • Formulate ideas on how re-structuring and the re- definition of job roles may facilitate staff development and progression in delegates' own workplaces.
  • 3.
    Edge Hill University •Founded in 1885 in Liverpool as the first non- denominational teacher training college for women • Main campus in Ormskirk, west Lancashire • Accredited to deliver Lancaster University degrees since the 1980s • Granted University status and title in 2006 • 3 Faculties: Arts & Sciences, Education and Health & Social Care • 24,000 students of whom 8,000 are full-time • Shortlisted for Times Higher Education ‘University of the Year’ Award in 2007, 2010 & 2011
  • 4.
    Edge Hill University •3,000 staff FTE (academic and administrative) • Rated a 'good/excellent' employer by 90% of staff • Ranked No. 20 in Sunday Times ‘Best Places to Work in the Public Sector’ (2010) • Investors in People (IiP) Gold Award for Leadership and Management (2011) • EHU has adopted the Organisation Development (OD) management science approach to managing its staff
  • 5.
    Organisation Development (OD) •“A long-term, holistic and multi-faceted approach to achieving systemic change by developing the potential, capacity and capability of an organisation, its culture, its systems and the people within it” (Stevens, R., 2008) • Key characteristics of OD: ‘empowerment’, ‘inclusion’, ‘participation’, ‘collaboratio n’ • OD is linked closely with the concept of the Learning Company (Pedler et al, 1996) – a learning organisation is “one that is able to continuously transform itself through the connected learning of its people”
  • 6.
    • A centralservice department which delivers EHU’s quality management strategy • Provides support for academic departments and Faculties in academic planning and preparing for programme approval (validation) • Manages the University’s annual monitoring and periodic review processes and co-manages (with the Academic Registry) its external examiner system • Leads the University’s preparations for external QAA audit (Institutional review)
  • 7.
    Academic Quality Unit(2007) • Head of Academic Quality Unit (head of department) • Line-managed 5 staff: – Academic Quality Officers x 4 – Academic Quality Administrator
  • 8.
    ACADEMIC QUALITY UNIT ORGANISATIONALCHART Pro Vice-Chancellor (Academic) (2007) Dean of Quality Enhancement Head of Academic Quality Unit Academic Academic Academic Academic Quality Officer Quality Officer Quality Officer Quality Officer Grade 8 Grade 8 Grade 8 Grade 8 Academic Quality Administrator Grade 4
  • 9.
    BREAKOUT (1) (10mins) • How does this kind of organisational structure affect management and communication? What are the ‘pros and cons’? • How might such a structure impact individuals’ roles, development and progression?
  • 10.
    Academic Quality Unit(2007) • ‘Flat’ organisational structure – 4 of 5 staff at the same grade and with the same job description • Management responsibility located with HoD only • Limited internal progression opportunities • Does not facilitate ‘succession planning’
  • 11.
    The Manager’s vision(2007) • Department needs to grow to manage an increasing workload (larger schedule of programme approvals including expanded collaborative provision) • Growth can be used as an opportunity to re- structure, in order to: – Devolve management responsibilities (without delegating HoD’s accountability) – Create a structure that facilitates progression and contributes to staff’s personal and professional development by creating new roles that build expertise (rather than simply dividing up the work) • But this has to be achieved with no additional institutional funding
  • 12.
    The Manager’s challenge Toidentify and secure new sources of (external) funding through: Activity Skills Networking and – Entrepreneurship, e opportunity nvironmental spotting scanning Enlisting the – Influencing and persuasion, ‘intrapr support of eneurship’ (Pinchot, G University & Pinchot, E., 1978) managers
  • 13.
    The Manager’s challenge(contd) To identify and secure new sources of (external) funding through: Activity Skills Writing bids and – Financial planning business cases and project management Competing with – Business rival bidders and communication ‘pitching’ to skills external clients
  • 14.
    BREAKOUT (2) (20mins) • Businesses must change in order to survive and grow (the alternative is stagnation) • But it is also destabilising for individuals/teams and leads to fear and insecurity • In groups of 3-4, consider the following: ― What are the benefits of change? ― Where are the hazards? ― Identify examples from your own experience of where change has been managed successfully and/or unsuccessfully
  • 15.
    Introducing change • Businessesmust change in order to survive and grow • But it also creates disequilibrium for individuals and within teams • Change needs to be managed to counter resistance and ‘unfreeze’ previous behaviours (Schein, E.H., 1978) • Change can be a potential source of interpersonal/intra-organisational conflict if not managed fairly and equitably • Change can also be motivating when presented as an opportunity for individuals to develop and grow • Change requires leadership - but are managers always good leaders? (Steers, R.M. & Black, J.S., 1994)
  • 16.
    Motivation • Individuals performbest when the expected reward is of high value (Vroom, V.H., 1964) • Extrinsic motivators are important, e.g. we all need food, shelter and security (Maslow, A.H., ‘Hierarchy of Needs’, 1943 & 1954) • But higher-level needs for self-esteem and self- actualisation are powerful intrinsic motivators • Task accomplishment, job satisfaction and personal growth are also the recipe for successful group behaviour (Homans, G.C., 1950)
  • 17.
    Academic Quality &Development Unit (2012)
  • 18.
    Challenges • Managing the downstream effects of internal promotions within an existing team (conflict resolution and mediation) • Identifying appropriate staff development for individuals in new (managerial) roles • Using secondments to fill promotions – what happens later and at what stage is there a moral imperative to secure individuals’ jobs and grades?
  • 19.
    Group discussion (20mins) • Where are the (non inter-personal) issues in our own teams – are they related to: – Capacity (team size and numbers, ‘critical mass’) – Structure and roles (e.g. may require adjusting to address changed business imperatives) – Skills (skills deficit, imbalance or lack of alignment with the organisation’s business and mission, etc.) • How do we propose to address these, e.g. through re-organisation and/or staff development (for managers, as well as staff) • Where do we perceive the main obstacles and enablers to introducing change – can ‘resisters’ be turned into ‘advocates’? (Waddell, D. & Sohal, A.S., 1998)
  • 20.
    References Homans, G.C. (1950)The Human Steers, R.M. & Black, J.S. (1994) Group Organisational behaviour Maslow, A.H. (1943) Theory of Stevens, R. (2008) Organisation Human Development People Alchemy Motivation, Psychological Ltd. Review Varney, S (2008) Learning Maslow, A.H. (1954) Motivation Organisations People Alchemy and Personality Ltd. Pedler, M., Burgoyne, J. & Vroom, V.H. (1964) Work and Boydell, T. (1996) The Learning Company: A Strategy for Motivation Sustainable Development Waddell, D., & Sohal, A.S. Pinchot, G. & Pinchot, E. (1978) (1998) Resistance: a Intra-corporate constructive tool for change Entrepreneurship management in Management Decision Vol. 36 Schein, E. H. (1978) Career dynamics: Matching individual and organisational needs

Editor's Notes