詹翔霖詹翔霖副教授副教授 -- 中小企業知識學苑之門市經營中小企業知識學苑之門市經營 (( 零售業零售業 )) 工工
作坊作坊
Chanrs@ms68.hinet.net 0955-268997Chanrs@ms68.hinet.net 0955-268997
門市人力資源規劃
• 大陸國務院發展研究中心訪問教授
• 大陸清華大學醫藥經營管理所教授
• 大陸福建師範大學講座教授
• 大葉大學企管、休管系副教授
• 高苑科技大學企管系助理教授
• 文化大學國企系兼任副教授
• 實踐大學國企系兼任副教授
• 日本產經協會 MTP 講師
• 行政院勞動部創業顧問師評審委員
• 經濟部企業經營管理協會諮詢輔導顧問
• 行政院勞動部員工協助方案師
• 台灣創意設部中心諮詢輔導顧問
• 行政院勞動部 / 圓夢計劃創業諮詢輔導顧問
• 經濟部中小企業升級轉型諮詢輔導健診顧問
• 高雄市政府教育局教學策略聯盟專任委員
• 職訓局產學訓審查委員
• 三寶教育基金會執行委員
主主
要要
經經
歷歷
著 作
• 2001.07- 顧客導向之服務系統與作業流程規劃
• 2001.08- 公司多元經營管理策略
• 2002.08- 加盟連鎖體制與運作
• 2003.02- 產業知識管理運用
• 2007.11- 知識管理價值及運用機制
• 2008.06- 【 EAPs 】在企業之運用及建置流程
• 2008.11- 創新管理與企業改革之運用
• 2009.09-MBA 企業個案實務分析
• 2010.01- 共通核心職能課程實務
• 2010.07- 如何建立 TTQS 系統為企業教育訓練架構
• 2011.10- 管理與人生【有聲書】
• 2011.12-EMBA 管理學決勝關鍵 / EMBA 領導學決勝關
鍵
• 2012.06- 領導統御 - 主管職責與管理技巧【有聲書】
服務業者必須著重於顧客服
務的作業,做到創新、優質
、完善、認同、滿意 ---
藉由高品質的服務提供,進
而建立消費者的忠誠度,以
提升再購率,進而提高營運
績效,其中的介面與第一線
接觸到顧客的就是 --- 人
顧客服務的人員管理
面臨的特定人力資源狀況
• 經營零售業較難處理的事為人的問題,相
對於其它產業。
• 此業態算是人力較為密集的行為,其人事
費用常佔管銷費用的一半,且需使用到兼
職員工。
• 甚至為毛利率的 1/3 以上,可見其人事管
理的重要性
• 由於零售工作及時間的特性造成較高的員
工流動率,雖然產業的生產力不斷提高,
但產業在技術上之精進比僱用人員的進步
更加快速,故許多零售業仍是人力密集的
產業。
• 人力的安排容易受顧客需求的無法預期的
變動而有所影響
• 現代的零售業,不應將員工視為單向的
接受管理者的監督管理或人員的招募、
甄選、聘用、教育、升遷、考核而已,
更應將員工視為公司的資源,為公司本
體的一部份,更應包含訓練、激勵,及
人力資源的開發與管理方面的研發。
台灣地區人力資源管理演進
第一階段:人事行政時期
( 1950 年代初期至 1960 年代中
期)
第二階段:人事管理時期
( 1960 年代中期至 1970 年代末
期)
第三階段:人力資源管理時期
( 1980 年代初期至 1990 年代末
期)
人力資源管理的基礎
人力資源管理的發展趨勢
與企業經營環境有關的發展
趨勢,都會對人力資源管理構成影響
國際 社會 科技 企業
經營
零售業人的力資源管理
• 做法能與公司的經營策略與組織目標相結合
• 人力資源的整合
• 甄選 ( 人才招募、遴選、人力的規劃 )
• 任用 ( 聘用、人力分配 )
• 培育 ( 教育訓練、獎酬、經營策略 )
• 保留人才 ( 人力發展、績效考核、多能工 )
• 晉管人才 ( 人力盤點、在職教育、升遷 )
• 去離 ( 離職管理、去職安排、轉化 )
成功零售店的人力資源規劃面向
• 短中長期的人力資源規劃與管理並規劃合理人事成本。
• 建立組織系統、人力需求規劃、職務及工作說明書。
• 暢通徵才管道,慎重徵才。
• 確定人才培育目標與政策,因材施教,循序漸進。
• 發揮員工才能,健全晉升管道。
• 激勵全員士氣,暢通溝通管道。
• 員工職涯規劃,活化組織。
• 定期人力資源盤點。
• 員工各項資料庫的建立,含流動率分析。
• 建立職務代理人制度及主管繼承制度。
• 建立完整工作說明書及作業規範資料。
• 公司導入新制度或新設備的資料準備與人員訓練。
• 組織或制度變化需提供員工相關資料。
• 業務多角化後的人力需求變化。
零售店的人力資源規劃反向
• 無組織體系
• 人力配置不當,組織層級不平衡,過大或過小。
• 職務職權不明。
• 組織溝通與晉升管道不通。
• 各階人才訓練與職能不足。
• 組織機能不當。
• 管理跨距不當。
• 活性不夠,未結合現況和目標發展。
徵選才徵選才 用才用才
人力產能
業績 / 獲利
滿意度
訓練發展成本 育晉才育晉才
任
用
成
本
維
護
成
本
管晉才管晉才
留才留才
人才
激勵成本
經
營
目
標
汰換人力
人力資本
零售業人力管理模式
損耗成本
甄
選
條
件
訓
練
需
求
人
才
準
則
留才政策
績
效
管
理
離才離才
員工訓練 員工訓練設計來幫助員工對當前的工作能獲致更佳
的技能。員工訓練的焦點是在當前工作技能的要求
上。
員工發展 員工發展設計來幫助組織確保其內部有滿足未來人
力資源需求所必要的才能。員工發展的焦點是在組
織內的一個未來的職位,而這個員工需要具備其他
更多的能力。
生涯發展 生涯發展方案是設計來幫助員工提升他們的工作生
涯。生涯發展的焦點是提供必要的資訊與援助,以
幫助員工實現他們的生涯目標。不過,生涯發展主
要是個人員工的責任,而單只是組織的責任。
組織發展 組織發展幫助促進組織系統的變遷。組織發展的焦
點是根據新的組織策略性方向
來改變員工的態度與價值。
人力資源管理的目標
• 人力資源管理的策略目標:
– 透過零售商的短期和長期目標使員工的能力
和所擔任的工作保持一致。
• 衡量人力資源管理績效
1. 短期:員工勞動生產力
2. 長期:員工流動率
工作職位數
員工一年 離職的人數內
=
員工數
銷售額/利潤
=
零售業的人力規劃
• 零售人員的規劃是永續經營,且人力異動,由步
調相當快速的,對於零售業之人力規劃需注意到
業者對於人力規劃及處理,人力資源的儲備及計
劃。
• 人才的招募來源,除了平時之人事管理外,亦包
含各項之人力評價,將人力資源有效的靈活調度
及人力安排
• 零售業者之人力運用產業結構而言,除了同產業
之招募競爭外,亦有人力仲介公司之挖角行動,
• 產業本身之教育訓練,長期人力資源之安排及培
訓更形重要,而人力之工時控管更牽涉到人力成
本。
不對的人多了 --
• 管理
管理者之管理管理者之管理
人於工作之管理人於工作之管理
事業管理事業管理
人力 , 物力 , 金錢
, 時間
做最適當的配置
( 優先順序的安排
)
理念 , 方針 , 戰
略中期經營計劃
( 落實到經營計
劃 )
適宜的人事配置 , 工
作動機
( 採用 , 分派 , 教育 ,
異動 )
門市人力資源管理的重點
1. 組織強化
2. 人事招募制度
3. 人才培育
4. 薪資制度改善
5. 流動率之減低
6. 福利制度改善
7. 考核、異動、升遷制度之改善措施
零售業的人力管
理
適才
適所
適時
適價
適量
必要的人
至於優先順序高的場所
必要之時
付出符合該工作的薪資
只採用必要的人數
依“目標管理”來
評價 , 培育
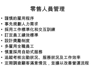
零售人員管理
• 謹慎的雇用程序
• 事先規劃人力需求
• 採用工作標準化和交互訓練
• 訂定員工績效標準
• 設計獎勵制度
• 多雇用全職員工
• 慎重採用自助式服務
• 追蹤考核出勤狀況、服務狀況及工作效率
• 定期調查顧客滿意情況,並據以改善營運流程
人力成本
–取得=取得及使用人力之相關成本
–維護=照顧人力必要之保健成本
–發展=知識管理及人力訓練的相關成
本
–激勵=塑造文化激發動機的相關成本
–損耗=離職相關損失成本
零售兼職員工 & 控制費用
• 管理兼職員工:
– 兼職員工通常對於公司或工作有較低的忠誠,且
也較全職員工容易離職。
• 控制人力的費用:
– 為了控制成本,零售商通常會雇用只有一點點經
驗或沒有經驗的人。
– 但這些沒有經驗、薪水較低的員工,通常會有較
高的流動率、曠職和較差的績效產出。
零售人員的薪酬
• 國內大多數的零售業都是規模較小的零售
商,很少有完善的薪酬制度。通常只按鄰
近商店的一般行情付薪水和佣金,即使偶
有特別的福利也多是老闆即興之作。
• 至於較大型的零售業,由於員工人數多、
職位複雜,便有需要將薪酬制度化。
零售人員的薪酬
• 薪酬包含
– 直接金錢給付 ( 如薪水、佣金和紅利 )
– 間接給付 ( 如付薪的休假、健康和生活保險基
金、以及退休金計劃等 )
– 利益分享計劃
– 非金錢式的方法,包括稱讚與升遷。
固定薪資制
• 員工的薪資並不直接與銷售量有關連,而
是與工作時間的長短有關
– 例如週薪、月薪或年薪
• 員工對領取固定薪水感到較有保障
• 雇主則擔心員工缺少努力工作的誘因、工
作品質較難掌握,且即使在淡季或不景氣
時,這些固定的費用還是得支出
完全的佣金制度
• 工資直接與銷售量有所關連,而沒有固定
金額的收入
• 對零售商較有彈性,沒有固定的成本負擔
,且可誘導員工努力銷售。
• 但對零售商較不利的是,無法完全控制員
工績效及低工資員工的離職風險、且難以
掌握不穩定的零售成本。
人才的招募遴選
• 其人力資源的來源多數為:員工推薦,現
有員工或已離職員工之推薦或再僱用,其
他通路或競爭者公司之員工,自行前來應
徵者,因廣告刊物前來應徵者,教育訓練
機構之畢業生,政府就業輔導機構或財團
法人機構之接受過訓練課程及安排之員工
等皆為人才招募之來源。
• 招募需注意零售業者本身之公司形象,及
正面的廣告效果。
人才招募
• 人才招募時,途徑不外乎:
1. 親友介紹
2. 媒體刊登
3. 徵才博覽會
4. 校園招募
5. 同業延攬
6. 人力銀行
7. -------
8. -------
想要進入零售業的求職者應具備條件
• 對工作的積極意願以及參與感,樂於投入。
• 能放下身段,有學習的熱忱。
• 瞭解零售業工作性質。
• 合群合作的態度。
• 認真負責的態度。
• 親和力,樂於與人接觸,主動瞭解客戶需求。
• 恆心、毅力、耐性及抗壓力,不怕挫折。
• 最好具備數字管理的概念,懂分析資料及預測
市場趨勢。
遴選之程序
• 包含工作說明、分析、應徵者之申請表
、推薦信、面試、筆試等。
• 視零售業者之特性,工作內容及其所需
之工作職位之重要性,等級而定
• 人事單位整合人力需求單位,分析面談
,筆試等結果,而決定錄用與否。
衡量個人表現的能力
1. 語言理解
2. 文字流暢度
3. 數字概念
4. 空間概念
5. 記憶力
6. 知覺速度
7. 邏輯推理
如何評量員工的效益
• 知識  可以發展
– 學歷
• 技能  可以訓練
– 專業年資
– 專業證照
• 動機  可以激勵
– 價值觀 : 年齡
– 認同感 : 在職年資
挑選、升遷、
派遣、外包。
管理的控制幅度
零售組織趨勢
• 零售組織因競爭之日趨激烈與飽和,有些
組織則改變其組織,以扁平化為主,如此
以降低成本及提升員工生產力的激勵制度
。
• 組織的扁平化,使得高階主管更接近消費
者,而面對消費者之需求或大宗買賣交易
時,授權之層級亦減少了。
組織扁平化
臨時的勞動力
類 型 說           明
部分工
時人員
部分工時人員是指每周工作時數少於四十小時的人員,一般而言
,不能享有全職員工之所有福利。能夠彌補組織在尖峰時間人力
之不足,例如銀行員工希望在早上十點至下午二點之尖峰時間,
能有部分工時解說人員。此外,部分工時人員也扮演著工作分擔
的功能,如以兩位部分工時人員負擔一份全職人員的工作。
短期人
員
短期人員與部分工時人員一樣,通常於生產的尖峰時刻被僱用。
此外,短期人員也常扮演替補的角色,例如:替補因請了十二個
禮拜產假的秘書職位。短期人員對僱主而言,是某一個特定時期
的固定成本。
契約人
員
契約人員、準契約人員及公司的顧問因公司的特定計畫而被僱用。
這些人員通常具有專業技能,擔負組織的特定任務。組織之所以
僱用契約人員,實因這些人員的勞力成本固定,公司不需花費全
職人員的成本。此外,某些契約人員也能夠更有效率地提供相同
品質的財貨和服務。
兼職員工 & 控制費用
• 管理兼職員工:
– 兼職員工通常對於公司或工作有較低的忠誠,且
也較全職員工容易離職。
• 控制人力的費用:
– 為了控制成本,零售商通常會雇用只有一點點經
驗或沒有經驗的人。
– 但這些沒有經驗、薪水較低的員工,通常會有較
高的流動率、曠職和較差的績效產出。
員工人口統計
• 勞動人口統計變數的變化將會造成某些和
銷售額有關的就業人口長期短缺。
勞動市場緊縮
為了滿足人力資源的需求,零售商會增加勞動力的多
樣化,僱用更多的未成年、身心障礙和上了年紀的人
。
多樣化勞動力管理問題
事先規劃人力需求
• 就每一季、每星期、每天及每一時段而言
,所需的員工人數及其類別都必須先作規
劃,以便能即時擁有適當的人力,並將閒
置人力予以靈活調度,以產生最高的人力
效率。
• 在進行工作負荷預測時,顧客等待之損失
及雇用成本之增加必須取得一平衡點,而
且效率與效果同等重要。
採用工作標準化和交互訓練
• 工作標準化可使不同部門但類似職位的員
工之工作統一,而交互訓練使員工熟悉不
只一項工作。
• 經由工作標準化和交互訓練,零售業可以
增加人事彈性及精減雇用人數,而交互訓
練也能減少員工對工作一成不變的厭煩。
職務代理人制度
• 不能因員工突然離職或臨時請假該職務工
作就停擺
• 設置技術移交清冊 - 詳列該職務例行工作項
目
• 可能突發問題跟解決辦法
• 避免職務移交時接任者對職務不熟悉發生
問題
員工工作專業知識分享
• 職務代理人制度與工作輪調
• 組織知識管理的運用與分享
例 - 大學落實代理人制度管控措
施
– 職務代理:
• 校長差假期間,依序由副校長、教務長、學生事務長、
總務長及各學院院長擔任職務代理人,或由校長直接指
定一級單位主管人員代理。
• 行政單位應以一級單位或組為單位,教學單位應以院、
所、系為單位,預為排定職務代理人 1 至 2 人,同仁平
日因差假(公差、公假各種假別,短時因公外出人員)
應相互代理,以熟悉彼此業務,建立良好基礎以落實代
理成效,被代理人與代理人差假時間須協調錯開,避免
屆時無人可資代理。
• 學術單位主管人員差假期間,行政工作應由職級相當之主
管人員代理,教學工作則自行妥善處理,行政單位一級主
管人員差假期間,得由本單位二級主管或職級較高之編制
內人員代理,或由其他行政單位一級主管人員代理,契僱
人員則不得為各級主管人員之職務代理人。
• 被代理人除情形特殊外,須先行將其工作及持有的資料交
代清楚,並對代理人負業務指導之責,其因交待不清以致
耽誤者,應自行負責,職務代理人應確實負責辦理所代理
職務之工作,除報經核准者外,不得留待本人處理以利落
實代理工作。
• 各單位職務代理人名冊應建立於本單位網頁上網公告,並
抄送一份送人事室,如異動應隨時更正並副知人事室備查
。
職務輪調
• 各單位應於每年 7 月底前檢討所屬職員、技術人員、行政
助教、專案工作人員工作內容,如任同一職務滿三年以上
者,得以一級單位或組、系、所、中心為單位經簽奉核准
後實施職務輪調,增加所屬人員職務歷練,熟悉各職務間
行政作業,以有效培養人才並落實職務代理制度,但有下
情形之一者,得不實施本單位間之職務輪調:
• 1 、將於三年內屆齡退休或已申請自願退休之人員。
• 2 、延長病假未銷假人員及因案停職或留職停薪未回職復
薪人員。
• 3 、依人事、會計系統任免之人員。
• 4 、因業務性質特殊或人力無法替代或依法另有規定,經
專案簽奉核定不宜實施職務輪調人員。
人力資源規劃與公司策略結合
人力資源規劃與策略規劃
工作設計與工作分析
工作設計
工作設計是決定或
創造工作特質與品
質的程序 .
工作分析
工作分析是描述
與記錄工作行為
與工作內容的過
程
工作分析
工作說明書
• 工作說明書一般在人力資源活動中,其主要的功
能基礎為:
• (1) 、人才之招募及遴選基礎文件。
• (2) 、工作人員工作原則之基礎。
• (3) 、訓練計劃之基礎。
• (4) 、員工之績效評估之基礎。
• (5) 、工作之安全性說明之基礎。
• (6) 、公司人力計劃升遷、調動之基礎。
• (7) 、公司人力決策之基礎。
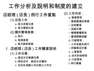
工作分析及說明和制度的建立
店經理 ( 店長 ) 例行工作重點
(1) 店長工作:
a. 每月表單注意
b. 每月檔期注意
(2) 關於賣場查檢:
a. 每天
b. 每週查檢
c. 每月細部查檢
1. 店經理 ( 店長 ) 工作職掌說明
(1) 工作目標:
a. 達成全店業績目標
b. 降低成本,創造全店獲利
c. 完成各項總公司交辦之工作目
(2) 工作內容:
a. 營業管理
– 營業數據的掌握
– 巡視賣場
– 追蹤目標
– 輔導專櫃管理
– 賣場調整規劃
b. 行銷管理:
– 工作追蹤及執行
– 研擬單店計畫
c. 人事管理
d. 成本財物管理
e. 行政管理
f. 例行會議
零售人員之教育訓練
• 工作上人際關係類課程分為:顧客關係管理、員
工關係處理、營運工作之伙伴關,公司人際關係
之組織行為。
• 服務問題之解決課程為:顧客抱怨處理、退換貨
之處理原則、排班問題處理、業績目標達成之問
題解決、預算目標訂定與管理等。
• 高階經理管理者需對策略目標有相對的責任及目
標方針,對於各連鎖店之體系更應有完整的訓練
計劃及標準作業流程做為各項教育訓練之課程範
圍。
訓練的需求
零售業的訓練
依訓練對象、課程內容、實施方式
• 工作上的訓練 (O.J.T): 幹部現場教導 : 做法觀念告知、示範
、觀察詢問、檢查、程度瞭解。
• 工作外的訓練 (Off.J.T-Off.Job .Tranining): 指職務外或離開
工作單位的訓練。
• 自我啟發 ( SD-Self Development) 幹部自我訓練:趨勢與
資訊新知吸收。
• 課題別個案研究、階層別、職能別、講演式。視聽式。競
賽式、角色扮演。
• 定期的教育訓練,必須事先設定計畫並追蹤成效。
• 不定期的教育訓練;聘請專家或出國派外訓練;以及專業
的教育訓練。
• 實地演練指導、實習。集體討論。專案小組。
• 發展成就動機、計畫能力發展
新進員工指導
1. 學習與適應組織及單位的文化
2. 在新任人員指導中高階主管的角色
3. 指導新進員工中人力資源管理的角色
零售人員之教育訓練
• 零售員工進入本行業,必須接受職前之教育訓練
,包含該公司之政策方針、工作內容、權責義務
、工作指揮系統、公司文化組織架構、福利、獎
金等。
• 零售公司之教育訓練包含新進人及現有員工之工
作效率 ( 人員坪效 ) ,每人每小時之產值標準。
• 教育訓練亦需建立公司之基本標準營運操作程
序 (Standard Operation Process Procedures ,
SOP) 以加強現有工作效率之提升;及工作現況
的改進 。
零售人員之教育訓練
• 訓練可分為:技術類、技巧類、工作人際關係
類及服務問題之解決等四種訓練。
• 技術類之訓練課程可分為:店舖之陳列配置,
商品品類管理,商品之處理、收銀機之操作、
POS 系統操作、銷售報表分析等。
• 技巧類之訓練課程可分為: POP 之製作技巧、商
品之展售技巧、存貨盤點技巧、收退貨技巧及流
程、商品訂價技巧、新商品之開發技巧、顧客服
務應對話術、商品存貨管理系統、訂單訂貨系統
技巧。
零售公司的訓練實施
• 第一階段訓練課程需求的確認;第二階段為課
程的訓練方法;第三階段課程內容的安排及傳
授;第四階段為訓練成果的評估。當然訓練需求
發生後人事單位可藉由五 W 一 H 來安排訓練流程
。
• 1 、訓練時機為何?
• 2 、訓練期間與各店各部門人員訓練之安排?
• 3 、訓練地點? ( 在工作場所或專門教育,或外租地點? )
• 4 、訓練教材、題目為何?
• 5 、訓練之對象為何?
• 6 、如何的推展教育訓練?
• 7 、訓練之講師為內部講師或外部講師?
各種教育訓練法
1. 講演法
2. 實地教導 ( 實地演練 )
3. 實習
4. 視聽式
5. 個案研究
6. 角色扮演法
7. 討論法
8. 專案小組
教育訓練方式
好員工
常用訓練方法
研討或會議 研討是專業的人際溝通、技術或
解決問題的設計
電視影片 使用各種媒體產品來描述那些不
易由其他訓練方法表達的專業的
技能。
模擬練習 訓練發生在實際工作的時候。這
包含個案分析、體驗性練習、角
色扮演或團體決策。
以電腦為基
礎的訓練
藉由電腦程式模擬工作的環境來
熟悉工作的實際狀況。
公司的狀況所造成的原因公司的狀況所造成的原因離職理由離職理由 (( 個人個人 ))
重視休閒的時
代
 工作與私人生
活清 楚畫分,更
重視私人生活
換工作的時
代
 即使辭職,
也可以找到條件
更好的工作
 離職換工作
再也不是什麼大
不了的事
家人的意向強烈
 家人輕易允許離
職
 家人勸說換工作
重視人際互
動的時代
 對於長時間
無法與親朋好
友相處感到很
痛苦
社會情勢環境
員工離職事由
5. 其他
 原本就不是自己喜歡的工作
 客戶態度與反應冷淡
 看前輩的樣子就知道再努力也沒有前途
 繼承家族事業家人的意向
4. 成就感
 工作時間長收入低
 工作多
3. 跟上司同事之間的人際關係不佳
 工作不順利時,也沒人理會,感覺很孤單
2. 漫長的上班時間星期日沒有休假
 晚上工作到很晚無法擁有自己的時間
 晚上沒工作時也不好意思下班
 星期日不能休假
 不容易取得補休
1. 銷售績效不佳
 對於開發客戶業務不擅長
 無法達到公司或部門目標
 跟自己所想的印象與現況有很大的不同
 對將來無法抱持夢想
 對將來感到不安
 無法實現跟親朋好友之間的約定
 無法跟家人團聚
‧ 市場競爭激烈沒利潤
‧ 未能正視銷售所面臨的獲利問題
市場
環境
.主管對於穩定業務員都不是很關心
.較少提昇業務員能力的教育公司
支援
 沒有交談
 沒有問候
 沒有前輩的關照與幫助
 沒有商量對象
交
談
 沒事了也要在公司留到很晚
 幾乎每個星期日都上班
 經常沒有補休,或補休還是照常上
班
休
假
 太早有銷售目標
 窮追數字
 只關心目前的銷售,沒有具體的
銷售指導
銷
售
壓
力
職
場
 培訓期間短
 沒有教授基本銷售知識、技能
 仍未脫離社會新鮮人的氣息
 接受培訓的機會很少
培
訓
 為了湊人數而任用
 任用不適合的人員
 職種特性的說明不足
 對於工作條件的說明很含糊
 沒有明確的職涯規畫
任
用
公司的狀況所造成的原因
員工溝通七元素
• 溝通過程中包含了
– 訊息來源、編碼、訊息、管道、解碼、訊息接
收者,以及回饋。
• 溝通之成立要件 ( 理解溝通的本質 , 才能提昇功能和效率 )
– 瞭解對方 : 對方接受後 , 溝通才能成立 , 也必須以對方聽的懂的方式
與之對話
– 對方之期待 : 要求關心顧客與業績心態工作
– 要求對方 : 溝通由“希望對方做什麼” , 排除“他應該知道做什麼”
– 溝通與資訊 : 溝通是主觀的 , 因此另一方的資訊越是客觀 , 溝通就越
有效
• 經營資訊共有化
– 平常就必須持續傳達公司的方針 , 戰略 , 利益 , 情況
及對下屬的期待及實際評價等工作上必要的資訊
( 不管下屬有無要求 , 提供資訊將可提高成效 , 並能讓下屬盡量站在與經
營者和管理者的相同角度工作 )
以眼看人以眼看人
------
------
------
103.08.30 門市經營工作坊-門市人力資源規劃-詹翔霖教授-全國中小企業總會
103.08.30 門市經營工作坊-門市人力資源規劃-詹翔霖教授-全國中小企業總會

103.08.30 門市經營工作坊-門市人力資源規劃-詹翔霖教授-全國中小企業總會