แผนการจัดการเรียนรู้

กลุ่มสาระการเรียนรู้คณิตศาสตร์                    ชั้นมัธยมศึกษาปีที่   2           ภาคเรียนที่   2
หน่วยการเรียนรู้ที่   6 เรื่อง   ความรู้เบื้องต้นเกี่ยวกับจำานวนจริง        เวลา   15   ชั่วโมง
แผนที่   61     เรื่อง การเขียนเศษส่วนในรูปทศนิยมซำ้า                               เวลา   1      ชั่วโมง

มาตรฐานการเรียนรู้           สัมพันธ์กับมาตรฐานสาระ ค ………………………………………                              .
สาระสำาคัญ
        การเขียนเศษส่วนในรูปทศนิยมซำ้าทำาได้โดยนำาส่วนมาหารเศษ


ผลการเรียนรู้ที่คาดหวัง
             1.1     ด้านความรู้
                 เขียนเศษส่วนในรูปทศนิยมซำ้าได้
             1.2 ด้านทักษะ/กระบวนการ
               1) การแก้ปัญหา
               2) การให้เหตุผล
               3) การสื่อสาร การสื่อความหมาย              และการนำาเสนอ
               4) การเชื่อมโยง
               5) ความคิดริเริ่มสร้างสรรค์
             1.3 ด้านคุณลักษณะ
               1) ทำางานอย่างเป็นระบบ
               2) มีความรอบคอบ
               3) มีความรับผิดชอบ
               4) มีวิจารณญาณ
               5) มีความเชื่อมั่นในตนเอง
               6) ช่วยเหลือซึ่งกันและกัน
สาระการเรียนรู้
       การเขียนเศษส่วนในรูปทศนิยมซำ้า




กระบวนการจัดการเรียนรู้
         1. ครูให้นักเรียนแบ่งกลุ่ม ๆ ละ 5    คน จากนั้นแจกกระดาษให้นักเรียนทุกกลุ่ม กลุ่มละ      แผ่น  5
ครูชี้แจงกติกาการเล่นเกมแข่งขันกันเปลี่ยนเศษส่วนเป็นทศนิยม ซึ่งถ้าทศนิยมที่หาได้เป็นทศนิยมไม่รู้จบ ให้
นักเรียนหาคำาตอบเป็นทศนิยม        7   ตำาแหน่ง
         2. ครูซักถามนักเรียนนักเรียนจนแน่ใจว่าทุกคนเข้าใจกติกาการเล่นเกมดีแล้วจึงเริ่มบอกโจทย์ข้อที่
1   เมื่อนักเรียนส่งคำาตอบให้ครูทุกกลุ่มแล้ว ครูให้นักเรียนแต่ละกลุ่มส่งตัวแทนยืนขึ้นบอกคำาตอบของกลุ่มตน
ให้เพื่อน ๆ ฟัง แล้วร่วมกันสรุปคำาตอบทีถูกต้อง จากนั้นให้ตัวแทนนักเรียนออกมาแสดงวิธีทำาให้เพื่อนดูบน
                                        ่
กระดานดำาอีกครั้งเพื่อเป็นการทบทวน ทำาเช่นนี้จนครบทุกข้อ
         3. นักเรียนร่วมกันสรุปเกมที่เล่นว่า “การเปลี่ยนเศษส่วนให้เป็นทศนิยมใช้วิธีการหาร”
4. ครูยกตัวอย่างประกอบคำาอธิบายบนกระดานดำา เช่น
                     2
            1. 3               = 0.6666666…                           เขียนแทนด้วย
                                                                                         
                                                                                       0.6

                       160
             2.         45
                                   = 3.555555…               เขียนแทนด้วย        
                                                                               3.5

                       12
             3.        33
                                   = 0.36363636…             เขียนแทนด้วย        
                                                                               0.36

                        9
             4.        37
                                   = 0.243243243…            เขียนแทนด้วย         
                                                                               0.243

                       3
             5.        7
                                 = 0.42857142857142… เขียนแทนด้วย                        
                                                                               0 . 4 2857 1

         5. ให้นักเรียนร่วมกันสังเกตวิธีการเขียนทศนิยมที่ครูเขียนไว้บนกระดานดำา จากนั้นร่วมกันสรุปให้
ได้วา “จำานวนใดซำ้าจะใส่จุดเหนือตัวเลขตัวนั้น แต่ถาตัวเลขทีซำ้ากันตั้งแต่สามจำานวนขึ้นไปจะใส่จุดเหนือ
    ่                                             ้        ่
ตัวเลขตัวแรกกับตัวสุดท้ายเท่านั้น”
         6. ครูอานทศนิยมซำ้าให้นักเรียนฟังดังนี้
                 ่
             1.           0.6
                                          อ่านว่า ศูนย์จุดหก หกซำ้า
             2. 3 . 5
                                  อ่านว่า สามจุดห้า ห้าซำ้า
             3. 0 . 36
                                  อ่านว่า ศูนย์จุดสามหก สามหกซำ้า
             4. 0 . 2 4 3
                      
                                          อ่านว่า ศูนย์จุดสองสี่สาม สองสี่สามซำ้า
             5. 0 . 4 2857 1  
                                          อ่านว่า ศูนย์จุดสี่สองแปดห้าเจ็ดหนึ่ง สี่สองแปดห้าเจ็ดหนึ่งซำ้า
         สำาหรับทศนิยม เช่น 1.5, 2.94, 10.016 ถือว่าเป็นทศนิยมซำ้าเช่นเดียวกันเพราะ
1.5 = 1.5000… , 2.94 = 2.94000… , 10.016 =
10.016000… เรียกว่าทศนิยมซำ้าศูนย์
 นั่นคือ        1.5000… เขียนแทนด้วย 1.5 อ่านว่า หนึ่งจุดห้า
                2.94000…                  เขียนแทนด้วย 2.94 อ่านว่า สองจุดเก้าสี่
              10.016000… เขียนแทนด้วย 10.016 อ่านว่า สิบจุดศูนย์หนึ่งหก
         7. ครูเปิดโอกาสให้นักเรียนซักถามข้อสงสัย จากนั้นจดสิ่งสำาคัญลงสมุดเพื่อเก็บไว้ทบทวนใน
ครั้งต่อไป
         8. ให้นักเรียนศึกษาเพิ่มเติมจากหนังสือเรียน แล้วฝึกทักษะโดยการทำาแบบฝึกหัด (      ถ้ายังมีเวลาให้
ร่วมกันเฉลย ถ้าหมดเวลาให้ส่งครู)


สื่อและแหล่งการเรียนรู้
             1. เกมแข่งขันกันเปลียนเศษส่วน
                                 ่
             2. ธงหมายเลข 1, 2, และ 3
             3. กระดาษ(สำาหรับเล่นเกม)
             4. แบบฝึกหัด
             5. หนังสือเรียน
กระบวนการวัดผลประเมินผล
      การวัดผล
                  1.      วิธีการวัดผล
1.1       สังเกตพฤติกรรมระหว่างเรียน
                           1.2       สังเกตจากการตอบคำาถามและร่วมกิจกรรม
                           1.3       ตรวจแบบฝึกหัด
                   2.     เครื่องมือวัดผล
                           2.1         แบบบันทึกการสังเกตพฤติกรรมระหว่างเรียน
                           2.2         แบบฝึกหัดคณิตศาสตร์
        การประเมินผล
        1. เกณฑ์ผ่านการประเมินแบบฝึกหัด ใบงาน หรือใบกิจกรรมได้คะแนนร้อยละ 50 ขึ้นไป
        2. เกณฑ์ผ่านการประเมินพฤติกรรมระหว่างเรียน
           4 = ดีมาก               3 = ดี2 = พอใช้ 1 = ผ่าน 0 =
        ปรับปรุง


กิจกรรมเสนอแนะ
………………………………………………………………………
………………………………………………………………………
………………………………………………………………………
…
………………………………………………………………………
……………………………………
………………………………………………………………………
………………………………………………………………………
…………………………………………………………
ความคิดเห็นของผู้บริหาร
………………………………………………………………………
………………………………………………………………………
………………………………………………………………………
………………………………………………………………………
………………………………………………………………………
……………………………

                                                     (ลงชื่อ)…………………………….

(…………………………..)
                                                     ตำาแหน่ง …………………………………     .
บันทึกผลหลังกระบวนการเรียนรู้
        ผลการเรียนรู้ ……………………………………………………………                              .
……………………………..
………………………………………………………………………
……………………………………………………
………………………………………………………………………
……………………………………
………………………………………………………………………
………………………………………………………………………
………………………………………………………………………
…
………………………………………………………………………
………………………………………………………………………
…………………………………………………………
  ปัญหา / อุปสรรค ……………………………………...
………………………………………………………………………
………………………………………………………………………
………………………………………………………………………
…………………………………………………………
  ข้อเสนอแนะ / แนวทางแก้ไข ……………………………………………………………...
………………………………………………………………………
………………………………………………………………………
………………………………………………………………………
………………………………………………………………………
…………………………
                             (ลงชื่อ) ………..............……………..
ผู้สอน
                              ( ……….....................
……………. )
                                     ............................
                         ตำาแหน่ง……………
………
เกม แข่งขันกันเปลี่ยนเศษส่วนเป็นทศนิยม


กติกาการเล่น
        ครูบอกเศษส่วนครั้งละ   1   จำานวน   แล้วให้นักเรียนเปลี่ยนเป็นทศนิยมให้เร็วที่สุด กลุ่มใดเสร็จก่อน
ให้นำาคำาตอบมาส่งครู แล้วรับธงกลับไป ซึ่งครูจะมีธงอยู่   3   อัน แต่ละอันจะมีตัวเลข   1, 2,
                                                                                          3       และ
ตามลำาดับ กลุ่มที่เสร็จอันดับแรกจะได้ธงหมายเลข 1    และเสร็จอันดับรองลงมาก็จะได้ธงหมายเลข 2
และ 3 ตามลำาดับ โดยธงแต่ละอันจะมีค่าเป็นคะแนน คือ ธงหมายเลขหนึ่ง มีคา 3 คะแนน ธงหมายเลข 2
                                                                    ่
มีค่า 2 คะแนน และธงหมายเลข 3 มีคา 1 คะแนน ถ้าตอบถูกจะได้เพิ่มอีก 2 คะแนน (กลุ่มทีไม่ได้
                                          ่                                             ่
ธงแต่ตอบถูกจะได้คะแนน 2 คะแนน)


ตัวอย่างโจทย์และคำาตอบที่ใช้เล่นเกม


                                   โจทย์                         คำาตอบ

                        1.
                                1                               0.25
                                4

                        2.
                                 7                             0.35
                                20

                        3.
                                4                        1.3333333…
                                3

                        4.
                                17                       0.12121212…
                                18

                        5.
                                1                        0.1111111…
                                9

                        6.
                                 5                       0.2631578…
                                19

                        7.
                                12                  0.92307692307
                                13
                                                          6….
                        8.
                                23                   0.69696969…
                                33

                        9.
                                 5                  0.26315789473
                                19
                                                      6842105…
                        10.
                                17                   2.8333333…
                                 6




                                              แบบฝึกหัด


คำาชี้แจง ให้นักเรียนเขียนเศษส่วนต่อไปนี้ในรูปทศนิยมซำ้าในรูปที่ถกต้องพร้อมเขียนคำาอ่าน
                                                                 ู


               โจทย์             คำาตอบ            เขียนในรูปทีถูกต้อง
                                                               ่                    คำาอ่าน
1.
      1     0.33333…
      3

2.
      143     0.572
      250

3.
      2     0.66666666
      3
                 …
4.
       4    0.12121212
      33
                 …
5.
      258    0.5212121
      495
                 …
6.
       5     0.2631578
      19
                 …
7.
      45    0.60714285
      28
             714285….
8.
      31     2.8181818
      11
                 …
9.
      13        0.65
      20
10.         0.0151515
 1              …
66
แบบสังเกตพฤติกรรมระหว่างเรียน
                                                               2 ครูผู้
                      กลุ่มสาระการเรียนรู้คณิตศาสตร์ ชั้นมัธยมศึกษาปีที่
                         บันทึก.................................
      วันที่......เดือน..................... พ.ศ. ........... ครั้งที่ ........ ปีการ
                               ศึกษา........................

                                                                          รายการประเมิน                                                                                 สรุปผล
                                                                                                                                                                        ผ่าน   ไม่




                                                                                                                                                ตั้งใจตอบคำาถาม
                                               เตรียมอุปกรณ์การเรียนครบ

                                                                          ร่วมกิจกรรมด้วยความสนใจ

                                                                                                    ทำางานเสร็จทันเวลา

                                                                                                                         ซักถามเมื่อไม่เข้าใจ
                                                                                                                                                                  รวม                ผ
ที่                                                                                                                                                                                  ่่
               ชื่อ   -   สกุล                                                                                                                                                       า
                                                                                                                                                                                     น




                                              4                           4                         4                    4                      4                 2
แผนการจัดการเรียนรู้

กลุ่มสาระการเรียนรู้คณิตศาสตร์                ชั้นมัธยมศึกษาปีที่   2                 ภาคเรียนที่   2
หน่วยการเรียนรู้ที่   6   เรื่อง ความรู้เบืองต้นเกี่ยวกับจำานวนจริง
                                           ้                                          เวลา15         ชั่วโมง
แผนที่   62     เรื่อง การเขียนทศนิยมซำ้าในรูปเศษส่วน                                 เวลา 1        ชั่วโมง

มาตรฐานการเรียนรู้          สัมพันธ์กับมาตรฐานสาระ ค ………………………………………                                 .
สาระสำาคัญ
         การเขียนทศนิยมซำ้าในรูปเศษส่วน มีวิธีการเขียนอย่างง่าย         2   กรณีคือ
          1. ถ้ามีเลขโดดซำ้าทั้งหมด เมื่อเขียนในรูปเศษส่วน       ตัวเศษคือตัวเลขที่เป็นตัวซำ้า
ตัวส่วนจะเป็นเลข 9 เท่ากับจำานวนตัวเลขทีซำ้า ่
          2. ถ้ามีเลขโดดไม่ซำ้ากันทั้งหมด เมื่อเขียนในรูปเศษส่วน ตัวเศษคือผลต่างของตัวเลขทั้งหมดที่
อยูข้างหลังจุดทศนิยมลบด้วยตัวเลขทีไม่ซำ้า ตัวส่วน ประกอบด้วย 9 กับ 0 ซึ่งจำานวนของ 9
   ่                                  ่
เท่ากับจำานวนเลขโดดที่ซำ้า และจำานวนของ 0 เท่ากับจำานวนเลขโดดทีไม่ซำ้า่


ผลการเรียนรู้ที่คาดหวัง
             1.1     ด้านความรู้
                 เขียนทศนิยมซำ้าในรูปเศษส่วนได้
             1.2 ด้านทักษะ/กระบวนการ
               1) การแก้ปัญหา
               2) การให้เหตุผล
               3) การสื่อสาร การสื่อความหมาย           และการนำาเสนอ
               4) การเชื่อมโยง
               5) ความคิดริเริ่มสร้างสรรค์
             1.3 ด้านคุณลักษณะ
               1) ทำางานอย่างเป็นระบบ
               2) มีความรอบคอบ
               3) มีความรับผิดชอบ
               4) มีวิจารณญาณ
               5) มีความเชื่อมั่นในตนเอง
               6) ช่วยเหลือซึ่งกันและกัน
สาระการเรียนรู้
       การเขียนทศนิยมซำ้าในรูปเศษส่วน


กระบวนการจัดการเรียนรู้
                                                                      2
         1. ครูสุ่มนักเรียน 2    คนออกมานำาเสนอวิธีการเขียน
                                                                      9
                                                                        ในรูปทศนิยมซำ้าโดยให้นักเรียน
คนหนึ่งแสดงวิธีทำาบนกระดานดำาด้านซ้าย อีกคนหนึ่งแสดงวิธีทำาบนกระดานด้านขวา ส่วนนักเรียนคน
อื่น ๆ ช่วยกันตรวจคำาตอบ
2. ครูให้นักเรียนร่วมกันอภิปรายว่า เศษส่วนทุกจำานวนสามารถเขียนเป็นทศนิยมซำ้าได้หรือไม่
(สรุปให้ได้วา เศษส่วนทุกจำานวนที่มีตัวเศษเป็นจำานวนเต็ม และตัวส่วนเป็นจำานวนเต็มทีไม่เท่ากับศูนย์
            ่                                                                     ่
สามารถเขียนให้อยูในรูปทศนิยมซำ้าได้เสมอ)
                  ่
        3. ครูยกตัวอย่างการเขียนทศนิยมซำ้าในรูปเศษส่วน 3 – 4 ตัวอย่าง โดยวิธการของระบบ
                                                                                    ี
สมการบนกระดานดำา แล้วให้ตัวแทนออกมาแสดงวิธีทำา 2 ตัวอย่างบนกระดานดำา
        4. ครูให้นักเรียนแบ่งกลุ่ม กลุ่มละ 4 – 6 คน แล้วศึกษาใบความรู้ เรื่อง การเขียนทศนิยม
ซำ้าในรูปเศษส่วน
         5. ครูยกตัวอย่างพร้อมอธิบายเพิ่มเติมบนกระดานดำาอีก 2 – 3 ตัวอย่าง
เช่น     1) 0 . 1 2 2) 0 . 57 8 1
                                     
                                                  3) 5 . 4 1 2
                                                              

         6. นักเรียนศึกษาตัวอย่างจากหนังสือเรียนเพิ่มเติม และซักถามครูเมื่อสงสัย
         7. ครูให้นักเรียนอาสาสมัครแจกแบบฝึกหัด ให้นกเรียนฝึกทักษะโดยพยายามทำาด้วย
                                                        ั
ตนเอง
         8. ครูและนักเรียนร่วมกันเฉลยแบบฝึกหัด
         9. ให้นักเรียนกลับไปทำาแบบฝึกหัดในหนังสือเพิ่มเติมเป็นการบ้าน
สื่อและแหล่งการเรียนรู้
             1. ใบความรู้
             2. แบบฝึกหัด
             3. หนังสือเรียน
             4. ใบงาน


กระบวนการวัดผลประเมินผล
      การวัดผล
                    1.    วิธีการวัดผล
                            1.1          สังเกตพฤติกรรมระหว่างเรียน
                            1.2          สังเกตจากการตอบคำาถามและร่วมกิจกรรม
                            1.3          ตรวจแบบฝึกหัด
                    2.     เครื่องมือวัดผล
                            2.1           แบบบันทึกการสังเกตพฤติกรรมระหว่างเรียน
                            2.2           แบบฝึกหัดคณิตศาสตร์
         การประเมินผล
         1. เกณฑ์ผ่านการประเมินแบบฝึกหัด ใบงาน หรือใบกิจกรรมได้คะแนนร้อยละ 50 ขึ้นไป
         3. เกณฑ์ผ่านการประเมินพฤติกรรมระหว่างเรียน
            4 = ดีมาก               3 = ดี2 = พอใช้ 1 = ผ่าน 0 =
         ปรับปรุง


กิจกรรมเสนอแนะ
…………………………………………………………………
…………………………………………………………………
…………………………………………………………………
…………………………………………………………………
……………………………………………
ความคิดเห็นของผู้บริหาร
…………………………………………………………………
…………………………………………………………………
…………………………………………………………………
………
…………………………………………………………………
…………………………………………………………………
…………………………………………………………………
…………………………………………………………………
……………………………

                                (ลงชื่อ)
…………………………….

(…………………………..)
                                                     .
                                ตำาแหน่ง …………………………………




บันทึกผลหลังกระบวนการเรียนรู้
        ผลการเรียนรู้ …………………………………………………………….
……………………………..
…………………………………………………………………
…………………………………………………………………
…………………………………………………………………
…………………
…………………………………………………………………
…………………………………………………………………
…………………………………………………………………
…………………………………………………………………
…………………………………………………………………
…………………………………………………………………
……………………………………
/ อุปสรรค ……………………………………...
    ปัญหา
…………………………………………………………………
…………………………………………………………………
…………………………………………………………………
…………………………………………………………………
………………………………………………………………….
  ข้อเสนอแนะ / แนวทางแก้ไข ……………………………………………………………...
…………………………………………………………………
…………………………………………………………………
…………………………………………………………………
…………

                       (ลงชื่อ) ………..............
……………..     ผู้สอน
                            ( ……….....................
……………. )
                       ตำาแหน่ง…………… ............................
………
ใบความรู้
                                  เรื่อง การเปลี่ยนทศนิยมซำ้าในรูปเศษส่วน


ตัวอย่างที่   1                 
                    จงเขียน 0 . 5 4 ในรูปเศษส่วน
วิธีทำา   ให้         N =        
                               0.54      = 0.545454…                             (1)
       คูณทั้งสองข้างของสมการด้วย 100       (สังเกตว่าจะคูณด้วยจำานวนใดนั้น เมื่อคูณแล้ว
ทศนิยมชุดหลังจุดของ สมการที่ 1 จะเท่ากับสมการที่ 2 )
                100N           =         54.545454…
       (2)
       จากสมการ (2) – (1) จะได้
       100N – N                = ( 54.545454… - 0.545454… )
          99N                  =            54
                                            54
                N              =            99
                                                     6
                     N                =             11
                                       6
          นั่นคือ       
                      0.54    =       11


วิธีทำา   ให้         N =             
                               0 . 29 7 3                = 0.29737373…
          (1)
                                  10,000 (สังเกตว่าจะคูณด้วยจำานวนใดนั้น เมื่อคูณแล้ว
          คูณทั้งสองข้างของสมการด้วย
ทศนิยมชุดหลังจุดของ สมการที่ 1 จะเท่ากับสมการที่ 2 )
                100N                    =        29.73737373…
       (2)
                10,000N                 =        2973.737373…
       (3)

          (3) – (2) จะได้
          จากสมการ
    10,000N – 10N         = (2973.737373… -
29.73737373… )
      9,900N       =        2,973 – 29
                            2973 − 29
         N         =          9900
                                                    2944
                     N                =             9900
                                                     736
                     N                =             2475
                                              736
          นั่นคือ            
                      0 . 29 7 3     =       2475
แบบฝึกหัด


คำาชี้แจง ให้นักเรียนเขียนทศนิยมซำ้าต่อไปนี้ในรูปเศษส่วน

          1. 0 . 2 5
                 


          2. 1 . 1 8
                 


          3. 0 . 6 3 9
                  


          4. 3 . 4
                 


          5. 0 . 8 1 8
                   


          6. 0 . 6 1
                   


          7. 0 . 84615 3
                       


          8. 2 . 12 6 3
                    


          9. 0 . 35 0
                    


          10. 0 . 06 3 8 1
                      
แบบสังเกตพฤติกรรมระหว่างเรียน
                                                               2 ครูผู้
                      กลุ่มสาระการเรียนรู้คณิตศาสตร์ ชั้นมัธยมศึกษาปีที่
                         บันทึก.................................
      วันที่......เดือน..................... พ.ศ. ........... ครั้งที่ ........ ปีการ
                               ศึกษา........................


                                                                          รายการประเมิน                                                                                 สรุปผล
                                                                                                                                                                        ผ่าน   ไม่




                                               เตรียมอุปกรณ์การเรียนครบ

                                                                          ร่วมกิจกรรมด้วยความสนใจ

                                                                                                    ทำางานเสร็จทันเวลา




                                                                                                                                                ตั้งใจตอบคำาถาม
                                                                                                                         ซักถามเมื่อไม่เข้าใจ
                                                                                                                                                                  รวม                ผ
ที่                                                                                                                                                                                  ่่
               ชื่อ   -   สกุล                                                                                                                                                       า
                                                                                                                                                                                     น




                                              4                           4                         4                    4                      4                 2
แผนการจัดการเรียนรู้

กลุ่มสาระการเรียนรู้คณิตศาสตร์                   ชั้นมัธยมศึกษาปีที่   2                 ภาคเรียนที่   2
หน่วยการเรียนรู้ที่   6 เรื่อง   ความรู้เบื้องต้นเกี่ยวกับจำานวนจริง           เวลา   15     ชั่วโมง
แผนที่   63     เรื่อง การเขียนทศนิยมซำ้าในรูปเศษส่วน                                    เวลา   1      ชั่วโมง

มาตรฐานการเรียนรู้           สัมพันธ์กับมาตรฐานสาระ ค ………………………………………                                   .
สาระสำาคัญ
         การเขียนทศนิยมซำ้าในรูปเศษส่วน มีวิธีการเขียนอย่างง่าย            2   กรณีคือ
          1. ถ้ามีเลขโดดซำ้าทั้งหมด เมื่อเขียนในรูปเศษส่วน       ตัวเศษคือตัวเลขที่เป็นตัวซำ้า
ตัวส่วนจะเป็นเลข 9 เท่ากับจำานวนตัวเลขทีซำ้า ่
          2. ถ้ามีเลขโดดไม่ซำ้ากันทั้งหมด เมื่อเขียนในรูปเศษส่วน ตัวเศษคือผลต่างของตัวเลขทั้งหมดที่
อยูข้างหลังจุดทศนิยมลบด้วยตัวเลขทีไม่ซำ้า ตัวส่วน ประกอบด้วย 9 กับ 0 ซึ่งจำานวนของ 9
   ่                                  ่
เท่ากับจำานวนเลขโดดที่ซำ้า และจำานวนของ 0 เท่ากับจำานวนเลขโดดทีไม่ซำ้า่


ผลการเรียนรู้ที่คาดหวัง
             1.1    ด้านความรู้
                 สามารถเขียนทศนิยมซำ้าในรูปเศษส่วนได้
             1.2 ด้านทักษะ/กระบวนการ
               1) การแก้ปัญหา
               2) การให้เหตุผล
               3) การสื่อสาร การสื่อความหมาย              และการนำาเสนอ
               4) การเชื่อมโยง
               5) ความคิดริเริ่มสร้างสรรค์
             1.3 ด้านคุณลักษณะ
               1) ทำางานอย่างเป็นระบบ
               2) มีความรอบคอบ
               3) มีความรับผิดชอบ
               4) มีวิจารณญาณ
               5) มีความเชื่อมั่นในตนเอง
               6) ช่วยเหลือซึ่งกันและกัน
สาระการเรียนรู้
     การเขียนทศนิยมซำ้าในรูปเศษส่วน


กระบวนการจัดการเรียนรู้
                                                                       2
         1. ครูสุ่มนักเรียน 2      คนออกมานำาเสนอวิธีการเขียน
                                                                       9
                                                                         ในรูปทศนิยมซำ้าโดยให้นักเรียนคน
หนึ่งแสดงวิธีทำาบนกระดานดำาด้านซ้าย อีกคนหนึ่งแสดงวิธีทำาบนกระดานด้านขวา ส่วนนักเรียนคนอื่น ๆ
ช่วยกันตรวจคำาตอบ
2. ครูให้นักเรียนร่วมกันอภิปรายว่า เศษส่วนทุกจำานวนสามารถเขียนเป็นทศนิยมซำ้าได้หรือไม่
(สรุปให้ได้วา เศษส่วนทุกจำานวนที่มีตัวเศษเป็นจำานวนเต็ม และตัวส่วนเป็นจำานวนเต็มทีไม่เท่ากับศูนย์
            ่                                                                     ่
สามารถเขียนให้อยูในรูปทศนิยมซำ้าได้เสมอ)
                  ่
        3. ครูยกตัวอย่างการเขียนทศนิยมซำ้าในรูปเศษส่วน 3 – 4 ตัวอย่าง โดยวิธการของระบบ
                                                                                    ี
สมการบนกระดานดำา แล้วให้ตัวแทนออกมาแสดงวิธีทำา 2 ตัวอย่างบนกระดานดำา
        4. ครูให้นักเรียนแบ่งกลุ่ม กลุ่มละ 4 – 6 คน แล้วศึกษาใบความรู้ เรื่อง การเขียนทศนิยม
ซำ้าในรูปเศษส่วน
         5. ครูยกตัวอย่างพร้อมอธิบายเพิ่มเติมบนกระดานดำาอีก 2 – 3 ตัวอย่าง
         6. นักเรียนศึกษาตัวอย่างจากหนังสือเรียนเพิ่มเติม และซักถามครูเมื่อสงสัย
         7. ครูให้นักเรียนอาสาสมัครแจกแบบฝึกหัด ให้นกเรียนฝึกทักษะโดยพยายามทำาด้วย
                                                        ั
ตนเอง
         8. ครูและนักเรียนร่วมกันเฉลยแบบฝึกหัด
         9. ให้นักเรียนกลับไปทำาแบบฝึกหัดในหนังสือเพิ่มเติมเป็นการบ้าน
สื่อและแหล่งการเรียนรู้
              1. ใบความรู้
              2. แบบฝึกหัด
              3. หนังสือเรียน
              4. ใบงาน




กระบวนการวัดผลประเมินผล
      การวัดผล
                    1.    วิธีการวัดผล
                            1.1          สังเกตพฤติกรรมระหว่างเรียน
                            1.2          สังเกตจากการตอบคำาถามและร่วมกิจกรรม
                            1.3          ตรวจแบบฝึกหัด
                    2.     เครื่องมือวัดผล
                            2.1           แบบบันทึกการสังเกตพฤติกรรมระหว่างเรียน
                            2.2           แบบฝึกหัดคณิตศาสตร์
         การประเมินผล
         1.    เกณฑ์ผ่านการประเมินแบบฝึกหัด ใบงาน หรือใบกิจกรรมได้คะแนนร้อยละ         50   ขึ้นไป
         2.     เกณฑ์ผ่านการประเมินพฤติกรรมระหว่างเรียน
              4 =         ดีมาก              3 =      ดี   2 =   พอใช้   1 =   ผ่าน   0 =
         ปรับปรุง
กิจกรรมเสนอแนะ
…………………………………………………………………
…………………………………………………………………
…………………………………………………………………
…………………………………………………………………
……………………………………………
ความคิดเห็นของผู้บริหาร
…………………………………………………………………
…………………………………………………………………
…………………………………………………………………
…………………………………………………………………
…………………………………………………………………
………………………………………………………

                                (ลงชื่อ)
…………………………….

(…………………………..)
                                                     .
                                ตำาแหน่ง …………………………………




บันทึกผลหลังกระบวนการเรียนรู้
        ผลการเรียนรู้ …………………………………………………………….
……………………………..
…………………………………………………………………
…………………………………………………………………
…………………………………………………………………
…………………
…………………………………………………………………
…………………………………………………………………
…………………………………………………………………
…………………………………………………………………
…………………………………………………………………
…………………………………………………………………
……………………………………
/ อุปสรรค ……………………………………...
    ปัญหา
…………………………………………………………………
…………………………………………………………………
…………………………………………………………………
…………………………………………………………………
…
  ข้อเสนอแนะ / แนวทางแก้ไข ……………………………………………………………...
…………………………………………………………………
…………………………………………………………………
…………………………………………………………………
…………

                       (ลงชื่อ) ………..............
……………..     ผู้สอน
                            ( ……….....................
……………. )
                       ตำาแหน่ง…………… ............................
………
ใบความรู้
                                  เรื่อง การเปลี่ยนทศนิยมซำ้าในรูปเศษส่วน


กรณีที่   1  ทศนิยมซำ้าศูนย์
          ตัวเศษ เท่ากับ ตัวเลขเดิมเขียนโดยไม่ใส่จุด
          ตัวส่วน เท่ากับ ตัวเลข    1   แล้วตามด้วยเลขศูนย์เท่ากับจำานวนของตัวเลขหลังจุดทศนิยม
เช่น
                              47
          0.47=              100
                                       1513
          15.13              =          100
                                        1897
          0.1897             =         10000
                              47
          0.47=              100


กรณีที่   2   ทศนิยมทีไม่ใช่ทศนิยมซำ้าศูนย์
                      ่
          การเขียนทศนิยมซำ้าในรูปเศษส่วน มีวิธีการเขียนอย่างง่าย         2   กรณีคือ
          ถ้ามีเลขโดดซำ้าทั้งหมด เมื่อเขียนในรูปเศษส่วน
                   ตัวเศษคือตัวเลขที่เป็นตัวซำ้า
                    ตัวส่วนจะเป็นเลข   9   เท่ากับจำานวนตัวเลขทีซำ้า
                                                                ่
                             4
เช่น        
          0.4       =        9
                             18                   2
            
          0.18      =        99
                                       =         11
                                       4536                 504
                  
          0 . 4 53 6         =         9999
                                                =          1111
          ถ้ามีเลขโดดไม่ซำ้ากันทั้งหมด เมื่อเขียนในรูปเศษส่วน
                   ตัวเศษคือผลต่างของตัวเลขทั้งหมดที่อยู่ขางหลังจุดทศนิยมลบด้วยตัวเลขทีไม่ซำ้า
                                                           ้                           ่
                    ตัวส่วน ประกอบด้วย     9   กับ   0   ซึ่งจำานวนของ   9   เท่ากับจำานวนเลขโดดทีซำ้า และ
                                                                                                  ่
จำานวนของ     0   เท่ากับจำานวนเลขโดดทีไม่ซำ้า
                                       ่
                             14 −1                                 13
เช่น         
          0.14      =          90
                                                          =        90
                                       3481 − 34                   3447
                  
          0 . 34 8 1         =            9900
                                                          =        9900
                                         456 − 45                  411
                 
          3 . 45 6           =         3
                                           900
                                                          =        900



                                                 แบบฝึกหัด


คำาชี้แจง ให้นักเรียนเขียนทศนิยมซำ้าต่อไปนี้ในรูปเศษส่วน

              1. 0 . 2 5
                     


              2. 1 . 1 8
                     
3. 0 . 6 3 9
        


4. 3 . 4
       


5. 0 . 8 1 8
         


6. 0 . 6 1
         


7. 0 . 84615 3
             


8. 2 . 12 6 3
          


9. 0 . 35 0
          


10. 0 . 06 3 8 1
            
แบบสังเกตพฤติกรรมระหว่างเรียน
                                                               2 ครูผู้
                      กลุ่มสาระการเรียนรู้คณิตศาสตร์ ชั้นมัธยมศึกษาปีที่
                         บันทึก.................................
      วันที่......เดือน..................... พ.ศ. ........... ครั้งที่ ........ ปีการ
                               ศึกษา........................
                                                                          รายการประเมิน                                                                                 สรุปผล
                                                                                                                                                                        ผ่าน   ไม่




                                                                                                                                                ตั้งใจตอบคำาถาม
                                               เตรียมอุปกรณ์การเรียนครบ

                                                                          ร่วมกิจกรรมด้วยความสนใจ

                                                                                                    ทำางานเสร็จทันเวลา

                                                                                                                         ซักถามเมื่อไม่เข้าใจ
                                                                                                                                                                  รวม                ผ
ที่                                                                                                                                                                                  ่่
               ชื่อ   -   สกุล                                                                                                                                                       า
                                                                                                                                                                                     น




                                              4                           4                         4                    4                      4                 2
แผนการจัดการเรียนรู้

กลุ่มสาระการเรียนรู้คณิตศาสตร์                    ชั้นมัธยมศึกษาปีที่   2             ภาคเรียนที่     2
หน่วยการเรียนรู้ที่    6 เรื่อง   ความรู้เบื้องต้นเกี่ยวกับจำานวนจริง       เวลา   15     ชั่วโมง
แผนที่   64      เรื่อง จำานวนจริง                                                    เวลา    1       ชั่วโมง

มาตรฐานการเรียนรู้            สัมพันธ์กับมาตรฐานสาระ ค ………………………………………                                 .
สาระสำาคัญ

         จำานวนตรรกยะ หมายถึง จำานวนที่สามารถเขียนในรูปเศษส่วน
                                                                            a
                                                                            b
                                                                              เมื่อ   a   และ     b เป็น
จำานวนเต็ม และ   b≠ 0
         จำานวนอตรรกยะ คือ จำานวนที่ไม่สามารถเขียนได้ในรูปเศษส่วน ส่วน
                                                                                    a
                                                                                    b
                                                                                      เมื่อ   a    และ     b
เป็นจำานวนเต็ม และ     b≠ 0
      จำานวนจริงประกอบด้วยจำานวนตรรกยะ และอตรรกยะ

ผลการเรียนรู้ที่คาดหวัง
           1.1 ด้านความรู้
                  ยกตัวอย่างจำานวนตรรกยะ และจำานวนอตรรกยะได้
           1.2 ด้านทักษะ/กระบวนการ
              1) การให้เหตุผล
              2) การสื่อสาร การสื่อความหมาย                และการนำาเสนอ
              3) การเชื่อมโยง
           1.3 ด้านคุณลักษณะ
              1) ทำางานอย่างเป็นระบบ
              2) มีระเบียบวินัย
              3) มีความรอบคอบ
              4) มีความรับผิดชอบ
              5) มีวิจารณญาณ
              6) มีความเชื่อมั่นในตนเอง
              7) ช่วยเหลือซึ่งกันและกัน
สาระการเรียนรู้
       จำานวนจริง จำานวนตรรกยะ จำานวนอตรรกยะ


 กระบวนการจัดการเรียนรู้
         1. ครูชูแผ่นป้าย               4        แล้วถามนักเรียนดังนี้


         2. ครูชูแผ่นป้าย           4       แล้วให้นักเรียนเปรียบเทียบกับแผ่นป้าย         4       โดยถามว่า
                                                       (
“จำานวนทั้งสองเหมือนกันหรือแตกต่างกันอย่างไร” คำาตอบคือต่างกัน –            11     เป็นจำานวนเต็มลบและเป็น
จำานวนคี่ ส่วน   4    เป็นจำานวนเต็มบวกและเป็นจำานวนคู่ แต่ทั้งสองเป็นจำานวนเต็มเหมือนกัน         )
3. ครูถามนักเรียนว่า “จำานวนที่นักเรียนรู้จก มีเพียงจำานวนเต็มบวก คือ 1,2,3,… กับ
                                                   ั
จำานวนเต็มลบคือ –1, -2, -3, … เท่านั้นหรือ” ครูให้นักเรียนร่วมกันหาคำาตอบโดยอภิปรายจน
ได้คำาตอบว่ามีศูนย์ด้วย
         4.  ครูถามนักเรียนว่า “ครูตั้งคำาถามนำาว่า “เมื่อมีจำานวนเต็มก็น่าจะมีจำานวนไม่เต็มด้วยนักเรียน
คิดว่าจะมมีหรือไมม่ถามีจำานวนนั้นคืออะไร” ครูให้นักเรียนร่วมกันอภิปรายจนได้คำาตอบว่ามีทศนิยมและ
                    ้
เศษส่วนด้วย
        5. ครูถามนักเรียนว่าเศษส่วนกับทศนิยมเหมือนหรือแตกต่างกันอย่างไร และสองจำานวนนี้มี
                                                                                    1
ความสัมพันธ์กันอย่างไร” ครูให้นักเรียนอภิปราย ถ้ายังหาคำาตอบไม่ได้ ครูเขียน 0.5 กับ   แล้ว
                                                                                    2
ถามนักเรียนจำานวนทั้งสองเท่ากันหรือไม่ (เศษส่วนสามารถเขียนในรูปทศนิยมได้ หรือทศนิยมสามารถ
เขียนในรูปเศษส่วนได้เช่นกัน)
        6. ครูสรุปเกี่ยวกับจำานวน ซึ่งสรุปได้คือ
                                                 เมื่อ a และ b เป็นจำานวนเต็ม และ b ≠ 0
                                              a
                จำานวนที่เขียนในรูปเศษส่วน
                                              b
หรือเขียนเป็นทศนิยมซำ้า เรียกว่า จำานวนตรรกยะ

                  จำานวนทีไม่สามารถเขียนในรูปเศษส่วน
                          ่
                                                           a
                                                           b
                                                             เมื่อ    a   และ   b   เป็นจำานวนเต็ม และ

b≠0           หรือเขียนเป็นทศนิยมไม่ซำ้า เรียกว่า จำานวนอตรรกยะ
         7. ครูให้นักเรียนช่วยแจกใบความรู้เรื่อง แผนผังของจำานวนจริง
         8. ครูให้นักเรียนสรุปส่วนประกอบของจำานวนจริง จำานวนตรรกยะ และ
จำานวนอตรรกยะ ว่าประกอบด้วยจำานวนใดบ้าง
         9. ครูให้นักเรียนอาสาสมัครแจกแบบฝึกหัด ให้นกเรียนฝึกทักษะโดยพยายามทำาด้วย
                                                    ั
ตนเอง
         10.      ครูและนักเรียนร่วมกันเฉลยแบบฝึกหัด
         11.      ให้นักเรียนกลับไปทำาแบบฝึกหัดในหนังสือเพิ่มเติมเป็นการบ้าน




สื่อและแหล่งการเรียนรู้
              1. ใบความรู้
              2. แบบฝึกหัด
              3. หนังสือเรียนคณิตศาสตร์
กระบวนการวัดผลประเมินผล
      การวัดผล
                  1.      วิธีการวัดผล
                            1.1          สังเกตพฤติกรรมระหว่างเรียน
                            1.2          สังเกตจากการตอบคำาถามและร่วมกิจกรรม
                            1.3          ตรวจแบบฝึกหัด
                  2.       เครื่องมือวัดผล
                            2.1           แบบบันทึกการสังเกตพฤติกรรมระหว่างเรียน
                            2.2           แบบฝึกหัดคณิตศาสตร์
การประเมินผล
        1.    เกณฑ์ผ่านการประเมินแบบฝึกหัด ใบงาน หรือใบกิจกรรมได้คะแนนร้อยละ          50   ขึ้นไป
        2.     เกณฑ์ผ่านการประเมินพฤติกรรมระหว่างเรียน
             4 =     ดีมาก           3 =     ดี   2 =        พอใช้   1 =       ผ่าน   0 =
        ปรับปรุง


กิจกรรมเสนอแนะ
…………………………………………………………………
…………………………………………………………………
…………………………………………………………………
…………………………………………………………………
……………………………………………
ความคิดเห็นของผู้บริหาร
…………………………………………………………………
…………………………………………………………………
…………………………………………………………………
…………………………………………………………………
…………………………………………………………………
………………………………………………………

                                                  (ลงชื่อ)
…………………………….

(…………………………..)
                                                  ตำาแหน่ง …………………………………                   .
บันทึกผลหลังกระบวนการเรียนรู้
        ผลการเรียนรู้ ……………………………………………………………                              .
……………………………..
…………………………………………………………………
…………………………………………………………………
…………………………………………………………………
…………………
…………………………………………………………………
…………………………………………………………………
…………………………………………………………………
…………………
  ปัญหา / อุปสรรค ……………………………………...
…………………………………………………………………
…………………………………………………………………
…………………………………………………………………
…………………………………………………………………
………
  ข้อเสนอแนะ / แนวทางแก้ไข ……………………………………………………………...
…………………………………………………………………
…………………………………………………………………
…………………………………………………………………
…………………………………………………………………
………………………………………………
                             (ลงชื่อ) ………..............
…………….. ผู้สอน
                                      ( ……….....................
……………. )
                             ตำาแหน่ง……………............................
………
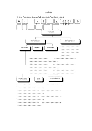
ใบความรู้
                                       เรื่อง แผนผังจำานวนจริง


                                             จำานวนจริง
                                               จำานวนจริง




                  จำานวนตรรกยะ                                        จำานวนอตรรกยะ
                    จำานวนตรรกยะ                                        จำานวนอตรรกยะ




       จำานวนเต็ม                           เศษส่วน และทศนิยมซำ้า
         จำานวนเต็ม                           เศษส่วน และทศนิยมซำ้า




จำานวนเต็มลบ                 ศูนย์                    จำานวนเต็มบวก
  จำานวนเต็มลบ                 ศูนย์                    จำานวนเต็มบวก
แบบฝึกหัด


คำาชี้แจง ให้นกเรียนนำาจำานวนต่อไปนี้ ลงในช่องว่างให้ถกต้อง 0 . 00 1
              ั                                       ู            

  1
  0
  7       -                 -          9                    π      0.5151                0
          1                2.                                      15111
          6                5                                         …
                                             จำานวนจริง
                                               จำานวนจริง




                   จำานวนตรรกยะ                                        จำานวนอตรรกยะ
                     จำานวนตรรกยะ                                        จำานวนอตรรกยะ
                                           ……………………
                                           ……………………
      จำานวนเต็ม    เศษส่วน   ทศนิยมซำ้า
        จำานวนเต็ม    เศษส่วน  ทศนิยมซำ้า  ……………………
                                           ……………………
                                           …………
                  ……………………              ………………………
                  ………………………………
                  ……………………           ………………………
                  ……………………………..
                  ……………………           ………………………
                  ……………………           ………………………

  จำานวนเต็มลบ               ศูนย์               จำานวนเต็มบวก
    จำานวนเต็มลบ               ศูนย์               จำานวนเต็มบวก


……………………… ……………………
……………………………
……………………… ……………………
……………………………
……………………… ……………………
……………………………
……………………… …………………..
…………………………
แบบสังเกตพฤติกรรมระหว่างเรียน
                                                               2 ครูผู้
                      กลุ่มสาระการเรียนรู้คณิตศาสตร์ ชั้นมัธยมศึกษาปีที่
                         บันทึก.................................
      วันที่......เดือน..................... พ.ศ. ........... ครั้งที่ ........ ปีการ
                               ศึกษา........................
                                                                          รายการประเมิน                                                                                 สรุปผล
                                                                                                                                                                        ผ่าน   ไม่




                                                                                                                                                ตั้งใจตอบคำาถาม
                                               เตรียมอุปกรณ์การเรียนครบ

                                                                          ร่วมกิจกรรมด้วยความสนใจ

                                                                                                    ทำางานเสร็จทันเวลา

                                                                                                                         ซักถามเมื่อไม่เข้าใจ
                                                                                                                                                                  รวม                ผ
ที่                                                                                                                                                                                  ่่
               ชื่อ   -   สกุล                                                                                                                                                       า
                                                                                                                                                                                     น




                                              4                           4                         4                    4                      4                 2
แผนการจัดการเรียนรู้

กลุ่มสาระการเรียนรู้คณิตศาสตร์                   ชั้นมัธยมศึกษาปีที่   2            ภาคเรียนที่    2
หน่วยการเรียนรู้ที่   6 เรื่อง   ความรู้เบื้องต้นเกี่ยวกับจำานวนจริง        เวลา   15    ชั่วโมง
แผนที่   65     เรื่อง จำานวนจริง                                                   เวลา    1      ชั่วโมง

มาตรฐานการเรียนรู้           สัมพันธ์กับมาตรฐานสาระ ค ………………………………………                               .
สาระสำาคัญ
        จำานวนเต็มสามารถเขียนให้อยูในรูปทศนิยมซำ้าและรูปเศษส่วนมีค่าเท่ากันได้
                                   ่
        ทศนิยมซำ้า สามารถเขียนให้อยู่ในรูปเศษส่วนได้
        เศษส่วน สามารถเขียนให้อยู่ในรูปทศนิยมซำ้าได้ แต่ เศษส่วนบางจำานวนไม่สามารถเขียนอยู่ใน
รูปจำานวนเต็มได้


ผลการเรียนรู้ที่คาดหวัง
           1.1 ด้านความรู้
                 บอกความเกี่ยวข้องระหว่างจำานวนเต็ม จำานวนตรรกยะ และจำานวนอตรรกยะได้
           1.2 ด้านทักษะ/กระบวนการ
              1) การให้เหตุผล
              2) การสื่อสาร การสื่อความหมาย               และการนำาเสนอ
              3) การเชื่อมโยง
           1.3 ด้านคุณลักษณะ
              1) ทำางานอย่างเป็นระบบ
              2) มีระเบียบวินัย
              3) มีความรอบคอบ
              4) มีความรับผิดชอบ
              5) มีวิจารณญาณ
              6) มีความเชื่อมั่นในตนเอง
              7) ช่วยเหลือซึ่งกันและกัน
สาระการเรียนรู้
       ความสัมพันธ์ระหว่างจำานวนเต็ม จำานวนตรรกยะ และจำานวนอตรรกยะ


กระบวนการจัดการเรียนรู้
                                                      6
       1. ครูเขียนจำานวน 2 , 2 . 0 , 3
                                                            ให้นกเรียนช่วยกันวิเคราะห์ว่าจำานวนเหล่านี้มี
                                                                ั

ความสัมพันธ์กันอย่างไร ( จำานวนทั้งสามมีค่าเท่ากัน)


         2. ครูและนักเรียนร่วมกันสรุปความสัมพันธ์ของจำานวนให้ได้ดังนี้
จำานวนเต็มสามารถเขียนให้อยูในรูปทศนิยมซำ้าและรูปเศษส่วนมีค่าเท่ากันได้
                                              ่
                   ทศนิยมซำ้า สามารถเขียนให้อยู่ในรูปเศษส่วนได้
                   เศษส่วน สามารถเขียนให้อยู่ในรูปทศนิยมซำ้าได้
              แต่ เศษส่วนบางจำานวนไม่สามารถเขียนอยู่ในรูปจำานวนเต็มได้
         3. ครูให้นักเรียนจับคู่และชี้แจงว่าจะให้นักเรียนเล่นเกม ให้นักเรียนแต่ละคู่ส่งตัวแทนออกมา
รับบัตรจำานวนจริงจากครูคู่ละ 1 แผ่น
         4. เมื่อนักเรียนทุกคู่ได้บัตรจำานวนจริงแล้ว ครูบอกกติกาว่าจะให้นักเรียนแต่ละคู่แข่งกันหา
จำานวนที่เท่ากันในบัตรนั้นให้ได้มากที่สุดและเร็วที่สุดภายในเวลา 2 นาที (ซึ่งอาจอยูในรูปในรูป
                                                                                     ่
จำานวนเต็มบวก จำานวนเต็มลบ ทศนิยมซำ้า เศษส่วน จำานวนศูนย์ หรือจำานวนอตรรกยะก็ได้
         5. เมื่อนักเรียนทุกคู่เข้าใจกติกาดีแล้ว ครูเริ่มจับเวลา ขณะที่นักเรียนกำาลังช่วยกันคิด
ครูคอยสังเกตพฤติกรรมของนักเรียนไปด้วย จากนั้นเมื่อหมดเวลาครูให้นักเรียนแต่ละคูออกมา    ่            นำา
เสนอผลการคิดคำานวณของตนหน้าห้องเรียน โดยเพื่อนคนอื่น ๆ ช่วยกันตรวจคำาตอบไปด้วย
         6. ครูเปิดโอกาสให้นักเรียนซักถามข้อสงสัย และอธิบายจนนักเรียนเข้าใจมากขึ้น
         7. ครูให้นักเรียนสรุปบทเรียนเรื่องจำานวนจริง โดยศึกษาจากหนังสือเรียนคณิตศาสตร์อีกครั้ง
         8. ครูให้นักเรียนอาสาสมัครแจกแบบฝึกหัด ให้นกเรียนฝึกทักษะ
                                                       ั
         9. ครูและนักเรียนร่วมกันเฉลยแบบฝึกหัด
         10. ให้นักเรียนกลับไปทำาแบบฝึกหัดในหนังสือเพิ่มเติมเป็นการบ้าน
สื่อและแหล่งการเรียนรู้
              1. บัตรจำานวน
              2. แบบฝึกหัด
              3. หนังสือเรียนคณิตศาสตร์
              4. ใบงาน


กระบวนการวัดผลประเมินผล
      การวัดผล
                    1.    วิธีการวัดผล
                            1.1          สังเกตพฤติกรรมระหว่างเรียน
                            1.2          สังเกตจากการตอบคำาถามและร่วมกิจกรรม
                            1.3          ตรวจแบบฝึกหัด
                    2.     เครื่องมือวัดผล
                            2.1           แบบบันทึกการสังเกตพฤติกรรมระหว่างเรียน
                            2.2           แบบฝึกหัดคณิตศาสตร์
         การประเมินผล
         1.    เกณฑ์ผ่านการประเมินแบบฝึกหัด ใบงาน หรือใบกิจกรรมได้คะแนนร้อยละ              50     ขึ้นไป
         2.     เกณฑ์ผ่านการประเมินพฤติกรรมระหว่างเรียน
              4 =         ดีมาก              3 =      ดี   2 =   พอใช้   1 =       ผ่าน    0 =
         ปรับปรุง


กิจกรรมเสนอแนะ
…………………………………………………………………
…………………………………………………………………
…………………………………………………………………
…………………………………………………………………
…………………………………………………………………
…………………………………………………………………
…………………………………………………………………
………………………………………………………………
ความคิดเห็นของผู้บริหาร
…………………………………………………………………
…………………………………………………………………
…………………………………………………………………
………
…………………………………………………………………
…………………………………………………………………
…………………………………………………………………
…………………………………………………………………
……………………………

                                (ลงชื่อ)
…………………………….

(…………………………..)
                                                     .
                                ตำาแหน่ง …………………………………
บันทึกผลหลังกระบวนการเรียนรู้
        ผลการเรียนรู้ …………………………………………………………….
……………………………..
…………………………………………………………………
…………………………………………………………………
…………………………………………………………………
…………………
…………………………………………………………….
……………………………..
…………………………………………………………………
…………………………………………………………………
…………………………………………………………………
…………………
…………………………………………………………….
……………………………..
…………………………………………………………………
…………………………………………………………………
…………………………………………………………………
…………………
  ปัญหา / อุปสรรค ……………………………………...
…………………………………………………………………
…………………………………………………………………
…………………………………………………………………
………………………………………………………
  ข้อเสนอแนะ / แนวทางแก้ไข ……………………………………………………………...
…………………………………………………………………
…………………………………………………………………
…………………………………………………………………
…………

                       (ลงชื่อ) ………..............
……………..     ผู้สอน
                            ( ……….....................
……………. )
                       ตำาแหน่ง…………… ............................
………
ตัวอย่างบัตรจำานวน


     6                           1               4
     3                          7              29
            2.0




           11               16
 7         45                2                  
                                              0.82




                1
       
3 . 21 0        3                        0 . 121121112 ...
แบบฝึกหัด


คำาชี้แจง ให้นกเรียนเติมคำาตอบลงในช่องว่างในแผนผังจำานวนจริงทีกำาหนดให้
              ั                                               ่




                  ……………
                  ……………
                   ………..
                   ………..
           ……………
           ……………       ……………
                         ……………
            ………..
            ………..        ………..
                          ………..
………
………                    ………
                       ………                           ………
                                                     ………
………
………                    ………
                       ………                           ………
                                                     ………
……..
……..                   ……..
                       ……..                          ……..
                                                     ……..

………
………                  ……
                     ……                  …………
                                         …………
………
………                  ……
                     ……                  …………
                                         …………
……..
……..                 ……
                     ……                    ..
                                            ..
                     ……
                     ……
                      ..
                       ..
แบบสังเกตพฤติกรรมระหว่างเรียน
                                                               2 ครูผู้
                      กลุ่มสาระการเรียนรู้คณิตศาสตร์ ชั้นมัธยมศึกษาปีที่
                         บันทึก.................................
      วันที่......เดือน..................... พ.ศ. ........... ครั้งที่ ........ ปีการ
                               ศึกษา........................
                                                                          รายการประเมิน                                                                                 สรุปผล
                                                                                                                                                                        ผ่าน   ไม่




                                                                                                                                                ตั้งใจตอบคำาถาม
                                               เตรียมอุปกรณ์การเรียนครบ

                                                                          ร่วมกิจกรรมด้วยความสนใจ

                                                                                                    ทำางานเสร็จทันเวลา

                                                                                                                         ซักถามเมื่อไม่เข้าใจ
                                                                                                                                                                  รวม                ผ
ที่                                                                                                                                                                                  ่่
               ชื่อ   -   สกุล                                                                                                                                                       า
                                                                                                                                                                                     น




                                              4                           4                         4                    4                      4                 2
แผนการจัดการเรียนรู้

กลุ่มสาระการเรียนรู้คณิตศาสตร์                   ชั้นมัธยมศึกษาปีที่   2           ภาคเรียนที่   2
หน่วยการเรียนรู้ที่   6 เรื่อง   ความรู้เบื้องต้นเกี่ยวกับจำานวนจริง       เวลา   15   ชั่วโมง
แผนที่   66     เรื่อง จำานวนจริง                                                  เวลา   1      ชั่วโมง

มาตรฐานการเรียนรู้           สัมพันธ์กับมาตรฐานสาระ ค ………………………………………                             .
สาระสำาคัญ
        จำานวนเต็มสามารถเขียนให้อยูในรูปทศนิยมซำ้าและรูปเศษส่วนมีค่าเท่ากันได้
                                   ่
        ทศนิยมซำ้า สามารถเขียนให้อยู่ในรูปเศษส่วนได้
        เศษส่วน สามารถเขียนให้อยู่ในรูปทศนิยมซำ้าได้ แต่ เศษส่วนบางจำานวนไม่สามารถเขียนอยู่ใน
รูปจำานวนเต็มได้


ผลการเรียนรู้ที่คาดหวัง
           1.1 ด้านความรู้
                 บอกความเกี่ยวข้องระหว่างจำานวนเต็ม จำานวนตรรกยะ และจำานวนอตรรกยะได้
           1.2 ด้านทักษะ/กระบวนการ
              1) การให้เหตุผล
              2) การสื่อสาร การสื่อความหมาย               และการนำาเสนอ
              3) การเชื่อมโยง
           1.3 ด้านคุณลักษณะ
              1) ทำางานอย่างเป็นระบบ
              2) มีระเบียบวินัย
              3) มีความรอบคอบ
              4) มีความรับผิดชอบ
              5) มีวิจารณญาณ
              6) มีความเชื่อมั่นในตนเอง
              7) ช่วยเหลือซึ่งกันและกัน
สาระการเรียนรู้
       ความสัมพันธ์ระหว่างจำานวนเต็ม จำานวนตรรกยะ และจำานวนอตรรกยะ


กระบวนการจัดการเรียนรู้
                                                      6
       1. ครูเขียนจำานวน 2 , 2 . 0 , 3 ให้นกเรียนช่วยกันวิเคราะห์ว่าจำานวนเหล่านี้มี
                                      
                                                     ั

ความสัมพันธ์กันอย่างไร ( จำานวนทั้งสามมีค่าเท่ากัน)
       2. ครูและนักเรียนร่วมกันสรุปความสัมพันธ์ของจำานวนให้ได้ดังนี้
                   จำานวนเต็มสามารถเขียนให้อยูในรูปทศนิยมซำ้าและรูปเศษส่วนมีค่าเท่ากันได้
                                              ่
                   ทศนิยมซำ้า สามารถเขียนให้อยู่ในรูปเศษส่วนได้
                   เศษส่วน สามารถเขียนให้อยู่ในรูปทศนิยมซำ้าได้
              แต่ เศษส่วนบางจำานวนไม่สามารถเขียนอยู่ในรูปจำานวนเต็มได้
         3. ครูแจกบัตรตัวเลขให้นักเรียน
4. ครูให้นักเรียนออกมาหน้าห้องเรียนทีละคู่   แล้วให้ชูบัตรจำานวนจริงของคู่ตน พร้อมบอกว่า
เป็นจำานวนเต็มบวก จำานวนเต็มลบ ทศนิยมซำ้า เศษส่วน จำานวนศูนย์ หรือจำานวนอตรรกยะ จากนั้นบอก
จำานวนที่เท่ากันกับจำานวนในบัตรว่าเป็นจำานวนอะไร ขณะที่เพื่อนนักเรียนออกมาหน้าชั้น นักเรียนคน
อื่น ๆ ช่วยกันตรวจคำาตอบว่าถูกต้องหรือไม่ ถ้าผิดก็ช่วยกันแก้ไขให้ถูกต้อง
         5. ครูให้นักเรียนทบทวน เรื่อง จำานวนจริงจากหนังสือเรียนอีกครั้ง
         6. ครูให้นักเรียนทำาแบบฝึกหัด
         7. ครูให้นักเรียนกลับไปทำาแบบฝึกหัดในหนังสือเรียนเป็นการบ้าน
สื่อและแหล่งการเรียนรู้
              1. บัตรจำานวน
              2. แบบฝึกหัด
              3. หนังสือเรียนคณิตศาสตร์
กระบวนการวัดผลประเมินผล
      การวัดผล
                    1.    วิธีการวัดผล
                            1.1          สังเกตพฤติกรรมระหว่างเรียน
                            1.2          สังเกตจากการตอบคำาถามและร่วมกิจกรรม
                            1.3          ตรวจแบบฝึกหัด
                    2.     เครื่องมือวัดผล
                            2.1           แบบบันทึกการสังเกตพฤติกรรมระหว่างเรียน
                            2.2           แบบฝึกหัดคณิตศาสตร์
         การประเมินผล
         1.    เกณฑ์ผ่านการประเมินแบบฝึกหัด ใบงาน หรือใบกิจกรรมได้คะแนนร้อยละ         50   ขึ้นไป
         2.     เกณฑ์ผ่านการประเมินพฤติกรรมระหว่างเรียน
              4 =         ดีมาก              3 =      ดี   2 =   พอใช้   1 =   ผ่าน   0 =
         ปรับปรุง


กิจกรรมเสนอแนะ
…………………………………………………………………
…………………………………………………………………
…………………………………………………………………
…………………………………………………………………
……………………………………………
ความคิดเห็นของผู้บริหาร
…………………………………………………………………
…………………………………………………………………
…………………………………………………………………
…………………………………………………………………
……………………………………………
…………………………………………………………….
……………………………..
…………………………………………………………………
…………………………………………………………………
…………………………………………………………………
…………………
…………………………………………………………….
……………………………..
…………………………………………………………………
…………………………………………………………………
…………………………………………………………………
…………………
…………………………………………………………………
…………

                                (ลงชื่อ)
…………………………….

(…………………………..)
                                                     .
                                ตำาแหน่ง …………………………………




บันทึกผลหลังกระบวนการเรียนรู้
        ผลการเรียนรู้ …………………………………………………………….
……………………………..
…………………………………………………………………
…………………………………………………………………
…………………………………………………………………
…………………
…………………………………………………………….
……………………………..
…………………………………………………………………
…………………………………………………………………
…………………………………………………………………
…………………
…………………………………………………………….
……………………………..
…………………………………………………………………
…………………………………………………………………
…………………………………………………………………
…………………
  ปัญหา / อุปสรรค ……………………………………...
…………………………………………………………………
…………………………………………………………………
…………………………………………………………………
…………………………………………………………………
…………………………………………………………………
…………………………
  ข้อเสนอแนะ / แนวทางแก้ไข ……………………………………………………………...
…………………………………………………………………
…………………………………………………………………
…………………………………………………………………
…………………………………………………………………
………………………………………………
                             (ลงชื่อ) ………..............
…………….. ผู้สอน
                                      ( ……….....................
……………. )
                             ตำาแหน่ง……………............................
………
ตัวอย่างบัตรจำานวน


     6                           1               4
     3                          7              29
            2.0




           11               16
 7         45                2                  
                                              0.82




                1
       
3 . 21 0        3                        0 . 121121112 ...
แบบฝึกหัด


คำาชี้แจง ให้นกเรียนยกตัวอย่างจำานวนที่กำาหนดให้ตอไปนี้มา
              ั                                  ่          5   จำานวน


  1. เศษส่วน ………………………………………………………………………………
…………………………………………………………………
…………………………………………………………………
…………………………………………………………………
………
  2. จำานวนเต็มบวก…………………………………………………………………………
…………………………………………………………………
…………………………………………………………………
…………………………………………………………………
………
  3. ทศนิยมซำ้า……………………………………………………………………………
…………………………………………………………………
…………………………………………………………………
…………………………………………………………………
………
  4. เศษเกิน…………………………………………………………………………………
…………………………………………………………………
…………………………………………………………………
…………………………………………………………………
………
  5. จำานวนคละ……………………………………………………………………………
…………………………………………………………………
…………………………………………………………………
…………………………………………………………………
………
  6. จำานวนอตรรกยะ………………………………………………………………………
…………………………………………………………………
…………………………………………………………………
…………………………………………………………………
………
  7. จำานวนตรรกยะ…………………………………………………………………………
…………………………………………………………………
…………………………………………………………………
…………………………………………………………………
………
  8. จำานวนจริง……………………………………………………………………………
…………………………………………………………………
…………………………………………………………………
…………………………………………………………………
………
  9. จำานวนเต็ม……………………………………………………………………………
…………………………………………………………………
…………………………………………………………………
…………………………………………………………………
………
แบบสังเกตพฤติกรรมระหว่างเรียน
                                                               2 ครูผู้
                      กลุ่มสาระการเรียนรู้คณิตศาสตร์ ชั้นมัธยมศึกษาปีที่
                         บันทึก.................................
      วันที่......เดือน..................... พ.ศ. ........... ครั้งที่ ........ ปีการ
                               ศึกษา........................
                                                                          รายการประเมิน                                                                                 สรุปผล
                                                                                                                                                                        ผ่าน   ไม่




                                                                                                                                                ตั้งใจตอบคำาถาม
                                               เตรียมอุปกรณ์การเรียนครบ

                                                                          ร่วมกิจกรรมด้วยความสนใจ

                                                                                                    ทำางานเสร็จทันเวลา

                                                                                                                         ซักถามเมื่อไม่เข้าใจ
                                                                                                                                                                  รวม                ผ
ที่                                                                                                                                                                                  ่่
               ชื่อ   -   สกุล                                                                                                                                                       า
                                                                                                                                                                                     น




                                              4                           4                         4                    4                      4                 2
แผนการจัดการเรียนรู้

กลุ่มสาระการเรียนรู้คณิตศาสตร์                        ชั้นมัธยมศึกษาปีที่   2               ภาคเรียนที่   2
หน่วยการเรียนรู้ที่    6 เรื่อง   ความรู้เบื้องต้นเกี่ยวกับจำานวนจริง               เวลา   15   ชั่วโมง
แผนที่   67        เรื่อง รากที่สอง                                                         เวลา   1      ชั่วโมง

มาตรฐานการเรียนรู้            สัมพันธ์กับมาตรฐานสาระ ค ………………………………………                                     .
สาระสำาคัญ
         ให้   a   เป็นจำานวนเต็มบวกใด ๆ หรือ ศูนย์ รากที่สองของ            a       คือ จำานวนจริงที่ยกกำาลังสอง
แล้วมีค่าเท่ากับa (รากที่สอง สามารถเขียนแทนด้วยสัญลักษณ์                        )
         รากที่สองของ a    เขียนแทนด้วย a หรือ - a
                      ใช้สัญลักษณ์        a       แทนรากที่สองที่เป็นบวก ของ a
                      ใช้สัญลักษณ์    -       a      แทนรากที่สองที่เป็นลบ ของ a

ผลการเรียนรู้ที่คาดหวัง
           1.1         ด้านความรู้
                      1)
                   หารากที่สองของจำานวนจริงทีกำาหนดให้ โดยการแยกตัวประกอบ การ
                                              ่
ประมาณการเปิดตาราง การตั้งหาร หรือการใช้เครื่องคำานวณและนำาไปใช้แก้ปัญหาได้
                      2)   อธิบายผลที่เกิดขึ้นจากการหารากที่สองของจำานวนเต็มและจำานวนตรรกยะได้
                      3)   บอกความสัมพันธ์ของการยกกำาลังและการหารากที่สองของจำานวนเต็มและ
จำานวนตรรกยะได้
               1.2 ด้านทักษะ/กระบวนการ
                 1) การแก้ปัญหา
                 2) การให้เหตุผล
                 3) การสื่อสาร การสื่อความหมาย                  และการนำาเสนอ
                 4) การเชื่อมโยง
               1.3 ด้านคุณลักษณะ
                 1) ทำางานอย่างเป็นระบบ
                 2) มีระเบียบวินัย
                 3) มีความรอบคอบ
                 4) มีระเบียบวินัย
                 5) มีความเชื่อมั่นในตนเอง
                 6) ช่วยเหลือซึ่งกันและกัน
สาระการเรียนรู้
       รากที่สอง และการหารากที่สองของจำานวนจริง


กระบวนการจัดการเรียนรู้
         1. ครูเขียนจำานวนบนกระดานดำาเรียงลงมาเป็นสดมภ์ดังนี้
                         49
                         121
                         196
225
                          900
          2.  ครูให้นักเรียนคิดหาจำานวนที่เหมือนกัน  2
                                                    จำานวนมาคูณกันให้ได้เท่ากับจำานวนที่ครูเขียน
ไว้บนกระดานดำา นักเรียนคนใดคิดจำานวนใดได้แล้ว ให้นกเรียนคนนั้นออกมาเขียนคำาตอบ ซึ่งคำาตอบ
                                                      ั
อาจเป็นดังนี้
                          49    = 7 ×7
                          121   = 11 × 11
                          196   = 14 × 14
                          225   = 15 × 15
                          900   = 30 × 30
    3. ครูให้นักเรียนสังเกต 196 = 14 × 14 แล้วครูเขียน 196 =
2× 2 × 7 × 7 เพิ่มเติม บนกระดานดำา ครูถามว่า “2× 2 × 7 × 7 มีคาเท่ากับ               ่

196 หรือไม่” จากนั้นครูให้นักเรียนลองใช้วิธการเดียวกันนี้กับตัวเลขอื่น ๆ ซึ่งคำาตอบก็คอ
                                           ี                                           ื
                     225 =            15 × 15 = 3 × 3 × 5 × 5
                     900 =            30 × 30 = 5 × 5 × 6 × 6 = 5×
             5×3×3×2×2
    4. ครูถามนักเรียนว่าวิธการข้างต้นเรียกว่าอะไร (คำาตอบคือการแยกตัวประกอบ)
                             ี
    5. ครูติดแผ่นป้ายบทนิยามรากที่สองซึ่งครูเตรียมมาไว้บนกระดานดำา ดังนี้
       บทนิยาม ให้   a   เป็นจำานวนเต็มบวกใด ๆ หรือ ศูนย์ รากที่สองของ   a   คือ จำานวนจริง
                            ที่ยกกำาลังสองแล้วมีค่าเท่ากับ   a
         6. ครูให้นักเรียนร่วมกันศึกษาบทนิยาม แล้วครูขีดเส้นใต้ขอความในบทนิยาม “จำานวนจริงที่
                                                                  ้
ยกกำาลังสองแล้วได้ a พร้อมยกตัวอย่างดังนี้     7 × 7 = 7 2 = 49
         7. ครูถามนักเรียนว่านอกจาก 7 × 7             ได้ 49 แล้วจำานวนใดอีกหรือไม่ที่มีคาเท่า ่

กัน แล้วคูณกันได้ 49 ครูให้นักเรียนร่วมกันอภิปรายจนได้ข้อสรุปว่า (-7) × (-7)           =
( − ) = 49
    7 2



         8. ครูอธิบายเพิ่มเติมดังนี้
                 เรียก 7 ว่ารากที่สองที่เป็นบวกของ 49 เขียนแทนด้วย 49
                 เรียก - 7 ว่ารากที่สองที่เป็นลบของ 49 เขียนแทนด้วย -             49

                    นั่นคือ   49 = 7      และ -    49 = - 7

         9. ครูเขียน ( −7 ) บนกระดานดำาแล้วให้นักเรียนร่วมกันอภิปรายเพื่อหาผลลัพธ์ (จากการ
                              2



อภิปรายนักเรียนอาจมมีแนวคิดแบ่งออกเป็นสองกลุ่ม คือ กลุ่มที่คิดว่าได้คำาตอบเป็น – 7 กับกลุ่มทีคิดว่า
                                                                                             ่
ได้คำาตอบเป็น 7) ครูให้นักเรียนส่งตัวแทนกลุ่มออกมาให้เหตุผลประกอบโดยครูคอยแนะนำาในส่วนที่
บกพร่องและเปิดโอกาสให้นักเรียนทั้งห้องร่วมกันหาข้อสรุปให้ได้ดังนี้
                      (− )2
                        7         =    49      = 7
                 ซึ่งจำานวนนี้เป็นการแสดงรากที่สองที่เป็นบวกของ      (− ) 2 หรือ
                                                                       7           49   นั่นเอง
10.        ครูให้นักเรียนทำาความเข้าใจเกี่ยวกับสัญลักษณ์และความหมายของรากที่สองของ
a ให้ถกต้อง
        ู
          11. ครูเปิดโอกาสให้นักเรียนซักถามข้อสงสัย และยกตัวอย่างเพิ่มเติม เช่น 84 , 36
  (− ) ,
     11   2
                  (− ) ,
                     11     2
                                − 49

          12. จากข้อ 11 จะเห็นว่า − 49 มีจำานวนใดที่บ้างทีคูณกันแล้วได้ - 49 บ้าง
                                                                  ่
(นักเรียนที่หาได้ครูควรแนะนำาว่าไม่ถูกต้อง )
          13. ครูและนักเรียนร่วมกันสรุปว่าไม่มีจำานวนจริงใดยกกำาลังสองแล้วจะได้ผลลัพธ์เป็น
จำานวนลบ นั่นคือจะหารากที่สองของจำานวนลบไม่ได้ ดังนั้น           − 49 ไม่ใช่จำานวนจริง

         14.        ครูนำาเสนอวิธีการหารากที่สอง โดยการแยกตัวประกอบ ดังนี้
                    1. แยกตัวประกอบของจำานวนที่โจทย์กำาหนด
                    2. จับคูตัวประกอบที่เหมือนกัน
                            ่
                    3. การหารากที่สอง เราจะดึงตัวประกอบที่เหมือนกันในแต่ละคูออกมาหน้า
                                                                            ่
เครื่องหมายรากที่สองเพียงตัวเดียว สำาหรับตัวประกอบที่ไม่มีคให้เขียนในรูปรากที่สองเหมือนเดิม
                                                           ู่
         15.        ครูให้นักเรียนทำาใบงานเรื่องการหารากที่สองโดยทำางานเป็นคู่ เป็นเวลา   10   นาที


สื่อและแหล่งการเรียนรู้
              1. ใบงาน
              2. แบบฝึกหัด
              3. หนังสือเรียนคณิตศาสตร์
กระบวนการวัดผลประเมินผล
      การวัดผล
                    1.    วิธีการวัดผล
                            1.1          สังเกตพฤติกรรมระหว่างเรียน
                            1.2          สังเกตจากการตอบคำาถามและร่วมกิจกรรม
                            1.3          ตรวจแบบฝึกหัด
                    2.     เครื่องมือวัดผล
                            2.1           แบบบันทึกการสังเกตพฤติกรรมระหว่างเรียน
                            2.2           แบบฝึกหัดคณิตศาสตร์
         การประเมินผล
         1.    เกณฑ์ผ่านการประเมินแบบฝึกหัด ใบงาน หรือใบกิจกรรมได้คะแนนร้อยละ             50   ขึ้นไป
         2.     เกณฑ์ผ่านการประเมินพฤติกรรมระหว่างเรียน
              4 =         ดีมาก              3 =      ดี   2 =    พอใช้   1 =     ผ่าน    0 =
         ปรับปรุง


กิจกรรมเสนอแนะ
…………………………………………………………………
…………………………………………………………………
…………………………………………………………………
…………………………………………………………………
……………………………………………
ความคิดเห็นของผู้บริหาร
…………………………………………………………………
…………………………………………………………………
…………………………………………………………………
…………………………………………………………………
……………………………………………
…………………………………………………………….
……………………………..
…………………………………………………………………
…………………………………………………………………
…………………………………………………………………
…………………
…………………………………………………………………
…………

                                (ลงชื่อ)
…………………………….

(…………………………..)
                                                     .
                                ตำาแหน่ง …………………………………
บันทึกผลหลังกระบวนการเรียนรู้
        ผลการเรียนรู้ …………………………………………………………….
……………………………..
…………………………………………………………………
…………………………………………………………………
…………………………………………………………………
…………………
…………………………………………………………….
……………………………..
…………………………………………………………………
…………………………………………………………………
…………………………………………………………………
…………………
/ อุปสรรค ……………………………………...
      ปัญหา
…………………………………………………………………
…………………………………………………………………
…………………………………………………………………
…………………………………………………………………
…………………………………………………………………
…………………………
  ข้อเสนอแนะ / แนวทางแก้ไข ……………………………………………………………...
…………………………………………………………………
…………………………………………………………………
…………………………………………………………………
…………………………………………………………………
………………………………………………
                             (ลงชื่อ) ………..............
…………….. ผู้สอน
                                      ( ……….....................
……………. )
                             ตำาแหน่ง……………............................
………
ใบงานที่    1
คำาชี้แจง จงหารากที่สองของจำานวนต่อไปนี้
   1. 7
        วิธีทำา รากที่สองของ   7   คือ จำานวนจริงที่ยกกำาลังสองแล้วมีค่าเท่ากับ   7
                รากที่สองที่เป็นบวกของ    7      คือ       7

                รากที่สองที่เป็นลบของ     7      คือ   -       7

        นั่นคือ รากที่สองของ   7    คือ    7   , -         7

   2. 13
        วิธีทำา รากที่สองของ   13     คือ ………………………………………………………                       ..
                รากที่สองที่เป็นบวกของ    13      คือ ……………………
                รากที่สองที่เป็นลบของ     13       คือ …………………           .
        นั่นคือ ……………………………………………                              ..
คำาชี้แจง จงหาว่าจำานวนที่กำาหนดให้ต่อไปนี้เป็นรากที่สองของจำานวนใด
                                                   เนื่องจาก ……………………………………
   3. 6                                            ดังนั้น ………………………………………
เนื่องจาก  62   =         6×6                                  10.8  -
                =         36                               เนื่องจาก ……………………………………..
ดังนั้น 6    เป็นรากที่สองของ 36                           ดังนั้น ………………………………………..
     4. – 23                                                  11.      43

เนื่องจาก (− ) =
            23  2
                           (- 23) × (-                     เนื่องจาก ……………………………………
                                                           ดังนั้น ………………………………………
23)                                                            12.   -   49
                    = …………..                               เนื่องจาก ……………………………………..
                     เป็นรากที่สองของ 529
               2
ดังนั้น (− )
           23
                                                           ดังนั้น ………………………………………..
     5. 15
เนื่องจาก         ( 15 ) 2
                                   =
         15
ดังนั้น …………. เป็นรากที่สองของ 15
     6. - 2
เนื่องจาก         (− 2 ) 2
                                   =    2
ดังนั้น - 2      เป็นรากที่สองของ ………….
     7. 11
เนื่องจาก ………………………………….
ดังนั้น 11 เป็นรากที่สองของ …………….
     8. – 4
เนื่องจาก …………………………………….
ดังนั้น ……………………………………….
     9. 17
ใบงานที่ 2
                       เรื่อง การหารากที่สองโดยวิธการแยกตัวประกอบ
                                                  ี
จงหารากที่สองของจำานวนต่อไปนี้
1. จงหารากที่สองของ 400
   วิธีทำา           400              = 2×2×2×2×5×5
     2 400                    = 22 × 22 × 52
       2 200                  = ( 2 ×2 ×5)          2



       2 100                  =       20 2

     2     50       และ 400 =
                                                        2
                                           (− )
                                             20

     5 25           ดังนั้น รากที่สองของ 400 คือ 20 และ – 20
     5        5
           1

2.         1089
      จงหารากที่สองของ
  วิธีทำา  1089             =
  ……………………………………..
   11
 1089               = ……………………………………..
                    = ……………………………………
                    = ……………………………………
          และ ………………. =            ……………………….
          ดังนั้น รากที่สองของ 1089 คือ ………….และ …………………….


3.           1764
      จงหารากที่สองของ
     วิธีทำา  1764             =
     ……………………………………..
                       = ……………………………………..
                       = ……………………………………
                       = ……………………………………
             และ ………………. =            ……………………….
             ดังนั้น รากที่สองของ 1089 คือ ………….และ …………………….




                              แบบสังเกตพฤติกรรมระหว่างเรียน
                                                               2
                  กลุ่มสาระการเรียนรู้คณิตศาสตร์ ชั้นมัธยมศึกษาปีที่   ครูผู้
                         บันทึก.................................
วันที่   ......เดือน..................... พ.ศ. ...........ครั้งที่ ........ปีการ
                                   ศึกษา........................
                                                                         รายการประเมิน                                                                                 สรุปผล
                                                                                                                                                                       ผ่าน   ไม่




                                                                                                                                               ตั้งใจตอบคำาถาม
                                              เตรียมอุปกรณ์การเรียนครบ

                                                                         ร่วมกิจกรรมด้วยความสนใจ

                                                                                                   ทำางานเสร็จทันเวลา

                                                                                                                        ซักถามเมื่อไม่เข้าใจ
                                                                                                                                                                 รวม                ผ
ที่                                                                                                                                                                                 ่่
                     ชื่อ   -   สกุล                                                                                                                                                า
                                                                                                                                                                                    น




                                              4                          4                         4                    4                      4                 2




                                         แผนการจัดการเรียนรู้

 กลุ่มสาระการเรียนรู้คณิตศาสตร์             ชั้นมัธยมศึกษาปีที่                                                   2                                              ภาคเรียนที่   2
หน่วยการเรียนรู้ที่    6 เรื่อง   ความรู้เบื้องต้นเกี่ยวกับจำานวนจริง              เวลา   15   ชั่วโมง
แผนที่   68        เรื่อง รากที่สอง                                                        เวลา   1      ชั่วโมง

มาตรฐานการเรียนรู้            สัมพันธ์กับมาตรฐานสาระ ค ………………………………………                                    .
สาระสำาคัญ
         ให้   a   เป็นจำานวนเต็มบวกใด ๆ หรือ ศูนย์ รากที่สองของ         a         คือ จำานวนจริงที่ยกกำาลังสอง
แล้วมีค่าเท่ากับa (รากที่สอง สามารถเขียนแทนด้วยสัญลักษณ์                       )
         รากที่สองของ a    เขียนแทนด้วย a หรือ - a
                      ใช้สัญลักษณ์        a       แทนรากที่สองที่เป็นบวก ของ a
                      ใช้สัญลักษณ์    -       a      แทนรากที่สองที่เป็นลบ ของ a

ผลการเรียนรู้ที่คาดหวัง
           1.1         ด้านความรู้
                      1)
                   หารากที่สองของจำานวนจริงทีกำาหนดให้ โดยการแยกตัวประกอบ การ
                                              ่
ประมาณการเปิดตาราง การตั้งหาร หรือการใช้เครื่องคำานวณและนำาไปใช้แก้ปัญหาได้
                      2)   อธิบายผลที่เกิดขึ้นจากการหารากที่สองของจำานวนเต็มและจำานวนตรรกยะได้
                      3)   บอกความสัมพันธ์ของการยกกำาลังและการหารากที่สองของจำานวนเต็มและ
จำานวนตรรกยะได้
               1.2 ด้านทักษะ/กระบวนการ
                 5) การแก้ปัญหา
                 6) การให้เหตุผล
                 7) การสื่อสาร การสื่อความหมาย                 และการนำาเสนอ
                 8) การเชื่อมโยง
               1.3 ด้านคุณลักษณะ
                 7) ทำางานอย่างเป็นระบบ
                 8) มีระเบียบวินัย
                 9) มีความรอบคอบ
                 10) มีระเบียบวินัย
                 11) มีความเชื่อมั่นในตนเอง
                 12) ช่วยเหลือซึ่งกันและกัน
สาระการเรียนรู้
       รากที่สอง และการหารากที่สองของจำานวนจริง


กระบวนการจัดการเรียนรู้
     1. ครูเขียนจำานวนต่อไปนี้บนกระดานดำา 9, 0.09, 99
     2. ครูให้นักเรียนช่วยกันหารากที่สองที่เป็นบวกและลบของจำานวนเหล่านี้ โดยให้เวลา 5                         นาที
เมื่อหมดเวลานักเรียนคนใดหาค่าได้แล้ว ให้ออกมาเขียนคำาตอบบนกระดานดำา
     3. ครูและนักเรียนร่วมกันหาคำาตอบของ รากที่สองของ 16 ว่าเราสามารถแยกตัวประกอบของ
16 เป็น 2 จำานวนที่มีค่าเท่ากันได้ ดังนั้น ให้นกเรียนพิจารณาบทนิยาม รากที่สองของ 16 คือ
                                               ั
จำานวนจริง ที่ยกกำาลังสองแล้วมีค่าเท่ากับ 16 จะได้ 16 = 4 × 4
จะได้รากที่สองที่เป็นบวกของ16 คือ 16 = 4
                            และรากที่สองที่เป็นลบของ 16 คือ    - 16 = - 4
                            แล้วเราเรียก    16    และ - 16   ว่าเป็นจำานวนตรรกยะ
      4. ครูและนักเรียนร่วมกันตรวจสอบคำาตอบ แล้วครูสรุปเพิ่มเติมว่าเราไม่สามารถแยกตัวประกอบ
ของ 99 เป็น 2 จำานวนที่มีค่าเท่ากันได้ ดังนั้น ให้นกเรียนพิจารณาบทนิยาม รากที่สองของ 99
                                                      ั
คือ จำานวนจริง ที่ยกกำาลังสองแล้วมีค่าเท่ากับ 99
                           จะได้รากที่สองที่เป็นบวกของ 99 คือ      99

                           และรากที่สองที่เป็นลบของ 99 คือ      - 99
                           แล้วเราเรียก     99    และ - 99     ว่าเป็นจำานวนอตรรกยะ
      5. ครูเปิดโอกาสให้นักเรียนซักถาม แล้วครูอธิบายเพิ่มเติมจนนักเรียนเข้าใจดี ครูอาจยกตัวอย่าง
จำานวนหลายๆ จำานวนขึ้นมาให้นักเรียนแข่งกันตอบปากเปล่าว่าจำานวนใดเป็นจำานวนตรรกยะและ
จำานวนอตรรกยะเพื่อเป็นการทบทวน และสรุปว่าเมื่อ a เป็นจำานวนจริงบวกและศูนย์ จะได้
     6. ครูให้นักเรียนอาสาสมัครช่วยแจกใบงานที่ 2 เรื่อง รากที่สองของจำานวนตรรกยะและ
จำานวนอตรรกยะ แล้วให้นักเรียนทำาใบงานที่ 1 เป็นงานคู่ให้เสร็จภายในเวลา 15 นาที จากนั้นครูสุ่ม
เรียกนักเรียนทีละคู่เฉลยใบงานจนครบทุกข้อ ข้อใดผิดนักเรียนคนอื่นและครูช่วยเหลือแก้ไขให้     ถูก
ต้อง


สื่อและแหล่งการเรียนรู้
              1. ใบงาน
              2. แบบฝึกหัด
              3. หนังสือเรียนคณิตศาสตร์
กระบวนการวัดผลประเมินผล
      การวัดผล
                    1.    วิธีการวัดผล
                            1.1          สังเกตพฤติกรรมระหว่างเรียน
                            1.2          สังเกตจากการตอบคำาถามและร่วมกิจกรรม
                            1.3          ตรวจแบบฝึกหัด
                    2.     เครื่องมือวัดผล
                            2.1           แบบบันทึกการสังเกตพฤติกรรมระหว่างเรียน
                            2.2           แบบฝึกหัดคณิตศาสตร์
         การประเมินผล
         1.    เกณฑ์ผ่านการประเมินแบบฝึกหัด ใบงาน หรือใบกิจกรรมได้คะแนนร้อยละ         50   ขึ้นไป
         2.     เกณฑ์ผ่านการประเมินพฤติกรรมระหว่างเรียน
              4 =         ดีมาก              3 =      ดี   2 =   พอใช้   1 =   ผ่าน   0 =
         ปรับปรุง


กิจกรรมเสนอแนะ
…………………………………………………………………
…………………………………………………………………
…………………………………………………………………
…………………………………………………………………
……………………………………………
ความคิดเห็นของผู้บริหาร
…………………………………………………………………
…………………………………………………………………
…………………………………………………………………
…………………………………………………………………
……………………………………………
…………………………………………………………….
……………………………..
…………………………………………………………………
…………………………………………………………………
…………………………………………………………………
…………………
…………………………………………………………………
…………

                                (ลงชื่อ)
…………………………….

(…………………………..)
                                                     .
                                ตำาแหน่ง …………………………………


บันทึกผลหลังกระบวนการเรียนรู้
        ผลการเรียนรู้ …………………………………………………………….
……………………………..
…………………………………………………………………
…………………………………………………………………
…………………………………………………………………
…………………
…………………………………………………………….
……………………………..
…………………………………………………………………
…………………………………………………………………
…………………………………………………………………
…………………
…………………………………………………………….
……………………………..
…………………………………………………………………
…………………………………………………………………
…………………………………………………………………
…………………
  ปัญหา / อุปสรรค ……………………………………...
…………………………………………………………………
…………………………………………………………………
…………………………………………………………………
…………………………………………………………………
…………………………………………………………………
…………………………
  ข้อเสนอแนะ / แนวทางแก้ไข ……………………………………………………………...
…………………………………………………………………
…………………………………………………………………
…………………………………………………………………
…………………………………………………………………
………………………………………………
                             (ลงชื่อ) ………..............
…………….. ผู้สอน
                                      ( ……….....................
……………. )
                             ตำาแหน่ง……………............................
………
ใบงานที่              1
คำาชี้แจง ให้นักเรียนหารากที่สองของจำานวนทีกำาหนดให้ต่อไปนี้ และบอกว่ารากที่สองของจำานวนที่
                                            ่
           กำาหนดให้ในแต่ละข้อเป็นจำานวนตรรกยะหรือจำานวนอตรรกยะ
                   จำานวนที่            รากที่สองของ
    ข้อที่       กำาหนดให้           จำานวนที่กำาหนดให้      จำานวนตรรกยะ      จำานวนอตรรกยะ

  1.          23                                 23   , -   23

  2.          81
  3.          113
  4.          400
  5.          625
  6.          332
  7.          961
  8.          1,221
  9.          4,356
  10.         3,456
ถ้าจำานวนทีกำาหนดให้ และ เป็นจำานวนจริงบวก จงหารากที่สองของ
           ่
        ตัวอย่างที่   1         a 2 bc   4


               a 2 bc   4
                            =     ac     2
                                             b

        ตัวอย่างที่   2         a 6 b 8c 7
                a 6 b 8c 7       =           a 3b 4 c 3 c

        1. x y 10     14



        ……………………………………………………………
        ………………..
        2. a 3b 2c 6
        ……………………………………………………………
        ………………..
        3. x y  20    30



        ……………………………………………………………
        ………………..
        4. a 4 b 13c 9
        ……………………………………………………………
        ………………..
        5. a 12 b 50c 4
        ……………………………………………………………
        ………………..
                                             แบบสังเกตพฤติกรรมระหว่างเรียน
                                                                       2
                        กลุ่มสาระการเรียนรู้คณิตศาสตร์ ชั้นมัธยมศึกษาปีที่   ครูผู้
                                 บันทึก.................................
วันที่   ......เดือน..................... พ.ศ. ...........ครั้งที่ ........ปีการ
                                     ศึกษา........................
                                                                                       รายการประเมิน                                                                                    สรุปผล
                                                                                                                                                                                        ผ่าน   ไม่




                                                                                                                                                               ตั้งใจตอบคำาถาม
                                                            เตรียมอุปกรณ์การเรียนครบ

                                                                                       ร่วมกิจกรรมด้วยความสนใจ

                                                                                                                 ทำางานเสร็จทันเวลา

                                                                                                                                      ซักถามเมื่อไม่เข้าใจ
                                                                                                                                                                                 รวม                       ผ
ที่                                                                                                                                                                                                        ่่
                       ชื่อ   -   สกุล                                                                                                                                                                     า
                                                                                                                                                                                                           น




                                                           4                           4                         4                    4                       4                  2




                                                     แผนการจัดการเรียนรู้
 กลุ่มสาระการเรียนรู้คณิตศาสตร์                          ชั้นมัธยมศึกษาปีที่                                                    2                                                ภาคเรียนที่     2
 หน่วยการเรียนรู้ที่     6 เรื่อง        ความรู้เบื้องต้นเกี่ยวกับจำานวนจริง                                                                                 เวลา           15         ชั่วโมง
 แผนที่   69         เรื่อง รากที่สอง                                                                                                                                            เวลา     1      ชั่วโมง
มาตรฐานการเรียนรู้              สัมพันธ์กับมาตรฐานสาระ ค ………………………………………                                 .
สาระสำาคัญ
         ให้   a    เป็นจำานวนเต็มบวกใด ๆ หรือ ศูนย์ รากที่สองของ                a    คือ จำานวนจริงที่ยกกำาลังสอง
แล้วมีค่าเท่ากับa (รากที่สอง สามารถเขียนแทนด้วยสัญลักษณ์                          )
         รากที่สองของ a    เขียนแทนด้วย a หรือ - a
                     ใช้สัญลักษณ์            a       แทนรากที่สองที่เป็นบวก ของ a
                     ใช้สัญลักษณ์        -       a      แทนรากที่สองที่เป็นลบ ของ a


ผลการเรียนรู้ที่คาดหวัง
           1.1        ด้านความรู้
                     1)
                   หารากที่สองของจำานวนจริงทีกำาหนดให้ โดยการแยกตัวประกอบ การ
                                              ่
ประมาณการเปิดตาราง การตั้งหาร หรือการใช้เครื่องคำานวณและนำาไปใช้แก้ปัญหาได้
                     2)      อธิบายผลที่เกิดขึ้นจากการหารากที่สองของจำานวนเต็มและจำานวนตรรกยะได้
                     3)      บอกความสัมพันธ์ของการยกกำาลังและการหารากที่สองของจำานวนเต็มและ
จำานวนตรรกยะได้
               1.2 ด้านทักษะ/กระบวนการ
                 1) การแก้ปัญหา                               2) การให้เหตุผล
                 3) การสื่อสาร การสื่อความหมาย และการนำาเสนอ 4) การเชื่อมโยง
               1.3 ด้านคุณลักษณะ
                 1) ทำางานอย่างเป็นระบบ 2) มีระเบียบวินัย          3) มีความรอบคอบ
                 4) มีระเบียบวินัย       5) มีความเชื่อมั่นในตนเอง 6) ช่วยเหลือซึ่งกันและ
                     กัน


สาระการเรียนรู้
       รากที่สอง และการหารากที่สองของจำานวนจริง



กระบวนการจัดการเรียนรู้
     1.   ครูถามนักเรียนว่า “นักเรียนทราบไหมว่า   มีค่าเท่ากับเท่าไร” ครูสอนวิธีคิดรากที่สองด้วย
วิธีการคำานวณแบบตั้งหาร โดยยกตัวอย่างพร้อมกับอธิบายให้นักเรียนดูบนกระดานดำาดังนี้



                                         ขั้นตอนการคิดคำานวณหารากที่สอง
                            ขั้นตอนที่   1
                                                                        ผลลัพธ์
                                                      1
                   ตัวหาร
                                                 1          2           ตัวตัง
                                                                             ้
                                                  1
                                                                       1×1 =
ให้   2                                                   2 หรือใกล้เคียง 2
                              เป็นตัวตั้ง หาจำานวนเต็มบวกทียกกำาลังสองแล้วได้เท่ากับ
                                                           ่
มากที่สุด แต่ต้องมีค่าไม่เกิน 2 ในที่นี้ 1 = 1 ซึ่งมีคาใกล้เคียง 2 มากที่สุด นำา 1 ไปใส่ใน
                                                      ่
ตำาแหน่งตัวหารและผลลัพธ์ แล้วนำาผลคูณของตัวหารและผลลัพธ์ไปใส่ไว้ให้ตรงกับตำาแหน่งของตัวตั้ง
                           ขั้นตอนที่   2
                                                  1
                                               1         2
                                                1
                                                1                           เศษลัพธ์


                     หาผลต่างของตัวตั้งกับผลคูณของตัวหารและผลลัพธ์                     (2-1 =1)       แล้วนำาเศษที่
ได้ไปใส่ในตำาแหน่งดังตัวอย่าง


                           ขั้นตอนที่   3
                                                                             ใส่จุดทศนิยม
                                                    1 .
                                        1   2
                                         1
                                  2 × 1 = 2 1 00
                                                                             เติม   00

                           เนื่องจากเหลือเศษ     1 (หารไม่ลงตัว )จึงต้องใส่จุดทศนิยมหลังผลลัพธ์ที่ได้ในครั้ง
แรก แล้วเติมศูนย์   2     ตัวต่อท้ายเศษ ดังตัวอย่าง
                           นำา    2   คูณกับผลลัพธ์ที่ได้ในขั้นตอนที่   1   แล้วขีดเส้นต่อท้ายผลคูณทีได้ดังนี้
                                                                                                     ่
2×2=2                         .


ขั้นตอนที่   4
                                                      1 . 4
                                                   1     2
                                                    1
                                                       2 4              1 00
                                                       96
                                                                    24×4
                                                                     = 96
                        หาเลขโดด (0, 1, 2, 3, 4, 5, 6, 7, 8, หรือ 9) มาเติมใน
ช่องว่างของผลคูณ ที่ได้ในขั้นตอนที่ 3 จะได้ตัวหารตัวใหม่ ใส่ตัวเลขโดดนั้นที่ผลลัพธ์ แล้วนำาเลขโดด
ตัวทีนำามาเติมนั้นคูณกับตัวหารตัวใหม่ เพื่อให้ได้ผลคูณที่เท่ากับหรือใกล้เคียงกับตัวตั้งตัวใหม่ (ในที่นี้
      ่
เลือกเลขโดดคือ 4 เติมใน 2 4 แล้วนำา 24 × 4 = 96 ซึ่งมีคาใกล้เคียง 100 มาก    ่

ที่สุด)
ขั้นตอนที่   5
                       ดำาเนินการตามขั้นตอนเหมือนขั้นตอนที่  2–4      แต่ไม่ต้องเติมจุดทศนิยมอีกทำา
เช่นนี้ไปเรื่อยๆ จนได้ผลลัพธ์ตามจำานวนตำาแหน่งทศนิยมที่ต้องการ ดังตัวอย่างต่อไปนี้

ตัวอย่าง            จงหารากที่สองของ     2 (ทศนิยม 4   ตำาแหน่ง   )   โดยใช้สัญลักษณ์   2   แทน
           วิธทำา
              ี
                                               1 . 41421
                                              1    2.
                     000000000
                                              1
                               2×1=2 4                            1 00
                                                  96
                               2×14=28 1                     400
                                                    281
                               2×141 = 282 4                    11900
                                                    11296
                               2×1414 = 2828 2                    60400
                                                         56564
                              2×14142 = 282841
                     383600
                    2. ครูเปิดโอกาสให้นักเรียนซักถามข้อ282841บายจนนักเรียนเข้าใจดี
                                                       สงสัย และอธิ
                                                       100759
                          ∴ 2 ≈ 1.41421… ดังนั้น 2 
                     1.41421
3.    ครูเขียนโจทย์โดยหารากที่สองโดยวิธการตั้งหารบนกระดานดำา แล้วให้นักเรียน
                                                           ี
จับคู่ช่วยกันคำานวณหาคำาตอบดังนี้     (ขณะที่นักเรียนกำาลังทำา ครูเดินดูเพื่อคอยให้คำาแนะนำา)
                            7 . 91            (ทศนิยม 3 ตำาแหน่ง) ตอบ 2.812
                            1 ,122 . 89       (ทศนิยม 2 ตำาแหน่ง) ตอบ 33.51
                            0 . 62345         (ทศนิยม 3 ตำาแหน่ง) ตอบ 0.790
                            0 . 043782        (ทศนิยม 4 ตำาแหน่ง) ตอบ 0.2092
     4. ครูและนักเรียนช่วยกันเฉลยคำาตอบและวิธีการคิดคำานวณ
     5. ครูบอกให้นักเรียนนำาเครืองคำานวณที่มี
                                ่                     มาในชั่วโมงต่อไป
     6. นักเรียนทำาใบงาน


สื่อและแหล่งการเรียนรู้
              1. ใบงาน
              2. แบบฝึกหัด
              3. หนังสือเรียนคณิตศาสตร์
กระบวนการวัดผลประเมินผล
      การวัดผล
                    1.     วิธีการวัดผล
                             1.1          สังเกตพฤติกรรมระหว่างเรียน
                             1.2          สังเกตจากการตอบคำาถามและร่วมกิจกรรม
                             1.3          ตรวจแบบฝึกหัด
                    2.      เครื่องมือวัดผล
                             2.1           แบบบันทึกการสังเกตพฤติกรรมระหว่างเรียน
                             2.2           แบบฝึกหัดคณิตศาสตร์
         การประเมินผล
         1.    เกณฑ์ผ่านการประเมินแบบฝึกหัด ใบงาน หรือใบกิจกรรมได้คะแนนร้อยละ            50     ขึ้นไป
         2.     เกณฑ์ผ่านการประเมินพฤติกรรมระหว่างเรียน
              4 =         ดีมาก               3 =      ดี   2 =   พอใช้   1 =    ผ่าน   0 =
         ปรับปรุง


กิจกรรมเสนอแนะ
…………………………………………………………………
…………………………………………………………………
…………………………………………………………………
…………………………………………………………………
……………………………………………
ความคิดเห็นของผู้บริหาร
…………………………………………………………………
…………………………………………………………………
…………………………………………………………………
…………………………………………………………………
…………………………………………………………………
………………………………………………………

                                (ลงชื่อ)
…………………………….

(…………………………..)
                                                     .
                                ตำาแหน่ง …………………………………
บันทึกผลหลังกระบวนการเรียนรู้
        ผลการเรียนรู้
…………………………………………………………….
……………………………..
…………………………………………………………………
…………………………………………………………………
…………………………………………………………………
…………………
…………………………………………………………….
……………………………..
…………………………………………………………………
…………………………………………………………………
…………………………………………………………………
…………………
  ปัญหา / อุปสรรค ……………………………………...
…………………………………………………………………
…………………………………………………………………
…………………………………………………………………
…………………………………………………………………
…………………………………………………………………
…………………………
  ข้อเสนอแนะ / แนวทางแก้ไข ……………………………………………………………...
…………………………………………………………………
…………………………………………………………………
…………………………………………………………………
…………………………………………………………………
………………………………………………

                   (ลงชื่อ) ………..............
……………..   ผู้สอน
                        ( ……….....................
……………. )
                   ตำาแหน่ง…………… ............................
………
1
                                           ใบงานที่
คำาชี้แจง ให้นักเรียนแสดงวิธีการหารากที่สองของจำานวนทีกำาหนดให้ตอไปนี้
                                                      ่         ่

        1.    160


        2.    53


        3.    2 ,025



        4.    7


        5.    24
แบบสังเกตพฤติกรรมระหว่างเรียน
                                                               2 ครูผู้
                      กลุ่มสาระการเรียนรู้คณิตศาสตร์ ชั้นมัธยมศึกษาปีที่
                         บันทึก.................................
      วันที่......เดือน..................... พ.ศ. ........... ครั้งที่ ........ ปีการ
                               ศึกษา........................
                                                                          รายการประเมิน                                                                                 สรุปผล
                                                                                                                                                                        ผ่าน   ไม่




                                                                                                                                                ตั้งใจตอบคำาถาม
                                               เตรียมอุปกรณ์การเรียนครบ

                                                                          ร่วมกิจกรรมด้วยความสนใจ

                                                                                                    ทำางานเสร็จทันเวลา

                                                                                                                         ซักถามเมื่อไม่เข้าใจ
                                                                                                                                                                  รวม                ผ
ที่                                                                                                                                                                                  ่่
               ชื่อ   -   สกุล                                                                                                                                                       า
                                                                                                                                                                                     น




                                              4                           4                         4                    4                      4                 2
แผนการจัดการเรียนรู้
กลุ่มสาระการเรียนรู้คณิตศาสตร์                        ชั้นมัธยมศึกษาปีที่   2               ภาคเรียนที่    2
หน่วยการเรียนรู้ที่    6 เรื่อง   ความรู้เบื้องต้นเกี่ยวกับจำานวนจริง               เวลา   15    ชั่วโมง
แผนที่   70        เรื่อง รากที่สอง                                                         เวลา    1      ชั่วโมง

มาตรฐานการเรียนรู้            สัมพันธ์กับมาตรฐานสาระ ค ………………………………………                                      .
สาระสำาคัญ
         ให้   a   เป็นจำานวนเต็มบวกใด ๆ หรือ ศูนย์ รากที่สองของ            a       คือ จำานวนจริงที่ยกกำาลังสอง
แล้วมีค่าเท่ากับa (รากที่สอง สามารถเขียนแทนด้วยสัญลักษณ์                        )
         รากที่สองของ a    เขียนแทนด้วย a หรือ - a
                      ใช้สัญลักษณ์        a       แทนรากที่สองที่เป็นบวก ของ a
                      ใช้สัญลักษณ์    -       a      แทนรากที่สองที่เป็นลบ ของ a


ผลการเรียนรู้ที่คาดหวัง
           1.1         ด้านความรู้
                      1)
                   หารากที่สองของจำานวนจริงทีกำาหนดให้ โดยการแยกตัวประกอบ การ
                                              ่
ประมาณการเปิดตาราง การตั้งหาร หรือการใช้เครื่องคำานวณและนำาไปใช้แก้ปัญหาได้
                      2)    อธิบายผลที่เกิดขึ้นจากการหารากที่สองของจำานวนเต็มและจำานวนตรรกยะได้
                      3)    บอกความสัมพันธ์ของการยกกำาลังและการหารากที่สองของจำานวนเต็มและ
จำานวนตรรกยะได้
               1.2 ด้านทักษะ/กระบวนการ
                 1) การแก้ปัญหา                                                             2)     การให้เหตุผล
                 3) การสื่อสาร การสื่อความหมาย และการนำาเสนอ                                4)     การเชื่อมโยง
               1.3 ด้านคุณลักษณะ
                 1) ทำางานอย่างเป็นระบบ 2) มีระเบียบวินัย                                  3) มีความรอบคอบ
                 4) มีระเบียบวินัย      5) มีความเชื่อมั่นในตนเอง                          6) ช่วยเหลือซึ่งกันและ
                      กัน


สาระการเรียนรู้
       รากที่สอง และการหารากที่สองของจำานวนจริง



กระบวนการจัดการเรียนรู้
     1. ครูและนักเรียนร่วมกันทบทวนบทเรียนที่นักเรียนไปชั่วโมงที่แล้ว
     2. ครูแจกตารางแสดงการหารากที่สอง แล้วสอนให้นักเรียนดูค่ารากที่สองของจำานวนต่างๆ ใน
ตาราง จากนั้นครูทดสอบว่านักเรียนทุกคนดูคาจากตารางเป็นหรือไม่ โดยการบอกจำานวนมาทีละจำานวน
                                        ่
แล้วให้นักเรียนหารากที่สองจากตาราง
     3. ครูแจกใบงานที่ 3              แล้วให้นักเรียนทำางานเป็นรายบุคคลให้เสร็จภายในเวลา             20         นาที
เมื่อนักเรียนทุกคนทำาใบงานเสร็จแล้ว ครูติดแผ่นตารางเหมือนในใบงานที่                   3
                                                                        แต่เป็นแบบขยายใหญ่
เพื่อให้นักเรียนมองเห็นชัดเจน จากนั้นให้นักเรียนอาสาสมัครออกมาช่วยกันเติมตัวเลข และตรวจสอบ
คำาตอบทีถูกต้องพร้อมกัน
           ่
4. ครูเปิดโอกาสให้นักเรียนซักถามข้อสงสัย และอธิบายจนนักเรียนทุกคนเข้าใจดี
     5. ครูแจกใบงาน แล้วสอนการหารากที่สองโดยใช้เครื่องคำานวณ เมื่อครูแน่ใจว่านักเรียนทุกคน
เข้าใจดี ครูให้นักเรียนทำาใบงานนี้เป็นรายบุคคลให้เสร็จภายในเวลา 5 นาที เมื่อนักเรียนทุกคนทำาใบ
งานเสร็จ จึงร่วมกันเฉลยคำาตอบทีถูกต้อง
                               ่


สื่อและแหล่งการเรียนรู้
              1. ใบงาน
              2. แบบฝึกหัด
              3. หนังสือเรียนคณิตศาสตร์
กระบวนการวัดผลประเมินผล
      การวัดผล
                   1.     วิธีการวัดผล
                            1.1          สังเกตพฤติกรรมระหว่างเรียน
                            1.2          สังเกตจากการตอบคำาถามและร่วมกิจกรรม
                            1.3          ตรวจแบบฝึกหัด
                   2.      เครื่องมือวัดผล
                            2.1           แบบบันทึกการสังเกตพฤติกรรมระหว่างเรียน
                            2.2           แบบฝึกหัดคณิตศาสตร์
         การประเมินผล
         1.    เกณฑ์ผ่านการประเมินแบบฝึกหัด ใบงาน หรือใบกิจกรรมได้คะแนนร้อยละ         50   ขึ้นไป
         2.     เกณฑ์ผ่านการประเมินพฤติกรรมระหว่างเรียน
              4 =         ดีมาก              3 =      ดี   2 =   พอใช้   1 =   ผ่าน   0 =
        ปรับปรุง
กิจกรรมเสนอแนะ
…………………………………………………………………
…………………………………………………………………
…………………………………………………………………
…………………………………………………………………
……………………………………………
ความคิดเห็นของผู้บริหาร
…………………………………………………………………
…………………………………………………………………
…………………………………………………………………
…………………………………………………………………
…………………………………………………………………
………………………………………………………
(ลงชื่อ)
…………………………….

(…………………………..)
                                     ตำาแหน่ง …………………………………      .
บันทึกผลหลังกระบวนการเรียนรู้
        ผลการเรียนรู้ ……………………………………………………………          .
……………………………..
…………………………………………………………………
…………………………………………………………………
…………………………………………………………………
…………………
  ปัญหา / อุปสรรค ……………………………………...
…………………………………………………………………
…………………………………………………………………
…………………………………………………………………
…………………………………………………………………
…………………………………………………………………
…………………………
  ข้อเสนอแนะ / แนวทางแก้ไข ……………………………………………………………...
…………………………………………………………………
…………………………………………………………………
…………………………………………………………………
…………………………………………………………………
………………………………………………
                             (ลงชื่อ) ………..............
…………….. ผู้สอน
                                      ( ……….....................
……………. )
                             ตำาแหน่ง……………............................
………
ใบงานที่   1
คำาชี้แจง ให้นักเรียนลากเส้นจับคู่จำานวน   2                       (
                                                จำานวนที่สัมพันธ์กัน หารากที่สองโดยใช้เครื่องคิด
         คำานวณ   )

                40
                2                     10.
                                      099
                                      5


              515
               31.                    17.                                           35.
               622                    663                                           123
                7                     5                                              8

                                       20                     1.4
                                                              142



                                      10.                                          25.
                                      099                                          806
                                      5                                            9


               6.3                                                                 22.
               245                                                                 693
                                                                                   6
แบบสังเกตพฤติกรรมระหว่างเรียน
                                                               2 ครูผู้
                      กลุ่มสาระการเรียนรู้คณิตศาสตร์ ชั้นมัธยมศึกษาปีที่
                         บันทึก.................................
      วันที่......เดือน..................... พ.ศ. ........... ครั้งที่ ........ ปีการ
                               ศึกษา........................
                                                                          รายการประเมิน                                                                                 สรุปผล
                                                                                                                                                                        ผ่าน   ไม่




                                                                                                                                                ตั้งใจตอบคำาถาม
                                               เตรียมอุปกรณ์การเรียนครบ

                                                                          ร่วมกิจกรรมด้วยความสนใจ

                                                                                                    ทำางานเสร็จทันเวลา

                                                                                                                         ซักถามเมื่อไม่เข้าใจ
                                                                                                                                                                  รวม                ผ
ที่                                                                                                                                                                                  ่่
               ชื่อ   -   สกุล                                                                                                                                                       า
                                                                                                                                                                                     น




                                              4                           4                         4                    4                      4                 2
แผนการจัดการเรียนรู้
กลุ่มสาระการเรียนรู้คณิตศาสตร์                        ชั้นมัธยมศึกษาปีที่   2               ภาคเรียนที่   2
หน่วยการเรียนรู้ที่    6 เรื่อง   ความรู้เบื้องต้นเกี่ยวกับจำานวนจริง               เวลา   15   ชั่วโมง
แผนที่   71        เรื่อง รากที่สอง                                                         เวลา   1      ชั่วโมง

มาตรฐานการเรียนรู้            สัมพันธ์กับมาตรฐานสาระ ค ………………………………………                                     .
สาระสำาคัญ
         ให้   a   เป็นจำานวนเต็มบวกใด ๆ หรือ ศูนย์ รากที่สองของ            a       คือ จำานวนจริงที่ยกกำาลังสอง
แล้วมีค่าเท่ากับa (รากที่สอง สามารถเขียนแทนด้วยสัญลักษณ์                        )
         รากที่สองของ a    เขียนแทนด้วย a หรือ - a
                      ใช้สัญลักษณ์        a       แทนรากที่สองที่เป็นบวก ของ a
                      ใช้สัญลักษณ์    -       a      แทนรากที่สองที่เป็นลบ ของ a


ผลการเรียนรู้ที่คาดหวัง
           1.1         ด้านความรู้
                      1)
                   หารากที่สองของจำานวนจริงทีกำาหนดให้ โดยการแยกตัวประกอบ การ
                                              ่
ประมาณการเปิดตาราง การตั้งหาร หรือการใช้เครื่องคำานวณและนำาไปใช้แก้ปัญหาได้
                      2)   อธิบายผลที่เกิดขึ้นจากการหารากที่สองของจำานวนเต็มและจำานวนตรรกยะได้
                      3)   บอกความสัมพันธ์ของการยกกำาลังและการหารากที่สองของจำานวนเต็มและ
จำานวนตรรกยะได้
               1.2 ด้านทักษะ/กระบวนการ
                 1) การแก้ปัญหา
                 2) การให้เหตุผล
                 3) การสื่อสาร การสื่อความหมาย                  และการนำาเสนอ
                 4) การเชื่อมโยง
               1.3 ด้านคุณลักษณะ
                 1) ทำางานอย่างเป็นระบบ
                 2) มีระเบียบวินัย
                 3) มีความรอบคอบ
                 4) มีระเบียบวินัย
                 5) มีความเชื่อมั่นในตนเอง
                 6) ช่วยเหลือซึ่งกันและกัน
สาระการเรียนรู้
       รากที่สอง และการหารากที่สองของจำานวนจริง


กระบวนการจัดการเรียนรู้
     1. ครูแจกแบบฝึกหัด เรื่องรากที่สองให้นักเรียนทำาในชั่วโมงเรียน
     2. ครูเดินดูขณะที่นักเรียนทำาแบบฝึกหัด เพื่อคอยให้คำาแนะนำาเป็นรายบุคคล
3. ครูและนักเรียนร่วมกันเฉลยคำาตอบในแบบฝึกหัด ถ้าไม่เสร็จให้นักเรียนกลับไปทำาเป็น
การบ้าน
     4. ครูและนักเรียนร่วมกันสรุปการหารากที่สองของจำานวนตรรกยะและจำานวนอตรรกยะ
สื่อและแหล่งการเรียนรู้
               1. แบบฝึกหัด
               2. หนังสือเรียนคณิตศาสตร์
กระบวนการวัดผลประเมินผล
      การวัดผล
                   1.     วิธีการวัดผล
                            1.1          สังเกตพฤติกรรมระหว่างเรียน
                            1.2          สังเกตจากการตอบคำาถามและร่วมกิจกรรม
                            1.3          ตรวจแบบฝึกหัด
                   2.      เครื่องมือวัดผล
                            2.1           แบบบันทึกการสังเกตพฤติกรรมระหว่างเรียน
                            2.2           แบบฝึกหัดคณิตศาสตร์
          การประเมินผล
          1.    เกณฑ์ผ่านการประเมินแบบฝึกหัด ใบงาน หรือใบกิจกรรมได้คะแนนร้อยละ             50   ขึ้นไป
          2.     เกณฑ์ผ่านการประเมินพฤติกรรมระหว่างเรียน
               4 =        ดีมาก              3 =      ดี   2 =        พอใช้   1 =   ผ่าน   0 =
        ปรับปรุง
กิจกรรมเสนอแนะ
…………………………………………………………………
…………………………………………………………………
…………………………………………………………………
…………………………………………………………………
……………………………………………
ความคิดเห็นของผู้บริหาร
…………………………………………………………………
…………………………………………………………………
…………………………………………………………………
…………………………………………………………………
…………………………………………………………………
………………………………………………………

                                                           (ลงชื่อ)
…………………………….
(…………………………..)
                                     ตำาแหน่ง …………………………………      .
บันทึกผลหลังกระบวนการเรียนรู้
        ผลการเรียนรู้ ……………………………………………………………          .
……………………………..
…………………………………………………………………
…………………………………………………………………
…………………………………………………………………
…………………
  ปัญหา / อุปสรรค ……………………………………...
…………………………………………………………………
…………………………………………………………………
…………………………………………………………………
…………………………………………………………………
…………………………………………………………………
…………………………
  ข้อเสนอแนะ / แนวทางแก้ไข ……………………………………………………………...
…………………………………………………………………
…………………………………………………………………
…………………………………………………………………
…………………………………………………………………
………………………………………………
                             (ลงชื่อ) ………..............
…………….. ผู้สอน
                                      ( ……….....................
……………. )
                             ตำาแหน่ง……………............................
………
1
                                           ใบงานที่
คำาชี้แจง ให้นักเรียนแสดงวิธีการหารากที่สองของจำานวนทีกำาหนดให้ตอไปนี้
                                                      ่         ่
1. จงหารากที่สองของจำานวนต่อไปนี้ โดยการแยกตัวประกอบ
   1) 3,025                                   2) 1,764
   3) 8,100                                   4) 3,136
   4) 4,900                                   6) 324
2. จงหาค่าของจำานวนต่อไปนี้
   1)       2 ,209                    2) 289
   3)       (15 ) 2
                                              4) - 2 . 56
   5) - 0 . 0289                      6) ( −25 )      2



3. จงหาค่ารากที่สองที่เป็นบวกของ 7, 29, 35, 84, 76, 109                  โดยใช้เครื่อง
    คิดคำานวณ
4. จงหาค่าของ
   1) - 169 - 289
   2) 100 + 49 + 36
   3) - 961 + 2}304 - 1}296
   4) 225 - 4 ,900 + 6 . 25
แบบสังเกตพฤติกรรมระหว่างเรียน
                                                               2 ครูผู้
                      กลุ่มสาระการเรียนรู้คณิตศาสตร์ ชั้นมัธยมศึกษาปีที่
                         บันทึก.................................
      วันที่......เดือน..................... พ.ศ. ........... ครั้งที่ ........ ปีการ
                               ศึกษา........................
                                                                          รายการประเมิน                                                                                 สรุปผล
                                                                                                                                                                        ผ่าน   ไม่




                                                                                                                                                ตั้งใจตอบคำาถาม
                                               เตรียมอุปกรณ์การเรียนครบ

                                                                          ร่วมกิจกรรมด้วยความสนใจ

                                                                                                    ทำางานเสร็จทันเวลา

                                                                                                                         ซักถามเมื่อไม่เข้าใจ
                                                                                                                                                                  รวม                ผ
ที่                                                                                                                                                                                  ่่
               ชื่อ   -   สกุล                                                                                                                                                       า
                                                                                                                                                                                     น




                                              4                           4                         4                    4                      4                 2
แผนการจัดการเรียนรู้
กลุ่มสาระการเรียนรู้คณิตศาสตร์                    ชั้นมัธยมศึกษาปีที่       2                ภาคเรียนที่   2
หน่วยการเรียนรู้ที่    6 เรื่อง   ความรู้เบื้องต้นเกี่ยวกับจำานวนจริง               เวลา   15    ชั่วโมง
แผนที่   72        เรื่อง รากที่สาม                                                          เวลา   1      ชั่วโมง

มาตรฐานการเรียนรู้            สัมพันธ์กับมาตรฐานสาระ ค ………………………………………                                      .
สาระสำาคัญ
         ให้   a   เป็นจำานวนจริงใดๆ รากที่สามของ              a    คือ จำานวนจริงที่ยกกำาลังสามแล้วมีค่าเท่ากับ     a
(รากที่สาม สามารถเขียนแทนด้วยสัญลักษณ์             3
                                                           )
         รากที่สามของ a
                                                  3
                         เขียนแทนด้วย                  a


ผลการเรียนรู้ที่คาดหวัง
         1.1 ด้านความรู้
           1) หารากที่สามของจำานวนจริงทีกำาหนดให้โดยการแยกตัวประกอบ
                                        ่                                                        การประมาณการ
เปิดตาราง หรือการใช้เครื่องคำานวณและนำาไปใช้แก้ปัญหาได้
               2)      อธิบายผลที่เกิดขึ้นจากการหารากที่สามของจำานวนเต็มและจำานวนตรรกยะได้
               3)      บอกความสัมพันธ์ของการยกกำาลังและการหารากของจำานวนเต็มและ
จำานวนตรรกยะได้
         1.2 ด้านทักษะ/กระบวนการ
           1) การแก้ปัญหา
           2) การให้เหตุผล
           3) การสื่อสาร การสื่อความหมาย                           และการนำาเสนอ
           4) การเชื่อมโยง
         1.3 ด้านคุณลักษณะ
           1) ทำางานอย่างเป็นระบบ
           2) มีระเบียบวินัย
           3) มีความรอบคอบ
           4) มีความรับผิดชอบ
           5) มีวิจารณญาณ
           6) มีความเชื่อมั่นในตนเอง
           7) ช่วยเหลือซึ่งกันและกัน
สาระการเรียนรู้
           รากที่สาม และการหารากที่สามของจำานวนจริง


กระบวนการจัดการเรียนรู้
     1. ครูทบทวนการหารากที่สองโดยวิธการแยกตัวประกอบ
                                    ี                                        ซึ่งครูเขียนโจทย์บนกระดานดำา       ดังนี้
                             25
                             441
                             4 ,356
                    แล้วครูให้นักเรียนอาสาสมัครออมาแสดงวิธีแยกตัวประกอบ ขณะเดียวกันนักเรียน
คนอื่น ๆ ก็ลองคิดไปด้วย จากนั้นร่วมกันตรวจสอบคำาตอบ ซึ่งคำาตอบเป็นดังนี้
= 5X5  25

                      441        = (3 X 3) X (7 X 7) = 3 X 7 = 21
                      4 ,356     = (2 X 2) X (3 X 3) X (11 X 11) =
                     2 X 3 X 11 = 66
     2. ครูถามนักเรียนว่า นักเรียนคิดว่าจะมีวิธีการหารากที่สามของ 27 ( 27) ได้อย่างไร
สามารถใช้การคิดคำานวณวิธีเดียวกับการหารากที่สองได้อย่างไร ให้นักเรียนร่วมกันอภิปรายจนนักเรียน
สามารุสรุปได้วา
              ่
                        3
                            27           =          3
                                                        3 ×3 ×3             =            3
                                                                                             33        = 3
      3. ครูและนักเรียนร่วมกันสรุปวิธีการหารากที่สาม แล้วครูยกตัวอย่างเพิ่มเติมดังนี้
            3
              216         =            2 ×3        = 2×3 = 6
                                                          3   3        3


            3
               27 ,000 =               2 ×3 ×5            = 2 × 3 × 5 = 30
                                                          3   3        3         3


            3
              a b c 3
                          = 6   3
                                       a × (b ) × c      = ab 2c
                                                          3   3            2 3       3



      4. ครูเปิดโอกาสให้นักเรียนซักถามข้อสงสัย และอธิบายจนนักเรียนเข้าใจดีจากนั้นครูถาม
นักเรียนว่า –3 เป็นรากที่สามของจำานวนใด ให้นกเรียนช่วยกันหาคำาตอบ (ซึ่งคำาตอบคือ
                                                 ั
(-3) × (-3) × (-3) ) ครูถามนักเรียนต่อว่าผลคูณมีคาเท่าไร เมื่อนักเรียนตอบว่าได้ -27
                                                            ่
ครูให้       นักเรียนพิจารณา
                3
                    − 27                =       3       (− ) ×(− ) ×(− )
                                                          3     3     3                        =        3
                                                                                                            (− ) 3
                                                                                                              3          = -3
            แล้วให้นักเรียนตอบใหม่พร้อมกันว่าคำาตอบคือ                                       -3
     5. ครูเขียนบนกระดานดำาดังนี้
                                    3
                                        343
                                    3
                                        − 343




     6. ครูให้นักเรียนอาสาสมัครออกมาแสดงวิธีการหารากที่สามของจำานวนดังนี้
                       343        = 3 7 ×7 ×7
                                    3
                                                                          =                                                      3
                                                                                                                                     73
       = 7
                       − 343 =         (− ) ×( − ) ×(− )         =                                                                        =
                                                                                                                             3
                                    3
                                          7       7       7       3
                                                                          (− )
                                                                            7                                        3



-3
     7. ครูและนักเรียนร่วมกันหารากที่สาม                              จากนั้นครูติดบทนิยามของรากที่สามบนกระดาน                        (ซึ่งครู
เตรียมมาเป็นแผ่นใหญ่ให้นักเรียนสามารถมองเห็นได้ทั่วถึง                                   )    ดังนี้

            บทนิยาม ให้                     a   เป็นจำานวนจริงใด ๆ รากที่สามของ                         a     คือ จำานวนจริงที่ยกกำาลัง
สามแล้วมีค่าเท่ากับ         a           เขียนแทนด้วยสัญญาลักษณ์
                                                                                     3
                                                                                         a              3
                                                                                                  และ ( a )
                                                                                                            3
                                                                                                                =        a

     8. ครูแจกใบงาน เรื่อง การหารากที่สาม แล้วให้นักเรียนแข่งขันกันทำางานเป็นคู่ให้เสร็จ
ภายในเวลา 10 นาที
     9. ครูให้นักเรียนร่วมกันเฉลยคำาตอบ ข้อใดที่นกเรียนสงสัย (โดยเฉพาะข้อที่มีอกษรภาษา
                                                 ั                             ั
อังกฤษ) ให้ครูอธิบายวิธการหารากที่สามโดยการดูจากตัวเลขชีกำาลังของตัวอักษรนั้น
                         ี                                 ้
สื่อและแหล่งการเรียนรู้
              1. แบบฝึกหัด
              2. หนังสือเรียนคณิตศาสตร์
              3. ใบงาน
กระบวนการวัดผลประเมินผล
      การวัดผล
                   1.     วิธีการวัดผล
                            1.1          สังเกตพฤติกรรมระหว่างเรียน
                            1.2          สังเกตจากการตอบคำาถามและร่วมกิจกรรม
                            1.3          ตรวจแบบฝึกหัด
                   2.      เครื่องมือวัดผล
                            2.1           แบบบันทึกการสังเกตพฤติกรรมระหว่างเรียน
                            2.2           แบบฝึกหัดคณิตศาสตร์
         การประเมินผล
         1.    เกณฑ์ผ่านการประเมินแบบฝึกหัด ใบงาน หรือใบกิจกรรมได้คะแนนร้อยละ              50   ขึ้นไป
         2.     เกณฑ์ผ่านการประเมินพฤติกรรมระหว่างเรียน
              4 =         ดีมาก              3 =      ดี   2 =        พอใช้   1 =   ผ่าน   0 =
        ปรับปรุง
กิจกรรมเสนอแนะ
…………………………………………………………………
…………………………………………………………………
…………………………………………………………………
…………………………………………………………………
……………………………………………
ความคิดเห็นของผู้บริหาร
…………………………………………………………………
…………………………………………………………………
…………………………………………………………………
…………………………………………………………………
…………………………………………………………………
………………………………………………………

                                                           (ลงชื่อ)
…………………………….

(…………………………..)
ตำาแหน่ง …………………………………      .
บันทึกผลหลังกระบวนการเรียนรู้
        ผลการเรียนรู้ ……………………………………………………………          .
……………………………..
…………………………………………………………………
…………………………………………………………………
…………………………………………………………………
…………………
  ปัญหา / อุปสรรค ……………………………………...
…………………………………………………………………
…………………………………………………………………
…………………………………………………………………
…………………………………………………………………
…………………………………………………………………
…………………………
  ข้อเสนอแนะ / แนวทางแก้ไข ……………………………………………………………...
…………………………………………………………………
…………………………………………………………………
…………………………………………………………………
…………………………………………………………………
………………………………………………
                             (ลงชื่อ) ………..............
…………….. ผู้สอน
                                      ( ……….....................
……………. )
                             ตำาแหน่ง……………............................
………
ใบงาน
คำาชี้แจง ให้นักเรียนหารากที่สามของจำานวนต่อไปนี้

 1)   3
          = …………………………………. =
          2 ,197

      …………………….. = ………..
 2)   3
          = …………………………………. =
          12 ,167

      …………………….. = ………..
 3)   3
          = …………………………………. =
          − 29 ,791

      …………………….. = ………..
 4)   3
          = …………………………………. =
          − 6 , 859

      …………………….. = ………..
 5)   3
          = …………………………………. =
          59 ,319

      …………………….. = ………..
 6)   3
          = …………………………………. =
          42 , 875

      …………………….. = ………..
 7)   3
          = …………………………………. =
          − 54 , 872

      …………………….. = ………..
 8)   3
          = …………………………………. =
          − 1, 000

      …………………….. = ………..
 9)   3
          = …………………………………. =
          125 ,000

      …………………….. = ………..
 10) 74 ,088 = …………………………………. =
          3



   …………………….. = ………..
แบบสังเกตพฤติกรรมระหว่างเรียน
                                                               2 ครูผู้
                      กลุ่มสาระการเรียนรู้คณิตศาสตร์ ชั้นมัธยมศึกษาปีที่
                         บันทึก.................................
      วันที่......เดือน..................... พ.ศ. ........... ครั้งที่ ........ ปีการ
                               ศึกษา........................
                                                                          รายการประเมิน                                                                                 สรุปผล
                                                                                                                                                                        ผ่าน   ไม่




                                                                                                                                                ตั้งใจตอบคำาถาม
                                               เตรียมอุปกรณ์การเรียนครบ

                                                                          ร่วมกิจกรรมด้วยความสนใจ

                                                                                                    ทำางานเสร็จทันเวลา

                                                                                                                         ซักถามเมื่อไม่เข้าใจ
                                                                                                                                                                  รวม                ผ
ที่                                                                                                                                                                                  ่่
               ชื่อ   -   สกุล                                                                                                                                                       า
                                                                                                                                                                                     น




                                              4                           4                         4                    4                      4                 2
แผนการจัดการเรียนรู้
กลุ่มสาระการเรียนรู้คณิตศาสตร์                     ชั้นมัธยมศึกษาปีที่       2                ภาคเรียนที่   2
หน่วยการเรียนรู้ที่     6 เรื่อง   ความรู้เบื้องต้นเกี่ยวกับจำานวนจริง               เวลา   15    ชั่วโมง
แผนที่    73        เรื่อง รากที่สาม                                                          เวลา   1      ชั่วโมง

มาตรฐานการเรียนรู้                สัมพันธ์กับมาตรฐานสาระ ค ………………………………………                                   .
สาระสำาคัญ
          ให้   a   เป็นจำานวนจริงใดๆ รากที่สามของ              a    คือ จำานวนจริงที่ยกกำาลังสามแล้วมีค่าเท่ากับ     a
(รากที่สาม สามารถเขียนแทนด้วยสัญลักษณ์              3
                                                            )
         รากที่สามของ a
                                                   3
                         เขียนแทนด้วย                   a


ผลการเรียนรู้ที่คาดหวัง
          1.1 ด้านความรู้
            1) หารากที่สามของจำานวนจริงทีกำาหนดให้โดยการแยกตัวประกอบ
                                         ่                                                        การประมาณการ
เปิดตาราง หรือการใช้เครื่องคำานวณและนำาไปใช้แก้ปัญหาได้
                2)      อธิบายผลที่เกิดขึ้นจากการหารากที่สามของจำานวนเต็มและจำานวนตรรกยะได้
                3)      บอกความสัมพันธ์ของการยกกำาลังและการหารากของจำานวนเต็มและ
จำานวนตรรกยะได้
          1.2 ด้านทักษะ/กระบวนการ
            1) การแก้ปัญหา
            2) การให้เหตุผล
            3) การสื่อสาร การสื่อความหมาย                           และการนำาเสนอ
            4) การเชื่อมโยง
          1.3 ด้านคุณลักษณะ
            1) ทำางานอย่างเป็นระบบ
            2) มีระเบียบวินัย
            3) มีความรอบคอบ
            4) มีความรับผิดชอบ
            5) มีวิจารณญาณ
            6) มีความเชื่อมั่นในตนเอง
            7) ช่วยเหลือซึ่งกันและกัน
สาระการเรียนรู้
           รากที่สาม และการหารากที่สามของจำานวนจริง


กระบวนการจัดการเรียนรู้
      1. ครูถามนักเรียนว่า         3
                                       11   เป็นจำานวนตรรกยะหรืออตรรกยะ เพราะเหตุใด ซึ่งครูอาจเรียก
นักเรียนถาม 2-3       คน           เพื่อให้นักเรียนแสดงเหตุผล แล้วครูเขียนจำานวนบนกระดานดำาดังนี้
3
    729   ครูถามว่าคำาตอบของจำานวนนี้เป็นเท่าไร ครูให้นักเรียนช่วยกันหาคำาตอบจนได้วาเท่ากับ
                                                                                   ่                              9
ครูเขียนจำานวนใหม่เป็น 792 และคำาถามเดิมว่าคำาตอบของจำานวนนี้เป็นเท่าไร ครูให้
                              3

นักเรียนอาสาสมัครออกมาแยกตัวประกอบให้เพื่อนทั้งห้องดูดังนี้
3
                    792        =       3
                                           2 × 2 × 2 × 3 × 3 × 11

      2. ครูถามนักเรียนทั้งห้องว่า             “ จำานวนใดมี      3      จำานวนคูณกัน และจำานวนใดมีไม่ครบจำานวน
คูณกัน”
      3.       ครูกล่าวว่าจากนิยามการหารากที่สาม เราอาจนำามาให้พิจารณาได้ดังนี้
3
    792    =         3
                         2 × 2 × 2 × 3 × 3 × 11       =          3
                                                                     2 3 × 3 × 3 × 11   = 2   3
                                                                                                  3 × 3 × 11   =
2     3
          99                  ซึ่งจะเห็นว่าสามารถถอดรากที่สามได้บางตัว แต่ก็ยังคงมีจำานวนบางจำานวนอยูใน
                                                                                                     ่
รากที่สาม ดังนั้น เราจึงถือว่าจำานวน              2    3
                                                            99        เป็นจำานวนอตรรกยะ นั่นคือ
                                                                                                    3
                                                                                                        792    เป็น
จำานวนอตรรกยะ
      4. ครูถามนักเรียนต่อว่า              จำานวนอตรรกยะคืออะไร ครูให้นักเรียนช่วยกันบอกลักษณะของ
จำานวนอตรรกยะ แล้วช่วยกันสรุปให้ได้ว่า                  3
                                                            792         ไม่สามารถเขียนเป็นเศษส่วนได้ แต่สามารถ
เขียนเป็นรูปทศนิยมไม่ซำ้าได้
     5. ครูให้นักเรียนจับคู่ศึกษาวิธีการหารากที่สามโดยการประมาณค่าจากหนังสือเรียนสาระ การ
เรียนรู้พื้นฐานคณิตศาสตร์ ม.2 เล่ม 2 แล้วสรุปส่งครู
     6. ครูเปิดโอกาสให้นักเรียนซักถามข้อสงสัย และอธิบายจนนักเรียนเข้าใจดี
     7. ครูแจกใบงาน เรื่องการหารากที่สามโดยการประมาณค่า แล้วให้นักเรียนทำางานเป็นคูให้เสร็จ
                                                                                     ่
ภายใน 10 นาที จากนั้นครูให้นักเรียนอาสาสมัครออกมาเฉลยคำาตอบหน้าชั้นเรียนคนละข้อ ขณะ
ที่นักเรียนอาสาสมัครกำาลังเฉลยคำาตอบ นักเรียนคนอื่น ๆ ที่เหลือก็ช่วยกันตรวจสอบคำาตอบไปด้วย ทำา
เช่นนี้จนครบทุกข้อ
      8. ครูให้นักเรียนร่วมกันสรุปการหารากที่สามของจำานวนจริงและบอกให้นักเรียนนำาเครืองคำานวณ
                                                                                     ่
มาในชั่วโมงหน้า




สื่อและแหล่งการเรียนรู้
                 1. แบบฝึกหัด
                 2. หนังสือเรียนคณิตศาสตร์
                 3. ใบงาน
กระบวนการวัดผลประเมินผล
      การวัดผล
                         1.     วิธีการวัดผล
                                    1.1         สังเกตพฤติกรรมระหว่างเรียน
                                    1.2         สังเกตจากการตอบคำาถามและร่วมกิจกรรม
                                    1.3         ตรวจแบบฝึกหัด
                         2.        เครื่องมือวัดผล
                                    2.1          แบบบันทึกการสังเกตพฤติกรรมระหว่างเรียน
                                    2.2          แบบฝึกหัดคณิตศาสตร์
          การประเมินผล
          1.        เกณฑ์ผ่านการประเมินแบบฝึกหัด ใบงาน หรือใบกิจกรรมได้คะแนนร้อยละ                        50   ขึ้นไป
          2.         เกณฑ์ผ่านการประเมินพฤติกรรมระหว่างเรียน
4 =      ดีมาก      3 =   ดี   2 =        พอใช้   1 =       ผ่าน   0 =
        ปรับปรุง


กิจกรรมเสนอแนะ
…………………………………………………………………
…………………………………………………………………
…………………………………………………………………
…………………………………………………………………
……………………………………………
ความคิดเห็นของผู้บริหาร
…………………………………………………………………
…………………………………………………………………
…………………………………………………………………
…………………………………………………………………
…………………………………………………………………
………………………………………………………

                                           (ลงชื่อ)
…………………………….

(…………………………..)
                                           ตำาแหน่ง …………………………………                .
บันทึกผลหลังกระบวนการเรียนรู้
        ผลการเรียนรู้ ……………………………………………………………                       .
……………………………..
…………………………………………………………………
…………………………………………………………………
…………………………………………………………………
…………………
  ปัญหา / อุปสรรค ……………………………………...
…………………………………………………………………
…………………………………………………………………
…………………………………………………………………
…………………………………………………………………
…………………………………………………………………
…………………………
  ข้อเสนอแนะ / แนวทางแก้ไข ……………………………………………………………...
…………………………………………………………………
…………………………………………………………………
…………………………………………………………………
…………………………………………………………………
………………………………………………

                   (ลงชื่อ) ………..............
……………..   ผู้สอน
                        ( ……….....................
……………. )
                   ตำาแหน่ง…………… ............................
………
ใบงาน
คำาชี้แจง ให้นักเรียนหารากที่สามของจำานวนต่อไปนี้ โดยวิธีแยกตัวประกอบ

  1)   3
           = …………………………………. =
           − 85 ,184

       …………………….. = ………..
  2)   3
            = …………………………………. =
           − 474 ,552

       …………………….. = ………..
  3)   3
           = …………………………………. =
           a 3b 3c 3
       …………………….. = ………..
  4)   3
           = …………………………………. =
           − a 6 b 3c 9
       …………………….. = ………..
  5)   3
           = …………………………………. =
           − ab 3
       …………………….. = ………..
  6)   3
           = …………………………………. =
           ab 3c 9d 12
       …………………….. = ………..
  7)   3
           = …………………………………. =
           − a 6 b 2c
       …………………….. = ………..
  8)   3
           = …………………………………. =
           240

       …………………….. = ………..
  9)   3
           = …………………………………. =
           − 462

       …………………….. = ………..
  10) − 9 ,240 = …………………………………. =
           3



    …………………….. = ………..
แบบสังเกตพฤติกรรมระหว่างเรียน
                                                               2 ครูผู้
                      กลุ่มสาระการเรียนรู้คณิตศาสตร์ ชั้นมัธยมศึกษาปีที่
                         บันทึก.................................
      วันที่......เดือน..................... พ.ศ. ........... ครั้งที่ ........ ปีการ
                               ศึกษา........................
                                                                          รายการประเมิน                                                                                 สรุปผล
                                                                                                                                                                        ผ่าน   ไม่




                                                                                                                                                ตั้งใจตอบคำาถาม
                                               เตรียมอุปกรณ์การเรียนครบ

                                                                          ร่วมกิจกรรมด้วยความสนใจ

                                                                                                    ทำางานเสร็จทันเวลา

                                                                                                                         ซักถามเมื่อไม่เข้าใจ
                                                                                                                                                                  รวม                ผ
ที่                                                                                                                                                                                  ่่
               ชื่อ   -   สกุล                                                                                                                                                       า
                                                                                                                                                                                     น




                                              4                           4                         4                    4                      4                 2
แผนการจัดการเรียนรู้
กลุ่มสาระการเรียนรู้คณิตศาสตร์                    ชั้นมัธยมศึกษาปีที่       2                ภาคเรียนที่   2
หน่วยการเรียนรู้ที่    6 เรื่อง   ความรู้เบื้องต้นเกี่ยวกับจำานวนจริง               เวลา   15    ชั่วโมง
แผนที่   74        เรื่อง รากที่สาม                                                          เวลา   1      ชั่วโมง

มาตรฐานการเรียนรู้            สัมพันธ์กับมาตรฐานสาระ ค ………………………………………                                      .
สาระสำาคัญ
         ให้   a   เป็นจำานวนจริงใดๆ รากที่สามของ              a    คือ จำานวนจริงที่ยกกำาลังสามแล้วมีค่าเท่ากับ     a
(รากที่สาม สามารถเขียนแทนด้วยสัญลักษณ์             3
                                                           )
         รากที่สามของ a
                                                  3
                         เขียนแทนด้วย                  a


ผลการเรียนรู้ที่คาดหวัง
         1.1 ด้านความรู้
           1) หารากที่สามของจำานวนจริงทีกำาหนดให้โดยการแยกตัวประกอบ
                                        ่                                                        การประมาณการ
เปิดตาราง หรือการใช้เครื่องคำานวณและนำาไปใช้แก้ปัญหาได้
               2)      อธิบายผลที่เกิดขึ้นจากการหารากที่สามของจำานวนเต็มและจำานวนตรรกยะได้
               3)      บอกความสัมพันธ์ของการยกกำาลังและการหารากของจำานวนเต็มและ
จำานวนตรรกยะได้
         1.2 ด้านทักษะ/กระบวนการ
           1) การแก้ปัญหา
           2) การให้เหตุผล
           3) การสื่อสาร การสื่อความหมาย                           และการนำาเสนอ
           4) การเชื่อมโยง
         1.3 ด้านคุณลักษณะ
           1) ทำางานอย่างเป็นระบบ
           2) มีระเบียบวินัย
           3) มีความรอบคอบ
           4) มีความรับผิดชอบ
           5) มีวิจารณญาณ
           6) มีความเชื่อมั่นในตนเอง
           7) ช่วยเหลือซึ่งกันและกัน
สาระการเรียนรู้
           รากที่สาม และการหารากที่สามของจำานวนจริง


กระบวนการจัดการเรียนรู้
     1.   ครูให้นักเรียนอาสาสมัครช่วยแจกตารางการหาค่ารากที่สามให้เพื่อนทุกคน คนละ          ใบ              1
แล้วให้นักเรียนหาวิธีดูคาของรากที่สามจากตาราง โดยครูถามนำาว่า “นักเรียนคิดว่าวิธีการดูค่าของรากที่
                        ่
สามจากตาราง น่าจะเหมือนหรือต่างจากการดูค่าของรากที่สองจากตารางที่นักเรียนเคยเรียนมา” ให้
นักเรียนร่วมกันอภิปราย
     2. ครูและนักเรียนร่วมกันสรุปวิธีการดูค่าของรากที่สามจากตาราง แล้วครูเปิดโอกาสให้นักเรียนซัก
ถามข้อสงสัย
3. ครูทดสอบความเข้าใจนักเรียน          โดยบอกโจทย์ดานล่างนี้ทีละข้อ แล้วให้นักเรียนแข่งขันเปิด
                                                            ้
ตารางหาค่าของรากที่สาม
                     3.1     3
                                   (ตอบ 3,756)
                                  53                       3.6 75 (ตอบ 4,217)
                                                                            3


                     3.2   20 (ตอบ 2,714)
                              3
                                                           3.7 3 4 (ตอบ 1,587)
                     3.3   3  3
                                   (ตอบ 1,442)             3.8 86 (ตอบ 4,414)
                                                                            3


                     3.4 3
                           42 (ตอบ 3,476)                  3.9 3 11 (ตอบ 2,224)
                     3.5   13 (ตอบ 2,351)
                              3
                                                           3.10 38 (ตอบ 3,362)
                                                                            3


    4. ครูให้นักเรียนแบ่งกลุ่ม กลุ่มละ 4 คน แล้วให้นักเรียนแต่ละกลุ่มส่งตัวแทนออกมารับอุปกรณ์
การเล่นเกมกลุ่มละ 1 ชุด (1 ชุด มีตัวโดมิโน 20 ตัว )จากนั้นครูชี้แจงกติกาการเล่นเกม “การหาราก
ที่สามโดยการใช้เครื่องคำานวณ” ดังนี้
                     4.1           ให้แต่ละคนสุ่มหยิบตัวโดมิโนคนละ    5   ตัว
                     4.2           ให้ผู้ที่มีตัวเริ่มต้นวางตัวโดมิโนก่อน แล้วหาตัวมาต่อไปเรื่อยๆ จนครบหมด
          (
ทุกตัว ใช้เครืองคำานวณได้
              ่               )
                   4.3   ปรบมือเมื่อกลุ่มตนเล่นเสร็จแล้ว
              2.66840          729 8.22290
                                       3                                    3
                                                                                19   2.92402
              3
               556 1.44225


     3
         25       3.53035                          3
                                                      3.27107
                                                       3                             3
                                                                                         44
              4.14082                  3
                                           35     5.64622

     3
         71       1.00000                          3
                                                      6.10911
                                                       180                           3
                                                                                         1
              5.47370                  3
                                           228    9.54640
 3
     164          7.00000                          3
                                                      8.79797
                                                       870                           3
                                                                                         343

              6.76790                  3
                                           681    7.29989
 3
     310          4.00000                          3
                                                       389   1.91293                 3
                                                                                         64

              9.00000                  3
                                           7


         5. เมื่อนักเรียนทุกกลุ่มเล่นเกมจบแล้ว ครูและนักเรียนร่วมกันเฉลยคำาตอบและสรุปกิจกรรม
สื่อและแหล่งการเรียนรู้
                  1. แบบฝึกหัด
                  2. หนังสือเรียนคณิตศาสตร์
                  3. ใบงาน
กระบวนการวัดผลประเมินผล
      การวัดผล
                   1.   วิธีการวัดผล
                           1.1         สังเกตพฤติกรรมระหว่างเรียน
                           1.2         สังเกตจากการตอบคำาถามและร่วมกิจกรรม
                           1.3         ตรวจแบบฝึกหัด
                   2.     เครื่องมือวัดผล
                           2.1          แบบบันทึกการสังเกตพฤติกรรมระหว่างเรียน
                           2.2          แบบฝึกหัดคณิตศาสตร์
        การประเมินผล
        1.    เกณฑ์ผ่านการประเมินแบบฝึกหัด ใบงาน หรือใบกิจกรรมได้คะแนนร้อยละ             50   ขึ้นไป
        2.     เกณฑ์ผ่านการประเมินพฤติกรรมระหว่างเรียน
             4 =        ดีมาก               3 =     ดี   2 =        พอใช้   1 =   ผ่าน   0 =
        ปรับปรุง


กิจกรรมเสนอแนะ
…………………………………………………………………
…………………………………………………………………
…………………………………………………………………
…………………………………………………………………
……………………………………………
…………………………………………………………….
……………………………..
…………………………………………………………………
…………………………………………………………………
…………………………………………………………………
…………………


ความคิดเห็นของผู้บริหาร
…………………………………………………………………
…………………………………………………………………
…………………………………………………………………
…………………………………………………………………
…………………………………………………………………
………………………………………………………

                                                         (ลงชื่อ)
…………………………….
(…………………………..)
                                     ตำาแหน่ง …………………………………      .
บันทึกผลหลังกระบวนการเรียนรู้
        ผลการเรียนรู้ ……………………………………………………………          .
……………………………..
…………………………………………………………………
…………………………………………………………………
…………………………………………………………………
…………………
  ปัญหา / อุปสรรค ……………………………………...
…………………………………………………………………
…………………………………………………………………
…………………………………………………………………
…………………………………………………………………
…………………………………………………………………
…………………………
  ข้อเสนอแนะ / แนวทางแก้ไข ……………………………………………………………...
…………………………………………………………………
…………………………………………………………………
…………………………………………………………………
…………………………………………………………………
………………………………………………
                             (ลงชื่อ) ………..............
…………….. ผู้สอน
                                      ( ……….....................
……………. )
                             ตำาแหน่ง……………............................
………
แบบสังเกตพฤติกรรมระหว่างเรียน
                                                               2 ครูผู้
                      กลุ่มสาระการเรียนรู้คณิตศาสตร์ ชั้นมัธยมศึกษาปีที่
                         บันทึก.................................
      วันที่......เดือน..................... พ.ศ. ........... ครั้งที่ ........ ปีการ
                               ศึกษา........................
                                                                          รายการประเมิน                                                                                 สรุปผล
                                                                                                                                                                        ผ่าน   ไม่




                                                                                                                                                ตั้งใจตอบคำาถาม
                                               เตรียมอุปกรณ์การเรียนครบ

                                                                          ร่วมกิจกรรมด้วยความสนใจ

                                                                                                    ทำางานเสร็จทันเวลา

                                                                                                                         ซักถามเมื่อไม่เข้าใจ
                                                                                                                                                                  รวม                ผ
ที่                                                                                                                                                                                  ่่
               ชื่อ   -   สกุล                                                                                                                                                       า
                                                                                                                                                                                     น




                                              4                           4                         4                    4                      4                 2
แผนการจัดการเรียนรู้
กลุ่มสาระการเรียนรู้คณิตศาสตร์                    ชั้นมัธยมศึกษาปีที่       2                ภาคเรียนที่   2
หน่วยการเรียนรู้ที่    6 เรื่อง   ความรู้เบื้องต้นเกี่ยวกับจำานวนจริง               เวลา   15    ชั่วโมง
แผนที่   75        เรื่อง รากที่สาม                                                          เวลา   1      ชั่วโมง

มาตรฐานการเรียนรู้            สัมพันธ์กับมาตรฐานสาระ ค ………………………………………                                      .
สาระสำาคัญ
         ให้   a   เป็นจำานวนจริงใดๆ รากที่สามของ              a    คือ จำานวนจริงที่ยกกำาลังสามแล้วมีค่าเท่ากับ     a
(รากที่สาม สามารถเขียนแทนด้วยสัญลักษณ์             3
                                                           )
         รากที่สามของ a
                                                  3
                         เขียนแทนด้วย                  a


ผลการเรียนรู้ที่คาดหวัง
         1.1 ด้านความรู้
           1) หารากที่สามของจำานวนจริงทีกำาหนดให้โดยการแยกตัวประกอบ
                                        ่                                                        การประมาณการ
เปิดตาราง หรือการใช้เครื่องคำานวณและนำาไปใช้แก้ปัญหาได้
               2)      อธิบายผลที่เกิดขึ้นจากการหารากที่สามของจำานวนเต็มและจำานวนตรรกยะได้
               3)      บอกความสัมพันธ์ของการยกกำาลังและการหารากของจำานวนเต็มและ
จำานวนตรรกยะได้
         1.2 ด้านทักษะ/กระบวนการ
           1) การแก้ปัญหา
           2) การให้เหตุผล
           3) การสื่อสาร การสื่อความหมาย                           และการนำาเสนอ
           4) การเชื่อมโยง
         1.3 ด้านคุณลักษณะ
           1) ทำางานอย่างเป็นระบบ
           2) มีระเบียบวินัย
           3) มีความรอบคอบ
           4) มีความรับผิดชอบ
           5) มีวิจารณญาณ
           6) มีความเชื่อมั่นในตนเอง
           7) ช่วยเหลือซึ่งกันและกัน
สาระการเรียนรู้
           รากที่สาม และการหารากที่สามของจำานวนจริง


กระบวนการจัดการเรียนรู้
     1. นักเรียนและครูช่วยกันทบทวนบทเรียนที่ผ่านมา
     2. ครูให้นักเรียนทำาแบบฝึกหัด เรื่อง การหารากที่สาม
     3. ครูเดินดูนักเรียนทำาแบบฝึกหัด เพื่อเปิดโอกาสให้นักเรียนซักถามข้อสงสัยเป็นรายบุคคล
     4. เมื่อนักเรียนทุกคนทำาแบบฝึกหัดเสร็จแล้ว ครูและนักเรียนร่วมกันเฉลยคำาตอบ
5. ครูและนักเรียนร่วมกันสรุปและทบทวนบทเรียน เรื่อง การหารากที่สามของจำานวนจริง และทำา
แบบตรวจสอบความเข้าใจที่ 6.2 และแบบฝึกหัดประจำาหน่วยการเรียนรู้ ที่ 6 ในหนังสือเรียนสาระ
การเรียนรู้พื้นฐานคณิตศาสตร์ ม. 2 เล่ม 2 เป็นการบ้าน


สื่อและแหล่งการเรียนรู้
              1. แบบฝึกหัด
              2. หนังสือเรียนคณิตศาสตร์
              3. ใบงาน
กระบวนการวัดผลประเมินผล
      การวัดผล
                   1.     วิธีการวัดผล
                            1.1          สังเกตพฤติกรรมระหว่างเรียน
                            1.2          สังเกตจากการตอบคำาถามและร่วมกิจกรรม
                            1.3          ตรวจแบบฝึกหัด
                   2.      เครื่องมือวัดผล
                            2.1           แบบบันทึกการสังเกตพฤติกรรมระหว่างเรียน
                            2.2           แบบฝึกหัดคณิตศาสตร์
         การประเมินผล
         1.    เกณฑ์ผ่านการประเมินแบบฝึกหัด ใบงาน หรือใบกิจกรรมได้คะแนนร้อยละ         50   ขึ้นไป
         2.     เกณฑ์ผ่านการประเมินพฤติกรรมระหว่างเรียน
              4 =         ดีมาก              3 =      ดี   2 =   พอใช้   1 =   ผ่าน   0 =
        ปรับปรุง
กิจกรรมเสนอแนะ
…………………………………………………………………
…………………………………………………………………
…………………………………………………………………
…………………………………………………………………
…………………………………………………………………
…………………………………………………………………
…………………………………………………………………
…………………………………………………………………
…………………………………………………………………
………………………
ความคิดเห็นของผู้บริหาร
…………………………………………………………………
…………………………………………………………………
…………………………………………………………………
…………………………………………………………………
……………………………………………
…………………………………………………………….
……………………………..
…………………………………………………………………
…………………………………………………………………
…………………………………………………………………
…………………
…………………………………………………………………
…………

                                (ลงชื่อ)
…………………………….

(…………………………..)
                                                     .
                                ตำาแหน่ง …………………………………




บันทึกผลหลังกระบวนการเรียนรู้
        ผลการเรียนรู้ …………………………………………………………….
……………………………..
…………………………………………………………………
…………………………………………………………………
…………………………………………………………………
…………………
…………………………………………………………….
……………………………..
…………………………………………………………………
…………………………………………………………………
…………………………………………………………………
…………………
…………………………………………………………….
……………………………..
…………………………………………………………………
…………………………………………………………………
…………………………………………………………………
…………………
  ปัญหา / อุปสรรค ……………………………………...
…………………………………………………………………
…………………………………………………………………
…………………………………………………………………
…………………………………………………………………
…………………………………………………………………
…………………………
  ข้อเสนอแนะ / แนวทางแก้ไข ……………………………………………………………...
…………………………………………………………………
…………………………………………………………………
…………………………………………………………………
…………………………………………………………………
………………………………………………

                       (ลงชื่อ) ………..............
……………..     ผู้สอน
                            ( ……….....................
……………. )
                       ตำาแหน่ง…………… ............................
………
แบบฝึกหัด     /   ใบงาน
คำาชี้แจง

1.    จงหารากที่สามของจำานวนต่อไปนี้   (   โดยวิธการแยกตัวประกอบ
                                                 ี                 )
            1) 27                                     2) 40
            3) 512                                    3) 650
                                                             216
            5) 0.000729                               6)     729

2.                                     (
      จงหารากที่สามของจำานวนต่อไปนี้ โดยใช้ตาราง         )
            1) 45                                     2) 77
            3) 92                                     3) - 34
            5) - 29                                   6) - 54
            7)       3
                         − 64               8)   3
                                                     − 27 ,000

            9)   3
                     3 ,375                 10)      3
                                                         1,331
แบบสังเกตพฤติกรรมระหว่างเรียน
                                                               2 ครูผู้
                      กลุ่มสาระการเรียนรู้คณิตศาสตร์ ชั้นมัธยมศึกษาปีที่
                         บันทึก.................................
      วันที่......เดือน..................... พ.ศ. ........... ครั้งที่ ........ ปีการ
                               ศึกษา........................
                                                                          รายการประเมิน                                                                                 สรุปผล
                                                                                                                                                                        ผ่าน   ไม่




                                                                                                                                                ตั้งใจตอบคำาถาม
                                               เตรียมอุปกรณ์การเรียนครบ

                                                                          ร่วมกิจกรรมด้วยความสนใจ

                                                                                                    ทำางานเสร็จทันเวลา

                                                                                                                         ซักถามเมื่อไม่เข้าใจ
                                                                                                                                                                  รวม                ผ
ที่                                                                                                                                                                                  ่่
               ชื่อ   -   สกุล                                                                                                                                                       า
                                                                                                                                                                                     น




                                              4                           4                         4                    4                      4                 2

หน่วยที่ 06 จำนวนจริง

  • 1.
    แผนการจัดการเรียนรู้ กลุ่มสาระการเรียนรู้คณิตศาสตร์ ชั้นมัธยมศึกษาปีที่ 2 ภาคเรียนที่ 2 หน่วยการเรียนรู้ที่ 6 เรื่อง ความรู้เบื้องต้นเกี่ยวกับจำานวนจริง เวลา 15 ชั่วโมง แผนที่ 61 เรื่อง การเขียนเศษส่วนในรูปทศนิยมซำ้า เวลา 1 ชั่วโมง มาตรฐานการเรียนรู้ สัมพันธ์กับมาตรฐานสาระ ค ……………………………………… . สาระสำาคัญ การเขียนเศษส่วนในรูปทศนิยมซำ้าทำาได้โดยนำาส่วนมาหารเศษ ผลการเรียนรู้ที่คาดหวัง 1.1 ด้านความรู้ เขียนเศษส่วนในรูปทศนิยมซำ้าได้ 1.2 ด้านทักษะ/กระบวนการ 1) การแก้ปัญหา 2) การให้เหตุผล 3) การสื่อสาร การสื่อความหมาย และการนำาเสนอ 4) การเชื่อมโยง 5) ความคิดริเริ่มสร้างสรรค์ 1.3 ด้านคุณลักษณะ 1) ทำางานอย่างเป็นระบบ 2) มีความรอบคอบ 3) มีความรับผิดชอบ 4) มีวิจารณญาณ 5) มีความเชื่อมั่นในตนเอง 6) ช่วยเหลือซึ่งกันและกัน สาระการเรียนรู้ การเขียนเศษส่วนในรูปทศนิยมซำ้า กระบวนการจัดการเรียนรู้ 1. ครูให้นักเรียนแบ่งกลุ่ม ๆ ละ 5 คน จากนั้นแจกกระดาษให้นักเรียนทุกกลุ่ม กลุ่มละ แผ่น 5 ครูชี้แจงกติกาการเล่นเกมแข่งขันกันเปลี่ยนเศษส่วนเป็นทศนิยม ซึ่งถ้าทศนิยมที่หาได้เป็นทศนิยมไม่รู้จบ ให้ นักเรียนหาคำาตอบเป็นทศนิยม 7 ตำาแหน่ง 2. ครูซักถามนักเรียนนักเรียนจนแน่ใจว่าทุกคนเข้าใจกติกาการเล่นเกมดีแล้วจึงเริ่มบอกโจทย์ข้อที่ 1 เมื่อนักเรียนส่งคำาตอบให้ครูทุกกลุ่มแล้ว ครูให้นักเรียนแต่ละกลุ่มส่งตัวแทนยืนขึ้นบอกคำาตอบของกลุ่มตน ให้เพื่อน ๆ ฟัง แล้วร่วมกันสรุปคำาตอบทีถูกต้อง จากนั้นให้ตัวแทนนักเรียนออกมาแสดงวิธีทำาให้เพื่อนดูบน ่ กระดานดำาอีกครั้งเพื่อเป็นการทบทวน ทำาเช่นนี้จนครบทุกข้อ 3. นักเรียนร่วมกันสรุปเกมที่เล่นว่า “การเปลี่ยนเศษส่วนให้เป็นทศนิยมใช้วิธีการหาร”
  • 2.
    4. ครูยกตัวอย่างประกอบคำาอธิบายบนกระดานดำา เช่น 2 1. 3 = 0.6666666… เขียนแทนด้วย  0.6 160 2. 45 = 3.555555… เขียนแทนด้วย  3.5 12 3. 33 = 0.36363636… เขียนแทนด้วย  0.36 9 4. 37 = 0.243243243… เขียนแทนด้วย   0.243 3 5. 7 = 0.42857142857142… เขียนแทนด้วย   0 . 4 2857 1 5. ให้นักเรียนร่วมกันสังเกตวิธีการเขียนทศนิยมที่ครูเขียนไว้บนกระดานดำา จากนั้นร่วมกันสรุปให้ ได้วา “จำานวนใดซำ้าจะใส่จุดเหนือตัวเลขตัวนั้น แต่ถาตัวเลขทีซำ้ากันตั้งแต่สามจำานวนขึ้นไปจะใส่จุดเหนือ ่ ้ ่ ตัวเลขตัวแรกกับตัวสุดท้ายเท่านั้น” 6. ครูอานทศนิยมซำ้าให้นักเรียนฟังดังนี้ ่ 1. 0.6 อ่านว่า ศูนย์จุดหก หกซำ้า 2. 3 . 5 อ่านว่า สามจุดห้า ห้าซำ้า 3. 0 . 36 อ่านว่า ศูนย์จุดสามหก สามหกซำ้า 4. 0 . 2 4 3   อ่านว่า ศูนย์จุดสองสี่สาม สองสี่สามซำ้า 5. 0 . 4 2857 1  อ่านว่า ศูนย์จุดสี่สองแปดห้าเจ็ดหนึ่ง สี่สองแปดห้าเจ็ดหนึ่งซำ้า สำาหรับทศนิยม เช่น 1.5, 2.94, 10.016 ถือว่าเป็นทศนิยมซำ้าเช่นเดียวกันเพราะ 1.5 = 1.5000… , 2.94 = 2.94000… , 10.016 = 10.016000… เรียกว่าทศนิยมซำ้าศูนย์ นั่นคือ 1.5000… เขียนแทนด้วย 1.5 อ่านว่า หนึ่งจุดห้า 2.94000… เขียนแทนด้วย 2.94 อ่านว่า สองจุดเก้าสี่ 10.016000… เขียนแทนด้วย 10.016 อ่านว่า สิบจุดศูนย์หนึ่งหก 7. ครูเปิดโอกาสให้นักเรียนซักถามข้อสงสัย จากนั้นจดสิ่งสำาคัญลงสมุดเพื่อเก็บไว้ทบทวนใน ครั้งต่อไป 8. ให้นักเรียนศึกษาเพิ่มเติมจากหนังสือเรียน แล้วฝึกทักษะโดยการทำาแบบฝึกหัด ( ถ้ายังมีเวลาให้ ร่วมกันเฉลย ถ้าหมดเวลาให้ส่งครู) สื่อและแหล่งการเรียนรู้ 1. เกมแข่งขันกันเปลียนเศษส่วน ่ 2. ธงหมายเลข 1, 2, และ 3 3. กระดาษ(สำาหรับเล่นเกม) 4. แบบฝึกหัด 5. หนังสือเรียน กระบวนการวัดผลประเมินผล การวัดผล 1. วิธีการวัดผล
  • 3.
    1.1 สังเกตพฤติกรรมระหว่างเรียน 1.2 สังเกตจากการตอบคำาถามและร่วมกิจกรรม 1.3 ตรวจแบบฝึกหัด 2. เครื่องมือวัดผล 2.1 แบบบันทึกการสังเกตพฤติกรรมระหว่างเรียน 2.2 แบบฝึกหัดคณิตศาสตร์ การประเมินผล 1. เกณฑ์ผ่านการประเมินแบบฝึกหัด ใบงาน หรือใบกิจกรรมได้คะแนนร้อยละ 50 ขึ้นไป 2. เกณฑ์ผ่านการประเมินพฤติกรรมระหว่างเรียน 4 = ดีมาก 3 = ดี2 = พอใช้ 1 = ผ่าน 0 = ปรับปรุง กิจกรรมเสนอแนะ ……………………………………………………………………… ……………………………………………………………………… ……………………………………………………………………… … ……………………………………………………………………… …………………………………… ……………………………………………………………………… ……………………………………………………………………… ………………………………………………………… ความคิดเห็นของผู้บริหาร ……………………………………………………………………… ……………………………………………………………………… ……………………………………………………………………… ……………………………………………………………………… ……………………………………………………………………… …………………………… (ลงชื่อ)……………………………. (…………………………..) ตำาแหน่ง ………………………………… . บันทึกผลหลังกระบวนการเรียนรู้ ผลการเรียนรู้ …………………………………………………………… . ……………………………..
  • 4.
    ……………………………………………………………………… …………………………………………………… ……………………………………………………………………… …………………………………… ……………………………………………………………………… ……………………………………………………………………… ……………………………………………………………………… … ……………………………………………………………………… ……………………………………………………………………… ………………………………………………………… ปัญหา/ อุปสรรค ……………………………………... ……………………………………………………………………… ……………………………………………………………………… ……………………………………………………………………… ………………………………………………………… ข้อเสนอแนะ / แนวทางแก้ไข ……………………………………………………………... ……………………………………………………………………… ……………………………………………………………………… ……………………………………………………………………… ……………………………………………………………………… ………………………… (ลงชื่อ) ………..............…………….. ผู้สอน ( ………..................... ……………. ) ............................ ตำาแหน่ง…………… ………
  • 5.
    เกม แข่งขันกันเปลี่ยนเศษส่วนเป็นทศนิยม กติกาการเล่น ครูบอกเศษส่วนครั้งละ 1 จำานวน แล้วให้นักเรียนเปลี่ยนเป็นทศนิยมให้เร็วที่สุด กลุ่มใดเสร็จก่อน ให้นำาคำาตอบมาส่งครู แล้วรับธงกลับไป ซึ่งครูจะมีธงอยู่ 3 อัน แต่ละอันจะมีตัวเลข 1, 2, 3 และ ตามลำาดับ กลุ่มที่เสร็จอันดับแรกจะได้ธงหมายเลข 1 และเสร็จอันดับรองลงมาก็จะได้ธงหมายเลข 2 และ 3 ตามลำาดับ โดยธงแต่ละอันจะมีค่าเป็นคะแนน คือ ธงหมายเลขหนึ่ง มีคา 3 คะแนน ธงหมายเลข 2 ่ มีค่า 2 คะแนน และธงหมายเลข 3 มีคา 1 คะแนน ถ้าตอบถูกจะได้เพิ่มอีก 2 คะแนน (กลุ่มทีไม่ได้ ่ ่ ธงแต่ตอบถูกจะได้คะแนน 2 คะแนน) ตัวอย่างโจทย์และคำาตอบที่ใช้เล่นเกม โจทย์ คำาตอบ 1. 1 0.25 4 2. 7 0.35 20 3. 4 1.3333333… 3 4. 17 0.12121212… 18 5. 1 0.1111111… 9 6. 5 0.2631578… 19 7. 12 0.92307692307 13 6…. 8. 23 0.69696969… 33 9. 5 0.26315789473 19 6842105… 10. 17 2.8333333… 6 แบบฝึกหัด คำาชี้แจง ให้นักเรียนเขียนเศษส่วนต่อไปนี้ในรูปทศนิยมซำ้าในรูปที่ถกต้องพร้อมเขียนคำาอ่าน ู โจทย์ คำาตอบ เขียนในรูปทีถูกต้อง ่ คำาอ่าน
  • 6.
    1. 1 0.33333… 3 2. 143 0.572 250 3. 2 0.66666666 3 … 4. 4 0.12121212 33 … 5. 258 0.5212121 495 … 6. 5 0.2631578 19 … 7. 45 0.60714285 28 714285…. 8. 31 2.8181818 11 … 9. 13 0.65 20 10. 0.0151515 1 … 66
  • 7.
    แบบสังเกตพฤติกรรมระหว่างเรียน 2 ครูผู้ กลุ่มสาระการเรียนรู้คณิตศาสตร์ ชั้นมัธยมศึกษาปีที่ บันทึก................................. วันที่......เดือน..................... พ.ศ. ........... ครั้งที่ ........ ปีการ ศึกษา........................ รายการประเมิน สรุปผล ผ่าน ไม่ ตั้งใจตอบคำาถาม เตรียมอุปกรณ์การเรียนครบ ร่วมกิจกรรมด้วยความสนใจ ทำางานเสร็จทันเวลา ซักถามเมื่อไม่เข้าใจ รวม ผ ที่ ่่ ชื่อ - สกุล า น 4 4 4 4 4 2
  • 8.
    แผนการจัดการเรียนรู้ กลุ่มสาระการเรียนรู้คณิตศาสตร์ ชั้นมัธยมศึกษาปีที่ 2 ภาคเรียนที่ 2 หน่วยการเรียนรู้ที่ 6 เรื่อง ความรู้เบืองต้นเกี่ยวกับจำานวนจริง ้ เวลา15 ชั่วโมง แผนที่ 62 เรื่อง การเขียนทศนิยมซำ้าในรูปเศษส่วน เวลา 1 ชั่วโมง มาตรฐานการเรียนรู้ สัมพันธ์กับมาตรฐานสาระ ค ……………………………………… . สาระสำาคัญ การเขียนทศนิยมซำ้าในรูปเศษส่วน มีวิธีการเขียนอย่างง่าย 2 กรณีคือ 1. ถ้ามีเลขโดดซำ้าทั้งหมด เมื่อเขียนในรูปเศษส่วน ตัวเศษคือตัวเลขที่เป็นตัวซำ้า ตัวส่วนจะเป็นเลข 9 เท่ากับจำานวนตัวเลขทีซำ้า ่ 2. ถ้ามีเลขโดดไม่ซำ้ากันทั้งหมด เมื่อเขียนในรูปเศษส่วน ตัวเศษคือผลต่างของตัวเลขทั้งหมดที่ อยูข้างหลังจุดทศนิยมลบด้วยตัวเลขทีไม่ซำ้า ตัวส่วน ประกอบด้วย 9 กับ 0 ซึ่งจำานวนของ 9 ่ ่ เท่ากับจำานวนเลขโดดที่ซำ้า และจำานวนของ 0 เท่ากับจำานวนเลขโดดทีไม่ซำ้า่ ผลการเรียนรู้ที่คาดหวัง 1.1 ด้านความรู้ เขียนทศนิยมซำ้าในรูปเศษส่วนได้ 1.2 ด้านทักษะ/กระบวนการ 1) การแก้ปัญหา 2) การให้เหตุผล 3) การสื่อสาร การสื่อความหมาย และการนำาเสนอ 4) การเชื่อมโยง 5) ความคิดริเริ่มสร้างสรรค์ 1.3 ด้านคุณลักษณะ 1) ทำางานอย่างเป็นระบบ 2) มีความรอบคอบ 3) มีความรับผิดชอบ 4) มีวิจารณญาณ 5) มีความเชื่อมั่นในตนเอง 6) ช่วยเหลือซึ่งกันและกัน สาระการเรียนรู้ การเขียนทศนิยมซำ้าในรูปเศษส่วน กระบวนการจัดการเรียนรู้ 2 1. ครูสุ่มนักเรียน 2 คนออกมานำาเสนอวิธีการเขียน 9 ในรูปทศนิยมซำ้าโดยให้นักเรียน คนหนึ่งแสดงวิธีทำาบนกระดานดำาด้านซ้าย อีกคนหนึ่งแสดงวิธีทำาบนกระดานด้านขวา ส่วนนักเรียนคน อื่น ๆ ช่วยกันตรวจคำาตอบ
  • 9.
    2. ครูให้นักเรียนร่วมกันอภิปรายว่า เศษส่วนทุกจำานวนสามารถเขียนเป็นทศนิยมซำ้าได้หรือไม่ (สรุปให้ได้วาเศษส่วนทุกจำานวนที่มีตัวเศษเป็นจำานวนเต็ม และตัวส่วนเป็นจำานวนเต็มทีไม่เท่ากับศูนย์ ่ ่ สามารถเขียนให้อยูในรูปทศนิยมซำ้าได้เสมอ) ่ 3. ครูยกตัวอย่างการเขียนทศนิยมซำ้าในรูปเศษส่วน 3 – 4 ตัวอย่าง โดยวิธการของระบบ ี สมการบนกระดานดำา แล้วให้ตัวแทนออกมาแสดงวิธีทำา 2 ตัวอย่างบนกระดานดำา 4. ครูให้นักเรียนแบ่งกลุ่ม กลุ่มละ 4 – 6 คน แล้วศึกษาใบความรู้ เรื่อง การเขียนทศนิยม ซำ้าในรูปเศษส่วน 5. ครูยกตัวอย่างพร้อมอธิบายเพิ่มเติมบนกระดานดำาอีก 2 – 3 ตัวอย่าง เช่น 1) 0 . 1 2 2) 0 . 57 8 1    3) 5 . 4 1 2   6. นักเรียนศึกษาตัวอย่างจากหนังสือเรียนเพิ่มเติม และซักถามครูเมื่อสงสัย 7. ครูให้นักเรียนอาสาสมัครแจกแบบฝึกหัด ให้นกเรียนฝึกทักษะโดยพยายามทำาด้วย ั ตนเอง 8. ครูและนักเรียนร่วมกันเฉลยแบบฝึกหัด 9. ให้นักเรียนกลับไปทำาแบบฝึกหัดในหนังสือเพิ่มเติมเป็นการบ้าน สื่อและแหล่งการเรียนรู้ 1. ใบความรู้ 2. แบบฝึกหัด 3. หนังสือเรียน 4. ใบงาน กระบวนการวัดผลประเมินผล การวัดผล 1. วิธีการวัดผล 1.1 สังเกตพฤติกรรมระหว่างเรียน 1.2 สังเกตจากการตอบคำาถามและร่วมกิจกรรม 1.3 ตรวจแบบฝึกหัด 2. เครื่องมือวัดผล 2.1 แบบบันทึกการสังเกตพฤติกรรมระหว่างเรียน 2.2 แบบฝึกหัดคณิตศาสตร์ การประเมินผล 1. เกณฑ์ผ่านการประเมินแบบฝึกหัด ใบงาน หรือใบกิจกรรมได้คะแนนร้อยละ 50 ขึ้นไป 3. เกณฑ์ผ่านการประเมินพฤติกรรมระหว่างเรียน 4 = ดีมาก 3 = ดี2 = พอใช้ 1 = ผ่าน 0 = ปรับปรุง กิจกรรมเสนอแนะ ………………………………………………………………… …………………………………………………………………
  • 10.
    ………………………………………………………………… ………………………………………………………………… …………………………………………… ความคิดเห็นของผู้บริหาร ………………………………………………………………… ………………………………………………………………… ………………………………………………………………… ……… ………………………………………………………………… ………………………………………………………………… ………………………………………………………………… ………………………………………………………………… …………………………… (ลงชื่อ) ……………………………. (…………………………..) . ตำาแหน่ง ………………………………… บันทึกผลหลังกระบวนการเรียนรู้ ผลการเรียนรู้ ……………………………………………………………. …………………………….. ………………………………………………………………… ………………………………………………………………… ………………………………………………………………… ………………… ………………………………………………………………… ………………………………………………………………… ………………………………………………………………… ………………………………………………………………… ………………………………………………………………… ………………………………………………………………… ……………………………………
  • 11.
    / อุปสรรค ……………………………………... ปัญหา ………………………………………………………………… ………………………………………………………………… ………………………………………………………………… ………………………………………………………………… …………………………………………………………………. ข้อเสนอแนะ / แนวทางแก้ไข ……………………………………………………………... ………………………………………………………………… ………………………………………………………………… ………………………………………………………………… ………… (ลงชื่อ) ……….............. …………….. ผู้สอน ( ………..................... ……………. ) ตำาแหน่ง…………… ............................ ………
  • 12.
    ใบความรู้ เรื่อง การเปลี่ยนทศนิยมซำ้าในรูปเศษส่วน ตัวอย่างที่ 1  จงเขียน 0 . 5 4 ในรูปเศษส่วน วิธีทำา ให้ N =  0.54 = 0.545454… (1) คูณทั้งสองข้างของสมการด้วย 100 (สังเกตว่าจะคูณด้วยจำานวนใดนั้น เมื่อคูณแล้ว ทศนิยมชุดหลังจุดของ สมการที่ 1 จะเท่ากับสมการที่ 2 ) 100N = 54.545454… (2) จากสมการ (2) – (1) จะได้ 100N – N = ( 54.545454… - 0.545454… ) 99N = 54 54 N = 99 6 N = 11 6 นั่นคือ  0.54 = 11 วิธีทำา ให้ N =  0 . 29 7 3 = 0.29737373… (1) 10,000 (สังเกตว่าจะคูณด้วยจำานวนใดนั้น เมื่อคูณแล้ว คูณทั้งสองข้างของสมการด้วย ทศนิยมชุดหลังจุดของ สมการที่ 1 จะเท่ากับสมการที่ 2 ) 100N = 29.73737373… (2) 10,000N = 2973.737373… (3) (3) – (2) จะได้ จากสมการ 10,000N – 10N = (2973.737373… - 29.73737373… ) 9,900N = 2,973 – 29 2973 − 29 N = 9900 2944 N = 9900 736 N = 2475 736 นั่นคือ  0 . 29 7 3 = 2475
  • 13.
    แบบฝึกหัด คำาชี้แจง ให้นักเรียนเขียนทศนิยมซำ้าต่อไปนี้ในรูปเศษส่วน 1. 0 . 2 5  2. 1 . 1 8  3. 0 . 6 3 9   4. 3 . 4  5. 0 . 8 1 8  6. 0 . 6 1  7. 0 . 84615 3  8. 2 . 12 6 3  9. 0 . 35 0  10. 0 . 06 3 8 1  
  • 14.
    แบบสังเกตพฤติกรรมระหว่างเรียน 2 ครูผู้ กลุ่มสาระการเรียนรู้คณิตศาสตร์ ชั้นมัธยมศึกษาปีที่ บันทึก................................. วันที่......เดือน..................... พ.ศ. ........... ครั้งที่ ........ ปีการ ศึกษา........................ รายการประเมิน สรุปผล ผ่าน ไม่ เตรียมอุปกรณ์การเรียนครบ ร่วมกิจกรรมด้วยความสนใจ ทำางานเสร็จทันเวลา ตั้งใจตอบคำาถาม ซักถามเมื่อไม่เข้าใจ รวม ผ ที่ ่่ ชื่อ - สกุล า น 4 4 4 4 4 2
  • 15.
    แผนการจัดการเรียนรู้ กลุ่มสาระการเรียนรู้คณิตศาสตร์ ชั้นมัธยมศึกษาปีที่ 2 ภาคเรียนที่ 2 หน่วยการเรียนรู้ที่ 6 เรื่อง ความรู้เบื้องต้นเกี่ยวกับจำานวนจริง เวลา 15 ชั่วโมง แผนที่ 63 เรื่อง การเขียนทศนิยมซำ้าในรูปเศษส่วน เวลา 1 ชั่วโมง มาตรฐานการเรียนรู้ สัมพันธ์กับมาตรฐานสาระ ค ……………………………………… . สาระสำาคัญ การเขียนทศนิยมซำ้าในรูปเศษส่วน มีวิธีการเขียนอย่างง่าย 2 กรณีคือ 1. ถ้ามีเลขโดดซำ้าทั้งหมด เมื่อเขียนในรูปเศษส่วน ตัวเศษคือตัวเลขที่เป็นตัวซำ้า ตัวส่วนจะเป็นเลข 9 เท่ากับจำานวนตัวเลขทีซำ้า ่ 2. ถ้ามีเลขโดดไม่ซำ้ากันทั้งหมด เมื่อเขียนในรูปเศษส่วน ตัวเศษคือผลต่างของตัวเลขทั้งหมดที่ อยูข้างหลังจุดทศนิยมลบด้วยตัวเลขทีไม่ซำ้า ตัวส่วน ประกอบด้วย 9 กับ 0 ซึ่งจำานวนของ 9 ่ ่ เท่ากับจำานวนเลขโดดที่ซำ้า และจำานวนของ 0 เท่ากับจำานวนเลขโดดทีไม่ซำ้า่ ผลการเรียนรู้ที่คาดหวัง 1.1 ด้านความรู้ สามารถเขียนทศนิยมซำ้าในรูปเศษส่วนได้ 1.2 ด้านทักษะ/กระบวนการ 1) การแก้ปัญหา 2) การให้เหตุผล 3) การสื่อสาร การสื่อความหมาย และการนำาเสนอ 4) การเชื่อมโยง 5) ความคิดริเริ่มสร้างสรรค์ 1.3 ด้านคุณลักษณะ 1) ทำางานอย่างเป็นระบบ 2) มีความรอบคอบ 3) มีความรับผิดชอบ 4) มีวิจารณญาณ 5) มีความเชื่อมั่นในตนเอง 6) ช่วยเหลือซึ่งกันและกัน สาระการเรียนรู้ การเขียนทศนิยมซำ้าในรูปเศษส่วน กระบวนการจัดการเรียนรู้ 2 1. ครูสุ่มนักเรียน 2 คนออกมานำาเสนอวิธีการเขียน 9 ในรูปทศนิยมซำ้าโดยให้นักเรียนคน หนึ่งแสดงวิธีทำาบนกระดานดำาด้านซ้าย อีกคนหนึ่งแสดงวิธีทำาบนกระดานด้านขวา ส่วนนักเรียนคนอื่น ๆ ช่วยกันตรวจคำาตอบ
  • 16.
    2. ครูให้นักเรียนร่วมกันอภิปรายว่า เศษส่วนทุกจำานวนสามารถเขียนเป็นทศนิยมซำ้าได้หรือไม่ (สรุปให้ได้วาเศษส่วนทุกจำานวนที่มีตัวเศษเป็นจำานวนเต็ม และตัวส่วนเป็นจำานวนเต็มทีไม่เท่ากับศูนย์ ่ ่ สามารถเขียนให้อยูในรูปทศนิยมซำ้าได้เสมอ) ่ 3. ครูยกตัวอย่างการเขียนทศนิยมซำ้าในรูปเศษส่วน 3 – 4 ตัวอย่าง โดยวิธการของระบบ ี สมการบนกระดานดำา แล้วให้ตัวแทนออกมาแสดงวิธีทำา 2 ตัวอย่างบนกระดานดำา 4. ครูให้นักเรียนแบ่งกลุ่ม กลุ่มละ 4 – 6 คน แล้วศึกษาใบความรู้ เรื่อง การเขียนทศนิยม ซำ้าในรูปเศษส่วน 5. ครูยกตัวอย่างพร้อมอธิบายเพิ่มเติมบนกระดานดำาอีก 2 – 3 ตัวอย่าง 6. นักเรียนศึกษาตัวอย่างจากหนังสือเรียนเพิ่มเติม และซักถามครูเมื่อสงสัย 7. ครูให้นักเรียนอาสาสมัครแจกแบบฝึกหัด ให้นกเรียนฝึกทักษะโดยพยายามทำาด้วย ั ตนเอง 8. ครูและนักเรียนร่วมกันเฉลยแบบฝึกหัด 9. ให้นักเรียนกลับไปทำาแบบฝึกหัดในหนังสือเพิ่มเติมเป็นการบ้าน สื่อและแหล่งการเรียนรู้ 1. ใบความรู้ 2. แบบฝึกหัด 3. หนังสือเรียน 4. ใบงาน กระบวนการวัดผลประเมินผล การวัดผล 1. วิธีการวัดผล 1.1 สังเกตพฤติกรรมระหว่างเรียน 1.2 สังเกตจากการตอบคำาถามและร่วมกิจกรรม 1.3 ตรวจแบบฝึกหัด 2. เครื่องมือวัดผล 2.1 แบบบันทึกการสังเกตพฤติกรรมระหว่างเรียน 2.2 แบบฝึกหัดคณิตศาสตร์ การประเมินผล 1. เกณฑ์ผ่านการประเมินแบบฝึกหัด ใบงาน หรือใบกิจกรรมได้คะแนนร้อยละ 50 ขึ้นไป 2. เกณฑ์ผ่านการประเมินพฤติกรรมระหว่างเรียน 4 = ดีมาก 3 = ดี 2 = พอใช้ 1 = ผ่าน 0 = ปรับปรุง
  • 17.
    กิจกรรมเสนอแนะ ………………………………………………………………… ………………………………………………………………… ………………………………………………………………… ………………………………………………………………… …………………………………………… ความคิดเห็นของผู้บริหาร ………………………………………………………………… ………………………………………………………………… ………………………………………………………………… ………………………………………………………………… ………………………………………………………………… ……………………………………………………… (ลงชื่อ) ……………………………. (…………………………..) . ตำาแหน่ง ………………………………… บันทึกผลหลังกระบวนการเรียนรู้ ผลการเรียนรู้ ……………………………………………………………. …………………………….. ………………………………………………………………… ………………………………………………………………… ………………………………………………………………… ………………… ………………………………………………………………… ………………………………………………………………… ………………………………………………………………… ………………………………………………………………… ………………………………………………………………… ………………………………………………………………… ……………………………………
  • 18.
    / อุปสรรค ……………………………………... ปัญหา ………………………………………………………………… ………………………………………………………………… ………………………………………………………………… ………………………………………………………………… … ข้อเสนอแนะ / แนวทางแก้ไข ……………………………………………………………... ………………………………………………………………… ………………………………………………………………… ………………………………………………………………… ………… (ลงชื่อ) ……….............. …………….. ผู้สอน ( ………..................... ……………. ) ตำาแหน่ง…………… ............................ ………
  • 19.
    ใบความรู้ เรื่อง การเปลี่ยนทศนิยมซำ้าในรูปเศษส่วน กรณีที่ 1 ทศนิยมซำ้าศูนย์ ตัวเศษ เท่ากับ ตัวเลขเดิมเขียนโดยไม่ใส่จุด ตัวส่วน เท่ากับ ตัวเลข 1 แล้วตามด้วยเลขศูนย์เท่ากับจำานวนของตัวเลขหลังจุดทศนิยม เช่น 47 0.47= 100 1513 15.13 = 100 1897 0.1897 = 10000 47 0.47= 100 กรณีที่ 2 ทศนิยมทีไม่ใช่ทศนิยมซำ้าศูนย์ ่ การเขียนทศนิยมซำ้าในรูปเศษส่วน มีวิธีการเขียนอย่างง่าย 2 กรณีคือ ถ้ามีเลขโดดซำ้าทั้งหมด เมื่อเขียนในรูปเศษส่วน ตัวเศษคือตัวเลขที่เป็นตัวซำ้า ตัวส่วนจะเป็นเลข 9 เท่ากับจำานวนตัวเลขทีซำ้า ่ 4 เช่น  0.4 = 9 18 2  0.18 = 99 = 11 4536 504   0 . 4 53 6 = 9999 = 1111 ถ้ามีเลขโดดไม่ซำ้ากันทั้งหมด เมื่อเขียนในรูปเศษส่วน ตัวเศษคือผลต่างของตัวเลขทั้งหมดที่อยู่ขางหลังจุดทศนิยมลบด้วยตัวเลขทีไม่ซำ้า ้ ่ ตัวส่วน ประกอบด้วย 9 กับ 0 ซึ่งจำานวนของ 9 เท่ากับจำานวนเลขโดดทีซำ้า และ ่ จำานวนของ 0 เท่ากับจำานวนเลขโดดทีไม่ซำ้า ่ 14 −1 13 เช่น  0.14 = 90 = 90 3481 − 34 3447   0 . 34 8 1 = 9900 = 9900 456 − 45 411  3 . 45 6 = 3 900 = 900 แบบฝึกหัด คำาชี้แจง ให้นักเรียนเขียนทศนิยมซำ้าต่อไปนี้ในรูปเศษส่วน 1. 0 . 2 5  2. 1 . 1 8 
  • 20.
    3. 0 .6 3 9   4. 3 . 4  5. 0 . 8 1 8  6. 0 . 6 1  7. 0 . 84615 3  8. 2 . 12 6 3  9. 0 . 35 0  10. 0 . 06 3 8 1  
  • 21.
    แบบสังเกตพฤติกรรมระหว่างเรียน 2 ครูผู้ กลุ่มสาระการเรียนรู้คณิตศาสตร์ ชั้นมัธยมศึกษาปีที่ บันทึก................................. วันที่......เดือน..................... พ.ศ. ........... ครั้งที่ ........ ปีการ ศึกษา........................ รายการประเมิน สรุปผล ผ่าน ไม่ ตั้งใจตอบคำาถาม เตรียมอุปกรณ์การเรียนครบ ร่วมกิจกรรมด้วยความสนใจ ทำางานเสร็จทันเวลา ซักถามเมื่อไม่เข้าใจ รวม ผ ที่ ่่ ชื่อ - สกุล า น 4 4 4 4 4 2
  • 22.
    แผนการจัดการเรียนรู้ กลุ่มสาระการเรียนรู้คณิตศาสตร์ ชั้นมัธยมศึกษาปีที่ 2 ภาคเรียนที่ 2 หน่วยการเรียนรู้ที่ 6 เรื่อง ความรู้เบื้องต้นเกี่ยวกับจำานวนจริง เวลา 15 ชั่วโมง แผนที่ 64 เรื่อง จำานวนจริง เวลา 1 ชั่วโมง มาตรฐานการเรียนรู้ สัมพันธ์กับมาตรฐานสาระ ค ……………………………………… . สาระสำาคัญ จำานวนตรรกยะ หมายถึง จำานวนที่สามารถเขียนในรูปเศษส่วน a b เมื่อ a และ b เป็น จำานวนเต็ม และ b≠ 0 จำานวนอตรรกยะ คือ จำานวนที่ไม่สามารถเขียนได้ในรูปเศษส่วน ส่วน a b เมื่อ a และ b เป็นจำานวนเต็ม และ b≠ 0 จำานวนจริงประกอบด้วยจำานวนตรรกยะ และอตรรกยะ ผลการเรียนรู้ที่คาดหวัง 1.1 ด้านความรู้ ยกตัวอย่างจำานวนตรรกยะ และจำานวนอตรรกยะได้ 1.2 ด้านทักษะ/กระบวนการ 1) การให้เหตุผล 2) การสื่อสาร การสื่อความหมาย และการนำาเสนอ 3) การเชื่อมโยง 1.3 ด้านคุณลักษณะ 1) ทำางานอย่างเป็นระบบ 2) มีระเบียบวินัย 3) มีความรอบคอบ 4) มีความรับผิดชอบ 5) มีวิจารณญาณ 6) มีความเชื่อมั่นในตนเอง 7) ช่วยเหลือซึ่งกันและกัน สาระการเรียนรู้ จำานวนจริง จำานวนตรรกยะ จำานวนอตรรกยะ กระบวนการจัดการเรียนรู้ 1. ครูชูแผ่นป้าย 4 แล้วถามนักเรียนดังนี้ 2. ครูชูแผ่นป้าย 4 แล้วให้นักเรียนเปรียบเทียบกับแผ่นป้าย 4 โดยถามว่า ( “จำานวนทั้งสองเหมือนกันหรือแตกต่างกันอย่างไร” คำาตอบคือต่างกัน – 11 เป็นจำานวนเต็มลบและเป็น จำานวนคี่ ส่วน 4 เป็นจำานวนเต็มบวกและเป็นจำานวนคู่ แต่ทั้งสองเป็นจำานวนเต็มเหมือนกัน )
  • 23.
    3. ครูถามนักเรียนว่า “จำานวนที่นักเรียนรู้จกมีเพียงจำานวนเต็มบวก คือ 1,2,3,… กับ ั จำานวนเต็มลบคือ –1, -2, -3, … เท่านั้นหรือ” ครูให้นักเรียนร่วมกันหาคำาตอบโดยอภิปรายจน ได้คำาตอบว่ามีศูนย์ด้วย 4. ครูถามนักเรียนว่า “ครูตั้งคำาถามนำาว่า “เมื่อมีจำานวนเต็มก็น่าจะมีจำานวนไม่เต็มด้วยนักเรียน คิดว่าจะมมีหรือไมม่ถามีจำานวนนั้นคืออะไร” ครูให้นักเรียนร่วมกันอภิปรายจนได้คำาตอบว่ามีทศนิยมและ ้ เศษส่วนด้วย 5. ครูถามนักเรียนว่าเศษส่วนกับทศนิยมเหมือนหรือแตกต่างกันอย่างไร และสองจำานวนนี้มี 1 ความสัมพันธ์กันอย่างไร” ครูให้นักเรียนอภิปราย ถ้ายังหาคำาตอบไม่ได้ ครูเขียน 0.5 กับ แล้ว 2 ถามนักเรียนจำานวนทั้งสองเท่ากันหรือไม่ (เศษส่วนสามารถเขียนในรูปทศนิยมได้ หรือทศนิยมสามารถ เขียนในรูปเศษส่วนได้เช่นกัน) 6. ครูสรุปเกี่ยวกับจำานวน ซึ่งสรุปได้คือ เมื่อ a และ b เป็นจำานวนเต็ม และ b ≠ 0 a จำานวนที่เขียนในรูปเศษส่วน b หรือเขียนเป็นทศนิยมซำ้า เรียกว่า จำานวนตรรกยะ จำานวนทีไม่สามารถเขียนในรูปเศษส่วน ่ a b เมื่อ a และ b เป็นจำานวนเต็ม และ b≠0 หรือเขียนเป็นทศนิยมไม่ซำ้า เรียกว่า จำานวนอตรรกยะ 7. ครูให้นักเรียนช่วยแจกใบความรู้เรื่อง แผนผังของจำานวนจริง 8. ครูให้นักเรียนสรุปส่วนประกอบของจำานวนจริง จำานวนตรรกยะ และ จำานวนอตรรกยะ ว่าประกอบด้วยจำานวนใดบ้าง 9. ครูให้นักเรียนอาสาสมัครแจกแบบฝึกหัด ให้นกเรียนฝึกทักษะโดยพยายามทำาด้วย ั ตนเอง 10. ครูและนักเรียนร่วมกันเฉลยแบบฝึกหัด 11. ให้นักเรียนกลับไปทำาแบบฝึกหัดในหนังสือเพิ่มเติมเป็นการบ้าน สื่อและแหล่งการเรียนรู้ 1. ใบความรู้ 2. แบบฝึกหัด 3. หนังสือเรียนคณิตศาสตร์ กระบวนการวัดผลประเมินผล การวัดผล 1. วิธีการวัดผล 1.1 สังเกตพฤติกรรมระหว่างเรียน 1.2 สังเกตจากการตอบคำาถามและร่วมกิจกรรม 1.3 ตรวจแบบฝึกหัด 2. เครื่องมือวัดผล 2.1 แบบบันทึกการสังเกตพฤติกรรมระหว่างเรียน 2.2 แบบฝึกหัดคณิตศาสตร์
  • 24.
    การประเมินผล 1. เกณฑ์ผ่านการประเมินแบบฝึกหัด ใบงาน หรือใบกิจกรรมได้คะแนนร้อยละ 50 ขึ้นไป 2. เกณฑ์ผ่านการประเมินพฤติกรรมระหว่างเรียน 4 = ดีมาก 3 = ดี 2 = พอใช้ 1 = ผ่าน 0 = ปรับปรุง กิจกรรมเสนอแนะ ………………………………………………………………… ………………………………………………………………… ………………………………………………………………… ………………………………………………………………… …………………………………………… ความคิดเห็นของผู้บริหาร ………………………………………………………………… ………………………………………………………………… ………………………………………………………………… ………………………………………………………………… ………………………………………………………………… ……………………………………………………… (ลงชื่อ) ……………………………. (…………………………..) ตำาแหน่ง ………………………………… . บันทึกผลหลังกระบวนการเรียนรู้ ผลการเรียนรู้ …………………………………………………………… . …………………………….. ………………………………………………………………… ………………………………………………………………… ………………………………………………………………… ………………… ………………………………………………………………… ………………………………………………………………… ………………………………………………………………… ………………… ปัญหา / อุปสรรค ……………………………………... …………………………………………………………………
  • 25.
    ………………………………………………………………… ………………………………………………………………… ………………………………………………………………… ……… ข้อเสนอแนะ/ แนวทางแก้ไข ……………………………………………………………... ………………………………………………………………… ………………………………………………………………… ………………………………………………………………… ………………………………………………………………… ……………………………………………… (ลงชื่อ) ……….............. …………….. ผู้สอน ( ………..................... ……………. ) ตำาแหน่ง……………............................ ………
  • 26.
    ใบความรู้ เรื่อง แผนผังจำานวนจริง จำานวนจริง จำานวนจริง จำานวนตรรกยะ จำานวนอตรรกยะ จำานวนตรรกยะ จำานวนอตรรกยะ จำานวนเต็ม เศษส่วน และทศนิยมซำ้า จำานวนเต็ม เศษส่วน และทศนิยมซำ้า จำานวนเต็มลบ ศูนย์ จำานวนเต็มบวก จำานวนเต็มลบ ศูนย์ จำานวนเต็มบวก
  • 27.
    แบบฝึกหัด คำาชี้แจง ให้นกเรียนนำาจำานวนต่อไปนี้ ลงในช่องว่างให้ถกต้อง0 . 00 1 ั ู  1 0 7 - - 9 π 0.5151 0 1 2. 15111 6 5 … จำานวนจริง จำานวนจริง จำานวนตรรกยะ จำานวนอตรรกยะ จำานวนตรรกยะ จำานวนอตรรกยะ …………………… …………………… จำานวนเต็ม เศษส่วน ทศนิยมซำ้า จำานวนเต็ม เศษส่วน ทศนิยมซำ้า …………………… …………………… ………… …………………… ……………………… ……………………………… …………………… ……………………… …………………………….. …………………… ……………………… …………………… ……………………… จำานวนเต็มลบ ศูนย์ จำานวนเต็มบวก จำานวนเต็มลบ ศูนย์ จำานวนเต็มบวก ……………………… …………………… …………………………… ……………………… …………………… …………………………… ……………………… …………………… …………………………… ……………………… ………………….. …………………………
  • 29.
    แบบสังเกตพฤติกรรมระหว่างเรียน 2 ครูผู้ กลุ่มสาระการเรียนรู้คณิตศาสตร์ ชั้นมัธยมศึกษาปีที่ บันทึก................................. วันที่......เดือน..................... พ.ศ. ........... ครั้งที่ ........ ปีการ ศึกษา........................ รายการประเมิน สรุปผล ผ่าน ไม่ ตั้งใจตอบคำาถาม เตรียมอุปกรณ์การเรียนครบ ร่วมกิจกรรมด้วยความสนใจ ทำางานเสร็จทันเวลา ซักถามเมื่อไม่เข้าใจ รวม ผ ที่ ่่ ชื่อ - สกุล า น 4 4 4 4 4 2
  • 30.
    แผนการจัดการเรียนรู้ กลุ่มสาระการเรียนรู้คณิตศาสตร์ ชั้นมัธยมศึกษาปีที่ 2 ภาคเรียนที่ 2 หน่วยการเรียนรู้ที่ 6 เรื่อง ความรู้เบื้องต้นเกี่ยวกับจำานวนจริง เวลา 15 ชั่วโมง แผนที่ 65 เรื่อง จำานวนจริง เวลา 1 ชั่วโมง มาตรฐานการเรียนรู้ สัมพันธ์กับมาตรฐานสาระ ค ……………………………………… . สาระสำาคัญ จำานวนเต็มสามารถเขียนให้อยูในรูปทศนิยมซำ้าและรูปเศษส่วนมีค่าเท่ากันได้ ่ ทศนิยมซำ้า สามารถเขียนให้อยู่ในรูปเศษส่วนได้ เศษส่วน สามารถเขียนให้อยู่ในรูปทศนิยมซำ้าได้ แต่ เศษส่วนบางจำานวนไม่สามารถเขียนอยู่ใน รูปจำานวนเต็มได้ ผลการเรียนรู้ที่คาดหวัง 1.1 ด้านความรู้ บอกความเกี่ยวข้องระหว่างจำานวนเต็ม จำานวนตรรกยะ และจำานวนอตรรกยะได้ 1.2 ด้านทักษะ/กระบวนการ 1) การให้เหตุผล 2) การสื่อสาร การสื่อความหมาย และการนำาเสนอ 3) การเชื่อมโยง 1.3 ด้านคุณลักษณะ 1) ทำางานอย่างเป็นระบบ 2) มีระเบียบวินัย 3) มีความรอบคอบ 4) มีความรับผิดชอบ 5) มีวิจารณญาณ 6) มีความเชื่อมั่นในตนเอง 7) ช่วยเหลือซึ่งกันและกัน สาระการเรียนรู้ ความสัมพันธ์ระหว่างจำานวนเต็ม จำานวนตรรกยะ และจำานวนอตรรกยะ กระบวนการจัดการเรียนรู้ 6 1. ครูเขียนจำานวน 2 , 2 . 0 , 3 ให้นกเรียนช่วยกันวิเคราะห์ว่าจำานวนเหล่านี้มี ั ความสัมพันธ์กันอย่างไร ( จำานวนทั้งสามมีค่าเท่ากัน) 2. ครูและนักเรียนร่วมกันสรุปความสัมพันธ์ของจำานวนให้ได้ดังนี้
  • 31.
    จำานวนเต็มสามารถเขียนให้อยูในรูปทศนิยมซำ้าและรูปเศษส่วนมีค่าเท่ากันได้ ่ ทศนิยมซำ้า สามารถเขียนให้อยู่ในรูปเศษส่วนได้ เศษส่วน สามารถเขียนให้อยู่ในรูปทศนิยมซำ้าได้ แต่ เศษส่วนบางจำานวนไม่สามารถเขียนอยู่ในรูปจำานวนเต็มได้ 3. ครูให้นักเรียนจับคู่และชี้แจงว่าจะให้นักเรียนเล่นเกม ให้นักเรียนแต่ละคู่ส่งตัวแทนออกมา รับบัตรจำานวนจริงจากครูคู่ละ 1 แผ่น 4. เมื่อนักเรียนทุกคู่ได้บัตรจำานวนจริงแล้ว ครูบอกกติกาว่าจะให้นักเรียนแต่ละคู่แข่งกันหา จำานวนที่เท่ากันในบัตรนั้นให้ได้มากที่สุดและเร็วที่สุดภายในเวลา 2 นาที (ซึ่งอาจอยูในรูปในรูป ่ จำานวนเต็มบวก จำานวนเต็มลบ ทศนิยมซำ้า เศษส่วน จำานวนศูนย์ หรือจำานวนอตรรกยะก็ได้ 5. เมื่อนักเรียนทุกคู่เข้าใจกติกาดีแล้ว ครูเริ่มจับเวลา ขณะที่นักเรียนกำาลังช่วยกันคิด ครูคอยสังเกตพฤติกรรมของนักเรียนไปด้วย จากนั้นเมื่อหมดเวลาครูให้นักเรียนแต่ละคูออกมา ่ นำา เสนอผลการคิดคำานวณของตนหน้าห้องเรียน โดยเพื่อนคนอื่น ๆ ช่วยกันตรวจคำาตอบไปด้วย 6. ครูเปิดโอกาสให้นักเรียนซักถามข้อสงสัย และอธิบายจนนักเรียนเข้าใจมากขึ้น 7. ครูให้นักเรียนสรุปบทเรียนเรื่องจำานวนจริง โดยศึกษาจากหนังสือเรียนคณิตศาสตร์อีกครั้ง 8. ครูให้นักเรียนอาสาสมัครแจกแบบฝึกหัด ให้นกเรียนฝึกทักษะ ั 9. ครูและนักเรียนร่วมกันเฉลยแบบฝึกหัด 10. ให้นักเรียนกลับไปทำาแบบฝึกหัดในหนังสือเพิ่มเติมเป็นการบ้าน สื่อและแหล่งการเรียนรู้ 1. บัตรจำานวน 2. แบบฝึกหัด 3. หนังสือเรียนคณิตศาสตร์ 4. ใบงาน กระบวนการวัดผลประเมินผล การวัดผล 1. วิธีการวัดผล 1.1 สังเกตพฤติกรรมระหว่างเรียน 1.2 สังเกตจากการตอบคำาถามและร่วมกิจกรรม 1.3 ตรวจแบบฝึกหัด 2. เครื่องมือวัดผล 2.1 แบบบันทึกการสังเกตพฤติกรรมระหว่างเรียน 2.2 แบบฝึกหัดคณิตศาสตร์ การประเมินผล 1. เกณฑ์ผ่านการประเมินแบบฝึกหัด ใบงาน หรือใบกิจกรรมได้คะแนนร้อยละ 50 ขึ้นไป 2. เกณฑ์ผ่านการประเมินพฤติกรรมระหว่างเรียน 4 = ดีมาก 3 = ดี 2 = พอใช้ 1 = ผ่าน 0 = ปรับปรุง กิจกรรมเสนอแนะ
  • 32.
    ………………………………………………………………… ………………………………………………………………… ………………………………………………………………… ………………………………………………………………… ………………………………………………………………… ………………………………………………………………… ………………………………………………………………… ……………………………………………………………… ความคิดเห็นของผู้บริหาร ………………………………………………………………… ………………………………………………………………… ………………………………………………………………… ……… ………………………………………………………………… ………………………………………………………………… ………………………………………………………………… ………………………………………………………………… …………………………… (ลงชื่อ) ……………………………. (…………………………..) . ตำาแหน่ง ………………………………… บันทึกผลหลังกระบวนการเรียนรู้ ผลการเรียนรู้ ……………………………………………………………. …………………………….. ………………………………………………………………… ………………………………………………………………… ………………………………………………………………… ………………… ……………………………………………………………. …………………………….. ………………………………………………………………… …………………………………………………………………
  • 33.
    ………………………………………………………………… ………………… ……………………………………………………………. …………………………….. ………………………………………………………………… ………………………………………………………………… ………………………………………………………………… ………………… ปัญหา/ อุปสรรค ……………………………………... ………………………………………………………………… ………………………………………………………………… ………………………………………………………………… ……………………………………………………… ข้อเสนอแนะ / แนวทางแก้ไข ……………………………………………………………... ………………………………………………………………… ………………………………………………………………… ………………………………………………………………… ………… (ลงชื่อ) ……….............. …………….. ผู้สอน ( ………..................... ……………. ) ตำาแหน่ง…………… ............................ ………
  • 34.
    ตัวอย่างบัตรจำานวน 6 1 4 3  7 29 2.0 11 16 7 45 2  0.82 1  3 . 21 0 3 0 . 121121112 ...
  • 35.
    แบบฝึกหัด คำาชี้แจง ให้นกเรียนเติมคำาตอบลงในช่องว่างในแผนผังจำานวนจริงทีกำาหนดให้ ั ่ …………… …………… ……….. ……….. …………… …………… …………… …………… ……….. ……….. ……….. ……….. ……… ……… ……… ……… ……… ……… ……… ……… ……… ……… ……… ……… …….. …….. …….. …….. …….. …….. ……… ……… …… …… ………… ………… ……… ……… …… …… ………… ………… …….. …….. …… …… .. .. …… …… .. ..
  • 36.
    แบบสังเกตพฤติกรรมระหว่างเรียน 2 ครูผู้ กลุ่มสาระการเรียนรู้คณิตศาสตร์ ชั้นมัธยมศึกษาปีที่ บันทึก................................. วันที่......เดือน..................... พ.ศ. ........... ครั้งที่ ........ ปีการ ศึกษา........................ รายการประเมิน สรุปผล ผ่าน ไม่ ตั้งใจตอบคำาถาม เตรียมอุปกรณ์การเรียนครบ ร่วมกิจกรรมด้วยความสนใจ ทำางานเสร็จทันเวลา ซักถามเมื่อไม่เข้าใจ รวม ผ ที่ ่่ ชื่อ - สกุล า น 4 4 4 4 4 2
  • 37.
    แผนการจัดการเรียนรู้ กลุ่มสาระการเรียนรู้คณิตศาสตร์ ชั้นมัธยมศึกษาปีที่ 2 ภาคเรียนที่ 2 หน่วยการเรียนรู้ที่ 6 เรื่อง ความรู้เบื้องต้นเกี่ยวกับจำานวนจริง เวลา 15 ชั่วโมง แผนที่ 66 เรื่อง จำานวนจริง เวลา 1 ชั่วโมง มาตรฐานการเรียนรู้ สัมพันธ์กับมาตรฐานสาระ ค ……………………………………… . สาระสำาคัญ จำานวนเต็มสามารถเขียนให้อยูในรูปทศนิยมซำ้าและรูปเศษส่วนมีค่าเท่ากันได้ ่ ทศนิยมซำ้า สามารถเขียนให้อยู่ในรูปเศษส่วนได้ เศษส่วน สามารถเขียนให้อยู่ในรูปทศนิยมซำ้าได้ แต่ เศษส่วนบางจำานวนไม่สามารถเขียนอยู่ใน รูปจำานวนเต็มได้ ผลการเรียนรู้ที่คาดหวัง 1.1 ด้านความรู้ บอกความเกี่ยวข้องระหว่างจำานวนเต็ม จำานวนตรรกยะ และจำานวนอตรรกยะได้ 1.2 ด้านทักษะ/กระบวนการ 1) การให้เหตุผล 2) การสื่อสาร การสื่อความหมาย และการนำาเสนอ 3) การเชื่อมโยง 1.3 ด้านคุณลักษณะ 1) ทำางานอย่างเป็นระบบ 2) มีระเบียบวินัย 3) มีความรอบคอบ 4) มีความรับผิดชอบ 5) มีวิจารณญาณ 6) มีความเชื่อมั่นในตนเอง 7) ช่วยเหลือซึ่งกันและกัน สาระการเรียนรู้ ความสัมพันธ์ระหว่างจำานวนเต็ม จำานวนตรรกยะ และจำานวนอตรรกยะ กระบวนการจัดการเรียนรู้ 6 1. ครูเขียนจำานวน 2 , 2 . 0 , 3 ให้นกเรียนช่วยกันวิเคราะห์ว่าจำานวนเหล่านี้มี  ั ความสัมพันธ์กันอย่างไร ( จำานวนทั้งสามมีค่าเท่ากัน) 2. ครูและนักเรียนร่วมกันสรุปความสัมพันธ์ของจำานวนให้ได้ดังนี้ จำานวนเต็มสามารถเขียนให้อยูในรูปทศนิยมซำ้าและรูปเศษส่วนมีค่าเท่ากันได้ ่ ทศนิยมซำ้า สามารถเขียนให้อยู่ในรูปเศษส่วนได้ เศษส่วน สามารถเขียนให้อยู่ในรูปทศนิยมซำ้าได้ แต่ เศษส่วนบางจำานวนไม่สามารถเขียนอยู่ในรูปจำานวนเต็มได้ 3. ครูแจกบัตรตัวเลขให้นักเรียน
  • 38.
    4. ครูให้นักเรียนออกมาหน้าห้องเรียนทีละคู่ แล้วให้ชูบัตรจำานวนจริงของคู่ตน พร้อมบอกว่า เป็นจำานวนเต็มบวก จำานวนเต็มลบ ทศนิยมซำ้า เศษส่วน จำานวนศูนย์ หรือจำานวนอตรรกยะ จากนั้นบอก จำานวนที่เท่ากันกับจำานวนในบัตรว่าเป็นจำานวนอะไร ขณะที่เพื่อนนักเรียนออกมาหน้าชั้น นักเรียนคน อื่น ๆ ช่วยกันตรวจคำาตอบว่าถูกต้องหรือไม่ ถ้าผิดก็ช่วยกันแก้ไขให้ถูกต้อง 5. ครูให้นักเรียนทบทวน เรื่อง จำานวนจริงจากหนังสือเรียนอีกครั้ง 6. ครูให้นักเรียนทำาแบบฝึกหัด 7. ครูให้นักเรียนกลับไปทำาแบบฝึกหัดในหนังสือเรียนเป็นการบ้าน สื่อและแหล่งการเรียนรู้ 1. บัตรจำานวน 2. แบบฝึกหัด 3. หนังสือเรียนคณิตศาสตร์ กระบวนการวัดผลประเมินผล การวัดผล 1. วิธีการวัดผล 1.1 สังเกตพฤติกรรมระหว่างเรียน 1.2 สังเกตจากการตอบคำาถามและร่วมกิจกรรม 1.3 ตรวจแบบฝึกหัด 2. เครื่องมือวัดผล 2.1 แบบบันทึกการสังเกตพฤติกรรมระหว่างเรียน 2.2 แบบฝึกหัดคณิตศาสตร์ การประเมินผล 1. เกณฑ์ผ่านการประเมินแบบฝึกหัด ใบงาน หรือใบกิจกรรมได้คะแนนร้อยละ 50 ขึ้นไป 2. เกณฑ์ผ่านการประเมินพฤติกรรมระหว่างเรียน 4 = ดีมาก 3 = ดี 2 = พอใช้ 1 = ผ่าน 0 = ปรับปรุง กิจกรรมเสนอแนะ ………………………………………………………………… ………………………………………………………………… ………………………………………………………………… ………………………………………………………………… …………………………………………… ความคิดเห็นของผู้บริหาร ………………………………………………………………… ………………………………………………………………… …………………………………………………………………
  • 39.
    ………………………………………………………………… …………………………………………… ……………………………………………………………. …………………………….. ………………………………………………………………… ………………………………………………………………… ………………………………………………………………… ………………… ……………………………………………………………. …………………………….. ………………………………………………………………… ………………………………………………………………… ………………………………………………………………… ………………… ………………………………………………………………… ………… (ลงชื่อ) ……………………………. (…………………………..) . ตำาแหน่ง ………………………………… บันทึกผลหลังกระบวนการเรียนรู้ ผลการเรียนรู้ ……………………………………………………………. …………………………….. ………………………………………………………………… ………………………………………………………………… ………………………………………………………………… ………………… ……………………………………………………………. ……………………………..
  • 40.
    ………………………………………………………………… ………………………………………………………………… ………………………………………………………………… ………………… ……………………………………………………………. …………………………….. ………………………………………………………………… ………………………………………………………………… ………………………………………………………………… ………………… ปัญหา/ อุปสรรค ……………………………………... ………………………………………………………………… ………………………………………………………………… ………………………………………………………………… ………………………………………………………………… ………………………………………………………………… ………………………… ข้อเสนอแนะ / แนวทางแก้ไข ……………………………………………………………... ………………………………………………………………… ………………………………………………………………… ………………………………………………………………… ………………………………………………………………… ……………………………………………… (ลงชื่อ) ……….............. …………….. ผู้สอน ( ………..................... ……………. ) ตำาแหน่ง……………............................ ………
  • 41.
    ตัวอย่างบัตรจำานวน 6 1 4 3  7 29 2.0 11 16 7 45 2  0.82 1  3 . 21 0 3 0 . 121121112 ...
  • 42.
    แบบฝึกหัด คำาชี้แจง ให้นกเรียนยกตัวอย่างจำานวนที่กำาหนดให้ตอไปนี้มา ั ่ 5 จำานวน 1. เศษส่วน ……………………………………………………………………………… ………………………………………………………………… ………………………………………………………………… ………………………………………………………………… ……… 2. จำานวนเต็มบวก………………………………………………………………………… ………………………………………………………………… ………………………………………………………………… ………………………………………………………………… ……… 3. ทศนิยมซำ้า…………………………………………………………………………… ………………………………………………………………… ………………………………………………………………… ………………………………………………………………… ……… 4. เศษเกิน………………………………………………………………………………… ………………………………………………………………… ………………………………………………………………… ………………………………………………………………… ……… 5. จำานวนคละ…………………………………………………………………………… ………………………………………………………………… ………………………………………………………………… ………………………………………………………………… ……… 6. จำานวนอตรรกยะ……………………………………………………………………… ………………………………………………………………… ………………………………………………………………… ………………………………………………………………… ……… 7. จำานวนตรรกยะ………………………………………………………………………… ………………………………………………………………… …………………………………………………………………
  • 43.
    ………………………………………………………………… ……… 8.จำานวนจริง…………………………………………………………………………… ………………………………………………………………… ………………………………………………………………… ………………………………………………………………… ……… 9. จำานวนเต็ม…………………………………………………………………………… ………………………………………………………………… ………………………………………………………………… ………………………………………………………………… ………
  • 44.
    แบบสังเกตพฤติกรรมระหว่างเรียน 2 ครูผู้ กลุ่มสาระการเรียนรู้คณิตศาสตร์ ชั้นมัธยมศึกษาปีที่ บันทึก................................. วันที่......เดือน..................... พ.ศ. ........... ครั้งที่ ........ ปีการ ศึกษา........................ รายการประเมิน สรุปผล ผ่าน ไม่ ตั้งใจตอบคำาถาม เตรียมอุปกรณ์การเรียนครบ ร่วมกิจกรรมด้วยความสนใจ ทำางานเสร็จทันเวลา ซักถามเมื่อไม่เข้าใจ รวม ผ ที่ ่่ ชื่อ - สกุล า น 4 4 4 4 4 2
  • 45.
    แผนการจัดการเรียนรู้ กลุ่มสาระการเรียนรู้คณิตศาสตร์ ชั้นมัธยมศึกษาปีที่ 2 ภาคเรียนที่ 2 หน่วยการเรียนรู้ที่ 6 เรื่อง ความรู้เบื้องต้นเกี่ยวกับจำานวนจริง เวลา 15 ชั่วโมง แผนที่ 67 เรื่อง รากที่สอง เวลา 1 ชั่วโมง มาตรฐานการเรียนรู้ สัมพันธ์กับมาตรฐานสาระ ค ……………………………………… . สาระสำาคัญ ให้ a เป็นจำานวนเต็มบวกใด ๆ หรือ ศูนย์ รากที่สองของ a คือ จำานวนจริงที่ยกกำาลังสอง แล้วมีค่าเท่ากับa (รากที่สอง สามารถเขียนแทนด้วยสัญลักษณ์ ) รากที่สองของ a เขียนแทนด้วย a หรือ - a ใช้สัญลักษณ์ a แทนรากที่สองที่เป็นบวก ของ a ใช้สัญลักษณ์ - a แทนรากที่สองที่เป็นลบ ของ a ผลการเรียนรู้ที่คาดหวัง 1.1 ด้านความรู้ 1) หารากที่สองของจำานวนจริงทีกำาหนดให้ โดยการแยกตัวประกอบ การ ่ ประมาณการเปิดตาราง การตั้งหาร หรือการใช้เครื่องคำานวณและนำาไปใช้แก้ปัญหาได้ 2) อธิบายผลที่เกิดขึ้นจากการหารากที่สองของจำานวนเต็มและจำานวนตรรกยะได้ 3) บอกความสัมพันธ์ของการยกกำาลังและการหารากที่สองของจำานวนเต็มและ จำานวนตรรกยะได้ 1.2 ด้านทักษะ/กระบวนการ 1) การแก้ปัญหา 2) การให้เหตุผล 3) การสื่อสาร การสื่อความหมาย และการนำาเสนอ 4) การเชื่อมโยง 1.3 ด้านคุณลักษณะ 1) ทำางานอย่างเป็นระบบ 2) มีระเบียบวินัย 3) มีความรอบคอบ 4) มีระเบียบวินัย 5) มีความเชื่อมั่นในตนเอง 6) ช่วยเหลือซึ่งกันและกัน สาระการเรียนรู้ รากที่สอง และการหารากที่สองของจำานวนจริง กระบวนการจัดการเรียนรู้ 1. ครูเขียนจำานวนบนกระดานดำาเรียงลงมาเป็นสดมภ์ดังนี้ 49 121 196
  • 46.
    225 900 2. ครูให้นักเรียนคิดหาจำานวนที่เหมือนกัน 2 จำานวนมาคูณกันให้ได้เท่ากับจำานวนที่ครูเขียน ไว้บนกระดานดำา นักเรียนคนใดคิดจำานวนใดได้แล้ว ให้นกเรียนคนนั้นออกมาเขียนคำาตอบ ซึ่งคำาตอบ ั อาจเป็นดังนี้ 49 = 7 ×7 121 = 11 × 11 196 = 14 × 14 225 = 15 × 15 900 = 30 × 30 3. ครูให้นักเรียนสังเกต 196 = 14 × 14 แล้วครูเขียน 196 = 2× 2 × 7 × 7 เพิ่มเติม บนกระดานดำา ครูถามว่า “2× 2 × 7 × 7 มีคาเท่ากับ ่ 196 หรือไม่” จากนั้นครูให้นักเรียนลองใช้วิธการเดียวกันนี้กับตัวเลขอื่น ๆ ซึ่งคำาตอบก็คอ ี ื 225 = 15 × 15 = 3 × 3 × 5 × 5 900 = 30 × 30 = 5 × 5 × 6 × 6 = 5× 5×3×3×2×2 4. ครูถามนักเรียนว่าวิธการข้างต้นเรียกว่าอะไร (คำาตอบคือการแยกตัวประกอบ) ี 5. ครูติดแผ่นป้ายบทนิยามรากที่สองซึ่งครูเตรียมมาไว้บนกระดานดำา ดังนี้ บทนิยาม ให้ a เป็นจำานวนเต็มบวกใด ๆ หรือ ศูนย์ รากที่สองของ a คือ จำานวนจริง ที่ยกกำาลังสองแล้วมีค่าเท่ากับ a 6. ครูให้นักเรียนร่วมกันศึกษาบทนิยาม แล้วครูขีดเส้นใต้ขอความในบทนิยาม “จำานวนจริงที่ ้ ยกกำาลังสองแล้วได้ a พร้อมยกตัวอย่างดังนี้ 7 × 7 = 7 2 = 49 7. ครูถามนักเรียนว่านอกจาก 7 × 7 ได้ 49 แล้วจำานวนใดอีกหรือไม่ที่มีคาเท่า ่ กัน แล้วคูณกันได้ 49 ครูให้นักเรียนร่วมกันอภิปรายจนได้ข้อสรุปว่า (-7) × (-7) = ( − ) = 49 7 2 8. ครูอธิบายเพิ่มเติมดังนี้ เรียก 7 ว่ารากที่สองที่เป็นบวกของ 49 เขียนแทนด้วย 49 เรียก - 7 ว่ารากที่สองที่เป็นลบของ 49 เขียนแทนด้วย - 49 นั่นคือ 49 = 7 และ - 49 = - 7 9. ครูเขียน ( −7 ) บนกระดานดำาแล้วให้นักเรียนร่วมกันอภิปรายเพื่อหาผลลัพธ์ (จากการ 2 อภิปรายนักเรียนอาจมมีแนวคิดแบ่งออกเป็นสองกลุ่ม คือ กลุ่มที่คิดว่าได้คำาตอบเป็น – 7 กับกลุ่มทีคิดว่า ่ ได้คำาตอบเป็น 7) ครูให้นักเรียนส่งตัวแทนกลุ่มออกมาให้เหตุผลประกอบโดยครูคอยแนะนำาในส่วนที่ บกพร่องและเปิดโอกาสให้นักเรียนทั้งห้องร่วมกันหาข้อสรุปให้ได้ดังนี้ (− )2 7 = 49 = 7 ซึ่งจำานวนนี้เป็นการแสดงรากที่สองที่เป็นบวกของ (− ) 2 หรือ 7 49 นั่นเอง
  • 47.
    10. ครูให้นักเรียนทำาความเข้าใจเกี่ยวกับสัญลักษณ์และความหมายของรากที่สองของ a ให้ถกต้อง ู 11. ครูเปิดโอกาสให้นักเรียนซักถามข้อสงสัย และยกตัวอย่างเพิ่มเติม เช่น 84 , 36 (− ) , 11 2 (− ) , 11 2 − 49 12. จากข้อ 11 จะเห็นว่า − 49 มีจำานวนใดที่บ้างทีคูณกันแล้วได้ - 49 บ้าง ่ (นักเรียนที่หาได้ครูควรแนะนำาว่าไม่ถูกต้อง ) 13. ครูและนักเรียนร่วมกันสรุปว่าไม่มีจำานวนจริงใดยกกำาลังสองแล้วจะได้ผลลัพธ์เป็น จำานวนลบ นั่นคือจะหารากที่สองของจำานวนลบไม่ได้ ดังนั้น − 49 ไม่ใช่จำานวนจริง 14. ครูนำาเสนอวิธีการหารากที่สอง โดยการแยกตัวประกอบ ดังนี้ 1. แยกตัวประกอบของจำานวนที่โจทย์กำาหนด 2. จับคูตัวประกอบที่เหมือนกัน ่ 3. การหารากที่สอง เราจะดึงตัวประกอบที่เหมือนกันในแต่ละคูออกมาหน้า ่ เครื่องหมายรากที่สองเพียงตัวเดียว สำาหรับตัวประกอบที่ไม่มีคให้เขียนในรูปรากที่สองเหมือนเดิม ู่ 15. ครูให้นักเรียนทำาใบงานเรื่องการหารากที่สองโดยทำางานเป็นคู่ เป็นเวลา 10 นาที สื่อและแหล่งการเรียนรู้ 1. ใบงาน 2. แบบฝึกหัด 3. หนังสือเรียนคณิตศาสตร์ กระบวนการวัดผลประเมินผล การวัดผล 1. วิธีการวัดผล 1.1 สังเกตพฤติกรรมระหว่างเรียน 1.2 สังเกตจากการตอบคำาถามและร่วมกิจกรรม 1.3 ตรวจแบบฝึกหัด 2. เครื่องมือวัดผล 2.1 แบบบันทึกการสังเกตพฤติกรรมระหว่างเรียน 2.2 แบบฝึกหัดคณิตศาสตร์ การประเมินผล 1. เกณฑ์ผ่านการประเมินแบบฝึกหัด ใบงาน หรือใบกิจกรรมได้คะแนนร้อยละ 50 ขึ้นไป 2. เกณฑ์ผ่านการประเมินพฤติกรรมระหว่างเรียน 4 = ดีมาก 3 = ดี 2 = พอใช้ 1 = ผ่าน 0 = ปรับปรุง กิจกรรมเสนอแนะ ………………………………………………………………… ………………………………………………………………… …………………………………………………………………
  • 48.
    ………………………………………………………………… …………………………………………… ความคิดเห็นของผู้บริหาร ………………………………………………………………… ………………………………………………………………… ………………………………………………………………… ………………………………………………………………… …………………………………………… ……………………………………………………………. …………………………….. ………………………………………………………………… ………………………………………………………………… ………………………………………………………………… ………………… ………………………………………………………………… ………… (ลงชื่อ) ……………………………. (…………………………..) . ตำาแหน่ง ………………………………… บันทึกผลหลังกระบวนการเรียนรู้ ผลการเรียนรู้ ……………………………………………………………. …………………………….. ………………………………………………………………… ………………………………………………………………… ………………………………………………………………… ………………… ……………………………………………………………. …………………………….. ………………………………………………………………… ………………………………………………………………… ………………………………………………………………… …………………
  • 49.
    / อุปสรรค ……………………………………... ปัญหา ………………………………………………………………… ………………………………………………………………… ………………………………………………………………… ………………………………………………………………… ………………………………………………………………… ………………………… ข้อเสนอแนะ / แนวทางแก้ไข ……………………………………………………………... ………………………………………………………………… ………………………………………………………………… ………………………………………………………………… ………………………………………………………………… ……………………………………………… (ลงชื่อ) ……….............. …………….. ผู้สอน ( ………..................... ……………. ) ตำาแหน่ง……………............................ ………
  • 50.
    ใบงานที่ 1 คำาชี้แจง จงหารากที่สองของจำานวนต่อไปนี้ 1. 7 วิธีทำา รากที่สองของ 7 คือ จำานวนจริงที่ยกกำาลังสองแล้วมีค่าเท่ากับ 7 รากที่สองที่เป็นบวกของ 7 คือ 7 รากที่สองที่เป็นลบของ 7 คือ - 7 นั่นคือ รากที่สองของ 7 คือ 7 , - 7 2. 13 วิธีทำา รากที่สองของ 13 คือ ……………………………………………………… .. รากที่สองที่เป็นบวกของ 13 คือ …………………… รากที่สองที่เป็นลบของ 13 คือ ………………… . นั่นคือ …………………………………………… .. คำาชี้แจง จงหาว่าจำานวนที่กำาหนดให้ต่อไปนี้เป็นรากที่สองของจำานวนใด เนื่องจาก …………………………………… 3. 6 ดังนั้น ……………………………………… เนื่องจาก 62 = 6×6 10.8 - = 36 เนื่องจาก …………………………………….. ดังนั้น 6 เป็นรากที่สองของ 36 ดังนั้น ……………………………………….. 4. – 23 11. 43 เนื่องจาก (− ) = 23 2 (- 23) × (- เนื่องจาก …………………………………… ดังนั้น ……………………………………… 23) 12. - 49 = ………….. เนื่องจาก …………………………………….. เป็นรากที่สองของ 529 2 ดังนั้น (− ) 23 ดังนั้น ……………………………………….. 5. 15 เนื่องจาก ( 15 ) 2 = 15 ดังนั้น …………. เป็นรากที่สองของ 15 6. - 2 เนื่องจาก (− 2 ) 2 = 2 ดังนั้น - 2 เป็นรากที่สองของ …………. 7. 11 เนื่องจาก …………………………………. ดังนั้น 11 เป็นรากที่สองของ ……………. 8. – 4 เนื่องจาก ……………………………………. ดังนั้น ………………………………………. 9. 17
  • 51.
    ใบงานที่ 2 เรื่อง การหารากที่สองโดยวิธการแยกตัวประกอบ ี จงหารากที่สองของจำานวนต่อไปนี้ 1. จงหารากที่สองของ 400 วิธีทำา 400 = 2×2×2×2×5×5 2 400 = 22 × 22 × 52 2 200 = ( 2 ×2 ×5) 2 2 100 = 20 2 2 50 และ 400 = 2 (− ) 20 5 25 ดังนั้น รากที่สองของ 400 คือ 20 และ – 20 5 5 1 2. 1089 จงหารากที่สองของ วิธีทำา 1089 = …………………………………….. 11 1089 = …………………………………….. = …………………………………… = …………………………………… และ ………………. = ………………………. ดังนั้น รากที่สองของ 1089 คือ ………….และ ……………………. 3. 1764 จงหารากที่สองของ วิธีทำา 1764 = …………………………………….. = …………………………………….. = …………………………………… = …………………………………… และ ………………. = ………………………. ดังนั้น รากที่สองของ 1089 คือ ………….และ ……………………. แบบสังเกตพฤติกรรมระหว่างเรียน 2 กลุ่มสาระการเรียนรู้คณิตศาสตร์ ชั้นมัธยมศึกษาปีที่ ครูผู้ บันทึก.................................
  • 52.
    วันที่ ......เดือน..................... พ.ศ. ...........ครั้งที่ ........ปีการ ศึกษา........................ รายการประเมิน สรุปผล ผ่าน ไม่ ตั้งใจตอบคำาถาม เตรียมอุปกรณ์การเรียนครบ ร่วมกิจกรรมด้วยความสนใจ ทำางานเสร็จทันเวลา ซักถามเมื่อไม่เข้าใจ รวม ผ ที่ ่่ ชื่อ - สกุล า น 4 4 4 4 4 2 แผนการจัดการเรียนรู้ กลุ่มสาระการเรียนรู้คณิตศาสตร์ ชั้นมัธยมศึกษาปีที่ 2 ภาคเรียนที่ 2
  • 53.
    หน่วยการเรียนรู้ที่ 6 เรื่อง ความรู้เบื้องต้นเกี่ยวกับจำานวนจริง เวลา 15 ชั่วโมง แผนที่ 68 เรื่อง รากที่สอง เวลา 1 ชั่วโมง มาตรฐานการเรียนรู้ สัมพันธ์กับมาตรฐานสาระ ค ……………………………………… . สาระสำาคัญ ให้ a เป็นจำานวนเต็มบวกใด ๆ หรือ ศูนย์ รากที่สองของ a คือ จำานวนจริงที่ยกกำาลังสอง แล้วมีค่าเท่ากับa (รากที่สอง สามารถเขียนแทนด้วยสัญลักษณ์ ) รากที่สองของ a เขียนแทนด้วย a หรือ - a ใช้สัญลักษณ์ a แทนรากที่สองที่เป็นบวก ของ a ใช้สัญลักษณ์ - a แทนรากที่สองที่เป็นลบ ของ a ผลการเรียนรู้ที่คาดหวัง 1.1 ด้านความรู้ 1) หารากที่สองของจำานวนจริงทีกำาหนดให้ โดยการแยกตัวประกอบ การ ่ ประมาณการเปิดตาราง การตั้งหาร หรือการใช้เครื่องคำานวณและนำาไปใช้แก้ปัญหาได้ 2) อธิบายผลที่เกิดขึ้นจากการหารากที่สองของจำานวนเต็มและจำานวนตรรกยะได้ 3) บอกความสัมพันธ์ของการยกกำาลังและการหารากที่สองของจำานวนเต็มและ จำานวนตรรกยะได้ 1.2 ด้านทักษะ/กระบวนการ 5) การแก้ปัญหา 6) การให้เหตุผล 7) การสื่อสาร การสื่อความหมาย และการนำาเสนอ 8) การเชื่อมโยง 1.3 ด้านคุณลักษณะ 7) ทำางานอย่างเป็นระบบ 8) มีระเบียบวินัย 9) มีความรอบคอบ 10) มีระเบียบวินัย 11) มีความเชื่อมั่นในตนเอง 12) ช่วยเหลือซึ่งกันและกัน สาระการเรียนรู้ รากที่สอง และการหารากที่สองของจำานวนจริง กระบวนการจัดการเรียนรู้ 1. ครูเขียนจำานวนต่อไปนี้บนกระดานดำา 9, 0.09, 99 2. ครูให้นักเรียนช่วยกันหารากที่สองที่เป็นบวกและลบของจำานวนเหล่านี้ โดยให้เวลา 5 นาที เมื่อหมดเวลานักเรียนคนใดหาค่าได้แล้ว ให้ออกมาเขียนคำาตอบบนกระดานดำา 3. ครูและนักเรียนร่วมกันหาคำาตอบของ รากที่สองของ 16 ว่าเราสามารถแยกตัวประกอบของ 16 เป็น 2 จำานวนที่มีค่าเท่ากันได้ ดังนั้น ให้นกเรียนพิจารณาบทนิยาม รากที่สองของ 16 คือ ั จำานวนจริง ที่ยกกำาลังสองแล้วมีค่าเท่ากับ 16 จะได้ 16 = 4 × 4
  • 54.
    จะได้รากที่สองที่เป็นบวกของ16 คือ 16= 4 และรากที่สองที่เป็นลบของ 16 คือ - 16 = - 4 แล้วเราเรียก 16 และ - 16 ว่าเป็นจำานวนตรรกยะ 4. ครูและนักเรียนร่วมกันตรวจสอบคำาตอบ แล้วครูสรุปเพิ่มเติมว่าเราไม่สามารถแยกตัวประกอบ ของ 99 เป็น 2 จำานวนที่มีค่าเท่ากันได้ ดังนั้น ให้นกเรียนพิจารณาบทนิยาม รากที่สองของ 99 ั คือ จำานวนจริง ที่ยกกำาลังสองแล้วมีค่าเท่ากับ 99 จะได้รากที่สองที่เป็นบวกของ 99 คือ 99 และรากที่สองที่เป็นลบของ 99 คือ - 99 แล้วเราเรียก 99 และ - 99 ว่าเป็นจำานวนอตรรกยะ 5. ครูเปิดโอกาสให้นักเรียนซักถาม แล้วครูอธิบายเพิ่มเติมจนนักเรียนเข้าใจดี ครูอาจยกตัวอย่าง จำานวนหลายๆ จำานวนขึ้นมาให้นักเรียนแข่งกันตอบปากเปล่าว่าจำานวนใดเป็นจำานวนตรรกยะและ จำานวนอตรรกยะเพื่อเป็นการทบทวน และสรุปว่าเมื่อ a เป็นจำานวนจริงบวกและศูนย์ จะได้ 6. ครูให้นักเรียนอาสาสมัครช่วยแจกใบงานที่ 2 เรื่อง รากที่สองของจำานวนตรรกยะและ จำานวนอตรรกยะ แล้วให้นักเรียนทำาใบงานที่ 1 เป็นงานคู่ให้เสร็จภายในเวลา 15 นาที จากนั้นครูสุ่ม เรียกนักเรียนทีละคู่เฉลยใบงานจนครบทุกข้อ ข้อใดผิดนักเรียนคนอื่นและครูช่วยเหลือแก้ไขให้ ถูก ต้อง สื่อและแหล่งการเรียนรู้ 1. ใบงาน 2. แบบฝึกหัด 3. หนังสือเรียนคณิตศาสตร์ กระบวนการวัดผลประเมินผล การวัดผล 1. วิธีการวัดผล 1.1 สังเกตพฤติกรรมระหว่างเรียน 1.2 สังเกตจากการตอบคำาถามและร่วมกิจกรรม 1.3 ตรวจแบบฝึกหัด 2. เครื่องมือวัดผล 2.1 แบบบันทึกการสังเกตพฤติกรรมระหว่างเรียน 2.2 แบบฝึกหัดคณิตศาสตร์ การประเมินผล 1. เกณฑ์ผ่านการประเมินแบบฝึกหัด ใบงาน หรือใบกิจกรรมได้คะแนนร้อยละ 50 ขึ้นไป 2. เกณฑ์ผ่านการประเมินพฤติกรรมระหว่างเรียน 4 = ดีมาก 3 = ดี 2 = พอใช้ 1 = ผ่าน 0 = ปรับปรุง กิจกรรมเสนอแนะ ………………………………………………………………… ………………………………………………………………… …………………………………………………………………
  • 55.
    ………………………………………………………………… …………………………………………… ความคิดเห็นของผู้บริหาร ………………………………………………………………… ………………………………………………………………… ………………………………………………………………… ………………………………………………………………… …………………………………………… ……………………………………………………………. …………………………….. ………………………………………………………………… ………………………………………………………………… ………………………………………………………………… ………………… ………………………………………………………………… ………… (ลงชื่อ) ……………………………. (…………………………..) . ตำาแหน่ง ………………………………… บันทึกผลหลังกระบวนการเรียนรู้ ผลการเรียนรู้ ……………………………………………………………. …………………………….. ………………………………………………………………… ………………………………………………………………… ………………………………………………………………… ………………… ……………………………………………………………. …………………………….. ………………………………………………………………… ………………………………………………………………… ………………………………………………………………… …………………
  • 56.
    ……………………………………………………………. …………………………….. ………………………………………………………………… ………………………………………………………………… ………………………………………………………………… ………………… ปัญหา/ อุปสรรค ……………………………………... ………………………………………………………………… ………………………………………………………………… ………………………………………………………………… ………………………………………………………………… ………………………………………………………………… ………………………… ข้อเสนอแนะ / แนวทางแก้ไข ……………………………………………………………... ………………………………………………………………… ………………………………………………………………… ………………………………………………………………… ………………………………………………………………… ……………………………………………… (ลงชื่อ) ……….............. …………….. ผู้สอน ( ………..................... ……………. ) ตำาแหน่ง……………............................ ………
  • 57.
    ใบงานที่ 1 คำาชี้แจง ให้นักเรียนหารากที่สองของจำานวนทีกำาหนดให้ต่อไปนี้ และบอกว่ารากที่สองของจำานวนที่ ่ กำาหนดให้ในแต่ละข้อเป็นจำานวนตรรกยะหรือจำานวนอตรรกยะ จำานวนที่ รากที่สองของ ข้อที่ กำาหนดให้ จำานวนที่กำาหนดให้ จำานวนตรรกยะ จำานวนอตรรกยะ 1. 23 23 , - 23 2. 81 3. 113 4. 400 5. 625 6. 332 7. 961 8. 1,221 9. 4,356 10. 3,456 ถ้าจำานวนทีกำาหนดให้ และ เป็นจำานวนจริงบวก จงหารากที่สองของ ่ ตัวอย่างที่ 1 a 2 bc 4 a 2 bc 4 = ac 2 b ตัวอย่างที่ 2 a 6 b 8c 7 a 6 b 8c 7 = a 3b 4 c 3 c 1. x y 10 14 …………………………………………………………… ……………….. 2. a 3b 2c 6 …………………………………………………………… ……………….. 3. x y 20 30 …………………………………………………………… ……………….. 4. a 4 b 13c 9 …………………………………………………………… ……………….. 5. a 12 b 50c 4 …………………………………………………………… ……………….. แบบสังเกตพฤติกรรมระหว่างเรียน 2 กลุ่มสาระการเรียนรู้คณิตศาสตร์ ชั้นมัธยมศึกษาปีที่ ครูผู้ บันทึก.................................
  • 58.
    วันที่ ......เดือน..................... พ.ศ. ...........ครั้งที่ ........ปีการ ศึกษา........................ รายการประเมิน สรุปผล ผ่าน ไม่ ตั้งใจตอบคำาถาม เตรียมอุปกรณ์การเรียนครบ ร่วมกิจกรรมด้วยความสนใจ ทำางานเสร็จทันเวลา ซักถามเมื่อไม่เข้าใจ รวม ผ ที่ ่่ ชื่อ - สกุล า น 4 4 4 4 4 2 แผนการจัดการเรียนรู้ กลุ่มสาระการเรียนรู้คณิตศาสตร์ ชั้นมัธยมศึกษาปีที่ 2 ภาคเรียนที่ 2 หน่วยการเรียนรู้ที่ 6 เรื่อง ความรู้เบื้องต้นเกี่ยวกับจำานวนจริง เวลา 15 ชั่วโมง แผนที่ 69 เรื่อง รากที่สอง เวลา 1 ชั่วโมง
  • 59.
    มาตรฐานการเรียนรู้ สัมพันธ์กับมาตรฐานสาระ ค ……………………………………… . สาระสำาคัญ ให้ a เป็นจำานวนเต็มบวกใด ๆ หรือ ศูนย์ รากที่สองของ a คือ จำานวนจริงที่ยกกำาลังสอง แล้วมีค่าเท่ากับa (รากที่สอง สามารถเขียนแทนด้วยสัญลักษณ์ ) รากที่สองของ a เขียนแทนด้วย a หรือ - a ใช้สัญลักษณ์ a แทนรากที่สองที่เป็นบวก ของ a ใช้สัญลักษณ์ - a แทนรากที่สองที่เป็นลบ ของ a ผลการเรียนรู้ที่คาดหวัง 1.1 ด้านความรู้ 1) หารากที่สองของจำานวนจริงทีกำาหนดให้ โดยการแยกตัวประกอบ การ ่ ประมาณการเปิดตาราง การตั้งหาร หรือการใช้เครื่องคำานวณและนำาไปใช้แก้ปัญหาได้ 2) อธิบายผลที่เกิดขึ้นจากการหารากที่สองของจำานวนเต็มและจำานวนตรรกยะได้ 3) บอกความสัมพันธ์ของการยกกำาลังและการหารากที่สองของจำานวนเต็มและ จำานวนตรรกยะได้ 1.2 ด้านทักษะ/กระบวนการ 1) การแก้ปัญหา 2) การให้เหตุผล 3) การสื่อสาร การสื่อความหมาย และการนำาเสนอ 4) การเชื่อมโยง 1.3 ด้านคุณลักษณะ 1) ทำางานอย่างเป็นระบบ 2) มีระเบียบวินัย 3) มีความรอบคอบ 4) มีระเบียบวินัย 5) มีความเชื่อมั่นในตนเอง 6) ช่วยเหลือซึ่งกันและ กัน สาระการเรียนรู้ รากที่สอง และการหารากที่สองของจำานวนจริง กระบวนการจัดการเรียนรู้ 1. ครูถามนักเรียนว่า “นักเรียนทราบไหมว่า มีค่าเท่ากับเท่าไร” ครูสอนวิธีคิดรากที่สองด้วย วิธีการคำานวณแบบตั้งหาร โดยยกตัวอย่างพร้อมกับอธิบายให้นักเรียนดูบนกระดานดำาดังนี้ ขั้นตอนการคิดคำานวณหารากที่สอง ขั้นตอนที่ 1 ผลลัพธ์ 1 ตัวหาร 1 2 ตัวตัง ้ 1 1×1 =
  • 60.
    ให้ 2 2 หรือใกล้เคียง 2 เป็นตัวตั้ง หาจำานวนเต็มบวกทียกกำาลังสองแล้วได้เท่ากับ ่ มากที่สุด แต่ต้องมีค่าไม่เกิน 2 ในที่นี้ 1 = 1 ซึ่งมีคาใกล้เคียง 2 มากที่สุด นำา 1 ไปใส่ใน ่ ตำาแหน่งตัวหารและผลลัพธ์ แล้วนำาผลคูณของตัวหารและผลลัพธ์ไปใส่ไว้ให้ตรงกับตำาแหน่งของตัวตั้ง ขั้นตอนที่ 2 1 1 2 1 1 เศษลัพธ์ หาผลต่างของตัวตั้งกับผลคูณของตัวหารและผลลัพธ์ (2-1 =1) แล้วนำาเศษที่ ได้ไปใส่ในตำาแหน่งดังตัวอย่าง ขั้นตอนที่ 3 ใส่จุดทศนิยม 1 . 1 2 1 2 × 1 = 2 1 00 เติม 00 เนื่องจากเหลือเศษ 1 (หารไม่ลงตัว )จึงต้องใส่จุดทศนิยมหลังผลลัพธ์ที่ได้ในครั้ง แรก แล้วเติมศูนย์ 2 ตัวต่อท้ายเศษ ดังตัวอย่าง นำา 2 คูณกับผลลัพธ์ที่ได้ในขั้นตอนที่ 1 แล้วขีดเส้นต่อท้ายผลคูณทีได้ดังนี้ ่ 2×2=2 . ขั้นตอนที่ 4 1 . 4 1 2 1 2 4 1 00 96 24×4 = 96 หาเลขโดด (0, 1, 2, 3, 4, 5, 6, 7, 8, หรือ 9) มาเติมใน ช่องว่างของผลคูณ ที่ได้ในขั้นตอนที่ 3 จะได้ตัวหารตัวใหม่ ใส่ตัวเลขโดดนั้นที่ผลลัพธ์ แล้วนำาเลขโดด ตัวทีนำามาเติมนั้นคูณกับตัวหารตัวใหม่ เพื่อให้ได้ผลคูณที่เท่ากับหรือใกล้เคียงกับตัวตั้งตัวใหม่ (ในที่นี้ ่ เลือกเลขโดดคือ 4 เติมใน 2 4 แล้วนำา 24 × 4 = 96 ซึ่งมีคาใกล้เคียง 100 มาก ่ ที่สุด)
  • 61.
    ขั้นตอนที่ 5 ดำาเนินการตามขั้นตอนเหมือนขั้นตอนที่ 2–4 แต่ไม่ต้องเติมจุดทศนิยมอีกทำา เช่นนี้ไปเรื่อยๆ จนได้ผลลัพธ์ตามจำานวนตำาแหน่งทศนิยมที่ต้องการ ดังตัวอย่างต่อไปนี้ ตัวอย่าง จงหารากที่สองของ 2 (ทศนิยม 4 ตำาแหน่ง ) โดยใช้สัญลักษณ์ 2 แทน วิธทำา ี 1 . 41421 1 2. 000000000 1 2×1=2 4 1 00 96 2×14=28 1 400 281 2×141 = 282 4 11900 11296 2×1414 = 2828 2 60400 56564 2×14142 = 282841 383600 2. ครูเปิดโอกาสให้นักเรียนซักถามข้อ282841บายจนนักเรียนเข้าใจดี สงสัย และอธิ 100759 ∴ 2 ≈ 1.41421… ดังนั้น 2  1.41421
  • 62.
    3. ครูเขียนโจทย์โดยหารากที่สองโดยวิธการตั้งหารบนกระดานดำา แล้วให้นักเรียน ี จับคู่ช่วยกันคำานวณหาคำาตอบดังนี้ (ขณะที่นักเรียนกำาลังทำา ครูเดินดูเพื่อคอยให้คำาแนะนำา) 7 . 91 (ทศนิยม 3 ตำาแหน่ง) ตอบ 2.812 1 ,122 . 89 (ทศนิยม 2 ตำาแหน่ง) ตอบ 33.51 0 . 62345 (ทศนิยม 3 ตำาแหน่ง) ตอบ 0.790 0 . 043782 (ทศนิยม 4 ตำาแหน่ง) ตอบ 0.2092 4. ครูและนักเรียนช่วยกันเฉลยคำาตอบและวิธีการคิดคำานวณ 5. ครูบอกให้นักเรียนนำาเครืองคำานวณที่มี ่ มาในชั่วโมงต่อไป 6. นักเรียนทำาใบงาน สื่อและแหล่งการเรียนรู้ 1. ใบงาน 2. แบบฝึกหัด 3. หนังสือเรียนคณิตศาสตร์ กระบวนการวัดผลประเมินผล การวัดผล 1. วิธีการวัดผล 1.1 สังเกตพฤติกรรมระหว่างเรียน 1.2 สังเกตจากการตอบคำาถามและร่วมกิจกรรม 1.3 ตรวจแบบฝึกหัด 2. เครื่องมือวัดผล 2.1 แบบบันทึกการสังเกตพฤติกรรมระหว่างเรียน 2.2 แบบฝึกหัดคณิตศาสตร์ การประเมินผล 1. เกณฑ์ผ่านการประเมินแบบฝึกหัด ใบงาน หรือใบกิจกรรมได้คะแนนร้อยละ 50 ขึ้นไป 2. เกณฑ์ผ่านการประเมินพฤติกรรมระหว่างเรียน 4 = ดีมาก 3 = ดี 2 = พอใช้ 1 = ผ่าน 0 = ปรับปรุง กิจกรรมเสนอแนะ ………………………………………………………………… ………………………………………………………………… ………………………………………………………………… ………………………………………………………………… ……………………………………………
  • 63.
    ความคิดเห็นของผู้บริหาร ………………………………………………………………… ………………………………………………………………… ………………………………………………………………… ………………………………………………………………… ………………………………………………………………… ……………………………………………………… (ลงชื่อ) ……………………………. (…………………………..) . ตำาแหน่ง ………………………………… บันทึกผลหลังกระบวนการเรียนรู้ ผลการเรียนรู้ ……………………………………………………………. …………………………….. ………………………………………………………………… ………………………………………………………………… ………………………………………………………………… ………………… ……………………………………………………………. …………………………….. ………………………………………………………………… ………………………………………………………………… ………………………………………………………………… ………………… ปัญหา / อุปสรรค ……………………………………... ………………………………………………………………… ………………………………………………………………… ………………………………………………………………… ………………………………………………………………… ………………………………………………………………… ………………………… ข้อเสนอแนะ / แนวทางแก้ไข ……………………………………………………………... ………………………………………………………………… ………………………………………………………………… …………………………………………………………………
  • 64.
    ………………………………………………………………… ……………………………………………… (ลงชื่อ) ……….............. …………….. ผู้สอน ( ………..................... ……………. ) ตำาแหน่ง…………… ............................ ………
  • 65.
    1 ใบงานที่ คำาชี้แจง ให้นักเรียนแสดงวิธีการหารากที่สองของจำานวนทีกำาหนดให้ตอไปนี้ ่ ่ 1. 160 2. 53 3. 2 ,025 4. 7 5. 24
  • 66.
    แบบสังเกตพฤติกรรมระหว่างเรียน 2 ครูผู้ กลุ่มสาระการเรียนรู้คณิตศาสตร์ ชั้นมัธยมศึกษาปีที่ บันทึก................................. วันที่......เดือน..................... พ.ศ. ........... ครั้งที่ ........ ปีการ ศึกษา........................ รายการประเมิน สรุปผล ผ่าน ไม่ ตั้งใจตอบคำาถาม เตรียมอุปกรณ์การเรียนครบ ร่วมกิจกรรมด้วยความสนใจ ทำางานเสร็จทันเวลา ซักถามเมื่อไม่เข้าใจ รวม ผ ที่ ่่ ชื่อ - สกุล า น 4 4 4 4 4 2
  • 67.
    แผนการจัดการเรียนรู้ กลุ่มสาระการเรียนรู้คณิตศาสตร์ ชั้นมัธยมศึกษาปีที่ 2 ภาคเรียนที่ 2 หน่วยการเรียนรู้ที่ 6 เรื่อง ความรู้เบื้องต้นเกี่ยวกับจำานวนจริง เวลา 15 ชั่วโมง แผนที่ 70 เรื่อง รากที่สอง เวลา 1 ชั่วโมง มาตรฐานการเรียนรู้ สัมพันธ์กับมาตรฐานสาระ ค ……………………………………… . สาระสำาคัญ ให้ a เป็นจำานวนเต็มบวกใด ๆ หรือ ศูนย์ รากที่สองของ a คือ จำานวนจริงที่ยกกำาลังสอง แล้วมีค่าเท่ากับa (รากที่สอง สามารถเขียนแทนด้วยสัญลักษณ์ ) รากที่สองของ a เขียนแทนด้วย a หรือ - a ใช้สัญลักษณ์ a แทนรากที่สองที่เป็นบวก ของ a ใช้สัญลักษณ์ - a แทนรากที่สองที่เป็นลบ ของ a ผลการเรียนรู้ที่คาดหวัง 1.1 ด้านความรู้ 1) หารากที่สองของจำานวนจริงทีกำาหนดให้ โดยการแยกตัวประกอบ การ ่ ประมาณการเปิดตาราง การตั้งหาร หรือการใช้เครื่องคำานวณและนำาไปใช้แก้ปัญหาได้ 2) อธิบายผลที่เกิดขึ้นจากการหารากที่สองของจำานวนเต็มและจำานวนตรรกยะได้ 3) บอกความสัมพันธ์ของการยกกำาลังและการหารากที่สองของจำานวนเต็มและ จำานวนตรรกยะได้ 1.2 ด้านทักษะ/กระบวนการ 1) การแก้ปัญหา 2) การให้เหตุผล 3) การสื่อสาร การสื่อความหมาย และการนำาเสนอ 4) การเชื่อมโยง 1.3 ด้านคุณลักษณะ 1) ทำางานอย่างเป็นระบบ 2) มีระเบียบวินัย 3) มีความรอบคอบ 4) มีระเบียบวินัย 5) มีความเชื่อมั่นในตนเอง 6) ช่วยเหลือซึ่งกันและ กัน สาระการเรียนรู้ รากที่สอง และการหารากที่สองของจำานวนจริง กระบวนการจัดการเรียนรู้ 1. ครูและนักเรียนร่วมกันทบทวนบทเรียนที่นักเรียนไปชั่วโมงที่แล้ว 2. ครูแจกตารางแสดงการหารากที่สอง แล้วสอนให้นักเรียนดูค่ารากที่สองของจำานวนต่างๆ ใน ตาราง จากนั้นครูทดสอบว่านักเรียนทุกคนดูคาจากตารางเป็นหรือไม่ โดยการบอกจำานวนมาทีละจำานวน ่ แล้วให้นักเรียนหารากที่สองจากตาราง 3. ครูแจกใบงานที่ 3 แล้วให้นักเรียนทำางานเป็นรายบุคคลให้เสร็จภายในเวลา 20 นาที เมื่อนักเรียนทุกคนทำาใบงานเสร็จแล้ว ครูติดแผ่นตารางเหมือนในใบงานที่ 3 แต่เป็นแบบขยายใหญ่ เพื่อให้นักเรียนมองเห็นชัดเจน จากนั้นให้นักเรียนอาสาสมัครออกมาช่วยกันเติมตัวเลข และตรวจสอบ คำาตอบทีถูกต้องพร้อมกัน ่
  • 68.
    4. ครูเปิดโอกาสให้นักเรียนซักถามข้อสงสัย และอธิบายจนนักเรียนทุกคนเข้าใจดี 5. ครูแจกใบงาน แล้วสอนการหารากที่สองโดยใช้เครื่องคำานวณ เมื่อครูแน่ใจว่านักเรียนทุกคน เข้าใจดี ครูให้นักเรียนทำาใบงานนี้เป็นรายบุคคลให้เสร็จภายในเวลา 5 นาที เมื่อนักเรียนทุกคนทำาใบ งานเสร็จ จึงร่วมกันเฉลยคำาตอบทีถูกต้อง ่ สื่อและแหล่งการเรียนรู้ 1. ใบงาน 2. แบบฝึกหัด 3. หนังสือเรียนคณิตศาสตร์ กระบวนการวัดผลประเมินผล การวัดผล 1. วิธีการวัดผล 1.1 สังเกตพฤติกรรมระหว่างเรียน 1.2 สังเกตจากการตอบคำาถามและร่วมกิจกรรม 1.3 ตรวจแบบฝึกหัด 2. เครื่องมือวัดผล 2.1 แบบบันทึกการสังเกตพฤติกรรมระหว่างเรียน 2.2 แบบฝึกหัดคณิตศาสตร์ การประเมินผล 1. เกณฑ์ผ่านการประเมินแบบฝึกหัด ใบงาน หรือใบกิจกรรมได้คะแนนร้อยละ 50 ขึ้นไป 2. เกณฑ์ผ่านการประเมินพฤติกรรมระหว่างเรียน 4 = ดีมาก 3 = ดี 2 = พอใช้ 1 = ผ่าน 0 = ปรับปรุง กิจกรรมเสนอแนะ ………………………………………………………………… ………………………………………………………………… ………………………………………………………………… ………………………………………………………………… …………………………………………… ความคิดเห็นของผู้บริหาร ………………………………………………………………… ………………………………………………………………… ………………………………………………………………… ………………………………………………………………… ………………………………………………………………… ………………………………………………………
  • 69.
    (ลงชื่อ) ……………………………. (…………………………..) ตำาแหน่ง ………………………………… . บันทึกผลหลังกระบวนการเรียนรู้ ผลการเรียนรู้ …………………………………………………………… . …………………………….. ………………………………………………………………… ………………………………………………………………… ………………………………………………………………… ………………… ปัญหา / อุปสรรค ……………………………………... ………………………………………………………………… ………………………………………………………………… ………………………………………………………………… ………………………………………………………………… ………………………………………………………………… ………………………… ข้อเสนอแนะ / แนวทางแก้ไข ……………………………………………………………... ………………………………………………………………… ………………………………………………………………… ………………………………………………………………… ………………………………………………………………… ……………………………………………… (ลงชื่อ) ……….............. …………….. ผู้สอน ( ………..................... ……………. ) ตำาแหน่ง……………............................ ………
  • 70.
    ใบงานที่ 1 คำาชี้แจง ให้นักเรียนลากเส้นจับคู่จำานวน 2 ( จำานวนที่สัมพันธ์กัน หารากที่สองโดยใช้เครื่องคิด คำานวณ ) 40 2 10. 099 5 515 31. 17. 35. 622 663 123 7 5 8 20 1.4 142 10. 25. 099 806 5 9 6.3 22. 245 693 6
  • 71.
    แบบสังเกตพฤติกรรมระหว่างเรียน 2 ครูผู้ กลุ่มสาระการเรียนรู้คณิตศาสตร์ ชั้นมัธยมศึกษาปีที่ บันทึก................................. วันที่......เดือน..................... พ.ศ. ........... ครั้งที่ ........ ปีการ ศึกษา........................ รายการประเมิน สรุปผล ผ่าน ไม่ ตั้งใจตอบคำาถาม เตรียมอุปกรณ์การเรียนครบ ร่วมกิจกรรมด้วยความสนใจ ทำางานเสร็จทันเวลา ซักถามเมื่อไม่เข้าใจ รวม ผ ที่ ่่ ชื่อ - สกุล า น 4 4 4 4 4 2
  • 72.
    แผนการจัดการเรียนรู้ กลุ่มสาระการเรียนรู้คณิตศาสตร์ ชั้นมัธยมศึกษาปีที่ 2 ภาคเรียนที่ 2 หน่วยการเรียนรู้ที่ 6 เรื่อง ความรู้เบื้องต้นเกี่ยวกับจำานวนจริง เวลา 15 ชั่วโมง แผนที่ 71 เรื่อง รากที่สอง เวลา 1 ชั่วโมง มาตรฐานการเรียนรู้ สัมพันธ์กับมาตรฐานสาระ ค ……………………………………… . สาระสำาคัญ ให้ a เป็นจำานวนเต็มบวกใด ๆ หรือ ศูนย์ รากที่สองของ a คือ จำานวนจริงที่ยกกำาลังสอง แล้วมีค่าเท่ากับa (รากที่สอง สามารถเขียนแทนด้วยสัญลักษณ์ ) รากที่สองของ a เขียนแทนด้วย a หรือ - a ใช้สัญลักษณ์ a แทนรากที่สองที่เป็นบวก ของ a ใช้สัญลักษณ์ - a แทนรากที่สองที่เป็นลบ ของ a ผลการเรียนรู้ที่คาดหวัง 1.1 ด้านความรู้ 1) หารากที่สองของจำานวนจริงทีกำาหนดให้ โดยการแยกตัวประกอบ การ ่ ประมาณการเปิดตาราง การตั้งหาร หรือการใช้เครื่องคำานวณและนำาไปใช้แก้ปัญหาได้ 2) อธิบายผลที่เกิดขึ้นจากการหารากที่สองของจำานวนเต็มและจำานวนตรรกยะได้ 3) บอกความสัมพันธ์ของการยกกำาลังและการหารากที่สองของจำานวนเต็มและ จำานวนตรรกยะได้ 1.2 ด้านทักษะ/กระบวนการ 1) การแก้ปัญหา 2) การให้เหตุผล 3) การสื่อสาร การสื่อความหมาย และการนำาเสนอ 4) การเชื่อมโยง 1.3 ด้านคุณลักษณะ 1) ทำางานอย่างเป็นระบบ 2) มีระเบียบวินัย 3) มีความรอบคอบ 4) มีระเบียบวินัย 5) มีความเชื่อมั่นในตนเอง 6) ช่วยเหลือซึ่งกันและกัน สาระการเรียนรู้ รากที่สอง และการหารากที่สองของจำานวนจริง กระบวนการจัดการเรียนรู้ 1. ครูแจกแบบฝึกหัด เรื่องรากที่สองให้นักเรียนทำาในชั่วโมงเรียน 2. ครูเดินดูขณะที่นักเรียนทำาแบบฝึกหัด เพื่อคอยให้คำาแนะนำาเป็นรายบุคคล
  • 73.
    3. ครูและนักเรียนร่วมกันเฉลยคำาตอบในแบบฝึกหัด ถ้าไม่เสร็จให้นักเรียนกลับไปทำาเป็น การบ้าน 4. ครูและนักเรียนร่วมกันสรุปการหารากที่สองของจำานวนตรรกยะและจำานวนอตรรกยะ สื่อและแหล่งการเรียนรู้ 1. แบบฝึกหัด 2. หนังสือเรียนคณิตศาสตร์ กระบวนการวัดผลประเมินผล การวัดผล 1. วิธีการวัดผล 1.1 สังเกตพฤติกรรมระหว่างเรียน 1.2 สังเกตจากการตอบคำาถามและร่วมกิจกรรม 1.3 ตรวจแบบฝึกหัด 2. เครื่องมือวัดผล 2.1 แบบบันทึกการสังเกตพฤติกรรมระหว่างเรียน 2.2 แบบฝึกหัดคณิตศาสตร์ การประเมินผล 1. เกณฑ์ผ่านการประเมินแบบฝึกหัด ใบงาน หรือใบกิจกรรมได้คะแนนร้อยละ 50 ขึ้นไป 2. เกณฑ์ผ่านการประเมินพฤติกรรมระหว่างเรียน 4 = ดีมาก 3 = ดี 2 = พอใช้ 1 = ผ่าน 0 = ปรับปรุง กิจกรรมเสนอแนะ ………………………………………………………………… ………………………………………………………………… ………………………………………………………………… ………………………………………………………………… …………………………………………… ความคิดเห็นของผู้บริหาร ………………………………………………………………… ………………………………………………………………… ………………………………………………………………… ………………………………………………………………… ………………………………………………………………… ……………………………………………………… (ลงชื่อ) …………………………….
  • 74.
    (…………………………..) ตำาแหน่ง ………………………………… . บันทึกผลหลังกระบวนการเรียนรู้ ผลการเรียนรู้ …………………………………………………………… . …………………………….. ………………………………………………………………… ………………………………………………………………… ………………………………………………………………… ………………… ปัญหา / อุปสรรค ……………………………………... ………………………………………………………………… ………………………………………………………………… ………………………………………………………………… ………………………………………………………………… ………………………………………………………………… ………………………… ข้อเสนอแนะ / แนวทางแก้ไข ……………………………………………………………... ………………………………………………………………… ………………………………………………………………… ………………………………………………………………… ………………………………………………………………… ……………………………………………… (ลงชื่อ) ……….............. …………….. ผู้สอน ( ………..................... ……………. ) ตำาแหน่ง……………............................ ………
  • 75.
    1 ใบงานที่ คำาชี้แจง ให้นักเรียนแสดงวิธีการหารากที่สองของจำานวนทีกำาหนดให้ตอไปนี้ ่ ่ 1. จงหารากที่สองของจำานวนต่อไปนี้ โดยการแยกตัวประกอบ 1) 3,025 2) 1,764 3) 8,100 4) 3,136 4) 4,900 6) 324 2. จงหาค่าของจำานวนต่อไปนี้ 1) 2 ,209 2) 289 3) (15 ) 2 4) - 2 . 56 5) - 0 . 0289 6) ( −25 ) 2 3. จงหาค่ารากที่สองที่เป็นบวกของ 7, 29, 35, 84, 76, 109 โดยใช้เครื่อง คิดคำานวณ 4. จงหาค่าของ 1) - 169 - 289 2) 100 + 49 + 36 3) - 961 + 2}304 - 1}296 4) 225 - 4 ,900 + 6 . 25
  • 76.
    แบบสังเกตพฤติกรรมระหว่างเรียน 2 ครูผู้ กลุ่มสาระการเรียนรู้คณิตศาสตร์ ชั้นมัธยมศึกษาปีที่ บันทึก................................. วันที่......เดือน..................... พ.ศ. ........... ครั้งที่ ........ ปีการ ศึกษา........................ รายการประเมิน สรุปผล ผ่าน ไม่ ตั้งใจตอบคำาถาม เตรียมอุปกรณ์การเรียนครบ ร่วมกิจกรรมด้วยความสนใจ ทำางานเสร็จทันเวลา ซักถามเมื่อไม่เข้าใจ รวม ผ ที่ ่่ ชื่อ - สกุล า น 4 4 4 4 4 2
  • 77.
    แผนการจัดการเรียนรู้ กลุ่มสาระการเรียนรู้คณิตศาสตร์ ชั้นมัธยมศึกษาปีที่ 2 ภาคเรียนที่ 2 หน่วยการเรียนรู้ที่ 6 เรื่อง ความรู้เบื้องต้นเกี่ยวกับจำานวนจริง เวลา 15 ชั่วโมง แผนที่ 72 เรื่อง รากที่สาม เวลา 1 ชั่วโมง มาตรฐานการเรียนรู้ สัมพันธ์กับมาตรฐานสาระ ค ……………………………………… . สาระสำาคัญ ให้ a เป็นจำานวนจริงใดๆ รากที่สามของ a คือ จำานวนจริงที่ยกกำาลังสามแล้วมีค่าเท่ากับ a (รากที่สาม สามารถเขียนแทนด้วยสัญลักษณ์ 3 ) รากที่สามของ a 3 เขียนแทนด้วย a ผลการเรียนรู้ที่คาดหวัง 1.1 ด้านความรู้ 1) หารากที่สามของจำานวนจริงทีกำาหนดให้โดยการแยกตัวประกอบ ่ การประมาณการ เปิดตาราง หรือการใช้เครื่องคำานวณและนำาไปใช้แก้ปัญหาได้ 2) อธิบายผลที่เกิดขึ้นจากการหารากที่สามของจำานวนเต็มและจำานวนตรรกยะได้ 3) บอกความสัมพันธ์ของการยกกำาลังและการหารากของจำานวนเต็มและ จำานวนตรรกยะได้ 1.2 ด้านทักษะ/กระบวนการ 1) การแก้ปัญหา 2) การให้เหตุผล 3) การสื่อสาร การสื่อความหมาย และการนำาเสนอ 4) การเชื่อมโยง 1.3 ด้านคุณลักษณะ 1) ทำางานอย่างเป็นระบบ 2) มีระเบียบวินัย 3) มีความรอบคอบ 4) มีความรับผิดชอบ 5) มีวิจารณญาณ 6) มีความเชื่อมั่นในตนเอง 7) ช่วยเหลือซึ่งกันและกัน สาระการเรียนรู้ รากที่สาม และการหารากที่สามของจำานวนจริง กระบวนการจัดการเรียนรู้ 1. ครูทบทวนการหารากที่สองโดยวิธการแยกตัวประกอบ ี ซึ่งครูเขียนโจทย์บนกระดานดำา ดังนี้ 25 441 4 ,356 แล้วครูให้นักเรียนอาสาสมัครออมาแสดงวิธีแยกตัวประกอบ ขณะเดียวกันนักเรียน คนอื่น ๆ ก็ลองคิดไปด้วย จากนั้นร่วมกันตรวจสอบคำาตอบ ซึ่งคำาตอบเป็นดังนี้
  • 78.
    = 5X5 25 441 = (3 X 3) X (7 X 7) = 3 X 7 = 21 4 ,356 = (2 X 2) X (3 X 3) X (11 X 11) = 2 X 3 X 11 = 66 2. ครูถามนักเรียนว่า นักเรียนคิดว่าจะมีวิธีการหารากที่สามของ 27 ( 27) ได้อย่างไร สามารถใช้การคิดคำานวณวิธีเดียวกับการหารากที่สองได้อย่างไร ให้นักเรียนร่วมกันอภิปรายจนนักเรียน สามารุสรุปได้วา ่ 3 27 = 3 3 ×3 ×3 = 3 33 = 3 3. ครูและนักเรียนร่วมกันสรุปวิธีการหารากที่สาม แล้วครูยกตัวอย่างเพิ่มเติมดังนี้ 3 216 = 2 ×3 = 2×3 = 6 3 3 3 3 27 ,000 = 2 ×3 ×5 = 2 × 3 × 5 = 30 3 3 3 3 3 a b c 3 = 6 3 a × (b ) × c = ab 2c 3 3 2 3 3 4. ครูเปิดโอกาสให้นักเรียนซักถามข้อสงสัย และอธิบายจนนักเรียนเข้าใจดีจากนั้นครูถาม นักเรียนว่า –3 เป็นรากที่สามของจำานวนใด ให้นกเรียนช่วยกันหาคำาตอบ (ซึ่งคำาตอบคือ ั (-3) × (-3) × (-3) ) ครูถามนักเรียนต่อว่าผลคูณมีคาเท่าไร เมื่อนักเรียนตอบว่าได้ -27 ่ ครูให้ นักเรียนพิจารณา 3 − 27 = 3 (− ) ×(− ) ×(− ) 3 3 3 = 3 (− ) 3 3 = -3 แล้วให้นักเรียนตอบใหม่พร้อมกันว่าคำาตอบคือ -3 5. ครูเขียนบนกระดานดำาดังนี้ 3 343 3 − 343 6. ครูให้นักเรียนอาสาสมัครออกมาแสดงวิธีการหารากที่สามของจำานวนดังนี้ 343 = 3 7 ×7 ×7 3 = 3 73 = 7 − 343 = (− ) ×( − ) ×(− ) = = 3 3 7 7 7 3 (− ) 7 3 -3 7. ครูและนักเรียนร่วมกันหารากที่สาม จากนั้นครูติดบทนิยามของรากที่สามบนกระดาน (ซึ่งครู เตรียมมาเป็นแผ่นใหญ่ให้นักเรียนสามารถมองเห็นได้ทั่วถึง ) ดังนี้ บทนิยาม ให้ a เป็นจำานวนจริงใด ๆ รากที่สามของ a คือ จำานวนจริงที่ยกกำาลัง สามแล้วมีค่าเท่ากับ a เขียนแทนด้วยสัญญาลักษณ์ 3 a 3 และ ( a ) 3 = a 8. ครูแจกใบงาน เรื่อง การหารากที่สาม แล้วให้นักเรียนแข่งขันกันทำางานเป็นคู่ให้เสร็จ ภายในเวลา 10 นาที 9. ครูให้นักเรียนร่วมกันเฉลยคำาตอบ ข้อใดที่นกเรียนสงสัย (โดยเฉพาะข้อที่มีอกษรภาษา ั ั อังกฤษ) ให้ครูอธิบายวิธการหารากที่สามโดยการดูจากตัวเลขชีกำาลังของตัวอักษรนั้น ี ้
  • 79.
    สื่อและแหล่งการเรียนรู้ 1. แบบฝึกหัด 2. หนังสือเรียนคณิตศาสตร์ 3. ใบงาน กระบวนการวัดผลประเมินผล การวัดผล 1. วิธีการวัดผล 1.1 สังเกตพฤติกรรมระหว่างเรียน 1.2 สังเกตจากการตอบคำาถามและร่วมกิจกรรม 1.3 ตรวจแบบฝึกหัด 2. เครื่องมือวัดผล 2.1 แบบบันทึกการสังเกตพฤติกรรมระหว่างเรียน 2.2 แบบฝึกหัดคณิตศาสตร์ การประเมินผล 1. เกณฑ์ผ่านการประเมินแบบฝึกหัด ใบงาน หรือใบกิจกรรมได้คะแนนร้อยละ 50 ขึ้นไป 2. เกณฑ์ผ่านการประเมินพฤติกรรมระหว่างเรียน 4 = ดีมาก 3 = ดี 2 = พอใช้ 1 = ผ่าน 0 = ปรับปรุง กิจกรรมเสนอแนะ ………………………………………………………………… ………………………………………………………………… ………………………………………………………………… ………………………………………………………………… …………………………………………… ความคิดเห็นของผู้บริหาร ………………………………………………………………… ………………………………………………………………… ………………………………………………………………… ………………………………………………………………… ………………………………………………………………… ……………………………………………………… (ลงชื่อ) ……………………………. (…………………………..)
  • 80.
    ตำาแหน่ง ………………………………… . บันทึกผลหลังกระบวนการเรียนรู้ ผลการเรียนรู้ …………………………………………………………… . …………………………….. ………………………………………………………………… ………………………………………………………………… ………………………………………………………………… ………………… ปัญหา / อุปสรรค ……………………………………... ………………………………………………………………… ………………………………………………………………… ………………………………………………………………… ………………………………………………………………… ………………………………………………………………… ………………………… ข้อเสนอแนะ / แนวทางแก้ไข ……………………………………………………………... ………………………………………………………………… ………………………………………………………………… ………………………………………………………………… ………………………………………………………………… ……………………………………………… (ลงชื่อ) ……….............. …………….. ผู้สอน ( ………..................... ……………. ) ตำาแหน่ง……………............................ ………
  • 81.
    ใบงาน คำาชี้แจง ให้นักเรียนหารากที่สามของจำานวนต่อไปนี้ 1) 3 = …………………………………. = 2 ,197 …………………….. = ……….. 2) 3 = …………………………………. = 12 ,167 …………………….. = ……….. 3) 3 = …………………………………. = − 29 ,791 …………………….. = ……….. 4) 3 = …………………………………. = − 6 , 859 …………………….. = ……….. 5) 3 = …………………………………. = 59 ,319 …………………….. = ……….. 6) 3 = …………………………………. = 42 , 875 …………………….. = ……….. 7) 3 = …………………………………. = − 54 , 872 …………………….. = ……….. 8) 3 = …………………………………. = − 1, 000 …………………….. = ……….. 9) 3 = …………………………………. = 125 ,000 …………………….. = ……….. 10) 74 ,088 = …………………………………. = 3 …………………….. = ………..
  • 82.
    แบบสังเกตพฤติกรรมระหว่างเรียน 2 ครูผู้ กลุ่มสาระการเรียนรู้คณิตศาสตร์ ชั้นมัธยมศึกษาปีที่ บันทึก................................. วันที่......เดือน..................... พ.ศ. ........... ครั้งที่ ........ ปีการ ศึกษา........................ รายการประเมิน สรุปผล ผ่าน ไม่ ตั้งใจตอบคำาถาม เตรียมอุปกรณ์การเรียนครบ ร่วมกิจกรรมด้วยความสนใจ ทำางานเสร็จทันเวลา ซักถามเมื่อไม่เข้าใจ รวม ผ ที่ ่่ ชื่อ - สกุล า น 4 4 4 4 4 2
  • 83.
    แผนการจัดการเรียนรู้ กลุ่มสาระการเรียนรู้คณิตศาสตร์ ชั้นมัธยมศึกษาปีที่ 2 ภาคเรียนที่ 2 หน่วยการเรียนรู้ที่ 6 เรื่อง ความรู้เบื้องต้นเกี่ยวกับจำานวนจริง เวลา 15 ชั่วโมง แผนที่ 73 เรื่อง รากที่สาม เวลา 1 ชั่วโมง มาตรฐานการเรียนรู้ สัมพันธ์กับมาตรฐานสาระ ค ……………………………………… . สาระสำาคัญ ให้ a เป็นจำานวนจริงใดๆ รากที่สามของ a คือ จำานวนจริงที่ยกกำาลังสามแล้วมีค่าเท่ากับ a (รากที่สาม สามารถเขียนแทนด้วยสัญลักษณ์ 3 ) รากที่สามของ a 3 เขียนแทนด้วย a ผลการเรียนรู้ที่คาดหวัง 1.1 ด้านความรู้ 1) หารากที่สามของจำานวนจริงทีกำาหนดให้โดยการแยกตัวประกอบ ่ การประมาณการ เปิดตาราง หรือการใช้เครื่องคำานวณและนำาไปใช้แก้ปัญหาได้ 2) อธิบายผลที่เกิดขึ้นจากการหารากที่สามของจำานวนเต็มและจำานวนตรรกยะได้ 3) บอกความสัมพันธ์ของการยกกำาลังและการหารากของจำานวนเต็มและ จำานวนตรรกยะได้ 1.2 ด้านทักษะ/กระบวนการ 1) การแก้ปัญหา 2) การให้เหตุผล 3) การสื่อสาร การสื่อความหมาย และการนำาเสนอ 4) การเชื่อมโยง 1.3 ด้านคุณลักษณะ 1) ทำางานอย่างเป็นระบบ 2) มีระเบียบวินัย 3) มีความรอบคอบ 4) มีความรับผิดชอบ 5) มีวิจารณญาณ 6) มีความเชื่อมั่นในตนเอง 7) ช่วยเหลือซึ่งกันและกัน สาระการเรียนรู้ รากที่สาม และการหารากที่สามของจำานวนจริง กระบวนการจัดการเรียนรู้ 1. ครูถามนักเรียนว่า 3 11 เป็นจำานวนตรรกยะหรืออตรรกยะ เพราะเหตุใด ซึ่งครูอาจเรียก นักเรียนถาม 2-3 คน เพื่อให้นักเรียนแสดงเหตุผล แล้วครูเขียนจำานวนบนกระดานดำาดังนี้ 3 729 ครูถามว่าคำาตอบของจำานวนนี้เป็นเท่าไร ครูให้นักเรียนช่วยกันหาคำาตอบจนได้วาเท่ากับ ่ 9 ครูเขียนจำานวนใหม่เป็น 792 และคำาถามเดิมว่าคำาตอบของจำานวนนี้เป็นเท่าไร ครูให้ 3 นักเรียนอาสาสมัครออกมาแยกตัวประกอบให้เพื่อนทั้งห้องดูดังนี้
  • 84.
    3 792 = 3 2 × 2 × 2 × 3 × 3 × 11 2. ครูถามนักเรียนทั้งห้องว่า “ จำานวนใดมี 3 จำานวนคูณกัน และจำานวนใดมีไม่ครบจำานวน คูณกัน” 3. ครูกล่าวว่าจากนิยามการหารากที่สาม เราอาจนำามาให้พิจารณาได้ดังนี้ 3 792 = 3 2 × 2 × 2 × 3 × 3 × 11 = 3 2 3 × 3 × 3 × 11 = 2 3 3 × 3 × 11 = 2 3 99 ซึ่งจะเห็นว่าสามารถถอดรากที่สามได้บางตัว แต่ก็ยังคงมีจำานวนบางจำานวนอยูใน ่ รากที่สาม ดังนั้น เราจึงถือว่าจำานวน 2 3 99 เป็นจำานวนอตรรกยะ นั่นคือ 3 792 เป็น จำานวนอตรรกยะ 4. ครูถามนักเรียนต่อว่า จำานวนอตรรกยะคืออะไร ครูให้นักเรียนช่วยกันบอกลักษณะของ จำานวนอตรรกยะ แล้วช่วยกันสรุปให้ได้ว่า 3 792 ไม่สามารถเขียนเป็นเศษส่วนได้ แต่สามารถ เขียนเป็นรูปทศนิยมไม่ซำ้าได้ 5. ครูให้นักเรียนจับคู่ศึกษาวิธีการหารากที่สามโดยการประมาณค่าจากหนังสือเรียนสาระ การ เรียนรู้พื้นฐานคณิตศาสตร์ ม.2 เล่ม 2 แล้วสรุปส่งครู 6. ครูเปิดโอกาสให้นักเรียนซักถามข้อสงสัย และอธิบายจนนักเรียนเข้าใจดี 7. ครูแจกใบงาน เรื่องการหารากที่สามโดยการประมาณค่า แล้วให้นักเรียนทำางานเป็นคูให้เสร็จ ่ ภายใน 10 นาที จากนั้นครูให้นักเรียนอาสาสมัครออกมาเฉลยคำาตอบหน้าชั้นเรียนคนละข้อ ขณะ ที่นักเรียนอาสาสมัครกำาลังเฉลยคำาตอบ นักเรียนคนอื่น ๆ ที่เหลือก็ช่วยกันตรวจสอบคำาตอบไปด้วย ทำา เช่นนี้จนครบทุกข้อ 8. ครูให้นักเรียนร่วมกันสรุปการหารากที่สามของจำานวนจริงและบอกให้นักเรียนนำาเครืองคำานวณ ่ มาในชั่วโมงหน้า สื่อและแหล่งการเรียนรู้ 1. แบบฝึกหัด 2. หนังสือเรียนคณิตศาสตร์ 3. ใบงาน กระบวนการวัดผลประเมินผล การวัดผล 1. วิธีการวัดผล 1.1 สังเกตพฤติกรรมระหว่างเรียน 1.2 สังเกตจากการตอบคำาถามและร่วมกิจกรรม 1.3 ตรวจแบบฝึกหัด 2. เครื่องมือวัดผล 2.1 แบบบันทึกการสังเกตพฤติกรรมระหว่างเรียน 2.2 แบบฝึกหัดคณิตศาสตร์ การประเมินผล 1. เกณฑ์ผ่านการประเมินแบบฝึกหัด ใบงาน หรือใบกิจกรรมได้คะแนนร้อยละ 50 ขึ้นไป 2. เกณฑ์ผ่านการประเมินพฤติกรรมระหว่างเรียน
  • 85.
    4 = ดีมาก 3 = ดี 2 = พอใช้ 1 = ผ่าน 0 = ปรับปรุง กิจกรรมเสนอแนะ ………………………………………………………………… ………………………………………………………………… ………………………………………………………………… ………………………………………………………………… …………………………………………… ความคิดเห็นของผู้บริหาร ………………………………………………………………… ………………………………………………………………… ………………………………………………………………… ………………………………………………………………… ………………………………………………………………… ……………………………………………………… (ลงชื่อ) ……………………………. (…………………………..) ตำาแหน่ง ………………………………… . บันทึกผลหลังกระบวนการเรียนรู้ ผลการเรียนรู้ …………………………………………………………… . …………………………….. ………………………………………………………………… ………………………………………………………………… ………………………………………………………………… ………………… ปัญหา / อุปสรรค ……………………………………... ………………………………………………………………… ………………………………………………………………… ………………………………………………………………… ………………………………………………………………… ………………………………………………………………… ………………………… ข้อเสนอแนะ / แนวทางแก้ไข ……………………………………………………………... …………………………………………………………………
  • 86.
    ………………………………………………………………… ………………………………………………………………… ………………………………………………………………… ……………………………………………… (ลงชื่อ) ……….............. …………….. ผู้สอน ( ………..................... ……………. ) ตำาแหน่ง…………… ............................ ………
  • 87.
    ใบงาน คำาชี้แจง ให้นักเรียนหารากที่สามของจำานวนต่อไปนี้ โดยวิธีแยกตัวประกอบ 1) 3 = …………………………………. = − 85 ,184 …………………….. = ……….. 2) 3 = …………………………………. = − 474 ,552 …………………….. = ……….. 3) 3 = …………………………………. = a 3b 3c 3 …………………….. = ……….. 4) 3 = …………………………………. = − a 6 b 3c 9 …………………….. = ……….. 5) 3 = …………………………………. = − ab 3 …………………….. = ……….. 6) 3 = …………………………………. = ab 3c 9d 12 …………………….. = ……….. 7) 3 = …………………………………. = − a 6 b 2c …………………….. = ……….. 8) 3 = …………………………………. = 240 …………………….. = ……….. 9) 3 = …………………………………. = − 462 …………………….. = ……….. 10) − 9 ,240 = …………………………………. = 3 …………………….. = ………..
  • 88.
    แบบสังเกตพฤติกรรมระหว่างเรียน 2 ครูผู้ กลุ่มสาระการเรียนรู้คณิตศาสตร์ ชั้นมัธยมศึกษาปีที่ บันทึก................................. วันที่......เดือน..................... พ.ศ. ........... ครั้งที่ ........ ปีการ ศึกษา........................ รายการประเมิน สรุปผล ผ่าน ไม่ ตั้งใจตอบคำาถาม เตรียมอุปกรณ์การเรียนครบ ร่วมกิจกรรมด้วยความสนใจ ทำางานเสร็จทันเวลา ซักถามเมื่อไม่เข้าใจ รวม ผ ที่ ่่ ชื่อ - สกุล า น 4 4 4 4 4 2
  • 89.
    แผนการจัดการเรียนรู้ กลุ่มสาระการเรียนรู้คณิตศาสตร์ ชั้นมัธยมศึกษาปีที่ 2 ภาคเรียนที่ 2 หน่วยการเรียนรู้ที่ 6 เรื่อง ความรู้เบื้องต้นเกี่ยวกับจำานวนจริง เวลา 15 ชั่วโมง แผนที่ 74 เรื่อง รากที่สาม เวลา 1 ชั่วโมง มาตรฐานการเรียนรู้ สัมพันธ์กับมาตรฐานสาระ ค ……………………………………… . สาระสำาคัญ ให้ a เป็นจำานวนจริงใดๆ รากที่สามของ a คือ จำานวนจริงที่ยกกำาลังสามแล้วมีค่าเท่ากับ a (รากที่สาม สามารถเขียนแทนด้วยสัญลักษณ์ 3 ) รากที่สามของ a 3 เขียนแทนด้วย a ผลการเรียนรู้ที่คาดหวัง 1.1 ด้านความรู้ 1) หารากที่สามของจำานวนจริงทีกำาหนดให้โดยการแยกตัวประกอบ ่ การประมาณการ เปิดตาราง หรือการใช้เครื่องคำานวณและนำาไปใช้แก้ปัญหาได้ 2) อธิบายผลที่เกิดขึ้นจากการหารากที่สามของจำานวนเต็มและจำานวนตรรกยะได้ 3) บอกความสัมพันธ์ของการยกกำาลังและการหารากของจำานวนเต็มและ จำานวนตรรกยะได้ 1.2 ด้านทักษะ/กระบวนการ 1) การแก้ปัญหา 2) การให้เหตุผล 3) การสื่อสาร การสื่อความหมาย และการนำาเสนอ 4) การเชื่อมโยง 1.3 ด้านคุณลักษณะ 1) ทำางานอย่างเป็นระบบ 2) มีระเบียบวินัย 3) มีความรอบคอบ 4) มีความรับผิดชอบ 5) มีวิจารณญาณ 6) มีความเชื่อมั่นในตนเอง 7) ช่วยเหลือซึ่งกันและกัน สาระการเรียนรู้ รากที่สาม และการหารากที่สามของจำานวนจริง กระบวนการจัดการเรียนรู้ 1. ครูให้นักเรียนอาสาสมัครช่วยแจกตารางการหาค่ารากที่สามให้เพื่อนทุกคน คนละ ใบ 1 แล้วให้นักเรียนหาวิธีดูคาของรากที่สามจากตาราง โดยครูถามนำาว่า “นักเรียนคิดว่าวิธีการดูค่าของรากที่ ่ สามจากตาราง น่าจะเหมือนหรือต่างจากการดูค่าของรากที่สองจากตารางที่นักเรียนเคยเรียนมา” ให้ นักเรียนร่วมกันอภิปราย 2. ครูและนักเรียนร่วมกันสรุปวิธีการดูค่าของรากที่สามจากตาราง แล้วครูเปิดโอกาสให้นักเรียนซัก ถามข้อสงสัย
  • 90.
    3. ครูทดสอบความเข้าใจนักเรียน โดยบอกโจทย์ดานล่างนี้ทีละข้อ แล้วให้นักเรียนแข่งขันเปิด ้ ตารางหาค่าของรากที่สาม 3.1 3 (ตอบ 3,756) 53 3.6 75 (ตอบ 4,217) 3 3.2 20 (ตอบ 2,714) 3 3.7 3 4 (ตอบ 1,587) 3.3 3 3 (ตอบ 1,442) 3.8 86 (ตอบ 4,414) 3 3.4 3 42 (ตอบ 3,476) 3.9 3 11 (ตอบ 2,224) 3.5 13 (ตอบ 2,351) 3 3.10 38 (ตอบ 3,362) 3 4. ครูให้นักเรียนแบ่งกลุ่ม กลุ่มละ 4 คน แล้วให้นักเรียนแต่ละกลุ่มส่งตัวแทนออกมารับอุปกรณ์ การเล่นเกมกลุ่มละ 1 ชุด (1 ชุด มีตัวโดมิโน 20 ตัว )จากนั้นครูชี้แจงกติกาการเล่นเกม “การหาราก ที่สามโดยการใช้เครื่องคำานวณ” ดังนี้ 4.1 ให้แต่ละคนสุ่มหยิบตัวโดมิโนคนละ 5 ตัว 4.2 ให้ผู้ที่มีตัวเริ่มต้นวางตัวโดมิโนก่อน แล้วหาตัวมาต่อไปเรื่อยๆ จนครบหมด ( ทุกตัว ใช้เครืองคำานวณได้ ่ ) 4.3 ปรบมือเมื่อกลุ่มตนเล่นเสร็จแล้ว 2.66840 729 8.22290 3 3 19 2.92402 3 556 1.44225 3 25 3.53035 3 3.27107 3 3 44 4.14082 3 35 5.64622 3 71 1.00000 3 6.10911 180 3 1 5.47370 3 228 9.54640 3 164 7.00000 3 8.79797 870 3 343 6.76790 3 681 7.29989 3 310 4.00000 3 389 1.91293 3 64 9.00000 3 7 5. เมื่อนักเรียนทุกกลุ่มเล่นเกมจบแล้ว ครูและนักเรียนร่วมกันเฉลยคำาตอบและสรุปกิจกรรม สื่อและแหล่งการเรียนรู้ 1. แบบฝึกหัด 2. หนังสือเรียนคณิตศาสตร์ 3. ใบงาน
  • 91.
    กระบวนการวัดผลประเมินผล การวัดผล 1. วิธีการวัดผล 1.1 สังเกตพฤติกรรมระหว่างเรียน 1.2 สังเกตจากการตอบคำาถามและร่วมกิจกรรม 1.3 ตรวจแบบฝึกหัด 2. เครื่องมือวัดผล 2.1 แบบบันทึกการสังเกตพฤติกรรมระหว่างเรียน 2.2 แบบฝึกหัดคณิตศาสตร์ การประเมินผล 1. เกณฑ์ผ่านการประเมินแบบฝึกหัด ใบงาน หรือใบกิจกรรมได้คะแนนร้อยละ 50 ขึ้นไป 2. เกณฑ์ผ่านการประเมินพฤติกรรมระหว่างเรียน 4 = ดีมาก 3 = ดี 2 = พอใช้ 1 = ผ่าน 0 = ปรับปรุง กิจกรรมเสนอแนะ ………………………………………………………………… ………………………………………………………………… ………………………………………………………………… ………………………………………………………………… …………………………………………… ……………………………………………………………. …………………………….. ………………………………………………………………… ………………………………………………………………… ………………………………………………………………… ………………… ความคิดเห็นของผู้บริหาร ………………………………………………………………… ………………………………………………………………… ………………………………………………………………… ………………………………………………………………… ………………………………………………………………… ……………………………………………………… (ลงชื่อ) …………………………….
  • 92.
    (…………………………..) ตำาแหน่ง ………………………………… . บันทึกผลหลังกระบวนการเรียนรู้ ผลการเรียนรู้ …………………………………………………………… . …………………………….. ………………………………………………………………… ………………………………………………………………… ………………………………………………………………… ………………… ปัญหา / อุปสรรค ……………………………………... ………………………………………………………………… ………………………………………………………………… ………………………………………………………………… ………………………………………………………………… ………………………………………………………………… ………………………… ข้อเสนอแนะ / แนวทางแก้ไข ……………………………………………………………... ………………………………………………………………… ………………………………………………………………… ………………………………………………………………… ………………………………………………………………… ……………………………………………… (ลงชื่อ) ……….............. …………….. ผู้สอน ( ………..................... ……………. ) ตำาแหน่ง……………............................ ………
  • 93.
    แบบสังเกตพฤติกรรมระหว่างเรียน 2 ครูผู้ กลุ่มสาระการเรียนรู้คณิตศาสตร์ ชั้นมัธยมศึกษาปีที่ บันทึก................................. วันที่......เดือน..................... พ.ศ. ........... ครั้งที่ ........ ปีการ ศึกษา........................ รายการประเมิน สรุปผล ผ่าน ไม่ ตั้งใจตอบคำาถาม เตรียมอุปกรณ์การเรียนครบ ร่วมกิจกรรมด้วยความสนใจ ทำางานเสร็จทันเวลา ซักถามเมื่อไม่เข้าใจ รวม ผ ที่ ่่ ชื่อ - สกุล า น 4 4 4 4 4 2
  • 94.
    แผนการจัดการเรียนรู้ กลุ่มสาระการเรียนรู้คณิตศาสตร์ ชั้นมัธยมศึกษาปีที่ 2 ภาคเรียนที่ 2 หน่วยการเรียนรู้ที่ 6 เรื่อง ความรู้เบื้องต้นเกี่ยวกับจำานวนจริง เวลา 15 ชั่วโมง แผนที่ 75 เรื่อง รากที่สาม เวลา 1 ชั่วโมง มาตรฐานการเรียนรู้ สัมพันธ์กับมาตรฐานสาระ ค ……………………………………… . สาระสำาคัญ ให้ a เป็นจำานวนจริงใดๆ รากที่สามของ a คือ จำานวนจริงที่ยกกำาลังสามแล้วมีค่าเท่ากับ a (รากที่สาม สามารถเขียนแทนด้วยสัญลักษณ์ 3 ) รากที่สามของ a 3 เขียนแทนด้วย a ผลการเรียนรู้ที่คาดหวัง 1.1 ด้านความรู้ 1) หารากที่สามของจำานวนจริงทีกำาหนดให้โดยการแยกตัวประกอบ ่ การประมาณการ เปิดตาราง หรือการใช้เครื่องคำานวณและนำาไปใช้แก้ปัญหาได้ 2) อธิบายผลที่เกิดขึ้นจากการหารากที่สามของจำานวนเต็มและจำานวนตรรกยะได้ 3) บอกความสัมพันธ์ของการยกกำาลังและการหารากของจำานวนเต็มและ จำานวนตรรกยะได้ 1.2 ด้านทักษะ/กระบวนการ 1) การแก้ปัญหา 2) การให้เหตุผล 3) การสื่อสาร การสื่อความหมาย และการนำาเสนอ 4) การเชื่อมโยง 1.3 ด้านคุณลักษณะ 1) ทำางานอย่างเป็นระบบ 2) มีระเบียบวินัย 3) มีความรอบคอบ 4) มีความรับผิดชอบ 5) มีวิจารณญาณ 6) มีความเชื่อมั่นในตนเอง 7) ช่วยเหลือซึ่งกันและกัน สาระการเรียนรู้ รากที่สาม และการหารากที่สามของจำานวนจริง กระบวนการจัดการเรียนรู้ 1. นักเรียนและครูช่วยกันทบทวนบทเรียนที่ผ่านมา 2. ครูให้นักเรียนทำาแบบฝึกหัด เรื่อง การหารากที่สาม 3. ครูเดินดูนักเรียนทำาแบบฝึกหัด เพื่อเปิดโอกาสให้นักเรียนซักถามข้อสงสัยเป็นรายบุคคล 4. เมื่อนักเรียนทุกคนทำาแบบฝึกหัดเสร็จแล้ว ครูและนักเรียนร่วมกันเฉลยคำาตอบ
  • 95.
    5. ครูและนักเรียนร่วมกันสรุปและทบทวนบทเรียน เรื่องการหารากที่สามของจำานวนจริง และทำา แบบตรวจสอบความเข้าใจที่ 6.2 และแบบฝึกหัดประจำาหน่วยการเรียนรู้ ที่ 6 ในหนังสือเรียนสาระ การเรียนรู้พื้นฐานคณิตศาสตร์ ม. 2 เล่ม 2 เป็นการบ้าน สื่อและแหล่งการเรียนรู้ 1. แบบฝึกหัด 2. หนังสือเรียนคณิตศาสตร์ 3. ใบงาน กระบวนการวัดผลประเมินผล การวัดผล 1. วิธีการวัดผล 1.1 สังเกตพฤติกรรมระหว่างเรียน 1.2 สังเกตจากการตอบคำาถามและร่วมกิจกรรม 1.3 ตรวจแบบฝึกหัด 2. เครื่องมือวัดผล 2.1 แบบบันทึกการสังเกตพฤติกรรมระหว่างเรียน 2.2 แบบฝึกหัดคณิตศาสตร์ การประเมินผล 1. เกณฑ์ผ่านการประเมินแบบฝึกหัด ใบงาน หรือใบกิจกรรมได้คะแนนร้อยละ 50 ขึ้นไป 2. เกณฑ์ผ่านการประเมินพฤติกรรมระหว่างเรียน 4 = ดีมาก 3 = ดี 2 = พอใช้ 1 = ผ่าน 0 = ปรับปรุง กิจกรรมเสนอแนะ ………………………………………………………………… ………………………………………………………………… ………………………………………………………………… ………………………………………………………………… ………………………………………………………………… ………………………………………………………………… ………………………………………………………………… ………………………………………………………………… ………………………………………………………………… ……………………… ความคิดเห็นของผู้บริหาร ………………………………………………………………… ………………………………………………………………… …………………………………………………………………
  • 96.
    ………………………………………………………………… …………………………………………… ……………………………………………………………. …………………………….. ………………………………………………………………… ………………………………………………………………… ………………………………………………………………… ………………… ………………………………………………………………… ………… (ลงชื่อ) ……………………………. (…………………………..) . ตำาแหน่ง ………………………………… บันทึกผลหลังกระบวนการเรียนรู้ ผลการเรียนรู้ ……………………………………………………………. …………………………….. ………………………………………………………………… ………………………………………………………………… ………………………………………………………………… ………………… ……………………………………………………………. …………………………….. …………………………………………………………………
  • 97.
    ………………………………………………………………… ………………………………………………………………… ………………… ……………………………………………………………. …………………………….. ………………………………………………………………… ………………………………………………………………… ………………………………………………………………… ………………… ปัญหา/ อุปสรรค ……………………………………... ………………………………………………………………… ………………………………………………………………… ………………………………………………………………… ………………………………………………………………… ………………………………………………………………… ………………………… ข้อเสนอแนะ / แนวทางแก้ไข ……………………………………………………………... ………………………………………………………………… ………………………………………………………………… ………………………………………………………………… ………………………………………………………………… ……………………………………………… (ลงชื่อ) ……….............. …………….. ผู้สอน ( ………..................... ……………. ) ตำาแหน่ง…………… ............................ ………
  • 98.
    แบบฝึกหัด / ใบงาน คำาชี้แจง 1. จงหารากที่สามของจำานวนต่อไปนี้ ( โดยวิธการแยกตัวประกอบ ี ) 1) 27 2) 40 3) 512 3) 650 216 5) 0.000729 6) 729 2. ( จงหารากที่สามของจำานวนต่อไปนี้ โดยใช้ตาราง ) 1) 45 2) 77 3) 92 3) - 34 5) - 29 6) - 54 7) 3 − 64 8) 3 − 27 ,000 9) 3 3 ,375 10) 3 1,331
  • 99.
    แบบสังเกตพฤติกรรมระหว่างเรียน 2 ครูผู้ กลุ่มสาระการเรียนรู้คณิตศาสตร์ ชั้นมัธยมศึกษาปีที่ บันทึก................................. วันที่......เดือน..................... พ.ศ. ........... ครั้งที่ ........ ปีการ ศึกษา........................ รายการประเมิน สรุปผล ผ่าน ไม่ ตั้งใจตอบคำาถาม เตรียมอุปกรณ์การเรียนครบ ร่วมกิจกรรมด้วยความสนใจ ทำางานเสร็จทันเวลา ซักถามเมื่อไม่เข้าใจ รวม ผ ที่ ่่ ชื่อ - สกุล า น 4 4 4 4 4 2