Äåñÿòàÿ ïðîáëåìà Ãèëüáåðòà
  Ðåøåíèå è ïðèëîæåíèÿ â èíôîðìàòèêå

             Þ. Â. Ìàòèÿñåâè÷


         Ñàíêò-Ïåòåðáóðãñêîå îòäåëåíèå

Ìàòåìàòè÷åñêîãî èíñòèòóòà èì. Â. À. Ñòåêëîâà ÐÀÍ



  …‚vX http://logic.pdmi.ras.ru/ ˜ yumat
Äàâèä Ãèëüáåðò, Ìàòåìàòè÷åñêèå ïðîáëåìû , [1900]
Äàâèä Ãèëüáåðò, Ìàòåìàòè÷åñêèå ïðîáëåìû , [1900]

   IHF ints™heidung der v¤s˜—rkeit einer dioph—ntis™hen
                          o
   qlei™hungF iine dioph—ntis™he qlei™hung mit irgendwel™hen
   …n˜ek—nnten und mit g—nzen r—tion—len —hlkoe0™ienten sei
   vorgelegtX m—n soll ein †erf—hren —nge˜enD n—™h wel™hen si™h
   mittels einer endli™hen enz—hl von yper—tionen ents™heiden l¤sstD
                                                               —
   o˜ die qlei™hung in g—nzen r—tion—len —hlen l¤s˜—r istF
                                                 o
Äàâèä Ãèëüáåðò, Ìàòåìàòè÷åñêèå ïðîáëåìû , [1900]

   IHF ints™heidung der v¤s˜—rkeit einer dioph—ntis™hen
                          o
   qlei™hungF iine dioph—ntis™he qlei™hung mit irgendwel™hen
   …n˜ek—nnten und mit g—nzen r—tion—len —hlkoe0™ienten sei
   vorgelegtX m—n soll ein †erf—hren —nge˜enD n—™h wel™hen si™h
   mittels einer endli™hen enz—hl von yper—tionen ents™heiden l¤sstD
                                                               —
   o˜ die qlei™hung in g—nzen r—tion—len —hlen l¤s˜—r istF
                                                 o

   IHF Ðåøåíèå ïðîáëåìû ðàçðåøèìîñòè äëÿ ïðîèçâîëüíîãî
   äèîôàíòîâà óðàâíåíèÿF Ïóñòü äàíî ïðîèçâîëüíîå
   äèîôàíòîâî óðàâíåíèå ñ ïðîèçâîëüíûì ÷èñëîì íåèçâåñòíûõ è
   öåëûìè ðàöèîíàëüíûìè êîýôôèöèåíòàìèY òðåáóåòñÿ óêàçàòü
   îáùèé ìåòîäD ñëåäóÿ êîòîðîìó ìîæíî áûëî áû â êîíå÷íîå
   ÷èñëî øàãîâ óçíàòüD èìååò ëè äàííîå óðàâíåíèå ðåøåíèå â
   öåëûõ ðàöèîíàëüíûõ ÷èñëàõ èëè íåòF
Äèîôàíòîâû óðàâíåíèÿ

  ÎïðåäåëåíèåF Äèîôàíòîâî óðàâíåíèå èìååò âèä

                     w (x1 , . . . , xm ) = H,

  ãäå w ! ìíîãî÷ëåí ñ öåëûìè êîýôôèöèåíòàìèF
Äèîôàíòîâû óðàâíåíèÿ

  ÎïðåäåëåíèåF Äèîôàíòîâî óðàâíåíèå èìååò âèä

                       w (x1 , . . . , xm ) = H,

  ãäå w ! ìíîãî÷ëåí ñ öåëûìè êîýôôèöèåíòàìèF

  Ãðå÷åñêèé ìàòåìàòèê Äèîôàíò æèëD ñêîðåå âñåãîD â QEåì âåêå
  íàøåé ýðûF
Ïîëèíîìèàëüíûå óðàâíåíèÿ ó äðåâíèõ ãðåêîâ



                       x2 = P
Ïîëèíîìèàëüíûå óðàâíåíèÿ ó äðåâíèõ ãðåêîâ



                       x2 = P




                                    I




                         I
Ïîëèíîìèàëüíûå óðàâíåíèÿ ó äðåâíèõ ãðåêîâ



                             x2 = P


                                                 
                                                
                                            
                                        
                                       
                                                    I
                               
                              
                          
                      
                     
                 
                               I
Ïîëèíîìèàëüíûå óðàâíåíèÿ ó äðåâíèõ ãðåêîâ



                             x2 = P


                                              
                                             
                                         
                                     
                                    
                                   x             I
                               
                              
                          
                      
                     
                 
                               I
Äàâèä Ãèëüáåðò, Ìàòåìàòè÷åñêèå ïðîáëåìû , [1900]

   IHF Ðåøåíèå ïðîáëåìû ðàçðåøèìîñòè äëÿ ïðîèçâîëüíîãî
   äèîôàíòîâà óðàâíåíèÿF Ïóñòü äàíî ïðîèçâîëüíîå
   äèîôàíòîâî óðàâíåíèå ñ ïðîèçâîëüíûì ÷èñëîì íåèçâåñòíûõ è
   öåëûìè ðàöèîíàëüíûìè êîýôôèöèåíòàìèY òðåáóåòñÿ óêàçàòü
   îáùèé ìåòîäD ñëåäóÿ êîòîðîìó ìîæíî áûëî áû â êîíå÷íîå
   ÷èñëî øàãîâ óçíàòüD èìååò ëè äàííîå óðàâíåíèå ðåøåíèå â
   öåëûõ ðàöèîíàëüíûõ ÷èñëàõ èëè íåòF

   Öåëûå ðàöèîíàëüíûå ÷èñëà ÷òî ýòî òàêîåc
Äàâèä Ãèëüáåðò, Ìàòåìàòè÷åñêèå ïðîáëåìû , [1900]

   IHF Ðåøåíèå ïðîáëåìû ðàçðåøèìîñòè äëÿ ïðîèçâîëüíîãî
   äèîôàíòîâà óðàâíåíèÿF Ïóñòü äàíî ïðîèçâîëüíîå
   äèîôàíòîâî óðàâíåíèå ñ ïðîèçâîëüíûì ÷èñëîì íåèçâåñòíûõ è
   öåëûìè ðàöèîíàëüíûìè êîýôôèöèåíòàìèY òðåáóåòñÿ óêàçàòü
   îáùèé ìåòîäD ñëåäóÿ êîòîðîìó ìîæíî áûëî áû â êîíå÷íîå
   ÷èñëî øàãîâ óçíàòüD èìååò ëè äàííîå óðàâíåíèå ðåøåíèå â
   öåëûõ ðàöèîíàëüíûõ ÷èñëàõ èëè íåòF

   Öåëûå ðàöèîíàëüíûå ÷èñëà ! ýòî ÷èñëà HD ±ID ±PD ±QD F F F
Äèîôàíòîâû óðàâíåíèÿ

  ÎïðåäåëåíèåF Äèîôàíòîâî óðàâíåíèå èìååò âèä

                     w (x1 , . . . , xm ) = H,

  ãäå w ! ìíîãî÷ëåí ñ öåëûìè êîýôôèöèåíòàìèF
Äèîôàíòîâû óðàâíåíèÿ

  ÎïðåäåëåíèåF Äèîôàíòîâî óðàâíåíèå èìååò âèä

                      w (x1 , . . . , xm ) = H,

  ãäå w ! ìíîãî÷ëåí ñ öåëûìè êîýôôèöèåíòàìèF

  Äèîôàíò èñêàë ðåøåíèÿ â @ïîëîæèòåëüíûõA ðàöèîíàëüíûõ
  ÷èñëàõ
Äèîôàíòîâû óðàâíåíèÿ

  ÎïðåäåëåíèåF Äèîôàíòîâî óðàâíåíèå èìååò âèä

                      w (x1 , . . . , xm ) = H,

  ãäå w ! ìíîãî÷ëåí ñ öåëûìè êîýôôèöèåíòàìèF

  Äèîôàíò èñêàë ðåøåíèÿ â @ïîëîæèòåëüíûõA ðàöèîíàëüíûõ
  ÷èñëàõ

  Ãèëüáåðò ñïðàøèâàë ïðî ðåøåíèå äèîôàíòîâûõ óðàâíåíèé â
  öåëûõ ÷èñëàõ
Äèîôàíòîâû óðàâíåíèÿ

  ÎïðåäåëåíèåF Äèîôàíòîâî óðàâíåíèå èìååò âèä

                      w (x1 , . . . , xm ) = H,

  ãäå w ! ìíîãî÷ëåí ñ öåëûìè êîýôôèöèåíòàìèF

  Äèîôàíò èñêàë ðåøåíèÿ â @ïîëîæèòåëüíûõA ðàöèîíàëüíûõ
  ÷èñëàõ

  Ãèëüáåðò ñïðàøèâàë ïðî ðåøåíèå äèîôàíòîâûõ óðàâíåíèé â
  öåëûõ ÷èñëàõ

  Ìîæíî òàêæå îãðàíè÷èòüñÿ òîëüêî ðåøåíèÿìè â
  ïîëîæèòåëüíûõ öåëûõ ÷èñëàõ èëè òîëüêî â íåîòðèöàòåëüíûõ
  öåëûõ ÷èñëàõ
Äèîôàíòîâû óðàâíåíèÿ

  ÎïðåäåëåíèåF Äèîôàíòîâî óðàâíåíèå èìååò âèä

                      w (x1 , . . . , xm ) = H,

  ãäå w ! ìíîãî÷ëåí ñ öåëûìè êîýôôèöèåíòàìèF

  Äèîôàíò èñêàë ðåøåíèÿ â @ïîëîæèòåëüíûõA ðàöèîíàëüíûõ
  ÷èñëàõ

  Ãèëüáåðò ñïðàøèâàë ïðî ðåøåíèå äèîôàíòîâûõ óðàâíåíèé â
  öåëûõ ÷èñëàõ

  Ìîæíî òàêæå îãðàíè÷èòüñÿ òîëüêî ðåøåíèÿìè â
  ïîëîæèòåëüíûõ öåëûõ ÷èñëàõ èëè òîëüêî â íåîòðèöàòåëüíûõ
  öåëûõ ÷èñëàõ
Îò Äèîôàíòà äî Ãèëüáåðòà

  Äèîôàíò æèë ! êîãäàc
Îò Äèîôàíòà äî Ãèëüáåðòà

  Äèîôàíò æèëD ñêîðåå âñåãîD â QEåì âåêå íàøåé ýðûF
Îò Äèîôàíòà äî Ãèëüáåðòà

  Äèîôàíò æèëD ñêîðåå âñåãîD â QEåì âåêå íàøåé ýðûF

  Ãèëüáåðò ñôîðìóëèðîâàë ïðîáëåìû ! êîãäàc
Îò Äèîôàíòà äî Ãèëüáåðòà

  Äèîôàíò æèëD ñêîðåå âñåãîD â QEåì âåêå íàøåé ýðûF

  Ãèëüáåðò ñôîðìóëèðîâàë ïðîáëåìû â IWHH ãîäó
Äàâèä Ãèëüáåðò, Ìàòåìàòè÷åñêèå ïðîáëåìû , [1900]
Äàâèä Ãèëüáåðò, Ìàòåìàòè÷åñêèå ïðîáëåìû , [1900]

   IHF Ðåøåíèå ïðîáëåìû ðàçðåøèìîñòè äëÿ ïðîèçâîëüíîãî
   äèîôàíòîâà óðàâíåíèÿF Ïóñòü äàíî ïðîèçâîëüíîå
   äèîôàíòîâî óðàâíåíèå ñ ïðîèçâîëüíûì ÷èñëîì íåèçâåñòíûõ è
   öåëûìè ðàöèîíàëüíûìè êîýôôèöèåíòàìèY òðåáóåòñÿ óêàçàòü
   îáùèé ìåòîäD ñëåäóÿ êîòîðîìó ìîæíî áûëî áû â êîíå÷íîå
   ÷èñëî øàãîâ óçíàòüD èìååò ëè äàííîå óðàâíåíèå ðåøåíèå â
   öåëûõ ðàöèîíàëüíûõ ÷èñëàõ èëè íåòF
Ìàññîâûå ïðîáëåìû

  Â ñîâðåìåííîé òåðìèíîëîãèè IHEÿ ïðîáëåìà Ãèëüáåðòà
  ÿâëÿåòñÿ ìàññîâîé ïðîáëåìîéD òî åñòü ïðîáëåìîéD ñîñòîÿùåé
  èç ñ÷åòíîãî ÷èñëà âîïðîñîâD íà êàæäûé èç êîòîðûõ òðåáóåòñÿ
  äàòü îòâåò ÄÀ èëè ÍÅÒF Ñóòü ìàññîâîé ïðîáëåìû ñîñòîèò â
  òðåáîâàíèè íàéòè åäèíûé óíèâåðñàëüíûé ìåòîäD êîòîðûé
  ïîçâîëÿë áû îòâåòèòü íà ëþáîé èç ýòèõ âîïðîñîâF
Ìàññîâûå ïðîáëåìû

  Â ñîâðåìåííîé òåðìèíîëîãèè IHEÿ ïðîáëåìà Ãèëüáåðòà
  ÿâëÿåòñÿ ìàññîâîé ïðîáëåìîéD òî åñòü ïðîáëåìîéD ñîñòîÿùåé
  èç ñ÷åòíîãî ÷èñëà âîïðîñîâD íà êàæäûé èç êîòîðûõ òðåáóåòñÿ
  äàòü îòâåò ÄÀ èëè ÍÅÒF Ñóòü ìàññîâîé ïðîáëåìû ñîñòîèò â
  òðåáîâàíèè íàéòè åäèíûé óíèâåðñàëüíûé ìåòîäD êîòîðûé
  ïîçâîëÿë áû îòâåòèòü íà ëþáîé èç ýòèõ âîïðîñîâF

  Ñðåäè äâàäöàòè òð¼õ Ìàòåìàòè÷åñêèõ ïðîáëåì Ãèëüáåðòà
  IHEÿ ÿâëÿåòñÿ åäèíñòâåííîé ìàññîâîé ïðîáëåìîé
Ìàññîâûå ïðîáëåìû

  Â ñîâðåìåííîé òåðìèíîëîãèè IHEÿ ïðîáëåìà Ãèëüáåðòà
  ÿâëÿåòñÿ ìàññîâîé ïðîáëåìîéD òî åñòü ïðîáëåìîéD ñîñòîÿùåé
  èç ñ÷åòíîãî ÷èñëà âîïðîñîâD íà êàæäûé èç êîòîðûõ òðåáóåòñÿ
  äàòü îòâåò ÄÀ èëè ÍÅÒF Ñóòü ìàññîâîé ïðîáëåìû ñîñòîèò â
  òðåáîâàíèè íàéòè åäèíûé óíèâåðñàëüíûé ìåòîäD êîòîðûé
  ïîçâîëÿë áû îòâåòèòü íà ëþáîé èç ýòèõ âîïðîñîâF

  Ñðåäè äâàäöàòè òð¼õ Ìàòåìàòè÷åñêèõ ïðîáëåì Ãèëüáåðòà
  IHEÿ ÿâëÿåòñÿ åäèíñòâåííîé ìàññîâîé ïðîáëåìîé è îíà ìîæåò
  ðàññìàòðèâàòüñÿ êàê ïðîáëåìà èíôîðìàòèêèF
Ìàññîâûå ïðîáëåìû

  Â ñîâðåìåííîé òåðìèíîëîãèè IHEÿ ïðîáëåìà Ãèëüáåðòà
  ÿâëÿåòñÿ ìàññîâîé ïðîáëåìîéD òî åñòü ïðîáëåìîéD ñîñòîÿùåé
  èç ñ÷åòíîãî ÷èñëà âîïðîñîâD íà êàæäûé èç êîòîðûõ òðåáóåòñÿ
  äàòü îòâåò ÄÀ èëè ÍÅÒF Ñóòü ìàññîâîé ïðîáëåìû ñîñòîèò â
  òðåáîâàíèè íàéòè åäèíûé óíèâåðñàëüíûé ìåòîäD êîòîðûé
  ïîçâîëÿë áû îòâåòèòü íà ëþáîé èç ýòèõ âîïðîñîâF

  Ñðåäè äâàäöàòè òð¼õ Ìàòåìàòè÷åñêèõ ïðîáëåì Ãèëüáåðòà
  IHEÿ ÿâëÿåòñÿ åäèíñòâåííîé ìàññîâîé ïðîáëåìîé è îíà ìîæåò
  ðàññìàòðèâàòüñÿ êàê ïðîáëåìà èíôîðìàòèêèF
Îòâåò

  Ñåãîäíÿ ìû çíàåìD ÷òî IHEÿ ïðîáëåìà Ãèëüáåðòà ðåøåíèÿ íå
  èìååòF Ýòî îçíà÷àåòD ÷òî îíà íåðàçðåøèìà êàê ìàññîâàÿ
  ïðîáëåìàX
Îòâåò

  Ñåãîäíÿ ìû çíàåìD ÷òî IHEÿ ïðîáëåìà Ãèëüáåðòà ðåøåíèÿ íå
  èìååòF Ýòî îçíà÷àåòD ÷òî îíà íåðàçðåøèìà êàê ìàññîâàÿ
  ïðîáëåìàX

  Òåîðåìà @Íåðàçðåøèìîñòü IHEé ïðîáëåìû ÃèëüáåðòàA Íå
  ñóùåñòâóåò àëãîðèòìàD êîòîðûé ïî óçíàâàë áû ïî
  ïðîèçâîëüíîìó äèîôàíòîâó óðàâíåíèþD èìååò ëè îíî ðåøåíèÿF
Îòâåò

  Ñåãîäíÿ ìû çíàåìD ÷òî IHEÿ ïðîáëåìà Ãèëüáåðòà ðåøåíèÿ íå
  èìååòF Ýòî îçíà÷àåòD ÷òî îíà íåðàçðåøèìà êàê ìàññîâàÿ
  ïðîáëåìàX

  Òåîðåìà @Íåðàçðåøèìîñòü IHEé ïðîáëåìû ÃèëüáåðòàA Íå
  ñóùåñòâóåò àëãîðèòìàD êîòîðûé ïî óçíàâàë áû ïî
  ïðîèçâîëüíîìó äèîôàíòîâó óðàâíåíèþD èìååò ëè îíî ðåøåíèÿF

  Â ýòîì ñìûñëå ãîâîðÿò îá îòðèöàòåëüíîì ðåøåíèè IHEé
  ïðîáëåìû ÃèëüáåðòàF
Äàâèä Ãèëüáåðò, Ìàòåìàòè÷åñêèå ïðîáëåìû , [1900]
Äàâèä Ãèëüáåðò, Ìàòåìàòè÷åñêèå ïðîáëåìû , [1900]

   IHF Ðåøåíèå ïðîáëåìû ðàçðåøèìîñòè äëÿ ïðîèçâîëüíîãî
   äèîôàíòîâà óðàâíåíèÿF Ïóñòü äàíî ïðîèçâîëüíîå
   äèîôàíòîâî óðàâíåíèå ñ ïðîèçâîëüíûì ÷èñëîì íåèçâåñòíûõ è
   öåëûìè ðàöèîíàëüíûìè êîýôôèöèåíòàìèY òðåáóåòñÿ óêàçàòü
   îáùèé ìåòîäD ñëåäóÿ êîòîðîìó ìîæíî áûëî áû â êîíå÷íîå
   ÷èñëî øàãîâ óçíàòüD èìååò ëè äàííîå óðàâíåíèå ðåøåíèå â
   öåëûõ ðàöèîíàëüíûõ ÷èñëàõ èëè íåòF
Ïåðâàÿ íåðàçðåøèìàÿ ìàññîâàÿ ïðîáëåìà â ÷èñòîé

ìàòåìàòèêå




   A. A. Ìàðêîâ     @ñûíA   Emil L. Post
        IWHQ!IWUW            IVWU!IWSR
‚e™ursively enumer—˜le sets of
positive integers —nd their de™iE
sion pro˜lemsF fulletin ewƒD
SHD PVR!QIT @IWRRAY reprinted
inX „he golle™ted ‡orks of
iF vF €ostD h—visD wF @edAD
firkh¤userD fostonD IWWRF
      —

ril˜ert9s IHth pro˜lem ˜egs for
—n unsolv—˜ility proof
                                    Emil L. Post
                                     IVWU!IWSR
Õðîíîëîãèÿ
Õðîíîëîãèÿ

     Íà÷àëî SHEõ ãîäîâX ãèïîòåçàD êîòîðóþ âûäâèíóë w—rtin
     h—visF
Õðîíîëîãèÿ

     Íà÷àëî SHEõ ãîäîâX ãèïîòåçàD êîòîðóþ âûäâèíóë w—rtin
     h—visF
     Íà÷àëî THEõ ãîäîâX ÷àñòè÷íûé ïðîãðåññD êîòîðûé äîñòèãëè
     w—rtin h—visD ril—ry €utn—m è tuli— ‚o˜insonF
Õðîíîëîãèÿ

     Íà÷àëî SHEõ ãîäîâX ãèïîòåçàD êîòîðóþ âûäâèíóë w—rtin
     h—visF
     Íà÷àëî THEõ ãîäîâX ÷àñòè÷íûé ïðîãðåññD êîòîðûé äîñòèãëè
     w—rtin h—visD ril—ry €utn—m è tuli— ‚o˜insonF
     IWUH ãîäX ïîñëåäíèé øàã ñäåëàë ÞFÌàòèÿñåâè÷F
An e-mail
An e-mail

   Dear Professor,

   you are wrong. I am a brilliant young programmer and
   last night I wrote a sophisticated program in Java##.
   My program solves Hilbert's tenth problem in the
   __positive__ sense. Namely, for every Diophantine
   equation given as input, the program will print 1 or 0
   depending on whether the equation has a solution or
   not.

   The attachment contains my ingenious program. You can
   run it on your favorite Diophantine equations and see
   how fast my program works.

   Have a fun, Professor!
Òî÷êà çðåíèÿ ñòóäåíòà

  Äëÿ ëþáîãî ìíîãî÷ëåíà wX
                                 
                                  1,   åñëè   ñóùåñòâóåò   õîòÿ   áû   îäíî
       w=H
                                 
                                 
                                        ðåøåíèå
                  S
            -                -
                                 
                                  0,
                                       åñëè ðåøåíèé âîîáùå íå ñóùå-

                                        ñòâóåò
Òî÷êà çðåíèÿ ïðîôåññîðà:
Òî÷êà çðåíèÿ ïðîôåññîðà:

  Ñóùåñòâóåò ìíîãî÷ëåí wS òàêîéD ÷òî


      wS = H
            -      S
                             -   ÎØÈÁÊÀ
Òî÷êà çðåíèÿ ïðîôåññîðà:

  Ñóùåñòâóåò ìíîãî÷ëåí wS òàêîéD ÷òî


      wS = H
            -      S
                             -   ÎØÈÁÊÀ
Òî÷êà çðåíèÿ ïðîôåññîðà:

  Ñóùåñòâóåò ìíîãî÷ëåí wS òàêîéD ÷òî
                               
                                0, íî
                                        ðåøåíèå ñóùåñòâóåò
                               
                               
      wS = H
                               
                               
                               
                   S
             -               -
                                 
                                 
                                 
                                 
                                 
                                 
                                 
Òî÷êà çðåíèÿ ïðîôåññîðà:

  Ñóùåñòâóåò ìíîãî÷ëåí wS òàêîéD ÷òî
                               
                                0, íî
                                        ðåøåíèå ñóùåñòâóåò
                               
                               
      wS = H                    1, íî   ðåøåíèé íå ñóùåñòâóåò
                               
                               
                   S
             -               -
                                 
                                 
                                 
                                 
                                 
                                 
                                 
Òî÷êà çðåíèÿ ïðîôåññîðà:

  Ñóùåñòâóåò ìíîãî÷ëåí wS òàêîéD ÷òî
                               
                                0, íî ðåøåíèå ñóùåñòâóåò
                               
                               
                               
      wS = H                    1, íî ðåøåíèé íå ñóùåñòâóåò
                               
                               
             -     S
                            - ÄÐÓÃÎÉ ÎÒÂÅÒ
                               
                               
                               
                               
                               
                               
                               
Òî÷êà çðåíèÿ ïðîôåññîðà:

  Ñóùåñòâóåò ìíîãî÷ëåí wS òàêîéD ÷òî
                               
                                0, íî ðåøåíèå ñóùåñòâóåò
                               
                               
                               
      wS = H                    1, íî ðåøåíèé íå ñóùåñòâóåò
                               
                               
             -     S
                            - ÄÐÓÃÎÉ ÎÒÂÅÒ
                                îñòàíîâêà áåç îòâåòà
                               
                               
                               
                               
                               
                               
Òî÷êà çðåíèÿ ïðîôåññîðà:

  Ñóùåñòâóåò ìíîãî÷ëåí wS òàêîéD ÷òî
                               
                                0, íî ðåøåíèå ñóùåñòâóåò
                               
                               
                               
      wS = H                    1, íî ðåøåíèé íå ñóùåñòâóåò
                               
                               
             -     S
                            - ÄÐÓÃÎÉ ÎÒÂÅÒ
                                îñòàíîâêà áåç îòâåòà
                               
                               
                               
                                íå îñòàíàâëèâàåòñÿ
                               
                                   è íè÷åãî íå ïå÷àòàåò
                               
Ïðîãðàììà ïðîôåññîðà
Ïðîãðàììà ïðîôåññîðà




              P
Ïðîãðàììà ïðîôåññîðà




     ƒ
              P
         -
Ïðîãðàììà ïðîôåññîðà




     ƒ                 wS = H
              P
         -                  -
Ïðîãðàììà ïðîôåññîðà




     ƒ                 wS = H
              P                 S
         -                  -       -
Ïðîãðàììà ïðîôåññîðà




     ƒ                 wS = H
         -    P
                            -   S
                                    - ÎØÈÁÊÀ
Óñîâåðøåíñòâîâàííàÿ ïðîãðàììà ïðîôåññîðà




     ƒ           wS = -
                      H        - ÎØÈÁÊÀ
             P            S
         -
Óñîâåðøåíñòâîâàííàÿ ïðîãðàììà ïðîôåññîðà




     ƒ           wS = -
                      H            - ÎØÈÁÊÀ
             P              S
         -




             ¦       -
                          Ôîðìàëüíîå äîêàçàòåëüñòâî òîãîD
                          ÷òî ƒ îøèáåòñÿ íà wS
Óñîâåðøåíñòâîâàííàÿ ïðîãðàììà ïðîôåññîðà




                                    
                                    0, íî ðåøåíèå ñóùåñòâóåò
     ƒ           wS = -
                      H
                                    
                                    1, íî ðåøåíèé íåò
         -   P              S
                                   - ÄÐÓÃÎÉ ÎÒÂÅÒ
                                    îñòàíîâêà áåç îòâåòà
                                    
                                    
                                       íå îñòàíàâëèâàåòñÿ




             ¦       -
                          Ôîðìàëüíîå äîêàçàòåëüñòâî òîãîD
                          ÷òî ƒ îøèáåòñÿ íà wS
Óñîâåðøåíñòâîâàííàÿ ïðîãðàììà ïðîôåññîðà




                                       
                                       0, íî ðåøåíèå ñóùåñòâóåò
     ƒ           wS = -
                      H
                                       
                                       1, íî ðåøåíèé íåò
         -   P              S
                                      - ÄÐÓÃÎÉ ÎÒÂÅÒ
                                       îñòàíîâêà áåç îòâåòà
                                       
                                       
                                          íå îñòàíàâëèâàåòñÿ




                          Äîêàçàòåëüñòâî òîãîD ÷òîX
             ¦
                                åñëè ƒ âûäàåò HD òî óðàâíåíèå
                     -

                                wS = H èìååò ðåøåíèå
                                åñëè ƒ âûäàåò ID òî óðàâíåíèå
                                wS = H ðåøåíèé íå èìååò
Äèîôàíòîâû óðàâíåíèÿ

  ÎïðåäåëåíèåF Äèîôàíòîâî óðàâíåíèå èìååò âèä

                     w (x1 , . . . , xm ) = H,

  ãäå w ! ìíîãî÷ëåí ñ öåëûìè êîýôôèöèåíòàìèF
Äèîôàíòîâû óðàâíåíèÿ

  ÎïðåäåëåíèåF Äèîôàíòîâî óðàâíåíèå èìååò âèä

                      w (x1 , . . . , xm ) = H,

  ãäå w ! ìíîãî÷ëåí ñ öåëûìè êîýôôèöèåíòàìèF

  Äèîôàíò èñêàë ðåøåíèÿ â @ïîëîæèòåëüíûõA ðàöèîíàëüíûõ
  ÷èñëàõ
Äèîôàíòîâû óðàâíåíèÿ

  ÎïðåäåëåíèåF Äèîôàíòîâî óðàâíåíèå èìååò âèä

                      w (x1 , . . . , xm ) = H,

  ãäå w ! ìíîãî÷ëåí ñ öåëûìè êîýôôèöèåíòàìèF

  Äèîôàíò èñêàë ðåøåíèÿ â @ïîëîæèòåëüíûõA ðàöèîíàëüíûõ
  ÷èñëàõ

  Ãèëüáåðò ñïðàøèâàë ïðî ðåøåíèå äèîôàíòîâûõ óðàâíåíèé â
  öåëûõ ÷èñëàõ
Äèîôàíòîâû óðàâíåíèÿ

  ÎïðåäåëåíèåF Äèîôàíòîâî óðàâíåíèå èìååò âèä

                      w (x1 , . . . , xm ) = H,

  ãäå w ! ìíîãî÷ëåí ñ öåëûìè êîýôôèöèåíòàìèF

  Äèîôàíò èñêàë ðåøåíèÿ â @ïîëîæèòåëüíûõA ðàöèîíàëüíûõ
  ÷èñëàõ

  Ãèëüáåðò ñïðàøèâàë ïðî ðåøåíèå äèîôàíòîâûõ óðàâíåíèé â
  öåëûõ ÷èñëàõ

  Ìîæíî òàêæå îãðàíè÷èòüñÿ òîëüêî ðåøåíèÿìè â
  ïîëîæèòåëüíûõ öåëûõ ÷èñëàõ èëè òîëüêî â íåîòðèöàòåëüíûõ
  öåëûõ ÷èñëàõ
Äèîôàíòîâû óðàâíåíèÿ

  ÎïðåäåëåíèåF Äèîôàíòîâî óðàâíåíèå èìååò âèä

                      w (x1 , . . . , xm ) = H,

  ãäå w ! ìíîãî÷ëåí ñ öåëûìè êîýôôèöèåíòàìèF

  Äèîôàíò èñêàë ðåøåíèÿ â @ïîëîæèòåëüíûõA ðàöèîíàëüíûõ
  ÷èñëàõ

  Ãèëüáåðò ñïðàøèâàë ïðî ðåøåíèå äèîôàíòîâûõ óðàâíåíèé â
  öåëûõ ÷èñëàõ

  Ìîæíî òàêæå îãðàíè÷èòüñÿ òîëüêî ðåøåíèÿìè â
  ïîëîæèòåëüíûõ öåëûõ ÷èñëàõ èëè òîëüêî â íåîòðèöàòåëüíûõ
  öåëûõ ÷èñëàõ
Íàòóðàëüíûå ÷èñëà ïðîòèâ öåëûõ



               (x + I)3 + (y + I)3 = (z + I)3
Íàòóðàëüíûå ÷èñëà ïðîòèâ öåëûõ



                 (x + I)3 + (y + I)3 = (z + I)3
  Èìååò ëè ýòî óðàâíåíèå ðåøåíèå â öåëûõ ÷èñëàõc
Íàòóðàëüíûå ÷èñëà ïðîòèâ öåëûõ



                 (x + I)3 + (y + I)3 = (z + I)3
  Èìååò ëè ýòî óðàâíåíèå ðåøåíèå â öåëûõ ÷èñëàõc
  ÄàD è ýòî òðèâèàëüíîX y = −I, z = xF
Íàòóðàëüíûå ÷èñëà ïðîòèâ öåëûõ



                 (x + I)3 + (y + I)3 = (z + I)3
  Èìååò ëè ýòî óðàâíåíèå ðåøåíèå â öåëûõ ÷èñëàõc
  ÄàD è ýòî òðèâèàëüíîX y = −I, z = xF

  Èìååò ëè ýòî óðàâíåíèå ðåøåíèå â íåîòðèöàòåëüíûõ öåëûõ
  ÷èñëàõc
Íàòóðàëüíûå ÷èñëà ïðîòèâ öåëûõ



                  (x + I)3 + (y + I)3 = (z + I)3
  Èìååò ëè ýòî óðàâíåíèå ðåøåíèå â öåëûõ ÷èñëàõc
  ÄàD è ýòî òðèâèàëüíîX y = −I, z = xF

  Èìååò ëè ýòî óðàâíåíèå ðåøåíèå â íåîòðèöàòåëüíûõ öåëûõ
  ÷èñëàõc
  ÍåòD íå èìååòD íî ýòî íåòðèâèàëüíî @÷àñòíûé ñëó÷àé Âåëèêîé
  òåîðåìû ÔåðìàAF
Îò öåëûõ ÷èñåë ê íàòóðàëüíûì

  Äèîôàíòîâî óðàâíåíèå

                             € (x1 , . . . , xm ) = H

  èìååò ðåøåíèå â öåëûõ ÷èñëàõ x1 , . . . , xm òîãäà è òîëüêî òîãäàD
  êîãäà äèîôàíòîâî óðàâíåíèå

                      € (p1 − q1 , . . . , pm − qm ) = H.

  èìååò ðåøåíèå â íàòóðàëüíûõ ÷èñëàõ p1 , . . . , pm D q1 , . . . , qm F
Îò öåëûõ ÷èñåë ê íàòóðàëüíûì

  Äèîôàíòîâî óðàâíåíèå

                             € (x1 , . . . , xm ) = H

  èìååò ðåøåíèå â öåëûõ ÷èñëàõ x1 , . . . , xm òîãäà è òîëüêî òîãäàD
  êîãäà äèîôàíòîâî óðàâíåíèå

                      € (p1 − q1 , . . . , pm − qm ) = H.

  èìååò ðåøåíèå â íàòóðàëüíûõ ÷èñëàõ p1 , . . . , pm D q1 , . . . , qm F

  ÃîâîðÿòD ÷òî ìàññîâàÿ ïðîáëåìà ðàñïîçíàâàíèÿ ðàçðåøèìîñòè
  äèîôàíòîâûõ óðàâíåíèé â öåëûõ ÷èñëàõ ñâîäèòñÿ ê ìàññîâîé
  ïðîáëåìå ðàñïîçíàâàíèÿ ðàçðåøèìîñòè äèîôàíòîâûõ
  óðàâíåíèé â íàòóðàëüíûõ ÷èñëàõF
Îò íàòóðàëüíûõ ÷èñåë ê öåëûì

  Äèîôàíòîâî óðàâíåíèå

                         € (p1 , . . . , pm ) = H

  èìååò ðåøåíèå â íàòóðàëüíûõ ÷èñëàõ òîãäà è òîëüêî òîãäàD
  êîãäà äèîôàíòîâî óðàâíåíèå
            2    2    2    2            2    2    2    2
        € (w1 + x1 + y1 + z1 , . . . , wm + xm + ym + zm ) = H.

  èìååò ðåøåíèå â öåëûõ ÷èñëàõF
Îò íàòóðàëüíûõ ÷èñåë ê öåëûì

  Äèîôàíòîâî óðàâíåíèå

                         € (p1 , . . . , pm ) = H

  èìååò ðåøåíèå â íàòóðàëüíûõ ÷èñëàõ òîãäà è òîëüêî òîãäàD
  êîãäà äèîôàíòîâî óðàâíåíèå
            2    2    2    2            2    2    2    2
        € (w1 + x1 + y1 + z1 , . . . , wm + xm + ym + zm ) = H.

  èìååò ðåøåíèå â öåëûõ ÷èñëàõF

  Òåîðåìà @tosephEvouis v—gr—nge ‘IUUH“D çíàë è €ierre
  perm—tD íî íå îïóáëèêîâàëA Êàæäîå íàòóðàëüíîå ÷èñëî
  ÿâëÿåòñÿ ñóììîé ÷åòûðåõ êâàäðàòîâF
Îò íàòóðàëüíûõ ÷èñåë ê öåëûì

  Äèîôàíòîâî óðàâíåíèå

                         € (p1 , . . . , pm ) = H

  èìååò ðåøåíèå â íàòóðàëüíûõ ÷èñëàõ òîãäà è òîëüêî òîãäàD
  êîãäà äèîôàíòîâî óðàâíåíèå
            2    2    2    2            2    2    2    2
        € (w1 + x1 + y1 + z1 , . . . , wm + xm + ym + zm ) = H.

  èìååò ðåøåíèå â öåëûõ ÷èñëàõF

  Òåîðåìà @tosephEvouis v—gr—nge ‘IUUH“D çíàë è €ierre
  perm—tD íî íå îïóáëèêîâàëA Êàæäîå íàòóðàëüíîå ÷èñëî
  ÿâëÿåòñÿ ñóììîé ÷åòûðåõ êâàäðàòîâF

  Òàêèì îáðàçîìD ìàññîâàÿ ïðîáëåìà ðàñïîçíàâàíèÿ
  ðàçðåøèìîñòè äèîôàíòîâûõ óðàâíåíèé â íàòóðàëüíûõ öåëûõ
  ÷èñëàõ ñâîäèòñÿ ê ìàññîâîé ïðîáëåìå ðàñïîçíàâàíèÿ
  ðàçðåøèìîñòè äèîôàíòîâûõ óðàâíåíèé â öåëûõ ÷èñëàõF
Äàâèä Ãèëüáåðò, Ìàòåìàòè÷åñêèå ïðîáëåìû , [1900]

   IHF Ðåøåíèå ïðîáëåìû ðàçðåøèìîñòè äëÿ ïðîèçâîëüíîãî
   äèîôàíòîâà óðàâíåíèÿF Ïóñòü äàíî ïðîèçâîëüíîå
   äèîôàíòîâî óðàâíåíèå ñ ïðîèçâîëüíûì ÷èñëîì íåèçâåñòíûõ è
   öåëûìè ðàöèîíàëüíûìè êîýôôèöèåíòàìèY òðåáóåòñÿ óêàçàòü
   îáùèé ìåòîäD ñëåäóÿ êîòîðîìó ìîæíî áûëî áû â êîíå÷íîå
   ÷èñëî øàãîâ óçíàòüD èìååò ëè äàííîå óðàâíåíèå ðåøåíèå â
   öåëûõ ðàöèîíàëüíûõ ÷èñëàõ èëè íåòF
Óðàâíåíèÿ ñ ïàðàìåòðàìè

  Ñåìåéñòâî äèîôàíòîâûõ óðàâíåíèé èìååò âèä

                 w (—1 , . . . , —n , x1 , . . . , xm ) = H,

  ãäå w ! ìíîãî÷ëåí ñ öåëûìè êîýôôèöèåíòàìèD ïåðåìåííûå
  êîòîðãî ðàçäåëåíû íà äâå ãðóïïûX
Óðàâíåíèÿ ñ ïàðàìåòðàìè

  Ñåìåéñòâî äèîôàíòîâûõ óðàâíåíèé èìååò âèä

                     w (—1 , . . . , —n , x1 , . . . , xm ) = H,

  ãäå w ! ìíîãî÷ëåí ñ öåëûìè êîýôôèöèåíòàìèD ïåðåìåííûå
  êîòîðãî ðàçäåëåíû íà äâå ãðóïïûX
      ïàðàìåòðû —1 D F F F D—n Y
Óðàâíåíèÿ ñ ïàðàìåòðàìè

  Ñåìåéñòâî äèîôàíòîâûõ óðàâíåíèé èìååò âèä

                         w (—1 , . . . , —n , x1 , . . . , xm ) = H,

  ãäå w ! ìíîãî÷ëåí ñ öåëûìè êîýôôèöèåíòàìèD ïåðåìåííûå
  êîòîðãî ðàçäåëåíû íà äâå ãðóïïûX
       ïàðàìåòðû —1 D F F F D—n Y
       íåèçâåñòíûå x1 D F F F Dxm F


  Ðàññìîòðèì ìíîæåñòâî M òàêîåD ÷òî

   —1 , . . . , —n ∈ M ⇐⇒∃x1 . . . xm {w (—1 , . . . , —n , x1 , . . . , xm ) = H}.
Óðàâíåíèÿ ñ ïàðàìåòðàìè

  Ñåìåéñòâî äèîôàíòîâûõ óðàâíåíèé èìååò âèä

                         w (—1 , . . . , —n , x1 , . . . , xm ) = H,

  ãäå w ! ìíîãî÷ëåí ñ öåëûìè êîýôôèöèåíòàìèD ïåðåìåííûå
  êîòîðãî ðàçäåëåíû íà äâå ãðóïïûX
       ïàðàìåòðû —1 D F F F D—n Y
       íåèçâåñòíûå x1 D F F F Dxm F


  Ðàññìîòðèì ìíîæåñòâî M òàêîåD ÷òî

   —1 , . . . , —n ∈ M ⇐⇒∃x1 . . . xm {w (—1 , . . . , —n , x1 , . . . , xm ) = H}.

   ÌíîæåñòâàD èìåþùèå òàêèå ïðåäñòàâëåíèÿ íàçûâàþòñÿ
  äèîôàíòîâûìèF
Ïðèìåðû äèîôàíòîâûõ ìíîæåñòâ
Ïðèìåðû äèîôàíòîâûõ ìíîæåñòâ

     Ìíîæåñòâî âñåõ ïîëíûõ êâàäðàòîâD ïðåäñòàâëåíî
     óðàâíåíèåì
Ïðèìåðû äèîôàíòîâûõ ìíîæåñòâ

     Ìíîæåñòâî âñåõ ïîëíûõ êâàäðàòîâD ïðåäñòàâëåíî
     óðàâíåíèåì
                           — − x2 = H
Ïðèìåðû äèîôàíòîâûõ ìíîæåñòâ

     Ìíîæåñòâî âñåõ ïîëíûõ êâàäðàòîâD ïðåäñòàâëåíî
     óðàâíåíèåì
                           — − x2 = H
     Ìíîæåñòâî âñåõ ñîñòàâíûõ ÷èñåëD ïðåäñòàâëåíî
     óðàâíåíèåì
Ïðèìåðû äèîôàíòîâûõ ìíîæåñòâ

     Ìíîæåñòâî âñåõ ïîëíûõ êâàäðàòîâD ïðåäñòàâëåíî
     óðàâíåíèåì
                           — − x2 = H
     Ìíîæåñòâî âñåõ ñîñòàâíûõ ÷èñåëD ïðåäñòàâëåíî
     óðàâíåíèåì
                     — − (x1 + P)(x2 + P) = H
Ïðèìåðû äèîôàíòîâûõ ìíîæåñòâ

     Ìíîæåñòâî âñåõ ïîëíûõ êâàäðàòîâD ïðåäñòàâëåíî
     óðàâíåíèåì
                           — − x2 = H
     Ìíîæåñòâî âñåõ ñîñòàâíûõ ÷èñåëD ïðåäñòàâëåíî
     óðàâíåíèåì
                     — − (x1 + P)(x2 + P) = H
     Ìíîæåñòâî âñåõ íåñòåïåíåé ÷èñëà PD ïðåäñòàâëåíî
     óðàâíåíèåì
Ïðèìåðû äèîôàíòîâûõ ìíîæåñòâ

     Ìíîæåñòâî âñåõ ïîëíûõ êâàäðàòîâD ïðåäñòàâëåíî
     óðàâíåíèåì
                           — − x2 = H
     Ìíîæåñòâî âñåõ ñîñòàâíûõ ÷èñåëD ïðåäñòàâëåíî
     óðàâíåíèåì
                     — − (x1 + P)(x2 + P) = H
     Ìíîæåñòâî âñåõ íåñòåïåíåé ÷èñëà PD ïðåäñòàâëåíî
     óðàâíåíèåì
                       — − (Px1 + Q)x2 = H
Ïðîãðàììà Äèîôàíòà
Ïðîãðàììà Äèîôàíòà




   —1 , . . . , —n ∈ M ⇐⇒∃x1 . . . xm {€ (—1 , . . . , —n , x1 , . . . , xm ) = H}
Ïðîãðàììà Äèîôàíòà




   —1 , . . . , —n ∈ M ⇐⇒∃x1 . . . xm {€ (—1 , . . . , —n , x1 , . . . , xm ) = H}
                                  
                                  îñòàíîâêà, åñëè a , . . . , a ∈ M
                                  
   —1 , . . . , —n -
                                                             1           n
                      D
                             -
                                  âå÷íàÿ ðàáîòà â ïðîòèâíîì ñëó÷àå
                                  
                                  
Ïðîãðàììà Äèîôàíòà




   —1 , . . . , —n ∈ M ⇐⇒∃x1 . . . xm {€ (—1 , . . . , —n , x1 , . . . , xm ) = H}
                                  
                                  îñòàíîâêà, åñëè a , . . . , a ∈ M
                                  
   —1 , . . . , —n -
                                                             1           n
                      D
                             -
                                  âå÷íàÿ ðàáîòà â ïðîòèâíîì ñëó÷àå
                                  
                                  



  for (y=0;;y++)
    for (x1=0;x1y;x1++)
     ........................
      for (xm=0;xmy;xm++)
       if (P(a1,...,an,x1,...,xm)=0) STOP
Ïåðå÷èñëèìûå ìíîæåñòâà
Ïåðå÷èñëèìûå ìíîæåñòâà

  ÎïðåäåëåíèåF Ìíîæåñòâî MD ñîñòîÿùåå èç nEîê íàòóðàëüíûõ
  ÷èñåë íàçûâàåòñÿ ïåðå÷èñëèìûìD åñëè ìîæíî íàïèñàòü
  ïðîãðàììó ‚D òàêóþ ÷òî
                              
  —1 , . . . , —n -
                              îñòàíîâêà,   åñëè   a1 , . . . , an ∈ M
                      R
                          -
                              âå÷íàÿ   ðàáîòà â ïðîòèâíîì ñëó÷àå
Ïåðå÷èñëèìûå ìíîæåñòâà

  ÎïðåäåëåíèåF Ìíîæåñòâî MD ñîñòîÿùåå èç nEîê íàòóðàëüíûõ
  ÷èñåë íàçûâàåòñÿ ïåðå÷èñëèìûìD åñëè ìîæíî íàïèñàòü
  ïðîãðàììó ‚D òàêóþ ÷òî
                              
  —1 , . . . , —n -
                              îñòàíîâêà,   åñëè   a1 , . . . , an ∈ M
                      R
                          -
                              âå÷íàÿ   ðàáîòà â ïðîòèâíîì ñëó÷àå




  Ýêâèâàëåíòíîå îïðåäåëåíèåF Ìíîæåñòâî MD ñîñòîÿùåå èç
  nEîê íàòóðàëüíûõ ÷èñåë íàçûâàåòñÿ ïåðå÷èñëèìûìD åñëè
  ìîæíî íàïèñàòü ïðîãðàììó € êîòîðàÿ @ðàáîòàÿ áåñêîíå÷íî
  äîëãîA áóäåò ïå÷àòàòü òîëüêî ýëåìåíòû ìíîæåñòâà M è
  íàïå÷àòàåò êàæäîå èç íèõD áûòü ìîæåòD ìíîãî ðàçF
Âòîðàÿ ïðîãðàììà Äèîôàíòà




   —1 , . . . , —n ∈ M ⇐⇒∃x1 . . . xm {€ (—1 , . . . , —n , x1 , . . . , xm ) = H}
Âòîðàÿ ïðîãðàììà Äèîôàíòà




   —1 , . . . , —n ∈ M ⇐⇒∃x1 . . . xm {€ (—1 , . . . , —n , x1 , . . . , xm ) = H}


  for (y=0;;y++)
    for (a1=0;a1y;a1++)
     .......................
      for (an=0;any;an++)
       for (x1=0;x1y;x1++)
        ........................
         for (xm=0;xmy;xm++)
          if (P(a1,...,an,x1,...,xm)=0)
            print(a1,...,an)
Ïðèìåð



         € (—1 , x1 , x2 ) = —1 − (x1 + P)(x2 + P)
Ïðèìåð



                € (—1 , x1 , x2 ) = —1 − (x1 + P)(x2 + P)


  for y do
    for —I to y do
     for xI to y do
       for xP to y do
        if —I E @xI C PAB@xP C PAaH then
          print@—IA (
  od od od od
Ïðèìåð



                   € (—1 , x1 , x2 ) = —1 − (x1 + P)(x2 + P)


  for y do
    for —I to y do
     for xI to y do
       for xP to y do
        if —I E @xI C PAB@xP C PAaH then
          print@—IA (
  od od od od

  RD RD RD TD TD RD TD TD RD TD TD VD VD RD TD TD VD VD WD RD TD TD VD VD WD
  IHD IHD RD TD TD VD VD WD IHD IHD RD TD TD VD VD WD IHD IHD IPD IPD IPD
  IPD RD TD TDF F F
Ãèïîòåçà Martin'a Davis'à
Ãèïîòåçà Martin'a Davis'à



   Òðèâèàëüíûé ôàêòF Êàæäîå äèîôàíòîâî ìíîæåñòâî ÿâëÿåòñÿ
   ïåðå÷èñëèìûìF
Ãèïîòåçà Martin'a Davis'à



   Òðèâèàëüíûé ôàêòF Êàæäîå äèîôàíòîâî ìíîæåñòâî ÿâëÿåòñÿ
   ïåðå÷èñëèìûìF

   Ãèïîòåçà wF h—vis9à @íà÷àëî SHEõAF Êàæäîå ïåðå÷èñëèìîå
   ìíîæåñòâî ÿâëÿåòñÿ äèîôàíòîâûìF
Ãèïîòåçà Martin'a Davis'à



   Òðèâèàëüíûé ôàêòF Êàæäîå äèîôàíòîâî ìíîæåñòâî ÿâëÿåòñÿ
   ïåðå÷èñëèìûìF

   Ãèïîòåçà wF h—vis9à @íà÷àëî SHEõAF Êàæäîå ïåðå÷èñëèìîå
   ìíîæåñòâî ÿâëÿåòñÿ äèîôàíòîâûìF

   Ãèïîòåçà wF h—vis9à áûëà äîêàçàíà â IWUH ãîäóF

   h€‚wEòåîðåìàF Ïîíÿòèÿ ïåðå÷èñëèìîå ìíîæåñòâî è
   äèîôàíòîâî ìíîæåñòâî ñîâïàäàþòF

   h—visE€utn—mE‚o˜insonEÌàòèÿñåâè÷
Ïåðå÷èñëåíèå äèîôàíòîâûõ óðàâíåíèé




        w1 (—, x ) = H,
               ¯          ...,   wk (—, x ) = H,
                                        ¯          ...
Ïðîãðàììà ïðîôåññîðà




                      Ãåíåðàòîð óðàâíåíèé
                                   ?
          w1 (—, x ) = H,
                 ¯          ...,       wk (—, x ) = H,
                                              ¯          ...
Ïðîãðàììà ïðîôåññîðà




                       Ãåíåðàòîð óðàâíåíèé
                                     ?
          w1 (—, x ) = H,
                 ¯            ...,       wk (—, x ) = H,
                                                ¯          ...
                 ?                              ?
         ƒ (w1 (I, x ) = H)
                   ¯          ...    ƒ (wk (k , x ) = H)
                                                ¯          ...
Ïðîãðàììà ïðîôåññîðà




                       Ãåíåðàòîð óðàâíåíèé
                                     ?
          w1 (—, x ) = H,
                 ¯            ...,       wk (—, x ) = H,
                                                ¯          ...
                 ?                              ?
         ƒ (w1 (I, x ) = H)
                   ¯          ...    ƒ (wk (k , x ) = H)
                                                ¯          ...
                 ?                              ?
          if ƒ outputs H                 if ƒ outputs H
           then print@IA      ...         then print@kA    ...


                 ?                              ?
Ïðîãðàììà ïðîôåññîðà




                       Ãåíåðàòîð óðàâíåíèé
                                     ?
          w1 (—, x ) = H,
                 ¯            ...,       wk (—, x ) = H,
                                                ¯          ...
                 ?                              ?
         ƒ (w1 (I, x ) = H)
                   ¯          ...    ƒ (wk (k , x ) = H)
                                                ¯          ...
                 ?                              ?
          if ƒ outputs H                 if ƒ outputs H
           then print@IA      ...         then print@kA    ...


                 ?                              ?
Ïðîãðàììà ïðîôåññîðà




                       Ãåíåðàòîð óðàâíåíèé
                                     ?
          w1 (—, x ) = H,
                 ¯            ...,       wk (—, x ) = H,
                                                ¯          ...
                 ?                              ?
         ƒ (w1 (I, x ) = H)
                   ¯          ...    ƒ (wk (k , x ) = H)
                                                ¯          ...
                 ?                              ?
          if ƒ outputs H                 if ƒ outputs H
           then print@IA      ...         then print@kA    ...


                 ?                              ?
                ƒ (wk (k , x ) = H) = H ⇔ k ∈ MS
                           ¯
Ïðîãðàììà ïðîôåññîðà




                       Ãåíåðàòîð óðàâíåíèé
                                     ?
          w1 (—, x ) = H,
                 ¯            ...,       wk (—, x ) = H,
                                                ¯          ...
                 ?                              ?
         ƒ (w1 (I, x ) = H)
                   ¯          ...    ƒ (wk (k , x ) = H)
                                                ¯          ...
                 ?                              ?
          if ƒ outputs H                 if ƒ outputs H
           then print@IA      ...         then print@kA    ...


                 ?                              ?
               ƒ (wk (k , x ) = H) = H ⇔ k ∈ MS
                          ¯
Ïðîãðàììà ïðîôåññîðà




                       Ãåíåðàòîð óðàâíåíèé
                                     ?
           w1 (—, x ) = H,
                  ¯           ...,       wk (—, x ) = H,
                                                ¯          ...
                  ?                             ?
         ƒ (w1 (I, x ) = H)
                   ¯          ...    ƒ (wk (k , x ) = H)
                                                ¯          ...
                  ?                             ?
           if ƒ outputs H                if ƒ outputs H
            then print@IA     ...         then print@kA    ...


                  ?                             ?
     ƒ (wk (k , x ) = H) = H ⇔ k ∈ MS ⇔ ∃¯{wS (k , x ) = H}
                ¯                        x         ¯
Ïðîãðàììà ïðîôåññîðà




                        Ãåíåðàòîð óðàâíåíèé
                                      ?
           w1 (—, x ) = H,
                  ¯            ...,       wk (—, x ) = H,
                                                 ¯          ...
                  ?                              ?
          ƒ (w1 (I, x ) = H)
                    ¯          ...    ƒ (wk (k , x ) = H)
                                                 ¯          ...
                  ?                              ?
           if ƒ outputs H                 if ƒ outputs H
            then print@IA      ...         then print@kA    ...


                  ?                              ?
     ƒ (wk (k , x ) = H) = H ⇔ k ∈ MS ⇔ ∃¯{wkS (k , x ) = H}
                ¯                        x          ¯
Ïðîãðàììà ïðîôåññîðà




                        Ãåíåðàòîð óðàâíåíèé
                                      ?
           w1 (—, x ) = H,
                  ¯            ...,       wk (—, x ) = H,
                                                 ¯          ...
                  ?                              ?
          ƒ (w1 (I, x ) = H)
                    ¯          ...    ƒ (wk (k , x ) = H)
                                                 ¯          ...
                  ?                              ?
           if ƒ outputs H                 if ƒ outputs H
            then print@IA      ...         then print@kA    ...


                  ?                              ?
     ƒ (wk (k , x ) = H) = H ⇔ k ∈ MS ⇔ ∃¯{wkS (k , x ) = H}
                ¯                        x          ¯


                         ƒ (wkS (kS , x ) = H)
                                      ¯
Ïðîãðàììà ïðîôåññîðà




                        Ãåíåðàòîð óðàâíåíèé
                                      ?
           w1 (—, x ) = H,
                  ¯            ...,       wk (—, x ) = H,
                                                 ¯          ...
                  ?                              ?
          ƒ (w1 (I, x ) = H)
                    ¯          ...    ƒ (wk (k , x ) = H)
                                                 ¯          ...
                  ?                              ?
           if ƒ outputs H                 if ƒ outputs H
            then print@IA      ...         then print@kA    ...


                  ?                              ?
     ƒ (wk (k , x ) = H) = H ⇔ k ∈ MS ⇔ ∃¯{wkS (k , x ) = H}
                ¯                        x          ¯


                       ƒ (wkS (kS , x ) = H) ac
                                    ¯
Ïðîãðàììà ïðîôåññîðà




                        Ãåíåðàòîð óðàâíåíèé
                                      ?
           w1 (—, x ) = H,
                  ¯            ...,       wk (—, x ) = H,
                                                 ¯          ...
                  ?                              ?
          ƒ (w1 (I, x ) = H)
                    ¯          ...    ƒ (wk (k , x ) = H)
                                                 ¯          ...
                  ?                              ?
           if ƒ outputs H                 if ƒ outputs H
            then print@IA      ...         then print@kA    ...


                  ?                              ?
     ƒ (wk (k , x ) = H) = H ⇔ k ∈ MS ⇔ ∃¯{wkS (k , x ) = H}
                ¯                        x          ¯


                       ƒ (wkS (kS , x ) = H) = H
                                    ¯
Ïðîãðàììà ïðîôåññîðà




                        Ãåíåðàòîð óðàâíåíèé
                                      ?
           w1 (—, x ) = H,
                  ¯            ...,       wk (—, x ) = H,
                                                 ¯          ...
                  ?                              ?
          ƒ (w1 (I, x ) = H)
                    ¯          ...    ƒ (wk (k , x ) = H)
                                                 ¯          ...
                  ?                              ?
           if ƒ outputs H                 if ƒ outputs H
            then print@IA      ...         then print@kA    ...


                  ?                              ?
     ƒ (wk (k , x ) = H) = H ⇔ k ∈ MS ⇔ ∃¯{wkS (k , x ) = H}
                ¯                        x          ¯


               ƒ (wkS (kS , x ) = H) = H ⇒ kS ∈ MS
                            ¯
Ïðîãðàììà ïðîôåññîðà



                         Ãåíåðàòîð óðàâíåíèé
                                       ?
            w1 (—, x ) = H,
                   ¯            ...,       wk (—, x ) = H,
                                                  ¯          ...
                   ?                              ?
           ƒ (w1 (I, x ) = H)
                     ¯          ...    ƒ (wk (k , x ) = H)
                                                  ¯          ...
                   ?                              ?
            if ƒ outputs H                 if ƒ outputs H
             then print@IA      ...         then print@kA    ...


                   ?                              ?
     ƒ (wk (k , x ) = H) = H ⇔ k ∈ MS ⇔ ∃¯{wkS (k , x ) = H}
                ¯                        x          ¯


    ƒ (wkS (kS , x ) = H) = H ⇒ kS ∈ MS ⇒ ∃¯{wkS (kS , x ) = H}
                 ¯                         x           ¯
Ïðîãðàììà ïðîôåññîðà




                        Ãåíåðàòîð óðàâíåíèé
                                      ?
           w1 (—, x ) = H,
                  ¯            ...,       wk (—, x ) = H,
                                                 ¯          ...
                  ?                              ?
          ƒ (w1 (I, x ) = H)
                    ¯          ...    ƒ (wk (k , x ) = H)
                                                 ¯          ...
                  ?                              ?
           if ƒ outputs H                 if ƒ outputs H
            then print@IA      ...         then print@kA    ...


                  ?                              ?
     ƒ (wk (k , x ) = H) = H ⇔ k ∈ MS ⇔ ∃¯{wkS (k , x ) = H}
                ¯                        x          ¯


                       ƒ (wkS (kS , x ) = H) = I
                                    ¯
Ïðîãðàììà ïðîôåññîðà




                        Ãåíåðàòîð óðàâíåíèé
                                      ?
           w1 (—, x ) = H,
                  ¯            ...,       wk (—, x ) = H,
                                                 ¯          ...
                  ?                              ?
          ƒ (w1 (I, x ) = H)
                    ¯          ...    ƒ (wk (k , x ) = H)
                                                 ¯          ...
                  ?                              ?
           if ƒ outputs H                 if ƒ outputs H
            then print@IA      ...         then print@kA    ...


                  ?                              ?
     ƒ (wk (k , x ) = H) = H ⇔ k ∈ MS ⇔ ∃¯{wkS (k , x ) = H}
                ¯                        x          ¯


               ƒ (wkS (kS , x ) = H) = I ⇒ kS ∈ MS
                            ¯
Ïðîãðàììà ïðîôåññîðà



                         Ãåíåðàòîð óðàâíåíèé
                                       ?
            w1 (—, x ) = H,
                   ¯            ...,       wk (—, x ) = H,
                                                  ¯          ...
                   ?                              ?
           ƒ (w1 (I, x ) = H)
                     ¯          ...    ƒ (wk (k , x ) = H)
                                                  ¯          ...
                   ?                              ?
            if ƒ outputs H                 if ƒ outputs H
             then print@IA      ...         then print@kA    ...


                   ?                              ?
     ƒ (wk (k , x ) = H) = H ⇔ k ∈ MS ⇔ ∃¯{wkS (k , x ) = H}
                ¯                        x          ¯


   ƒ (wkS (kS , x ) = H) = I ⇒ kS ∈ MS ⇒ ¬∃¯{wkS (kS , x ) = H}
                ¯                          x           ¯
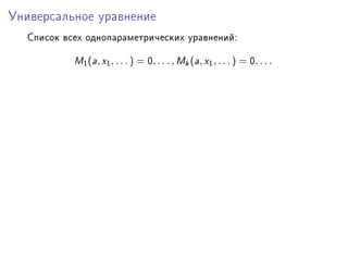
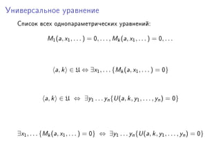
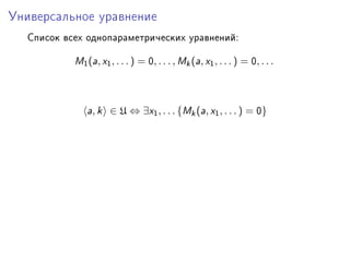
Óíèâåðñàëüíîå óðàâíåíèå
Óíèâåðñàëüíîå óðàâíåíèå

  Ñïèñîê âñåõ îäíîïàðàìåòðè÷åñêèõ óðàâíåíèéX

           w1 (—, x1 , . . . ) = H, . . . , wk (—, x1 , . . . ) = H, . . .
Óíèâåðñàëüíîå óðàâíåíèå

  Ñïèñîê âñåõ îäíîïàðàìåòðè÷åñêèõ óðàâíåíèéX

           w1 (—, x1 , . . . ) = H, . . . , wk (—, x1 , . . . ) = H, . . .



              —, k ∈ U ⇔ ∃x1 , . . . {wk (—, x1 , . . . ) = H}
Óíèâåðñàëüíîå óðàâíåíèå

  Ñïèñîê âñåõ îäíîïàðàìåòðè÷åñêèõ óðàâíåíèéX

           w1 (—, x1 , . . . ) = H, . . . , wk (—, x1 , . . . ) = H, . . .



              —, k ∈ U ⇔ ∃x1 , . . . {wk (—, x1 , . . . ) = H}



          —, k ∈ U ⇔ ∃y1 . . . yn {… (—, k , y1 , . . . , yn ) = H}
Óíèâåðñàëüíîå óðàâíåíèå

  Ñïèñîê âñåõ îäíîïàðàìåòðè÷åñêèõ óðàâíåíèéX

               w1 (—, x1 , . . . ) = H, . . . , wk (—, x1 , . . . ) = H, . . .



                   —, k ∈ U ⇔ ∃x1 , . . . {wk (—, x1 , . . . ) = H}



              —, k ∈ U ⇔ ∃y1 . . . yn {… (—, k , y1 , . . . , yn ) = H}




  ∃x1 , . . . {wk (—, x1 , . . . ) = H} ⇔ ∃y1 . . . yn {… (—, k , y1 , . . . , yn ) = H}
Òåêóùèå ðåêîðäû

  Çàäà÷à î ðåøåíèè ïðîèçâîëüíîãî ïàðàìåòðè÷åñêîãî
  äèîôàíòîâà óðàâíåíèÿ ìîæåò áûòü ñâåäåíà ê ðåøåíèþ
  ýêâèâàëåíòíîãî äèîôàíòîâà óðàâíåíèÿD èìåþùåãî ñòåïåíü h è
  x íåèçâåñòíûõD ãäå â êà÷åñòâå h , x ìîæíî âçÿòü ëþáóþ èç
  ñëåäóþùèõ ïàðX

    R, SV , V, QV , IP, QP , IT, PW , PH, PV , PR, PT , PV, PS , QT, PR ,
     WT, PI , PTTV, IW , P × IH5 , IR , T.T × IH43 , IQ , I.Q × IH44 , IP ,
               R.T × IH44 , II , V.T × IH44 , IH , I.T × IH45 , W .
Íåïðîñòîé ìíîãî÷ëåí äëÿ ïðîñòûõ ÷èñåë

  Òåîðåìà @tF€FtonesD hFƒ—toD rF‡—d—D hF‡iensD ‘IWUT“A
  Ìíîæåñòâî âñåõ ïðîñòûõ ÷èñåë ! ýòî â òî÷íîñòè ìíîæåñòâî
  âñåõ ïîëîæèòåëüíûõ çíà÷åíèéD ïðèíèìàåìûõ ìíîãî÷ëåíîì
      (k + 2) {   1   −[wz + h + j − q ]2
                      − [(gk + 2g + k + 1)(h + j ) + h − z ]2
                      − [2n + p + q + z − e ]2
                                                                    2
                      − 16(k + 1)3 (k + 2)(n + 1)2 + 1 − f 2
                                                      2
                      − e 3 (e + 2)(a + 1)2 + 1 − o 2
                                                   2
                      − (a2 − 1)y 2 + 1 − x 2
                                                       2
                      − 16r 2 y 4 (a2 − 1) + 1 − u 2       − [n + l + v − y ]2
                                                                                     2
                      −   (a + u 2 (u 2 − a))2 − 1 (n + 4dy )2 + 1 − (x + cu )2
                                                   2
                      − (a2 − 1)l 2 + 1 − m2
                                                                                 2
                      − q + y (a − p − 1) + s (2ap + 2a − p 2 − 2p − 2) − x
                                                                        2
                      − z + pl (a − p ) + t (2ap − p 2 − 1) − pm
                      − [ai + k   + 1 − l − i ]2
                                                                                 2
                      − p + l (a − n − 1) + b (2an + 2a − n2 − 2n − 2) − m           }

   ïðè íàòóðàëüíûõ çíà÷åíèÿõ PT ïåðåìåííûõ —, ˜, ™ , . . . , x , y , zF
Äàâèä Ãèëüáåðò, Ìàòåìàòè÷åñêèå ïðîáëåìû , [1900]
        Âìåñòå ñ òåì áûâàåò è òàê, ÷òî ìû äîáèâàåìñÿ îòâåòà ïðè íåäîñòàòî÷-
   íûõ ïðåäïîñûëêàõ, èëè èäÿ â íåïðàâèëüíîì íàïðàâëåíèè, è âñëåäñòâèè ýòîãî
   íå äîñòèãàåì öåëè. Òîãäà âîçíèêàåò çàäà÷à äîêàçàòü íåðàçðåøèìîñòü äàí-
   íîé ïðîáëåìû ïðè ïðèíÿòûõ ïðåäïîñûëêàõ è âûáðàííîì íàïðàâëåíèè. Òàêèå
   äîêàçàòåëüñòâà íåâîçìîæíîñòè ïðîâîäèëèñü åùå ñòàðûìè ìàòåìàòèêàìè, íà-
   ïðèìåð, êîãäà îíè îáíàðóæèâàëè, ÷òî îòíîøåíèå ãèïîòåíóçû ðàâíîáåäðåí-
   íîãî ïðÿìîóãîëüíîãî òðåóãîëüíèêà ê åãî êàòåòó åñòü èððàöèîíàëüíîå ÷èñëî.
   Â íîâåéøåé ìàòåìàòèêå äîêàçàòåëüñòâà íåâîçìîæíîñòè ðåøåíèé îïðåäåëåí-
   íûõ ïðîáëåì èãðàþò âûäàþùóþñÿ ðîëü; òàì ìû êîíñòàòèðóåì, ÷òî òàêèå
   ñòàðûå è òðóäíûå ïðîáëåìû, êàê äîêàçàòåëüñòâî àêñèîìû î ïàðàëëåëüíûõ,
   êàê êâàäðàòóðà êðóãà èëè ðåøåíèå óðàâíåíèÿ ïÿòîé ñòåïåíè â ðàäèêàëàõ,
   ïîëó÷èëè âñå æå ñòðîãîå, âïîëíå óäîâëåòâîðÿþùåå íàñ ðåøåíèå, õîòÿ è â
   äðóãîì íàïðàâëåíèè, ÷åì òî, êîòîðîå ñíà÷àëà ïðåäïîëàãàëîñü.
        Ýòîò óäèâèòåëüíûé ôàêò íàðÿäó ñ äðóãèìè ôèëîñîôñêèìè îñíîâàíèÿìè
   ñîçäàåò ó íàñ óâåðåííîñòü, êîòîðóþ ðàçäåëÿåò, íåñîìíåííî, êàæäûé ìàòåìà-
   òèê, íî êîòîðóþ äî ñèõ ïîð íèêòî íå ïîäòâåðäèë äîêàçàòåëüñòâîì,  óâåðåí-
   íîñòü â òîì, ÷òî êàæäàÿ îïðåäåëåííàÿ ìàòåìàòè÷åñêàÿ ïðîáëåìà íåïðåìåííî
   äîëæíà áûòü äîñòóïíà ñòðîãîìó ðåøåíèþ èëè â òîì ñìûñëå, ÷òî óäàåòñÿ ïî-
   ëó÷èòü îòâåò íà ïîñòàâëåííûé âîïðîñ, èëè æå â òîì ñìûñëå, ÷òî áóäåò óñòà-
   íîâëåíà íåâîçìîæíîñòü åå ðåøåíèÿ è âìåñòå ñ òåì äîêàçàíà íåèçáåæíîñòü
   íåóäà÷è âñåõ ïîïûòîê åå ðåøèòü.
Äàâèä Ãèëüáåðò, Ìàòåìàòè÷åñêèå ïðîáëåìû , [1900]
        Âìåñòå ñ òåì áûâàåò è òàê, ÷òî ìû äîáèâàåìñÿ îòâåòà ïðè íåäîñòàòî÷-
   íûõ ïðåäïîñûëêàõ, èëè èäÿ â íåïðàâèëüíîì íàïðàâëåíèè, è âñëåäñòâèè ýòîãî
   íå äîñòèãàåì öåëè. Òîãäà âîçíèêàåò çàäà÷à äîêàçàòü íåðàçðåøèìîñòü äàí-
   íîé ïðîáëåìû ïðè ïðèíÿòûõ ïðåäïîñûëêàõ è âûáðàííîì íàïðàâëåíèè. Òàêèå
   äîêàçàòåëüñòâà íåâîçìîæíîñòè ïðîâîäèëèñü åùå ñòàðûìè ìàòåìàòèêàìè, íà-
   ïðèìåð, êîãäà îíè îáíàðóæèâàëè, ÷òî îòíîøåíèå ãèïîòåíóçû ðàâíîáåäðåí-
   íîãî ïðÿìîóãîëüíîãî òðåóãîëüíèêà ê åãî êàòåòó åñòü èððàöèîíàëüíîå ÷èñëî.
   Â íîâåéøåé ìàòåìàòèêå äîêàçàòåëüñòâà íåâîçìîæíîñòè ðåøåíèé îïðåäåëåí-
   íûõ ïðîáëåì èãðàþò âûäàþùóþñÿ ðîëü; òàì ìû êîíñòàòèðóåì, ÷òî òàêèå
   ñòàðûå è òðóäíûå ïðîáëåìû, êàê äîêàçàòåëüñòâî àêñèîìû î ïàðàëëåëüíûõ,
   êàê êâàäðàòóðà êðóãà èëè ðåøåíèå óðàâíåíèÿ ïÿòîé ñòåïåíè â ðàäèêàëàõ,
   ïîëó÷èëè âñå æå ñòðîãîå, âïîëíå óäîâëåòâîðÿþùåå íàñ ðåøåíèå, õîòÿ è â
   äðóãîì íàïðàâëåíèè, ÷åì òî, êîòîðîå ñíà÷àëà ïðåäïîëàãàëîñü.
        Ýòîò óäèâèòåëüíûé ôàêò íàðÿäó ñ äðóãèìè ôèëîñîôñêèìè îñíîâàíèÿìè
   ñîçäàåò ó íàñ óâåðåííîñòü, êîòîðóþ ðàçäåëÿåò, íåñîìíåííî, êàæäûé ìàòåìà-
   òèê, íî êîòîðóþ äî ñèõ ïîð íèêòî íå ïîäòâåðäèë äîêàçàòåëüñòâîì,  óâåðåí-
   íîñòü â òîì, ÷òî êàæäàÿ îïðåäåëåííàÿ ìàòåìàòè÷åñêàÿ ïðîáëåìà íåïðåìåííî
   äîëæíà áûòü äîñòóïíà ñòðîãîìó ðåøåíèþ èëè â òîì ñìûñëå, ÷òî óäàåòñÿ ïî-
   ëó÷èòü îòâåò íà ïîñòàâëåííûé âîïðîñ, èëè æå â òîì ñìûñëå, ÷òî áóäåò óñòà-
   íîâëåíà íåâîçìîæíîñòü åå ðåøåíèÿ è âìåñòå ñ òåì äîêàçàíà íåèçáåæíîñòü
   íåóäà÷è âñåõ ïîïûòîê åå ðåøèòü.

Юрий Владимирович Матиясевич. Десятая проблема Гильберта. Решение и применения в информатике. Лекция 01

  • 1.
    Äåñÿòàÿ ïðîáëåìà Ãèëüáåðòà Ðåøåíèå è ïðèëîæåíèÿ â èíôîðìàòèêå Þ. Â. Ìàòèÿñåâè÷ Ñàíêò-Ïåòåðáóðãñêîå îòäåëåíèå Ìàòåìàòè÷åñêîãî èíñòèòóòà èì. Â. À. Ñòåêëîâà ÐÀÍ …‚vX http://logic.pdmi.ras.ru/ ˜ yumat
  • 2.
  • 3.
    Äàâèä Ãèëüáåðò, Ìàòåìàòè÷åñêèåïðîáëåìû , [1900] IHF ints™heidung der v¤s˜—rkeit einer dioph—ntis™hen o qlei™hungF iine dioph—ntis™he qlei™hung mit irgendwel™hen …n˜ek—nnten und mit g—nzen r—tion—len —hlkoe0™ienten sei vorgelegtX m—n soll ein †erf—hren —nge˜enD n—™h wel™hen si™h mittels einer endli™hen enz—hl von yper—tionen ents™heiden l¤sstD — o˜ die qlei™hung in g—nzen r—tion—len —hlen l¤s˜—r istF o
  • 4.
    Äàâèä Ãèëüáåðò, Ìàòåìàòè÷åñêèåïðîáëåìû , [1900] IHF ints™heidung der v¤s˜—rkeit einer dioph—ntis™hen o qlei™hungF iine dioph—ntis™he qlei™hung mit irgendwel™hen …n˜ek—nnten und mit g—nzen r—tion—len —hlkoe0™ienten sei vorgelegtX m—n soll ein †erf—hren —nge˜enD n—™h wel™hen si™h mittels einer endli™hen enz—hl von yper—tionen ents™heiden l¤sstD — o˜ die qlei™hung in g—nzen r—tion—len —hlen l¤s˜—r istF o IHF Ðåøåíèå ïðîáëåìû ðàçðåøèìîñòè äëÿ ïðîèçâîëüíîãî äèîôàíòîâà óðàâíåíèÿF Ïóñòü äàíî ïðîèçâîëüíîå äèîôàíòîâî óðàâíåíèå ñ ïðîèçâîëüíûì ÷èñëîì íåèçâåñòíûõ è öåëûìè ðàöèîíàëüíûìè êîýôôèöèåíòàìèY òðåáóåòñÿ óêàçàòü îáùèé ìåòîäD ñëåäóÿ êîòîðîìó ìîæíî áûëî áû â êîíå÷íîå ÷èñëî øàãîâ óçíàòüD èìååò ëè äàííîå óðàâíåíèå ðåøåíèå â öåëûõ ðàöèîíàëüíûõ ÷èñëàõ èëè íåòF
  • 5.
    Äèîôàíòîâû óðàâíåíèÿ ÎïðåäåëåíèåF Äèîôàíòîâî óðàâíåíèå èìååò âèä w (x1 , . . . , xm ) = H, ãäå w ! ìíîãî÷ëåí ñ öåëûìè êîýôôèöèåíòàìèF
  • 6.
    Äèîôàíòîâû óðàâíåíèÿ ÎïðåäåëåíèåF Äèîôàíòîâî óðàâíåíèå èìååò âèä w (x1 , . . . , xm ) = H, ãäå w ! ìíîãî÷ëåí ñ öåëûìè êîýôôèöèåíòàìèF Ãðå÷åñêèé ìàòåìàòèê Äèîôàíò æèëD ñêîðåå âñåãîD â QEåì âåêå íàøåé ýðûF
  • 7.
    Ïîëèíîìèàëüíûå óðàâíåíèÿ óäðåâíèõ ãðåêîâ x2 = P
  • 8.
    Ïîëèíîìèàëüíûå óðàâíåíèÿ óäðåâíèõ ãðåêîâ x2 = P I I
  • 9.
    Ïîëèíîìèàëüíûå óðàâíåíèÿ óäðåâíèõ ãðåêîâ x2 = P             I             I
  • 10.
    Ïîëèíîìèàëüíûå óðàâíåíèÿ óäðåâíèõ ãðåêîâ x2 = P            x I             I
  • 11.
    Äàâèä Ãèëüáåðò, Ìàòåìàòè÷åñêèåïðîáëåìû , [1900] IHF Ðåøåíèå ïðîáëåìû ðàçðåøèìîñòè äëÿ ïðîèçâîëüíîãî äèîôàíòîâà óðàâíåíèÿF Ïóñòü äàíî ïðîèçâîëüíîå äèîôàíòîâî óðàâíåíèå ñ ïðîèçâîëüíûì ÷èñëîì íåèçâåñòíûõ è öåëûìè ðàöèîíàëüíûìè êîýôôèöèåíòàìèY òðåáóåòñÿ óêàçàòü îáùèé ìåòîäD ñëåäóÿ êîòîðîìó ìîæíî áûëî áû â êîíå÷íîå ÷èñëî øàãîâ óçíàòüD èìååò ëè äàííîå óðàâíåíèå ðåøåíèå â öåëûõ ðàöèîíàëüíûõ ÷èñëàõ èëè íåòF Öåëûå ðàöèîíàëüíûå ÷èñëà ÷òî ýòî òàêîåc
  • 12.
    Äàâèä Ãèëüáåðò, Ìàòåìàòè÷åñêèåïðîáëåìû , [1900] IHF Ðåøåíèå ïðîáëåìû ðàçðåøèìîñòè äëÿ ïðîèçâîëüíîãî äèîôàíòîâà óðàâíåíèÿF Ïóñòü äàíî ïðîèçâîëüíîå äèîôàíòîâî óðàâíåíèå ñ ïðîèçâîëüíûì ÷èñëîì íåèçâåñòíûõ è öåëûìè ðàöèîíàëüíûìè êîýôôèöèåíòàìèY òðåáóåòñÿ óêàçàòü îáùèé ìåòîäD ñëåäóÿ êîòîðîìó ìîæíî áûëî áû â êîíå÷íîå ÷èñëî øàãîâ óçíàòüD èìååò ëè äàííîå óðàâíåíèå ðåøåíèå â öåëûõ ðàöèîíàëüíûõ ÷èñëàõ èëè íåòF Öåëûå ðàöèîíàëüíûå ÷èñëà ! ýòî ÷èñëà HD ±ID ±PD ±QD F F F
  • 13.
    Äèîôàíòîâû óðàâíåíèÿ ÎïðåäåëåíèåF Äèîôàíòîâî óðàâíåíèå èìååò âèä w (x1 , . . . , xm ) = H, ãäå w ! ìíîãî÷ëåí ñ öåëûìè êîýôôèöèåíòàìèF
  • 14.
    Äèîôàíòîâû óðàâíåíèÿ ÎïðåäåëåíèåF Äèîôàíòîâî óðàâíåíèå èìååò âèä w (x1 , . . . , xm ) = H, ãäå w ! ìíîãî÷ëåí ñ öåëûìè êîýôôèöèåíòàìèF Äèîôàíò èñêàë ðåøåíèÿ â @ïîëîæèòåëüíûõA ðàöèîíàëüíûõ ÷èñëàõ
  • 15.
    Äèîôàíòîâû óðàâíåíèÿ ÎïðåäåëåíèåF Äèîôàíòîâî óðàâíåíèå èìååò âèä w (x1 , . . . , xm ) = H, ãäå w ! ìíîãî÷ëåí ñ öåëûìè êîýôôèöèåíòàìèF Äèîôàíò èñêàë ðåøåíèÿ â @ïîëîæèòåëüíûõA ðàöèîíàëüíûõ ÷èñëàõ Ãèëüáåðò ñïðàøèâàë ïðî ðåøåíèå äèîôàíòîâûõ óðàâíåíèé â öåëûõ ÷èñëàõ
  • 16.
    Äèîôàíòîâû óðàâíåíèÿ ÎïðåäåëåíèåF Äèîôàíòîâî óðàâíåíèå èìååò âèä w (x1 , . . . , xm ) = H, ãäå w ! ìíîãî÷ëåí ñ öåëûìè êîýôôèöèåíòàìèF Äèîôàíò èñêàë ðåøåíèÿ â @ïîëîæèòåëüíûõA ðàöèîíàëüíûõ ÷èñëàõ Ãèëüáåðò ñïðàøèâàë ïðî ðåøåíèå äèîôàíòîâûõ óðàâíåíèé â öåëûõ ÷èñëàõ Ìîæíî òàêæå îãðàíè÷èòüñÿ òîëüêî ðåøåíèÿìè â ïîëîæèòåëüíûõ öåëûõ ÷èñëàõ èëè òîëüêî â íåîòðèöàòåëüíûõ öåëûõ ÷èñëàõ
  • 17.
    Äèîôàíòîâû óðàâíåíèÿ ÎïðåäåëåíèåF Äèîôàíòîâî óðàâíåíèå èìååò âèä w (x1 , . . . , xm ) = H, ãäå w ! ìíîãî÷ëåí ñ öåëûìè êîýôôèöèåíòàìèF Äèîôàíò èñêàë ðåøåíèÿ â @ïîëîæèòåëüíûõA ðàöèîíàëüíûõ ÷èñëàõ Ãèëüáåðò ñïðàøèâàë ïðî ðåøåíèå äèîôàíòîâûõ óðàâíåíèé â öåëûõ ÷èñëàõ Ìîæíî òàêæå îãðàíè÷èòüñÿ òîëüêî ðåøåíèÿìè â ïîëîæèòåëüíûõ öåëûõ ÷èñëàõ èëè òîëüêî â íåîòðèöàòåëüíûõ öåëûõ ÷èñëàõ
  • 18.
    Îò Äèîôàíòà äîÃèëüáåðòà Äèîôàíò æèë ! êîãäàc
  • 19.
    Îò Äèîôàíòà äîÃèëüáåðòà Äèîôàíò æèëD ñêîðåå âñåãîD â QEåì âåêå íàøåé ýðûF
  • 20.
    Îò Äèîôàíòà äîÃèëüáåðòà Äèîôàíò æèëD ñêîðåå âñåãîD â QEåì âåêå íàøåé ýðûF Ãèëüáåðò ñôîðìóëèðîâàë ïðîáëåìû ! êîãäàc
  • 21.
    Îò Äèîôàíòà äîÃèëüáåðòà Äèîôàíò æèëD ñêîðåå âñåãîD â QEåì âåêå íàøåé ýðûF Ãèëüáåðò ñôîðìóëèðîâàë ïðîáëåìû â IWHH ãîäó
  • 22.
  • 23.
    Äàâèä Ãèëüáåðò, Ìàòåìàòè÷åñêèåïðîáëåìû , [1900] IHF Ðåøåíèå ïðîáëåìû ðàçðåøèìîñòè äëÿ ïðîèçâîëüíîãî äèîôàíòîâà óðàâíåíèÿF Ïóñòü äàíî ïðîèçâîëüíîå äèîôàíòîâî óðàâíåíèå ñ ïðîèçâîëüíûì ÷èñëîì íåèçâåñòíûõ è öåëûìè ðàöèîíàëüíûìè êîýôôèöèåíòàìèY òðåáóåòñÿ óêàçàòü îáùèé ìåòîäD ñëåäóÿ êîòîðîìó ìîæíî áûëî áû â êîíå÷íîå ÷èñëî øàãîâ óçíàòüD èìååò ëè äàííîå óðàâíåíèå ðåøåíèå â öåëûõ ðàöèîíàëüíûõ ÷èñëàõ èëè íåòF
  • 24.
    Ìàññîâûå ïðîáëåìû  ñîâðåìåííîé òåðìèíîëîãèè IHEÿ ïðîáëåìà Ãèëüáåðòà ÿâëÿåòñÿ ìàññîâîé ïðîáëåìîéD òî åñòü ïðîáëåìîéD ñîñòîÿùåé èç ñ÷åòíîãî ÷èñëà âîïðîñîâD íà êàæäûé èç êîòîðûõ òðåáóåòñÿ äàòü îòâåò ÄÀ èëè ÍÅÒF Ñóòü ìàññîâîé ïðîáëåìû ñîñòîèò â òðåáîâàíèè íàéòè åäèíûé óíèâåðñàëüíûé ìåòîäD êîòîðûé ïîçâîëÿë áû îòâåòèòü íà ëþáîé èç ýòèõ âîïðîñîâF
  • 25.
    Ìàññîâûå ïðîáëåìû  ñîâðåìåííîé òåðìèíîëîãèè IHEÿ ïðîáëåìà Ãèëüáåðòà ÿâëÿåòñÿ ìàññîâîé ïðîáëåìîéD òî åñòü ïðîáëåìîéD ñîñòîÿùåé èç ñ÷åòíîãî ÷èñëà âîïðîñîâD íà êàæäûé èç êîòîðûõ òðåáóåòñÿ äàòü îòâåò ÄÀ èëè ÍÅÒF Ñóòü ìàññîâîé ïðîáëåìû ñîñòîèò â òðåáîâàíèè íàéòè åäèíûé óíèâåðñàëüíûé ìåòîäD êîòîðûé ïîçâîëÿë áû îòâåòèòü íà ëþáîé èç ýòèõ âîïðîñîâF Ñðåäè äâàäöàòè òð¼õ Ìàòåìàòè÷åñêèõ ïðîáëåì Ãèëüáåðòà IHEÿ ÿâëÿåòñÿ åäèíñòâåííîé ìàññîâîé ïðîáëåìîé
  • 26.
    Ìàññîâûå ïðîáëåìû  ñîâðåìåííîé òåðìèíîëîãèè IHEÿ ïðîáëåìà Ãèëüáåðòà ÿâëÿåòñÿ ìàññîâîé ïðîáëåìîéD òî åñòü ïðîáëåìîéD ñîñòîÿùåé èç ñ÷åòíîãî ÷èñëà âîïðîñîâD íà êàæäûé èç êîòîðûõ òðåáóåòñÿ äàòü îòâåò ÄÀ èëè ÍÅÒF Ñóòü ìàññîâîé ïðîáëåìû ñîñòîèò â òðåáîâàíèè íàéòè åäèíûé óíèâåðñàëüíûé ìåòîäD êîòîðûé ïîçâîëÿë áû îòâåòèòü íà ëþáîé èç ýòèõ âîïðîñîâF Ñðåäè äâàäöàòè òð¼õ Ìàòåìàòè÷åñêèõ ïðîáëåì Ãèëüáåðòà IHEÿ ÿâëÿåòñÿ åäèíñòâåííîé ìàññîâîé ïðîáëåìîé è îíà ìîæåò ðàññìàòðèâàòüñÿ êàê ïðîáëåìà èíôîðìàòèêèF
  • 27.
    Ìàññîâûå ïðîáëåìû  ñîâðåìåííîé òåðìèíîëîãèè IHEÿ ïðîáëåìà Ãèëüáåðòà ÿâëÿåòñÿ ìàññîâîé ïðîáëåìîéD òî åñòü ïðîáëåìîéD ñîñòîÿùåé èç ñ÷åòíîãî ÷èñëà âîïðîñîâD íà êàæäûé èç êîòîðûõ òðåáóåòñÿ äàòü îòâåò ÄÀ èëè ÍÅÒF Ñóòü ìàññîâîé ïðîáëåìû ñîñòîèò â òðåáîâàíèè íàéòè åäèíûé óíèâåðñàëüíûé ìåòîäD êîòîðûé ïîçâîëÿë áû îòâåòèòü íà ëþáîé èç ýòèõ âîïðîñîâF Ñðåäè äâàäöàòè òð¼õ Ìàòåìàòè÷åñêèõ ïðîáëåì Ãèëüáåðòà IHEÿ ÿâëÿåòñÿ åäèíñòâåííîé ìàññîâîé ïðîáëåìîé è îíà ìîæåò ðàññìàòðèâàòüñÿ êàê ïðîáëåìà èíôîðìàòèêèF
  • 28.
    Îòâåò Ñåãîäíÿìû çíàåìD ÷òî IHEÿ ïðîáëåìà Ãèëüáåðòà ðåøåíèÿ íå èìååòF Ýòî îçíà÷àåòD ÷òî îíà íåðàçðåøèìà êàê ìàññîâàÿ ïðîáëåìàX
  • 29.
    Îòâåò Ñåãîäíÿìû çíàåìD ÷òî IHEÿ ïðîáëåìà Ãèëüáåðòà ðåøåíèÿ íå èìååòF Ýòî îçíà÷àåòD ÷òî îíà íåðàçðåøèìà êàê ìàññîâàÿ ïðîáëåìàX Òåîðåìà @Íåðàçðåøèìîñòü IHEé ïðîáëåìû ÃèëüáåðòàA Íå ñóùåñòâóåò àëãîðèòìàD êîòîðûé ïî óçíàâàë áû ïî ïðîèçâîëüíîìó äèîôàíòîâó óðàâíåíèþD èìååò ëè îíî ðåøåíèÿF
  • 30.
    Îòâåò Ñåãîäíÿìû çíàåìD ÷òî IHEÿ ïðîáëåìà Ãèëüáåðòà ðåøåíèÿ íå èìååòF Ýòî îçíà÷àåòD ÷òî îíà íåðàçðåøèìà êàê ìàññîâàÿ ïðîáëåìàX Òåîðåìà @Íåðàçðåøèìîñòü IHEé ïðîáëåìû ÃèëüáåðòàA Íå ñóùåñòâóåò àëãîðèòìàD êîòîðûé ïî óçíàâàë áû ïî ïðîèçâîëüíîìó äèîôàíòîâó óðàâíåíèþD èìååò ëè îíî ðåøåíèÿF  ýòîì ñìûñëå ãîâîðÿò îá îòðèöàòåëüíîì ðåøåíèè IHEé ïðîáëåìû ÃèëüáåðòàF
  • 31.
  • 32.
    Äàâèä Ãèëüáåðò, Ìàòåìàòè÷åñêèåïðîáëåìû , [1900] IHF Ðåøåíèå ïðîáëåìû ðàçðåøèìîñòè äëÿ ïðîèçâîëüíîãî äèîôàíòîâà óðàâíåíèÿF Ïóñòü äàíî ïðîèçâîëüíîå äèîôàíòîâî óðàâíåíèå ñ ïðîèçâîëüíûì ÷èñëîì íåèçâåñòíûõ è öåëûìè ðàöèîíàëüíûìè êîýôôèöèåíòàìèY òðåáóåòñÿ óêàçàòü îáùèé ìåòîäD ñëåäóÿ êîòîðîìó ìîæíî áûëî áû â êîíå÷íîå ÷èñëî øàãîâ óçíàòüD èìååò ëè äàííîå óðàâíåíèå ðåøåíèå â öåëûõ ðàöèîíàëüíûõ ÷èñëàõ èëè íåòF
  • 33.
    Ïåðâàÿ íåðàçðåøèìàÿ ìàññîâàÿïðîáëåìà â ÷èñòîé ìàòåìàòèêå A. A. Ìàðêîâ @ñûíA Emil L. Post IWHQ!IWUW IVWU!IWSR
  • 34.
    ‚e™ursively enumer—˜le setsof positive integers —nd their de™iE sion pro˜lemsF fulletin ewƒD SHD PVR!QIT @IWRRAY reprinted inX „he golle™ted ‡orks of iF vF €ostD h—visD wF @edAD firkh¤userD fostonD IWWRF — ril˜ert9s IHth pro˜lem ˜egs for —n unsolv—˜ility proof Emil L. Post IVWU!IWSR
  • 35.
  • 36.
    Õðîíîëîãèÿ Íà÷àëî SHEõ ãîäîâX ãèïîòåçàD êîòîðóþ âûäâèíóë w—rtin h—visF
  • 37.
    Õðîíîëîãèÿ Íà÷àëî SHEõ ãîäîâX ãèïîòåçàD êîòîðóþ âûäâèíóë w—rtin h—visF Íà÷àëî THEõ ãîäîâX ÷àñòè÷íûé ïðîãðåññD êîòîðûé äîñòèãëè w—rtin h—visD ril—ry €utn—m è tuli— ‚o˜insonF
  • 38.
    Õðîíîëîãèÿ Íà÷àëî SHEõ ãîäîâX ãèïîòåçàD êîòîðóþ âûäâèíóë w—rtin h—visF Íà÷àëî THEõ ãîäîâX ÷àñòè÷íûé ïðîãðåññD êîòîðûé äîñòèãëè w—rtin h—visD ril—ry €utn—m è tuli— ‚o˜insonF IWUH ãîäX ïîñëåäíèé øàã ñäåëàë ÞFÌàòèÿñåâè÷F
  • 39.
  • 40.
    An e-mail Dear Professor, you are wrong. I am a brilliant young programmer and last night I wrote a sophisticated program in Java##. My program solves Hilbert's tenth problem in the __positive__ sense. Namely, for every Diophantine equation given as input, the program will print 1 or 0 depending on whether the equation has a solution or not. The attachment contains my ingenious program. You can run it on your favorite Diophantine equations and see how fast my program works. Have a fun, Professor!
  • 41.
    Òî÷êà çðåíèÿ ñòóäåíòà Äëÿ ëþáîãî ìíîãî÷ëåíà wX   1, åñëè ñóùåñòâóåò õîòÿ áû îäíî w=H   ðåøåíèå S - -   0,  åñëè ðåøåíèé âîîáùå íå ñóùå- ñòâóåò
  • 42.
  • 43.
    Òî÷êà çðåíèÿ ïðîôåññîðà: Ñóùåñòâóåò ìíîãî÷ëåí wS òàêîéD ÷òî wS = H - S - ÎØÈÁÊÀ
  • 44.
    Òî÷êà çðåíèÿ ïðîôåññîðà: Ñóùåñòâóåò ìíîãî÷ëåí wS òàêîéD ÷òî wS = H - S - ÎØÈÁÊÀ
  • 45.
    Òî÷êà çðåíèÿ ïðîôåññîðà: Ñóùåñòâóåò ìíîãî÷ëåí wS òàêîéD ÷òî   0, íî  ðåøåíèå ñóùåñòâóåò   wS = H    S - -       
  • 46.
    Òî÷êà çðåíèÿ ïðîôåññîðà: Ñóùåñòâóåò ìíîãî÷ëåí wS òàêîéD ÷òî   0, íî  ðåøåíèå ñóùåñòâóåò   wS = H  1, íî ðåøåíèé íå ñóùåñòâóåò   S - -       
  • 47.
    Òî÷êà çðåíèÿ ïðîôåññîðà: Ñóùåñòâóåò ìíîãî÷ëåí wS òàêîéD ÷òî   0, íî ðåøåíèå ñóùåñòâóåò    wS = H  1, íî ðåøåíèé íå ñóùåñòâóåò   - S - ÄÐÓÃÎÉ ÎÒÂÅÒ       
  • 48.
    Òî÷êà çðåíèÿ ïðîôåññîðà: Ñóùåñòâóåò ìíîãî÷ëåí wS òàêîéD ÷òî   0, íî ðåøåíèå ñóùåñòâóåò    wS = H  1, íî ðåøåíèé íå ñóùåñòâóåò   - S - ÄÐÓÃÎÉ ÎÒÂÅÒ  îñòàíîâêà áåç îòâåòà      
  • 49.
    Òî÷êà çðåíèÿ ïðîôåññîðà: Ñóùåñòâóåò ìíîãî÷ëåí wS òàêîéD ÷òî   0, íî ðåøåíèå ñóùåñòâóåò    wS = H  1, íî ðåøåíèé íå ñóùåñòâóåò   - S - ÄÐÓÃÎÉ ÎÒÂÅÒ  îñòàíîâêà áåç îòâåòà     íå îñòàíàâëèâàåòñÿ  è íè÷åãî íå ïå÷àòàåò 
  • 50.
  • 51.
  • 52.
  • 53.
  • 54.
  • 55.
    Ïðîãðàììà ïðîôåññîðà ƒ wS = H - P - S - ÎØÈÁÊÀ
  • 56.
  • 57.
    Óñîâåðøåíñòâîâàííàÿ ïðîãðàììà ïðîôåññîðà ƒ wS = - H - ÎØÈÁÊÀ P S - ¦ - Ôîðìàëüíîå äîêàçàòåëüñòâî òîãîD ÷òî ƒ îøèáåòñÿ íà wS
  • 58.
    Óñîâåðøåíñòâîâàííàÿ ïðîãðàììà ïðîôåññîðà  0, íî ðåøåíèå ñóùåñòâóåò ƒ wS = - H  1, íî ðåøåíèé íåò - P S - ÄÐÓÃÎÉ ÎÒÂÅÒ îñòàíîâêà áåç îòâåòà   íå îñòàíàâëèâàåòñÿ ¦ - Ôîðìàëüíîå äîêàçàòåëüñòâî òîãîD ÷òî ƒ îøèáåòñÿ íà wS
  • 59.
    Óñîâåðøåíñòâîâàííàÿ ïðîãðàììà ïðîôåññîðà  0, íî ðåøåíèå ñóùåñòâóåò ƒ wS = - H  1, íî ðåøåíèé íåò - P S - ÄÐÓÃÎÉ ÎÒÂÅÒ îñòàíîâêà áåç îòâåòà   íå îñòàíàâëèâàåòñÿ Äîêàçàòåëüñòâî òîãîD ÷òîX ¦ åñëè ƒ âûäàåò HD òî óðàâíåíèå - wS = H èìååò ðåøåíèå åñëè ƒ âûäàåò ID òî óðàâíåíèå wS = H ðåøåíèé íå èìååò
  • 60.
    Äèîôàíòîâû óðàâíåíèÿ ÎïðåäåëåíèåF Äèîôàíòîâî óðàâíåíèå èìååò âèä w (x1 , . . . , xm ) = H, ãäå w ! ìíîãî÷ëåí ñ öåëûìè êîýôôèöèåíòàìèF
  • 61.
    Äèîôàíòîâû óðàâíåíèÿ ÎïðåäåëåíèåF Äèîôàíòîâî óðàâíåíèå èìååò âèä w (x1 , . . . , xm ) = H, ãäå w ! ìíîãî÷ëåí ñ öåëûìè êîýôôèöèåíòàìèF Äèîôàíò èñêàë ðåøåíèÿ â @ïîëîæèòåëüíûõA ðàöèîíàëüíûõ ÷èñëàõ
  • 62.
    Äèîôàíòîâû óðàâíåíèÿ ÎïðåäåëåíèåF Äèîôàíòîâî óðàâíåíèå èìååò âèä w (x1 , . . . , xm ) = H, ãäå w ! ìíîãî÷ëåí ñ öåëûìè êîýôôèöèåíòàìèF Äèîôàíò èñêàë ðåøåíèÿ â @ïîëîæèòåëüíûõA ðàöèîíàëüíûõ ÷èñëàõ Ãèëüáåðò ñïðàøèâàë ïðî ðåøåíèå äèîôàíòîâûõ óðàâíåíèé â öåëûõ ÷èñëàõ
  • 63.
    Äèîôàíòîâû óðàâíåíèÿ ÎïðåäåëåíèåF Äèîôàíòîâî óðàâíåíèå èìååò âèä w (x1 , . . . , xm ) = H, ãäå w ! ìíîãî÷ëåí ñ öåëûìè êîýôôèöèåíòàìèF Äèîôàíò èñêàë ðåøåíèÿ â @ïîëîæèòåëüíûõA ðàöèîíàëüíûõ ÷èñëàõ Ãèëüáåðò ñïðàøèâàë ïðî ðåøåíèå äèîôàíòîâûõ óðàâíåíèé â öåëûõ ÷èñëàõ Ìîæíî òàêæå îãðàíè÷èòüñÿ òîëüêî ðåøåíèÿìè â ïîëîæèòåëüíûõ öåëûõ ÷èñëàõ èëè òîëüêî â íåîòðèöàòåëüíûõ öåëûõ ÷èñëàõ
  • 64.
    Äèîôàíòîâû óðàâíåíèÿ ÎïðåäåëåíèåF Äèîôàíòîâî óðàâíåíèå èìååò âèä w (x1 , . . . , xm ) = H, ãäå w ! ìíîãî÷ëåí ñ öåëûìè êîýôôèöèåíòàìèF Äèîôàíò èñêàë ðåøåíèÿ â @ïîëîæèòåëüíûõA ðàöèîíàëüíûõ ÷èñëàõ Ãèëüáåðò ñïðàøèâàë ïðî ðåøåíèå äèîôàíòîâûõ óðàâíåíèé â öåëûõ ÷èñëàõ Ìîæíî òàêæå îãðàíè÷èòüñÿ òîëüêî ðåøåíèÿìè â ïîëîæèòåëüíûõ öåëûõ ÷èñëàõ èëè òîëüêî â íåîòðèöàòåëüíûõ öåëûõ ÷èñëàõ
  • 65.
    Íàòóðàëüíûå ÷èñëà ïðîòèâöåëûõ (x + I)3 + (y + I)3 = (z + I)3
  • 66.
    Íàòóðàëüíûå ÷èñëà ïðîòèâöåëûõ (x + I)3 + (y + I)3 = (z + I)3 Èìååò ëè ýòî óðàâíåíèå ðåøåíèå â öåëûõ ÷èñëàõc
  • 67.
    Íàòóðàëüíûå ÷èñëà ïðîòèâöåëûõ (x + I)3 + (y + I)3 = (z + I)3 Èìååò ëè ýòî óðàâíåíèå ðåøåíèå â öåëûõ ÷èñëàõc ÄàD è ýòî òðèâèàëüíîX y = −I, z = xF
  • 68.
    Íàòóðàëüíûå ÷èñëà ïðîòèâöåëûõ (x + I)3 + (y + I)3 = (z + I)3 Èìååò ëè ýòî óðàâíåíèå ðåøåíèå â öåëûõ ÷èñëàõc ÄàD è ýòî òðèâèàëüíîX y = −I, z = xF Èìååò ëè ýòî óðàâíåíèå ðåøåíèå â íåîòðèöàòåëüíûõ öåëûõ ÷èñëàõc
  • 69.
    Íàòóðàëüíûå ÷èñëà ïðîòèâöåëûõ (x + I)3 + (y + I)3 = (z + I)3 Èìååò ëè ýòî óðàâíåíèå ðåøåíèå â öåëûõ ÷èñëàõc ÄàD è ýòî òðèâèàëüíîX y = −I, z = xF Èìååò ëè ýòî óðàâíåíèå ðåøåíèå â íåîòðèöàòåëüíûõ öåëûõ ÷èñëàõc ÍåòD íå èìååòD íî ýòî íåòðèâèàëüíî @÷àñòíûé ñëó÷àé Âåëèêîé òåîðåìû ÔåðìàAF
  • 70.
    Îò öåëûõ ÷èñåëê íàòóðàëüíûì Äèîôàíòîâî óðàâíåíèå € (x1 , . . . , xm ) = H èìååò ðåøåíèå â öåëûõ ÷èñëàõ x1 , . . . , xm òîãäà è òîëüêî òîãäàD êîãäà äèîôàíòîâî óðàâíåíèå € (p1 − q1 , . . . , pm − qm ) = H. èìååò ðåøåíèå â íàòóðàëüíûõ ÷èñëàõ p1 , . . . , pm D q1 , . . . , qm F
  • 71.
    Îò öåëûõ ÷èñåëê íàòóðàëüíûì Äèîôàíòîâî óðàâíåíèå € (x1 , . . . , xm ) = H èìååò ðåøåíèå â öåëûõ ÷èñëàõ x1 , . . . , xm òîãäà è òîëüêî òîãäàD êîãäà äèîôàíòîâî óðàâíåíèå € (p1 − q1 , . . . , pm − qm ) = H. èìååò ðåøåíèå â íàòóðàëüíûõ ÷èñëàõ p1 , . . . , pm D q1 , . . . , qm F ÃîâîðÿòD ÷òî ìàññîâàÿ ïðîáëåìà ðàñïîçíàâàíèÿ ðàçðåøèìîñòè äèîôàíòîâûõ óðàâíåíèé â öåëûõ ÷èñëàõ ñâîäèòñÿ ê ìàññîâîé ïðîáëåìå ðàñïîçíàâàíèÿ ðàçðåøèìîñòè äèîôàíòîâûõ óðàâíåíèé â íàòóðàëüíûõ ÷èñëàõF
  • 72.
    Îò íàòóðàëüíûõ ÷èñåëê öåëûì Äèîôàíòîâî óðàâíåíèå € (p1 , . . . , pm ) = H èìååò ðåøåíèå â íàòóðàëüíûõ ÷èñëàõ òîãäà è òîëüêî òîãäàD êîãäà äèîôàíòîâî óðàâíåíèå 2 2 2 2 2 2 2 2 € (w1 + x1 + y1 + z1 , . . . , wm + xm + ym + zm ) = H. èìååò ðåøåíèå â öåëûõ ÷èñëàõF
  • 73.
    Îò íàòóðàëüíûõ ÷èñåëê öåëûì Äèîôàíòîâî óðàâíåíèå € (p1 , . . . , pm ) = H èìååò ðåøåíèå â íàòóðàëüíûõ ÷èñëàõ òîãäà è òîëüêî òîãäàD êîãäà äèîôàíòîâî óðàâíåíèå 2 2 2 2 2 2 2 2 € (w1 + x1 + y1 + z1 , . . . , wm + xm + ym + zm ) = H. èìååò ðåøåíèå â öåëûõ ÷èñëàõF Òåîðåìà @tosephEvouis v—gr—nge ‘IUUH“D çíàë è €ierre perm—tD íî íå îïóáëèêîâàëA Êàæäîå íàòóðàëüíîå ÷èñëî ÿâëÿåòñÿ ñóììîé ÷åòûðåõ êâàäðàòîâF
  • 74.
    Îò íàòóðàëüíûõ ÷èñåëê öåëûì Äèîôàíòîâî óðàâíåíèå € (p1 , . . . , pm ) = H èìååò ðåøåíèå â íàòóðàëüíûõ ÷èñëàõ òîãäà è òîëüêî òîãäàD êîãäà äèîôàíòîâî óðàâíåíèå 2 2 2 2 2 2 2 2 € (w1 + x1 + y1 + z1 , . . . , wm + xm + ym + zm ) = H. èìååò ðåøåíèå â öåëûõ ÷èñëàõF Òåîðåìà @tosephEvouis v—gr—nge ‘IUUH“D çíàë è €ierre perm—tD íî íå îïóáëèêîâàëA Êàæäîå íàòóðàëüíîå ÷èñëî ÿâëÿåòñÿ ñóììîé ÷åòûðåõ êâàäðàòîâF Òàêèì îáðàçîìD ìàññîâàÿ ïðîáëåìà ðàñïîçíàâàíèÿ ðàçðåøèìîñòè äèîôàíòîâûõ óðàâíåíèé â íàòóðàëüíûõ öåëûõ ÷èñëàõ ñâîäèòñÿ ê ìàññîâîé ïðîáëåìå ðàñïîçíàâàíèÿ ðàçðåøèìîñòè äèîôàíòîâûõ óðàâíåíèé â öåëûõ ÷èñëàõF
  • 75.
    Äàâèä Ãèëüáåðò, Ìàòåìàòè÷åñêèåïðîáëåìû , [1900] IHF Ðåøåíèå ïðîáëåìû ðàçðåøèìîñòè äëÿ ïðîèçâîëüíîãî äèîôàíòîâà óðàâíåíèÿF Ïóñòü äàíî ïðîèçâîëüíîå äèîôàíòîâî óðàâíåíèå ñ ïðîèçâîëüíûì ÷èñëîì íåèçâåñòíûõ è öåëûìè ðàöèîíàëüíûìè êîýôôèöèåíòàìèY òðåáóåòñÿ óêàçàòü îáùèé ìåòîäD ñëåäóÿ êîòîðîìó ìîæíî áûëî áû â êîíå÷íîå ÷èñëî øàãîâ óçíàòüD èìååò ëè äàííîå óðàâíåíèå ðåøåíèå â öåëûõ ðàöèîíàëüíûõ ÷èñëàõ èëè íåòF
  • 76.
    Óðàâíåíèÿ ñ ïàðàìåòðàìè Ñåìåéñòâî äèîôàíòîâûõ óðàâíåíèé èìååò âèä w (—1 , . . . , —n , x1 , . . . , xm ) = H, ãäå w ! ìíîãî÷ëåí ñ öåëûìè êîýôôèöèåíòàìèD ïåðåìåííûå êîòîðãî ðàçäåëåíû íà äâå ãðóïïûX
  • 77.
    Óðàâíåíèÿ ñ ïàðàìåòðàìè Ñåìåéñòâî äèîôàíòîâûõ óðàâíåíèé èìååò âèä w (—1 , . . . , —n , x1 , . . . , xm ) = H, ãäå w ! ìíîãî÷ëåí ñ öåëûìè êîýôôèöèåíòàìèD ïåðåìåííûå êîòîðãî ðàçäåëåíû íà äâå ãðóïïûX ïàðàìåòðû —1 D F F F D—n Y
  • 78.
    Óðàâíåíèÿ ñ ïàðàìåòðàìè Ñåìåéñòâî äèîôàíòîâûõ óðàâíåíèé èìååò âèä w (—1 , . . . , —n , x1 , . . . , xm ) = H, ãäå w ! ìíîãî÷ëåí ñ öåëûìè êîýôôèöèåíòàìèD ïåðåìåííûå êîòîðãî ðàçäåëåíû íà äâå ãðóïïûX ïàðàìåòðû —1 D F F F D—n Y íåèçâåñòíûå x1 D F F F Dxm F Ðàññìîòðèì ìíîæåñòâî M òàêîåD ÷òî —1 , . . . , —n ∈ M ⇐⇒∃x1 . . . xm {w (—1 , . . . , —n , x1 , . . . , xm ) = H}.
  • 79.
    Óðàâíåíèÿ ñ ïàðàìåòðàìè Ñåìåéñòâî äèîôàíòîâûõ óðàâíåíèé èìååò âèä w (—1 , . . . , —n , x1 , . . . , xm ) = H, ãäå w ! ìíîãî÷ëåí ñ öåëûìè êîýôôèöèåíòàìèD ïåðåìåííûå êîòîðãî ðàçäåëåíû íà äâå ãðóïïûX ïàðàìåòðû —1 D F F F D—n Y íåèçâåñòíûå x1 D F F F Dxm F Ðàññìîòðèì ìíîæåñòâî M òàêîåD ÷òî —1 , . . . , —n ∈ M ⇐⇒∃x1 . . . xm {w (—1 , . . . , —n , x1 , . . . , xm ) = H}. ÌíîæåñòâàD èìåþùèå òàêèå ïðåäñòàâëåíèÿ íàçûâàþòñÿ äèîôàíòîâûìèF
  • 80.
  • 81.
    Ïðèìåðû äèîôàíòîâûõ ìíîæåñòâ Ìíîæåñòâî âñåõ ïîëíûõ êâàäðàòîâD ïðåäñòàâëåíî óðàâíåíèåì
  • 82.
    Ïðèìåðû äèîôàíòîâûõ ìíîæåñòâ Ìíîæåñòâî âñåõ ïîëíûõ êâàäðàòîâD ïðåäñòàâëåíî óðàâíåíèåì — − x2 = H
  • 83.
    Ïðèìåðû äèîôàíòîâûõ ìíîæåñòâ Ìíîæåñòâî âñåõ ïîëíûõ êâàäðàòîâD ïðåäñòàâëåíî óðàâíåíèåì — − x2 = H Ìíîæåñòâî âñåõ ñîñòàâíûõ ÷èñåëD ïðåäñòàâëåíî óðàâíåíèåì
  • 84.
    Ïðèìåðû äèîôàíòîâûõ ìíîæåñòâ Ìíîæåñòâî âñåõ ïîëíûõ êâàäðàòîâD ïðåäñòàâëåíî óðàâíåíèåì — − x2 = H Ìíîæåñòâî âñåõ ñîñòàâíûõ ÷èñåëD ïðåäñòàâëåíî óðàâíåíèåì — − (x1 + P)(x2 + P) = H
  • 85.
    Ïðèìåðû äèîôàíòîâûõ ìíîæåñòâ Ìíîæåñòâî âñåõ ïîëíûõ êâàäðàòîâD ïðåäñòàâëåíî óðàâíåíèåì — − x2 = H Ìíîæåñòâî âñåõ ñîñòàâíûõ ÷èñåëD ïðåäñòàâëåíî óðàâíåíèåì — − (x1 + P)(x2 + P) = H Ìíîæåñòâî âñåõ íåñòåïåíåé ÷èñëà PD ïðåäñòàâëåíî óðàâíåíèåì
  • 86.
    Ïðèìåðû äèîôàíòîâûõ ìíîæåñòâ Ìíîæåñòâî âñåõ ïîëíûõ êâàäðàòîâD ïðåäñòàâëåíî óðàâíåíèåì — − x2 = H Ìíîæåñòâî âñåõ ñîñòàâíûõ ÷èñåëD ïðåäñòàâëåíî óðàâíåíèåì — − (x1 + P)(x2 + P) = H Ìíîæåñòâî âñåõ íåñòåïåíåé ÷èñëà PD ïðåäñòàâëåíî óðàâíåíèåì — − (Px1 + Q)x2 = H
  • 87.
  • 88.
    Ïðîãðàììà Äèîôàíòà —1 , . . . , —n ∈ M ⇐⇒∃x1 . . . xm {€ (—1 , . . . , —n , x1 , . . . , xm ) = H}
  • 89.
    Ïðîãðàììà Äèîôàíòà —1 , . . . , —n ∈ M ⇐⇒∃x1 . . . xm {€ (—1 , . . . , —n , x1 , . . . , xm ) = H}  îñòàíîâêà, åñëè a , . . . , a ∈ M  —1 , . . . , —n -  1 n D - âå÷íàÿ ðàáîòà â ïðîòèâíîì ñëó÷àå  
  • 90.
    Ïðîãðàììà Äèîôàíòà —1 , . . . , —n ∈ M ⇐⇒∃x1 . . . xm {€ (—1 , . . . , —n , x1 , . . . , xm ) = H}  îñòàíîâêà, åñëè a , . . . , a ∈ M  —1 , . . . , —n -  1 n D - âå÷íàÿ ðàáîòà â ïðîòèâíîì ñëó÷àå   for (y=0;;y++) for (x1=0;x1y;x1++) ........................ for (xm=0;xmy;xm++) if (P(a1,...,an,x1,...,xm)=0) STOP
  • 91.
  • 92.
    Ïåðå÷èñëèìûå ìíîæåñòâà ÎïðåäåëåíèåF Ìíîæåñòâî MD ñîñòîÿùåå èç nEîê íàòóðàëüíûõ ÷èñåë íàçûâàåòñÿ ïåðå÷èñëèìûìD åñëè ìîæíî íàïèñàòü ïðîãðàììó ‚D òàêóþ ÷òî  —1 , . . . , —n - îñòàíîâêà, åñëè a1 , . . . , an ∈ M R - âå÷íàÿ ðàáîòà â ïðîòèâíîì ñëó÷àå
  • 93.
    Ïåðå÷èñëèìûå ìíîæåñòâà ÎïðåäåëåíèåF Ìíîæåñòâî MD ñîñòîÿùåå èç nEîê íàòóðàëüíûõ ÷èñåë íàçûâàåòñÿ ïåðå÷èñëèìûìD åñëè ìîæíî íàïèñàòü ïðîãðàììó ‚D òàêóþ ÷òî  —1 , . . . , —n - îñòàíîâêà, åñëè a1 , . . . , an ∈ M R - âå÷íàÿ ðàáîòà â ïðîòèâíîì ñëó÷àå Ýêâèâàëåíòíîå îïðåäåëåíèåF Ìíîæåñòâî MD ñîñòîÿùåå èç nEîê íàòóðàëüíûõ ÷èñåë íàçûâàåòñÿ ïåðå÷èñëèìûìD åñëè ìîæíî íàïèñàòü ïðîãðàììó € êîòîðàÿ @ðàáîòàÿ áåñêîíå÷íî äîëãîA áóäåò ïå÷àòàòü òîëüêî ýëåìåíòû ìíîæåñòâà M è íàïå÷àòàåò êàæäîå èç íèõD áûòü ìîæåòD ìíîãî ðàçF
  • 94.
    Âòîðàÿ ïðîãðàììà Äèîôàíòà —1 , . . . , —n ∈ M ⇐⇒∃x1 . . . xm {€ (—1 , . . . , —n , x1 , . . . , xm ) = H}
  • 95.
    Âòîðàÿ ïðîãðàììà Äèîôàíòà —1 , . . . , —n ∈ M ⇐⇒∃x1 . . . xm {€ (—1 , . . . , —n , x1 , . . . , xm ) = H} for (y=0;;y++) for (a1=0;a1y;a1++) ....................... for (an=0;any;an++) for (x1=0;x1y;x1++) ........................ for (xm=0;xmy;xm++) if (P(a1,...,an,x1,...,xm)=0) print(a1,...,an)
  • 96.
    Ïðèìåð € (—1 , x1 , x2 ) = —1 − (x1 + P)(x2 + P)
  • 97.
    Ïðèìåð € (—1 , x1 , x2 ) = —1 − (x1 + P)(x2 + P) for y do for —I to y do for xI to y do for xP to y do if —I E @xI C PAB@xP C PAaH then print@—IA ( od od od od
  • 98.
    Ïðèìåð € (—1 , x1 , x2 ) = —1 − (x1 + P)(x2 + P) for y do for —I to y do for xI to y do for xP to y do if —I E @xI C PAB@xP C PAaH then print@—IA ( od od od od RD RD RD TD TD RD TD TD RD TD TD VD VD RD TD TD VD VD WD RD TD TD VD VD WD IHD IHD RD TD TD VD VD WD IHD IHD RD TD TD VD VD WD IHD IHD IPD IPD IPD IPD RD TD TDF F F
  • 99.
  • 100.
    Ãèïîòåçà Martin'a Davis'à Òðèâèàëüíûé ôàêòF Êàæäîå äèîôàíòîâî ìíîæåñòâî ÿâëÿåòñÿ ïåðå÷èñëèìûìF
  • 101.
    Ãèïîòåçà Martin'a Davis'à Òðèâèàëüíûé ôàêòF Êàæäîå äèîôàíòîâî ìíîæåñòâî ÿâëÿåòñÿ ïåðå÷èñëèìûìF Ãèïîòåçà wF h—vis9à @íà÷àëî SHEõAF Êàæäîå ïåðå÷èñëèìîå ìíîæåñòâî ÿâëÿåòñÿ äèîôàíòîâûìF
  • 102.
    Ãèïîòåçà Martin'a Davis'à Òðèâèàëüíûé ôàêòF Êàæäîå äèîôàíòîâî ìíîæåñòâî ÿâëÿåòñÿ ïåðå÷èñëèìûìF Ãèïîòåçà wF h—vis9à @íà÷àëî SHEõAF Êàæäîå ïåðå÷èñëèìîå ìíîæåñòâî ÿâëÿåòñÿ äèîôàíòîâûìF Ãèïîòåçà wF h—vis9à áûëà äîêàçàíà â IWUH ãîäóF h€‚wEòåîðåìàF Ïîíÿòèÿ ïåðå÷èñëèìîå ìíîæåñòâî è äèîôàíòîâî ìíîæåñòâî ñîâïàäàþòF h—visE€utn—mE‚o˜insonEÌàòèÿñåâè÷
  • 103.
    Ïåðå÷èñëåíèå äèîôàíòîâûõ óðàâíåíèé w1 (—, x ) = H, ¯ ..., wk (—, x ) = H, ¯ ...
  • 104.
    Ïðîãðàììà ïðîôåññîðà Ãåíåðàòîð óðàâíåíèé ? w1 (—, x ) = H, ¯ ..., wk (—, x ) = H, ¯ ...
  • 105.
    Ïðîãðàììà ïðîôåññîðà Ãåíåðàòîð óðàâíåíèé ? w1 (—, x ) = H, ¯ ..., wk (—, x ) = H, ¯ ... ? ? ƒ (w1 (I, x ) = H) ¯ ... ƒ (wk (k , x ) = H) ¯ ...
  • 106.
    Ïðîãðàììà ïðîôåññîðà Ãåíåðàòîð óðàâíåíèé ? w1 (—, x ) = H, ¯ ..., wk (—, x ) = H, ¯ ... ? ? ƒ (w1 (I, x ) = H) ¯ ... ƒ (wk (k , x ) = H) ¯ ... ? ? if ƒ outputs H if ƒ outputs H then print@IA ... then print@kA ... ? ?
  • 107.
    Ïðîãðàììà ïðîôåññîðà Ãåíåðàòîð óðàâíåíèé ? w1 (—, x ) = H, ¯ ..., wk (—, x ) = H, ¯ ... ? ? ƒ (w1 (I, x ) = H) ¯ ... ƒ (wk (k , x ) = H) ¯ ... ? ? if ƒ outputs H if ƒ outputs H then print@IA ... then print@kA ... ? ?
  • 108.
    Ïðîãðàììà ïðîôåññîðà Ãåíåðàòîð óðàâíåíèé ? w1 (—, x ) = H, ¯ ..., wk (—, x ) = H, ¯ ... ? ? ƒ (w1 (I, x ) = H) ¯ ... ƒ (wk (k , x ) = H) ¯ ... ? ? if ƒ outputs H if ƒ outputs H then print@IA ... then print@kA ... ? ? ƒ (wk (k , x ) = H) = H ⇔ k ∈ MS ¯
  • 109.
    Ïðîãðàììà ïðîôåññîðà Ãåíåðàòîð óðàâíåíèé ? w1 (—, x ) = H, ¯ ..., wk (—, x ) = H, ¯ ... ? ? ƒ (w1 (I, x ) = H) ¯ ... ƒ (wk (k , x ) = H) ¯ ... ? ? if ƒ outputs H if ƒ outputs H then print@IA ... then print@kA ... ? ? ƒ (wk (k , x ) = H) = H ⇔ k ∈ MS ¯
  • 110.
    Ïðîãðàììà ïðîôåññîðà Ãåíåðàòîð óðàâíåíèé ? w1 (—, x ) = H, ¯ ..., wk (—, x ) = H, ¯ ... ? ? ƒ (w1 (I, x ) = H) ¯ ... ƒ (wk (k , x ) = H) ¯ ... ? ? if ƒ outputs H if ƒ outputs H then print@IA ... then print@kA ... ? ? ƒ (wk (k , x ) = H) = H ⇔ k ∈ MS ⇔ ∃¯{wS (k , x ) = H} ¯ x ¯
  • 111.
    Ïðîãðàììà ïðîôåññîðà Ãåíåðàòîð óðàâíåíèé ? w1 (—, x ) = H, ¯ ..., wk (—, x ) = H, ¯ ... ? ? ƒ (w1 (I, x ) = H) ¯ ... ƒ (wk (k , x ) = H) ¯ ... ? ? if ƒ outputs H if ƒ outputs H then print@IA ... then print@kA ... ? ? ƒ (wk (k , x ) = H) = H ⇔ k ∈ MS ⇔ ∃¯{wkS (k , x ) = H} ¯ x ¯
  • 112.
    Ïðîãðàììà ïðîôåññîðà Ãåíåðàòîð óðàâíåíèé ? w1 (—, x ) = H, ¯ ..., wk (—, x ) = H, ¯ ... ? ? ƒ (w1 (I, x ) = H) ¯ ... ƒ (wk (k , x ) = H) ¯ ... ? ? if ƒ outputs H if ƒ outputs H then print@IA ... then print@kA ... ? ? ƒ (wk (k , x ) = H) = H ⇔ k ∈ MS ⇔ ∃¯{wkS (k , x ) = H} ¯ x ¯ ƒ (wkS (kS , x ) = H) ¯
  • 113.
    Ïðîãðàììà ïðîôåññîðà Ãåíåðàòîð óðàâíåíèé ? w1 (—, x ) = H, ¯ ..., wk (—, x ) = H, ¯ ... ? ? ƒ (w1 (I, x ) = H) ¯ ... ƒ (wk (k , x ) = H) ¯ ... ? ? if ƒ outputs H if ƒ outputs H then print@IA ... then print@kA ... ? ? ƒ (wk (k , x ) = H) = H ⇔ k ∈ MS ⇔ ∃¯{wkS (k , x ) = H} ¯ x ¯ ƒ (wkS (kS , x ) = H) ac ¯
  • 114.
    Ïðîãðàììà ïðîôåññîðà Ãåíåðàòîð óðàâíåíèé ? w1 (—, x ) = H, ¯ ..., wk (—, x ) = H, ¯ ... ? ? ƒ (w1 (I, x ) = H) ¯ ... ƒ (wk (k , x ) = H) ¯ ... ? ? if ƒ outputs H if ƒ outputs H then print@IA ... then print@kA ... ? ? ƒ (wk (k , x ) = H) = H ⇔ k ∈ MS ⇔ ∃¯{wkS (k , x ) = H} ¯ x ¯ ƒ (wkS (kS , x ) = H) = H ¯
  • 115.
    Ïðîãðàììà ïðîôåññîðà Ãåíåðàòîð óðàâíåíèé ? w1 (—, x ) = H, ¯ ..., wk (—, x ) = H, ¯ ... ? ? ƒ (w1 (I, x ) = H) ¯ ... ƒ (wk (k , x ) = H) ¯ ... ? ? if ƒ outputs H if ƒ outputs H then print@IA ... then print@kA ... ? ? ƒ (wk (k , x ) = H) = H ⇔ k ∈ MS ⇔ ∃¯{wkS (k , x ) = H} ¯ x ¯ ƒ (wkS (kS , x ) = H) = H ⇒ kS ∈ MS ¯
  • 116.
    Ïðîãðàììà ïðîôåññîðà Ãåíåðàòîð óðàâíåíèé ? w1 (—, x ) = H, ¯ ..., wk (—, x ) = H, ¯ ... ? ? ƒ (w1 (I, x ) = H) ¯ ... ƒ (wk (k , x ) = H) ¯ ... ? ? if ƒ outputs H if ƒ outputs H then print@IA ... then print@kA ... ? ? ƒ (wk (k , x ) = H) = H ⇔ k ∈ MS ⇔ ∃¯{wkS (k , x ) = H} ¯ x ¯ ƒ (wkS (kS , x ) = H) = H ⇒ kS ∈ MS ⇒ ∃¯{wkS (kS , x ) = H} ¯ x ¯
  • 117.
    Ïðîãðàììà ïðîôåññîðà Ãåíåðàòîð óðàâíåíèé ? w1 (—, x ) = H, ¯ ..., wk (—, x ) = H, ¯ ... ? ? ƒ (w1 (I, x ) = H) ¯ ... ƒ (wk (k , x ) = H) ¯ ... ? ? if ƒ outputs H if ƒ outputs H then print@IA ... then print@kA ... ? ? ƒ (wk (k , x ) = H) = H ⇔ k ∈ MS ⇔ ∃¯{wkS (k , x ) = H} ¯ x ¯ ƒ (wkS (kS , x ) = H) = I ¯
  • 118.
    Ïðîãðàììà ïðîôåññîðà Ãåíåðàòîð óðàâíåíèé ? w1 (—, x ) = H, ¯ ..., wk (—, x ) = H, ¯ ... ? ? ƒ (w1 (I, x ) = H) ¯ ... ƒ (wk (k , x ) = H) ¯ ... ? ? if ƒ outputs H if ƒ outputs H then print@IA ... then print@kA ... ? ? ƒ (wk (k , x ) = H) = H ⇔ k ∈ MS ⇔ ∃¯{wkS (k , x ) = H} ¯ x ¯ ƒ (wkS (kS , x ) = H) = I ⇒ kS ∈ MS ¯
  • 119.
    Ïðîãðàììà ïðîôåññîðà Ãåíåðàòîð óðàâíåíèé ? w1 (—, x ) = H, ¯ ..., wk (—, x ) = H, ¯ ... ? ? ƒ (w1 (I, x ) = H) ¯ ... ƒ (wk (k , x ) = H) ¯ ... ? ? if ƒ outputs H if ƒ outputs H then print@IA ... then print@kA ... ? ? ƒ (wk (k , x ) = H) = H ⇔ k ∈ MS ⇔ ∃¯{wkS (k , x ) = H} ¯ x ¯ ƒ (wkS (kS , x ) = H) = I ⇒ kS ∈ MS ⇒ ¬∃¯{wkS (kS , x ) = H} ¯ x ¯
  • 120.
  • 121.
    Óíèâåðñàëüíîå óðàâíåíèå Ñïèñîê âñåõ îäíîïàðàìåòðè÷åñêèõ óðàâíåíèéX w1 (—, x1 , . . . ) = H, . . . , wk (—, x1 , . . . ) = H, . . .
  • 122.
    Óíèâåðñàëüíîå óðàâíåíèå Ñïèñîê âñåõ îäíîïàðàìåòðè÷åñêèõ óðàâíåíèéX w1 (—, x1 , . . . ) = H, . . . , wk (—, x1 , . . . ) = H, . . . —, k ∈ U ⇔ ∃x1 , . . . {wk (—, x1 , . . . ) = H}
  • 123.
    Óíèâåðñàëüíîå óðàâíåíèå Ñïèñîê âñåõ îäíîïàðàìåòðè÷åñêèõ óðàâíåíèéX w1 (—, x1 , . . . ) = H, . . . , wk (—, x1 , . . . ) = H, . . . —, k ∈ U ⇔ ∃x1 , . . . {wk (—, x1 , . . . ) = H} —, k ∈ U ⇔ ∃y1 . . . yn {… (—, k , y1 , . . . , yn ) = H}
  • 124.
    Óíèâåðñàëüíîå óðàâíåíèå Ñïèñîê âñåõ îäíîïàðàìåòðè÷åñêèõ óðàâíåíèéX w1 (—, x1 , . . . ) = H, . . . , wk (—, x1 , . . . ) = H, . . . —, k ∈ U ⇔ ∃x1 , . . . {wk (—, x1 , . . . ) = H} —, k ∈ U ⇔ ∃y1 . . . yn {… (—, k , y1 , . . . , yn ) = H} ∃x1 , . . . {wk (—, x1 , . . . ) = H} ⇔ ∃y1 . . . yn {… (—, k , y1 , . . . , yn ) = H}
  • 125.
    Òåêóùèå ðåêîðäû Çàäà÷à î ðåøåíèè ïðîèçâîëüíîãî ïàðàìåòðè÷åñêîãî äèîôàíòîâà óðàâíåíèÿ ìîæåò áûòü ñâåäåíà ê ðåøåíèþ ýêâèâàëåíòíîãî äèîôàíòîâà óðàâíåíèÿD èìåþùåãî ñòåïåíü h è x íåèçâåñòíûõD ãäå â êà÷åñòâå h , x ìîæíî âçÿòü ëþáóþ èç ñëåäóþùèõ ïàðX R, SV , V, QV , IP, QP , IT, PW , PH, PV , PR, PT , PV, PS , QT, PR , WT, PI , PTTV, IW , P × IH5 , IR , T.T × IH43 , IQ , I.Q × IH44 , IP , R.T × IH44 , II , V.T × IH44 , IH , I.T × IH45 , W .
  • 126.
    Íåïðîñòîé ìíîãî÷ëåí äëÿïðîñòûõ ÷èñåë Òåîðåìà @tF€FtonesD hFƒ—toD rF‡—d—D hF‡iensD ‘IWUT“A Ìíîæåñòâî âñåõ ïðîñòûõ ÷èñåë ! ýòî â òî÷íîñòè ìíîæåñòâî âñåõ ïîëîæèòåëüíûõ çíà÷åíèéD ïðèíèìàåìûõ ìíîãî÷ëåíîì (k + 2) { 1 −[wz + h + j − q ]2 − [(gk + 2g + k + 1)(h + j ) + h − z ]2 − [2n + p + q + z − e ]2 2 − 16(k + 1)3 (k + 2)(n + 1)2 + 1 − f 2 2 − e 3 (e + 2)(a + 1)2 + 1 − o 2 2 − (a2 − 1)y 2 + 1 − x 2 2 − 16r 2 y 4 (a2 − 1) + 1 − u 2 − [n + l + v − y ]2 2 − (a + u 2 (u 2 − a))2 − 1 (n + 4dy )2 + 1 − (x + cu )2 2 − (a2 − 1)l 2 + 1 − m2 2 − q + y (a − p − 1) + s (2ap + 2a − p 2 − 2p − 2) − x 2 − z + pl (a − p ) + t (2ap − p 2 − 1) − pm − [ai + k + 1 − l − i ]2 2 − p + l (a − n − 1) + b (2an + 2a − n2 − 2n − 2) − m } ïðè íàòóðàëüíûõ çíà÷åíèÿõ PT ïåðåìåííûõ —, ˜, ™ , . . . , x , y , zF
  • 127.
    Äàâèä Ãèëüáåðò, Ìàòåìàòè÷åñêèåïðîáëåìû , [1900] Âìåñòå ñ òåì áûâàåò è òàê, ÷òî ìû äîáèâàåìñÿ îòâåòà ïðè íåäîñòàòî÷- íûõ ïðåäïîñûëêàõ, èëè èäÿ â íåïðàâèëüíîì íàïðàâëåíèè, è âñëåäñòâèè ýòîãî íå äîñòèãàåì öåëè. Òîãäà âîçíèêàåò çàäà÷à äîêàçàòü íåðàçðåøèìîñòü äàí- íîé ïðîáëåìû ïðè ïðèíÿòûõ ïðåäïîñûëêàõ è âûáðàííîì íàïðàâëåíèè. Òàêèå äîêàçàòåëüñòâà íåâîçìîæíîñòè ïðîâîäèëèñü åùå ñòàðûìè ìàòåìàòèêàìè, íà- ïðèìåð, êîãäà îíè îáíàðóæèâàëè, ÷òî îòíîøåíèå ãèïîòåíóçû ðàâíîáåäðåí- íîãî ïðÿìîóãîëüíîãî òðåóãîëüíèêà ê åãî êàòåòó åñòü èððàöèîíàëüíîå ÷èñëî.  íîâåéøåé ìàòåìàòèêå äîêàçàòåëüñòâà íåâîçìîæíîñòè ðåøåíèé îïðåäåëåí- íûõ ïðîáëåì èãðàþò âûäàþùóþñÿ ðîëü; òàì ìû êîíñòàòèðóåì, ÷òî òàêèå ñòàðûå è òðóäíûå ïðîáëåìû, êàê äîêàçàòåëüñòâî àêñèîìû î ïàðàëëåëüíûõ, êàê êâàäðàòóðà êðóãà èëè ðåøåíèå óðàâíåíèÿ ïÿòîé ñòåïåíè â ðàäèêàëàõ, ïîëó÷èëè âñå æå ñòðîãîå, âïîëíå óäîâëåòâîðÿþùåå íàñ ðåøåíèå, õîòÿ è â äðóãîì íàïðàâëåíèè, ÷åì òî, êîòîðîå ñíà÷àëà ïðåäïîëàãàëîñü. Ýòîò óäèâèòåëüíûé ôàêò íàðÿäó ñ äðóãèìè ôèëîñîôñêèìè îñíîâàíèÿìè ñîçäàåò ó íàñ óâåðåííîñòü, êîòîðóþ ðàçäåëÿåò, íåñîìíåííî, êàæäûé ìàòåìà- òèê, íî êîòîðóþ äî ñèõ ïîð íèêòî íå ïîäòâåðäèë äîêàçàòåëüñòâîì, óâåðåí- íîñòü â òîì, ÷òî êàæäàÿ îïðåäåëåííàÿ ìàòåìàòè÷åñêàÿ ïðîáëåìà íåïðåìåííî äîëæíà áûòü äîñòóïíà ñòðîãîìó ðåøåíèþ èëè â òîì ñìûñëå, ÷òî óäàåòñÿ ïî- ëó÷èòü îòâåò íà ïîñòàâëåííûé âîïðîñ, èëè æå â òîì ñìûñëå, ÷òî áóäåò óñòà- íîâëåíà íåâîçìîæíîñòü åå ðåøåíèÿ è âìåñòå ñ òåì äîêàçàíà íåèçáåæíîñòü íåóäà÷è âñåõ ïîïûòîê åå ðåøèòü.
  • 128.
    Äàâèä Ãèëüáåðò, Ìàòåìàòè÷åñêèåïðîáëåìû , [1900] Âìåñòå ñ òåì áûâàåò è òàê, ÷òî ìû äîáèâàåìñÿ îòâåòà ïðè íåäîñòàòî÷- íûõ ïðåäïîñûëêàõ, èëè èäÿ â íåïðàâèëüíîì íàïðàâëåíèè, è âñëåäñòâèè ýòîãî íå äîñòèãàåì öåëè. Òîãäà âîçíèêàåò çàäà÷à äîêàçàòü íåðàçðåøèìîñòü äàí- íîé ïðîáëåìû ïðè ïðèíÿòûõ ïðåäïîñûëêàõ è âûáðàííîì íàïðàâëåíèè. Òàêèå äîêàçàòåëüñòâà íåâîçìîæíîñòè ïðîâîäèëèñü åùå ñòàðûìè ìàòåìàòèêàìè, íà- ïðèìåð, êîãäà îíè îáíàðóæèâàëè, ÷òî îòíîøåíèå ãèïîòåíóçû ðàâíîáåäðåí- íîãî ïðÿìîóãîëüíîãî òðåóãîëüíèêà ê åãî êàòåòó åñòü èððàöèîíàëüíîå ÷èñëî.  íîâåéøåé ìàòåìàòèêå äîêàçàòåëüñòâà íåâîçìîæíîñòè ðåøåíèé îïðåäåëåí- íûõ ïðîáëåì èãðàþò âûäàþùóþñÿ ðîëü; òàì ìû êîíñòàòèðóåì, ÷òî òàêèå ñòàðûå è òðóäíûå ïðîáëåìû, êàê äîêàçàòåëüñòâî àêñèîìû î ïàðàëëåëüíûõ, êàê êâàäðàòóðà êðóãà èëè ðåøåíèå óðàâíåíèÿ ïÿòîé ñòåïåíè â ðàäèêàëàõ, ïîëó÷èëè âñå æå ñòðîãîå, âïîëíå óäîâëåòâîðÿþùåå íàñ ðåøåíèå, õîòÿ è â äðóãîì íàïðàâëåíèè, ÷åì òî, êîòîðîå ñíà÷àëà ïðåäïîëàãàëîñü. Ýòîò óäèâèòåëüíûé ôàêò íàðÿäó ñ äðóãèìè ôèëîñîôñêèìè îñíîâàíèÿìè ñîçäàåò ó íàñ óâåðåííîñòü, êîòîðóþ ðàçäåëÿåò, íåñîìíåííî, êàæäûé ìàòåìà- òèê, íî êîòîðóþ äî ñèõ ïîð íèêòî íå ïîäòâåðäèë äîêàçàòåëüñòâîì, óâåðåí- íîñòü â òîì, ÷òî êàæäàÿ îïðåäåëåííàÿ ìàòåìàòè÷åñêàÿ ïðîáëåìà íåïðåìåííî äîëæíà áûòü äîñòóïíà ñòðîãîìó ðåøåíèþ èëè â òîì ñìûñëå, ÷òî óäàåòñÿ ïî- ëó÷èòü îòâåò íà ïîñòàâëåííûé âîïðîñ, èëè æå â òîì ñìûñëå, ÷òî áóäåò óñòà- íîâëåíà íåâîçìîæíîñòü åå ðåøåíèÿ è âìåñòå ñ òåì äîêàçàíà íåèçáåæíîñòü íåóäà÷è âñåõ ïîïûòîê åå ðåøèòü.