Guided by
Mr. Ashish Tiwari
(HOD CSE)
VITS, Indore
Developed by
 Debal Adhikari (0839CS121015)
 Divy Singh Rathore (0839CS121023)
 Abhinesh Singh Bhadoriya (0839CS121001)
INTRODUCTION
Zombie is basically a Windows platform game which is
simply based on the concept of the famous fps (first person
shooter) game “House of the Dead” and “Dead Island”. Our
game is not so elaborate like the franchise developed games
but it would help in providing a conceptual knowledge on
how the base of these games were made. It is a 3D Game
with perspective of Single Player.
WHY ZOMBIE ONLY ?
Zombie is a Dead person who has no energy, seems to act
without thinking, and does not notice what is happening.
Zombies are common or generic enemies in video games.
Zombie games became more prevalent after the release of
the survival horror game Resident Evil in 1996. Resident
Evil sold 2.75 million units within the United States
alone, its success resulted in it becoming a major horror
franchise encompassing video games, novelizations and
films.
ABOUT THE ENGINE
The game is made in Unity 3d which is a very powerful game
development engine. What you need to know about the game engine
is that it is a core of the game – all the classes and functions for
graphics, sound, artificial intelligence, managing, and many more. It is
the main source of the game. So why we choose Unity 3d to create our
game. The answer is quite simple it is easy, reliable and more efficient
to create a game of this level for Windows platform. Unity is a flexible
and powerful development platform for creating multiplatform 3D and
2D games and interactive experiences. It's a complete ecosystem for
anyone who aims to build a business on creating high-end content and
connecting to their most loyal and enthusiastic players and customers.
The game engine also provides a functionality in developing the basic
dynamic AI of the game with the help of MONODEVELOP which is an in
built code editor for C#.
ABOUT THE GAME
The game which we are developing is a simple zombie which would comprise
Of several characters and object. Concepts of AI (Artificial Intelligence) would be used in the game to
give the functionality for the characters. The game would comprise of the Health system for the player.
And we would also introduce the hunger and thirst system in the game. As this is a zombie apocalyptic
game the player would need to find food, water and health packages to keep himself healthy. Because
the increment in hunger and thirst would eventually lead to the decrement in the health system. Further
the game would also introduce certain bullet collision system. It means that due to collision of bullet on
certain objects can lead to a certain behavior of the object. The player in the game would be designated
to carry only two weapons at a time.
ABOUT TECHNOLOGY
ABOUT THE TECHNOLOGY USED
Software such as Autodesk Maya3d and Autodesk 3DMax will be used to create
the objects as well as characters of the game. Further the rigging (animation) of
the object and characters would also be done in Autodesk Maya 3D. Sound for
the game would be edited in Sony SoundForge. The game would be compiled
and developed in Unity 3d and the code or backend of the game would be
edited in MonoDevelop. The game would be fully made in Windows 7 operating
platform.
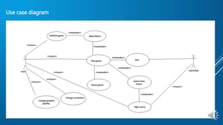
ANALYSIS
Use case diagram
SEQUENCE DIAGRAM
DESIGN
Class Diagram
DATA FLOW DIAGRAM
Level 0 DFD
Level 1 DFD
DEMO
SCREENSHOT DURING DEVELOPMENT
UNITY 3D ENGINE
SCENE AREA OF THE ENGINE
GAME DEVELOPED TILL NOW
FUTURE ENHANCEMENTS
 More different levels can be created
 A short game with a storyline can be created
 The scene can be used in some other game
 Boss battles can be included
 More weapons as well as more traps can be included
 More varieties of characters or enemies can be implemented
 Weapons can be made customizable
 We can also develop a Portfolio Website.
 We can develop Mobile version of this game for Android, Windows and IOS.
CONCLUSION
So basically this game is developed for the entertainment purpose.
And the game could also be run with minimum requirements in any
Windows 7 or higher platform. It provides a basic knowledge on how
the famous games like “Dead Island” was made and what was its basic
architecture. Plus the project also give us an overview of the
capabilities of the Unity 3d engine.By making this game we also get
the knowledge on how a game is made in industrial level and what
are the basic tools used in making a game.
Websites
 www.assetstore.unity3d.com
 www.blendswap.com
 www.envoto.com
Books
 Learning C# by Developing Games with Unity 3D Beginner's Guide

Zombi - Shoot for Survive

  • 1.
    Guided by Mr. AshishTiwari (HOD CSE) VITS, Indore Developed by  Debal Adhikari (0839CS121015)  Divy Singh Rathore (0839CS121023)  Abhinesh Singh Bhadoriya (0839CS121001)
  • 2.
  • 3.
    Zombie is basicallya Windows platform game which is simply based on the concept of the famous fps (first person shooter) game “House of the Dead” and “Dead Island”. Our game is not so elaborate like the franchise developed games but it would help in providing a conceptual knowledge on how the base of these games were made. It is a 3D Game with perspective of Single Player.
  • 4.
    WHY ZOMBIE ONLY? Zombie is a Dead person who has no energy, seems to act without thinking, and does not notice what is happening. Zombies are common or generic enemies in video games. Zombie games became more prevalent after the release of the survival horror game Resident Evil in 1996. Resident Evil sold 2.75 million units within the United States alone, its success resulted in it becoming a major horror franchise encompassing video games, novelizations and films.
  • 5.
    ABOUT THE ENGINE Thegame is made in Unity 3d which is a very powerful game development engine. What you need to know about the game engine is that it is a core of the game – all the classes and functions for graphics, sound, artificial intelligence, managing, and many more. It is the main source of the game. So why we choose Unity 3d to create our game. The answer is quite simple it is easy, reliable and more efficient to create a game of this level for Windows platform. Unity is a flexible and powerful development platform for creating multiplatform 3D and 2D games and interactive experiences. It's a complete ecosystem for anyone who aims to build a business on creating high-end content and connecting to their most loyal and enthusiastic players and customers. The game engine also provides a functionality in developing the basic dynamic AI of the game with the help of MONODEVELOP which is an in built code editor for C#.
  • 6.
    ABOUT THE GAME Thegame which we are developing is a simple zombie which would comprise Of several characters and object. Concepts of AI (Artificial Intelligence) would be used in the game to give the functionality for the characters. The game would comprise of the Health system for the player. And we would also introduce the hunger and thirst system in the game. As this is a zombie apocalyptic game the player would need to find food, water and health packages to keep himself healthy. Because the increment in hunger and thirst would eventually lead to the decrement in the health system. Further the game would also introduce certain bullet collision system. It means that due to collision of bullet on certain objects can lead to a certain behavior of the object. The player in the game would be designated to carry only two weapons at a time.
  • 7.
  • 8.
    ABOUT THE TECHNOLOGYUSED Software such as Autodesk Maya3d and Autodesk 3DMax will be used to create the objects as well as characters of the game. Further the rigging (animation) of the object and characters would also be done in Autodesk Maya 3D. Sound for the game would be edited in Sony SoundForge. The game would be compiled and developed in Unity 3d and the code or backend of the game would be edited in MonoDevelop. The game would be fully made in Windows 7 operating platform.
  • 9.
  • 10.
  • 11.
  • 12.
  • 13.
  • 14.
  • 15.
  • 16.
  • 17.
  • 18.
  • 20.
    SCENE AREA OFTHE ENGINE
  • 21.
  • 24.
  • 25.
     More differentlevels can be created  A short game with a storyline can be created  The scene can be used in some other game  Boss battles can be included  More weapons as well as more traps can be included  More varieties of characters or enemies can be implemented  Weapons can be made customizable  We can also develop a Portfolio Website.  We can develop Mobile version of this game for Android, Windows and IOS.
  • 26.
  • 27.
    So basically thisgame is developed for the entertainment purpose. And the game could also be run with minimum requirements in any Windows 7 or higher platform. It provides a basic knowledge on how the famous games like “Dead Island” was made and what was its basic architecture. Plus the project also give us an overview of the capabilities of the Unity 3d engine.By making this game we also get the knowledge on how a game is made in industrial level and what are the basic tools used in making a game.
  • 29.
    Websites  www.assetstore.unity3d.com  www.blendswap.com www.envoto.com Books  Learning C# by Developing Games with Unity 3D Beginner's Guide