WIRELESS INDUSTRIAL SECURITY INTELLIGENT ROBOT 2013-14
DR.AIT, DEPT OF TE 1
1. PREAMBLE
1.1 Introduction
A robot is an electro-mechanical device that can perform autonomous or pre-programmed tasks.
A robot may act under the direct control of a human (eg. the robotic arm of the space shuttle) or
autonomously under the control of a programmed computer. Robots may be used to perform
tasks that are too dangerous or difficult for humans to implement directly (e.g. nuclear waste
clean up) or may be used to automate repetitive tasks that can be performed with more precision
by a robot than by the employment of a human (e.g. automobile production.)
As of today Robotics is the vast field to explore the things without human intervention.
The word robot is used to refer to a wide range of machines, the common feature of which is that
they are all capable of movement and can be used to perform physical tasks. Robots take on
many different forms, ranging from humanoid, which mimic the human form and way of
moving, to industrial, whose appearance is dictated by the function they are to perform. Robots
can be grouped generally as mobile robots (eg. autonomous vehicles), manipulator robots (eg.
industrial robots) and self reconfigurable robots, which can conform themselves to the task at
hand.
1.2 Existing system
 To design and develop an intelligence robot to detect dangerous Gas/Smoke by using an
8 bit microcontroller.
 To move in all the direction like forward, reverse, right and left as per the command
given by the controller.
 Communication between robot and PC is bidirectional communication, which takes place
by RF modem with 9600 bps.
 If any gas/smoke detected, robot will switch ON the Alarm Unit.
 The video and audio are monitored at the remote PC.
WIRELESS INDUSTRIAL SECURITY INTELLIGENT ROBOT 2013-14
DR.AIT, DEPT OF TE 2
 For transmitting audio and video, RF camera has been used.
1.3 Proposed system
A robot is designed and constructed with associated electronic circuits to move into an
unknown location and transport the details of that unknown area to a home place. The Robot
will have inbuilt sensors and cameras to achieve this.
The system is made more useful by introducing artificial intelligence to it. By artificial
intelligence, we are designing the robot is such a manner that in situation which require decision
making, the robot identifies the presence of the obstacle, alerts the user and moreover awaits
instruction from the user for the further action or it will take action by its own. Other condition,
which the robot can determine, is presence of fire, Humidity, smoke, high temperature and gas.
Here we are using GSM modem to get an alerting SMS regarding abnormal conditions in
that environment.
This project is divided into modules for better understanding of the circuit. The modules include
 ARM 7 Microcontroller Board(LPC 2148)
 Gas Sensor(MQ-05)
 Fire Sensor
 ZIGBEE Transceiver(CC2500)
 GSM Modem(SIM 300)
 SONAR(HC-SR04)
 Pick and place Arm
 RF Camera
 Temperature Sensor(LM-35)
 Humidity Sensor(RHT03)
WIRELESS INDUSTRIAL SECURITY INTELLIGENT ROBOT 2013-14
DR.AIT, DEPT OF TE 3
2. LITERATURE SURVEY
Paper I- “ADVANCED EMBEDDED WIRELESS ROBOT WITH MOTIONDETECTION
SYSTEM AND LIVE VIDEO / AUDIO TRANSMISSION”
By MA.WAJEED1, K. VARUN KUMAR2 International Journal of Communication Network Security, ISSN:
2231 – 1882, Volume-2, Issue-2, 2013
Embedded systems are finding increasing application not only in domestic application but also in
areas of industrial automation, automobiles, power electronic, and defense and space
equipments. 8051 are the modern building blocks for many embedded systems.The available 8-
bit versions manufactured by Intel, Motorola, Philips, Atmel, etc., They are available in the
market with various configurations for different applications.
A robot is an apparently human automation, intelligent and obedient but impersonal machine.
Basically, a robot is a machine designed to do a human job that is tedious, slow or hazardous. It
is only relatively recently that robots have started to employ a degree of Artificial Intelligence
(AI) in their work - many robots required human operators, or precise guidance throughout their
missions. Slowly, robots are becoming more and more autonomous. This project is to design and
develop an intelligence robot by using an 8 bit microcontroller. In our project the robot is
designed to move automatically. The robot acts according to the command given by the program.
It will move all the direction like forward, reverse, right and left. The video and audio are
monitored at the control unit. For transmitting audio and video, RF camera has been used. In this
prototype project we design in such a way that this robot can be moved anywhere. This project is
very much useful in the places where a human cannot go in to the places like ground canals,
Smoke oriented caves, etc., and this project is very much useful in such situations.
In our project, the robot is designed to move by our command.. The robot acts according to the
command given by the program. It will move all the direction like forward, reverse, right and
left. The video and audio are monitored at the control unit. In this prototype project, we design in
such a way that this robot can be moved anywhere and it can get the information of particular
place.
Paper-II “Wireless Surveillance Robot with Motion Detection and Live
Video Transmission” byA. Sivasoundari, S.Kalaimani, M.Balamurugan.
International Journal of Emerging Science and Engineering (IJESE) ISSN: 2319–6378, Volume-I,
Issue-6 April 2013
Automatic motion detection features are able to enhance surveillance efficiency
and quality. The aim of this paper is to recognize and detect motion automatically around a
robot's environment in order to equip a mobile robot for a surveillance task. The robot design has
WIRELESS INDUSTRIAL SECURITY INTELLIGENT ROBOT 2013-14
DR.AIT, DEPT OF TE 4
been partitioned into sensor, control, and planning subsystems. A robotic system has a drive
chassis having a drive motor and a drive element to control both the robot movements and the
rotation of wireless camera. Microcontroller PIC16F877 is designed to ensure that robot is
always oriented towards desired position. The required information is based on the input
obtained from a Charge Coupled Device (CCD) with battery of 12v. As the first step toward
achieving the goal, it is necessary to have a mobile robot for the detection of motion of any-
thing, any gas leakages and the presence of heat in that particular unstructured environment.
REMOTEC is now commercializing the SURBOT technology on wheeled mobile robot for used
in places such as nuclear power plants, atomic power plants and other hazardous environments.
The PIC16F77 microcontroller not only controls all the hardware components of the system, it
also communicates with Visual Basic interface through a RF communication using Profilic USB
communication port. Sensors effectively identify the motion, gas, fire and metals promoting
surveillance features. Also designing a Visual Basic interface is intuitive enough for the user to
control the robot in an effective manner.
A. Future Scope
There are a number of improvement and modification that can be designed and increase real
world application practically and functionally, they are:
By adopting the aeronautical mechanism in our surveillance robot, it can act as a flying robot.
The robot uses RF communication for simpler task; tis should be changed by wireless
communication using GSM technology. Further the communication between PC and the robot
can be promoted by utilizing the principles of Wi-Fi
WIRELESS INDUSTRIAL SECURITY INTELLIGENT ROBOT 2013-14
DR.AIT, DEPT OF TE 5
3. PROJECT DESCRIPTION
This robot has a pick and place Arm, camera, SONAR(ultrasonic sensor) to measure the
distance of the obstacle, fire detector(IR sensor), smoke detector(MQ-05), humidity
sensor(RHT03), Temperature Sensor(LM-35), GSM modem(SIM-300). The Robot will send the
real time video streaming, which could be seen at remote monitor and control action can be taken
accordingly to control the robot are using high range ZIGBEE remote control.
Different sensors measures the surroundings and sends the measured data to the 32 bit arm 7
microcontroller which is programmed to take relevant actions according to measured data.
A GSM modem is interfaced with the LPC2148 is used to send alert messages to the subscriber
number.
A LCD interfaced with 8051 microcontroller is provided at the remote PC to watch the measured
data by the user. The movement of the robot is controlled by the push buttons interfaced with the
8051 microcontroller at remote PC.
The I2
C has a SDL (serial data line) and SCL (serial clock line).The I2
C is a multi master
communication Protocol, in which SCL is been controlled by the master. I2
C is also bi-
directional. This is implemented by an “Acknowledge” system. The “Acknowledge” system or
“ACK” system allows data to be sent in one direction to one item on the I2
C bus, and then, that
item will “ACK” to indicate the data was received.
WIRELESS INDUSTRIAL SECURITY INTELLIGENT ROBOT 2013-14
DR.AIT, DEPT OF TE 6
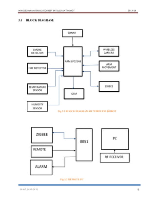
3.1 BLOCK DIAGRAM:
Fig 3.2 REMOTE PC
SMOKE
DETECTOR
ARM LPC2148
FIRE DETECTOR
WIRELESS
CAMERA
TEMPERATURE
SENSOR
GSM
ARM
MOVEMENT
ZIGBEE
8051
PC
ZIGBEE
ALARM
RF RECEIVER
Fig 3.1 BLOCK DIAGRAM OF WIRELESS ROBOT
HUMIDITY
SENSOR
SONAR
REMOTE
WIRELESS INDUSTRIAL SECURITY INTELLIGENT ROBOT 2013-14
DR.AIT, DEPT OF TE 7
This project mainly contains two parts:
1) ROBOT part
2) REMOTE – PC part
3.1.1 ROBOT part:
This part mainly contains LPC2148 Micro controller interfaced with 5 sensor , A GSM
module and ZIGBEE transceiver. This is shown in the block diagram. Temperature sensor,
Smoke sensor, Humidity sensor, Fire senor and SONOR are connected to the different I/O pins
of LPC2148. A ZIGBEE transceiver is connected to LPC2148 to establish a wireless connection
between robot and remote – pc. A RF Audio and Video camera with inbuilt transmitter is
mounted on the ROBOT to record and live stream the video to remote – pc.
3.1.2 REMOTE – PC part:
This part mainly contains a pc and a 8051 micro controller interfaced with LCD and push
button switch board. LCD is used to display the measured parameters and alert messages. Switch
board is used to control robot movement and pick and place arm movement through ZIGBEE
transceiver. A RF receiver is placed at the pc to receive the live video stream and watch it on the
pc monitor.
WIRELESS INDUSTRIAL SECURITY INTELLIGENT ROBOT 2013-14
DR.AIT, DEPT OF TE 8
4. SOFTWARE DESCRIPTION
4.1 Keil IDE
The Keil MDK-ARM Microcontroller Kit is a complete software development environment for
the wide range of ARM, Cortex-M, and Cortex-R based microcontroller devices. MDK includes
the µVision IDE/debugger, ARM C/C++ Compiler, and essential middleware components. It's
easy to learn and use. Keil C51 is the industry-standard tool chain for all 8051-compatible
devices, it supports classic 8051, Dallas 390, NXP MX, extended 8051 variants, and C251
devices. The µVision IDE/Debugger integrates complete device simulation, interfaces to many
target debug adapters, and provides various monitor debug solutions.
4.2 Flash Magic
Flash Magic is a tool which used to program hex code in EEPROM of micro-controller. it
is a freeware tool. It only supports the micro-controller of Philips and NXP. You can burn a hex
code into those controller which supports ISP (in system programming) feature. To check
whether your micro-controller supports ISP or not take look at its datasheet. So if your device
supports ISP then you can easily burn a hex code into EEPROM of your device.
Flash magic supports several chips like ARM Cortex M0, M3, M4, ARM7 and 8051.
You can found list of supported devices.
The procedure to program code memory is very easy and needs only five steps to
configure Flash magic for better operation. Flash magic use Serial or Ethernet protocol to
program the flash of device. Below is the screenshot of flash magic.
WIRELESS INDUSTRIAL SECURITY INTELLIGENT ROBOT 2013-14
DR.AIT, DEPT OF TE 9
5. HARDWARE DESCRIPTION
5.1 GAS/SMOKE SENSORS
These Gas Sensor Modules are designed to allow a microcontroller to determine when a preset
gas level has been reached or exceeded. The type of gas detected depends on which module you
are using. MQ-05 detects Methane (CH4), Carbon Monoxide (CO), Propane (LPG) and Natural
Gas. Interfacing with these sensors is done through a 4-pin SIP header and requires two I/O pins
from the host microcontroller. The sensor modules are intended to provide a means of comparing
gas sources and being able to set an alarm limit when the source becomes excessive.
Fig 5.1 gas/smoke sensor
5.1.1 Theory of Operation
These gas sensor modules use gas sensors from Hanwei Electronics. When their internal
heating elements are activated, these gas sensors respond to their specific gas by reducing their
resistance in proportion to the amount of that gas present in the air exposed to the internal
element. On the gas sensor modules this is part of a voltage divider formed by the internal
element of each gas sensor and potentiometer R3 (Set Point). The output of this voltage divider
is fed into the non-inverting inputs of the two op-amps on the LT1013 dual op-amp IC. Op-amp
A is configured as a buffer with unity gain and is used to provide a non-loaded test point for the
signal voltage at TP1 (+) and TP2 (-). The signal voltage is also being fed into op-amp B which
is configured as a comparator that gets its reference voltage at the inverting input from
WIRELESS INDUSTRIAL SECURITY INTELLIGENT ROBOT 2013-14
DR.AIT, DEPT OF TE 10
potentiometer R4 (Trip Level) and is also available at TP3 (+) and TP4 (-). The output of op-
amp B goes out to the ALR pin through a 1 kΩ resistor providing a TTL-compatible signal to a
microcontroller. This output also connects to a red LED on the gas sensor modules. The zero gas
span adjustment is set via potentiometer R3. As mentioned above R3 allows you to change the
span/range of the voltage divider formed by the gas sensor and R3 which is the bottom leg of the
divider, electrically speaking. Adjusting R3 to lower values will make the gas sensor less
sensitive but more stable.
Avoid setting R3 below 200 ohms as at this point you will be close to shorting the output
to ground. Setting R3 to higher values will make the gas sensor more responsive, but without a
minimum load it will become unstable after a certain point. The trip level adjustment is set via
potentiometer R4. This is just a simple voltage divider that lets you set the voltage from 0V to
5V. This voltage is compared to the voltage coming from the gas sensor/R3 divider. When the
voltage from the gas sensor is higher than the voltage set by potentiometer R4 the red LED will
light and the ALR output will be high (5 V). The section below describes how to configure these
gas sensor modules to detect gas with minimal calibration.
5.1.2 Calibration
The procedure for setting these potentiometers is explained below. Please note that turning the
potentiometer clockwise decreases voltage, while turning the potentiometer counter-clockwise
increases it. This can be compared to a water valve.
 For the CO sensor, please read the CO Sensor Specifics on page 5 before attempting
calibration.
 Place the Gas Sensor Module in a clean air environment and supply power to the module.
The heater should be active during this time. Allow at least 10 minutes before making
adjustments.
 Adjust potentiometer R4 until the voltage across TP3 (+) and TP4 (-) reads
approximately 0.80 V.
 Adjust potentiometer R3 until the voltage across TP1 (+) and TP2 (-) reads
approximately 0.80 V.
 At this point adjusting R3 up/down should make the LED toggle on/off. Adjust R3 so the
LED just goes off.
WIRELESS INDUSTRIAL SECURITY INTELLIGENT ROBOT 2013-14
DR.AIT, DEPT OF TE 11
 Apply your gas source to the gas sensor. The LED should light up.
 Remove the gas source and allow the sensor to settle. The LED should go back out.
 If the LED does not go out within 60 seconds, adjust R3 until the LED goes out and
repeat thetwo previous steps. The gas sensor module’s ALR pin should only be checked
when the heater is on and the readings have stabilized.
Note: Temperature and humidity are factors that could affect the sensor, making calibration
difficult. If this should happen try adjusting the voltages used in the calibration up or down as
necessary to find a more stable range
5.1.3 Sensitivity adjustment:
Resistance value of MQ-5 is difference to various kinds and various concentration gases. So,
Whenusing this components, sensitivity adjustment is very necessary. We recommend that you
calibrate the detector for1000ppm H2 or LPG concentration in air and use value of Load
resistance ( RL) about 20 KΩ(10KΩ to 47KΩ).
When accurately measuring, the proper alarm point for the gas detector should be determined
after considering the temperature and humidity influence.
5.2 FIRE SENSOR
5.2.1 Description
The Fire sensor is used to detect fire flames. The module makes use of Fire sensor and
comparator to detect upto a range of 1 meter. Infra-red sensor (1.1 µm and higher) monitors
especially the heat radiation of a fire. A special frequency range is 4.3 to 4.4 µm. This is a
resonance frequency of CO2. During burning of a hydrocarbon (for example, wood or fossil fuels
such as oil and natural gas) much heat and CO2 is released. The hot CO2 emits much energy at its
resonance frequency of 4.3 µm. This causes a peak in the total radiation emission and can be
well detected. Moreover, the "cold" CO2 in the air is taking care that the sunlight and other IR
radiation is filtered. This makes the sensor in this frequency "Solar blind", however sensitivity is
reduced by sunlight. By observing the flicker frequency of a fire (1 to 20 Hz) the detector is
made less sensitive to false alarms caused by heat radiation, for example caused by hot
WIRELESS INDUSTRIAL SECURITY INTELLIGENT ROBOT 2013-14
DR.AIT, DEPT OF TE 12
machinery. Multi-Infrared detectors make use of algorithms to suppress the effects of
background radiation (blackbody radiation), again sensitivity is reduced by this radiation.
A severe disadvantage is that almost all radiation can be absorbed by water or water vapor; this
is particularly valid for infrared flame detection in the 4.3 to 4.4 µm region. From approx.
3.5 µm and higher the absorption by water or ice is practically 100%. This makes infrared
sensors for use in outdoor applications very unresponsive to fires. The biggest problem is our
ignorance, some infrared detectors have an (automatic) detector window self test, but this self
test only monitors the occurrence of water or ice on the detector window.
A salt film is also harmful, because salt absorbs water. However, water vapor, fog or light rain
also makes the sensor almost blind, without the user knowing. The cause is similar to what a fire
fighter does if he approaches a hot fire: he protects himself by means of a water vapor screen
against the enormous infrared heat radiation. The presence of water vapor, fog, or light rain will
then also "protect" the monitor causing it to not see the fire. Visible light will, however be
transmitted through the water vapor screen, as can easily been seen by the fact that a human can
still see the flames through the water vapor screen.
5.2.2 Emission of radiation
A fire emits radiation, which human eye experiences as the visible yellow red flames and heat. In
fact, during a fire, relatively sparsely UV energy and visible light energy is emitted, as compared
to the emission of Infrared radiation. A non-hydrocarbon fire, for example, one from hydrogen,
does not show a CO2 peak on 4.3 µm because during the burning of hydrogen no CO2 is
released. The 4.3 µm CO2 peak in the picture is exaggerated, and is in reality less than 2% of the
total energy of the fire. A multi-frequency-detector with sensors for UV, visible light, near IR
and/or wideband IR thus have much more "sensor data" to calculate with and therefore are able
to detect more types of fires and to detect these types of fires better: hydrogen, methanol, ether or
sulphur. It looks like a static picture, but in reality the energy fluctuates, or flickers. This
flickering is caused by the fact that the aspirated oxygen and the present combustible are burning
and concurrently aspirate new oxygen and new combustible material. These little explosions
cause the flickering of the flame.
WIRELESS INDUSTRIAL SECURITY INTELLIGENT ROBOT 2013-14
DR.AIT, DEPT OF TE 13
5.2.3 Sunlight transmission
The sun emits an enormous amount of energy, which would be harmful to human beings if not
for the vapors and gases in the atmosphere, like water (clouds), ozone, and others, through which
the sunlight is filtered. In the figure it can clearly be seen that "cold" CO2 filters the solar
radiation around 4.3 µm. An Infrared detector which uses this frequency is therefore solar blind.
Not all manufacturers of flame detectors use sharp filters for the 4.3 µm radiation and thus still
pick up quite an amount of sunlight. These cheap flame detectors are hardly usable for outdoor
applications. Between 0.7 µm and approx. 3 µm there is relatively large absorption of sunlight.
Hence, this frequency range is used for flame detection by a few flame detector manufacturers
(in combination with other sensors like ultraviolet, visible light, or near infrared). The big
economical advantage is that detector windows can be made ofquartz instead of
expensive sapphire. These electro-optical sensor combinations also enable the detection of non-
hydrocarbons like hydrogen fires without the risk of false alarms caused by artificial light or
electrical welding.
5.2.4 Heat Radiation
Infrared flame detectors suffer from Infrared heat radiation which is not emitted by the possible
fire. One could say that the fire can be masked by other heat sources. All objects which have a
temperature higher than the absolute minimum temperature (0 kelvins or −273.15 °C) emit
energy and at room temperature (300 K) this heat is already a problem for the infrared flame
detectors with the highest sensitivity. Sometimes a moving hand is sufficient to trigger an IR
flame detector. At 700 K a hot object (black body) starts to emit visible light (glow). Dual- or
multi-infrared detectors suppress the effects of heat radiation by means of sensors which detect
just off the CO2 peak; for example at 4.1 µm. Here it is necessary that there is a large difference
in output between the applied sensors (for example sensor S1 and S2 in the picture). A
disadvantage is that the radiation energy of a possible fire must be much bigger than the present
background heat radiation. In other words, the flame detector becomes less sensitive. Every multi
infrared flame detector is negatively influenced by this effect, regardless how expensive it is.
WIRELESS INDUSTRIAL SECURITY INTELLIGENT ROBOT 2013-14
DR.AIT, DEPT OF TE 14
5.2.5 Cone of Vision (Field of View)
The cone of vision of a flame detector is determined by the shape and size of the window and the
housing and the location of the sensor in the housing. For infrared sensors also the lamination of
the sensor material plays a part; it limits the cone of vision of the flame detector. A wide cone of
vision does not automatically mean that the flame detector is better. For some applications the
flame detector needs to be aligned precisely to take care that it does not detect potential
background radiation sources. The cone of vision of the flame detector is three dimensional and
is not necessarily perfectly round. The horizontal angle of vision and the vertical angle of vision
often differ; this is mostly caused by the shape of the housing and by mirroring parts (meant for
the self test). Different combustibles can even have a different angle of vision in the same flame
detector. Very important is the sensitivity at angles of 45°. Here at least 50% of the maximum
sensitivity at the central axis must be achieved. Some flame detectors here achieve 70% or more.
In fact these flame detectors have a total horizontal angle of vision of more than 90°, but most of
the manufacturers do not mention this. A high sensitivity on the edges of the angle of vision
provides advantages for the projection of a flame detector.
5.2.6 Detection Range
The range of a flame detector is highly determined by the mounting location. In fact, when
making a projection, one should imagine in what the flame detector “sees”. A rule of thumb is,
that the mounting height of the flame detector is twice as high as the highest object in the field of
view. Also the accessibility of the flame detector must be taken into account, because of
maintenance and/or repairs. A rigid light-mast with a pivot point is for this reason
recommendable. A “roof” on top of the flame detector (30 x 30 cm, 1 x 1-foot) prevents quick
pollution in outdoor applications. Also the shadow effect must be considered. The shadow effect
can be minimized by mounting a second flame detector in the opposite of the first detector. A
second advantage of this approach is, that the second flame detector is a redundant one, in case
the first one is not working or is blinded. In general, when mounting several flame detectors, one
should let them “look” to each other not let them look to the walls. Following this procedure
blind spots (caused by the shadow effect) can be avoided and a better redundancy can be
achieved than if the flame detectors would “look” from the central position into the to be
WIRELESS INDUSTRIAL SECURITY INTELLIGENT ROBOT 2013-14
DR.AIT, DEPT OF TE 15
protected area. The range of flame detectors to the 30 x 30 cm, 1 x 1-foot industry standard fire
is stated within the manufacturers data sheets and manuals, this range can be affected by the
previously stated de-sensitizing effects of sunlight, water, fog, steam and blackbody radiation.
fig 5.2 Fire sensor
5.3 Zigbee module
CC2500 RF Module is a transreceiver module which provides easy to use RF communication
at 2.4Ghz. It can be used to transmit and receive data at 9600 baud rates from any standard
CMOS/TTL source. This module is a direct line in replacement for your serial communication it
requires no extra hardware and no extra coding works in Half Duplex mode i.e. it provides
communication in both directions, but only one direction at same time
WIRELESS INDUSTRIAL SECURITY INTELLIGENT ROBOT 2013-14
DR.AIT, DEPT OF TE 16
Fig 5.3 ZIGBEE module
5.3.1 Product Description
The CC2500 is a low-cost 2.4 GHz transceiver signed for very low-power wireless applications.
The circuit is intended for the 2400- 2483.5 MHz ISM (Industrial, Scientific and Medical) and
SRD (Short Range Device) frequency band. The RF transceiver is integrated with a highly
configurable baseband modem. The modem supports various modulation formats and has a
configurable data rate up to 500 k baud. CC2500 provides extensive hardware support for packet
handling, data buffering, burst transmissions, clear channel assessment, link quality indication,
and wake-on-radio. The main operating parameters and the 64- byte transmit/receive FIFOs of
CC2500 can becontrolled via an SPI interface. In a typical system, the CC2500 will be used
together with a microcontroller and a few additional passive components.
5.3.2 Receiver Channel Filter Bandwidth
In order to meet different channel width requirements, the receiver channel filter is
programmable. The MDMCFG4.CHANBW_E and MDMCFG4.CHANBW_M configuration
registers control the receiver channel filter bandwidth, which scales with the crystal oscillator
frequency
WIRELESS INDUSTRIAL SECURITY INTELLIGENT ROBOT 2013-14
DR.AIT, DEPT OF TE 17
For best performance, the channel filter bandwidth should be selected so that the signal
bandwidth occupies at most 80% of the channel filter bandwidth. The channel centre tolerance
due to crystal accuracy should also be subtracted from the signal bandwidth.
This microcontroller must be able to:
 Program CC2500 into different modes
 Read and write buffered data
 Read back status information via the 4-wire SPI-bus configuration interface (SI, SO,
SCLK and CSn)
5.3.3 RF Performance
 High sensitivity (–104 dBm at 2.4 kBaud, 1% packet error rate)
 Low current consumption (13.3 mA in RX, 250 kBaud, input well above sensitivity limit)
 Programmable output power up to +1 dBm
 Excellent receiver selectivity and blocking performance
 Programmable data rate from 1.2 to 500 kBaud
 Frequency range: 2400 – 2483.5 MHz
5.4 CAMERA
5.4.1 General Description:
The C3038 is a 1/3” colour sensor module with digital output. It uses Omni Vision’s CMOS
image sensor OV6630. Combining CMOS technology together with an easy to use digital
interface makes C3038 a low cost solution for higher quality video image application. The digital
video port supplies a continuous 8/16 bit-wide image data stream. All camera functions, such as
exposure, gamma, gain, white balance, colour matrix, windowing, are programmable through
I2
C interface.
WIRELESS INDUSTRIAL SECURITY INTELLIGENT ROBOT 2013-14
DR.AIT, DEPT OF TE 18
Fig 5.4 Camera
Fig 5.5 Camera receiver and camera
5.5 ARM 7 MICROCONTROLLER(LPC2148)
5.5.1 General description
The LPC2148 microcontrollers are based on a 16-bit/32-bit ARM7TDMI-SCPU with real-time
emulation and embedded trace support, that combine microcontrollerwith embedded high speed
flash memory ranging from 32 kB to 512 kB. A 128-bit widememory interface and a unique
accelerator architecture enable 32-bit code execution atthe maximum clock rate. For critical code
size applications, the alternative 16-bit Thumbmode reduces code by more than 30 % with
minimal performance penalty.Due to their tiny size and low power consumption, LPC2148 are
WIRELESS INDUSTRIAL SECURITY INTELLIGENT ROBOT 2013-14
DR.AIT, DEPT OF TE 19
ideal for applications where miniaturization is a key requirement, such as access control
andpoint-of-sale. Serial communications interfaces ranging from a USB 2.0 Full-speed
device,multiple UARTs, SPI, SSP to I2C-bus and on-chip SRAM of 8 kB up to 40 kB, make
thesedevices very well suited for communication gateways and protocol converters, softmodems,
voice recognition and low end imaging, providing both large buffer size and highprocessing
power. Various 32-bit timers, single or dual 10-bit ADC(s), 10-bit DAC, PWMchannels and 45
fast GPIO lines with up to nine edge or level sensitive external interruptpins make these
microcontrollers suitable for industrial control and medical systems.
Fig 5.6 LPC2148 module
5.5.2 ARM7 Architecture:
 32-bit RISC-processor core (32-bit instructions).
 37 pieces of 32-bit integer registers (16 available).
 Pipelined (includes 3 stages).
 Cached (depending on the implementation).
 Von Neumann-type bus structure (ARM7) and Harvard (ARM9).
 8 / 16 / 32 -bit data types.
 7 modes of operation (usr, fiq, irq, svc, abt, sys, und).
 Simple structure and reasonably good speed to power consumption
5.5.3 ARM core modes of operation
 User (usr): Normal program execution state.
 FIQ (fiq): Data transfer state (fast irq, DMA-type transfer).
 IRQ (iqr): Used for general interrupt services.
 Supervisor (svc): Protected mode for operating system support.
WIRELESS INDUSTRIAL SECURITY INTELLIGENT ROBOT 2013-14
DR.AIT, DEPT OF TE 20
 Abort mode (abt): Selected when data or instruction fetch is aborted.
 System (sys): Operating system ‘privilege’-mode for user.
 Undefined (und): Selected when undefined instruction is fetched.
5.5.4 ARM7 Register Set
 Register structure depends on mode of operation.
 16 pieces of 32-bit integer registers R0 - R15 are available in ARM-mode (usr,
user).
 R0 - R12 are general purpose registers.
 R13 is Stack Pointer (SP).
 R14 is subroutine Link Register.
 Holds the value of R15 when BL-instruction is executed.
 R15 is Program Counter (PC).
 Bits 1 and 0 are zeroes in ARM-state (32-bit addressing).
 R16 is state register (CPSR, Current Program Status Register).
 There are 37 ARM registers in total of which variable amount is available as
banked registers depending on the mode of operation.
5.5.5 ARM7TDMI
TDMI stands for thumb instruction set debug-interface multiplier interrupt
 T (Thumb)-extension shrinks the ARM instruction set to 16-bit word length
i.e. 35-40% amount of memory compared is saved when compared to 32-bit
instruction set.
 Extension enables simpler and significantly cheaper realization of processor
system. Instructions take only half of memory than with 32-bit instruction set
without significant decrease in performance or increase in code size.
 Extension is made to instruction decoder at the processor pipeline.
 Registers are of 32-bit size.
WIRELESS INDUSTRIAL SECURITY INTELLIGENT ROBOT 2013-14
DR.AIT, DEPT OF TE 21
Fig 5.7Pinning information of ARM (LPC2148)
WIRELESS INDUSTRIAL SECURITY INTELLIGENT ROBOT 2013-14
DR.AIT, DEPT OF TE 22
Fig. 5.8 LPC 2148 Block Diagram
WIRELESS INDUSTRIAL SECURITY INTELLIGENT ROBOT 2013-14
DR.AIT, DEPT OF TE 23
5.5.6 Architectural Overview
The LPC2148 is a general purpose 32-bit microprocessor, which offers high performance and
very low power consumption. The architecture is based on Reduced Instruction Set Computer
(RISC) principles, and the instruction set and related decode mechanism are much simpler than
those of micro programmed Complex Instruction Set Computers (CISC).This simplicity results
in a high instruction throughput and impressive real-time interrupt response from a small and
cost-effective processor core.
Pipeline techniques are employed so that all parts of the processing and memory systems can
operate continuously. Typically, while one instruction is being executed, its successor is being
decoded, and a third instruction is being fetched from memory.
The key idea behind Thumb is that of a super-reduced instruction set. Essentially, the LPC2148
processor has two instruction sets: The standard 32-bit ARM set.
5.5.7 16-bit Thumb set
The Thumb set’s 16-bit instruction length allows it to approach twice the density of standard
ARM code while retaining most of the ARM’s performance advantage over a traditional 16-bit
processor using 16-bit registers. This is possible because Thumb code operates on the same 32-
bit register set as ARM code. Thumb code is able to provide up to 65 % of the code size of
ARM, and 160 % of the performance of an equivalent ARM processor connected to a 16-bit
memory system.
The particular flash implementation in the LPC2148 allows for full speed execution also in ARM
mode. It is recommended to program performance critical and short code sections (such as
interrupt service routines and DSP algorithms) in ARM mode. The impact on the overall code
size will be minimal but the speed can be increased by 30% over Thumb mode.
5.5.8 On-Chip Flash Memory
The LPC2148 incorporate a 512 kB flash memory system. This memory may be used for both
code and data storage. Programming of the flash memory may be accomplished in several ways
.It may be programmed In System through the serial port. The application program may also
erase and/or program the flash while the application is running, allowing a great degree of
flexibility for data storage field firmware upgrades, etc. Due to the architectural solution chosen
for an on-chip boot loader , flash memory available for user’s code on LPC2148 is 500 kB. The
LPC2148 flash memory provides a minimum of 100,000 erase/write cycles and 20 years of data-
retention.
WIRELESS INDUSTRIAL SECURITY INTELLIGENT ROBOT 2013-14
DR.AIT, DEPT OF TE 24
5.5.9 On-Chip Static RAM
On-chip static RAM may be used for code and/or data storage. The SRAM may be accessed as
8-bit, 16-bit, and 32-bit. LPC2148 provides 32kB of static RAM. In LPC2148 only, an 8kB
SRAM block intended to be utilized mainly by the USB can also be used as a general purpose
RAM for data storage and code storage and execution.
5.5.10 Interrupt Controller
The Vectored Interrupt Controller (VIC) accepts all of the interrupt request inputs and
categorizes them as:
 Fast Interrupt Request (FIQ)
 Vectored Interrupt Request (IRQ)
 Non-vectored IRQ
 Fast interrupt request (FIQ) has the highest priority. If more than one request is
assigned to FIQ, the VIC combines the requests to produce the FIQ signal to the
ARM processor. The fastest possible FIQ latency is achieved when only one
request is classified as FIQ, because then the FIQ service routine does not need to
branch into the interrupt service routine but can run from the interrupt vector
location. If more than one request is assigned to the FIQ class, the FIQ service
routine will read a word from the VIC that identifies which FIQ source(s) is (are)
requesting an interrupt.
 Vectored IRQs have the middle priority. Sixteen of the interrupt requests can be
assigned to this category. Any of the interrupt requests can be assigned to any of
the 16 vectored IRQ slots, among which slot 0 has the highest priority and slot 15
has the lowest.
 Non vectored IRQs have the lowest priority. The VIC combines the requests from
all the vectored and non-vectored IRQs to produce the IRQ signal to the ARM
processor. The IRQ service routine can start by reading a register from the VIC
and jumping there. If any of the vectored IRQs are pending, the VIC provides the
address of the highest-priority requesting IRQs service routine, otherwise it
provides the address of a default routine that is shared by all the non-vectored
IRQs.The default routine can read another VIC register to see what IRQs are
active.
5.5.11 Fast General Purpose Parallel I/O (GPIO)
Device pins that are not connected to a specific peripheral function are controlled by the GPIO
registers. Pins may be dynamically configured as inputs or outputs. Separate registers allow
WIRELESS INDUSTRIAL SECURITY INTELLIGENT ROBOT 2013-14
DR.AIT, DEPT OF TE 25
setting or clearing any number of outputs simultaneously. The value of the output register may
be read back, as well as the current state of the port pins.
LPC2148 introduce accelerated GPIO functions over prior LPC2000 devices:
GPIO registers are relocated to the ARM local bus for the fastest possible I/O timing.
 Mask registers allow treating sets of port bits as a group, leaving other bits
unchanged.
 All GPIO registers are byte addressable.
 Entire port value can be written in one instruction.
5.5.12 10-bit ADC and DAC
The LPC2148 contains two analog to digital converters. These converters are single 10-bit
successive approximation analog to digital converters. While ADC0 has six channels, ADC1 has
eight channels. Therefore, total number of available ADC inputs for LPC2148 is 14.
Features
 10 bit successive approximation analog to digital converter.
 Measurement range of 0 V to VREF (2.0 V ≤ VREF ≤ VDDA).
 Each converter capable of performing more than 400,000 10-bit samples per
second.
 Every analog input has a dedicated result register to reduce interrupt overhead.
 Burst conversion mode for single or multiple inputs.
 Optional conversion on transition on input pin or timer match signal.
 Global Start command for both converters.
5.5.13 UARTs (Universal Asynchronous Receiver and Transmitter)
The LPC2148 contains two UARTs, UART0 and UART1. In addition to standard transmit and
receive data lines, the LPC2148 UART1 also provide a full modem control handshake interface.
Compared to previous LPC2000 microcontrollers, Arts in LPC2148 introduce a fractional baud
rate generator for both UARTs, enabling these microcontrollers to achieve standard baud rates
such as 115200 with any crystal frequency above 2 MHz
Features:
 16 byte Receive and Transmit FIFOs (First In First Out).
 Register locations conform to ‘550 industry standard.
 Receiver FIFO trigger points at 1, 4, 8, and 14 bytes
WIRELESS INDUSTRIAL SECURITY INTELLIGENT ROBOT 2013-14
DR.AIT, DEPT OF TE 26
 Built-in fractional baud rate generator covering wide range of baud rates without a
need for external crystals of particular values.
 Transmission FIFO control enables implementation of software (ON/OFF) flow
control on both UARTs.
 LPC2148 UART1 equipped with standard modem interface signals. This module
also provides full support for hardware flow control.
5.5.14 I2C-Bus serial I/O Controller
The LPC2148 contains two I2
C-bus controllers. The I2
C-bus is bidirectional, for inter-IC control
using only two wires: A serial clock line (SCL), A serial data line (SDL).
Each device is recognized by a unique address and can operate as either a receiver-only device.
Transmitters and/or receivers can operate in either master or slave mode, depending on whether
the chip has to initiate a data transfer or is only addressed. The I2
C-bus is a multi-master bus, it
can be controlled by more than one bus master connected to it. The I2
C-bus implemented in
LP2148 supports bit rates up to 400 Kbit/s (Fast I2
C-bus).
5.5.15 Crystal Oscillator
On-chip integrated oscillator operates with external crystal in range of 1 MHz to 25 MHz The
oscillator output frequency, fosc and the ARM processor clock frequency is referred to as CCLK
for purposes of rate equations, etc. fosc and CCLK are the same value unless the PLL (Phase
Locked Loop) is running and connected.
5.5.16 Power Control
The LPC2148 supports two reduced power modes:
 Idle mode
 Power down mode.
In Idle mode, execution of instructions is suspended until either a reset or interrupt occurs.
Peripheral functions continue operation during idle mode and may generate interrupts to cause
the processor to resume execution. Idle mode eliminates power used by the processor itself,
memory systems and related controllers, and internal buses.
In Power-down mode, the oscillator is shut down and the chip receives no internal clocks. The
processor state and registers, peripheral registers, and internal SRAM values are preserved
throughout Power-down mode and the logic levels of chip output pins remain static. The Power-
down mode can be terminated and normal operation resumed by either a reset or certain specific
interrupts that are able to function without clocks. Since all dynamic operation of the chip is
suspended, Power-down mode reduces chip power consumption to nearly zero.
WIRELESS INDUSTRIAL SECURITY INTELLIGENT ROBOT 2013-14
DR.AIT, DEPT OF TE 27
4.6 Ultrasonic ranging module HC - SR04
Ultrasonic ranging module HC - SR04 provides 2cm - 400cm non-contact measurement
function, the ranging accuracy can reach to 3mm. The modules includes ultrasonic transmitters,
receiver and control circuit. The basic principle of work:
(1) Using IO trigger for at least 10us high level signal,
(2) The Module automatically sends eight 40 kHz and detect whether there is a pulse
signal back.
(3)IF the signal back, through high level , time of high output IO duration is the time
from sending ultrasonic to returning. Test distance = (high level time×velocity of sound
(340M/S) / 2,
Wire connecting direct as following:
 5V Supply
 Trigger Pulse Input
 Echo Pulse Output
 0V Ground
Working voltage DC 5V
Working current 15mA
Working frequency 40Hz
Max Range 4m
Min Range 2cm
Measuring angle 25 degree
Trigger input signal 10µs TTL probe
Echo output signal Input TTL lower signal and the range is
proportion
Dimension 45mm x 20mm x 15mm
TABLE 5.1 : Electric Parameter
Fig 5.9 SONAR
WIRELESS INDUSTRIAL SECURITY INTELLIGENT ROBOT 2013-14
DR.AIT, DEPT OF TE 28
5.6.1 Ultrasonic Definition
The human ear can hear sound frequency around 20HZ ~ 20KHZ, and ultrasonic is the sound
wave beyond the human ability of 20khz .
5.6.2 Ultrasonic distance measurement principle
Ultrasonic transmitter emitted an ultrasonic wave in one direction, and started timing when it
launched. Ultrasonic spread in the air, and would return immediately when it encountered
obstacles on the way. At last, the ultrasonic receiver would stop timing when it received the
reflected wave. As Ultrasonic spread velocity is 340m / s in the air, based on the timer record t,
we can calculate the distance (s) between the obstacle and transmitter, namely: s = 340t / 2,
which is so- called time difference distance measurement principle The principle of ultrasonic
distance measurement used the already-known air spreading velocity, measuring the time from
launch to reflection when it encountered obstacle, and then calculate the distance between the
transmitter and the obstacle according to the time and the velocity. Thus, the principle of
ultrasonic distance measurement is the same with radar. Distance Measurement formula is
expressed as: L = C X T In the formula, L is the measured distance, and C is the ultrasonic
spreading velocity in air, also, T represents time (T is half the time value from transmitting
to receiving ).
5.6.3 Ultrasonic Application
Ultrasonic Application Technology is the thing which developed in recent decades. With the
ultrasonic advance, and the electronic technology development, especially as high-power
semiconductor device technology matures, the application of ultrasonic has become increasingly
widespread:
 Ultrasonic measurement of distance, depth and thickness;
 Ultrasonic testing;
 Ultrasound imaging;
 Ultrasonic machining, such as polishing, drilling;
 Ultrasonic cleaning;
 Ultrasonic welding;
WIRELESS INDUSTRIAL SECURITY INTELLIGENT ROBOT 2013-14
DR.AIT, DEPT OF TE 29
5.6.4 Module operating Principle
Set low the Trig and Echo port when the module initializes , firstly, transmit at least 10us high
level pulse to the Trig pin (module automatically sends eight 40K square wave), and then wait to
capture the rising edge output by echo port, at the same time, open the timer to start timing. Next,
once again capture the falling edge output by echo port, at the same time, read the time of the
counter, which is the ultrasonic running time in the air.
According to the formula:
Test distance = (high level time*ultrasonic spreading velocity in air) /2,
you can calculate the distance to the obstacle.
5.7 GSM MODULE
This is a plug and play GSM Modem with a simple to interface serial interface. Use it to send
SMS, make and receive calls, and do other GSM operations by controlling it through simple AT
commands from micro controllers and computers. It uses the highly popular SIM300 module for
all its operations. It comes with a standard RS232 interface which can be used to easily interface
the modem to micro controllers and computers.
The modem consists of all the required external circuitry required to start experimenting with the
SIM300 module like the power regulation, external antenna, SIM Holder, etc.
Fig 5.10 GSM(SIM 300) module
WIRELESS INDUSTRIAL SECURITY INTELLIGENT ROBOT 2013-14
DR.AIT, DEPT OF TE 30
5.7.1 AT Commands:
AT commands are used to control MODEMs. AT is the abbreviation for Attention. These commands
come from Hayes commands that were used by the Hayes smart modems. The Hayes commands started
with AT to indicate the attention from the MODEM. The dial up and wireless MODEMs (devices that
involve machine to machine communication) need AT commands to interact with a computer. These
include the Hayes command set as a subset, along with other extended AT commands.
AT commands with a GSM/GPRS MODEM or mobile phone can be used to access following
information and services:
1. Information and configuration pertaining to mobile device or MODEM and SIM card.
2. SMS services.
3. MMS services.
4. Fax services.
5. Data and Voice link over mobile network.
5.7.2 EXPLANATION OF COMMONLY USED AT COMMANDS
1) AT - This command is used to check communication between the module and the computer.
For example,
AT
OK
The command returns a result code OK if the computer (serial port) and module are connected
properly. If any of module or SIM is not working, it would return a result code ERROR.
2) +CMGF - This command is used to set the SMS mode. Either text or PDU mode can be
selected by assigning 1 or 0 in the command.
SYNTAX: AT+CMGF=<mode>
0: for PDU mode
1: for text mode
The text mode of SMS is easier to operate but it allows limited features of SMS. The PDU
(protocol data unit) allows more access to SMS services but the operator requires bit level
WIRELESS INDUSTRIAL SECURITY INTELLIGENT ROBOT 2013-14
DR.AIT, DEPT OF TE 31
knowledge of TPDUs. The headers and body of SMS are accessed in hex format in PDU mode
so it allows availing more features.
For example,
AT+CMGF=1 10
OK
3) +CMGW - This command is used to store message in the SIM.
SYNTAX: AT+CMGW=” Phone number”> Message to be stored Ctrl+z
As one types AT+CMGW and phone number, „>‟ sign appears on next line where one can type
the message. Multiple line messages can be typed in this case. This is why the message is
Terminated by providing a „Ctrl+z‟ combination. As Ctrl+z is pressed, the following
information response is displayed on the screen.
+CMGW: Number on which message has been stored
4) +CMGS - This command is used to send a SMS message to a phone number.
SYNTAX: AT+CMGS= serial number of message to be send.
As the command AT+CMGS and serial number of message are entered, SMS is sent to the
particular SIM.
For example,
AT+CMGS=1
OK
5) ATD - This command is used to dial or call a number.
SYNTAX: ATD<Phone number>(Enter)
For example,
ATD123456789
6) ATA - This command is used to answer a call. An incoming call is indicated by a message
„RING‟ which is repeated for every ring of the call. When the call ends „NO CARRIER‟ is
displayed on the screen.
SYNTAX: ATA(Enter)
WIRELESS INDUSTRIAL SECURITY INTELLIGENT ROBOT 2013-14
DR.AIT, DEPT OF TE 32
As ATA followed by enter key is pressed, incoming call is answered.
For example,
RING
RING
ATA
7) ATH - This command is used to disconnect remote user link with the GSM module.
SYNTAX: ATH (Enter) 11
5.7.3 INTERFACING GSM TO LPC2148
Figure 5.1 shows how to interface the GSM with microcontroller. The GSM module is
communicate the microcontroller with mobile phones through UART. To communicate over
UART or USART, we just need three basic signals which are namely, RXD (receive), TXD
(transmit), GND (common ground).
GSM modem interfacing with microcontroller for SMS control of industrial equipment. The
sending SMS through GSM modem when interfaced with microcontroller or PC is much simpler
as compared with sending SMS through UART.
Fig 5.11 Interfacing GSM module with LPC2148
5.7.4 AT COMMANDS TO SEND SMS:
There are basically two modes to work with SMS, i.e.:
 PDU (Protocol Data Unit)
 Text mode.
WIRELESS INDUSTRIAL SECURITY INTELLIGENT ROBOT 2013-14
DR.AIT, DEPT OF TE 33
A mobile phone internally uses PDU format. Developers normally uses text mode because it
is easier to use. AT+CMGF is the command to set the mode.
AT+CMGF=0
sets the format to PDU mode.
AT+CMGF=1
sets the format to text mode.
AT+CMGF?
queries the current format.
Sending SMS
Although you can send SMS in PDU or text mode, it is easier to use text mode to type the
message.
The following commands change the message format to text mode and send a text message.
AT+CMGF=1
OK
AT+CMGS="7789952010"
> FIRE ACCIDENT <Ctrl>+<Z>
+CMGS: 44
OK
5.8 Pick And Place Robot Kit
Fig 5.12 Pick & place Arm kit
WIRELESS INDUSTRIAL SECURITY INTELLIGENT ROBOT 2013-14
DR.AIT, DEPT OF TE 34
A robot is a programmable multifunction manipulator designed to move material, parts, tools, or
specialized devices through variable programmed motions for the performance of a variety of
tasks”. In this highly developing society, time and man power are critical constrains for
completion of task. The automation is playing important role to save human efforts in most of
the regular and frequently carried work. The idea that machines can begin to imitate human
actions, even in ways we have not thought of, the main motives for the creation of robot have
been very practical. First, as modern industry has become more complex, there has been a
growing need for getting work done in environments that are dangerous for humans. As an
example, work in a nuclear reactor plant often requires contact with radioactive materials.
Second, as robots became more advanced and less expensive, they are being set up in industry
situations where working conditions are not so much dangerous as unpleasant for various
reasons. These situations typically involve high degrees of the following: - Heat, Noise,
Poisonous gases, Risk of injury by machines, Monotonous, boring work. Robots have already
taken over a number of such unpleasant jobs in industry- welding in automobile factories, which
involves heat, noise and heavy exertion. Robots are obedient, untiring and precision welders.
Simple robots do many routine jobs in industry. Pick and place robots are useful in simple
assembly operations such as stuffing printed circuit boards and loading and unloading parts from
machines.
Humans pick things up without thinking about the steps involved. In order for a robot or a
robotic arm to pick up or move something, someone has to tell it to perform several actions in a
particular order — from moving the arm, to rotating the “wrist” to opening and closing the
“hand” or “fingers”. So, we can control each joint. . This projectusesa five joint automatic
robotic arm which can be used in industries to do repetitive task such as moving the things from
conveyor to another place.
5.8.1 Motor driver circuit (L239D motor driver):
In order to provide the required amperage to the motor using the low current signal from the
microcontroller, motor driver circuit is used. A motor controller is a device or group of devices
that serves to govern in some predetermined manner the performance of an electric motor. A
motor controller might include a manual or automatic means for starting and stopping the motor,
selecting forward or reverse rotation, selecting and regulating the speed, regulating or limiting
WIRELESS INDUSTRIAL SECURITY INTELLIGENT ROBOT 2013-14
DR.AIT, DEPT OF TE 35
the torque, and protecting against overloads and faults. Motor drivers are used to provide the
required amperage to the motor using the low current signal from the MCU. Apart from the
current, it is also necessary to control the direction of motors as required in a situation. Drivers
convert the TTL-level outputs from the microcontroller into high-current drive for the motors. It
also serves to isolate the motor power supply from the main logic supply. A L293D is a dual
bridge driver IC, with current rating of maximum 2amps, which comes in a 16-pin package. The
output from the IC is protected against voltage spikes from the motors by eight fast switching
inbuilt rectifier diodes, which will sink any problem voltages into the motor power supply lines.
Drivers are enabled by the enable pins, enable1 and enable2. When an enable input is high, the
associated drivers are enabled and their outputs are active and in phase with their inputs. When
the enable input is low, those drivers are disabled and their outputs are off and in the high-
impedance state. In our project, we are using two l293d drivers to drive three motors. The inputs
from the l293d gets connected to the Port D pins of the microcontroller, and the output pins of
the motor driver are connected to the motors. Input to the motor is given in the form of voltage.
Bit 1 represents +5v which is a high input and bit 0 represents 0v which is a low input. If the
input to the driver is “01”, the motor rotates in clockwise direction, if input is “10”, motor rotates
in anticlockwise direction. If the input is “00” or “11”, the motor stops.
WIRELESS INDUSTRIAL SECURITY INTELLIGENT ROBOT 2013-14
DR.AIT, DEPT OF TE 36
Fig 5.13 L293D pin diagram
Table 5.2: logic table of L293D
5.8.2 Motors
An electric motor is an electromechanical device that converts electrical energy into mechanical
energy. Electric motors can be powered by direct current sources, such as from batteries.
Microcontrollers command these motors through the driver circuit to take the necessary action.
E INPUT1 INPUT2 O/P
1 0 0 STOP
1 0 1 CLK
1 1 0 CCLK
1 1 1 STOP
WIRELESS INDUSTRIAL SECURITY INTELLIGENT ROBOT 2013-14
DR.AIT, DEPT OF TE 37
Fig 5.14: Geared DC motor.
A geared DC Motor has a gear assembly attached to the motor. The speed of motor is counted
in terms of rotations of the shaft per minute and is termed as RPM .The gear assembly helps in
increasing the torque and reducing the speed. Using the correct combination of gears in a gear
motor, its speed can be reduced to any desirable figure. This concept where gears reduce the
speed but increase its torque is known as gear reduction. This concept is explored in this project
to make the working of each of the joint precision perfect.
5.8.3 Power Supply
A regulated power supply is an embedded circuit, the function of which is to supply a stable
voltage, to a circuit or device that must be operated within certain power supply limits. This is
used to supply the power to the microcontroller and the driver circuits.
5.8.4 Design Of Robotic Arm
To proceed in the direction of design aspects, first mechanical structure has to be designed.
Depending on the design requirements electronic parts are configured with that of mechanical
design.
Mechanical design
Mechanical design involves the selection of suitable motor for our application, deciding on the
material to be used for the construction of the arm, i.e the shaft material and deciding on the
location where the motor has to be placed.
 Selection of motor:
The main criteria to be considered while selection of motor is Torque and the speed of the
motor, many different motors are available in the market like servomotors, stepper motor, dc
motors with and without gears. These different motors are used according to their applications
WIRELESS INDUSTRIAL SECURITY INTELLIGENT ROBOT 2013-14
DR.AIT, DEPT OF TE 38
and requirements. for e.g. If we want high torque and precise speed we need to use servo motors,
if we want to only position and if high torques not required then stepper motors are used. The
motor can be selected once we know the torque and speed required for our application.
5.8.5 Torque and Speed Calculation
The main criteria to be considered for the selection of motor are torque and speed.
 Torque calculation
Torque is the tendency of force to rotate an object about an axis. Mathematically, torque is
defined as the cross product of the lever-arm distance and force, which tends to produce rotation.
i.e.
T= F * L Nm [1]
Where, F= force acting on the motor
L= length of the shaft
Force, F is given by,
F= m * g N
Where, m=mass to be lifted by the motor
g= gravitational constant = 9.8 m/s
Calculation of the torque starts from the gripper and moves downward till the base joint of the
arm. Hence base Joint carries the maximum payload i.e it should carry the weight of the upper 2
motors also. The robotic arm is of three joints. One motor each at the 3 joints. The torque and
speed calculation differs at each joint depending on the payload.
For example,
WIRELESS INDUSTRIAL SECURITY INTELLIGENT ROBOT 2013-14
DR.AIT, DEPT OF TE 39
Fig.5.15: Robotic arm designs
Consider the figure shown above.
Torque for the first joint is calculated as,
T1 = F1 * L1
F1 = m1 * g
 Speed calculation:
For each joint considered, we need to calculate the angular speed and linear speed.
 Angular velocity:
Is defined as the rate of change of angular displacement. Rotational Speed tells us how many
revolutions has been covered by a body in one second of time.
Example:
Angular speed,w = rad [3]
W = W* 9.45 rpm [4]
Linear speed, V = W * r m/s [5]
Where, r is shaft length.
=
WIRELESS INDUSTRIAL SECURITY INTELLIGENT ROBOT 2013-14
DR.AIT, DEPT OF TE 40
Speed of every motor is divided as ramp up speed (acceleration), slew and ramp down
(deceleration) speed.
 Ramp up is the speed with which the motor runs at the very beginning.
 Slew speed is the max and uniform speed of the motor.
 Ramp down speed is the speed of the motor before coming to halt.
Gripper Opens up to 2 inches
Wrist motion 120 degrees
Elbow motion 300 degrees
Shoulder motion 180 degrees
Base rotation 270 degrees
Maximum lift 100 grams
Dimensions Length 9” / 228mm
Width 6.3” / 160mm
Height 15” / 380mm
Weight 658 grams
Table5.3 Features of pick and place arm.
A white LED is mounted to the “hand” of the arm to illuminate whatever the gripper is holding.
The ROBOT moves in all four directions:
Right, Left, Front, Back .
 Turning angle of front wheels :
Left 35 degree, Right 35 degree.
 The movement of the robot is manually controlled through Remote-PC.
5.9 Humidity Sensor
5.9.1 Description
WIRELESS INDUSTRIAL SECURITY INTELLIGENT ROBOT 2013-14
DR.AIT, DEPT OF TE 41
Humidity is the presence of water in air. The amount of water vapor in air can affect human
comfort as well as many manufacturing processes in industries. The presence of water vapor also
influences various physical, chemical, and biological processes. Humidity SensorHumidity
measurement in industries is critical because it may affect the business cost of the product and
the health and safety of the personnel. Hence, humidity sensing is very important, especially in
the control systems for industrial processes and human comfort.
Controlling or monitoring humidity is of paramount importance in many industrial & domestic
applications. In semiconductor industry, humidity or moisture levels needs to be properly
controlled & monitored during wafer processing. In medical applications, humidity control is
required for respiratory equipments, sterilizers, incubators, pharmaceutical processing, and
biological products. Humidity control is also necessary in chemical gas purification, dryers,
ovens, film desiccation, paper and textile production, and food processing. In agriculture,
measurement of humidity is important for plantation protection (dew prevention), soil moisture
monitoring, etc. For domestic applications, humidity control is required for living environment in
buildings, cooking control for microwave ovens, etc. In all such applications and many others,
humidity sensors are employed to provide an indication of the moisture levels in the
environment.
RHT03 output calibrated digital signal. It applys exclusive digital-signal-collecting-technique
and humidity sensing technology, assuring its reliability and stability. Its sensing elements is
connected with 8-bit single-chip computer. Every sensor of this model is temperature
compensated and calibrated in accurate calibration chamber and the calibration-coefficient is
saved in type of Programme in OTP memory, when the sensor is detecting, it will cite
coefficient from memory. Small size & low consumption & long transmission distance(100m)
enable RHT03 to be suited in all kinds of harsh application occasions. Single-row packaged with
four pins, making the connection very convenient.
WIRELESS INDUSTRIAL SECURITY INTELLIGENT ROBOT 2013-14
DR.AIT, DEPT OF TE 42
Fig 5.16 Humidity Sensor
5.9.2 Humidity Sensors – Characteristics
Sensor characterization is done based on the n-point(usually 9) characterization of the sensor.
Characterization is performed at a specific temperature (25°C) and excitation.
In 9 point characterization method, humidity levels are swept the through the RH values and
measuring the corresponding dc output voltage for the individual sensor: Values are taken at
humidity levels of 0%, 25%, 53.2%, 75.3%, 93.8%, 75.3%, 53.2%, 25% and 0%. Based on the
characterization results, Best Fit Straight Line (BFSL) is plotted and sensor characteristics are
specified in the datasheets.
5.9.3 Accuracy
Accuracy is specified based on the specific calibration curves for any individual sensor. It is
specified using the linear Best Fit Straight Line (BFSL) and the non-linear 2nd order curve.
As an example let us consider a sensor with an accuracy of ±2% RH (BFSL). If the sensor has an
output voltage of 0.689 V at 0%RH, an average slope(BFSL) of 0.036 V/%RH and offset of
0.662, then its BFSL accuracy error is given by (0.689 - 0.662)/0.036 = 0.75% RH. As sensors
accuracy is ±2% RH (BFSL), i.e. 0.072V, the sensor should always output 0.662 ±0.072 V or a
value in the range of 0.59 V to 0.734 V.
WIRELESS INDUSTRIAL SECURITY INTELLIGENT ROBOT 2013-14
DR.AIT, DEPT OF TE 43
5.9.4 Hysteresis
Hysteresis is the difference between the two voltages to %RH conversions (using average
BFSL slope) at each of the four duplicated points in the nine point characterization. Hysteresis is
recorded in absolute %RH terms.
The value taken is the largest %RH figure for an individual sensor over each of the four
characterization points.
5.9.5 Interchangeability
Interchangeability defines the range of voltages for any population of sensors at this RH point.
As an example let us consider a sensor from a particular company with an interchangeabilty of
±5% at 0% RH. With an average slope (BFSL) of 0.036 V/%RH and offset of 0.662 V, ±5% RH
is equal to ±0.18 V. This means that the output voltage for this device is 0.662 V ±0.18 V, or a
range of 0.482V to 0.842 V. When exposed to an RH of 0%, the output of the entire population
of sensors will fall within this range.
5.9.6 Linearity
Linearity indicates the voltage deviation from the BFSL value and the measured output voltage
value, converted to RH.
· Reliability
Sensors are subjected to accelerated stress tests. If the tests causes the sensor to drift and report
RH outside prescribed specifications, the sensor is considered a failed sensor. Based on such
tests, reliability figures like MTTF(Mean-time-to-failure) and FIT (Number of Failures per
billion operating hours) are specified.
5.9.7 Repeatability
Repeatability is the maximum variation between sensor outputs for repeated sweeps of humidity
levels across the sensors’ measurement range under identical conditions.
For example, if the point value is 0.013 V using the 31 mV/RH slope this is 0.42% RH.
WIRELESS INDUSTRIAL SECURITY INTELLIGENT ROBOT 2013-14
DR.AIT, DEPT OF TE 44
5.9.8 Response Time
Response Time is measured in “slow moving air” (less than 5 m/s). Typically, maximum time
required for the output voltage of the sensor to rise to 63% of its final value or to fall to 37% of
its final value when exposed to a step rise or fall in humidity is specified as response time
5.9.9 Temperature Compensation
Voltage output for an individual sensor at a given excitation and RH is affected by temperature.
In many sensors, the temperature is measured and the effect of temperature of humidity
measurement is reduced and this is referred to as temperature compensation.
5.9.10 Stability
Output voltage stability is the output voltage drift in time at the specified RH level converted to a
%RH value.
This figure is also generated through accelerated stress tests and is typically taken as the change
in mean output voltage from a large batch of sensors in specific environmental conditions.
5.9.11 SPECIFICATIONS
Model RHT03
Power supply 3.3-6V DC
Output signal digital signal via Max Detect 1-wire bus
Sensing element Polymer humidity capacitor
Operating range humidity 0-100%RH; temperature -40~80Celsius
Accuracy humidity +-2%RH(Max +-5%RH); temperature +-0.5Celsius
Resolution or sensitivity humidity 0.1%RH; temperature 0.1Celsius
Repeatability humidity +-1%RH; temperature +-0.2Celsius
5.10 TEMPERATURE SENSOR
The LM35 series are precision integrated-temperature sensors, with an output voltage linearly
proportional to the Centigrade temperature. Thus the LM35 has an advantage over linear
temperature sensors calibrated in ° Kelvin, as the user is not required to subtract a large constant
voltage from the output to obtain convenient Centigrade scaling. The LM35 does not require any
WIRELESS INDUSTRIAL SECURITY INTELLIGENT ROBOT 2013-14
DR.AIT, DEPT OF TE 45
external calibration or trimming to provide typical accuracies of ±¼°C at room temperature and
±¾°Cover a full −55°C to +150°C temperature range. Low cost is assured by trimming and
calibration at the wafer level. The low output impedance, linear output, and precise inherent
calibration of the LM35 make interfacing to readout or with single power supplies, or with plus
and minus supplies. As the LM35 draws only 60 μA from thesupply, it has very low self-heating
of less than 0.1°C in still air. The LM35 is rated to operate over a 55°C to +150°C temperature
range, while the LM35C is rated for a −40°C to +110°C range (−10° with improved accuracy).
The LM35 series is available packaged in hermetic TO transistor packages, while the LM35C,
LM35CA, and LM35D are also available in the plastic TO-92 transistor package. The LM35D is
also available in an 8-lead surface-mount smalloutline package and a plastic TO-220 package.
Fig 5.17 LM 35 temperature sensor
5.10.1 Applications
The LM35 is applied easily in the same way as other integrated-circuit temperature sensors. Glue
or cement the device to a surface and the temperature should be within about 0.01°C of the
surface temperature. This presumes that the ambient air temperature is almost the same as the
surface temperature. If the air temperature were much higher or lower than the surface
temperature, the actual temperature of the LM35 die would be at an intermediate temperature
between the surface temperature and the air temperature, which is especially true for the TO-92
plastic package where the copper leads are the principal thermal path to carry heat into the
device, so its temperature might be closer to the air temperature than to the surface temperature.
WIRELESS INDUSTRIAL SECURITY INTELLIGENT ROBOT 2013-14
DR.AIT, DEPT OF TE 46
To minimize this problem, ensure that the wiring to the LM35, as it leaves the device, is held at
the same temperature as the surface of interest. The easiest way to do this is to cover up these
wires with a bead of epoxy which will insure that the leads and wires are all at the same
temperature as the surface, and that the temperature of the LM35 die is not affected by the air
temperature.
5.11 8051 MICROCONTROLLER
The 8051is a Harvard architecture, CISC instruction set, single chip microcontroller (µC) series
which was developed by Intel in 1980 for use in embedded systems. Intel's original versions
were popular in the 1980s and early 1990s and enhanced binary compatible derivatives remain
popular today.
Fig 5.18 8051 block diagram
WIRELESS INDUSTRIAL SECURITY INTELLIGENT ROBOT 2013-14
DR.AIT, DEPT OF TE 47
The 8051 has two types of memory and these are Program Memory and Data Memory. Program
Memory (ROM) is used to permanently save the program being executed, while Data Memory
(RAM) is used for temporarily storing data and intermediate results created and used during the
operation of the microcontroller. 128 or 256 bytes of RAM is used.
Internal RAM
As already mentioned, Data Memory is used for temporarily storing data and intermediate results
created and used during the operation of the microcontroller. Besides, RAM memory built in the
8051 family includes many registers such as hardware counters and timers, input/output ports,
serial data buffers etc. The previous models had 256 RAM locations, while for the later models
this number was incremented by additional 128 registers. However, the first 256 memory
locations (addresses 0-FFh) are the heart of memory common to all the models belonging to the
8051 family. Locations available to the user occupy memory space with addresses 0-7Fh, i.e.
first 128 registers. This part of RAM is divided in several blocks.
Fig 5.19: 8051pin diagram
WIRELESS INDUSTRIAL SECURITY INTELLIGENT ROBOT 2013-14
DR.AIT, DEPT OF TE 48
Fig 5.20: 8051 module
The first block consists of 4 banks each including 8 registers denoted by R0-R7. Prior to
accessing any of these registers, it is necessary to select the bank containing it. The next memory
block (address 20h-2Fh) is bit- addressable, which means that each bit has its own address (0-
7Fh). Since there are 16 such registers, this block contains in total of 128 bits with separate
addresses (address of bit 0 of the 20h byte is 0, while address of bit 7 of the 2Fh byte is 7Fh).
The third group of registers occupy addresses 2Fh-7Fh, i.e. 80 locations, and does not have any
special functions or features.
5.12 LCD DISPLAY
LCD is a basic 20 character by 4 line display. Utilizes the extremely common HD44780 parallel
interface chipset (datasheet). Interface code is freely available. You will need ~11 general I/O
pins to interface to this LCD screen. Includes LED backlight.
WIRELESS INDUSTRIAL SECURITY INTELLIGENT ROBOT 2013-14
DR.AIT, DEPT OF TE 49
Fig 5.21: LCD DISPLAY
5.12.1 Instruction description
To overcome the speed difference between the internal clock of KS0066U and the MPU clock,
KS0066U performs internal operations by storing control in formations to IR or DR. The internal
operation is determined according to the signal from MPU, composed of read/write and data bus.
Instructions can be divided largely into four groups:
1) KS0066U function set instructions (set display methods, set data length, etc.)
2) Address set instructions to internal RAM
3) Data transfer instructions with internal RAM
4) Others
The address of the internal RAM is automatically increased or decreased by 1.
Note: during internal operation, busy flag (DB7) is read “High”.
Busy flag check must be preceded by the next instruction.
When an MPU program with checking the busy flag (DB7) is made, it must be necessary 1/2
fuss for executing the next instruction by the falling edge of the “E” signal after the busy flag
(DB7) goes to “LOW”.
Contents
1) Clear display
RS R/W DB7 DB6 DB5 DB4 DB3 DB2 DB1 DB0
0 0 0 0 0 0 0 0 0 1
WIRELESS INDUSTRIAL SECURITY INTELLIGENT ROBOT 2013-14
DR.AIT, DEPT OF TE 50
Clear all the display data by writing “20H” (space code) to all DDRAM address, and set
DDRAM address to “00H” into AC (address counter). Return cursor to the original status,
namely, brings the cursor to the left edge on the fist line of the display.
Make the entry mode increment (I/D=“High”).
2) Return home
RS R/W DB7 DB6 DB5 DB4 DB3 DB2 DB1 DB0
0 0 0 0 0 0 0 0 1 -
Return home is cursor return home instruction. Set DDRAM address to “00H” into the address
counter. Return cursor to its original site and return display to its original status, if shifted.
Contents of DDRAM does not change.
3) Entry mode set
RS R/W DB7 DB6 DB5 DB4 DB3 DB2 DB1 DB0
0 0 0 0 0 0 0 0 I/D SH
Set the moving direction of cursor and display.
I/D: increment / decrement of DDRAM address (cursor or blink)
When I/D=“high”, cursor/blink moves to right and DDRAM address is increased by 1.
When I/D=“Low”, cursor/blink moves to left and DDRAM address is increased by 1.
*CGRAM operates the same way as DDRAM, when reading from or writing to CGRAM.
(I/D=“high”. shift left, I/D=“Low”. Shift right).
5.12.2 Features:
• Wide viewing angle and high contrast
• Industry standard HD44780 equivalent LCD controller built-in
• +5V DC LED backlight
• Don't need separate power supply for backlight
• Supported 4 or 8 bit parallel interface
• Display 4-line X 20-character
• Operate with 5V DC
• Free 16 positions male header
WIRELESS INDUSTRIAL SECURITY INTELLIGENT ROBOT 2013-14
DR.AIT, DEPT OF TE 51
6. IMPLEMENTATION
In this project we introduce a wireless industrial security robot with pick and place and live video
transmission, we are making use of :
 Visual basics to design a GUI ,which includes the control of the wireless robot
 A temperature sensor is used to measure the temperature in that region.
 A Humidity sensor is used to measure the humidity content in that region.
 A smoke and fire sensor is used to detect any gas leakage or fire accidents
 A wireless cam is used to give a live video stream to a remote user
 A mechanical Arm is used to pick and place objects
 A ZIGBEE transceiver is used for wireless communication
 The implementation of ZIGBEE based wireless sensor networks, which has been applied
in our service robot intelligent space successfully. A simplified ZIGBEE stack is
proposed and the primitives of simplified ZIGBEE based wireless sensor networks are
illustrated, which reduces the stack, thus the storage, size and cost of the nodes was
brought down. To show the functionality of the ZIGBEE based wireless sensor networks
in service robot intelligent space, we describe some of the components in detail, such as
environmental sensors for environmental perception, home devices controllers for device
control, localization system for positioning and ceiling projector for mobile robot
navigation.
6.1 ALGORITHM:
Step 1: start the Fire sensor, Temperature sensor, Humidity sensor And Smoke sensor.
Step 2: Continuously sensing the environment
Step 3: IF any flame(IR radiation) detected OR any smoke detected OR Temperature goes
beyond threshold OR humidity goes beyond threshold.
Step 4:Sensor sends a trigger pulse to corresponding pins of LPC2148.
Step 5: LPC2148 sends a trigger pulse to display ALERT messages on LCD through ZIGBEE.
WIRELESS INDUSTRIAL SECURITY INTELLIGENT ROBOT 2013-14
DR.AIT, DEPT OF TE 52
Step 6: LPC2148 sends the AT commands to GSM to send alert message.
Step 7: LPC2148 sends a pulse to activate buzzer.
Step 8: Manual reset and go to step 2.
6.2 CONNECTIONS:
6.2.1 Connection details of Fire sensor:
 Connect VCC pin of fire sensor to 5v power supply.
 Connect GND pin of fire sensor to ground.
 Connect o/p pin of fire sensor to pin P0.25 LPC2148.
6.2.2 Connection details of Smoke sensor:
 Connect VCC pin of smoke sensor to 5v power supply.
 Connect GND pin of smoke sensor to ground.
 Connect o/p pin of smoke sensor to pin P0.23 LPC2148.
6.2.3 Connection details of Humidity sensor:
 Connect VCC pin of humidity sensor to 5v power supply.
 Connect GND pin of humidity sensor to ground.
 Connect o/p pin of humidity sensor to pin P0.26 LPC2148.
6.2.4 Connection details of Temperature sensor:
 Connect VCC pin of temperature sensor to 5v power supply.
 Connect GND pin of temperature sensor to ground.
 Connect o/p pin of temperature sensor to pin P0.27 LPC2148.
WIRELESS INDUSTRIAL SECURITY INTELLIGENT ROBOT 2013-14
DR.AIT, DEPT OF TE 53
6.2.5 Connection details of SONOR:
 Connect VCC pin of SONOR to 5v power supply.
 Connect GND pin of SONORto ground.
 Connect echo pin of SONOR to pin P0.2 LPC2148.
 Connect trigger pin of SONOR to pin P0.3 LPC2148.
WIRELESS INDUSTRIAL SECURITY INTELLIGENT ROBOT 2013-14
DR.AIT, DEPT OF TE 54
7. RESULTS
SMOKE and FIRE SENSORS:
 These sensors are continuously sensing the surrounding environment, if any parameters
exceeds the set point alarm signal is sent to remote PC .
 The related SMS is sent to a mobile phone through GSM modem like,
“SMOKE OCCURED” , “FIRE ACCIDENT” etc.
SONOR
 Distance between the obstacle and the robot is calculated using SONAR and the distance
is displayed on the LCD screen. Like “DIST : Distance in inches”.
HUMIDITY and TEMPERATURE SENSOR:
 These sensors continuously senses the surrounding environment and display the relative
Humidity and current Temperature value on the LCD screen. Like, “HUMIDITY: X%”,
“TEMP: X0
”
CAMERA:
 Since camera is placed on the base of the pick and place arm, we can get 2700
coverage.
Live streaming is monitored on PC.
Fig 7.1 SONAR Interface
Fig 7.2 Fire Sensor output
WIRELESS INDUSTRIAL SECURITY INTELLIGENT ROBOT 2013-14
DR.AIT, DEPT OF TE 55
Fig 7.5 Fire occurred output
Fig 7.6 Remote with display
Fig 7.3SONAR output Fig 7.4 Hardware interfacing
WIRELESS INDUSTRIAL SECURITY INTELLIGENT ROBOT 2013-14
DR.AIT, DEPT OF TE 56
Fig 7.7 Smoke occurred output
Fig 7.9 Right Side view of hardware
Fig 7.10 Top view of hardware
WIRELESS INDUSTRIAL SECURITY INTELLIGENT ROBOT 2013-14
DR.AIT, DEPT OF TE 57
8. ADVANTAGES AND DISADVANTAGES
8.1 Advantages
 Consistency of performance.
 24/7 continuous working.
 Reduced amount of operator errors.
 Improved quality of product.
 It can move from one location to another location.
 It is also a Mobile Robot which has got certain artificial intelligence features.
 Robotic workers never get tired.
 Do not need to be paid.
 Can be made to perform even the most dangerous tasks without concern.
8.2 Disadvantages
 High standard of maintenance required
 Precise programming needed (time, training, specialist knowledge)
 when computer systems failure will cause breakdown
 New products require complete reprogramming
 Certain processes still need a skilled operator
 Complex and expensive equipment to buy and install
WIRELESS INDUSTRIAL SECURITY INTELLIGENT ROBOT 2013-14
DR.AIT, DEPT OF TE 58
9. APPLICATIONS
 Paper industries:In storage area we can monitor fire accidents, humidity control and
pick and place of less weight material
 Cotton industries: In storage area we can monitor fire accidents, humidity control
and pick and place of less weight material
 Chemical industries:Here we can monitor boiling point of chemicals and fire
accidents and any Smoke.
 PCB manufacturing units:here we can make use of pick and place of minute
components.
 Textile industries: In storage area we can monitor fire accidents, humidity control
and pick and place of less weight material
 Furnace manufacturing units: we can monitor the temperature of the furnace and
to handle components whose temperature is high.
 Oil refineries: Here we can monitor boiling point of different oils and fire accidents.
 Nuclear power plants: To measure temperature and fire accidents where it
is very hazardous environment for human beings.
WIRELESS INDUSTRIAL SECURITY INTELLIGENT ROBOT 2013-14
DR.AIT, DEPT OF TE 59
10. FUTURE SCOPE
 Robot can be controlled through voice recognition mechanism.
 We can make this security robot to be moved or directed automatically.
 We can enhance this security robot to do Authentication process.
 By proper programming and placing a water tank, this robot can be made fire
extinguishing robot.
 Since this robot contain a GSM module, by proper programming this robot can be
controlled by mobile phone and robot can be controlled beyond the line of sight of
ZIGBEE traceivers.
WIRELESS INDUSTRIAL SECURITY INTELLIGENT ROBOT 2013-14
DR.AIT, DEPT OF TE 60
11. CONCLUSION AND DISCUSSIONS
In our project, the robot is designed to move by our command. The robot acts according to the
command given by the program. It will move all the direction like forward, reverse, right and
left. The video and audio are monitored at the control unit. In this prototype project, we design in
such a way that this robot can be moved anywhere and it can get the information of particular
place. This project is very much useful in the places where a human cannot go into the places
like ground canals, smoke oriented caves and this project is very much useful in such situations.
An alerting message will be sent to a prescribed SIM using GSM module.If particular direction
we will give according to that only our robot will move and that movement will be seen by
camera. So that it`s easy to detect any faults or dangerous in the industry. It leads easy process
without interaction of human.
WIRELESS INDUSTRIAL SECURITY INTELLIGENT ROBOT 2013-14
DR.AIT, DEPT OF TE 61
BIBLIOGRAPHY
[1] ADVANCED EMBEDDED WIRELESS ROBOT WITH MOTION DETECTION SYSTEM AND LIVE
VIDEO / AUDIO TRANSMISSION by M.A.wajeed, K. Varunkumar - International Journal of
Communication Network Security, ISSN: 2231 – 1882, Volume-2, Issue-2, 2013. (base
paper).
[2] MOBILE ROBOT IN COAL MINE DISASTER SURVEILLANCE by Mr. SabarishChakkath ,
S.Hariharansiddharath , B.Hemalatha -IOSR Journal of Engineering (IOSRJEN) e-ISSN:
2250-3021, p-ISSN: 2278-8719, www.iosrjen.org Volume 2, Issue 10 (October 2012), PP
77-82.
[3] WIRELESS SURVEILLANCE ROBOT WITH MOTION DETECTION AND LIVE VIDEO
TRANSMISSION by A.Sivasoundari, S.Kalaimani, M.Balamurugan -International Journal of
Emerging Science and Engineering (IJESE) ISSN: 2319–6378, Volume-I, Issue-6 April 2013.
[4] DESIGN AND AUTOMATION OF SECURITY MANAGEMENT SYSTEM FOR INDUSTRIES
BASED ON M2M TECHNOLOGY by Swathi Bhupatiraju, J V Subrahmanyeswara Rao -
International Journal of Computer Engineering Science (IJCES) Volume 2 Issue 3 (March
2012) ISSN : 2250:3439.
[5] AUTOMATED ADVANCED INDUSTRIAL and HOME SECURITY USING GSM and FPGA by
N.Chinthaih, K.Rajshekar - International Journal of Computer Science and Information
Technologies, Vol. 2 (4) , 2011, 1598-1602.
[6] DEVELOP A MULTIPLE INTERFACE BASED FIRE FIGHTING ROBOT by Ting L. Chien ,
KuoLan Su and Sheng VenShiau - IEEE International Conference on Robotics and
Automation,, vol.3, pp.2084-2086.
WIRELESS INDUSTRIAL SECURITY INTELLIGENT ROBOT 2013-14
DR.AIT, DEPT OF TE 62
APPENDIX I
SMOKE SENSOR
Features
 High sensitivity to LPG, natural gas, town gas
 Small sensitivity to alcohol, smoke.
 Fast response.
 Stable and long life
 Simple drive circuit
 Easy SIP header interface
Key Specifications
 Power requirements: 5 VDC @ ~165 mA(heater on) / ~60 mA (heater off)
 Interface: 1 TTL compatible input(HSW), 1 TTL compatible output (ALR)
 Operating temperature:14 to 122 °F (-10 to 50°C)
 Dimensions: 1.50 x 1.0 x 1.0 in(38.1 x 25.4 x 25.4 mm)
Applications
They are used in gas leakage detecting equipments in family and industry, are suitable for
detecting of LPG, natural gas, town gas, avoid the noise of alcohol and cooking fumes and
cigarette smoke.
FIRE SENSOR
Features
 Allows your robot to detect flames from upto 1 M away
 Typical Maximum Range:1 m .
 Calibration preset for range adjustment.
 Indicator LED with 3 pin easy interface connector.
 Input Voltage +5VDC
 Calibrated Directly in ° Celsius (Centigrade)
WIRELESS INDUSTRIAL SECURITY INTELLIGENT ROBOT 2013-14
DR.AIT, DEPT OF TE 63
Ultrasonic ranging module HC - SR04
Features
 Stable performance
 Accurate distance measurement
 High-density
 Small blind
Application Areas
 Robotics barrier
 Object distance measurement
 Level detection
 Public security
 Parking detection
Humidity Sensor
Features and Applications
 High precision
 Capacitive type
 Full range temperature compensated
 Relative humidity and temperature measurement
 Outstanding long-term stability
 Extra components not needed
 Long transmission distance, up to 100 meters
 Low power consumption
 4 pins packaged and fully interchangeable
Temperature Sensor
Features
 Linear + 10 mV/°C Scale Factor
WIRELESS INDUSTRIAL SECURITY INTELLIGENT ROBOT 2013-14
DR.AIT, DEPT OF TE 64
 0.5°C Ensured Accuracy (at +25°C)
 Rated for Full −55°C to +150°C Range
 Suitable for Remote Applications
 Low Cost Due to Wafer-Level Trimming
 Operates from 4 to 30 V
 Less than 60-μA Current
 Low Self-Heating, 0.08°C in Still Air
 Nonlinearity Only ±¼°C Typical
 Low Impedance Output, 0.1 Ω for 1 mA Load
WIRELESS INDUSTRIAL SECURITY INTELLIGENT ROBOT 2013-14
DR.AIT, DEPT OF TE 65
APPENDIX II
ZIGBEE MODULE
Analog Features
 OOK, 2-FSK, GFSK, and MSK supported
 Suitable for frequency hopping and multichannel systems due to a fast settling frequency
synthesizer with 90 us settling time
 Automatic Frequency Compensation (AFC) can be used to align the frequency
synthesizer to the received centre frequency
 Integrated analog temperature sensor
Digital Features
 Flexible support for packet oriented systems: On-chip support for sync word detection,
address check, flexible packet length, and automatic CRC handling.
 Efficient SPI interface: All registers can be programmed with one “burst” transfer
 Digital RSSI output
 Programmable channel filter bandwidth
 Programmable Carrier Sense (CS) indicator
Features
 Supports Multiple Baud rates ( 9600 )
 Works on ISM band (2.4 GHz)
 No complex wireless connection software or intimate knowledge of RF is required to
connect our serial devices.
 Designed to be as easy to use as cables.
 No external Antenna required.
 Plug and play device.
 Works on 5 DC supply.
WIRELESS INDUSTRIAL SECURITY INTELLIGENT ROBOT 2013-14
DR.AIT, DEPT OF TE 66
Applications
 Wireless Sensor Network.
 Wireless Device Control.
 Wireless Data Transfer.
 Wireless Energy Metering
 Home Automation
 2400-2483.5 MHz ISM/SRD band systems
 Consumer electronics
 Wireless game controllers
 Wireless audio
 Wireless keyboard and mouse
 RF enabled remote controls
WIRELESS INDUSTRIAL SECURITY INTELLIGENT ROBOT 2013-14
DR.AIT, DEPT OF TE 67
APPENDIX III
GSM MODULE
Features
 Uses the extremely popular SIM300 GSM module
 Provides the industry standard serial UART interface for easy connection to computers
and other devices
 Provides serial TTL interface for easy and direct interface to microcontrollers
 Power, RING and Network LEDs for easy debugging
 Onboard 3V Lithium Battery holder with appropriate circuitry for providing backup for
the modules’ internal RTC
 Can be used for GSM based Voice communications, Data/Fax, SMS,GPRS and TCP/IP
stack
 Can be controlled through standard AT commands
 Comes with an onboard wire antenna for better reception.
 Board provides an option for adding an external antenna through an SMA connector
 The SIM300 allows an adjustable serial baud rate from 1200 to 115200 bps (9600
default)
 Modem a low power consumption of 0.25 A during normal operations and around 1 A
during transmission
Operating Voltage: 7 – 15V AC or DC (board has onboard rectifier).
WIRELESS INDUSTRIAL SECURITY INTELLIGENT ROBOT 2013-14
DR.AIT, DEPT OF TE 68
APPENDIX IV
CAMERA
Features
 101,376 pixels, CIF/QCIF format
 Small size : 40 x 28 mm
 Lens: f=3.6mm
 8/16 bit video data : ITU601, ITU656, ZV port
 Read out - progressive
 Data format -YCrCb 4:2:2, GRB 4:2:2, RGB
 I2
C interface
 Electronic Exp / Gain / White balance control
 Image enhancement - brightness, contrast, gamma, saturation, sharpness, window, etc
 Internal / external synchronization scheme
 Frame exposure / line exposure option
 Wide dynamic range, anti blooming, zero smearing
 3.3V operation
 Low power dissipation
 Mono composite video signal output (50Hz)
WIRELESS INDUSTRIAL SECURITY INTELLIGENT ROBOT 2013-14
DR.AIT, DEPT OF TE 69
APPENDIX V
ARM 7 MICROCONTROLLER (LPC2148)
Features
 16-bit/32-bit ARM7TDMI-S microcontroller in a tiny LQFP64 package.
 8kB to 40kB of on-chip static RAM and 32kB to 512kB of on-chip flash memory.
 128-bit wide interface/accelerator enables high-speed 60 MHz operation. In-System
Programming/In-Application Programming (ISP/IAP) via on-chip boot loader software.
Single flash sector or full chip erase in 400 ms and programming of256 bytes in 1ms.
 Embedded ICE RT and Embedded Trace interfaces offer real-time debugging with the
on-chip Real Monitor software and high-speed tracing of instruction execution.
 USB 2.0 Full-speed compliant device controller with 2kB of endpoint RAM. In addition,
the LPC2146/48 provides 8kB of on-chip RAM accessible to USB by DMA.
 One or two (LPC2141/42 vs. LPC2144/46/48) 10-bit ADCs provide a total of 6/14analog
inputs, with conversion times as low as 2.44 ƒ Ês per channel.
 Single 10-bit DAC provides variable analog output (LPC2142/44/46/48 only).
 Two 32-bit timers/external event counters (with four capture and four compare channels
each), PWM unit (six outputs) and watchdog.
 Low power Real-Time Clock (RTC) with independent power and 32 kHz clock input.
8051 MICROCONTROLLER
Features
 4 KB on chip program memory.
 128 bytes on chip data memory (RAM).
 4 register banks.
 8-bit data bus
 16-bit address bus
WIRELESS INDUSTRIAL SECURITY INTELLIGENT ROBOT 2013-14
DR.AIT, DEPT OF TE 70
 32 general purpose registers each of 8 bits
 16 bit timers (usually 2, but may have more, or less).
 3 internal and 2 external interrupts.
 Bit as well as byte addressable RAM area of 16 bytes.
 Four 8-bit ports, (short models have two 8-bit ports).
 16-bit program counter and data pointer.
 1 Microsecond instruction cycle with 12 MHz Crystal.

Wireless industrial robot

  • 1.
    WIRELESS INDUSTRIAL SECURITYINTELLIGENT ROBOT 2013-14 DR.AIT, DEPT OF TE 1 1. PREAMBLE 1.1 Introduction A robot is an electro-mechanical device that can perform autonomous or pre-programmed tasks. A robot may act under the direct control of a human (eg. the robotic arm of the space shuttle) or autonomously under the control of a programmed computer. Robots may be used to perform tasks that are too dangerous or difficult for humans to implement directly (e.g. nuclear waste clean up) or may be used to automate repetitive tasks that can be performed with more precision by a robot than by the employment of a human (e.g. automobile production.) As of today Robotics is the vast field to explore the things without human intervention. The word robot is used to refer to a wide range of machines, the common feature of which is that they are all capable of movement and can be used to perform physical tasks. Robots take on many different forms, ranging from humanoid, which mimic the human form and way of moving, to industrial, whose appearance is dictated by the function they are to perform. Robots can be grouped generally as mobile robots (eg. autonomous vehicles), manipulator robots (eg. industrial robots) and self reconfigurable robots, which can conform themselves to the task at hand. 1.2 Existing system  To design and develop an intelligence robot to detect dangerous Gas/Smoke by using an 8 bit microcontroller.  To move in all the direction like forward, reverse, right and left as per the command given by the controller.  Communication between robot and PC is bidirectional communication, which takes place by RF modem with 9600 bps.  If any gas/smoke detected, robot will switch ON the Alarm Unit.  The video and audio are monitored at the remote PC.
  • 2.
    WIRELESS INDUSTRIAL SECURITYINTELLIGENT ROBOT 2013-14 DR.AIT, DEPT OF TE 2  For transmitting audio and video, RF camera has been used. 1.3 Proposed system A robot is designed and constructed with associated electronic circuits to move into an unknown location and transport the details of that unknown area to a home place. The Robot will have inbuilt sensors and cameras to achieve this. The system is made more useful by introducing artificial intelligence to it. By artificial intelligence, we are designing the robot is such a manner that in situation which require decision making, the robot identifies the presence of the obstacle, alerts the user and moreover awaits instruction from the user for the further action or it will take action by its own. Other condition, which the robot can determine, is presence of fire, Humidity, smoke, high temperature and gas. Here we are using GSM modem to get an alerting SMS regarding abnormal conditions in that environment. This project is divided into modules for better understanding of the circuit. The modules include  ARM 7 Microcontroller Board(LPC 2148)  Gas Sensor(MQ-05)  Fire Sensor  ZIGBEE Transceiver(CC2500)  GSM Modem(SIM 300)  SONAR(HC-SR04)  Pick and place Arm  RF Camera  Temperature Sensor(LM-35)  Humidity Sensor(RHT03)
  • 3.
    WIRELESS INDUSTRIAL SECURITYINTELLIGENT ROBOT 2013-14 DR.AIT, DEPT OF TE 3 2. LITERATURE SURVEY Paper I- “ADVANCED EMBEDDED WIRELESS ROBOT WITH MOTIONDETECTION SYSTEM AND LIVE VIDEO / AUDIO TRANSMISSION” By MA.WAJEED1, K. VARUN KUMAR2 International Journal of Communication Network Security, ISSN: 2231 – 1882, Volume-2, Issue-2, 2013 Embedded systems are finding increasing application not only in domestic application but also in areas of industrial automation, automobiles, power electronic, and defense and space equipments. 8051 are the modern building blocks for many embedded systems.The available 8- bit versions manufactured by Intel, Motorola, Philips, Atmel, etc., They are available in the market with various configurations for different applications. A robot is an apparently human automation, intelligent and obedient but impersonal machine. Basically, a robot is a machine designed to do a human job that is tedious, slow or hazardous. It is only relatively recently that robots have started to employ a degree of Artificial Intelligence (AI) in their work - many robots required human operators, or precise guidance throughout their missions. Slowly, robots are becoming more and more autonomous. This project is to design and develop an intelligence robot by using an 8 bit microcontroller. In our project the robot is designed to move automatically. The robot acts according to the command given by the program. It will move all the direction like forward, reverse, right and left. The video and audio are monitored at the control unit. For transmitting audio and video, RF camera has been used. In this prototype project we design in such a way that this robot can be moved anywhere. This project is very much useful in the places where a human cannot go in to the places like ground canals, Smoke oriented caves, etc., and this project is very much useful in such situations. In our project, the robot is designed to move by our command.. The robot acts according to the command given by the program. It will move all the direction like forward, reverse, right and left. The video and audio are monitored at the control unit. In this prototype project, we design in such a way that this robot can be moved anywhere and it can get the information of particular place. Paper-II “Wireless Surveillance Robot with Motion Detection and Live Video Transmission” byA. Sivasoundari, S.Kalaimani, M.Balamurugan. International Journal of Emerging Science and Engineering (IJESE) ISSN: 2319–6378, Volume-I, Issue-6 April 2013 Automatic motion detection features are able to enhance surveillance efficiency and quality. The aim of this paper is to recognize and detect motion automatically around a robot's environment in order to equip a mobile robot for a surveillance task. The robot design has
  • 4.
    WIRELESS INDUSTRIAL SECURITYINTELLIGENT ROBOT 2013-14 DR.AIT, DEPT OF TE 4 been partitioned into sensor, control, and planning subsystems. A robotic system has a drive chassis having a drive motor and a drive element to control both the robot movements and the rotation of wireless camera. Microcontroller PIC16F877 is designed to ensure that robot is always oriented towards desired position. The required information is based on the input obtained from a Charge Coupled Device (CCD) with battery of 12v. As the first step toward achieving the goal, it is necessary to have a mobile robot for the detection of motion of any- thing, any gas leakages and the presence of heat in that particular unstructured environment. REMOTEC is now commercializing the SURBOT technology on wheeled mobile robot for used in places such as nuclear power plants, atomic power plants and other hazardous environments. The PIC16F77 microcontroller not only controls all the hardware components of the system, it also communicates with Visual Basic interface through a RF communication using Profilic USB communication port. Sensors effectively identify the motion, gas, fire and metals promoting surveillance features. Also designing a Visual Basic interface is intuitive enough for the user to control the robot in an effective manner. A. Future Scope There are a number of improvement and modification that can be designed and increase real world application practically and functionally, they are: By adopting the aeronautical mechanism in our surveillance robot, it can act as a flying robot. The robot uses RF communication for simpler task; tis should be changed by wireless communication using GSM technology. Further the communication between PC and the robot can be promoted by utilizing the principles of Wi-Fi
  • 5.
    WIRELESS INDUSTRIAL SECURITYINTELLIGENT ROBOT 2013-14 DR.AIT, DEPT OF TE 5 3. PROJECT DESCRIPTION This robot has a pick and place Arm, camera, SONAR(ultrasonic sensor) to measure the distance of the obstacle, fire detector(IR sensor), smoke detector(MQ-05), humidity sensor(RHT03), Temperature Sensor(LM-35), GSM modem(SIM-300). The Robot will send the real time video streaming, which could be seen at remote monitor and control action can be taken accordingly to control the robot are using high range ZIGBEE remote control. Different sensors measures the surroundings and sends the measured data to the 32 bit arm 7 microcontroller which is programmed to take relevant actions according to measured data. A GSM modem is interfaced with the LPC2148 is used to send alert messages to the subscriber number. A LCD interfaced with 8051 microcontroller is provided at the remote PC to watch the measured data by the user. The movement of the robot is controlled by the push buttons interfaced with the 8051 microcontroller at remote PC. The I2 C has a SDL (serial data line) and SCL (serial clock line).The I2 C is a multi master communication Protocol, in which SCL is been controlled by the master. I2 C is also bi- directional. This is implemented by an “Acknowledge” system. The “Acknowledge” system or “ACK” system allows data to be sent in one direction to one item on the I2 C bus, and then, that item will “ACK” to indicate the data was received.
  • 6.
    WIRELESS INDUSTRIAL SECURITYINTELLIGENT ROBOT 2013-14 DR.AIT, DEPT OF TE 6 3.1 BLOCK DIAGRAM: Fig 3.2 REMOTE PC SMOKE DETECTOR ARM LPC2148 FIRE DETECTOR WIRELESS CAMERA TEMPERATURE SENSOR GSM ARM MOVEMENT ZIGBEE 8051 PC ZIGBEE ALARM RF RECEIVER Fig 3.1 BLOCK DIAGRAM OF WIRELESS ROBOT HUMIDITY SENSOR SONAR REMOTE
  • 7.
    WIRELESS INDUSTRIAL SECURITYINTELLIGENT ROBOT 2013-14 DR.AIT, DEPT OF TE 7 This project mainly contains two parts: 1) ROBOT part 2) REMOTE – PC part 3.1.1 ROBOT part: This part mainly contains LPC2148 Micro controller interfaced with 5 sensor , A GSM module and ZIGBEE transceiver. This is shown in the block diagram. Temperature sensor, Smoke sensor, Humidity sensor, Fire senor and SONOR are connected to the different I/O pins of LPC2148. A ZIGBEE transceiver is connected to LPC2148 to establish a wireless connection between robot and remote – pc. A RF Audio and Video camera with inbuilt transmitter is mounted on the ROBOT to record and live stream the video to remote – pc. 3.1.2 REMOTE – PC part: This part mainly contains a pc and a 8051 micro controller interfaced with LCD and push button switch board. LCD is used to display the measured parameters and alert messages. Switch board is used to control robot movement and pick and place arm movement through ZIGBEE transceiver. A RF receiver is placed at the pc to receive the live video stream and watch it on the pc monitor.
  • 8.
    WIRELESS INDUSTRIAL SECURITYINTELLIGENT ROBOT 2013-14 DR.AIT, DEPT OF TE 8 4. SOFTWARE DESCRIPTION 4.1 Keil IDE The Keil MDK-ARM Microcontroller Kit is a complete software development environment for the wide range of ARM, Cortex-M, and Cortex-R based microcontroller devices. MDK includes the µVision IDE/debugger, ARM C/C++ Compiler, and essential middleware components. It's easy to learn and use. Keil C51 is the industry-standard tool chain for all 8051-compatible devices, it supports classic 8051, Dallas 390, NXP MX, extended 8051 variants, and C251 devices. The µVision IDE/Debugger integrates complete device simulation, interfaces to many target debug adapters, and provides various monitor debug solutions. 4.2 Flash Magic Flash Magic is a tool which used to program hex code in EEPROM of micro-controller. it is a freeware tool. It only supports the micro-controller of Philips and NXP. You can burn a hex code into those controller which supports ISP (in system programming) feature. To check whether your micro-controller supports ISP or not take look at its datasheet. So if your device supports ISP then you can easily burn a hex code into EEPROM of your device. Flash magic supports several chips like ARM Cortex M0, M3, M4, ARM7 and 8051. You can found list of supported devices. The procedure to program code memory is very easy and needs only five steps to configure Flash magic for better operation. Flash magic use Serial or Ethernet protocol to program the flash of device. Below is the screenshot of flash magic.
  • 9.
    WIRELESS INDUSTRIAL SECURITYINTELLIGENT ROBOT 2013-14 DR.AIT, DEPT OF TE 9 5. HARDWARE DESCRIPTION 5.1 GAS/SMOKE SENSORS These Gas Sensor Modules are designed to allow a microcontroller to determine when a preset gas level has been reached or exceeded. The type of gas detected depends on which module you are using. MQ-05 detects Methane (CH4), Carbon Monoxide (CO), Propane (LPG) and Natural Gas. Interfacing with these sensors is done through a 4-pin SIP header and requires two I/O pins from the host microcontroller. The sensor modules are intended to provide a means of comparing gas sources and being able to set an alarm limit when the source becomes excessive. Fig 5.1 gas/smoke sensor 5.1.1 Theory of Operation These gas sensor modules use gas sensors from Hanwei Electronics. When their internal heating elements are activated, these gas sensors respond to their specific gas by reducing their resistance in proportion to the amount of that gas present in the air exposed to the internal element. On the gas sensor modules this is part of a voltage divider formed by the internal element of each gas sensor and potentiometer R3 (Set Point). The output of this voltage divider is fed into the non-inverting inputs of the two op-amps on the LT1013 dual op-amp IC. Op-amp A is configured as a buffer with unity gain and is used to provide a non-loaded test point for the signal voltage at TP1 (+) and TP2 (-). The signal voltage is also being fed into op-amp B which is configured as a comparator that gets its reference voltage at the inverting input from
  • 10.
    WIRELESS INDUSTRIAL SECURITYINTELLIGENT ROBOT 2013-14 DR.AIT, DEPT OF TE 10 potentiometer R4 (Trip Level) and is also available at TP3 (+) and TP4 (-). The output of op- amp B goes out to the ALR pin through a 1 kΩ resistor providing a TTL-compatible signal to a microcontroller. This output also connects to a red LED on the gas sensor modules. The zero gas span adjustment is set via potentiometer R3. As mentioned above R3 allows you to change the span/range of the voltage divider formed by the gas sensor and R3 which is the bottom leg of the divider, electrically speaking. Adjusting R3 to lower values will make the gas sensor less sensitive but more stable. Avoid setting R3 below 200 ohms as at this point you will be close to shorting the output to ground. Setting R3 to higher values will make the gas sensor more responsive, but without a minimum load it will become unstable after a certain point. The trip level adjustment is set via potentiometer R4. This is just a simple voltage divider that lets you set the voltage from 0V to 5V. This voltage is compared to the voltage coming from the gas sensor/R3 divider. When the voltage from the gas sensor is higher than the voltage set by potentiometer R4 the red LED will light and the ALR output will be high (5 V). The section below describes how to configure these gas sensor modules to detect gas with minimal calibration. 5.1.2 Calibration The procedure for setting these potentiometers is explained below. Please note that turning the potentiometer clockwise decreases voltage, while turning the potentiometer counter-clockwise increases it. This can be compared to a water valve.  For the CO sensor, please read the CO Sensor Specifics on page 5 before attempting calibration.  Place the Gas Sensor Module in a clean air environment and supply power to the module. The heater should be active during this time. Allow at least 10 minutes before making adjustments.  Adjust potentiometer R4 until the voltage across TP3 (+) and TP4 (-) reads approximately 0.80 V.  Adjust potentiometer R3 until the voltage across TP1 (+) and TP2 (-) reads approximately 0.80 V.  At this point adjusting R3 up/down should make the LED toggle on/off. Adjust R3 so the LED just goes off.
  • 11.
    WIRELESS INDUSTRIAL SECURITYINTELLIGENT ROBOT 2013-14 DR.AIT, DEPT OF TE 11  Apply your gas source to the gas sensor. The LED should light up.  Remove the gas source and allow the sensor to settle. The LED should go back out.  If the LED does not go out within 60 seconds, adjust R3 until the LED goes out and repeat thetwo previous steps. The gas sensor module’s ALR pin should only be checked when the heater is on and the readings have stabilized. Note: Temperature and humidity are factors that could affect the sensor, making calibration difficult. If this should happen try adjusting the voltages used in the calibration up or down as necessary to find a more stable range 5.1.3 Sensitivity adjustment: Resistance value of MQ-5 is difference to various kinds and various concentration gases. So, Whenusing this components, sensitivity adjustment is very necessary. We recommend that you calibrate the detector for1000ppm H2 or LPG concentration in air and use value of Load resistance ( RL) about 20 KΩ(10KΩ to 47KΩ). When accurately measuring, the proper alarm point for the gas detector should be determined after considering the temperature and humidity influence. 5.2 FIRE SENSOR 5.2.1 Description The Fire sensor is used to detect fire flames. The module makes use of Fire sensor and comparator to detect upto a range of 1 meter. Infra-red sensor (1.1 µm and higher) monitors especially the heat radiation of a fire. A special frequency range is 4.3 to 4.4 µm. This is a resonance frequency of CO2. During burning of a hydrocarbon (for example, wood or fossil fuels such as oil and natural gas) much heat and CO2 is released. The hot CO2 emits much energy at its resonance frequency of 4.3 µm. This causes a peak in the total radiation emission and can be well detected. Moreover, the "cold" CO2 in the air is taking care that the sunlight and other IR radiation is filtered. This makes the sensor in this frequency "Solar blind", however sensitivity is reduced by sunlight. By observing the flicker frequency of a fire (1 to 20 Hz) the detector is made less sensitive to false alarms caused by heat radiation, for example caused by hot
  • 12.
    WIRELESS INDUSTRIAL SECURITYINTELLIGENT ROBOT 2013-14 DR.AIT, DEPT OF TE 12 machinery. Multi-Infrared detectors make use of algorithms to suppress the effects of background radiation (blackbody radiation), again sensitivity is reduced by this radiation. A severe disadvantage is that almost all radiation can be absorbed by water or water vapor; this is particularly valid for infrared flame detection in the 4.3 to 4.4 µm region. From approx. 3.5 µm and higher the absorption by water or ice is practically 100%. This makes infrared sensors for use in outdoor applications very unresponsive to fires. The biggest problem is our ignorance, some infrared detectors have an (automatic) detector window self test, but this self test only monitors the occurrence of water or ice on the detector window. A salt film is also harmful, because salt absorbs water. However, water vapor, fog or light rain also makes the sensor almost blind, without the user knowing. The cause is similar to what a fire fighter does if he approaches a hot fire: he protects himself by means of a water vapor screen against the enormous infrared heat radiation. The presence of water vapor, fog, or light rain will then also "protect" the monitor causing it to not see the fire. Visible light will, however be transmitted through the water vapor screen, as can easily been seen by the fact that a human can still see the flames through the water vapor screen. 5.2.2 Emission of radiation A fire emits radiation, which human eye experiences as the visible yellow red flames and heat. In fact, during a fire, relatively sparsely UV energy and visible light energy is emitted, as compared to the emission of Infrared radiation. A non-hydrocarbon fire, for example, one from hydrogen, does not show a CO2 peak on 4.3 µm because during the burning of hydrogen no CO2 is released. The 4.3 µm CO2 peak in the picture is exaggerated, and is in reality less than 2% of the total energy of the fire. A multi-frequency-detector with sensors for UV, visible light, near IR and/or wideband IR thus have much more "sensor data" to calculate with and therefore are able to detect more types of fires and to detect these types of fires better: hydrogen, methanol, ether or sulphur. It looks like a static picture, but in reality the energy fluctuates, or flickers. This flickering is caused by the fact that the aspirated oxygen and the present combustible are burning and concurrently aspirate new oxygen and new combustible material. These little explosions cause the flickering of the flame.
  • 13.
    WIRELESS INDUSTRIAL SECURITYINTELLIGENT ROBOT 2013-14 DR.AIT, DEPT OF TE 13 5.2.3 Sunlight transmission The sun emits an enormous amount of energy, which would be harmful to human beings if not for the vapors and gases in the atmosphere, like water (clouds), ozone, and others, through which the sunlight is filtered. In the figure it can clearly be seen that "cold" CO2 filters the solar radiation around 4.3 µm. An Infrared detector which uses this frequency is therefore solar blind. Not all manufacturers of flame detectors use sharp filters for the 4.3 µm radiation and thus still pick up quite an amount of sunlight. These cheap flame detectors are hardly usable for outdoor applications. Between 0.7 µm and approx. 3 µm there is relatively large absorption of sunlight. Hence, this frequency range is used for flame detection by a few flame detector manufacturers (in combination with other sensors like ultraviolet, visible light, or near infrared). The big economical advantage is that detector windows can be made ofquartz instead of expensive sapphire. These electro-optical sensor combinations also enable the detection of non- hydrocarbons like hydrogen fires without the risk of false alarms caused by artificial light or electrical welding. 5.2.4 Heat Radiation Infrared flame detectors suffer from Infrared heat radiation which is not emitted by the possible fire. One could say that the fire can be masked by other heat sources. All objects which have a temperature higher than the absolute minimum temperature (0 kelvins or −273.15 °C) emit energy and at room temperature (300 K) this heat is already a problem for the infrared flame detectors with the highest sensitivity. Sometimes a moving hand is sufficient to trigger an IR flame detector. At 700 K a hot object (black body) starts to emit visible light (glow). Dual- or multi-infrared detectors suppress the effects of heat radiation by means of sensors which detect just off the CO2 peak; for example at 4.1 µm. Here it is necessary that there is a large difference in output between the applied sensors (for example sensor S1 and S2 in the picture). A disadvantage is that the radiation energy of a possible fire must be much bigger than the present background heat radiation. In other words, the flame detector becomes less sensitive. Every multi infrared flame detector is negatively influenced by this effect, regardless how expensive it is.
  • 14.
    WIRELESS INDUSTRIAL SECURITYINTELLIGENT ROBOT 2013-14 DR.AIT, DEPT OF TE 14 5.2.5 Cone of Vision (Field of View) The cone of vision of a flame detector is determined by the shape and size of the window and the housing and the location of the sensor in the housing. For infrared sensors also the lamination of the sensor material plays a part; it limits the cone of vision of the flame detector. A wide cone of vision does not automatically mean that the flame detector is better. For some applications the flame detector needs to be aligned precisely to take care that it does not detect potential background radiation sources. The cone of vision of the flame detector is three dimensional and is not necessarily perfectly round. The horizontal angle of vision and the vertical angle of vision often differ; this is mostly caused by the shape of the housing and by mirroring parts (meant for the self test). Different combustibles can even have a different angle of vision in the same flame detector. Very important is the sensitivity at angles of 45°. Here at least 50% of the maximum sensitivity at the central axis must be achieved. Some flame detectors here achieve 70% or more. In fact these flame detectors have a total horizontal angle of vision of more than 90°, but most of the manufacturers do not mention this. A high sensitivity on the edges of the angle of vision provides advantages for the projection of a flame detector. 5.2.6 Detection Range The range of a flame detector is highly determined by the mounting location. In fact, when making a projection, one should imagine in what the flame detector “sees”. A rule of thumb is, that the mounting height of the flame detector is twice as high as the highest object in the field of view. Also the accessibility of the flame detector must be taken into account, because of maintenance and/or repairs. A rigid light-mast with a pivot point is for this reason recommendable. A “roof” on top of the flame detector (30 x 30 cm, 1 x 1-foot) prevents quick pollution in outdoor applications. Also the shadow effect must be considered. The shadow effect can be minimized by mounting a second flame detector in the opposite of the first detector. A second advantage of this approach is, that the second flame detector is a redundant one, in case the first one is not working or is blinded. In general, when mounting several flame detectors, one should let them “look” to each other not let them look to the walls. Following this procedure blind spots (caused by the shadow effect) can be avoided and a better redundancy can be achieved than if the flame detectors would “look” from the central position into the to be
  • 15.
    WIRELESS INDUSTRIAL SECURITYINTELLIGENT ROBOT 2013-14 DR.AIT, DEPT OF TE 15 protected area. The range of flame detectors to the 30 x 30 cm, 1 x 1-foot industry standard fire is stated within the manufacturers data sheets and manuals, this range can be affected by the previously stated de-sensitizing effects of sunlight, water, fog, steam and blackbody radiation. fig 5.2 Fire sensor 5.3 Zigbee module CC2500 RF Module is a transreceiver module which provides easy to use RF communication at 2.4Ghz. It can be used to transmit and receive data at 9600 baud rates from any standard CMOS/TTL source. This module is a direct line in replacement for your serial communication it requires no extra hardware and no extra coding works in Half Duplex mode i.e. it provides communication in both directions, but only one direction at same time
  • 16.
    WIRELESS INDUSTRIAL SECURITYINTELLIGENT ROBOT 2013-14 DR.AIT, DEPT OF TE 16 Fig 5.3 ZIGBEE module 5.3.1 Product Description The CC2500 is a low-cost 2.4 GHz transceiver signed for very low-power wireless applications. The circuit is intended for the 2400- 2483.5 MHz ISM (Industrial, Scientific and Medical) and SRD (Short Range Device) frequency band. The RF transceiver is integrated with a highly configurable baseband modem. The modem supports various modulation formats and has a configurable data rate up to 500 k baud. CC2500 provides extensive hardware support for packet handling, data buffering, burst transmissions, clear channel assessment, link quality indication, and wake-on-radio. The main operating parameters and the 64- byte transmit/receive FIFOs of CC2500 can becontrolled via an SPI interface. In a typical system, the CC2500 will be used together with a microcontroller and a few additional passive components. 5.3.2 Receiver Channel Filter Bandwidth In order to meet different channel width requirements, the receiver channel filter is programmable. The MDMCFG4.CHANBW_E and MDMCFG4.CHANBW_M configuration registers control the receiver channel filter bandwidth, which scales with the crystal oscillator frequency
  • 17.
    WIRELESS INDUSTRIAL SECURITYINTELLIGENT ROBOT 2013-14 DR.AIT, DEPT OF TE 17 For best performance, the channel filter bandwidth should be selected so that the signal bandwidth occupies at most 80% of the channel filter bandwidth. The channel centre tolerance due to crystal accuracy should also be subtracted from the signal bandwidth. This microcontroller must be able to:  Program CC2500 into different modes  Read and write buffered data  Read back status information via the 4-wire SPI-bus configuration interface (SI, SO, SCLK and CSn) 5.3.3 RF Performance  High sensitivity (–104 dBm at 2.4 kBaud, 1% packet error rate)  Low current consumption (13.3 mA in RX, 250 kBaud, input well above sensitivity limit)  Programmable output power up to +1 dBm  Excellent receiver selectivity and blocking performance  Programmable data rate from 1.2 to 500 kBaud  Frequency range: 2400 – 2483.5 MHz 5.4 CAMERA 5.4.1 General Description: The C3038 is a 1/3” colour sensor module with digital output. It uses Omni Vision’s CMOS image sensor OV6630. Combining CMOS technology together with an easy to use digital interface makes C3038 a low cost solution for higher quality video image application. The digital video port supplies a continuous 8/16 bit-wide image data stream. All camera functions, such as exposure, gamma, gain, white balance, colour matrix, windowing, are programmable through I2 C interface.
  • 18.
    WIRELESS INDUSTRIAL SECURITYINTELLIGENT ROBOT 2013-14 DR.AIT, DEPT OF TE 18 Fig 5.4 Camera Fig 5.5 Camera receiver and camera 5.5 ARM 7 MICROCONTROLLER(LPC2148) 5.5.1 General description The LPC2148 microcontrollers are based on a 16-bit/32-bit ARM7TDMI-SCPU with real-time emulation and embedded trace support, that combine microcontrollerwith embedded high speed flash memory ranging from 32 kB to 512 kB. A 128-bit widememory interface and a unique accelerator architecture enable 32-bit code execution atthe maximum clock rate. For critical code size applications, the alternative 16-bit Thumbmode reduces code by more than 30 % with minimal performance penalty.Due to their tiny size and low power consumption, LPC2148 are
  • 19.
    WIRELESS INDUSTRIAL SECURITYINTELLIGENT ROBOT 2013-14 DR.AIT, DEPT OF TE 19 ideal for applications where miniaturization is a key requirement, such as access control andpoint-of-sale. Serial communications interfaces ranging from a USB 2.0 Full-speed device,multiple UARTs, SPI, SSP to I2C-bus and on-chip SRAM of 8 kB up to 40 kB, make thesedevices very well suited for communication gateways and protocol converters, softmodems, voice recognition and low end imaging, providing both large buffer size and highprocessing power. Various 32-bit timers, single or dual 10-bit ADC(s), 10-bit DAC, PWMchannels and 45 fast GPIO lines with up to nine edge or level sensitive external interruptpins make these microcontrollers suitable for industrial control and medical systems. Fig 5.6 LPC2148 module 5.5.2 ARM7 Architecture:  32-bit RISC-processor core (32-bit instructions).  37 pieces of 32-bit integer registers (16 available).  Pipelined (includes 3 stages).  Cached (depending on the implementation).  Von Neumann-type bus structure (ARM7) and Harvard (ARM9).  8 / 16 / 32 -bit data types.  7 modes of operation (usr, fiq, irq, svc, abt, sys, und).  Simple structure and reasonably good speed to power consumption 5.5.3 ARM core modes of operation  User (usr): Normal program execution state.  FIQ (fiq): Data transfer state (fast irq, DMA-type transfer).  IRQ (iqr): Used for general interrupt services.  Supervisor (svc): Protected mode for operating system support.
  • 20.
    WIRELESS INDUSTRIAL SECURITYINTELLIGENT ROBOT 2013-14 DR.AIT, DEPT OF TE 20  Abort mode (abt): Selected when data or instruction fetch is aborted.  System (sys): Operating system ‘privilege’-mode for user.  Undefined (und): Selected when undefined instruction is fetched. 5.5.4 ARM7 Register Set  Register structure depends on mode of operation.  16 pieces of 32-bit integer registers R0 - R15 are available in ARM-mode (usr, user).  R0 - R12 are general purpose registers.  R13 is Stack Pointer (SP).  R14 is subroutine Link Register.  Holds the value of R15 when BL-instruction is executed.  R15 is Program Counter (PC).  Bits 1 and 0 are zeroes in ARM-state (32-bit addressing).  R16 is state register (CPSR, Current Program Status Register).  There are 37 ARM registers in total of which variable amount is available as banked registers depending on the mode of operation. 5.5.5 ARM7TDMI TDMI stands for thumb instruction set debug-interface multiplier interrupt  T (Thumb)-extension shrinks the ARM instruction set to 16-bit word length i.e. 35-40% amount of memory compared is saved when compared to 32-bit instruction set.  Extension enables simpler and significantly cheaper realization of processor system. Instructions take only half of memory than with 32-bit instruction set without significant decrease in performance or increase in code size.  Extension is made to instruction decoder at the processor pipeline.  Registers are of 32-bit size.
  • 21.
    WIRELESS INDUSTRIAL SECURITYINTELLIGENT ROBOT 2013-14 DR.AIT, DEPT OF TE 21 Fig 5.7Pinning information of ARM (LPC2148)
  • 22.
    WIRELESS INDUSTRIAL SECURITYINTELLIGENT ROBOT 2013-14 DR.AIT, DEPT OF TE 22 Fig. 5.8 LPC 2148 Block Diagram
  • 23.
    WIRELESS INDUSTRIAL SECURITYINTELLIGENT ROBOT 2013-14 DR.AIT, DEPT OF TE 23 5.5.6 Architectural Overview The LPC2148 is a general purpose 32-bit microprocessor, which offers high performance and very low power consumption. The architecture is based on Reduced Instruction Set Computer (RISC) principles, and the instruction set and related decode mechanism are much simpler than those of micro programmed Complex Instruction Set Computers (CISC).This simplicity results in a high instruction throughput and impressive real-time interrupt response from a small and cost-effective processor core. Pipeline techniques are employed so that all parts of the processing and memory systems can operate continuously. Typically, while one instruction is being executed, its successor is being decoded, and a third instruction is being fetched from memory. The key idea behind Thumb is that of a super-reduced instruction set. Essentially, the LPC2148 processor has two instruction sets: The standard 32-bit ARM set. 5.5.7 16-bit Thumb set The Thumb set’s 16-bit instruction length allows it to approach twice the density of standard ARM code while retaining most of the ARM’s performance advantage over a traditional 16-bit processor using 16-bit registers. This is possible because Thumb code operates on the same 32- bit register set as ARM code. Thumb code is able to provide up to 65 % of the code size of ARM, and 160 % of the performance of an equivalent ARM processor connected to a 16-bit memory system. The particular flash implementation in the LPC2148 allows for full speed execution also in ARM mode. It is recommended to program performance critical and short code sections (such as interrupt service routines and DSP algorithms) in ARM mode. The impact on the overall code size will be minimal but the speed can be increased by 30% over Thumb mode. 5.5.8 On-Chip Flash Memory The LPC2148 incorporate a 512 kB flash memory system. This memory may be used for both code and data storage. Programming of the flash memory may be accomplished in several ways .It may be programmed In System through the serial port. The application program may also erase and/or program the flash while the application is running, allowing a great degree of flexibility for data storage field firmware upgrades, etc. Due to the architectural solution chosen for an on-chip boot loader , flash memory available for user’s code on LPC2148 is 500 kB. The LPC2148 flash memory provides a minimum of 100,000 erase/write cycles and 20 years of data- retention.
  • 24.
    WIRELESS INDUSTRIAL SECURITYINTELLIGENT ROBOT 2013-14 DR.AIT, DEPT OF TE 24 5.5.9 On-Chip Static RAM On-chip static RAM may be used for code and/or data storage. The SRAM may be accessed as 8-bit, 16-bit, and 32-bit. LPC2148 provides 32kB of static RAM. In LPC2148 only, an 8kB SRAM block intended to be utilized mainly by the USB can also be used as a general purpose RAM for data storage and code storage and execution. 5.5.10 Interrupt Controller The Vectored Interrupt Controller (VIC) accepts all of the interrupt request inputs and categorizes them as:  Fast Interrupt Request (FIQ)  Vectored Interrupt Request (IRQ)  Non-vectored IRQ  Fast interrupt request (FIQ) has the highest priority. If more than one request is assigned to FIQ, the VIC combines the requests to produce the FIQ signal to the ARM processor. The fastest possible FIQ latency is achieved when only one request is classified as FIQ, because then the FIQ service routine does not need to branch into the interrupt service routine but can run from the interrupt vector location. If more than one request is assigned to the FIQ class, the FIQ service routine will read a word from the VIC that identifies which FIQ source(s) is (are) requesting an interrupt.  Vectored IRQs have the middle priority. Sixteen of the interrupt requests can be assigned to this category. Any of the interrupt requests can be assigned to any of the 16 vectored IRQ slots, among which slot 0 has the highest priority and slot 15 has the lowest.  Non vectored IRQs have the lowest priority. The VIC combines the requests from all the vectored and non-vectored IRQs to produce the IRQ signal to the ARM processor. The IRQ service routine can start by reading a register from the VIC and jumping there. If any of the vectored IRQs are pending, the VIC provides the address of the highest-priority requesting IRQs service routine, otherwise it provides the address of a default routine that is shared by all the non-vectored IRQs.The default routine can read another VIC register to see what IRQs are active. 5.5.11 Fast General Purpose Parallel I/O (GPIO) Device pins that are not connected to a specific peripheral function are controlled by the GPIO registers. Pins may be dynamically configured as inputs or outputs. Separate registers allow
  • 25.
    WIRELESS INDUSTRIAL SECURITYINTELLIGENT ROBOT 2013-14 DR.AIT, DEPT OF TE 25 setting or clearing any number of outputs simultaneously. The value of the output register may be read back, as well as the current state of the port pins. LPC2148 introduce accelerated GPIO functions over prior LPC2000 devices: GPIO registers are relocated to the ARM local bus for the fastest possible I/O timing.  Mask registers allow treating sets of port bits as a group, leaving other bits unchanged.  All GPIO registers are byte addressable.  Entire port value can be written in one instruction. 5.5.12 10-bit ADC and DAC The LPC2148 contains two analog to digital converters. These converters are single 10-bit successive approximation analog to digital converters. While ADC0 has six channels, ADC1 has eight channels. Therefore, total number of available ADC inputs for LPC2148 is 14. Features  10 bit successive approximation analog to digital converter.  Measurement range of 0 V to VREF (2.0 V ≤ VREF ≤ VDDA).  Each converter capable of performing more than 400,000 10-bit samples per second.  Every analog input has a dedicated result register to reduce interrupt overhead.  Burst conversion mode for single or multiple inputs.  Optional conversion on transition on input pin or timer match signal.  Global Start command for both converters. 5.5.13 UARTs (Universal Asynchronous Receiver and Transmitter) The LPC2148 contains two UARTs, UART0 and UART1. In addition to standard transmit and receive data lines, the LPC2148 UART1 also provide a full modem control handshake interface. Compared to previous LPC2000 microcontrollers, Arts in LPC2148 introduce a fractional baud rate generator for both UARTs, enabling these microcontrollers to achieve standard baud rates such as 115200 with any crystal frequency above 2 MHz Features:  16 byte Receive and Transmit FIFOs (First In First Out).  Register locations conform to ‘550 industry standard.  Receiver FIFO trigger points at 1, 4, 8, and 14 bytes
  • 26.
    WIRELESS INDUSTRIAL SECURITYINTELLIGENT ROBOT 2013-14 DR.AIT, DEPT OF TE 26  Built-in fractional baud rate generator covering wide range of baud rates without a need for external crystals of particular values.  Transmission FIFO control enables implementation of software (ON/OFF) flow control on both UARTs.  LPC2148 UART1 equipped with standard modem interface signals. This module also provides full support for hardware flow control. 5.5.14 I2C-Bus serial I/O Controller The LPC2148 contains two I2 C-bus controllers. The I2 C-bus is bidirectional, for inter-IC control using only two wires: A serial clock line (SCL), A serial data line (SDL). Each device is recognized by a unique address and can operate as either a receiver-only device. Transmitters and/or receivers can operate in either master or slave mode, depending on whether the chip has to initiate a data transfer or is only addressed. The I2 C-bus is a multi-master bus, it can be controlled by more than one bus master connected to it. The I2 C-bus implemented in LP2148 supports bit rates up to 400 Kbit/s (Fast I2 C-bus). 5.5.15 Crystal Oscillator On-chip integrated oscillator operates with external crystal in range of 1 MHz to 25 MHz The oscillator output frequency, fosc and the ARM processor clock frequency is referred to as CCLK for purposes of rate equations, etc. fosc and CCLK are the same value unless the PLL (Phase Locked Loop) is running and connected. 5.5.16 Power Control The LPC2148 supports two reduced power modes:  Idle mode  Power down mode. In Idle mode, execution of instructions is suspended until either a reset or interrupt occurs. Peripheral functions continue operation during idle mode and may generate interrupts to cause the processor to resume execution. Idle mode eliminates power used by the processor itself, memory systems and related controllers, and internal buses. In Power-down mode, the oscillator is shut down and the chip receives no internal clocks. The processor state and registers, peripheral registers, and internal SRAM values are preserved throughout Power-down mode and the logic levels of chip output pins remain static. The Power- down mode can be terminated and normal operation resumed by either a reset or certain specific interrupts that are able to function without clocks. Since all dynamic operation of the chip is suspended, Power-down mode reduces chip power consumption to nearly zero.
  • 27.
    WIRELESS INDUSTRIAL SECURITYINTELLIGENT ROBOT 2013-14 DR.AIT, DEPT OF TE 27 4.6 Ultrasonic ranging module HC - SR04 Ultrasonic ranging module HC - SR04 provides 2cm - 400cm non-contact measurement function, the ranging accuracy can reach to 3mm. The modules includes ultrasonic transmitters, receiver and control circuit. The basic principle of work: (1) Using IO trigger for at least 10us high level signal, (2) The Module automatically sends eight 40 kHz and detect whether there is a pulse signal back. (3)IF the signal back, through high level , time of high output IO duration is the time from sending ultrasonic to returning. Test distance = (high level time×velocity of sound (340M/S) / 2, Wire connecting direct as following:  5V Supply  Trigger Pulse Input  Echo Pulse Output  0V Ground Working voltage DC 5V Working current 15mA Working frequency 40Hz Max Range 4m Min Range 2cm Measuring angle 25 degree Trigger input signal 10µs TTL probe Echo output signal Input TTL lower signal and the range is proportion Dimension 45mm x 20mm x 15mm TABLE 5.1 : Electric Parameter Fig 5.9 SONAR
  • 28.
    WIRELESS INDUSTRIAL SECURITYINTELLIGENT ROBOT 2013-14 DR.AIT, DEPT OF TE 28 5.6.1 Ultrasonic Definition The human ear can hear sound frequency around 20HZ ~ 20KHZ, and ultrasonic is the sound wave beyond the human ability of 20khz . 5.6.2 Ultrasonic distance measurement principle Ultrasonic transmitter emitted an ultrasonic wave in one direction, and started timing when it launched. Ultrasonic spread in the air, and would return immediately when it encountered obstacles on the way. At last, the ultrasonic receiver would stop timing when it received the reflected wave. As Ultrasonic spread velocity is 340m / s in the air, based on the timer record t, we can calculate the distance (s) between the obstacle and transmitter, namely: s = 340t / 2, which is so- called time difference distance measurement principle The principle of ultrasonic distance measurement used the already-known air spreading velocity, measuring the time from launch to reflection when it encountered obstacle, and then calculate the distance between the transmitter and the obstacle according to the time and the velocity. Thus, the principle of ultrasonic distance measurement is the same with radar. Distance Measurement formula is expressed as: L = C X T In the formula, L is the measured distance, and C is the ultrasonic spreading velocity in air, also, T represents time (T is half the time value from transmitting to receiving ). 5.6.3 Ultrasonic Application Ultrasonic Application Technology is the thing which developed in recent decades. With the ultrasonic advance, and the electronic technology development, especially as high-power semiconductor device technology matures, the application of ultrasonic has become increasingly widespread:  Ultrasonic measurement of distance, depth and thickness;  Ultrasonic testing;  Ultrasound imaging;  Ultrasonic machining, such as polishing, drilling;  Ultrasonic cleaning;  Ultrasonic welding;
  • 29.
    WIRELESS INDUSTRIAL SECURITYINTELLIGENT ROBOT 2013-14 DR.AIT, DEPT OF TE 29 5.6.4 Module operating Principle Set low the Trig and Echo port when the module initializes , firstly, transmit at least 10us high level pulse to the Trig pin (module automatically sends eight 40K square wave), and then wait to capture the rising edge output by echo port, at the same time, open the timer to start timing. Next, once again capture the falling edge output by echo port, at the same time, read the time of the counter, which is the ultrasonic running time in the air. According to the formula: Test distance = (high level time*ultrasonic spreading velocity in air) /2, you can calculate the distance to the obstacle. 5.7 GSM MODULE This is a plug and play GSM Modem with a simple to interface serial interface. Use it to send SMS, make and receive calls, and do other GSM operations by controlling it through simple AT commands from micro controllers and computers. It uses the highly popular SIM300 module for all its operations. It comes with a standard RS232 interface which can be used to easily interface the modem to micro controllers and computers. The modem consists of all the required external circuitry required to start experimenting with the SIM300 module like the power regulation, external antenna, SIM Holder, etc. Fig 5.10 GSM(SIM 300) module
  • 30.
    WIRELESS INDUSTRIAL SECURITYINTELLIGENT ROBOT 2013-14 DR.AIT, DEPT OF TE 30 5.7.1 AT Commands: AT commands are used to control MODEMs. AT is the abbreviation for Attention. These commands come from Hayes commands that were used by the Hayes smart modems. The Hayes commands started with AT to indicate the attention from the MODEM. The dial up and wireless MODEMs (devices that involve machine to machine communication) need AT commands to interact with a computer. These include the Hayes command set as a subset, along with other extended AT commands. AT commands with a GSM/GPRS MODEM or mobile phone can be used to access following information and services: 1. Information and configuration pertaining to mobile device or MODEM and SIM card. 2. SMS services. 3. MMS services. 4. Fax services. 5. Data and Voice link over mobile network. 5.7.2 EXPLANATION OF COMMONLY USED AT COMMANDS 1) AT - This command is used to check communication between the module and the computer. For example, AT OK The command returns a result code OK if the computer (serial port) and module are connected properly. If any of module or SIM is not working, it would return a result code ERROR. 2) +CMGF - This command is used to set the SMS mode. Either text or PDU mode can be selected by assigning 1 or 0 in the command. SYNTAX: AT+CMGF=<mode> 0: for PDU mode 1: for text mode The text mode of SMS is easier to operate but it allows limited features of SMS. The PDU (protocol data unit) allows more access to SMS services but the operator requires bit level
  • 31.
    WIRELESS INDUSTRIAL SECURITYINTELLIGENT ROBOT 2013-14 DR.AIT, DEPT OF TE 31 knowledge of TPDUs. The headers and body of SMS are accessed in hex format in PDU mode so it allows availing more features. For example, AT+CMGF=1 10 OK 3) +CMGW - This command is used to store message in the SIM. SYNTAX: AT+CMGW=” Phone number”> Message to be stored Ctrl+z As one types AT+CMGW and phone number, „>‟ sign appears on next line where one can type the message. Multiple line messages can be typed in this case. This is why the message is Terminated by providing a „Ctrl+z‟ combination. As Ctrl+z is pressed, the following information response is displayed on the screen. +CMGW: Number on which message has been stored 4) +CMGS - This command is used to send a SMS message to a phone number. SYNTAX: AT+CMGS= serial number of message to be send. As the command AT+CMGS and serial number of message are entered, SMS is sent to the particular SIM. For example, AT+CMGS=1 OK 5) ATD - This command is used to dial or call a number. SYNTAX: ATD<Phone number>(Enter) For example, ATD123456789 6) ATA - This command is used to answer a call. An incoming call is indicated by a message „RING‟ which is repeated for every ring of the call. When the call ends „NO CARRIER‟ is displayed on the screen. SYNTAX: ATA(Enter)
  • 32.
    WIRELESS INDUSTRIAL SECURITYINTELLIGENT ROBOT 2013-14 DR.AIT, DEPT OF TE 32 As ATA followed by enter key is pressed, incoming call is answered. For example, RING RING ATA 7) ATH - This command is used to disconnect remote user link with the GSM module. SYNTAX: ATH (Enter) 11 5.7.3 INTERFACING GSM TO LPC2148 Figure 5.1 shows how to interface the GSM with microcontroller. The GSM module is communicate the microcontroller with mobile phones through UART. To communicate over UART or USART, we just need three basic signals which are namely, RXD (receive), TXD (transmit), GND (common ground). GSM modem interfacing with microcontroller for SMS control of industrial equipment. The sending SMS through GSM modem when interfaced with microcontroller or PC is much simpler as compared with sending SMS through UART. Fig 5.11 Interfacing GSM module with LPC2148 5.7.4 AT COMMANDS TO SEND SMS: There are basically two modes to work with SMS, i.e.:  PDU (Protocol Data Unit)  Text mode.
  • 33.
    WIRELESS INDUSTRIAL SECURITYINTELLIGENT ROBOT 2013-14 DR.AIT, DEPT OF TE 33 A mobile phone internally uses PDU format. Developers normally uses text mode because it is easier to use. AT+CMGF is the command to set the mode. AT+CMGF=0 sets the format to PDU mode. AT+CMGF=1 sets the format to text mode. AT+CMGF? queries the current format. Sending SMS Although you can send SMS in PDU or text mode, it is easier to use text mode to type the message. The following commands change the message format to text mode and send a text message. AT+CMGF=1 OK AT+CMGS="7789952010" > FIRE ACCIDENT <Ctrl>+<Z> +CMGS: 44 OK 5.8 Pick And Place Robot Kit Fig 5.12 Pick & place Arm kit
  • 34.
    WIRELESS INDUSTRIAL SECURITYINTELLIGENT ROBOT 2013-14 DR.AIT, DEPT OF TE 34 A robot is a programmable multifunction manipulator designed to move material, parts, tools, or specialized devices through variable programmed motions for the performance of a variety of tasks”. In this highly developing society, time and man power are critical constrains for completion of task. The automation is playing important role to save human efforts in most of the regular and frequently carried work. The idea that machines can begin to imitate human actions, even in ways we have not thought of, the main motives for the creation of robot have been very practical. First, as modern industry has become more complex, there has been a growing need for getting work done in environments that are dangerous for humans. As an example, work in a nuclear reactor plant often requires contact with radioactive materials. Second, as robots became more advanced and less expensive, they are being set up in industry situations where working conditions are not so much dangerous as unpleasant for various reasons. These situations typically involve high degrees of the following: - Heat, Noise, Poisonous gases, Risk of injury by machines, Monotonous, boring work. Robots have already taken over a number of such unpleasant jobs in industry- welding in automobile factories, which involves heat, noise and heavy exertion. Robots are obedient, untiring and precision welders. Simple robots do many routine jobs in industry. Pick and place robots are useful in simple assembly operations such as stuffing printed circuit boards and loading and unloading parts from machines. Humans pick things up without thinking about the steps involved. In order for a robot or a robotic arm to pick up or move something, someone has to tell it to perform several actions in a particular order — from moving the arm, to rotating the “wrist” to opening and closing the “hand” or “fingers”. So, we can control each joint. . This projectusesa five joint automatic robotic arm which can be used in industries to do repetitive task such as moving the things from conveyor to another place. 5.8.1 Motor driver circuit (L239D motor driver): In order to provide the required amperage to the motor using the low current signal from the microcontroller, motor driver circuit is used. A motor controller is a device or group of devices that serves to govern in some predetermined manner the performance of an electric motor. A motor controller might include a manual or automatic means for starting and stopping the motor, selecting forward or reverse rotation, selecting and regulating the speed, regulating or limiting
  • 35.
    WIRELESS INDUSTRIAL SECURITYINTELLIGENT ROBOT 2013-14 DR.AIT, DEPT OF TE 35 the torque, and protecting against overloads and faults. Motor drivers are used to provide the required amperage to the motor using the low current signal from the MCU. Apart from the current, it is also necessary to control the direction of motors as required in a situation. Drivers convert the TTL-level outputs from the microcontroller into high-current drive for the motors. It also serves to isolate the motor power supply from the main logic supply. A L293D is a dual bridge driver IC, with current rating of maximum 2amps, which comes in a 16-pin package. The output from the IC is protected against voltage spikes from the motors by eight fast switching inbuilt rectifier diodes, which will sink any problem voltages into the motor power supply lines. Drivers are enabled by the enable pins, enable1 and enable2. When an enable input is high, the associated drivers are enabled and their outputs are active and in phase with their inputs. When the enable input is low, those drivers are disabled and their outputs are off and in the high- impedance state. In our project, we are using two l293d drivers to drive three motors. The inputs from the l293d gets connected to the Port D pins of the microcontroller, and the output pins of the motor driver are connected to the motors. Input to the motor is given in the form of voltage. Bit 1 represents +5v which is a high input and bit 0 represents 0v which is a low input. If the input to the driver is “01”, the motor rotates in clockwise direction, if input is “10”, motor rotates in anticlockwise direction. If the input is “00” or “11”, the motor stops.
  • 36.
    WIRELESS INDUSTRIAL SECURITYINTELLIGENT ROBOT 2013-14 DR.AIT, DEPT OF TE 36 Fig 5.13 L293D pin diagram Table 5.2: logic table of L293D 5.8.2 Motors An electric motor is an electromechanical device that converts electrical energy into mechanical energy. Electric motors can be powered by direct current sources, such as from batteries. Microcontrollers command these motors through the driver circuit to take the necessary action. E INPUT1 INPUT2 O/P 1 0 0 STOP 1 0 1 CLK 1 1 0 CCLK 1 1 1 STOP
  • 37.
    WIRELESS INDUSTRIAL SECURITYINTELLIGENT ROBOT 2013-14 DR.AIT, DEPT OF TE 37 Fig 5.14: Geared DC motor. A geared DC Motor has a gear assembly attached to the motor. The speed of motor is counted in terms of rotations of the shaft per minute and is termed as RPM .The gear assembly helps in increasing the torque and reducing the speed. Using the correct combination of gears in a gear motor, its speed can be reduced to any desirable figure. This concept where gears reduce the speed but increase its torque is known as gear reduction. This concept is explored in this project to make the working of each of the joint precision perfect. 5.8.3 Power Supply A regulated power supply is an embedded circuit, the function of which is to supply a stable voltage, to a circuit or device that must be operated within certain power supply limits. This is used to supply the power to the microcontroller and the driver circuits. 5.8.4 Design Of Robotic Arm To proceed in the direction of design aspects, first mechanical structure has to be designed. Depending on the design requirements electronic parts are configured with that of mechanical design. Mechanical design Mechanical design involves the selection of suitable motor for our application, deciding on the material to be used for the construction of the arm, i.e the shaft material and deciding on the location where the motor has to be placed.  Selection of motor: The main criteria to be considered while selection of motor is Torque and the speed of the motor, many different motors are available in the market like servomotors, stepper motor, dc motors with and without gears. These different motors are used according to their applications
  • 38.
    WIRELESS INDUSTRIAL SECURITYINTELLIGENT ROBOT 2013-14 DR.AIT, DEPT OF TE 38 and requirements. for e.g. If we want high torque and precise speed we need to use servo motors, if we want to only position and if high torques not required then stepper motors are used. The motor can be selected once we know the torque and speed required for our application. 5.8.5 Torque and Speed Calculation The main criteria to be considered for the selection of motor are torque and speed.  Torque calculation Torque is the tendency of force to rotate an object about an axis. Mathematically, torque is defined as the cross product of the lever-arm distance and force, which tends to produce rotation. i.e. T= F * L Nm [1] Where, F= force acting on the motor L= length of the shaft Force, F is given by, F= m * g N Where, m=mass to be lifted by the motor g= gravitational constant = 9.8 m/s Calculation of the torque starts from the gripper and moves downward till the base joint of the arm. Hence base Joint carries the maximum payload i.e it should carry the weight of the upper 2 motors also. The robotic arm is of three joints. One motor each at the 3 joints. The torque and speed calculation differs at each joint depending on the payload. For example,
  • 39.
    WIRELESS INDUSTRIAL SECURITYINTELLIGENT ROBOT 2013-14 DR.AIT, DEPT OF TE 39 Fig.5.15: Robotic arm designs Consider the figure shown above. Torque for the first joint is calculated as, T1 = F1 * L1 F1 = m1 * g  Speed calculation: For each joint considered, we need to calculate the angular speed and linear speed.  Angular velocity: Is defined as the rate of change of angular displacement. Rotational Speed tells us how many revolutions has been covered by a body in one second of time. Example: Angular speed,w = rad [3] W = W* 9.45 rpm [4] Linear speed, V = W * r m/s [5] Where, r is shaft length. =
  • 40.
    WIRELESS INDUSTRIAL SECURITYINTELLIGENT ROBOT 2013-14 DR.AIT, DEPT OF TE 40 Speed of every motor is divided as ramp up speed (acceleration), slew and ramp down (deceleration) speed.  Ramp up is the speed with which the motor runs at the very beginning.  Slew speed is the max and uniform speed of the motor.  Ramp down speed is the speed of the motor before coming to halt. Gripper Opens up to 2 inches Wrist motion 120 degrees Elbow motion 300 degrees Shoulder motion 180 degrees Base rotation 270 degrees Maximum lift 100 grams Dimensions Length 9” / 228mm Width 6.3” / 160mm Height 15” / 380mm Weight 658 grams Table5.3 Features of pick and place arm. A white LED is mounted to the “hand” of the arm to illuminate whatever the gripper is holding. The ROBOT moves in all four directions: Right, Left, Front, Back .  Turning angle of front wheels : Left 35 degree, Right 35 degree.  The movement of the robot is manually controlled through Remote-PC. 5.9 Humidity Sensor 5.9.1 Description
  • 41.
    WIRELESS INDUSTRIAL SECURITYINTELLIGENT ROBOT 2013-14 DR.AIT, DEPT OF TE 41 Humidity is the presence of water in air. The amount of water vapor in air can affect human comfort as well as many manufacturing processes in industries. The presence of water vapor also influences various physical, chemical, and biological processes. Humidity SensorHumidity measurement in industries is critical because it may affect the business cost of the product and the health and safety of the personnel. Hence, humidity sensing is very important, especially in the control systems for industrial processes and human comfort. Controlling or monitoring humidity is of paramount importance in many industrial & domestic applications. In semiconductor industry, humidity or moisture levels needs to be properly controlled & monitored during wafer processing. In medical applications, humidity control is required for respiratory equipments, sterilizers, incubators, pharmaceutical processing, and biological products. Humidity control is also necessary in chemical gas purification, dryers, ovens, film desiccation, paper and textile production, and food processing. In agriculture, measurement of humidity is important for plantation protection (dew prevention), soil moisture monitoring, etc. For domestic applications, humidity control is required for living environment in buildings, cooking control for microwave ovens, etc. In all such applications and many others, humidity sensors are employed to provide an indication of the moisture levels in the environment. RHT03 output calibrated digital signal. It applys exclusive digital-signal-collecting-technique and humidity sensing technology, assuring its reliability and stability. Its sensing elements is connected with 8-bit single-chip computer. Every sensor of this model is temperature compensated and calibrated in accurate calibration chamber and the calibration-coefficient is saved in type of Programme in OTP memory, when the sensor is detecting, it will cite coefficient from memory. Small size & low consumption & long transmission distance(100m) enable RHT03 to be suited in all kinds of harsh application occasions. Single-row packaged with four pins, making the connection very convenient.
  • 42.
    WIRELESS INDUSTRIAL SECURITYINTELLIGENT ROBOT 2013-14 DR.AIT, DEPT OF TE 42 Fig 5.16 Humidity Sensor 5.9.2 Humidity Sensors – Characteristics Sensor characterization is done based on the n-point(usually 9) characterization of the sensor. Characterization is performed at a specific temperature (25°C) and excitation. In 9 point characterization method, humidity levels are swept the through the RH values and measuring the corresponding dc output voltage for the individual sensor: Values are taken at humidity levels of 0%, 25%, 53.2%, 75.3%, 93.8%, 75.3%, 53.2%, 25% and 0%. Based on the characterization results, Best Fit Straight Line (BFSL) is plotted and sensor characteristics are specified in the datasheets. 5.9.3 Accuracy Accuracy is specified based on the specific calibration curves for any individual sensor. It is specified using the linear Best Fit Straight Line (BFSL) and the non-linear 2nd order curve. As an example let us consider a sensor with an accuracy of ±2% RH (BFSL). If the sensor has an output voltage of 0.689 V at 0%RH, an average slope(BFSL) of 0.036 V/%RH and offset of 0.662, then its BFSL accuracy error is given by (0.689 - 0.662)/0.036 = 0.75% RH. As sensors accuracy is ±2% RH (BFSL), i.e. 0.072V, the sensor should always output 0.662 ±0.072 V or a value in the range of 0.59 V to 0.734 V.
  • 43.
    WIRELESS INDUSTRIAL SECURITYINTELLIGENT ROBOT 2013-14 DR.AIT, DEPT OF TE 43 5.9.4 Hysteresis Hysteresis is the difference between the two voltages to %RH conversions (using average BFSL slope) at each of the four duplicated points in the nine point characterization. Hysteresis is recorded in absolute %RH terms. The value taken is the largest %RH figure for an individual sensor over each of the four characterization points. 5.9.5 Interchangeability Interchangeability defines the range of voltages for any population of sensors at this RH point. As an example let us consider a sensor from a particular company with an interchangeabilty of ±5% at 0% RH. With an average slope (BFSL) of 0.036 V/%RH and offset of 0.662 V, ±5% RH is equal to ±0.18 V. This means that the output voltage for this device is 0.662 V ±0.18 V, or a range of 0.482V to 0.842 V. When exposed to an RH of 0%, the output of the entire population of sensors will fall within this range. 5.9.6 Linearity Linearity indicates the voltage deviation from the BFSL value and the measured output voltage value, converted to RH. · Reliability Sensors are subjected to accelerated stress tests. If the tests causes the sensor to drift and report RH outside prescribed specifications, the sensor is considered a failed sensor. Based on such tests, reliability figures like MTTF(Mean-time-to-failure) and FIT (Number of Failures per billion operating hours) are specified. 5.9.7 Repeatability Repeatability is the maximum variation between sensor outputs for repeated sweeps of humidity levels across the sensors’ measurement range under identical conditions. For example, if the point value is 0.013 V using the 31 mV/RH slope this is 0.42% RH.
  • 44.
    WIRELESS INDUSTRIAL SECURITYINTELLIGENT ROBOT 2013-14 DR.AIT, DEPT OF TE 44 5.9.8 Response Time Response Time is measured in “slow moving air” (less than 5 m/s). Typically, maximum time required for the output voltage of the sensor to rise to 63% of its final value or to fall to 37% of its final value when exposed to a step rise or fall in humidity is specified as response time 5.9.9 Temperature Compensation Voltage output for an individual sensor at a given excitation and RH is affected by temperature. In many sensors, the temperature is measured and the effect of temperature of humidity measurement is reduced and this is referred to as temperature compensation. 5.9.10 Stability Output voltage stability is the output voltage drift in time at the specified RH level converted to a %RH value. This figure is also generated through accelerated stress tests and is typically taken as the change in mean output voltage from a large batch of sensors in specific environmental conditions. 5.9.11 SPECIFICATIONS Model RHT03 Power supply 3.3-6V DC Output signal digital signal via Max Detect 1-wire bus Sensing element Polymer humidity capacitor Operating range humidity 0-100%RH; temperature -40~80Celsius Accuracy humidity +-2%RH(Max +-5%RH); temperature +-0.5Celsius Resolution or sensitivity humidity 0.1%RH; temperature 0.1Celsius Repeatability humidity +-1%RH; temperature +-0.2Celsius 5.10 TEMPERATURE SENSOR The LM35 series are precision integrated-temperature sensors, with an output voltage linearly proportional to the Centigrade temperature. Thus the LM35 has an advantage over linear temperature sensors calibrated in ° Kelvin, as the user is not required to subtract a large constant voltage from the output to obtain convenient Centigrade scaling. The LM35 does not require any
  • 45.
    WIRELESS INDUSTRIAL SECURITYINTELLIGENT ROBOT 2013-14 DR.AIT, DEPT OF TE 45 external calibration or trimming to provide typical accuracies of ±¼°C at room temperature and ±¾°Cover a full −55°C to +150°C temperature range. Low cost is assured by trimming and calibration at the wafer level. The low output impedance, linear output, and precise inherent calibration of the LM35 make interfacing to readout or with single power supplies, or with plus and minus supplies. As the LM35 draws only 60 μA from thesupply, it has very low self-heating of less than 0.1°C in still air. The LM35 is rated to operate over a 55°C to +150°C temperature range, while the LM35C is rated for a −40°C to +110°C range (−10° with improved accuracy). The LM35 series is available packaged in hermetic TO transistor packages, while the LM35C, LM35CA, and LM35D are also available in the plastic TO-92 transistor package. The LM35D is also available in an 8-lead surface-mount smalloutline package and a plastic TO-220 package. Fig 5.17 LM 35 temperature sensor 5.10.1 Applications The LM35 is applied easily in the same way as other integrated-circuit temperature sensors. Glue or cement the device to a surface and the temperature should be within about 0.01°C of the surface temperature. This presumes that the ambient air temperature is almost the same as the surface temperature. If the air temperature were much higher or lower than the surface temperature, the actual temperature of the LM35 die would be at an intermediate temperature between the surface temperature and the air temperature, which is especially true for the TO-92 plastic package where the copper leads are the principal thermal path to carry heat into the device, so its temperature might be closer to the air temperature than to the surface temperature.
  • 46.
    WIRELESS INDUSTRIAL SECURITYINTELLIGENT ROBOT 2013-14 DR.AIT, DEPT OF TE 46 To minimize this problem, ensure that the wiring to the LM35, as it leaves the device, is held at the same temperature as the surface of interest. The easiest way to do this is to cover up these wires with a bead of epoxy which will insure that the leads and wires are all at the same temperature as the surface, and that the temperature of the LM35 die is not affected by the air temperature. 5.11 8051 MICROCONTROLLER The 8051is a Harvard architecture, CISC instruction set, single chip microcontroller (µC) series which was developed by Intel in 1980 for use in embedded systems. Intel's original versions were popular in the 1980s and early 1990s and enhanced binary compatible derivatives remain popular today. Fig 5.18 8051 block diagram
  • 47.
    WIRELESS INDUSTRIAL SECURITYINTELLIGENT ROBOT 2013-14 DR.AIT, DEPT OF TE 47 The 8051 has two types of memory and these are Program Memory and Data Memory. Program Memory (ROM) is used to permanently save the program being executed, while Data Memory (RAM) is used for temporarily storing data and intermediate results created and used during the operation of the microcontroller. 128 or 256 bytes of RAM is used. Internal RAM As already mentioned, Data Memory is used for temporarily storing data and intermediate results created and used during the operation of the microcontroller. Besides, RAM memory built in the 8051 family includes many registers such as hardware counters and timers, input/output ports, serial data buffers etc. The previous models had 256 RAM locations, while for the later models this number was incremented by additional 128 registers. However, the first 256 memory locations (addresses 0-FFh) are the heart of memory common to all the models belonging to the 8051 family. Locations available to the user occupy memory space with addresses 0-7Fh, i.e. first 128 registers. This part of RAM is divided in several blocks. Fig 5.19: 8051pin diagram
  • 48.
    WIRELESS INDUSTRIAL SECURITYINTELLIGENT ROBOT 2013-14 DR.AIT, DEPT OF TE 48 Fig 5.20: 8051 module The first block consists of 4 banks each including 8 registers denoted by R0-R7. Prior to accessing any of these registers, it is necessary to select the bank containing it. The next memory block (address 20h-2Fh) is bit- addressable, which means that each bit has its own address (0- 7Fh). Since there are 16 such registers, this block contains in total of 128 bits with separate addresses (address of bit 0 of the 20h byte is 0, while address of bit 7 of the 2Fh byte is 7Fh). The third group of registers occupy addresses 2Fh-7Fh, i.e. 80 locations, and does not have any special functions or features. 5.12 LCD DISPLAY LCD is a basic 20 character by 4 line display. Utilizes the extremely common HD44780 parallel interface chipset (datasheet). Interface code is freely available. You will need ~11 general I/O pins to interface to this LCD screen. Includes LED backlight.
  • 49.
    WIRELESS INDUSTRIAL SECURITYINTELLIGENT ROBOT 2013-14 DR.AIT, DEPT OF TE 49 Fig 5.21: LCD DISPLAY 5.12.1 Instruction description To overcome the speed difference between the internal clock of KS0066U and the MPU clock, KS0066U performs internal operations by storing control in formations to IR or DR. The internal operation is determined according to the signal from MPU, composed of read/write and data bus. Instructions can be divided largely into four groups: 1) KS0066U function set instructions (set display methods, set data length, etc.) 2) Address set instructions to internal RAM 3) Data transfer instructions with internal RAM 4) Others The address of the internal RAM is automatically increased or decreased by 1. Note: during internal operation, busy flag (DB7) is read “High”. Busy flag check must be preceded by the next instruction. When an MPU program with checking the busy flag (DB7) is made, it must be necessary 1/2 fuss for executing the next instruction by the falling edge of the “E” signal after the busy flag (DB7) goes to “LOW”. Contents 1) Clear display RS R/W DB7 DB6 DB5 DB4 DB3 DB2 DB1 DB0 0 0 0 0 0 0 0 0 0 1
  • 50.
    WIRELESS INDUSTRIAL SECURITYINTELLIGENT ROBOT 2013-14 DR.AIT, DEPT OF TE 50 Clear all the display data by writing “20H” (space code) to all DDRAM address, and set DDRAM address to “00H” into AC (address counter). Return cursor to the original status, namely, brings the cursor to the left edge on the fist line of the display. Make the entry mode increment (I/D=“High”). 2) Return home RS R/W DB7 DB6 DB5 DB4 DB3 DB2 DB1 DB0 0 0 0 0 0 0 0 0 1 - Return home is cursor return home instruction. Set DDRAM address to “00H” into the address counter. Return cursor to its original site and return display to its original status, if shifted. Contents of DDRAM does not change. 3) Entry mode set RS R/W DB7 DB6 DB5 DB4 DB3 DB2 DB1 DB0 0 0 0 0 0 0 0 0 I/D SH Set the moving direction of cursor and display. I/D: increment / decrement of DDRAM address (cursor or blink) When I/D=“high”, cursor/blink moves to right and DDRAM address is increased by 1. When I/D=“Low”, cursor/blink moves to left and DDRAM address is increased by 1. *CGRAM operates the same way as DDRAM, when reading from or writing to CGRAM. (I/D=“high”. shift left, I/D=“Low”. Shift right). 5.12.2 Features: • Wide viewing angle and high contrast • Industry standard HD44780 equivalent LCD controller built-in • +5V DC LED backlight • Don't need separate power supply for backlight • Supported 4 or 8 bit parallel interface • Display 4-line X 20-character • Operate with 5V DC • Free 16 positions male header
  • 51.
    WIRELESS INDUSTRIAL SECURITYINTELLIGENT ROBOT 2013-14 DR.AIT, DEPT OF TE 51 6. IMPLEMENTATION In this project we introduce a wireless industrial security robot with pick and place and live video transmission, we are making use of :  Visual basics to design a GUI ,which includes the control of the wireless robot  A temperature sensor is used to measure the temperature in that region.  A Humidity sensor is used to measure the humidity content in that region.  A smoke and fire sensor is used to detect any gas leakage or fire accidents  A wireless cam is used to give a live video stream to a remote user  A mechanical Arm is used to pick and place objects  A ZIGBEE transceiver is used for wireless communication  The implementation of ZIGBEE based wireless sensor networks, which has been applied in our service robot intelligent space successfully. A simplified ZIGBEE stack is proposed and the primitives of simplified ZIGBEE based wireless sensor networks are illustrated, which reduces the stack, thus the storage, size and cost of the nodes was brought down. To show the functionality of the ZIGBEE based wireless sensor networks in service robot intelligent space, we describe some of the components in detail, such as environmental sensors for environmental perception, home devices controllers for device control, localization system for positioning and ceiling projector for mobile robot navigation. 6.1 ALGORITHM: Step 1: start the Fire sensor, Temperature sensor, Humidity sensor And Smoke sensor. Step 2: Continuously sensing the environment Step 3: IF any flame(IR radiation) detected OR any smoke detected OR Temperature goes beyond threshold OR humidity goes beyond threshold. Step 4:Sensor sends a trigger pulse to corresponding pins of LPC2148. Step 5: LPC2148 sends a trigger pulse to display ALERT messages on LCD through ZIGBEE.
  • 52.
    WIRELESS INDUSTRIAL SECURITYINTELLIGENT ROBOT 2013-14 DR.AIT, DEPT OF TE 52 Step 6: LPC2148 sends the AT commands to GSM to send alert message. Step 7: LPC2148 sends a pulse to activate buzzer. Step 8: Manual reset and go to step 2. 6.2 CONNECTIONS: 6.2.1 Connection details of Fire sensor:  Connect VCC pin of fire sensor to 5v power supply.  Connect GND pin of fire sensor to ground.  Connect o/p pin of fire sensor to pin P0.25 LPC2148. 6.2.2 Connection details of Smoke sensor:  Connect VCC pin of smoke sensor to 5v power supply.  Connect GND pin of smoke sensor to ground.  Connect o/p pin of smoke sensor to pin P0.23 LPC2148. 6.2.3 Connection details of Humidity sensor:  Connect VCC pin of humidity sensor to 5v power supply.  Connect GND pin of humidity sensor to ground.  Connect o/p pin of humidity sensor to pin P0.26 LPC2148. 6.2.4 Connection details of Temperature sensor:  Connect VCC pin of temperature sensor to 5v power supply.  Connect GND pin of temperature sensor to ground.  Connect o/p pin of temperature sensor to pin P0.27 LPC2148.
  • 53.
    WIRELESS INDUSTRIAL SECURITYINTELLIGENT ROBOT 2013-14 DR.AIT, DEPT OF TE 53 6.2.5 Connection details of SONOR:  Connect VCC pin of SONOR to 5v power supply.  Connect GND pin of SONORto ground.  Connect echo pin of SONOR to pin P0.2 LPC2148.  Connect trigger pin of SONOR to pin P0.3 LPC2148.
  • 54.
    WIRELESS INDUSTRIAL SECURITYINTELLIGENT ROBOT 2013-14 DR.AIT, DEPT OF TE 54 7. RESULTS SMOKE and FIRE SENSORS:  These sensors are continuously sensing the surrounding environment, if any parameters exceeds the set point alarm signal is sent to remote PC .  The related SMS is sent to a mobile phone through GSM modem like, “SMOKE OCCURED” , “FIRE ACCIDENT” etc. SONOR  Distance between the obstacle and the robot is calculated using SONAR and the distance is displayed on the LCD screen. Like “DIST : Distance in inches”. HUMIDITY and TEMPERATURE SENSOR:  These sensors continuously senses the surrounding environment and display the relative Humidity and current Temperature value on the LCD screen. Like, “HUMIDITY: X%”, “TEMP: X0 ” CAMERA:  Since camera is placed on the base of the pick and place arm, we can get 2700 coverage. Live streaming is monitored on PC. Fig 7.1 SONAR Interface Fig 7.2 Fire Sensor output
  • 55.
    WIRELESS INDUSTRIAL SECURITYINTELLIGENT ROBOT 2013-14 DR.AIT, DEPT OF TE 55 Fig 7.5 Fire occurred output Fig 7.6 Remote with display Fig 7.3SONAR output Fig 7.4 Hardware interfacing
  • 56.
    WIRELESS INDUSTRIAL SECURITYINTELLIGENT ROBOT 2013-14 DR.AIT, DEPT OF TE 56 Fig 7.7 Smoke occurred output Fig 7.9 Right Side view of hardware Fig 7.10 Top view of hardware
  • 57.
    WIRELESS INDUSTRIAL SECURITYINTELLIGENT ROBOT 2013-14 DR.AIT, DEPT OF TE 57 8. ADVANTAGES AND DISADVANTAGES 8.1 Advantages  Consistency of performance.  24/7 continuous working.  Reduced amount of operator errors.  Improved quality of product.  It can move from one location to another location.  It is also a Mobile Robot which has got certain artificial intelligence features.  Robotic workers never get tired.  Do not need to be paid.  Can be made to perform even the most dangerous tasks without concern. 8.2 Disadvantages  High standard of maintenance required  Precise programming needed (time, training, specialist knowledge)  when computer systems failure will cause breakdown  New products require complete reprogramming  Certain processes still need a skilled operator  Complex and expensive equipment to buy and install
  • 58.
    WIRELESS INDUSTRIAL SECURITYINTELLIGENT ROBOT 2013-14 DR.AIT, DEPT OF TE 58 9. APPLICATIONS  Paper industries:In storage area we can monitor fire accidents, humidity control and pick and place of less weight material  Cotton industries: In storage area we can monitor fire accidents, humidity control and pick and place of less weight material  Chemical industries:Here we can monitor boiling point of chemicals and fire accidents and any Smoke.  PCB manufacturing units:here we can make use of pick and place of minute components.  Textile industries: In storage area we can monitor fire accidents, humidity control and pick and place of less weight material  Furnace manufacturing units: we can monitor the temperature of the furnace and to handle components whose temperature is high.  Oil refineries: Here we can monitor boiling point of different oils and fire accidents.  Nuclear power plants: To measure temperature and fire accidents where it is very hazardous environment for human beings.
  • 59.
    WIRELESS INDUSTRIAL SECURITYINTELLIGENT ROBOT 2013-14 DR.AIT, DEPT OF TE 59 10. FUTURE SCOPE  Robot can be controlled through voice recognition mechanism.  We can make this security robot to be moved or directed automatically.  We can enhance this security robot to do Authentication process.  By proper programming and placing a water tank, this robot can be made fire extinguishing robot.  Since this robot contain a GSM module, by proper programming this robot can be controlled by mobile phone and robot can be controlled beyond the line of sight of ZIGBEE traceivers.
  • 60.
    WIRELESS INDUSTRIAL SECURITYINTELLIGENT ROBOT 2013-14 DR.AIT, DEPT OF TE 60 11. CONCLUSION AND DISCUSSIONS In our project, the robot is designed to move by our command. The robot acts according to the command given by the program. It will move all the direction like forward, reverse, right and left. The video and audio are monitored at the control unit. In this prototype project, we design in such a way that this robot can be moved anywhere and it can get the information of particular place. This project is very much useful in the places where a human cannot go into the places like ground canals, smoke oriented caves and this project is very much useful in such situations. An alerting message will be sent to a prescribed SIM using GSM module.If particular direction we will give according to that only our robot will move and that movement will be seen by camera. So that it`s easy to detect any faults or dangerous in the industry. It leads easy process without interaction of human.
  • 61.
    WIRELESS INDUSTRIAL SECURITYINTELLIGENT ROBOT 2013-14 DR.AIT, DEPT OF TE 61 BIBLIOGRAPHY [1] ADVANCED EMBEDDED WIRELESS ROBOT WITH MOTION DETECTION SYSTEM AND LIVE VIDEO / AUDIO TRANSMISSION by M.A.wajeed, K. Varunkumar - International Journal of Communication Network Security, ISSN: 2231 – 1882, Volume-2, Issue-2, 2013. (base paper). [2] MOBILE ROBOT IN COAL MINE DISASTER SURVEILLANCE by Mr. SabarishChakkath , S.Hariharansiddharath , B.Hemalatha -IOSR Journal of Engineering (IOSRJEN) e-ISSN: 2250-3021, p-ISSN: 2278-8719, www.iosrjen.org Volume 2, Issue 10 (October 2012), PP 77-82. [3] WIRELESS SURVEILLANCE ROBOT WITH MOTION DETECTION AND LIVE VIDEO TRANSMISSION by A.Sivasoundari, S.Kalaimani, M.Balamurugan -International Journal of Emerging Science and Engineering (IJESE) ISSN: 2319–6378, Volume-I, Issue-6 April 2013. [4] DESIGN AND AUTOMATION OF SECURITY MANAGEMENT SYSTEM FOR INDUSTRIES BASED ON M2M TECHNOLOGY by Swathi Bhupatiraju, J V Subrahmanyeswara Rao - International Journal of Computer Engineering Science (IJCES) Volume 2 Issue 3 (March 2012) ISSN : 2250:3439. [5] AUTOMATED ADVANCED INDUSTRIAL and HOME SECURITY USING GSM and FPGA by N.Chinthaih, K.Rajshekar - International Journal of Computer Science and Information Technologies, Vol. 2 (4) , 2011, 1598-1602. [6] DEVELOP A MULTIPLE INTERFACE BASED FIRE FIGHTING ROBOT by Ting L. Chien , KuoLan Su and Sheng VenShiau - IEEE International Conference on Robotics and Automation,, vol.3, pp.2084-2086.
  • 62.
    WIRELESS INDUSTRIAL SECURITYINTELLIGENT ROBOT 2013-14 DR.AIT, DEPT OF TE 62 APPENDIX I SMOKE SENSOR Features  High sensitivity to LPG, natural gas, town gas  Small sensitivity to alcohol, smoke.  Fast response.  Stable and long life  Simple drive circuit  Easy SIP header interface Key Specifications  Power requirements: 5 VDC @ ~165 mA(heater on) / ~60 mA (heater off)  Interface: 1 TTL compatible input(HSW), 1 TTL compatible output (ALR)  Operating temperature:14 to 122 °F (-10 to 50°C)  Dimensions: 1.50 x 1.0 x 1.0 in(38.1 x 25.4 x 25.4 mm) Applications They are used in gas leakage detecting equipments in family and industry, are suitable for detecting of LPG, natural gas, town gas, avoid the noise of alcohol and cooking fumes and cigarette smoke. FIRE SENSOR Features  Allows your robot to detect flames from upto 1 M away  Typical Maximum Range:1 m .  Calibration preset for range adjustment.  Indicator LED with 3 pin easy interface connector.  Input Voltage +5VDC  Calibrated Directly in ° Celsius (Centigrade)
  • 63.
    WIRELESS INDUSTRIAL SECURITYINTELLIGENT ROBOT 2013-14 DR.AIT, DEPT OF TE 63 Ultrasonic ranging module HC - SR04 Features  Stable performance  Accurate distance measurement  High-density  Small blind Application Areas  Robotics barrier  Object distance measurement  Level detection  Public security  Parking detection Humidity Sensor Features and Applications  High precision  Capacitive type  Full range temperature compensated  Relative humidity and temperature measurement  Outstanding long-term stability  Extra components not needed  Long transmission distance, up to 100 meters  Low power consumption  4 pins packaged and fully interchangeable Temperature Sensor Features  Linear + 10 mV/°C Scale Factor
  • 64.
    WIRELESS INDUSTRIAL SECURITYINTELLIGENT ROBOT 2013-14 DR.AIT, DEPT OF TE 64  0.5°C Ensured Accuracy (at +25°C)  Rated for Full −55°C to +150°C Range  Suitable for Remote Applications  Low Cost Due to Wafer-Level Trimming  Operates from 4 to 30 V  Less than 60-μA Current  Low Self-Heating, 0.08°C in Still Air  Nonlinearity Only ±¼°C Typical  Low Impedance Output, 0.1 Ω for 1 mA Load
  • 65.
    WIRELESS INDUSTRIAL SECURITYINTELLIGENT ROBOT 2013-14 DR.AIT, DEPT OF TE 65 APPENDIX II ZIGBEE MODULE Analog Features  OOK, 2-FSK, GFSK, and MSK supported  Suitable for frequency hopping and multichannel systems due to a fast settling frequency synthesizer with 90 us settling time  Automatic Frequency Compensation (AFC) can be used to align the frequency synthesizer to the received centre frequency  Integrated analog temperature sensor Digital Features  Flexible support for packet oriented systems: On-chip support for sync word detection, address check, flexible packet length, and automatic CRC handling.  Efficient SPI interface: All registers can be programmed with one “burst” transfer  Digital RSSI output  Programmable channel filter bandwidth  Programmable Carrier Sense (CS) indicator Features  Supports Multiple Baud rates ( 9600 )  Works on ISM band (2.4 GHz)  No complex wireless connection software or intimate knowledge of RF is required to connect our serial devices.  Designed to be as easy to use as cables.  No external Antenna required.  Plug and play device.  Works on 5 DC supply.
  • 66.
    WIRELESS INDUSTRIAL SECURITYINTELLIGENT ROBOT 2013-14 DR.AIT, DEPT OF TE 66 Applications  Wireless Sensor Network.  Wireless Device Control.  Wireless Data Transfer.  Wireless Energy Metering  Home Automation  2400-2483.5 MHz ISM/SRD band systems  Consumer electronics  Wireless game controllers  Wireless audio  Wireless keyboard and mouse  RF enabled remote controls
  • 67.
    WIRELESS INDUSTRIAL SECURITYINTELLIGENT ROBOT 2013-14 DR.AIT, DEPT OF TE 67 APPENDIX III GSM MODULE Features  Uses the extremely popular SIM300 GSM module  Provides the industry standard serial UART interface for easy connection to computers and other devices  Provides serial TTL interface for easy and direct interface to microcontrollers  Power, RING and Network LEDs for easy debugging  Onboard 3V Lithium Battery holder with appropriate circuitry for providing backup for the modules’ internal RTC  Can be used for GSM based Voice communications, Data/Fax, SMS,GPRS and TCP/IP stack  Can be controlled through standard AT commands  Comes with an onboard wire antenna for better reception.  Board provides an option for adding an external antenna through an SMA connector  The SIM300 allows an adjustable serial baud rate from 1200 to 115200 bps (9600 default)  Modem a low power consumption of 0.25 A during normal operations and around 1 A during transmission Operating Voltage: 7 – 15V AC or DC (board has onboard rectifier).
  • 68.
    WIRELESS INDUSTRIAL SECURITYINTELLIGENT ROBOT 2013-14 DR.AIT, DEPT OF TE 68 APPENDIX IV CAMERA Features  101,376 pixels, CIF/QCIF format  Small size : 40 x 28 mm  Lens: f=3.6mm  8/16 bit video data : ITU601, ITU656, ZV port  Read out - progressive  Data format -YCrCb 4:2:2, GRB 4:2:2, RGB  I2 C interface  Electronic Exp / Gain / White balance control  Image enhancement - brightness, contrast, gamma, saturation, sharpness, window, etc  Internal / external synchronization scheme  Frame exposure / line exposure option  Wide dynamic range, anti blooming, zero smearing  3.3V operation  Low power dissipation  Mono composite video signal output (50Hz)
  • 69.
    WIRELESS INDUSTRIAL SECURITYINTELLIGENT ROBOT 2013-14 DR.AIT, DEPT OF TE 69 APPENDIX V ARM 7 MICROCONTROLLER (LPC2148) Features  16-bit/32-bit ARM7TDMI-S microcontroller in a tiny LQFP64 package.  8kB to 40kB of on-chip static RAM and 32kB to 512kB of on-chip flash memory.  128-bit wide interface/accelerator enables high-speed 60 MHz operation. In-System Programming/In-Application Programming (ISP/IAP) via on-chip boot loader software. Single flash sector or full chip erase in 400 ms and programming of256 bytes in 1ms.  Embedded ICE RT and Embedded Trace interfaces offer real-time debugging with the on-chip Real Monitor software and high-speed tracing of instruction execution.  USB 2.0 Full-speed compliant device controller with 2kB of endpoint RAM. In addition, the LPC2146/48 provides 8kB of on-chip RAM accessible to USB by DMA.  One or two (LPC2141/42 vs. LPC2144/46/48) 10-bit ADCs provide a total of 6/14analog inputs, with conversion times as low as 2.44 ƒ Ês per channel.  Single 10-bit DAC provides variable analog output (LPC2142/44/46/48 only).  Two 32-bit timers/external event counters (with four capture and four compare channels each), PWM unit (six outputs) and watchdog.  Low power Real-Time Clock (RTC) with independent power and 32 kHz clock input. 8051 MICROCONTROLLER Features  4 KB on chip program memory.  128 bytes on chip data memory (RAM).  4 register banks.  8-bit data bus  16-bit address bus
  • 70.
    WIRELESS INDUSTRIAL SECURITYINTELLIGENT ROBOT 2013-14 DR.AIT, DEPT OF TE 70  32 general purpose registers each of 8 bits  16 bit timers (usually 2, but may have more, or less).  3 internal and 2 external interrupts.  Bit as well as byte addressable RAM area of 16 bytes.  Four 8-bit ports, (short models have two 8-bit ports).  16-bit program counter and data pointer.  1 Microsecond instruction cycle with 12 MHz Crystal.