UNIT : IV
PREPARED BY ARUN PRATAP SINGH
WEB TECHNOLOGY AND COMMERCE (MCSE 201)
PREPARED BY ARUN PRATAP SINGH 1
1
INTERNET PAYMENT SYSTEM :
Internet payment systems refer to the various methods by which individuals and companies doing
business online collect money from their customers in exchange for the goods and services they
provide. A number of different forms of payment exist for online purchases, and more are being
developed all the time. After all, it is in the best interest of both consumers and merchants to make
electronic commerce as safe and easy as possible. "The low cost of entry has attracted hundreds
of companies, large and small, to the level playing field of cyberspace," Paul J. Dowling, Jr. noted
in his book Web Advertising and Marketing. "On the Internet, a small, one-man operation can look
as good or better than a large, multinational corporation. But whether it's an individual working
out of a virtual office, or a CEO sitting in an expensive downtown office building, they're going
online for one purpose—to sell. And they're leaving no stone unturned in their efforts to make it
safe and easy for their customers to buy."
Customers who physically visit retail establishments can choose among a variety of payment
methods, including cash, checks, credit cards, and debit cards. Customers who shop on the
Internet are beginning to expect online merchants to offer the same variety and convenience in
payment terms. Credit cards remain the most common form of payment for online purchases,
although the options have expanded to include digital cash, smart cards, electronic checks, and
other technologies. In addition, some customers continue to make online purchases using
traditional payment methods, such as placing orders by telephone or fax, or sending a check
via snail mail. Dowling recommends that companies conducting sales online make as many
payment methods available as possible and advertise their acceptance of those methods on their
Web sites. He claims that small businesses can add value to their product or service offerings by
making payment easy, comfortable, and secure for their customers. "Getting paid on the Web
ultimately testifies to your marketing plan's effectiveness," Dowling wrote. "And when everything
goes as it should, customers will place the order."
Perhaps the biggest issue affecting online payment systems—from both the sellers' and the
buyers' perspectives—is maintaining the security of financial information sent over the Internet. A
survey conducted by Visa showed that 91 percent of consumers were concerned about privacy
and security on the Internet. Another study, conducted by the Boston Consulting Group and
quoted in Computerworld, indicated that 28 percent of consumers' online purchase efforts failed—
meaning that they intended to buy online but did not complete the transaction. "Concerns about
security and the perception that online credit card transactions are extremely unsafe seem to be
among the biggest issues keeping many retailers and consumers from closing sales
electronically," Lorna Pappas wrote in Chain Store Age Executive.
Internet payment system is also known as Electronic Payment system.
What Electronic Payment system is?
Electronic Payment is a financial exchange that takes place online between buyers and sellers.
The content of this exchange is usually some form of digital financial instrument (such as
encrypted credit card numbers, electronic cheques or digital cash) that is backed by a bank or an
intermediary, or by a legal tender.
Electronic payment system is a system which helps the customer or user to make online payment
for their shopping.
UNIT : IV
PREPARED BY ARUN PRATAP SINGH 2
2
Requirements For E-payments
The various factors that have lead the financial institutions to make use of electronic payments
are:
1. Decreasing technology cost: The technology used in the networks is decreasing day by
day.
2. Reduced operational and processing cost:Due to reduced technology cost the processing
cost of various commerce activities becomes very less. A very simple reason to prove this
is the fact that in electronic transactions we save both paper and time.
3. Increasing online commerce:
Some Examples Of EPS:-
 Online Reservation
 Online Bill Payment
 Online Order Placing (Nirulas)
 Online Ticket Booking ( Movie)
Major Internet Payment Methods :
 Secure Electronics Transaction (SET) Protocol for implementing credit card payment
 An Electronic Check system for supporting check payment
 An Electronic funds transfer and Electronic Cash system for emulating physical cash
payment
 Other methods
• Micropayment methods and Smart card methods
Two Storage Methods
 On-line
 Individual does not have possession personally of electronic cash
 Trusted third party, e.g. online bank, holds customers’ cash accounts
 Off-line
 Customer holds cash on smart card or software wallet
 Fraud and double spending require tamper-proof encryption
PREPARED BY ARUN PRATAP SINGH 3
3
E-Cash :
A system that allows a person to pay for goods or services by transmitting a number
from one computer to another.
Like the serial numbers on real currency notes, the E-cash numbers are unique.
This is issued by a bank and represents a specified sum of real money.
It is anonymous and reusable.
Electronic Cash Security :
Complex cryptographic algorithms prevent double spending
Anonymity is preserved unless double spending is attempted
Serial numbers can allow tracing to prevent money laundering
E-Cash Processing :
PREPARED BY ARUN PRATAP SINGH 4
4
E-Wallet :
 The E-wallet is another payment scheme that operates like a carrier of e-cash and other
information.
 The aim is to give shoppers a single, simple, and secure way of carrying currency
electronically.
 Trust is the basis of the e-wallet as a form of electronic payment.
Procedure for using an e-wallet :
1. Decide on an online site where you would like to shop.
2. Download a wallet from the merchant’s website.
3. Fill out personal information such as your credit card number, name, address and phone
number, and where merchandise should be shipped.
4. When you are ready to buy, click on the wallet button, the buying process is fully
executed.
PREPARED BY ARUN PRATAP SINGH 5
5
Smart Cards :
 A smart card, is any pocket-sized card with embedded integrated circuits which can
process data
 This implies that it can receive input which is processed and delivered as an output
Smart card Processing :
PREPARED BY ARUN PRATAP SINGH 6
6
Smart Card Applications –
Ticketless travel
Seoul bus system: 4M cards, 1B transactions since 1996
Planned the SF Bay Area system
Authentication, ID
Medical records
Ecash
Store loyalty programs
Personal profiles
Government
Licenses
Mall parking
Credit cards :
 It is a Plastic Card having a Magnetic Number and code on it.
 It has Some fixed amount to spend.
 Customer has to repay the spend amount after sometime.
PREPARED BY ARUN PRATAP SINGH 7
7
Processing a Credit cards payment –
Risk in using Credit cards -
 Operational Risk
 Credit Risk
 Legal Risk
Secure Electronic Transaction (SET) Protocol :
Jointly designed by MasterCard and Visa with backing of Microsoft, Netscape, IBM,
GTE, SAIC, and others
Designed to provide security for card payments as they travel on the Internet
Contrasted with Secure Socket Layers (SSL) protocol, SET validates consumers
and merchants in addition to providing secure transmission
SET specification
Uses public key cryptography and digital certificates for validating both
consumers and merchants
PREPARED BY ARUN PRATAP SINGH 8
8
Provides privacy, data integrity, user and merchant authentication, and consumer
nonrepudiation
The SET Protocol
What Is Payment Gateways??
 A payment gateway is an e-commerce application service provider service that
authorizes payments for e-businesses, online Shopping, etc.
PREPARED BY ARUN PRATAP SINGH 9
9
 Payment gateway protects credit cards details encrypting sensitive information, such
as credit card numbers, to ensure that information passes securely between the
customer and the merchant and also between merchant and payment processor.
How It works???....
Payments In India
 Going the e-way
e-PAYMENT SYSTEM IN INDIA :
• Ever-increasing technology changes.
• Growing Internet access and mobile subscriber base
• Rising consumer confidence.
• Convenient delivery/payment models
• India has been one of the fastest growing country for payment cards in the Asia-Pacific
region.
• India currently has approximately 130 million cards (both debit and credit) in circulation.
PREPARED BY ARUN PRATAP SINGH 10
10
GROWTH IN e-PAYMENT SYSTEM
REGULATION-
 The Reserve Bank of India (RBI) has been supportive in the development of electronic
payments.
 In this direction, the “Payments and Settlement System Act” was enacted .
 Apart from being supporting, the RBI has also initiated various programs to encourage e-
payments.
CHANNELS OF PAYMENT-
 Indian banks have put in place various channels of electronic payments in place to
encourage customers to adopt the electronic mode.
 Channels like the Internet, mobile, ATMs, and drop boxes are some of the most
frequently used channels apart from bank branches.
MARKET MAPPING-
 E-payments processing market has two major players, namely
Tech Process, and Bill Desk, which is a pure play electronic transaction processing company.
The Indian Payment System Is Transforming From Paper Mode To Electronic Mode.
Two main reasons for such shift are:-
PREPARED BY ARUN PRATAP SINGH 11
11
1. The regulator has mandated routing all high-value transactions electronically to minimize
movement of money and risk.
2. At the retail end, customers are realizing the efficiency of electronic payments.
SHIFTS IN THE PAYMENT SYSTEM
TECHNOLOGICAL ADVANCEMENT IN e-PAYMENT
• Electronic Clearing Service (Credit and Debit).
• National Electronic Fund Transfer (NEFT).
THE RULING PLASTIC MONEY
 Credit cards
 Debit cards
 ATM Cards
PayPal :
PayPal is a global e-commerce business allowing payments and money transfers to be made
through the Internet. Online money transfers serve as electronic alternatives to paying with
traditional paper methods, such as checks and money orders. It is subject to the US economic
sanction list and other rules and interventions required by US laws or government. PayPal is an
acquirer, performing payment processing for online vendors, auction sites, and other commercial
PREPARED BY ARUN PRATAP SINGH 12
12
users, for which it charges a fee. It may also charge a fee for receiving money, proportional to the
amount received. The fees depend on the currency used, the payment option used, the country
of the sender, the country of the recipient, the amount sent and the recipient's account type. In
addition, eBay purchases made by credit card through PayPal may incur extra fees if the buyer
and seller use different currencies. On October 3, 2002, PayPal became a wholly owned
subsidiary of eBay. Its corporate headquarters are in San Jose, California, United States at eBay's
North First Street satellite office campus. The company also has significant operations in Omaha,
Scottsdale, Charlotte and Austin in the United States; Chennai in India; Dublin in Ireland;
Kleinmachnow in Germany; and Tel Aviv in Israel. From July 2007, PayPal has operated across
the European Union as a Luxembourg-based bank
Google Wallet :
Google Wallet was launched in 2011, serving a similar function as PayPal to facilitate payments
and transfer money online. It also features highly robust security and additional features, such as
the ability to send payments as attachments via email.
PREPARED BY ARUN PRATAP SINGH 13
13
CHARACTERISTICS OF PAYMENT SYSTEM :
 There is no paper involved, so electronic payments can be effected directly from home or office
 Fast, efficient, safe, secure and generally less costly than paper-based alternatives, e.g. cheques
 Electronic payments are fully traceable
 In Ireland, the clearing time for standard electronic payments is next day value for interbank
transfers, subject to the payment instruction being received ahead of ‘shut-off’ times which can
vary from bank to bank. Payment instructions received after the ‘shut-off’ time will be processed
one working day later
 Most banks offer same day value for payments made to other accounts held in that same bank
 Many banks offer same day money transfer inter-bank services for large value payments
 Unlike cheques, electronic payments don’t ‘bounce’ – as payments will not be effected unless the
funds are available in the first place
PREPARED BY ARUN PRATAP SINGH 14
14
Features of Payment Methods :
• Anonymity : whether the payment method is anonymous
• Security : whether the payment method is secure
• Overhead cost : the overhead cost of processing a payment
• Transferability : whether a payment can be carried out without the involvement of a
third party
• Divisibility : whether a payment can be divided into arbitrary small payments whose
sum is equal to the original payment
• Acceptability : whether the payment method is supported globally
4C PAYMENTS METHODS :
 To make the e-commerce system functional, we also need to incorporate payment
functions into the system
 In the physical world, there are 4 types of payment methods
• Cash
• Credit card
• Check
• Credit/debit (Fund Transfer)
• Payment method should be
– Very secure
– Having Low overhead cost
– Transferable
– Acceptable anywhere
– Divisible
– Anonymous
Comparison of the 4C payment methods
PREPARED BY ARUN PRATAP SINGH 15
15
SET PROTOCOL FOR CREDIT CARD PAYMENT :
• The credit card is one of the most commonly used payment methods in e-
commerce, in particular B2C e-commerce
• Before the introduction SET protocol, secure credit card payment was usually
carried out over an SSL connection
 Advantage of SSL :
• It ensures the secure transmission of credit card information over the internet
 Disadvantage of SSL :
• It is not a complete credit card payment method.
• For example, it cannot support on-line credit card authorization
 SET is specially developed to provide secure credit card payment over the internet
 It is now widely supported by major credit card companies including Visa and
MasterCard
PREPARED BY ARUN PRATAP SINGH 16
16
• SET aims at satisfying the following security requirements in the context of credit card
payment :
– Confidentiality - Sensitive messages are encrypted so that they are kept
confidential
– Integrity - Nearly all messages are digitally signed to ensure content integrity
– Authentication - Authentication is performed through a public key infrastructure
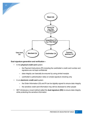
SET network architecture
 Merchant : a seller, which is connected to an acquirer
 Cardholder : a registered holder of the credit card who is a buyer
 Issuer : the bank that issues the credit card to a cardholder
 Acquirer : the bank that serves as an “agent” to link a merchant to multiple issuers
• A merchant can process various credit cards through a single acquirer
• Payment Gateway : This is typically connected to the acquirer
– The payment gateway is situated between the SET system and the financial
network of the current credit card system for processing the credit card payment
SET Digital Certificate System
PREPARED BY ARUN PRATAP SINGH 17
17
Dual signature generation and verification –
• In the physical credit card system
– the Payment Instructions (PI) including the cardholder’s credit card number and
signature are not kept confidential
– data integrity can basically be ensured by using printed receipts
– cardholder’s authentication relies on simple signature checking only
• In an electronic credit card system
– the Order Information (OI) and PI can be digitally signed to ensure data integrity
– the sensitive credit card information may still be disclosed to other people
• SET introduces a novel method called the dual signature (DS) to ensure data integrity
while protecting the sensitive information
PREPARED BY ARUN PRATAP SINGH 18
18
How the merchant and the payment gateway can verify the DS ?
• The merchant is provided with OI, H[PI], and DS
• The dual signature can be verified as follows :
Step 1 : The merchant first finds
H[ H[PI] || H[OI] ]
Step 2 : He then decrypts the digital signature with the cardholder’s public signature key as
follows :
DRSA[ DS | keypublic_sign, cardholder ]
Where ,
keypublic_sign, cardholder public signature key of the cardholder
PREPARED BY ARUN PRATAP SINGH 19
19
Step 3 : Finally, he compares the two terms H[H[PI] || H[OI]] and
DRSA[DS | keypublic_sign,cardholder ]
They should be the same if the transmitted DS has not been changed; otherwise the order is
not valid
The payment gateway is provided with PI, H[OI], and DS
‣ By using the dual signature method, each cardholder can link OI and PI while releasing
only the necessary information to the relevant party
‣ If either the OI or PI is changed, the dual signature will no longer be valid
DIGITAL ENVELOPE –
PREPARED BY ARUN PRATAP SINGH 20
20
SET PROTOCOL –
 SET protocol has four phases: initiation, purchase, authorization, and capture
 First the cardholder sends a purchase initiation request to the merchant for initializing
the payment
 Then the merchant returns a response message to the cardholder
 In the second phase, the cardholder sends the purchase order together with the
payment instruction to the merchant
 In the third phase, the merchant obtains the authorization from the issuer via the
payment gateway
 Finally, the merchant requests a money transfer to its account
E-CASH :
Electronic money is paperless cash. This money is either stored on a card itself or in an account
associated with the card
The most common examples are transit cards, meal plans, and PayPal. E-Cash can also mean
any kind of electronic payment.
Electronic payment systems come in many forms including virtual cheques, ATM cards, credit
cards, and stored value cards. The usual security features for such systems are privacy,
authenticity , and no repudiation.
There are four major components in an electronic cash system:
 Issuers
 Customers
 Merchants or traders
 Regulators.
 Issuers can be banks, or non-bank institutions
PREPARED BY ARUN PRATAP SINGH 21
21
 customers are referred to users who spend E-Cash
 Merchants and traders are vendors who receive E-Cash
 regulators are defined as related authorities or state tax agencies.
For an E-Cash transaction to occur, we need to go through at least three stages:
 Account Setup: Customers will need to obtain E-Cash accounts through certain issuers.
Merchants who would like to accept E-Cash will also need to arrange accounts from
various E-Cash issuers. Issuers typically handle accounting for customers and
merchants.
 Purchase: Customers purchase certain goods or services, and give the merchants
tokens which represent equivalent E-Cash. Purchase information is usually encrypted
when transmitting in the networks.
 Authentication: Merchants will need to contact E-Cash issuers about the purchase and
the amount of E-Cash involved. E-Cash issuers will then authenticate the transaction
and approve the amount E-Cash involved.
E-cash payment system –
For accessing the services online, e-cash is a prime method for secure online payments..
The following model shows how e cash payment system works :
PREPARED BY ARUN PRATAP SINGH 22
22
This is a simple model of E-cash payment system. This gives us the idea of how e-cash
payment system works. The model is explained properly in upcoming slides
The customer approaches his issuer(bank’s) site for accessing his account. The issuer in return
issues the money in form of a token which is generally in form of tens and hundreds or as per
specified by the customer
In second phase the customer will endorse those tokens to the merchant for acquiring services,
for which the customer will authenticate the payment for the trader.
PREPARED BY ARUN PRATAP SINGH 23
23
In third phase the trader will approach the token issuer(customer’s bank) and after
authenticating the tokens the issuing bank will convert the tokens into electronic fund and the
same will be transferred into trader’s account
Finally after getting the payment for the respective services the trader provides the requisite
service or product and also notifies the customer about the approval of payment made by
customer in trader’s account.
A system that allows a person to pay for goods or services by transmitting a number
from one computer to another.
Like the serial numbers on real currency notes, the E-cash numbers are unique.
This is issued by a bank and represents a specified sum of real money.
PREPARED BY ARUN PRATAP SINGH 24
24
It is anonymous and reusable.
Electronic Cash Security :
Complex cryptographic algorithms prevent double spending
Anonymity is preserved unless double spending is attempted
Serial numbers can allow tracing to prevent money laundering
E-Cash Processing :
E-cash security :
Security is of extreme importance while handling the online transactions. Faith in the security of
the medium of exchange, whether paper or digital, is essential for the economy to function.
E-cash is much secure than other online payment modes because in this case no credential such
as card-passwords or anything such is involved. Its like simply the online fund transfer from
customer’s account to trader’s account.
PREPARED BY ARUN PRATAP SINGH 25
25
However while accessing the customer’s account, the customer must keep in mind the internet
security sweep or theft. The online hacking and cracking can be avoided by using SSL and TSL
website security systems and keeping the website link with safe “Https:// “ protocols and proper
internet security softwares to keep aside the threats of malware, evasdrooping and other security
threats.
Advantages :
 We can transfer funds, purchase stocks, and offer a variety of other services without
having to handle physical cash or cheques
 Electronic cash protects its user against theft With electronic cash, the customer does
not need to provide financial information
 E-cash supports small payments . Other online payment system charge a fee for every
transaction no matter how much high or low it is but e-cash has a specific limit for
additional charges that’s why very low payments are not charged a fee.
Limitations :
 Maybe how much secure the e-cash payment system is but still no one is safe against
the online frauds. In this case the trader is referred as fraudulent. The trader may take
the amount but may not provide the services
 While making the payment, its very important that the internet connection and power
supply should be active. If the payment is in process and internet supply fails in between
it can lead to loss of information i.e amount will be charged but it wont reach to trader
and the refund takes very long time in general the refund time is at least 30-45 days.
 E-Cash is not for everyone. Low income segments without computer and internet access
are unable to enjoy the usage of E-Cash.
The rise of E-Cash is inevitable, but further improvements are needed. Tackling security,
anonymity, low income group readiness and technology reliability issues will make E-Cash more
perfect. In countries such as India where people were hesitant to use such methods has shown
a tremendous use of online payments and E-cash payment system. Slowly but steadily the growth
is seen and improving it technologically will make it more reliable and efficient for customers to
use it.
PREPARED BY ARUN PRATAP SINGH 26
26
E-CHECK :
What is an electronic check?
It’s simply an electronic version of a paper check. When you convert a traditional check into an
electronic payment, you can process it through the Automated Clearing House (ACH) Network to
save time and money—and because electronic checks have more security features than a paper
check, they better protect your business and customers. Another way to think of an electronic
check is when a customer pays by entering in their bank account information online and
electronically sending the money. Electronic checks are becoming increasingly popular because
they are so fast, efficient and secure.
Electronic checks are sometimes called eChecks, electronic check conversions, or Back Office
Conversions (BOCs). Read more on what you need to know as you consider using eChecks in
your business.
eCheck, a new payment instrument combining the security, speed and processing efficiencies of
all-electronic transactions with the familiar and well-developed legal infrastructure and business
processes associated with paper checks, is the first and only electronic payment mechanism
chosen by the United States Treasury to make high-value payments over the public Internet.
How electroniccheckswork
The process is simple. First, you run a customer’s paper check through an electronic scanner
system supplied by your merchant service provider. This virtual terminal captures the customer's
banking information and the payment amount. The information is then transferred electronically
over the Federal Reserve Bank's ACH Network, which takes the funds from your customer's
account and deposits them into yours.
After payment approval, the virtual terminal will print a receipt for the customer to sign and keep.
Your employee should then void the paper check and return it to the customer. You’ll be able to
view and report on your merchant transactions online, although features may vary depending on
your merchant service provider or your payment processing solution provider.
How doestheACHNetworkworkwitheChecks?
The ACH Network is a funds distribution system that moves funds electronically from one entity
to another. It’s a highly reliable and efficient nationwide electronic network governed by the rules
of the National Automated Clearing House Association (NACHA) and the Federal Reserve (Fed).
Given its ability to electronically transfer money directly to and from bank accounts, ACH is a
faster payment method than traditional paper checks. The ACH payment process is close to the
paper check process, only faster. Clients give their bank routing or checking account number and
after verification, the payment is transferred quite immediately electronically through the ACH
system. Besides checks, the ACH Network also handles debit card transactions, direct deposits
of payroll, Social Security, and other government benefits, direct debit payments and business-
to-business payments
PREPARED BY ARUN PRATAP SINGH 27
27
ReapingthebenefitsofeChecks
Converting your customers’ paper checks into electronic checks helps save time and reduces
hassle for your staff because you can submit payments electronically instead of making trips to
the bank. However, time saving and hassle reduction are not the only benefits. Read on for more:
1. Reduce processing costs by up to 60%. eChecks require less manpower to process and
don’t come with any deposit or transaction fees. As a result, processing an eCheck is generally
much cheaper than processing a paper check or credit card transaction.
2. Receive funds sooner. Businesses that use electronic check conversion have their funds
deposited almost twice as fast as those using traditional check processing. Billing companies
often receive payments within one day.
3. Increase sales. If your business doesn’t accept paper checks, offering eChecks expands your
customers’ options and can increase sales. If you’re converting from paper checks to eChecks,
you can start accepting international and out-of-state checks while using account validation and
customer authentication processes to protect your business from fraud.
4. Work smarter and greener. Electronic check conversion is easy to set up. It relies on the
trusted ACH Network. And eChecks help reduce the more than 67.4 million gallons of fuel used
and 3.6 million tons of greenhouse gas emissions created by transporting paper checks.
5. Decrease errors and fraud. eChecks reduce the potential for errors and fraud because fewer
people handle them. Merchant service providers also maintain, monitor, and check files against
negative account databases that store information about individuals or companies that have
records of fraud.
Protectingyour business—andyourcustomers
Electronic check conversion is one of the most secure payment methods in the electronic payment
processing industry because it uses the latest information protection features:
1. Authentication. Merchants must verify that the person providing the checking account
information has the authority to use that account. Authentication services and products available
to merchants include digital signatures and public key cryptography.
Also known as digital certificates, digital signatures encrypt data in a way that gives the receiver
a more reliable indication that the information was actually sent by the sender. They’re used on
the Internet to confirm the identity of a customer, much as a handwritten signature would. Because
digital signatures are difficult to tamper with or imitate and are easily transportable, they’re a good
way to verify identity. Digital signatures are often used to implement electronic signatures, which
include any electronic data that carries the intent of a signature.
Public key cryptography is a security method that uses keys to encrypt and decrypt a sent
message. With electronic check conversion, the private key is a secret mathematical calculation
used to create the digital signature on the echeck, and the public key is the key given to anyone
PREPARED BY ARUN PRATAP SINGH 28
28
who needs to verify that the sender signed the echeck and that the electronic transfer has not
been tampered with.
2. Duplicate detection. Financial institutions use software and operational controls to prevent
and detect duplication of the scanned electronic representations of customer checks.
3. Encryption. The ACH Network automatically encrypts messages using 128-bit encryption and
a secure sockets layer (SSL).
How togetstartedwithelectronicchecks
Here’s how to implement electronic check conversion as quickly and easily as possible:
1. Choose a well-established processing company. Good pricing is important, but working with a
reliable processor is essential.
2. Notify your customers that your business will begin using electronic check conversion. Federal
laws require you to post a notification about this change and give your customers a takeaway
copy. You must also provide customers with a phone number to request more information.
3. Look for a processor that makes it easy to align your current business processes with your new
electronic processing system, export customer data, and integrate your new system with your
business management software.
4. QuickBooks Payments offers a complete payment processing solution. Businesses can take
payments from their customers in many ways- from ACH bank payments, electronic checks to
credit cards including Visa, MasterCard, Discover and American Express. In addition to offering
many ways to get paid, QuickBooks Payments also enables businesses to email invoices to their
customers with a Pay Now button. Our data shows us that businesses using QuickBooks
Payments are getting paid twice as fast due to the e-invoicing feature.
This diagram illustrates how real-time, electronic check processing works using the CyberSource
Payment Service:
1. 'Payer' (customer/bill payer) is prompted to authorize electronic debit, enter bank routing
number (ABA#) and account number.
PREPARED BY ARUN PRATAP SINGH 29
29
2. Merchant's sales system securely transfers order information to CyberSource over the
Internet.
3. CyberSource forwards bank routing number and account number to processor.
4. The routing number and account number are validated, and the integrity of the account's
checking history is verified. Processor forwards approve/decline results to CyberSource.
5. CyberSource returns approval/decline message to merchant.
6. If approved, CyberSource routes check for settlement through a processer to the
Automated Clearinghouse System (ACH). Funds are deposited in approximately 1-3
business days.
Four Different Scenarios of the FSTC E-check System –
PREPARED BY ARUN PRATAP SINGH 30
30
MICROPAYMENT METHODS :
 Traditional payment methods are called macropayment methods.
 A new type of payment method known as micropayment method is emerging to cater for
very low value transactions.
 Example:
 Millicent (pre-payment/credit based)
 Paywords (post-payment)
PREPARED BY ARUN PRATAP SINGH 31
31
MICRO PAYMENT IS -
 Very small payments made over the Web.
 Transactions too small for credit cards.
 Can be as little as a fraction of a cent.
 Alternative to subscription and advertising.
 Can go in either direction.
A micropayment is an e-commerce transaction involving a very small sum of money in exchange
for something made available online, such as an application download, a service or Web-based
content.
Micropayments are sometimes defined as anything less than 75 cents and can be as low as a
fraction of a cent. A special type of system is required for such payments, which are too small to
be feasible for processing through credit card companies.
Here's one scheme for micropayment: The user and seller each establish an account with a third-
party service provider who monitors, collects and distributes micropayments. The seller encodes
per-fee links inside a Web page. When the user initiates a transaction, payment goes through an
Internet wallet account managed by the service provider. Micropayments accumulate until they
are collected as single, larger payments. Such a system is helpful when a user wants to make
PREPARED BY ARUN PRATAP SINGH 32
32
one-time micropayments to multiple sellers. Seller-based accounts are more common for repeat
business with an individual enterprise.
Once a common micropayment standard has been established, some experts predict that
streaming media sites, music and application downloads, content vendors, sports access sites
and other specialized resources will make pay-per-use common online.
Advantages and risks –
With a micropayment system many small transactions are summarised over a defined period of
time and charged in one bill. For that reason micropayments are applicable for businesses where
even small costs for every single transaction would be inefficient. 4)
The main benefits from the
customer site in using micropayment are speed and flexibility. From the merchants’ site speed
and acceptable transaction fees are very important. As the transactions involve small capital
security does not have the highest priority. Much more important than trust is security. User and
merchants are more likely to use an insecure payment system from a trusted company than a
secure payment system from an untrusted (unknown) company. Therefore the market entry
barriers for new providers are high. Any company that wishes to enter this area must have plenty
of capital and be willing to invest a lot before return on investment as it is extremely difficult for
new payment systems to achieve widespread acceptance.
Payment options –
Micropayment providers offer various payment modules. Merchants need to sign up for an
account with a chosen provider and decide for a module that suits their needs. The customer gets
an option (or options) how to pay for desired content or goods.
The most common micropayment options are listed below: 6)
Call2pay
Payment by telephone. The customer is requested to call a toll number. The fee is set on a per-
call basis for the desired payment amount.
Handypay
Payment via mobile phone bill. The customer enters his or her cell phone number and receives
an SMS with a TAN in order to confirm payment.
Ebank2pay
Payment using online banking. The customer transfers the payment amount his or her online
banking access and a TAN. After making payment, the customer receives access to the
purchased product.
Credit card
Payment per credit card. The customer enters his credit card data and confirms the transaction.
The transactions can be optionally carried out with the 3-D Secure™ method (verified by VISA™
and Mastercard SecureCode™).
Direct debit
PREPARED BY ARUN PRATAP SINGH 33
33
Payment by direct debit. The customer enters his or her bank ID and account number and
confirms the direct debit authorization.
PayPal MicroPayments is a micropayment system that charges payments to
user's PayPal account and allows transactions of less than US$12 to take place. The service is,
as of 2013, offered in select currencies only.
Micropayment Uses –
 Publishing
 Marketing
 Software
 Entertainment
 Web Services
SMART CARD :
A smart card, chip card, or integrated circuit card (ICC) is any pocket-sized card with
embedded integrated circuits. Smart cards are made of plastic, generally polyvinyl chloride, but
sometimes polyethylene terephthalate based polyesters, acrylonitrile butadiene
styrene orpolycarbonate. Since April 2009, a Japanese company has manufactured reusable
financial smart cards made from paper.
Smart cards can provide identification, authentication, data storage and application
processing.[2]
Smart cards may provide strong security authentication for single sign-on (SSO)
within large organizations.
 A smart card, is any pocket-sized card with embedded integrated circuits which can
process data
 This implies that it can receive input which is processed and delivered as an output
What is Smart Card?
Standard credit card-sized with microchip embedded on it
Two types
 Memory-only chips
 Microprocessor chips
Can hold up to 32,000 bytes
Newer smart cards have math co-processors
PREPARED BY ARUN PRATAP SINGH 34
34
 Perform complex encryption routines quickly
In 1968 German inventors patent combination of plastic cards with micro chips.
Construction of Smart Cards –
PREPARED BY ARUN PRATAP SINGH 35
35
PREPARED BY ARUN PRATAP SINGH 36
36
Why Smart Cards –
Improve the convenience and security of any transaction.
Provide tamper-proof storage of user and account identity.
Provide vital components of system security.
Protect against a full range of security threats
Advantages –
Flexibility
Security
Portability
Increasing data storage capacity
Reliability.
Schematic overview of a smart card
PREPARED BY ARUN PRATAP SINGH 37
37
Smart card Processing :
Smart Card Applications –
 Ticketless travel
 Seoul bus system: 4M cards, 1B transactions since 1996
 Planned the SF Bay Area system
 Authentication, ID
 Medical records
 Ecash
 Store loyalty programs
 Personal profiles
 Government
 Licenses
 Mall parking
Example : Mondex
PREPARED BY ARUN PRATAP SINGH 38
38
OVERVIEW OF MONDEX :
Mondex is a smart card electronic cash system which was originally developed by National
Westminster Bank in the United Kingdom and subsequently sold to MasterCard International.
Mondex launched in a number of markets during the 1990s, expanding from an original trial in
Swindon, UK to Hong Kong, Guelph, and New York. It was also trialled on several British
university campuses from the late 1990s, including the University of Edinburgh, University of
Exeter (between 1997 and 2001), University of York, University of Nottingham, Aston
University and Sheffield Hallam University.
 Direct transfer of electronic money between two cards
 Transfer of electronic money over the Internet or telephone networks etc.
 Keep transaction records
 Password protection and “lock card” functions
 Portable balance finder to check balance
 Support multiple currencies
PREPARED BY ARUN PRATAP SINGH 39
39
ADVANTAGES :
CONSUMER –
 Convenience
 Accessibility
 On chip record of recent transactions
 Home load
 Internet purchases
MERCHANT –
 Reliable-Off line payment
 Higher security
 Low transaction cost
 Reduced cash handling
FINANCIAL INSTITUTION –
 Strengthen customer relationships
 New financial and commercial partnerships
"Mondex" is a concept for an electronic payment system that provides an alternate to cash,
particularly small currency and coins ("micro-payment"). The concept was invented in 1990 by
Tim Jones and Graham Higgins at National Westminster Bank (NatWest) in the UK.
In July 1996, initiated by NatWest and Midland Bank PLC, Mondex International Ltd. was officially
established by 17 major banks from North America, Asia/Pacific, and Europe, and was granted
an exclusive licensing agreement with NatWest for the intellectual property rights to develop the
Mondex concept, technology, and brand. In the same year, MasterCard International acquired
51% ownership of Mondex International and fully endorsed the Mondex technology architecture.
How does Mondex Protect Privacy –
 Principles protected:
o Limits for collecting personal information
o limits for using, disclosing and keeping personal information
o keeping personal information accurate
o safeguarding personal information
PREPARED BY ARUN PRATAP SINGH 40
40
 Limits for collecting personal information
o loads from account
o deposits into account
o lost transactions
 Limits for using, disclosing and keeping personal information
o safeguard deposits
o to re-imburse for non-performance
 Keeping personal information accurate
o load and unload are online
o rolling 10 transactions provides exact spend and retailer name
 Safeguarding personal information
o firewalls in Multos - between applications - ITSEC 6 designation
o transaction data to retailer is deliberately limited
o individual transaction data is not collected by banks - Mondex is an unaudited
system
PREPARED BY ARUN PRATAP SINGH 41
41
The design of a Mondex smart card allows end users to transfer funds electronically onto the card
and then utilize the Mondex smart card to make purchases up to the total cash value held on the
card. Mondex smart cards provide an electronicpayment system using all the capabilities
associated with smart card technology. The Mondex smart card can be a convenient alternative
to cash.
Although the design was five years old at the time, the Mondex smart card was actually launched
in 1995 – two years before MasterCard assumed control of the technology.
The banks that currently support the Mondex smart card include National Bank of Canada,
Scotiabank, Canada Trust, Bank of Montreal, Le Mouvement des caisses Desjardins, and Toronto
Dominion Bank. With so many respected lending institutions banking on the idea, the Mondex
smart card is worth a closer look.
The Mondex smart card has the ability to make card-to-card transfers which is not possible with
standard credit or debit cards. When you use a credit/debit card to make a purchase,
communication is required between the bank and your card. However, Mondex cards contain an
embedded microprocessor, with sophisticated encryption methods and tamper-proof hardware
designed to protect them from hackers. The ability of the Mondex smart card to do offline
transactions means they are less dependent on expensive network infrastructure, reducing
transaction costs. Offline transactions may seem anonymous, however they actually are recorded
in the digital memory of the card’s microprocessor and remain retrievable the next time the card
is used at an ATM, or as soon as the retailer uploads transaction data to the bank computer.
A significant disadvantage with Mondex is that transactions aren’t truly anonymous. Unlike pre-
paid phone cards, which are also based on smart card technology, you can’t purchase a Mondex
card without revealing your identity. Each card has a unique identification number through which
owners can easily be identified. Mondex smart cards have not been as successful as originally
predicted. Customers have not been especially satisfied with the card and its services. Unlike a
credit or debit card, your money may be lost forever if you should lose a Mondex smart card.
Losing a Mondex card is just like losing a wallet full of cash. With a credit card you’re protected
against any loss exceeding $50 dollars. This protection is not currently available with a Mondex
smart card.
According to the Mondex smart card system, it is fully auditable. There is a log of the time, date,
amount, and participants of each transaction which hampers the privacy of users. Technically,
however, Mondex can’t claim to be a fully auditable system. After a number of transactions,
overflow can occur as a result of limited memory in the Mondex smart-cards. This means that
PREPARED BY ARUN PRATAP SINGH 42
42
significant data may be lost before Mondex is able to retrieve it. Critics say this loss of data is a
critical design flaw making it difficult for Mondex to reliably detect fraud.
While Mondex smart cards are not a hundred percent secure they do possess the ability to tolerate
minor fraud loss.
Mondex believes their electronic payment system is secure. They are convinced that critics who
have voice concern over security issues are mistaken and misinformed. Perhaps the use of a
Mondex smart card depends on a personal level of trust.
E-GOVERNANCE:
Although the term ‘e-Governance’ has gained currency in recent years, there is no standard
definition of this term. Different governments and organizations define this term to suit their own
aims and objectives. Sometimes, the term ‘e-government’ is also used instead of ‘e-
Governance’.
Several dimensions and factors influence the definition of e-governance or electronic
governance. The word “electronic” in the term e-governance implies technology driven
governance. E-governance is the application of information and communication technology (ICT)
for delivering government services, exchange of information communication transactions,
integration of various stand-alone systems and services between government-to-customer (G2C),
government-to-business (G2B), government-to-government (G2G) as well as back office
processes and interactions within the entire government framework. Through e-governance,
government services will be made available to citizens in a convenient, efficient and transparent
manner. The three main target groups that can be distinguished in governance concepts are
government, citizens and businesses/interest groups. In e-governance there are no distinct
boundaries.
Generally four basic models are available – government-to-citizen (customer), government-to-
employees, government-to-government andgovernment-to-business.
Difference between E-Government and E-Governance –
Both the terms are treated to be the same, however, there is some difference between the two.
"E-government" is the use of the ICTs in public administration - combined with organizational
change and new skills - to improve public services and democratic processes and to strengthen
support to public. The problem in this definition to be congruence definition of e-governance is
that there is no provision for governance of ICTs. As a matter of fact, the governance of ICTs
requires most probably a substantial increase in regulation and policy-making capabilities, with
all the expertise and opinion-shaping processes among the various social stakeholders of these
PREPARED BY ARUN PRATAP SINGH 43
43
concerns. So, the perspective of the e-governance is "the use of the technologies that both help
governing and have to be governed". The Public-Private Partnership (PPP) based e-governance
projects are hugely successful in India. United Telecoms Limited known as UTL is a major player
in India on PPP based e-governance projects. Each project had mammoth state wide area
networks in these states.
E-governance is the future, many countries are looking forward to for a corruption-free
government. E-government is one-way communication protocol whereas e-governance is two-
way communication protocol. The essence of e-governance is to reach the beneficiary and ensure
that the services intended to reach the desired individual has been met with. There should be an
auto-response to support the essence of e-governance, whereby the Government realizes the
efficacy of its governance. E-governance is by the governed, for the governed and of the
governed.
Establishing the identity of the end beneficiary is a challenge in all citizen-centric services.
Statistical information published by governments and world bodies does not always reveal the
facts. The best form of e-governance cuts down on unwanted interference of too many layers
while delivering governmental services. It depends on good infrastructural setup with the support
of local processes and parameters for governments to reach their citizens or end
beneficiaries. Budget for planning, development and growth can be derived from well laid out e-
governance systems
Why e-Governance :
E-Government can transform citizen service, provide access to information to empower citizens,
enable their participation in government and enhance citizen economic and social opportunities,
so that they can make better lives, for themselves and for the next generation.
BASIC ARCHITECTURE :
PREPARED BY ARUN PRATAP SINGH 44
44
A suggested architecture for e-Governance is shown in the diagram where it is illustrated that
Applications from various departments can be integrated together, so as to be accessed by any
terminal or computer from any other department or anywhere through the network. This is
because of the characteristics of CORBA - it is location transparent, language independent,
implementation independent, architecture and Operating System independent. The applications
connected through CORBA/IIOP could be legacy applications wrapped around to suit CORBA
specifications or any new Web application, or could be even a data base environment using
Oracle, etc. Seamless interconnection and thereby effective utility of the entire system of e-
Governance is possible, if the middleware is designed to have the necessary services like
Transactions, Data Base, Management, Messaging and Naming.
Regarding security aspects, CORBA Security standard is built around existing security
specifications such as Distributed Computing Environment (DCE), the Kerberos Protocol and
Generic Security Service (GSS) API. While these technologies are heavily weighted, Public Key
Security with Secured Socket Layer (SSL) is popular with Internet based transactions.
Types of Interactions in e-Governance:
e-Governance facilitates interaction between different stake holders in governance. These
interactions may be described as follows:
 G2G (Government to Government)
In this case, Information and Communications Technology is used not only to restructure
the governmental processes involved in the functioning of government entities but also to
increase the flow of information and services within and between different entities. This
kind of interaction is only within the sphere of government and can be both horizontal i.e.
between different government agencies as well as between different functional areas
within an organization, or vertical i.e. between national, provincial and local government
agencies as well as between different levels within an organization. The primary objective
is to increase efficiency, performance and output.
PREPARED BY ARUN PRATAP SINGH 45
45
 G2C (Government to Citizens)
In this case, an interface is created between the government and citizens which enables
the citizens to benefit from efficient delivery of a large range of public services. This
expands the availability and accessibility of public services on the one hand and improves
the quality of services on the other. It gives citizens the choice of when to interact with the
government (e.g. 24 hours a day, 7 days a week), from where to interact with the
government (e.g. service centre, unattended kiosk or from one’s home/workplace) and
how to interact with the government (e.g. through internet, fax, telephone, email, face-to-
face, etc). The primary purpose is to make government, citizen-friendly.
 G2B (Government to Business)
Here, e-Governance tools are used to aid the business community – providers of goods
and services – to seamlessly interact with the government. The objective is to cut red tape,
save time, reduce operational costs and to create a more transparent business
environment when dealing with the government. The G2Binitiatives can be transactional,
such as in licensing, permits, procurement and revenue collection. They can also be
promotional and facilitative, such as in trade, tourism and investment. These measures
help to provide a congenial environment to businesses to enable them to perform more
efficiently.
 G2E (Government to Employees)
Government is by far the biggest employer and like any organization, it has to interact with
its employees on a regular basis. This interaction is a two-way process between the
organization and the employee. Use of ICT tools helps in making these interactions fast
and efficient on the one hand and increase satisfaction levels of employees on the other.
Difference between G2B and B2G :
 Government to business (G2B)- Refers to the conducting of transactions between
government bodies and business via internet.
 Business to government (B2G)- Professional affairs conducted between companies and
regional, municipal, or federal governing bodies. B2G typically encompasses the
determination and evaluation of proposal and completion of contract.
PUBLIC PRIVATE PARTNERSHIPS :
• Agreement between Government and the Private Sector for the Provision of a Public
Good or Service by the Latter.
• Generally but not always involving:
– Long Term Contracts
– User Charges and/or Payments flowing between the Parties
– Shared Investments but Mainly Private
PREPARED BY ARUN PRATAP SINGH 46
46
– Risk Sharing by the Parties
• Must be a Partnership
A public-private partnership exists when public sector agencies (federal, state, or local) join with
private sector entities (companies, foundations, academic institutions or citizens) and enter into a
business relationship to attain a commonly shared goal that also achieves objectives of the
individual partners.
Why do them :
• Fiscal Head Room
• As a Way of Financing the Project
• Separate Policy & Regulation from Operations
PREPARED BY ARUN PRATAP SINGH 47
47
• Make the Good or Service Available
• Pay for Performance and Output
• Introduce Competition – For and In the Market
PREPARED BY ARUN PRATAP SINGH 48
48
The Need to Set the Right Priorities –
Four Basic Dimensions of P3 :
Although each is unique, all P3’s include four basic characteristics:
 Shared goals
 Shared resources (time, money, expertise, people)
 Shared risks
 Shared benefits
Benefits :
 Expedited project completion
 Project cost savings
 Improved quality
 Use of private resources
 Access to new sources of private capital
Two Major Steps :
PREPARED BY ARUN PRATAP SINGH 49
49
 Crafting the Partnership
 Implementing the Partnership
Project Management -
Six Distinct Phases :
Genesis :
 What’s the need
 What’s driving the need, rationale
 Facility non-compliance, natural disaster, budget deficit
 Is there a need for a Public/Private Partnership?
PREPARED BY ARUN PRATAP SINGH 50
50
 Preliminary Project Definition
Feasibility :
 Is a Public/Private Partnership feasible, not only financially, but practically? Can it be
done?
 Market Research
 Economic/Financial Analysis
 Program, Budget and Schedule
 Risk Analysis
Plan and Test :
 Final project definition
 What is the best way to complete the project?
 Has the plan been thoroughly tested to assess market demand, public and stakeholder
feedback and economics?
 Master Schedule/Budget
 Political Climate
 Any potential “fatal flaws” that could derail the project?
Procurement and Contracting :
 How do you choose and contract with the best-value private partner?
 What’s the best delivery method?
 Design-Bid-Build
 Design-Build
 Finance-Design-Build
 What do current statutes allow?
 Procurement Approach
 Sole Source, RFP, Low Bid
 Risk Allocation between Public and private Partners
 Structuring of Contract/Risks and Rewards
PREPARED BY ARUN PRATAP SINGH 51
51
Implement :
 Environmental
 Design
 Permitting
 Construction
 Commissioning and Administration
Operate :
 Startup
 Monitoring
 Assessment
 Enhancement
 Contract Modifications
 Contract Renegotiations
READINESS IN E-GOVERNANCE :
A high level of readiness to develop and implement e-government services is a prerequisite
for a high--performing and innovative public sector that delivers integrated services, making life
easier for citizens and businesses. E-government readiness is therefore a -significant indicator of
whether a country is prepared to harvest efficiencies gained from ICT-enabled public
administrations.
The UN's e-government readiness index is a combined indicator of the supply of, potential
demand for and maturity of e-government services. OECD member countries exhibit a high
capacity to develop and implement e-government services. This is generally characterized by an
extensive broadband infrastructure; a repository of electronic information on government laws
and policies, including links to archived information and downloadable forms; and a high level of
comfort with ICT by citizens and businesses. Countries with the highest readiness index tend to
also have a large amount of transactional and e-commerce features on their government
websites. As noted by the UN in its 2008 e-government survey, the Scandinavian countries with
the top three scores on the readiness index all generally share similar e-government
environments (e.g. the accessibility and penetration of the electronic infrastructure) and strategies
(e.g. the online provision of services). Each country has two main government websites: one that
is informative and another that is a gateway for e-government services. In addition, citizens and
businesses are able to access many services and complete many transactions online. However,
similar levels of e-government readiness can also result from different strategic approaches.
Internet access is a prerequisite for citizens and businesses to use e-government services,
and thus a leading indicator of countries' readiness to harness the potential efficiencies of ICT.
Broadband penetration has increased dramatically in most OECD member countries in the past
PREPARED BY ARUN PRATAP SINGH 52
52
five years as countries have made significant investments in their telecommunications
infrastructure.
SECURITY ISSUES IN E-GOVERNANCE :
1. INTRODUCTION
The term e-Government is defined by the Organization for Economic Cooperation and
Development (OECD) as the use of new information and communication technologies (ICTs) by
governments as applied to the full range of government functions. In particular, the networking
potential offered by the Internet and related technologies have the potential to transform the
structures and operation of government .
The effective management of information security is a key factor as willingness, of the different
users (citizens and other parties), to use e-Government services will heavily depend on the trust
they have on the data security of this service.
2. INFORMATION SECURITY
A central challenge of e-Government service is how the new technology can be used not only to
increase efficiency for public administration, but also to strengthen confidence in privacy
measures by creating mutual transparency between public administration and citizens.
The process approach for information security management system, ISMS, encourages its
users to emphasize the importance of:
 understanding an organization’s information security requirements and the need to
establish policy and objectives for information security.
 implementing and operating controls to manage an organization's information security
risks in the context of the organization’s overall business risks.
 monitoring and reviewing the performance and effectiveness of the ISMS.
 continual improvement based on objective measurement.
Data security requires a set of security requirements:
Authentication: capability to identify who is using the services (person or software program).
Processes of verifying that you are who you say you are.
Authorization: capability to give rights access to resources. Process to verify someone have the
rights to do what she is trying to do.
Confidentiality: capability to prevent unauthorized access to information
Integrity: capability to prevent information from unauthorized modification, and ensuring that
information can be relied upon and is accurate and complete.
Traceability: capability to chronologically interrelate any transaction to a person or system that
performed the action in a way that is verifiable.
Non-repudiation: capability to prevent the intervening person or system in an event or action to
denying or challenging their participation on the event.
Example of organizational and technical measures to prevent unauthorized access and
processing are shown:
 Protecting premises, equipment and systems software, including input-output units
PREPARED BY ARUN PRATAP SINGH 53
53
 Protecting software applications used to process personal data
 Preventing unauthorized access to personal data during transmission thereof, including
transmission via telecommunication means and networks;
 Ensuring effective methods of blocking, destruction, erasure, or anonymization of
personal data;
 Enabling subsequent determination of when individual personal data were entered into a
filing system, used or otherwise processed, and the person responsible, for the period
covered by statutory protection of the rights of an individual with regard to unauthorized
supply or processing of personal data.
Despite trusted security and privacy measures constitutes a crucial success factor for e-
Government that has not been yet addressed as UN 2012 Survey shows only 20% of national
portals clearly indicate the presence of security features. Europe is leading with 44% countries
displaying secure links on their national websites but survey do not consider regional and local
websites and neither the many decentralized public organization web portals.
3. INFORMATION SECURITY THREATS
Services provided by e-Government to citizens, enterprise, public officer, government
administration and agencies via Internet and mobile connections are vulnerable to a variety of
threats. Detailed examples of cyber attacks using techniques like packet sniffer, probe,
malware, internet infrastructure attack, denial of services attack, remote to local attack and user
to root attack. The successful adoption of an ISMS is important to protect information assets,
allowing an organization to:
 Achieve greater assurance that its information assets are adequately protected against
information security risks on a continual basis
 Maintain a structured and comprehensive framework for identifying and assessing
information security risks, selecting and applying applicable controls, and measuring and
improving their effectiveness;
 Continually improve its control environment
 Effectively achieve legal and regulatory compliance.
There are simple and well-known web application vulnerabilities that could be avoided but e-
Government webs are still vulnerable. A research work found 81.6% e-Government web sites
from 212 different countries were vulnerable to Cross Site Scripting (XSS) and Structured Query
Language (SQL) injection. SQL injection attack can compromise data integrity while XSS is a
vulnerability, which attackers may exploit to steal users' information.
Specific security measures like firewalls, intrusion detection software, encryption, and secure
networks must be defined designed and implemented for government agencies to provide the
appropriate levels of security. But information security must also take into consideration the
people and processes that rely on the systems. Employees with daily access to e-Government
systems must be trained on cybersecurity and this aspect must become part of their job. A
study by the Department of Computer Science at Columbia University shows how the human
factor influences cybersecurity policies and how that work could be used to train government
employees to improve the security posture of government departments and agencies.
PREPARED BY ARUN PRATAP SINGH 54
54
CYBER CRIME AND LAWS :
 The expression ‘Crime’ is defined as an act, which subjects the doer to legal punishment
or any offence against morality, social order or any unjust or shameful act. The “Offence"
is defined in the Code of Criminal Procedure to mean as an act or omission made
punishable by any law for the time being in force.
 Cyber Crime is emerging as a serious threat. World wide governments, police
departments and intelligence units have started to react.
 Cyber Crime is a term used to broadly describe criminal activity in which computers or
computer networks are a tool, a target, or a place of criminal activity and include everything
from electronic cracking to denial of service attacks. It is also used to include traditional
crimes in which computers or networks are used to enable the illicit activity.
 Computer crime mainly consists of unauthorized access to computer systems data
alteration, data destruction, theft of intellectual property. Cyber crime in the context of
national security may involve hacking, traditional espionage, or information warfare and
related activities.
 Pornography, Threatening Email, Assuming someone's Identity, Sexual Harassment,
Defamation, Spam and Phishing are some examples where computers are used to commit
crime, whereas Viruses, Worms and Industrial Espionage, Software Piracy and Hacking
are examples where computers become target of crime.
Cyber Crime Variants
Hacking
"Hacking" is a crime, which entails cracking systems and gaining unauthorized access to the data
stored in them. Hacking had witnessed a 37 per cent increase this year.
Cyber Squatting
Cyber Squatting is the act of registering a famous Domain Name and then selling it for a fortune.
This is an issue that has not been tackled in IT ACT 2000.
Phishing is just one of the many frauds on the Internet, trying to fool people into parting with their
money. Phishing refers to the receipt of unsolicited emails by customers of Financial Institutions,
requesting them to enter their Username, Password or other personal information to access their
Account for some reason.
The fraudster then has access to the customer's online bank account and to the funds contained
in that account.
Cyber Stalking is use of the Internet or other electronic means to stalk someone. This term is
used interchangeably with online harassment and online abuse. Stalking generally involves
harassing or threatening behaviour that an individual engages in repeatedly, such as following a
person, appearing at a person's home or place of business, making harassing phone calls, leaving
written messages or objects, or vandalizing a person's property.
PREPARED BY ARUN PRATAP SINGH 55
55
Vishing is the criminal practice of using social engineering and Voice over IP (VoIP) to gain access
to private personal and financial information from the public for the purpose of financial reward.
The term is a combination of “Voice" and phishing. Vishing exploits the public's trust in landline
telephone services.
Vishing is typically used to steal credit card numbers or other information used in identity theft
schemes from individuals.
A rapidly growing online user base
 121 Million Internet Users
 65 Million Active Internet Users, up by 28% from 51 million in 2010
 50 Million users shop online on Ecommerce and Online Shopping Sites
 46+ Million Social Network Users
 346 million mobile users had subscribed to Data Packages.
PREPARED BY ARUN PRATAP SINGH 56
56
CYBER LAW :
(1) Whoever with the Intent to cause or knowing that he is likely to cause Wrongful Loss or
Damage to the public or any person Destroys or Deletes or Alters any Information
Residing in a Computer Resource or diminishes its value or utility or affects it injuriously
by any means, commits hack.
(2) Whoever commits hacking shall be punished with imprisonment up to three years, or with
fine which may extend up to two lakh rupees, or with both.
Whoever without permission of the owner of the computer :
 Secures Access;
 Downloads, Copies or extracts any data, computer database or any
information;
 Introduce or causes to be introduce any Virus or Contaminant;
 Disrupts or causes disruption;
 Denies or causes denial of access to any person;
 Provides any assistance to any person to facilitate access
 Charges the services availed of by a person to the account of
another person by Tampering with or Manipulating any Computer,
Computer System, or Computer Network;
Shall be liable to pay damages by way of compensation not exceeding one crore rupees
to the person so affected.
Section – 43,
Destroys, Deletes or Alters any Information residing in a computer resource or diminishes its
value or utility or affects it injuriously by any means;
Steals, conceals, destroys or alters or causes any person to steal, conceal, destroy or alter any
computer source code used for a computer resource with an intention to cause damage;
“If any person, dishonestly, or fraudulently, does any act referred to in section 43, he shall be
punishable with imprisonment for a term which may extend to two three years or with fine which
may extend to five lakh rupees or with both.” [S.66]
S.66A - Punishment for sending offensive messages through communication service, etc
 Any person who sends, by means of a computer resource or a communication device;
 Any information that is grossly offensive or has menacing character; or
PREPARED BY ARUN PRATAP SINGH 57
57
 Any information which he knows to be false, but for the purpose of causing annoyance,
inconvenience, danger, obstruction, insult, injury, criminal intimidation, enmity, hatred, or
ill will, persistently makes by making use of such computer resource or a communication
device;
 Any electronic mail or electronic mail message for the purpose of causing annoyance or
inconvenience or to deceive or to mislead the addressee or recipient about the origin of
such messages;
Shall be punishable with imprisonment for a term which may extend to three years and with
fine.
S. 66C - Punishment for identity theft
“Whoever, fraudulently or dishonestly make use of the electronic signature, password or
any other unique identification feature of any other person, shall be punished with imprisonment
of either description for a term which may extend to three years and shall also be liable to fine
which may extend to rupees one lakh”
S. 66D - Punishment for cheating by personation by using computer resource
“Whoever, by means of any communication device or computer resource cheats by
personation, shall be punished with imprisonment of either description for a term which may
extend to three years and shall also be liable to fine which may extend to one lakh rupees. “
S. 66E - Punishment for violation of privacy.
“Whoever, intentionally or knowingly captures, publishes or transmits the image of a private
area of any person without his or her consent, under circumstances violating the privacy of that
person, shall be punished with imprisonment which may extend to three years or with fine not
exceeding two lakh rupees, or with both”
S. 67 A - Punishment for publishing or transmitting of material containing sexually
explicit act, etc. in electronic form
“Whoever publishes or transmits or causes to be published or transmitted in the electronic form
any material which contains sexually explicit act or conduct shall be punished on first conviction
with imprisonment of either description for a term which may extend to five years and with fine
which may extend to ten lakh rupees”
S. 67 C - Preservation and Retention of information by intermediaries.
“(1) Intermediary shall preserve and retain such information as may be specified for such
duration and in such manner and format as the Central Government may prescribe.
(2) Any intermediary who intentionally or knowingly contravenes the provisions of sub section
(1) shall be punished with an imprisonment for a term which may extend to three years and shall
also be liable to fine.”
PREPARED BY ARUN PRATAP SINGH 58
58
IT ACT :
The Information Technology Act 2000 (also known as ITA-2000, or the IT Act) is an Act of
the Indian Parliament (No 21 of 2000) notified on October 17, 2000. This act is being opposed
by Save Your Voice campaign and other civil society organizations in India. User-review and
consumer social networking site MouthShut.com has filed a writ petition in the Supreme Court of
India to repeal and nullify parts of IT Act 2000.
The United Nations General Assembly by resolution A/RES/51/162, dated the 30 January 1997
has adopted the Model Law on Electronic Commerce adopted by the United Nations Commission
on International Trade Law. This is referred to as the UNCITRAL Model Law on E-Commerce.
Following the UN Resolution India passed the Information Technology Act 2000 in May 2000,
which came into force on October 17, 2000. The Information Technology Act 2000 has been
substantially amended through the Information Technology (Amendment) Act 2008 which was
passed by the two houses of the Indian Parliament on December 23, and 24, 2008. It got the
Presidential assent on February 5, 2009 and came into force on October 27, 2009. The amended
Act has provided additional focus on information security. It has added several new sections on
offences including cyber terrorism and data protection. A set of Rules related to sensitive personal
information and reasonable security practices (mentioned in section 43A of the ITAA, 2008) was
notified in April 2011.
Provisions –
Information technology Act 2000 consisted of 94 sections segregated into 13 chapters. Four
schedules form part of the Act. In the 2008 version of the Act, there are 124 sections (excluding
5 sections that have been omitted from the earlier version) and 14 chapters. Schedule I and II
have been replaced. Schedules III and IV are deleted.
Information Technology Act 2000 addressed the following issues:
1. Legal recognition of electronic documents
2. Legal Recognition of digital signatures
3. Offenses and contraventions
4. Justice dispensation systems for cybercrimes
Offences –
Section Offence Punishment
65 Tampering with computer source documents - Intentional
concealment, destruction or alteration of source code when the
Imprisonment up to
three years, or/and
PREPARED BY ARUN PRATAP SINGH 59
59
computer source code is required to be kept or maintained by
law for the time being in force
with fine up to 2 lakh
rupees
66 Hacking
Imprisonment up to
three years, or/and
with fine up to 5 lakh
rupees
66-A
Sending offensive message through electronic means -
Sending any information through an electronic message that is
grossly offensive or has menacing character and might cause
insult, injury, criminal intimidation, enmity, hatred, or ill will, etc.
or sending such mail intended to deceive or to mislead the
addressee or recipient about the origin of such messages
Imprisonment up to
three years, and with
fine.
Criticisms-
The 2008 Amendment Act was passed in an eventful Parliamentary session on 23 December
2008 with no discussion in the House. Some of the cyber law observers have criticized the
amendments on the ground of lack of legal and procedural safeguards to prevent violation of civil
liberties of Indians. There have also been appreciation about the amendments from many
observers because it addresses the issue of Cyber Security.
Section 69 empowers the Central Government/State Government/ its authorized agency to
intercept, monitor or decrypt any information generated, transmitted, received or stored in any
computer resource if it is necessary or expedient so to do in the interest of the sovereignty or
integrity of India, defence of India, security of the State, friendly relations with foreign States or
public order or for preventing incitement to the commission of any cognizable offence or for
investigation of any offence. They can also secure assistance from computer personnel in
decrypting data (see mandatory decryption), under penalty of imprisonment.
Section 66A is widely criticized. It has led to numerous abuses reported by the press. Section 66A
has also been criticised and challenged in Lucknow and Madras High Courts for its constitutional
validity. Based on Section 66A, Bombay High Court has held that creating a website and storing
false information on it can entail cyber crime.

Web technology and commerce unit 4

  • 1.
    UNIT : IV PREPAREDBY ARUN PRATAP SINGH WEB TECHNOLOGY AND COMMERCE (MCSE 201)
  • 2.
    PREPARED BY ARUNPRATAP SINGH 1 1 INTERNET PAYMENT SYSTEM : Internet payment systems refer to the various methods by which individuals and companies doing business online collect money from their customers in exchange for the goods and services they provide. A number of different forms of payment exist for online purchases, and more are being developed all the time. After all, it is in the best interest of both consumers and merchants to make electronic commerce as safe and easy as possible. "The low cost of entry has attracted hundreds of companies, large and small, to the level playing field of cyberspace," Paul J. Dowling, Jr. noted in his book Web Advertising and Marketing. "On the Internet, a small, one-man operation can look as good or better than a large, multinational corporation. But whether it's an individual working out of a virtual office, or a CEO sitting in an expensive downtown office building, they're going online for one purpose—to sell. And they're leaving no stone unturned in their efforts to make it safe and easy for their customers to buy." Customers who physically visit retail establishments can choose among a variety of payment methods, including cash, checks, credit cards, and debit cards. Customers who shop on the Internet are beginning to expect online merchants to offer the same variety and convenience in payment terms. Credit cards remain the most common form of payment for online purchases, although the options have expanded to include digital cash, smart cards, electronic checks, and other technologies. In addition, some customers continue to make online purchases using traditional payment methods, such as placing orders by telephone or fax, or sending a check via snail mail. Dowling recommends that companies conducting sales online make as many payment methods available as possible and advertise their acceptance of those methods on their Web sites. He claims that small businesses can add value to their product or service offerings by making payment easy, comfortable, and secure for their customers. "Getting paid on the Web ultimately testifies to your marketing plan's effectiveness," Dowling wrote. "And when everything goes as it should, customers will place the order." Perhaps the biggest issue affecting online payment systems—from both the sellers' and the buyers' perspectives—is maintaining the security of financial information sent over the Internet. A survey conducted by Visa showed that 91 percent of consumers were concerned about privacy and security on the Internet. Another study, conducted by the Boston Consulting Group and quoted in Computerworld, indicated that 28 percent of consumers' online purchase efforts failed— meaning that they intended to buy online but did not complete the transaction. "Concerns about security and the perception that online credit card transactions are extremely unsafe seem to be among the biggest issues keeping many retailers and consumers from closing sales electronically," Lorna Pappas wrote in Chain Store Age Executive. Internet payment system is also known as Electronic Payment system. What Electronic Payment system is? Electronic Payment is a financial exchange that takes place online between buyers and sellers. The content of this exchange is usually some form of digital financial instrument (such as encrypted credit card numbers, electronic cheques or digital cash) that is backed by a bank or an intermediary, or by a legal tender. Electronic payment system is a system which helps the customer or user to make online payment for their shopping. UNIT : IV
  • 3.
    PREPARED BY ARUNPRATAP SINGH 2 2 Requirements For E-payments The various factors that have lead the financial institutions to make use of electronic payments are: 1. Decreasing technology cost: The technology used in the networks is decreasing day by day. 2. Reduced operational and processing cost:Due to reduced technology cost the processing cost of various commerce activities becomes very less. A very simple reason to prove this is the fact that in electronic transactions we save both paper and time. 3. Increasing online commerce: Some Examples Of EPS:-  Online Reservation  Online Bill Payment  Online Order Placing (Nirulas)  Online Ticket Booking ( Movie) Major Internet Payment Methods :  Secure Electronics Transaction (SET) Protocol for implementing credit card payment  An Electronic Check system for supporting check payment  An Electronic funds transfer and Electronic Cash system for emulating physical cash payment  Other methods • Micropayment methods and Smart card methods Two Storage Methods  On-line  Individual does not have possession personally of electronic cash  Trusted third party, e.g. online bank, holds customers’ cash accounts  Off-line  Customer holds cash on smart card or software wallet  Fraud and double spending require tamper-proof encryption
  • 4.
    PREPARED BY ARUNPRATAP SINGH 3 3 E-Cash : A system that allows a person to pay for goods or services by transmitting a number from one computer to another. Like the serial numbers on real currency notes, the E-cash numbers are unique. This is issued by a bank and represents a specified sum of real money. It is anonymous and reusable. Electronic Cash Security : Complex cryptographic algorithms prevent double spending Anonymity is preserved unless double spending is attempted Serial numbers can allow tracing to prevent money laundering E-Cash Processing :
  • 5.
    PREPARED BY ARUNPRATAP SINGH 4 4 E-Wallet :  The E-wallet is another payment scheme that operates like a carrier of e-cash and other information.  The aim is to give shoppers a single, simple, and secure way of carrying currency electronically.  Trust is the basis of the e-wallet as a form of electronic payment. Procedure for using an e-wallet : 1. Decide on an online site where you would like to shop. 2. Download a wallet from the merchant’s website. 3. Fill out personal information such as your credit card number, name, address and phone number, and where merchandise should be shipped. 4. When you are ready to buy, click on the wallet button, the buying process is fully executed.
  • 6.
    PREPARED BY ARUNPRATAP SINGH 5 5 Smart Cards :  A smart card, is any pocket-sized card with embedded integrated circuits which can process data  This implies that it can receive input which is processed and delivered as an output Smart card Processing :
  • 7.
    PREPARED BY ARUNPRATAP SINGH 6 6 Smart Card Applications – Ticketless travel Seoul bus system: 4M cards, 1B transactions since 1996 Planned the SF Bay Area system Authentication, ID Medical records Ecash Store loyalty programs Personal profiles Government Licenses Mall parking Credit cards :  It is a Plastic Card having a Magnetic Number and code on it.  It has Some fixed amount to spend.  Customer has to repay the spend amount after sometime.
  • 8.
    PREPARED BY ARUNPRATAP SINGH 7 7 Processing a Credit cards payment – Risk in using Credit cards -  Operational Risk  Credit Risk  Legal Risk Secure Electronic Transaction (SET) Protocol : Jointly designed by MasterCard and Visa with backing of Microsoft, Netscape, IBM, GTE, SAIC, and others Designed to provide security for card payments as they travel on the Internet Contrasted with Secure Socket Layers (SSL) protocol, SET validates consumers and merchants in addition to providing secure transmission SET specification Uses public key cryptography and digital certificates for validating both consumers and merchants
  • 9.
    PREPARED BY ARUNPRATAP SINGH 8 8 Provides privacy, data integrity, user and merchant authentication, and consumer nonrepudiation The SET Protocol What Is Payment Gateways??  A payment gateway is an e-commerce application service provider service that authorizes payments for e-businesses, online Shopping, etc.
  • 10.
    PREPARED BY ARUNPRATAP SINGH 9 9  Payment gateway protects credit cards details encrypting sensitive information, such as credit card numbers, to ensure that information passes securely between the customer and the merchant and also between merchant and payment processor. How It works???.... Payments In India  Going the e-way e-PAYMENT SYSTEM IN INDIA : • Ever-increasing technology changes. • Growing Internet access and mobile subscriber base • Rising consumer confidence. • Convenient delivery/payment models • India has been one of the fastest growing country for payment cards in the Asia-Pacific region. • India currently has approximately 130 million cards (both debit and credit) in circulation.
  • 11.
    PREPARED BY ARUNPRATAP SINGH 10 10 GROWTH IN e-PAYMENT SYSTEM REGULATION-  The Reserve Bank of India (RBI) has been supportive in the development of electronic payments.  In this direction, the “Payments and Settlement System Act” was enacted .  Apart from being supporting, the RBI has also initiated various programs to encourage e- payments. CHANNELS OF PAYMENT-  Indian banks have put in place various channels of electronic payments in place to encourage customers to adopt the electronic mode.  Channels like the Internet, mobile, ATMs, and drop boxes are some of the most frequently used channels apart from bank branches. MARKET MAPPING-  E-payments processing market has two major players, namely Tech Process, and Bill Desk, which is a pure play electronic transaction processing company. The Indian Payment System Is Transforming From Paper Mode To Electronic Mode. Two main reasons for such shift are:-
  • 12.
    PREPARED BY ARUNPRATAP SINGH 11 11 1. The regulator has mandated routing all high-value transactions electronically to minimize movement of money and risk. 2. At the retail end, customers are realizing the efficiency of electronic payments. SHIFTS IN THE PAYMENT SYSTEM TECHNOLOGICAL ADVANCEMENT IN e-PAYMENT • Electronic Clearing Service (Credit and Debit). • National Electronic Fund Transfer (NEFT). THE RULING PLASTIC MONEY  Credit cards  Debit cards  ATM Cards PayPal : PayPal is a global e-commerce business allowing payments and money transfers to be made through the Internet. Online money transfers serve as electronic alternatives to paying with traditional paper methods, such as checks and money orders. It is subject to the US economic sanction list and other rules and interventions required by US laws or government. PayPal is an acquirer, performing payment processing for online vendors, auction sites, and other commercial
  • 13.
    PREPARED BY ARUNPRATAP SINGH 12 12 users, for which it charges a fee. It may also charge a fee for receiving money, proportional to the amount received. The fees depend on the currency used, the payment option used, the country of the sender, the country of the recipient, the amount sent and the recipient's account type. In addition, eBay purchases made by credit card through PayPal may incur extra fees if the buyer and seller use different currencies. On October 3, 2002, PayPal became a wholly owned subsidiary of eBay. Its corporate headquarters are in San Jose, California, United States at eBay's North First Street satellite office campus. The company also has significant operations in Omaha, Scottsdale, Charlotte and Austin in the United States; Chennai in India; Dublin in Ireland; Kleinmachnow in Germany; and Tel Aviv in Israel. From July 2007, PayPal has operated across the European Union as a Luxembourg-based bank Google Wallet : Google Wallet was launched in 2011, serving a similar function as PayPal to facilitate payments and transfer money online. It also features highly robust security and additional features, such as the ability to send payments as attachments via email.
  • 14.
    PREPARED BY ARUNPRATAP SINGH 13 13 CHARACTERISTICS OF PAYMENT SYSTEM :  There is no paper involved, so electronic payments can be effected directly from home or office  Fast, efficient, safe, secure and generally less costly than paper-based alternatives, e.g. cheques  Electronic payments are fully traceable  In Ireland, the clearing time for standard electronic payments is next day value for interbank transfers, subject to the payment instruction being received ahead of ‘shut-off’ times which can vary from bank to bank. Payment instructions received after the ‘shut-off’ time will be processed one working day later  Most banks offer same day value for payments made to other accounts held in that same bank  Many banks offer same day money transfer inter-bank services for large value payments  Unlike cheques, electronic payments don’t ‘bounce’ – as payments will not be effected unless the funds are available in the first place
  • 15.
    PREPARED BY ARUNPRATAP SINGH 14 14 Features of Payment Methods : • Anonymity : whether the payment method is anonymous • Security : whether the payment method is secure • Overhead cost : the overhead cost of processing a payment • Transferability : whether a payment can be carried out without the involvement of a third party • Divisibility : whether a payment can be divided into arbitrary small payments whose sum is equal to the original payment • Acceptability : whether the payment method is supported globally 4C PAYMENTS METHODS :  To make the e-commerce system functional, we also need to incorporate payment functions into the system  In the physical world, there are 4 types of payment methods • Cash • Credit card • Check • Credit/debit (Fund Transfer) • Payment method should be – Very secure – Having Low overhead cost – Transferable – Acceptable anywhere – Divisible – Anonymous Comparison of the 4C payment methods
  • 16.
    PREPARED BY ARUNPRATAP SINGH 15 15 SET PROTOCOL FOR CREDIT CARD PAYMENT : • The credit card is one of the most commonly used payment methods in e- commerce, in particular B2C e-commerce • Before the introduction SET protocol, secure credit card payment was usually carried out over an SSL connection  Advantage of SSL : • It ensures the secure transmission of credit card information over the internet  Disadvantage of SSL : • It is not a complete credit card payment method. • For example, it cannot support on-line credit card authorization  SET is specially developed to provide secure credit card payment over the internet  It is now widely supported by major credit card companies including Visa and MasterCard
  • 17.
    PREPARED BY ARUNPRATAP SINGH 16 16 • SET aims at satisfying the following security requirements in the context of credit card payment : – Confidentiality - Sensitive messages are encrypted so that they are kept confidential – Integrity - Nearly all messages are digitally signed to ensure content integrity – Authentication - Authentication is performed through a public key infrastructure SET network architecture  Merchant : a seller, which is connected to an acquirer  Cardholder : a registered holder of the credit card who is a buyer  Issuer : the bank that issues the credit card to a cardholder  Acquirer : the bank that serves as an “agent” to link a merchant to multiple issuers • A merchant can process various credit cards through a single acquirer • Payment Gateway : This is typically connected to the acquirer – The payment gateway is situated between the SET system and the financial network of the current credit card system for processing the credit card payment SET Digital Certificate System
  • 18.
    PREPARED BY ARUNPRATAP SINGH 17 17 Dual signature generation and verification – • In the physical credit card system – the Payment Instructions (PI) including the cardholder’s credit card number and signature are not kept confidential – data integrity can basically be ensured by using printed receipts – cardholder’s authentication relies on simple signature checking only • In an electronic credit card system – the Order Information (OI) and PI can be digitally signed to ensure data integrity – the sensitive credit card information may still be disclosed to other people • SET introduces a novel method called the dual signature (DS) to ensure data integrity while protecting the sensitive information
  • 19.
    PREPARED BY ARUNPRATAP SINGH 18 18 How the merchant and the payment gateway can verify the DS ? • The merchant is provided with OI, H[PI], and DS • The dual signature can be verified as follows : Step 1 : The merchant first finds H[ H[PI] || H[OI] ] Step 2 : He then decrypts the digital signature with the cardholder’s public signature key as follows : DRSA[ DS | keypublic_sign, cardholder ] Where , keypublic_sign, cardholder public signature key of the cardholder
  • 20.
    PREPARED BY ARUNPRATAP SINGH 19 19 Step 3 : Finally, he compares the two terms H[H[PI] || H[OI]] and DRSA[DS | keypublic_sign,cardholder ] They should be the same if the transmitted DS has not been changed; otherwise the order is not valid The payment gateway is provided with PI, H[OI], and DS ‣ By using the dual signature method, each cardholder can link OI and PI while releasing only the necessary information to the relevant party ‣ If either the OI or PI is changed, the dual signature will no longer be valid DIGITAL ENVELOPE –
  • 21.
    PREPARED BY ARUNPRATAP SINGH 20 20 SET PROTOCOL –  SET protocol has four phases: initiation, purchase, authorization, and capture  First the cardholder sends a purchase initiation request to the merchant for initializing the payment  Then the merchant returns a response message to the cardholder  In the second phase, the cardholder sends the purchase order together with the payment instruction to the merchant  In the third phase, the merchant obtains the authorization from the issuer via the payment gateway  Finally, the merchant requests a money transfer to its account E-CASH : Electronic money is paperless cash. This money is either stored on a card itself or in an account associated with the card The most common examples are transit cards, meal plans, and PayPal. E-Cash can also mean any kind of electronic payment. Electronic payment systems come in many forms including virtual cheques, ATM cards, credit cards, and stored value cards. The usual security features for such systems are privacy, authenticity , and no repudiation. There are four major components in an electronic cash system:  Issuers  Customers  Merchants or traders  Regulators.  Issuers can be banks, or non-bank institutions
  • 22.
    PREPARED BY ARUNPRATAP SINGH 21 21  customers are referred to users who spend E-Cash  Merchants and traders are vendors who receive E-Cash  regulators are defined as related authorities or state tax agencies. For an E-Cash transaction to occur, we need to go through at least three stages:  Account Setup: Customers will need to obtain E-Cash accounts through certain issuers. Merchants who would like to accept E-Cash will also need to arrange accounts from various E-Cash issuers. Issuers typically handle accounting for customers and merchants.  Purchase: Customers purchase certain goods or services, and give the merchants tokens which represent equivalent E-Cash. Purchase information is usually encrypted when transmitting in the networks.  Authentication: Merchants will need to contact E-Cash issuers about the purchase and the amount of E-Cash involved. E-Cash issuers will then authenticate the transaction and approve the amount E-Cash involved. E-cash payment system – For accessing the services online, e-cash is a prime method for secure online payments.. The following model shows how e cash payment system works :
  • 23.
    PREPARED BY ARUNPRATAP SINGH 22 22 This is a simple model of E-cash payment system. This gives us the idea of how e-cash payment system works. The model is explained properly in upcoming slides The customer approaches his issuer(bank’s) site for accessing his account. The issuer in return issues the money in form of a token which is generally in form of tens and hundreds or as per specified by the customer In second phase the customer will endorse those tokens to the merchant for acquiring services, for which the customer will authenticate the payment for the trader.
  • 24.
    PREPARED BY ARUNPRATAP SINGH 23 23 In third phase the trader will approach the token issuer(customer’s bank) and after authenticating the tokens the issuing bank will convert the tokens into electronic fund and the same will be transferred into trader’s account Finally after getting the payment for the respective services the trader provides the requisite service or product and also notifies the customer about the approval of payment made by customer in trader’s account. A system that allows a person to pay for goods or services by transmitting a number from one computer to another. Like the serial numbers on real currency notes, the E-cash numbers are unique. This is issued by a bank and represents a specified sum of real money.
  • 25.
    PREPARED BY ARUNPRATAP SINGH 24 24 It is anonymous and reusable. Electronic Cash Security : Complex cryptographic algorithms prevent double spending Anonymity is preserved unless double spending is attempted Serial numbers can allow tracing to prevent money laundering E-Cash Processing : E-cash security : Security is of extreme importance while handling the online transactions. Faith in the security of the medium of exchange, whether paper or digital, is essential for the economy to function. E-cash is much secure than other online payment modes because in this case no credential such as card-passwords or anything such is involved. Its like simply the online fund transfer from customer’s account to trader’s account.
  • 26.
    PREPARED BY ARUNPRATAP SINGH 25 25 However while accessing the customer’s account, the customer must keep in mind the internet security sweep or theft. The online hacking and cracking can be avoided by using SSL and TSL website security systems and keeping the website link with safe “Https:// “ protocols and proper internet security softwares to keep aside the threats of malware, evasdrooping and other security threats. Advantages :  We can transfer funds, purchase stocks, and offer a variety of other services without having to handle physical cash or cheques  Electronic cash protects its user against theft With electronic cash, the customer does not need to provide financial information  E-cash supports small payments . Other online payment system charge a fee for every transaction no matter how much high or low it is but e-cash has a specific limit for additional charges that’s why very low payments are not charged a fee. Limitations :  Maybe how much secure the e-cash payment system is but still no one is safe against the online frauds. In this case the trader is referred as fraudulent. The trader may take the amount but may not provide the services  While making the payment, its very important that the internet connection and power supply should be active. If the payment is in process and internet supply fails in between it can lead to loss of information i.e amount will be charged but it wont reach to trader and the refund takes very long time in general the refund time is at least 30-45 days.  E-Cash is not for everyone. Low income segments without computer and internet access are unable to enjoy the usage of E-Cash. The rise of E-Cash is inevitable, but further improvements are needed. Tackling security, anonymity, low income group readiness and technology reliability issues will make E-Cash more perfect. In countries such as India where people were hesitant to use such methods has shown a tremendous use of online payments and E-cash payment system. Slowly but steadily the growth is seen and improving it technologically will make it more reliable and efficient for customers to use it.
  • 27.
    PREPARED BY ARUNPRATAP SINGH 26 26 E-CHECK : What is an electronic check? It’s simply an electronic version of a paper check. When you convert a traditional check into an electronic payment, you can process it through the Automated Clearing House (ACH) Network to save time and money—and because electronic checks have more security features than a paper check, they better protect your business and customers. Another way to think of an electronic check is when a customer pays by entering in their bank account information online and electronically sending the money. Electronic checks are becoming increasingly popular because they are so fast, efficient and secure. Electronic checks are sometimes called eChecks, electronic check conversions, or Back Office Conversions (BOCs). Read more on what you need to know as you consider using eChecks in your business. eCheck, a new payment instrument combining the security, speed and processing efficiencies of all-electronic transactions with the familiar and well-developed legal infrastructure and business processes associated with paper checks, is the first and only electronic payment mechanism chosen by the United States Treasury to make high-value payments over the public Internet. How electroniccheckswork The process is simple. First, you run a customer’s paper check through an electronic scanner system supplied by your merchant service provider. This virtual terminal captures the customer's banking information and the payment amount. The information is then transferred electronically over the Federal Reserve Bank's ACH Network, which takes the funds from your customer's account and deposits them into yours. After payment approval, the virtual terminal will print a receipt for the customer to sign and keep. Your employee should then void the paper check and return it to the customer. You’ll be able to view and report on your merchant transactions online, although features may vary depending on your merchant service provider or your payment processing solution provider. How doestheACHNetworkworkwitheChecks? The ACH Network is a funds distribution system that moves funds electronically from one entity to another. It’s a highly reliable and efficient nationwide electronic network governed by the rules of the National Automated Clearing House Association (NACHA) and the Federal Reserve (Fed). Given its ability to electronically transfer money directly to and from bank accounts, ACH is a faster payment method than traditional paper checks. The ACH payment process is close to the paper check process, only faster. Clients give their bank routing or checking account number and after verification, the payment is transferred quite immediately electronically through the ACH system. Besides checks, the ACH Network also handles debit card transactions, direct deposits of payroll, Social Security, and other government benefits, direct debit payments and business- to-business payments
  • 28.
    PREPARED BY ARUNPRATAP SINGH 27 27 ReapingthebenefitsofeChecks Converting your customers’ paper checks into electronic checks helps save time and reduces hassle for your staff because you can submit payments electronically instead of making trips to the bank. However, time saving and hassle reduction are not the only benefits. Read on for more: 1. Reduce processing costs by up to 60%. eChecks require less manpower to process and don’t come with any deposit or transaction fees. As a result, processing an eCheck is generally much cheaper than processing a paper check or credit card transaction. 2. Receive funds sooner. Businesses that use electronic check conversion have their funds deposited almost twice as fast as those using traditional check processing. Billing companies often receive payments within one day. 3. Increase sales. If your business doesn’t accept paper checks, offering eChecks expands your customers’ options and can increase sales. If you’re converting from paper checks to eChecks, you can start accepting international and out-of-state checks while using account validation and customer authentication processes to protect your business from fraud. 4. Work smarter and greener. Electronic check conversion is easy to set up. It relies on the trusted ACH Network. And eChecks help reduce the more than 67.4 million gallons of fuel used and 3.6 million tons of greenhouse gas emissions created by transporting paper checks. 5. Decrease errors and fraud. eChecks reduce the potential for errors and fraud because fewer people handle them. Merchant service providers also maintain, monitor, and check files against negative account databases that store information about individuals or companies that have records of fraud. Protectingyour business—andyourcustomers Electronic check conversion is one of the most secure payment methods in the electronic payment processing industry because it uses the latest information protection features: 1. Authentication. Merchants must verify that the person providing the checking account information has the authority to use that account. Authentication services and products available to merchants include digital signatures and public key cryptography. Also known as digital certificates, digital signatures encrypt data in a way that gives the receiver a more reliable indication that the information was actually sent by the sender. They’re used on the Internet to confirm the identity of a customer, much as a handwritten signature would. Because digital signatures are difficult to tamper with or imitate and are easily transportable, they’re a good way to verify identity. Digital signatures are often used to implement electronic signatures, which include any electronic data that carries the intent of a signature. Public key cryptography is a security method that uses keys to encrypt and decrypt a sent message. With electronic check conversion, the private key is a secret mathematical calculation used to create the digital signature on the echeck, and the public key is the key given to anyone
  • 29.
    PREPARED BY ARUNPRATAP SINGH 28 28 who needs to verify that the sender signed the echeck and that the electronic transfer has not been tampered with. 2. Duplicate detection. Financial institutions use software and operational controls to prevent and detect duplication of the scanned electronic representations of customer checks. 3. Encryption. The ACH Network automatically encrypts messages using 128-bit encryption and a secure sockets layer (SSL). How togetstartedwithelectronicchecks Here’s how to implement electronic check conversion as quickly and easily as possible: 1. Choose a well-established processing company. Good pricing is important, but working with a reliable processor is essential. 2. Notify your customers that your business will begin using electronic check conversion. Federal laws require you to post a notification about this change and give your customers a takeaway copy. You must also provide customers with a phone number to request more information. 3. Look for a processor that makes it easy to align your current business processes with your new electronic processing system, export customer data, and integrate your new system with your business management software. 4. QuickBooks Payments offers a complete payment processing solution. Businesses can take payments from their customers in many ways- from ACH bank payments, electronic checks to credit cards including Visa, MasterCard, Discover and American Express. In addition to offering many ways to get paid, QuickBooks Payments also enables businesses to email invoices to their customers with a Pay Now button. Our data shows us that businesses using QuickBooks Payments are getting paid twice as fast due to the e-invoicing feature. This diagram illustrates how real-time, electronic check processing works using the CyberSource Payment Service: 1. 'Payer' (customer/bill payer) is prompted to authorize electronic debit, enter bank routing number (ABA#) and account number.
  • 30.
    PREPARED BY ARUNPRATAP SINGH 29 29 2. Merchant's sales system securely transfers order information to CyberSource over the Internet. 3. CyberSource forwards bank routing number and account number to processor. 4. The routing number and account number are validated, and the integrity of the account's checking history is verified. Processor forwards approve/decline results to CyberSource. 5. CyberSource returns approval/decline message to merchant. 6. If approved, CyberSource routes check for settlement through a processer to the Automated Clearinghouse System (ACH). Funds are deposited in approximately 1-3 business days. Four Different Scenarios of the FSTC E-check System –
  • 31.
    PREPARED BY ARUNPRATAP SINGH 30 30 MICROPAYMENT METHODS :  Traditional payment methods are called macropayment methods.  A new type of payment method known as micropayment method is emerging to cater for very low value transactions.  Example:  Millicent (pre-payment/credit based)  Paywords (post-payment)
  • 32.
    PREPARED BY ARUNPRATAP SINGH 31 31 MICRO PAYMENT IS -  Very small payments made over the Web.  Transactions too small for credit cards.  Can be as little as a fraction of a cent.  Alternative to subscription and advertising.  Can go in either direction. A micropayment is an e-commerce transaction involving a very small sum of money in exchange for something made available online, such as an application download, a service or Web-based content. Micropayments are sometimes defined as anything less than 75 cents and can be as low as a fraction of a cent. A special type of system is required for such payments, which are too small to be feasible for processing through credit card companies. Here's one scheme for micropayment: The user and seller each establish an account with a third- party service provider who monitors, collects and distributes micropayments. The seller encodes per-fee links inside a Web page. When the user initiates a transaction, payment goes through an Internet wallet account managed by the service provider. Micropayments accumulate until they are collected as single, larger payments. Such a system is helpful when a user wants to make
  • 33.
    PREPARED BY ARUNPRATAP SINGH 32 32 one-time micropayments to multiple sellers. Seller-based accounts are more common for repeat business with an individual enterprise. Once a common micropayment standard has been established, some experts predict that streaming media sites, music and application downloads, content vendors, sports access sites and other specialized resources will make pay-per-use common online. Advantages and risks – With a micropayment system many small transactions are summarised over a defined period of time and charged in one bill. For that reason micropayments are applicable for businesses where even small costs for every single transaction would be inefficient. 4) The main benefits from the customer site in using micropayment are speed and flexibility. From the merchants’ site speed and acceptable transaction fees are very important. As the transactions involve small capital security does not have the highest priority. Much more important than trust is security. User and merchants are more likely to use an insecure payment system from a trusted company than a secure payment system from an untrusted (unknown) company. Therefore the market entry barriers for new providers are high. Any company that wishes to enter this area must have plenty of capital and be willing to invest a lot before return on investment as it is extremely difficult for new payment systems to achieve widespread acceptance. Payment options – Micropayment providers offer various payment modules. Merchants need to sign up for an account with a chosen provider and decide for a module that suits their needs. The customer gets an option (or options) how to pay for desired content or goods. The most common micropayment options are listed below: 6) Call2pay Payment by telephone. The customer is requested to call a toll number. The fee is set on a per- call basis for the desired payment amount. Handypay Payment via mobile phone bill. The customer enters his or her cell phone number and receives an SMS with a TAN in order to confirm payment. Ebank2pay Payment using online banking. The customer transfers the payment amount his or her online banking access and a TAN. After making payment, the customer receives access to the purchased product. Credit card Payment per credit card. The customer enters his credit card data and confirms the transaction. The transactions can be optionally carried out with the 3-D Secure™ method (verified by VISA™ and Mastercard SecureCode™). Direct debit
  • 34.
    PREPARED BY ARUNPRATAP SINGH 33 33 Payment by direct debit. The customer enters his or her bank ID and account number and confirms the direct debit authorization. PayPal MicroPayments is a micropayment system that charges payments to user's PayPal account and allows transactions of less than US$12 to take place. The service is, as of 2013, offered in select currencies only. Micropayment Uses –  Publishing  Marketing  Software  Entertainment  Web Services SMART CARD : A smart card, chip card, or integrated circuit card (ICC) is any pocket-sized card with embedded integrated circuits. Smart cards are made of plastic, generally polyvinyl chloride, but sometimes polyethylene terephthalate based polyesters, acrylonitrile butadiene styrene orpolycarbonate. Since April 2009, a Japanese company has manufactured reusable financial smart cards made from paper. Smart cards can provide identification, authentication, data storage and application processing.[2] Smart cards may provide strong security authentication for single sign-on (SSO) within large organizations.  A smart card, is any pocket-sized card with embedded integrated circuits which can process data  This implies that it can receive input which is processed and delivered as an output What is Smart Card? Standard credit card-sized with microchip embedded on it Two types  Memory-only chips  Microprocessor chips Can hold up to 32,000 bytes Newer smart cards have math co-processors
  • 35.
    PREPARED BY ARUNPRATAP SINGH 34 34  Perform complex encryption routines quickly In 1968 German inventors patent combination of plastic cards with micro chips. Construction of Smart Cards –
  • 36.
    PREPARED BY ARUNPRATAP SINGH 35 35
  • 37.
    PREPARED BY ARUNPRATAP SINGH 36 36 Why Smart Cards – Improve the convenience and security of any transaction. Provide tamper-proof storage of user and account identity. Provide vital components of system security. Protect against a full range of security threats Advantages – Flexibility Security Portability Increasing data storage capacity Reliability. Schematic overview of a smart card
  • 38.
    PREPARED BY ARUNPRATAP SINGH 37 37 Smart card Processing : Smart Card Applications –  Ticketless travel  Seoul bus system: 4M cards, 1B transactions since 1996  Planned the SF Bay Area system  Authentication, ID  Medical records  Ecash  Store loyalty programs  Personal profiles  Government  Licenses  Mall parking Example : Mondex
  • 39.
    PREPARED BY ARUNPRATAP SINGH 38 38 OVERVIEW OF MONDEX : Mondex is a smart card electronic cash system which was originally developed by National Westminster Bank in the United Kingdom and subsequently sold to MasterCard International. Mondex launched in a number of markets during the 1990s, expanding from an original trial in Swindon, UK to Hong Kong, Guelph, and New York. It was also trialled on several British university campuses from the late 1990s, including the University of Edinburgh, University of Exeter (between 1997 and 2001), University of York, University of Nottingham, Aston University and Sheffield Hallam University.  Direct transfer of electronic money between two cards  Transfer of electronic money over the Internet or telephone networks etc.  Keep transaction records  Password protection and “lock card” functions  Portable balance finder to check balance  Support multiple currencies
  • 40.
    PREPARED BY ARUNPRATAP SINGH 39 39 ADVANTAGES : CONSUMER –  Convenience  Accessibility  On chip record of recent transactions  Home load  Internet purchases MERCHANT –  Reliable-Off line payment  Higher security  Low transaction cost  Reduced cash handling FINANCIAL INSTITUTION –  Strengthen customer relationships  New financial and commercial partnerships "Mondex" is a concept for an electronic payment system that provides an alternate to cash, particularly small currency and coins ("micro-payment"). The concept was invented in 1990 by Tim Jones and Graham Higgins at National Westminster Bank (NatWest) in the UK. In July 1996, initiated by NatWest and Midland Bank PLC, Mondex International Ltd. was officially established by 17 major banks from North America, Asia/Pacific, and Europe, and was granted an exclusive licensing agreement with NatWest for the intellectual property rights to develop the Mondex concept, technology, and brand. In the same year, MasterCard International acquired 51% ownership of Mondex International and fully endorsed the Mondex technology architecture. How does Mondex Protect Privacy –  Principles protected: o Limits for collecting personal information o limits for using, disclosing and keeping personal information o keeping personal information accurate o safeguarding personal information
  • 41.
    PREPARED BY ARUNPRATAP SINGH 40 40  Limits for collecting personal information o loads from account o deposits into account o lost transactions  Limits for using, disclosing and keeping personal information o safeguard deposits o to re-imburse for non-performance  Keeping personal information accurate o load and unload are online o rolling 10 transactions provides exact spend and retailer name  Safeguarding personal information o firewalls in Multos - between applications - ITSEC 6 designation o transaction data to retailer is deliberately limited o individual transaction data is not collected by banks - Mondex is an unaudited system
  • 42.
    PREPARED BY ARUNPRATAP SINGH 41 41 The design of a Mondex smart card allows end users to transfer funds electronically onto the card and then utilize the Mondex smart card to make purchases up to the total cash value held on the card. Mondex smart cards provide an electronicpayment system using all the capabilities associated with smart card technology. The Mondex smart card can be a convenient alternative to cash. Although the design was five years old at the time, the Mondex smart card was actually launched in 1995 – two years before MasterCard assumed control of the technology. The banks that currently support the Mondex smart card include National Bank of Canada, Scotiabank, Canada Trust, Bank of Montreal, Le Mouvement des caisses Desjardins, and Toronto Dominion Bank. With so many respected lending institutions banking on the idea, the Mondex smart card is worth a closer look. The Mondex smart card has the ability to make card-to-card transfers which is not possible with standard credit or debit cards. When you use a credit/debit card to make a purchase, communication is required between the bank and your card. However, Mondex cards contain an embedded microprocessor, with sophisticated encryption methods and tamper-proof hardware designed to protect them from hackers. The ability of the Mondex smart card to do offline transactions means they are less dependent on expensive network infrastructure, reducing transaction costs. Offline transactions may seem anonymous, however they actually are recorded in the digital memory of the card’s microprocessor and remain retrievable the next time the card is used at an ATM, or as soon as the retailer uploads transaction data to the bank computer. A significant disadvantage with Mondex is that transactions aren’t truly anonymous. Unlike pre- paid phone cards, which are also based on smart card technology, you can’t purchase a Mondex card without revealing your identity. Each card has a unique identification number through which owners can easily be identified. Mondex smart cards have not been as successful as originally predicted. Customers have not been especially satisfied with the card and its services. Unlike a credit or debit card, your money may be lost forever if you should lose a Mondex smart card. Losing a Mondex card is just like losing a wallet full of cash. With a credit card you’re protected against any loss exceeding $50 dollars. This protection is not currently available with a Mondex smart card. According to the Mondex smart card system, it is fully auditable. There is a log of the time, date, amount, and participants of each transaction which hampers the privacy of users. Technically, however, Mondex can’t claim to be a fully auditable system. After a number of transactions, overflow can occur as a result of limited memory in the Mondex smart-cards. This means that
  • 43.
    PREPARED BY ARUNPRATAP SINGH 42 42 significant data may be lost before Mondex is able to retrieve it. Critics say this loss of data is a critical design flaw making it difficult for Mondex to reliably detect fraud. While Mondex smart cards are not a hundred percent secure they do possess the ability to tolerate minor fraud loss. Mondex believes their electronic payment system is secure. They are convinced that critics who have voice concern over security issues are mistaken and misinformed. Perhaps the use of a Mondex smart card depends on a personal level of trust. E-GOVERNANCE: Although the term ‘e-Governance’ has gained currency in recent years, there is no standard definition of this term. Different governments and organizations define this term to suit their own aims and objectives. Sometimes, the term ‘e-government’ is also used instead of ‘e- Governance’. Several dimensions and factors influence the definition of e-governance or electronic governance. The word “electronic” in the term e-governance implies technology driven governance. E-governance is the application of information and communication technology (ICT) for delivering government services, exchange of information communication transactions, integration of various stand-alone systems and services between government-to-customer (G2C), government-to-business (G2B), government-to-government (G2G) as well as back office processes and interactions within the entire government framework. Through e-governance, government services will be made available to citizens in a convenient, efficient and transparent manner. The three main target groups that can be distinguished in governance concepts are government, citizens and businesses/interest groups. In e-governance there are no distinct boundaries. Generally four basic models are available – government-to-citizen (customer), government-to- employees, government-to-government andgovernment-to-business. Difference between E-Government and E-Governance – Both the terms are treated to be the same, however, there is some difference between the two. "E-government" is the use of the ICTs in public administration - combined with organizational change and new skills - to improve public services and democratic processes and to strengthen support to public. The problem in this definition to be congruence definition of e-governance is that there is no provision for governance of ICTs. As a matter of fact, the governance of ICTs requires most probably a substantial increase in regulation and policy-making capabilities, with all the expertise and opinion-shaping processes among the various social stakeholders of these
  • 44.
    PREPARED BY ARUNPRATAP SINGH 43 43 concerns. So, the perspective of the e-governance is "the use of the technologies that both help governing and have to be governed". The Public-Private Partnership (PPP) based e-governance projects are hugely successful in India. United Telecoms Limited known as UTL is a major player in India on PPP based e-governance projects. Each project had mammoth state wide area networks in these states. E-governance is the future, many countries are looking forward to for a corruption-free government. E-government is one-way communication protocol whereas e-governance is two- way communication protocol. The essence of e-governance is to reach the beneficiary and ensure that the services intended to reach the desired individual has been met with. There should be an auto-response to support the essence of e-governance, whereby the Government realizes the efficacy of its governance. E-governance is by the governed, for the governed and of the governed. Establishing the identity of the end beneficiary is a challenge in all citizen-centric services. Statistical information published by governments and world bodies does not always reveal the facts. The best form of e-governance cuts down on unwanted interference of too many layers while delivering governmental services. It depends on good infrastructural setup with the support of local processes and parameters for governments to reach their citizens or end beneficiaries. Budget for planning, development and growth can be derived from well laid out e- governance systems Why e-Governance : E-Government can transform citizen service, provide access to information to empower citizens, enable their participation in government and enhance citizen economic and social opportunities, so that they can make better lives, for themselves and for the next generation. BASIC ARCHITECTURE :
  • 45.
    PREPARED BY ARUNPRATAP SINGH 44 44 A suggested architecture for e-Governance is shown in the diagram where it is illustrated that Applications from various departments can be integrated together, so as to be accessed by any terminal or computer from any other department or anywhere through the network. This is because of the characteristics of CORBA - it is location transparent, language independent, implementation independent, architecture and Operating System independent. The applications connected through CORBA/IIOP could be legacy applications wrapped around to suit CORBA specifications or any new Web application, or could be even a data base environment using Oracle, etc. Seamless interconnection and thereby effective utility of the entire system of e- Governance is possible, if the middleware is designed to have the necessary services like Transactions, Data Base, Management, Messaging and Naming. Regarding security aspects, CORBA Security standard is built around existing security specifications such as Distributed Computing Environment (DCE), the Kerberos Protocol and Generic Security Service (GSS) API. While these technologies are heavily weighted, Public Key Security with Secured Socket Layer (SSL) is popular with Internet based transactions. Types of Interactions in e-Governance: e-Governance facilitates interaction between different stake holders in governance. These interactions may be described as follows:  G2G (Government to Government) In this case, Information and Communications Technology is used not only to restructure the governmental processes involved in the functioning of government entities but also to increase the flow of information and services within and between different entities. This kind of interaction is only within the sphere of government and can be both horizontal i.e. between different government agencies as well as between different functional areas within an organization, or vertical i.e. between national, provincial and local government agencies as well as between different levels within an organization. The primary objective is to increase efficiency, performance and output.
  • 46.
    PREPARED BY ARUNPRATAP SINGH 45 45  G2C (Government to Citizens) In this case, an interface is created between the government and citizens which enables the citizens to benefit from efficient delivery of a large range of public services. This expands the availability and accessibility of public services on the one hand and improves the quality of services on the other. It gives citizens the choice of when to interact with the government (e.g. 24 hours a day, 7 days a week), from where to interact with the government (e.g. service centre, unattended kiosk or from one’s home/workplace) and how to interact with the government (e.g. through internet, fax, telephone, email, face-to- face, etc). The primary purpose is to make government, citizen-friendly.  G2B (Government to Business) Here, e-Governance tools are used to aid the business community – providers of goods and services – to seamlessly interact with the government. The objective is to cut red tape, save time, reduce operational costs and to create a more transparent business environment when dealing with the government. The G2Binitiatives can be transactional, such as in licensing, permits, procurement and revenue collection. They can also be promotional and facilitative, such as in trade, tourism and investment. These measures help to provide a congenial environment to businesses to enable them to perform more efficiently.  G2E (Government to Employees) Government is by far the biggest employer and like any organization, it has to interact with its employees on a regular basis. This interaction is a two-way process between the organization and the employee. Use of ICT tools helps in making these interactions fast and efficient on the one hand and increase satisfaction levels of employees on the other. Difference between G2B and B2G :  Government to business (G2B)- Refers to the conducting of transactions between government bodies and business via internet.  Business to government (B2G)- Professional affairs conducted between companies and regional, municipal, or federal governing bodies. B2G typically encompasses the determination and evaluation of proposal and completion of contract. PUBLIC PRIVATE PARTNERSHIPS : • Agreement between Government and the Private Sector for the Provision of a Public Good or Service by the Latter. • Generally but not always involving: – Long Term Contracts – User Charges and/or Payments flowing between the Parties – Shared Investments but Mainly Private
  • 47.
    PREPARED BY ARUNPRATAP SINGH 46 46 – Risk Sharing by the Parties • Must be a Partnership A public-private partnership exists when public sector agencies (federal, state, or local) join with private sector entities (companies, foundations, academic institutions or citizens) and enter into a business relationship to attain a commonly shared goal that also achieves objectives of the individual partners. Why do them : • Fiscal Head Room • As a Way of Financing the Project • Separate Policy & Regulation from Operations
  • 48.
    PREPARED BY ARUNPRATAP SINGH 47 47 • Make the Good or Service Available • Pay for Performance and Output • Introduce Competition – For and In the Market
  • 49.
    PREPARED BY ARUNPRATAP SINGH 48 48 The Need to Set the Right Priorities – Four Basic Dimensions of P3 : Although each is unique, all P3’s include four basic characteristics:  Shared goals  Shared resources (time, money, expertise, people)  Shared risks  Shared benefits Benefits :  Expedited project completion  Project cost savings  Improved quality  Use of private resources  Access to new sources of private capital Two Major Steps :
  • 50.
    PREPARED BY ARUNPRATAP SINGH 49 49  Crafting the Partnership  Implementing the Partnership Project Management - Six Distinct Phases : Genesis :  What’s the need  What’s driving the need, rationale  Facility non-compliance, natural disaster, budget deficit  Is there a need for a Public/Private Partnership?
  • 51.
    PREPARED BY ARUNPRATAP SINGH 50 50  Preliminary Project Definition Feasibility :  Is a Public/Private Partnership feasible, not only financially, but practically? Can it be done?  Market Research  Economic/Financial Analysis  Program, Budget and Schedule  Risk Analysis Plan and Test :  Final project definition  What is the best way to complete the project?  Has the plan been thoroughly tested to assess market demand, public and stakeholder feedback and economics?  Master Schedule/Budget  Political Climate  Any potential “fatal flaws” that could derail the project? Procurement and Contracting :  How do you choose and contract with the best-value private partner?  What’s the best delivery method?  Design-Bid-Build  Design-Build  Finance-Design-Build  What do current statutes allow?  Procurement Approach  Sole Source, RFP, Low Bid  Risk Allocation between Public and private Partners  Structuring of Contract/Risks and Rewards
  • 52.
    PREPARED BY ARUNPRATAP SINGH 51 51 Implement :  Environmental  Design  Permitting  Construction  Commissioning and Administration Operate :  Startup  Monitoring  Assessment  Enhancement  Contract Modifications  Contract Renegotiations READINESS IN E-GOVERNANCE : A high level of readiness to develop and implement e-government services is a prerequisite for a high--performing and innovative public sector that delivers integrated services, making life easier for citizens and businesses. E-government readiness is therefore a -significant indicator of whether a country is prepared to harvest efficiencies gained from ICT-enabled public administrations. The UN's e-government readiness index is a combined indicator of the supply of, potential demand for and maturity of e-government services. OECD member countries exhibit a high capacity to develop and implement e-government services. This is generally characterized by an extensive broadband infrastructure; a repository of electronic information on government laws and policies, including links to archived information and downloadable forms; and a high level of comfort with ICT by citizens and businesses. Countries with the highest readiness index tend to also have a large amount of transactional and e-commerce features on their government websites. As noted by the UN in its 2008 e-government survey, the Scandinavian countries with the top three scores on the readiness index all generally share similar e-government environments (e.g. the accessibility and penetration of the electronic infrastructure) and strategies (e.g. the online provision of services). Each country has two main government websites: one that is informative and another that is a gateway for e-government services. In addition, citizens and businesses are able to access many services and complete many transactions online. However, similar levels of e-government readiness can also result from different strategic approaches. Internet access is a prerequisite for citizens and businesses to use e-government services, and thus a leading indicator of countries' readiness to harness the potential efficiencies of ICT. Broadband penetration has increased dramatically in most OECD member countries in the past
  • 53.
    PREPARED BY ARUNPRATAP SINGH 52 52 five years as countries have made significant investments in their telecommunications infrastructure. SECURITY ISSUES IN E-GOVERNANCE : 1. INTRODUCTION The term e-Government is defined by the Organization for Economic Cooperation and Development (OECD) as the use of new information and communication technologies (ICTs) by governments as applied to the full range of government functions. In particular, the networking potential offered by the Internet and related technologies have the potential to transform the structures and operation of government . The effective management of information security is a key factor as willingness, of the different users (citizens and other parties), to use e-Government services will heavily depend on the trust they have on the data security of this service. 2. INFORMATION SECURITY A central challenge of e-Government service is how the new technology can be used not only to increase efficiency for public administration, but also to strengthen confidence in privacy measures by creating mutual transparency between public administration and citizens. The process approach for information security management system, ISMS, encourages its users to emphasize the importance of:  understanding an organization’s information security requirements and the need to establish policy and objectives for information security.  implementing and operating controls to manage an organization's information security risks in the context of the organization’s overall business risks.  monitoring and reviewing the performance and effectiveness of the ISMS.  continual improvement based on objective measurement. Data security requires a set of security requirements: Authentication: capability to identify who is using the services (person or software program). Processes of verifying that you are who you say you are. Authorization: capability to give rights access to resources. Process to verify someone have the rights to do what she is trying to do. Confidentiality: capability to prevent unauthorized access to information Integrity: capability to prevent information from unauthorized modification, and ensuring that information can be relied upon and is accurate and complete. Traceability: capability to chronologically interrelate any transaction to a person or system that performed the action in a way that is verifiable. Non-repudiation: capability to prevent the intervening person or system in an event or action to denying or challenging their participation on the event. Example of organizational and technical measures to prevent unauthorized access and processing are shown:  Protecting premises, equipment and systems software, including input-output units
  • 54.
    PREPARED BY ARUNPRATAP SINGH 53 53  Protecting software applications used to process personal data  Preventing unauthorized access to personal data during transmission thereof, including transmission via telecommunication means and networks;  Ensuring effective methods of blocking, destruction, erasure, or anonymization of personal data;  Enabling subsequent determination of when individual personal data were entered into a filing system, used or otherwise processed, and the person responsible, for the period covered by statutory protection of the rights of an individual with regard to unauthorized supply or processing of personal data. Despite trusted security and privacy measures constitutes a crucial success factor for e- Government that has not been yet addressed as UN 2012 Survey shows only 20% of national portals clearly indicate the presence of security features. Europe is leading with 44% countries displaying secure links on their national websites but survey do not consider regional and local websites and neither the many decentralized public organization web portals. 3. INFORMATION SECURITY THREATS Services provided by e-Government to citizens, enterprise, public officer, government administration and agencies via Internet and mobile connections are vulnerable to a variety of threats. Detailed examples of cyber attacks using techniques like packet sniffer, probe, malware, internet infrastructure attack, denial of services attack, remote to local attack and user to root attack. The successful adoption of an ISMS is important to protect information assets, allowing an organization to:  Achieve greater assurance that its information assets are adequately protected against information security risks on a continual basis  Maintain a structured and comprehensive framework for identifying and assessing information security risks, selecting and applying applicable controls, and measuring and improving their effectiveness;  Continually improve its control environment  Effectively achieve legal and regulatory compliance. There are simple and well-known web application vulnerabilities that could be avoided but e- Government webs are still vulnerable. A research work found 81.6% e-Government web sites from 212 different countries were vulnerable to Cross Site Scripting (XSS) and Structured Query Language (SQL) injection. SQL injection attack can compromise data integrity while XSS is a vulnerability, which attackers may exploit to steal users' information. Specific security measures like firewalls, intrusion detection software, encryption, and secure networks must be defined designed and implemented for government agencies to provide the appropriate levels of security. But information security must also take into consideration the people and processes that rely on the systems. Employees with daily access to e-Government systems must be trained on cybersecurity and this aspect must become part of their job. A study by the Department of Computer Science at Columbia University shows how the human factor influences cybersecurity policies and how that work could be used to train government employees to improve the security posture of government departments and agencies.
  • 55.
    PREPARED BY ARUNPRATAP SINGH 54 54 CYBER CRIME AND LAWS :  The expression ‘Crime’ is defined as an act, which subjects the doer to legal punishment or any offence against morality, social order or any unjust or shameful act. The “Offence" is defined in the Code of Criminal Procedure to mean as an act or omission made punishable by any law for the time being in force.  Cyber Crime is emerging as a serious threat. World wide governments, police departments and intelligence units have started to react.  Cyber Crime is a term used to broadly describe criminal activity in which computers or computer networks are a tool, a target, or a place of criminal activity and include everything from electronic cracking to denial of service attacks. It is also used to include traditional crimes in which computers or networks are used to enable the illicit activity.  Computer crime mainly consists of unauthorized access to computer systems data alteration, data destruction, theft of intellectual property. Cyber crime in the context of national security may involve hacking, traditional espionage, or information warfare and related activities.  Pornography, Threatening Email, Assuming someone's Identity, Sexual Harassment, Defamation, Spam and Phishing are some examples where computers are used to commit crime, whereas Viruses, Worms and Industrial Espionage, Software Piracy and Hacking are examples where computers become target of crime. Cyber Crime Variants Hacking "Hacking" is a crime, which entails cracking systems and gaining unauthorized access to the data stored in them. Hacking had witnessed a 37 per cent increase this year. Cyber Squatting Cyber Squatting is the act of registering a famous Domain Name and then selling it for a fortune. This is an issue that has not been tackled in IT ACT 2000. Phishing is just one of the many frauds on the Internet, trying to fool people into parting with their money. Phishing refers to the receipt of unsolicited emails by customers of Financial Institutions, requesting them to enter their Username, Password or other personal information to access their Account for some reason. The fraudster then has access to the customer's online bank account and to the funds contained in that account. Cyber Stalking is use of the Internet or other electronic means to stalk someone. This term is used interchangeably with online harassment and online abuse. Stalking generally involves harassing or threatening behaviour that an individual engages in repeatedly, such as following a person, appearing at a person's home or place of business, making harassing phone calls, leaving written messages or objects, or vandalizing a person's property.
  • 56.
    PREPARED BY ARUNPRATAP SINGH 55 55 Vishing is the criminal practice of using social engineering and Voice over IP (VoIP) to gain access to private personal and financial information from the public for the purpose of financial reward. The term is a combination of “Voice" and phishing. Vishing exploits the public's trust in landline telephone services. Vishing is typically used to steal credit card numbers or other information used in identity theft schemes from individuals. A rapidly growing online user base  121 Million Internet Users  65 Million Active Internet Users, up by 28% from 51 million in 2010  50 Million users shop online on Ecommerce and Online Shopping Sites  46+ Million Social Network Users  346 million mobile users had subscribed to Data Packages.
  • 57.
    PREPARED BY ARUNPRATAP SINGH 56 56 CYBER LAW : (1) Whoever with the Intent to cause or knowing that he is likely to cause Wrongful Loss or Damage to the public or any person Destroys or Deletes or Alters any Information Residing in a Computer Resource or diminishes its value or utility or affects it injuriously by any means, commits hack. (2) Whoever commits hacking shall be punished with imprisonment up to three years, or with fine which may extend up to two lakh rupees, or with both. Whoever without permission of the owner of the computer :  Secures Access;  Downloads, Copies or extracts any data, computer database or any information;  Introduce or causes to be introduce any Virus or Contaminant;  Disrupts or causes disruption;  Denies or causes denial of access to any person;  Provides any assistance to any person to facilitate access  Charges the services availed of by a person to the account of another person by Tampering with or Manipulating any Computer, Computer System, or Computer Network; Shall be liable to pay damages by way of compensation not exceeding one crore rupees to the person so affected. Section – 43, Destroys, Deletes or Alters any Information residing in a computer resource or diminishes its value or utility or affects it injuriously by any means; Steals, conceals, destroys or alters or causes any person to steal, conceal, destroy or alter any computer source code used for a computer resource with an intention to cause damage; “If any person, dishonestly, or fraudulently, does any act referred to in section 43, he shall be punishable with imprisonment for a term which may extend to two three years or with fine which may extend to five lakh rupees or with both.” [S.66] S.66A - Punishment for sending offensive messages through communication service, etc  Any person who sends, by means of a computer resource or a communication device;  Any information that is grossly offensive or has menacing character; or
  • 58.
    PREPARED BY ARUNPRATAP SINGH 57 57  Any information which he knows to be false, but for the purpose of causing annoyance, inconvenience, danger, obstruction, insult, injury, criminal intimidation, enmity, hatred, or ill will, persistently makes by making use of such computer resource or a communication device;  Any electronic mail or electronic mail message for the purpose of causing annoyance or inconvenience or to deceive or to mislead the addressee or recipient about the origin of such messages; Shall be punishable with imprisonment for a term which may extend to three years and with fine. S. 66C - Punishment for identity theft “Whoever, fraudulently or dishonestly make use of the electronic signature, password or any other unique identification feature of any other person, shall be punished with imprisonment of either description for a term which may extend to three years and shall also be liable to fine which may extend to rupees one lakh” S. 66D - Punishment for cheating by personation by using computer resource “Whoever, by means of any communication device or computer resource cheats by personation, shall be punished with imprisonment of either description for a term which may extend to three years and shall also be liable to fine which may extend to one lakh rupees. “ S. 66E - Punishment for violation of privacy. “Whoever, intentionally or knowingly captures, publishes or transmits the image of a private area of any person without his or her consent, under circumstances violating the privacy of that person, shall be punished with imprisonment which may extend to three years or with fine not exceeding two lakh rupees, or with both” S. 67 A - Punishment for publishing or transmitting of material containing sexually explicit act, etc. in electronic form “Whoever publishes or transmits or causes to be published or transmitted in the electronic form any material which contains sexually explicit act or conduct shall be punished on first conviction with imprisonment of either description for a term which may extend to five years and with fine which may extend to ten lakh rupees” S. 67 C - Preservation and Retention of information by intermediaries. “(1) Intermediary shall preserve and retain such information as may be specified for such duration and in such manner and format as the Central Government may prescribe. (2) Any intermediary who intentionally or knowingly contravenes the provisions of sub section (1) shall be punished with an imprisonment for a term which may extend to three years and shall also be liable to fine.”
  • 59.
    PREPARED BY ARUNPRATAP SINGH 58 58 IT ACT : The Information Technology Act 2000 (also known as ITA-2000, or the IT Act) is an Act of the Indian Parliament (No 21 of 2000) notified on October 17, 2000. This act is being opposed by Save Your Voice campaign and other civil society organizations in India. User-review and consumer social networking site MouthShut.com has filed a writ petition in the Supreme Court of India to repeal and nullify parts of IT Act 2000. The United Nations General Assembly by resolution A/RES/51/162, dated the 30 January 1997 has adopted the Model Law on Electronic Commerce adopted by the United Nations Commission on International Trade Law. This is referred to as the UNCITRAL Model Law on E-Commerce. Following the UN Resolution India passed the Information Technology Act 2000 in May 2000, which came into force on October 17, 2000. The Information Technology Act 2000 has been substantially amended through the Information Technology (Amendment) Act 2008 which was passed by the two houses of the Indian Parliament on December 23, and 24, 2008. It got the Presidential assent on February 5, 2009 and came into force on October 27, 2009. The amended Act has provided additional focus on information security. It has added several new sections on offences including cyber terrorism and data protection. A set of Rules related to sensitive personal information and reasonable security practices (mentioned in section 43A of the ITAA, 2008) was notified in April 2011. Provisions – Information technology Act 2000 consisted of 94 sections segregated into 13 chapters. Four schedules form part of the Act. In the 2008 version of the Act, there are 124 sections (excluding 5 sections that have been omitted from the earlier version) and 14 chapters. Schedule I and II have been replaced. Schedules III and IV are deleted. Information Technology Act 2000 addressed the following issues: 1. Legal recognition of electronic documents 2. Legal Recognition of digital signatures 3. Offenses and contraventions 4. Justice dispensation systems for cybercrimes Offences – Section Offence Punishment 65 Tampering with computer source documents - Intentional concealment, destruction or alteration of source code when the Imprisonment up to three years, or/and
  • 60.
    PREPARED BY ARUNPRATAP SINGH 59 59 computer source code is required to be kept or maintained by law for the time being in force with fine up to 2 lakh rupees 66 Hacking Imprisonment up to three years, or/and with fine up to 5 lakh rupees 66-A Sending offensive message through electronic means - Sending any information through an electronic message that is grossly offensive or has menacing character and might cause insult, injury, criminal intimidation, enmity, hatred, or ill will, etc. or sending such mail intended to deceive or to mislead the addressee or recipient about the origin of such messages Imprisonment up to three years, and with fine. Criticisms- The 2008 Amendment Act was passed in an eventful Parliamentary session on 23 December 2008 with no discussion in the House. Some of the cyber law observers have criticized the amendments on the ground of lack of legal and procedural safeguards to prevent violation of civil liberties of Indians. There have also been appreciation about the amendments from many observers because it addresses the issue of Cyber Security. Section 69 empowers the Central Government/State Government/ its authorized agency to intercept, monitor or decrypt any information generated, transmitted, received or stored in any computer resource if it is necessary or expedient so to do in the interest of the sovereignty or integrity of India, defence of India, security of the State, friendly relations with foreign States or public order or for preventing incitement to the commission of any cognizable offence or for investigation of any offence. They can also secure assistance from computer personnel in decrypting data (see mandatory decryption), under penalty of imprisonment. Section 66A is widely criticized. It has led to numerous abuses reported by the press. Section 66A has also been criticised and challenged in Lucknow and Madras High Courts for its constitutional validity. Based on Section 66A, Bombay High Court has held that creating a website and storing false information on it can entail cyber crime.