Page 1
Term Paper Report
On
Prospects of Mobile Cloud Computing:
Untapped Sector in Bangladesh
Department of Marketing Studies and
International Marketing
University of Chittagong
Page 2
Submitted To:
Professor Syed Ahsanul Alam
Chairman
Department of Marketing Studies and
International Marketing
University of Chittagong
Submitted By:
Md. Omar Faruk
ID: 07304133
Session: 2006-07
Department of Marketing Studies and
International Marketing
University of Chittagong
Page 3
LETTER OF SUBMISSION
May 24, 2012
Prof. Syed Ahsanul Alam
Chairman
Department of Marketing Studies and International Marketing
University of Chittagong
Subject: Submission of Term Paper
Dear Sir,
After completing 4th year written exam and viva voce, I have been assigned to submit term
paper report on “Prospects of Mobile Cloud Computing: Untapped Sector in
Bangladesh” in order to accomplish the requirement of Bachelor of Business Administration
at Chittagong University.
I have written this report based on present and future mobile cloud trends in Bangladesh.
Particularly I have focused on ‘Grameen Phone’. It’s a great pleasure for me to submit you
this report within due time. I shall be honored if this report serves its purposes. I am ready to
explain anything to you if necessary. I wish your hearty consideration, if there is any
deviation in my report.
Sincerely Yours,
_________________
(MD. Omar Faruk)
Department of Marketing Studies and International Marketing,
University of Chittagong
Page 4
Acknowledgement
At this stage, I would like to thank those people who supported me to complete the report.
It’s my pleasure to incorporate them in this report.
First of all, I would like to thank my honorable teacher, Chairman of Marketing Department,
University of Chittagong, Professor Syed Ahsanul Alam. This report couldn’t have been
succeed unless his innovative thoughts and suggestions. He also guided me the way of
writing a report effective and efficiently.
Now I would like to Say thank you Mr. Khaled Hasan for the outstanding support. He was
for the most part regional network engineer of Grameen Phone. He sent me enormous
secondary data in turn. As an industry expert, he helped me to know that the real cloud
market scenario particularly in Bangladesh. In most respects, it was a memorable moment
with him.
Finally, I would like to thank Regional Head, Robi, Mr. Sohel. He showed me the current
picture of mobile telecom industry in particular. He also helped me to know the future trends,
battles and barriers in this sector in Bangladesh.
Page 5
Table of Contents
Clause Description Page
Executive Summary
Objectives of the Study
Methodology of the Study
Limitations of the Study
9
10
11
12
Chapter # 1 Introduction 13-30
1.1
1.1.1
1.1.2
1.2
1.2.1
1.2.1.1
1.2.1.2
1.2.1.3
1.2.2
1.2.2.1
1.2.3
1.2.3.1
Cloud
Types of Cloud
Development Type (Cloud Usage)
Mobile Cloud Computing
Mobile Application
Categories of Mobile Applications
Requirements of Mobile Application
Mobile Application Market
Mobile Contents
Types of Contents
Mobile Services
Types of Services
14
14
15
17
19
21
21
22
24
24
25
26
Chapter # 2 Dynamics of Mobile Cloud
Computing (Supply Side)
31-41
2.1
2.1.1
2.1.2
2.2
2.2.1
2.2.2
2.2.3
2.3
2.3.1
2.3.2
Market Overview
A Qualitative Picture
A Quantitative Picture
Supported Phones
Suggested Phones (GP)
Systems of Mobile Internet Packages
Handset Settings
Business Model
Value Chain of Mobile Cloud Computing
Revenue Model
32
32
33
34
35
35
37
38
38
40
Chapter # 3 Dynamics of Mobile Cloud
Computing (Demand Side)
42-50
3.1
3.1.1
3.1.2
3.2
3.2.1
3.2.2
3.2.3
3.3.3
Demand and Social Acceptance
Users of Internet Service
Availability of Phones
Users’ Vision
Mobile Internet Requirements
Mobile Internet Patterns
Perceptions of Mobile Internet Usage
Emergency of Mobile Cloud Computing
43
43
44
46
46
47
48
49
Chapter # 4 Forthcoming Trends 51-60
4.1
4.1.1
Technological Evolution
Enabling Technologies
52
53
Page 6
4.1.1.1
4.1.1.2
4.1.1.3
4.1.2
4.1.3
4.2
4.2.1
4.2.2
4.2.3
Network Technologies
Sensor Networks
HTML5 and CSS3
Device Technologies
Cloud Computing Technologies
Mobile Trends
Subscribers
Cell Phone Industry
Mobile Service Centers
53
53
55
55
57
58
58
59
60
Chapter # 5 Probable Barriers 61-65
5.1
5.1.1
5.1.2
5.2
5.2.1
5.2.2
Main Difficulties of the Experts’ Discussion
Technological Unavailability
Major Bottlenecks
Drivers and Barriers
Key Drivers and Barriers
Disruptive Trends
62
62
62
63
63
65
Chapter # 6 Implications of Mobile Cloud
Computing in Bangladesh
66-71
6.1
6.1.1
6.1.2
6.2
6.2.1
6.3
SWOT Analysis
Main Results from SWOT Analysis and Discussion
Additional Results of SWOT Analysis
Policy Analysis
Potential Policy Analysis
Requirements
67
67
68
68
69
70
Chapter # 7 Marketing 72-77
7.1
7.1.1
7.2
Cloud Marketing
Marketing Vehicles
Cloud Service Marketing Tools
73
73
73
Recommendation and Conclusion
References
78
79
Page 7
List of Tables
NO Description Page
1.1
1.2
Intensity of Mobile Apps Download:
Types of Contents
23
24
2.1
2.2
2.3
2.4
2.5
2.6
List of Mobile Phone Operators in Bangladesh
The mobile phone subscribers in Bangladesh
Categories of Internet Enabled Phones
Summary of Different Internet Packages
Handset Internet Configuration for GP Users
Revenue Models for Mobile Cloud Computing
32
34
34
36
37
40
3.1
3.2
3.3
Total number of internet users in Bangladesh
Cell Phone Providers in Bangladesh
Lowest Java Enabled Cell Phone Providers (Top 5) in
Bangladesh.
43
44
45
4.1
4.2
4.3
Technological Evolution
Number of Cell Phone Users in the World
Problems of mobile devices
52
59
60
6.1 SWOT Analysis 67
Page 8
List of Figures
No Description Page
1.1
1.2
1.3
1.4
1.5
1.6
1.7
Cloud Systems
Mobile Cloud Computing
Global Mobile Application Store
Mobile Ticket Booking Framework
Mobile Shopping
Mobile money transfer
Mobile advertising
14
18
23
27
27
28
30
2.1
2.2
Traditional Mobile Value Chain
Development of Mobile Cloud Computing Value Chain
38
39
4.1
4.2
4.3
4.4
Next Generation Technological Infrastructure
Market Share of Smartphone Operating Systems
Top Smartphone Manufacturers
Scenarios for Using Cloud Computing
52
56
56
57
7.1 Marketing Vehicles 73
Page 9
EXECUTIVE SUMMARY
Mobile phone is one the common instruments of our daily life. Everybody enjoys the benefits
of standard life by the grace of mobile technology. Now mobile phone is used not only for
the voice call but also for the non-voice call or internet based services. And mobile cloud
computing has been introduced a new era of virtual market.
This term paper starts with a review of the literature on mobile cloud computing. Recent
mobile phone users’ growth shows that there is a significant opportunity for the mobile
operators to maximize customer satisfaction and profit as well. However this report is
basically based on Grameen Phone, it should be understood by the concerned group of
people.
In spite of it’s an unusual topic, this report contains many innovative ideas of creative mind.
This report draws its data from the important primary sources of information of industry
experts. Several recent secondary sources are also consulted. I shall make reference to these
sources throughout this report.
For making this report fruitful, I tried to identify the untapped sectors for mobile cloud
computing in Bangladesh. I believe, this report will be proved as a valuable asset to the
decision makers. Because of that I only directly cite those data which are particularly
relevant to this report.
An extensive body of literature exists on the prospects of mobile cloud computing of
Bangladesh. However, there are some barriers and obstacles which may deter to utilize the
resources in order to gain those benefits, which are mentioned in this report. At the end, the
report draws primarily on the implications and promotions which guide the readers to reach
at the optimum solution.
Finally, Bangladesh has enormous opportunities to reap the benefits of mobile. The most
important strength is often attributed to population of Bangladesh. But this factor can’t work
unless the government reaches at the peak of development in IT sector.
Page 10
Objectives of the Study
The main of objective of the study is to gather practical knowledge regarding mobile cloud
computing. As a student of Bachelor of Business Administration of Chittagong University, I
should have to prepare a report on a particular topic. For the purpose of enhancing skills and
gathering experience, I have strived to achieve the following objectives:
√ To know the current situation of mobile telecom sector in
Bangladesh.
√ To identify the prospects of mobile telecom sector
regarding mobile cloud computing.
√ To analyze the future customers’ trends
√ To identify the probable barriers and problems related to
mobile cloud computing.
√ To find out strengths, weakness, opportunities and threats
of Grameenphone.
√ To develop some recommendations regarding the problems
found.
√ To establish implication process in order to reach optimum
solution
Page 11
Methodology of the Study
For ensuring effective and efficient study, everyone has to follow some rules and regulations.
The report was incorporated by the following sources of information:
1. Primary Sources:
i. Face to face conversation with industry experts.
ii. Face to conversation with IT specialists.
iii. Over phone conversation with competitors of this industry
iv. Face to face conversation with concerned group of people.
2. Secondary Sources:
i. Journals and other publications
ii. Internet or website
iii. E-books
iv. BTRC
v. Economic report
Page 12
Limitations of the Study
I have spent a great deal of time and efforts to prepare this report in such way that everybody
should be capable of gaining benefits from this report. In spite of my cordial attempt to
achieve the objectives of this study, I have been faced a variety of limitations.
The limitations are briefly mentioned below:
√ Time constraints
√ Lack of available updated data
√ Lack of support from the mobile operators
√ Lack of depth of technical knowledge and analytical ability
for writing such an unusual report.
√ Poor perceptions of concern group of people
√ Sometimes it was too difficult to judge whether it was
reliable data or not.
√ Electricity problem
√ Inability to collect sufficient primary data
Page 13
Chapter - 1
Introduction
1.1 Cloud 14
1.1.1
1.1.2
Types of Cloud
Development Type (Cloud Usage)
14
15
1.2 Mobile Cloud Computing 17
1.2.1
1.2.1.1
1.2.1.2
1.2.1.3
1.2.2
1.2.2.1
1.2.3
1.2.3.1
Mobile Application
Categories of Mobile Applications
Requirements of Mobile Application
Mobile Application Market
Mobile Contents
Types of Contents
Mobile Services
Types of Services
19
21
21
22
24
24
25
26
Page 14
1.1 Cloud:
A cloud is a platform or infrastructure that enables execution of code (services, applications
etc) in a managed, automated and elastic fashion, delivered using Internet technologies.
Figure 1.1: Cloud Systems
Source: SPACE HELLAS
1.1.1 Types of Cloud:
Three different levels of cloud products have basical- ly been categorised in the market:
Infrastructure as a Service (IaaS), Platform as a Service (PaaS) and Soft- ware as a Service
(SaaS). These three levels are sup- plemented by more advanced definitions, as would be
expected from a vivid and growing market.
1.1.1.1 Infrastructure as a Service (IaaS):
Infrastructure as a Service is the purchasing of "raw" infrastructure resources (such as
computing power and network memory) in line with the actual demand, which is usually
Page 15
billed on a pay-per-use basis. In this service, essentially on a technical level, computing
power and memory space is provided on virtualized servers, as well as network
infrastructure functionality on a highly standardized level and intelligent system
management.
1.1.1.2 Platform as a Service (PaaS):
Platform as a Service provides development and operating environments (databases, data
integration and security) for applications. The shared runtime and development platforms
are deployed on non-dedicated IT resources via a network. There exist different kinds of
billing models for this service. System architects and application developers use cloud
services of the PaaS level to develop application components and integrate them across
several platforms.
1.1.1.3 Software as a Service (SaaS):
Since the internet is usually depicted with a cloud symbol in ICT architecture sketches, the
deployment and utilization of software services is meanwhile referred to as cloud computing.
So, Software as a Service describes the utilization of software via the internet that is
recompensed on per user or a per-launch basis instead of monthly lump sum license fees.
Which resources of which provider the user is using and where the individual resources are
physically located, is concealed from him. The user utilizes software services in a space that
can imprecisely be described as the internet.
1.1.2 Development Types (Cloud Usage):
The different deployment models describe the type of the cloud services. There is a number
of specifying cloud terms by now. The most basic types are:
1.1.2.1 Public Clouds:
In public clouds, many users share a common base. It is used by any person or company and
is not restricted to internal applications of a single institution.
Page 16
Public clouds have originally been designed for the consumers: A very large number of users
access the (customarily) standard versions of the services via the internet, with the economies
of scale resulting in low prices. Typical public cloud approaches are the products of
Microsoft, Google, Amazon and Sales force. They offer an abundance of infrastructure
resources, different (sometimes proprietary) application development environments (Azure,
Google App Engine, Force.com) and even full-range software solutions (Google Apps, Sales
force CRM).
1.1.2.2 Private Clouds:
Companies, public administrations and facilities, however, customarily have to comply to
very strict legal regulations and therefore have higher requirements towards security and IT
governance. The private cloud approach is more suitable to them, because it can be
implemented in-house or together with service providers.
A private cloud provides a basis for many applications to the provider and the user in the same
company, for instance also to shared service centers and computing centers of companies or
public administrations.
1.1.2.3 Hybrid Clouds:
Hybrid clouds combine the tremendous cost digression effects of public clouds with the
security requirements of a private cloud or a community cloud.
In hybrid clouds, resources and services from different types of clouds are merged together.
Customarily, the hybrid approaches are company – specific combinations of services. For
instance, mailbox systems of different service providers can be offered within the same
company.
1.1.2.4 Community Clouds:
The community cloud is a special type of private cloud. Community clouds refer to fewer
users than public clouds but to more than original private clouds do. Community clouds
Page 17
provide standardized industry-specific application modules to a defined group of companies
with the same or similar business process and application requirements. The users of such a
cloud can collaborate across different companies and rely on certified standards. The
economies of scale depend on the size of the target group or the targeted industry. The value-
added networks in the automotive industry are good examples for community clouds. The
different contributors in such clouds, from the producer or part producer of the services or
products to the developer of new services, the cloud operator down to the customer, each
take part in shaping the value added network. Community clouds allow especially smaller
companies to reduce costs or to even purchase premium
1.2 Mobile Cloud Computing:
Cloud computing is a style of computing in which dynamically scalable resources are
provided as a virtualized service. It allows service providers and other users to adjust their
computing capacity depending on how much is needed at a given time or for a given task.
According to Myerson, “cloud computing requires three components: thin clients, grid
computing, and utility computing. Thin clients are applications that make use of the
virtualized computing interface. Users are commonly exposed to cloud computing systems
through web interfaces to use services such as web-based email, search engines, and online
stores. Grid computing harnesses the resources of a network of machines so that they can be
used as one infrastructure. Utility computing provides computing resources on demand,
where users “pay as they use.”
In mobile-cloud computing, the same type of virtualized interface is provided to users, but
the system is ultimately supported by mobile devices or a combination of mobile and static
devices. In mobile cloud computing, mobile devices do not need a powerful configuration
(e.g., CPU speed and memory capacity) since all the data and complicated computing
modules can be processed in the clouds.
Cloud computing is a recent trend in IT which moves computing and data away from desktop
and portable devices into large data centers. Cloud computing becomes more and more
popular in large-scale computing and data store, since it enables the sharing of computing
resources which are distributed all over the world. The one among the key driving forces
Page 18
behind cloud computing is the ubiquity of broadband and wireless networking. Wireless
networks provide a flexible data communication system which can extend the IP core
networks to provide location-independent access. Mobile users use Internet services over
lightweight mobile devices rather than the traditional desktop PC, and they frequently request
real-time services, such as VOIP, video, and audio streaming. Thus, mobile networks for
cloud computing should provide real-time services to mobile users seamlessly. However, lots
of network resources are needed to transfer traffic for real-time services.
Figure 1.2: Mobile Cloud Computing
Solution
Provides
3rd
Party
Services
Websites
Wapsites
Services ContentsApps
User
UserUser
Mobile
Operator
Selling / Contracting
Buying/ Crotracting
Downloading/ Using
Paying Money
Page 19
1.2.1 Mobile Application:
A mobile application, also known as mobile app, is a term used to describe software that runs
on smartphones and mobile phones. Mobile applications usually help users by connecting
them to Internet services more commonly accessed on desktop or notebook computers, or
help them by making it easier to use the Internet on their portable devices. A highly
appropriate application for Hyrax which incorporates both multimedia and sensor data.
Sensor data applications:
Sensor data is composed of series of readings generated by a smartphone’s sensors, such s
the GPS device, accelerometer, light sensor, microphone, thermometer, clock, and compass.
Each reading is time stamped, allowing it to be linked with readings from other sensors and
multimedia files. Applications would use this sensor data by executing queries on the data as
in a sensor database system. The data would be accessible via an interface similar to that of a
relational database and large data transfers would be avoided by doing computations in-place
(where the data is located) whenever possible. The following applications would use sensor
data in this way:
Traffic reporting:
This application would use location and movement data collected on mobile phones
to infer traffic flow. The movements signal for a given time range would be processed
(smoothed, interpolated) on the phone on which it resides, and a smaller result would
be returned to the client. As with any traffic monitoring system, this application
would be useful to drivers who need to navigate through traffic and officials in charge
of controlling traffic. However, using mobile devices would allow for more precise
monitoring than current systems provide.
Sensor maps:
This application would plot sensor levels such as temperature or sound levels on a
map. The number of phones sampled would depend on the zoom level of the map.
This could be used, for instance, to estimate levels of danger in a crisis situation in
terms of temperatures, light, and noise levels and how they have been changing over
time, or to visualize mobile usage distributions in a city.
Page 20
Network availability monitoring:
This application would collect network connectivity information on each phone by
time and location. This could be used to determine where local-area and wide-area
wireless network connectivity is available and how strong the signal of each is in a
given location. This information would be useful for both wireless users and wireless
providers.
Multimedia applications:
Multimedia data consists of files recorded on mobile devices, including videos, photos, and
sound clips. It also encompasses files stored on mobile devices for entertainment, such as
music and movies. Examples of applications that would use multimedia data are:
Similar multimedia search:
This application would find photos, videos, or music files whose contents are similar
to that of an input sample. Each phone would reduce the dimensionality of its resident
multimedia files locally using some given feature extraction algorithm, for instance
using methods surveyed in Faloutsos (1996), and forward the result. Shazam Shazam
Entertainment Ltd is a popular mobile application that does something similar,
searching for songs similar to an uploaded music clip in a central database.
Event summarization:
This application would splice video clips from multiple devices into a single video
which captures the entire event. The final video can be uploaded to the Internet or
shared among mobile peers. For instance, this system would have been useful the
protests that resulted from Iran’s June 2009 presidential 15 election, where video
clips were scattered in time and difficult to share as a result of the government’s
efforts to crack down on protests and the spread of information.
Social networking:
Sharing pictures has become a cornerstone of social networking websites such as
Facebook. A mobile cloud could be integrated into the infrastructure of a social
network to provide automatic sharing and peer-to-peer multimedia access while
Page 21
reducing the need for huge numbers of servers to store, back-up, and serve all of this
data.
1.2.1.1 Categories of Mobile Applications:
Mobile apps can be categorized in the following ways:
1. Audio and music apps
2. Browsers
3. Entertainment and games
4. Financial Tools
5. Maps and location services
6. News and reference apps
7. Organizers and time savers
8. Photo and video tools
9. Productivity tools
10. Social networking and commutation apps
11. Utilities
12. Health and Medical
13. Science and Technology
14. Education and Jobs
15. Books and Movies
16. Agriculture and food
17. Sports
1.2.1.2 Requirement of Mobile Applications:
There are many mobile applications available now days, most of them are. Mobile
applications are also becoming one of the important download with themes, ringtones and
wall papers. Here, let’s discuss about five basic requirements for any good mobile
application.
√ Platform: All mobile phones are not using same operational platform. Choose the
platform, which is used by many mobile phones – consider the level of target users
Page 22
too. J2ME / Java based applications are one example. It works on many Nokia, LG
and Samsung devices.
√ Purpose of App: Have a clean scope about the purpose of the application. It can be a
simple game, business productivity app or device level utility. Find the category of
App and try to see what can make the user give priority to your application.
√ HELP: Many Mobile apps are not having a good help section – this makes user avoid
such apps. A help can be a simple section with application intro, keys information,
and version information. A link to your detail help web-site is also a good idea.
√ Simple Keys: The fewer keys are the advantage. Try to create functions for most
common keys and I suggest matching with the default device keys. You can have
different builds for different devices. The user should feel comfort in handling your
app because it makes him use it frequently.
√ Web-Site: Have a small website with Basic and advance download information,
supporting devices lists, contact information, Issue posting- tracking-responses
section, Build version information etc. It gives the user a confident about using this
app with trust on your effort.
1.2.1.3 Mobile Application Market:
Mobile applications are a rapidly developing segment of the global mobile market. They
consist of software that runs on a mobile device and perform certain tasks for the user of the
mobile phone. As reported by World Mobile Applications Market, about 7 billion (free and
paid) application downloads were made globally in 2009 alone from both native and third-
party application stores, generating revenues of $3.9 billion in the same year. The global
mobile application market is expected to be worth $24.4 billion in 2015, growing at a CAGR
of 64% from 2009 to 2015. Apple is a typical example for the explosion of mobile
applications. Apple with a whopping more than 4 billion downloads to date commanded
more than 90% of the application market share in 2009. The success of Apple’s App Store
has not only established the scalability of mobile applications, but has also shown that the
best of these offer the potential to generate enormous revenues.
Page 23
Figure 1.3: Global Mobile Application Store
Source: ISC Screen Digest
Besides downloading volumes, the App Store's relatively high revenue of US$1782 million
in 2010 may be attributed to it having only 28% of free apps, in comparison to Google Play's
over 57% of free apps. As a result, both Nokia's Ovi Store and BlackBerry's App World, both
of which have only 26% free apps, also pull in higher revenues than Google Play despite
having much lower downloading volumes.
Table 1.1: Intensity of Mobile Apps Download:
Date Available apps Downloads to date Average download per app
July 14, 2008 800 10,000,000 12,500
January 16, 2009 15,000 500,000,000 33,334
Page 24
January 5, 2010 120,000 3,000,000,000+ ~25,000
Jan 22, 2011 350,000+ 10,000,000,000+ ~28,571
February 28, 2012 500,000+ 24,000,000,000+ ~40,000
Source: Wikipedia
1.2.2 Mobile Contents:
Mobile content is any type of media which is viewed or used on mobile phones,
like ringtones, graphics, discount offers, games, movies, and GPS navigation. As mobile
phone use has grown since the mid 1990s, the significance of the devices in everyday life has
grown accordingly. Owners of mobile phones can now use their devices to make calendar
appointments, send and receive text messages (SMS), listen to music, watch videos, shoot
videos, redeem coupons for purchases, view office documents, get driving instructions on a
map, and so forth. The use of mobile content has grown accordingly.
1.2.2.1 Types of Contents:
The types of mobile contents are shown in the box:
Table 1.2: Types of Contents
Ringtones/ Songs
“The sound made by a cell
phone to signal an incoming
call.”
Wallpapers/ Images
“Paper often colored and
printed with designs and
pasted to a wall as a
decorative covering.”
Page 25
Games
“Mobile games are games
designed for mobile devices,
such as smartphones, feature
phones & pocket PCs.”
Movies/ Videos
“Mobile video is the
transferring of signals that
carry moving picture
information to mobile
devices.”
E-books
“An e-Book is
an electronic version of a
traditional print book that
can be read by using a cell
phone or by using an e-Book
reader.”
E-Cards
“A digital greeting card or
postcard created on the Web
and sent to someone via a
device.”
1.2.3 Mobile Services:
It is a service operated from premises (the Regulations call these the ‘service premises’)
which consists of any one or more of the following activities:
The construction, maintenance or repair of any other premises, or of any fixtures, fittings or
equipment located on those other premises (the Regulations call these the’ related premises’)
Page 26
and whilst undertaking any of these activities the mobile service operator produces hazardous
waste at the related premises.
1.2.3.1 Types of Services:
The types of mobile services are briefly discussed below:
1.2.3.1.1 Mobile Banking:
In today world Mobile Banking is a popular term. Mobile Banking means a financial
transaction conducted by logging on to a bank’s website using a cell phone, such as viewing
account balances, making transfers between accounts, or paying bills. It is a term used for
performing balance checks, account transactions, payments etc. via a mobile device such as a
mobile phone.
In recent time, NFC technology is being used for mobile banking. Banks in Turkey started
experimenting with mobile banking long before the convergence revolution. Today, nearly
every major savings bank in Turkey offers at least some or all of the three basic mobile
channels: SMS messaging, Web sites formatted specifically for mobile devices, and
applications developed for certain mobile platforms, such as the i-Phone, Android, or
Blackberry.
1.2.3.1.2 Mobile Ticket Booking:
Mobile ticket booking is not a new term. But we didn’t implement it properly in Bangladesh.
It can be implement by using mobile ticket booking application. This app helps to book such
ticket as air ticket, bus ticket, train ticket and ship ticket etc.
Page 27
In this case mobile operator needs to contract with the ticket booking counters. And of
course, they must develop a ticket booking application or server which helps subscribers to
get a ticket within one or two minutes. A Mobile ticket booking framework or model is
represented below:
Figure 1.4: Mobile Ticket Booking Framework
1.2.3.1.3 Mobile Shopping:
Mobile shopping refers to a system by which subscribers can buy products from the selected
products. A subscriber just needs a mobile phone. He/ she can buy a product (Dresses,
mobile phones, electronic devices, books etc) on E-shopping mall. A framework is given:
Figure: 1.5 Mobile Shopping
Airlines
Providers
Bus Station
Counter
Rail Station
Counter
Ship Ticket
Counter
Ticket Booking
Server
(Air/Bus/Train/Ship)
Mobile Operator
Mobile
Phone
Delivery
Apps
HTML
Wap
SMS
Operator
E-Shopping
Dress Phones Devices Books
Buying Houses Cell Phone Co Electronics Co Writers
Delivery
Apps/ Wap
Users
Page 28
1.2.3.1.4 Bill Payment:
Mobile bill payment service would be another interesting way to pay house bill, electricity
bill, gas bill etc via a mobile device. It needs a application, which is worked by internet.
1.2.3.1.5 Hospital Appointment
People need medical facilities as quick as possible. A patient could contact with doctors or
hospital authorities. In spite of he is sick, the hospital appointment apps help him to
communicate with doctor. In the context of Bangladesh, it would be very helpful.
1.2.3.1.6 Money Transfer:
Money can be transferred by using RF-SIM technology. This technology supports mobile
wallet transaction. It can be used like ATM card and internet banking.
Figure 1.6: Mobile money transfer
1.2.3.1.7 Mobile Market:
Mobile market refers to virtual market which contains all kind of products. It ensures update
market price. Operator may establish a server throughout the country. Grameenphone already
launched mobile market that is cell bazaar. However, there are lots of options to strengthen
cell bazaar.
1.2.3.1.8 Quick Recharge:
Money recharge outlet is common scenario beside the road. But it could be reduced at limited
number. Sometimes, quick money recharge is essential. In that case, operator may launch an
internet based quick recharge option in conjunction with a bank.
1.2.3.1.9 Hotel Reservation:
Tourists can be benefited by hotel reservation service. For ensuring this service, first of all
tourist needs an application, which contains the list of services in terms of hotel.
1.2.3.1.10 Online Registration:
Every year students face troubles for so-called mobile registration. Student could have been
benefited if the registration process had connected with mobile internet based website.
Because almost every student has own cell phone and they use mobile internet packages. But
every student doesn’t have personal computer.
Page 29
1.2.3.1.11 Share Market Trading:
Online share market trading is available now. Therefore, specially for GP it’s not huge task
to create a share market link in operamini.
1.2.3.1.12 Vehicle (Car/Bus/Truck) Rent:
There are lots of travel agencies. But nobody maintains online based services for the
customers. That’s why customers have been suffered. Now it’s time to established server
which provides vehicle rent online service for the mobile users.
1.2.3.1.13 House Rent:
Operator may set up a link with different house rent online service providers like
www.chittagonghousing.com . From the mobile users’ perspective, they need this kind of
service desperately.
1.2.3.1.14 Mobile Outsourcing:
We all are known about outsourcing. Outsourcing is contracting with another company or
person to do a particular function or service. Normally outsourcing activities are done by PC.
In spite of PC we can use cell phone.
A customer or employer can outsource the following mobile outsourcing activities such as:
Page 30
√ Data entry/ data collection
√ Graphic design/ image design
√ Solution making
√ Video editing
√ Music collection
√ System or network development
√ Advertising and promotional activities
1.2.3.1.15 Mobile Advertising:
Mobile based advertising is common demand. Because most of the people carry at least one
cell phone. Operator may RF-SIM technology for mobile advertising. RF-SIM features
vicinity transaction and interactive communication modes that facilitates interactive and
targeted advertisement.
Figure 1.7: Mobile advertising
Page 31
Chapter - 2
Dynamics of Mobile Cloud Computing
(Supply Side)
2.1 Market Overview 32
2.1.1
2.1.2
A Qualitative Picture
A Quantitative Picture
32
33
2.2 Supported Phones 34
2.2.1
2.2.2
2.2.3
Suggested Phones (GP)
Systems of Mobile Internet Packages
Handset Settings
35
35
37
2.3 Business Model 38
2.3.1
2.3.2
Value Chain of Mobile Cloud Computing
Revenue Model
38
40
Page 32
2.1 Market Overview:
A large number of crowds are available in Bangladesh. Though most of them are below the
poverty line, mobile operators still have enormous opportunities to utilize the resources and
earn profit through cloud computing. We can understand the fascination or popularity of
mobile wherever we see in Bangladesh. People are so much interested in talking, listening
and downloading as well. We are discussing the overall picture of market regarding the
following issues.
2.1.1 A Qualitative Picture:
Nowadays, the mobile phone is the most commonly used and spread ICT device world. It has
been become one of the essential instruments of life. Though mobile phone introduced for
voice call and message, it has turned into a multimedia device. Now mobile operators are
interested to enhance customer satisfaction through contents, services and apps. They design
new way of life such practical way as mobile internet, TV and video, games, music and
public services. The number and variety of such services within the mobile services market is
constantly increasing.
Despite the evolution of mobile cloud computing, mobile devices are being used dominantly
for interpersonal communication. That is to say, most of the people use phone for
interpersonal communication through voice calls and SMS rather than browsing the mobile
internet or accessing news information.
Overall, there seems to be a gap between the diffusion and the adoption of mobile internet
services. Many people have internet-enabled devices but they don’t use them. Because they
don’t feel don’t feel interest. However, with faster networks, multi-functional handsets and
more attractive pricing, the mobile environment may soon turn into a place for developing
new services beyond voice and messaging. In this context, many actors are seeking to
propose and offer distinctive applications that can drive mobile internet adoption.
Table 2.1: List of Mobile Phone Operators in Bangladesh
Name Of the Operator Main Address
Grameen Phone Ltd. (GP) Grameen Phone Limited
GPHOUSE
Page 33
Basundhara, Baridhara, Dhaka-1229
Tell: 02-9882990, Fax: 88-02-9882970
Email: info@grameenphone.com
Web: http://www.grameenphone.com
Orascom Telecom Bangladesh Limited
(Banglalink)
Orascom Telecom Bangladesh Ltd (Banglalink)
FM center (Tiger House)-Level-1
House SWH 04, Gulshan Avenue
Gulshan-1, Dhaka-1212
Tell: 02-9885770, Fax: 88-02-8827265
Web: www.banglalink.gsm.com
Robi Axiata Limited (Robi) Robi Axiata Limited
Robi Corporate Office
53, Gulshan Avenue, Dhaka-1212
Tel: 02-8831448, Fax: 88-02-8832503
Email: 123@robi.com.bd
Web: http://www.robi.com.bd
Airtel Bangladesh Limited (Airtel) Airtel Bangladesh Ltd
Road 19/A, House-34
GPO Box: 3016, Banani, Dhaka-1213
Cell: 01678-600786, Fax: 88-02-8951786
Web: http://www.bd.airtel.com
Pacific Bangladesh Telecom Limited
(Citycell)
Pacific Bangladesh Telecom Ltd (Citycell)
Pacific Center
14 Mohakhali C/A, Dhaka-1212
Helpline: 01199-121121, Fax: 88-02-9891065
Email: customerservice@citycell.com
web: www.citycell.com
Teletalk Bangladesh Ltd. (Teletalk) Teletalk Bangladesh Let
Road 27, House 41, Block-A
Banani Dhaka-1213
Tel: 02-8851060
Web: www.teletalk.com.bd
2.1.2 A Quantitative Picture:
For the development of mobile telecom sector, both public and private sectors play an
important role.
Page 34
Government sector:
Bangladesh Telegraph & Telephone Board (BTTB), a state enterprise, it has 666 telephone
exchanges and 1,145,000 subscribers. Besides, Teletalk also contributes in voice call and
non-voice services. It has almost 1.22 million of subscribers.
Private Sector:
In late 1996, Grameenphone (GP), a private mobile phone operator, made a major break
through in the field of rural telecommunication. Moreover, other four private mobile
operators have also contribution for bridging the digital divide in Bangladesh. They have
approximately 85.50 million at the end of December 2011.
Table 2.2: The mobile phone subscribers in Bangladesh
Operators Active
Subscribers
( in Millions)
Grameen Phone Ltd. (GP) 36.493
Orascom Telecom Bangladesh Limited (Banglalink) 23.753
Robi Axiata Limited (Robi) 16.139
Airtel Bangladesh Limited (Airtel) 6.026
Pacific Bangladesh Telecom Limited (Citycell) 1.824
Teletalk Bangladesh Ltd. (Teletalk) 1.218
Total 85.455
Source: BTRC
2.2 Supported Phones:
One of the factors of mobile cloud computing is handset. There are many mobile users in
Bangladesh. Most of them use basic or normal handset. Fewer of them use smartphones
although the number of smartphone users is increasing day by day. The categories of mobile
phone users are shown as follows:
Table: 2.3: Categories of Internet Enabled Phones
Categories of Phone Features
Page 35
Enhanced phone
Voice-centric mobile terminal with enhanced features, such as camera, MP3
player, video player, Java support, and calendar and contact synchronization.
These devices support data services, such as web browsing and multimedia
messaging.
Smartphone: Entry-
level
Smartphone closer to an enhanced phone in specification and usage, but
because it runs on an open operating system, it is classified as a smartphone.
The device primary focus is on voice communication.
Smartphone: Feature
Smartphone optimized in its specification and features to support one or more
primary functions like music, video, gaming, pictures, browsing, mobile TV,
navigation, messaging. Compared to entry level smartphones, these devices
usually have larger displays, more powerful processors, more embedded
memory and better battery capacity. These devices can have a touch screen to
help the manipulation, consumption of content and data input.
Source: Gartner
2.2.1 Suggested Phones (GP):
GP maintains a list for internet enabled handsets. Although, GP provides internet facility for
all kind of authorized phones. Basically internet systems depend on the cell phone model and
configuration. The list of suggested phones is given:
√ Iphone
√ Nokia
√ Samsung
√ Blackberry
√ HTC
√ Sony Ericsson
√ Motorola
√ LG
√ Symphony
√ Micromax
√ All other Chinese phones
2.2.2 Systems of Mobile Internet Packages (GP):
Page 36
Grameenphone offers the most affordable internet packages for handset browsing. Anyone
can easily connect to internet by availing any of the internet packages offered by
Grameenphone.
Table 2.4: Summary of Different Internet Packages
Package Subscriber
Type
Features SMS
Activation
Code (5000
Port)
USSD
Activation
Code
Usage and
Validity
Check
Package
Tariff
without
VAT
P1 (Mini
pack Pay
Per Use)
Only Prepaid
Daily
Maximum
BDT 20
Unlimited
Package with
Fair Usage
Policy
P1, PAYG *500*1# *500*60#
not more
than BDT
20/Day
P1 (Pay as
you Go)
Only
Postpaid Pay As You
go
P1, PAYG *500*1# *500*60#
BDT
0.02/KB
Package
P2 (FUP
Enforced
after 5GB)
*
Both Prepaid
& Postpaid
Monthly
Heavy
Browsing
Package with
Fair Usage
Policy
P2,
Unlimited, U *500*2*1# *500*60#
BDT
850/Month
Package
P3 (FUP
Enforced
after 5GB)
*
Both Prepaid
& Postpaid
Monthly
Night Time
Heavy
Browsing
Package with
Fair Usage
Policy (from
12am till
10am)
P3, Night,
NU
*500*3*1# *500*60#
BDT
250/Month
P4 (Daily) Prepaid Daily 150MB
Package
P4, 150MB *500*4*1# *500*60# BDT
60/Day
P5 (3GB) Both Prepaid 3GB Volume P5, 3GB *500*5*1# *500*60# BDT
Page 37
& Postpaid Based 700/Month
P6 (1GB) Both Prepaid
& Postpaid
1GB Volume
Based
P6, 1GB *500*6*1# *500*60# BDT
300/Month
Minipack
15MB
Both Prepaid
& Postpaid
15MB
Volume Based
P7, 15MB,
15
*500*7*1# *500*60# BDT 29/15
Days
Minipack
99MB
Both Prepaid
& Postpaid
99MB
Volume Based
P9, 99MB,
99
*500*9*1# *500*60# BDT 99/15
Days
Minipack
3MB
Only Prepaid 3MB Volume
and 3MMS
P10, Sachet,
3, 3MB
*500*10*1# *500*60# BDT 9 for
3 Days
Minipack
1MB
Only Prepaid 1MB Volume
and 20MMS
1, Easy, P11,
1MB
*500*11*1# *500*60# BDT 2.50
for 2 Days
Source: Grameenphone
2.2.3 Handset Settings:
This is one of the important elements for using internet on mobile phone. Subscribers need to
configurate EDGE settings on cell phone in order to enjoy the services like Internet, Wap and
MMS. According to Grameenphone internet settings, specific configuration settings for
various mobile platforms are given below:
Table 2.5 Handset Internet Configuration for GP Users
Devices Internet Settings MMS Settings
iPhone In Settings
> General
> Network
> Cellular data network
put APN: gpinternet
In the same menu put:
APN: gpmms
MMSC: http://mms.gpsurf.net/servlets/
mms
MMS proxy: 10.128.1.2:8080
iPad From main screen of iPad press:
> Settings
> Celular Data (make Cellular Data ON)
> APN Settings
> Put gpinternet in APN field
> Leave User
Name and Password Blank
Android
Phones
In Settings
> Wireless & Networks
> Mobile Networks
> Access Point Names
In same menu add
another APN named gpmms
MMSC: http://mms.gpsurf.net/servlets/
mms
Page 38
Add a new APN:
Name: GP Internet
APN: gpinternet
Proxy: 10.128.1.2 Port: 8080 and
Type: MMS
Windows
Phone 7
Devices
In Settings
> Wireless & Networks
> Mobile Networks
> Access Point Names
Add a new APN:
Name: gpinternet
In same menu add
another APN named gpmms
MMSC: http://mms.gpsurf.net/servlets/
mms
Proxy: 10.128.1.2 Port: 8080 and
Type: MMS
All Other
Devices
SMS: Write 'All' and send to 8080
USSD: Dial *500*50#
Hotline: Call 121 and request customer manager for handset settings
2.3. Business Model:
Business model helps to evaluate expected profit and loss from a particular sector. Here
business model are discussed by value chain and revenue model.
2.3.1 Value Chain of Mobile Cloud Computing:
The traditional value chain of the mobile industry, mainly rooted in voice and SMS and
dominated by mobile operators, is evolving rapidly. The mobile internet is the key driver in
this change as the moment to monetize past high expectations could have been arrived.
Figure 2.1: Traditional Mobile Value Chain
Mobile operators are seeking for ways to stop the declining average revenue per user in
developed markets (saturated markets with penetration rates over 100%). Voice has been the
predominant but declining source of income and mobile data business, thus mobile internet,
appears to be the long term solution. In turn, traditional internet and media players are
interested to expand into the mobile sector attracted by appealing business opportunities.
They try to deliver new applications, services and content to attract users’ interest and hence
make a profit.
Contents
Services
Applications
Aggregator
Provider
Mobile
Network
Operator
Device
End
Users
Page 39
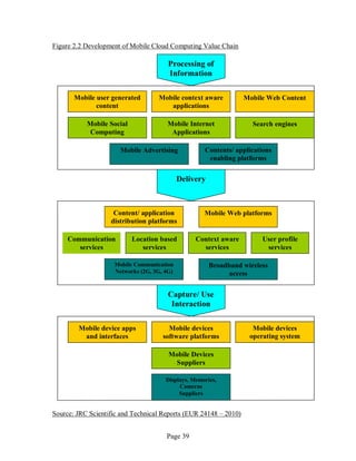
Figure 2.2 Development of Mobile Cloud Computing Value Chain
Source: JRC Scientific and Technical Reports (EUR 24148 – 2010)
Mobile context aware
applications
Mobile user generated
content
Mobile Web Content
Mobile Internet
Applications
Mobile Social
Computing
Search engines
Mobile Advertising Contents/ applications
enabling platforms
Content/ application
distribution platforms
Mobile Web platforms
Communication
services
Location based
services
Context aware
services
User profile
services
Mobile Communication
Networks (2G, 3G, 4G)
Broadband wireless
access
Mobile device apps
and interfaces
Mobile devices
software platforms
Mobile devices
operating system
Mobile Devices
Suppliers
Displays, Memories,
Cameras
Suppliers
Processing of
Information
Delivery
Capture/ Use
Interaction
Page 40
The development of mobile cloud computing value chain can be divided into three main
stages: (1) processing of information, (2) delivery and (3) capture/use/interaction of/with
information. This three-layered structure is typically of ICT ecosystems. Mobile cloud
computing fits well within this same three layer scheme.
Figure 2.2 shows the main activities that the operator can adopt. The figure also illustrates
the evolution of mobile cloud computing from initial on-portal approach and input
functionalities (Processing of Information), appearance of distribution systems (Delivery)
and finally inclusion of devices (Capture/Use Interaction).
Furthermore, the figure highlights the activities which can be considered new and specific
mobile contents or apps.
2.3.2 Revenue Model:
Using the value chain framework and considering the mobile web, applications, contents and
services, revenue model can be developed. The revenue model is shown regarding currently
used in GP.
Table 2.6: Revenue Models for Mobile Cloud Computing
Contents,
Applications,
& Services
Currently in Use Examples of Related Sectors/
Untapped
Sectors
Mobile Applications Market Yes
gpgamestore.com
NOKIA Ovi Store, Bharti Airtel
App store
Packaged with mobile device Yes Airtel package with Blackberry
Mobile Banking No NFC Mobile Banking and Payment
System in Turkey
Mobile Shopping No www.themoiblestore.in
www.shopping.indiatimes.com
Money Transfer Yes
bkash
Bill payment, House Rent, Ticket
booking, Hotel, reservation etc.
Public Service Yes Health, Education, Agriculture etc
Page 41
SMS based
Mobile advertising linked
with apps/ services
Yes
cellbazaar.com
Nimbuzz
Community Service No City Map/ Guide
Mobile Contents Yes
Ring tone, images
etc
E-book, E-card etc
Mobile Outsourcing No New Concept
Table 2.6 summarizes the revenue models that mobile operators are using or they could
possibly use. These revenue models are shown from the perspective of the end users and
therefore, intermediate provision models (e.g. billing services, brokerage, software
development. hosting etc) are not shown in the table although some of them could benefit
indirectly from the adoption of mobile cloud computing.
Likewise, the table includes an example of related untapped sectors and illustrates current
existence in practice. Considering untapped sectors, GP could strive to utilize these sectors.
Theses sectors could be new dimensions of business.
Finally, it’s quite apparent to all of us that the revenue models depict some innovative ideas
that would be a lucrative source of profit.
Page 42
Chapter - 3
Dynamics of Mobile Cloud Computing
(Demand Side)
3.1 Demand and Social Acceptance 43
3.1.1
3.1.2
Users of Internet Service
Availability of Phones
43
44
3.2 Users’ Vision 46
3.2.1
3.2.2
3.2.3
3.3.3
Mobile Internet Requirements
Mobile Internet Patterns
Perceptions of Mobile Internet Usage
Emergency of Mobile Cloud Computing
46
47
48
49
Page 43
3.1 Demand and Social Acceptance:
Understanding adoption behavior of mobile cloud computing is largely overlooked. The
demand of internet users is being increased. A large number of people are used to exercising
mobile internet packages. The functionalities of mobile devices encourage them to use
internet more and more. There are limited internet activities although a huge number of
portion use internet on mobile. Because, mobile internet is easy to handle. It could have been
increased if the operators had delivered new contents, services and applications.
Social acceptance is one of the major issues for mobile cloud computing. It helps to
accelerate the number of users. Likewise, it helps to generate new sectors which create
enormous demand for the future generation. Mobile operators need to introduce varieties of
services and apps regarding the social acceptance. Otherwise it could be difficult to
implement mobile cloud computing in Bangladesh.
3.1.1 Users of Internet Service:
Mobile internet users are increased by the growth of mobile phone subscribers. Although ISP
and WiMAX internet users are rising rapidly, the rate of mobile internet use is being
accelerated. The total number of internet subscribers has reached 2872.03 thousand at the end
of November 2011.
Table 3.1: Total number of internet users in Bangladesh
Category Subscribers
(in Thousands)
Mobile Internet 26977.81
ISP + Glossary Link PSTN 1206.00
Glossary Link WiMAX 188.22
Total 28372.03
Source: BTRC
In Bangladesh many mobile phone operators especially Grameen phone, Banglalink, Robi,
Citycell, Teletalk, Airtel are providing internet services for mobile phones. But all operators
Page 44
do not offer same speed at internet services. So, it is important to choose the correct and
suitable internet connection. In this context, Grameen phone could be better option. Because
their connection is extended over the country and speed of internet is satisfactory.
3.1.2 Availability of Phones:
The availability of cell phones is very crucial for mobile cloud computing. There are many
world class companies who provide cell phone in Bangladesh.
Table: 3.2 Cell Phone Providers in Bangladesh
Cell Phone Companies Logos
Nokia
Samsung
Symphony
Maximus
Walton
Huawei
Micromax
HTC
Sony Ericsson
Page 45
Motorola
LG
Tecno Tecno Mobile Phone
i-mobile i-mobile Mobile Phone
Philips Mobile Phone
Kingstar
iphone
Sprint
KONKA
Blackberry
Source: www.mobilephonebd.com
From the above table, we have understood that there are eighteen cell phone providers.
However, a huge number of cell phones are coming through different channels. Now
question is how much money does spend a customer for java enabled cell phones.
Table: 3.3 Lowest Java Enabled Cell Phone Providers (Top 5) in Bangladesh.
Cell Phone Providers Java Enabled
Model NO
Price
(BDT)
Features
NOKIA
Nokia C2-05 5,750 Multimedia, Slide phone,
Nokia browser
SAMSUNG
Samsung
Ch@t322
6,690 1.3 Mega Pixel Camera,
Optical touch pad,
Memory up to 8 GB,
Email and SNS link
Page 46
SYMPHONY
Symphony FT05 4,250 Mega Pixel Camera,
2.8″ Capacitive Touch
TFT, MP3 & MP4
Player, FM Radio, WAP,
EDGE etc.
MAXIMUS
Maximus M75 4,750 Full Touch 3D User
Interface, HD quality
movie play, 3Mega pixel
camera, Java and
Bluetooth
WALTON
Walton Classic
S35
4,490 Java, Wap 2.0, MMS,
Camera 1.3 mega pixel,
MP4 and 3 Gp player
Source: www.mobilephonebd.com
3.2 Users’ Vision:
Nowadays using Internet is a common phenomenon especially to students, corporate persons
in Bangladesh. Most of the users use internet through the desktop PC or laptop computer.
Using internet by mobile phone is increasing day by day. Because carrying laptop or desktop
PC is not possible for all the time. So a multimedia mobile hand set can be a useful
alternative for using internet in some cases or situations.
3.2.1 Mobile Internet Requirements:
If anybody wants to use internet on mobile phone he/she needs to ensure following
requirements:
3.2.1.1 Mobile Handset:
First of all, a subscriber needs mobile handset. It must have to be a WAP or GPRS or EDGE
enabled mobile handset. We have already mentioned about it in table: 3.3.
3.2.1.2 Sim Card:
A sim card is needed to use mobile internet on cell phone. Subscribers can use GP sim card.
GP offers many internet packages for the subscribers at low cost.
3.2.1.3 Configuration:
Page 47
Configuration or internet settings are other crucial requirements for using internet. It depends
on the cell phone and operators as well. To set GP internet, subscribers have to follow the
instructions which are discussed in table 2.4.
3.2.1.4 Software:
Use of extra software is not mandatory for using mobile internet. Because there is a default
browser in internet enabled hand set but downloading operamini from www.operamini.com
will make convenient of using internet. Now in many handsets it is preloaded.
3.2.1.5 Cost:
Mainly cost relates to which package subscribers use for internet and how much data (KB) is
transferred. If subscribers use unlimited browsing option they need not to worry about cost.
But if anyone uses ‘limited’ package he/she can use fixed packages. Otherwise, subscribers
have to pay for every KB.
3.2.2 Mobile Internet Usage Patterns:
People use their mobiles in diverse ways. Some people just use interpersonal communication
tool for voice calls and SMS. Others like to use multimedia devices. Especially young people
are interested in using mobile internet for many reasons. Some of the most common usages
of internet are given below:
Easily updating social network status i.e. Facebook, Twitter time to time
Be Informed the current update of stock market www.bangladeshtrades.com
Live update or scorecard of cricket from www.cricinfo.com or www.cricbuzz.com.
Breaking news or recent news of home and abroad from website like
www.bdnews24.com, www.prothom-alo.com.
Some time we can not remember or do not know the meaning of a word or any topic. In
that case website like www.ask.com, www.answers.com, www.dictionary.com or
www.google.com can be very useful tools to solve the problem
Page 48
Downloading free mobile wallpaper, ring tones or music, videos and games. Some
popular free downloading sites like www.getjar.com, www.wapday.com, and
www.nokiarock.com provide lots of apps and contents.
3.2.3 Perceptions of Mobile Internet Usage:
Perceptions of mobile internet vary from time to time. It’s all about mental satisfaction of the
internet users. A subscriber brings an experience after using internet service. So if anybody
gets a bad experience he/she will not continue to use such valueless internet next time. For
instance, Sohel once used mobile internet to know the final score of a cricket match between
Bangladesh and India. But the net speed was so poor. It took twenty minutes to enter the
desired website. He was asking himself why I was using the mobile internet. He felt
discouraged to try it again.
Among people who use newer and more advanced mobile devices, such as touch screen
android devices, some consider the mobile as a very good means to search and to find
relevant information; while others think their experience of using the mobile internet doesn’t
meet their expectations. Because they have more apps those need high quality internet speed.
Otherwise a major proportion of them shifts to other networks or avoids the mobile internet.
Some respondents are critical with their mobile internet experiences. Imran finds difficult to
navigate and find information on the mobile. He complaints that his mobile only shows the
top five results and that he normally doesn’t click to see the next page of results as it takes
too much time. Tania says the downloading process with the mobile involves too many steps,
and that the usability level is low. Prity complaints that mobile internet packages are
expensive and complicated. She doesn’t know how to activate a mobile internet package
afterwards she calls to customer care center that is also costly. Faruk speaks about the
internet disconnection. He shows his anger on his face when he says that sometimes it’s
awful to tolerate the internet disconnection while something is downloading or uploading.
Nowadays, mobile operators provide better internet service with low cost. They provide
different internet packages for the subscribers. For example, Grameenphone makes eleven
Page 49
packages for the customers. GP maintains a website which contains enormous information
such as internet packages, price, systems of packages, handset configurations or settings and
latest services etc. Grameenphone has launched a co-branded version of Opera Mini to
associate larger Internet experience with own brand. As part of this co-branded offering,
subscribers will see both Grameenphone and Opera logo in the splash screen while starting
the Opera Mini application. Grameenphone is also offering seven pre-configured speed dial
URLS of popular websites to the subscribers considering the need for various types of
information from internet including social media, news, sports, jobs and marketplace. From
the service bar, subscribers will also be able to visit the small screen content portal, GPWorld
and download their favorite contents including but not limited to wallpaper, animation,
games, ringtone, applications, cell bazaar, latest sports update, Bengali Wikipedia etc.
From the above discussion, it’s evident that perception of mobile internet usage is being
reached at a clear picture. People are going to reaping the benefits of internet. This trend will
allow the operators to invest more in mobile cloud computing sector.
3.3.3 Emergency of Mobile Cloud Computing:
Mobile cloud computing is cloud computing in which the foundational hardware consists at
least partially of mobile devices. Traditional cloud computing systems are built on clusters of
servers. Massive amounts of data are placed on these clusters through layers of virtualization,
and then high-level jobs are executed to process this data and return useful results. In mobile-
cloud computing, data originates and is processed on mobile devices.
Despite the obstacles that mobile computing systems inevitably face relative to stationary
computing systems, including resource limitations, risk of loss and damage and variability in
connectivity, there are numerous advantages of cloud computing on mobile hardware. The
emergency of mobile cloud computing is show below:
Mobile data such as sensor logs and multimedia data are immediately available and can
be processed in-place or another node that is nearby in the network. Processing data in
this way eliminates the need to expensively transfer data to remote, centralized services.
Page 50
Data can often be shared more quickly and/or less expensively among mobile devices
through local-area or peer-to-peer networks. Data sharing is inherently useful in some
applications, and it is needed for collaborative computing jobs. Distributing data using
the local network avoids file uploads to and downloads from remote Internet services,
which induce and are susceptible to global network contention.
Services such as websites that use mobile data can be created with little extra computing
infrastructure. Instead of hosting data and services on an expensive server farm or utility
computing service, work can be distributed among mobile devices. With Hyrax, services
would only need to act as a fronted to the mobile cloud.
Millions of mobile devices are in use, and the proportion of these devices with
smartphone capabilities is increasing. A mobile-cloud computing infrastructure could
potentially be scaled to many more machines than a traditional cloud computing
infrastructure simply because of the number of these devices that are in use.
Ownership of the cluster hardware is distributed. By using mobile hardware owned by
many different people, risks that arise when proprietary cloud services are used, such as
data lock-out and dependence on external entities for data privacy, are avoided.
Furthermore, maintenance of mobile devices in the cluster is also distributed since
owners of smartphones almost always need them to be turned on and working properly.
Users can share resources and applications without a high level of capital expenditure for
hardware and software resources.
Highly expensive and technical hardware is not necessary to run complex applications
that run in the mobile cloud, which can reduce costs.
Electricity is one of the important factors for technological development. If anyone wants
to use internet on PC he/she has needs electricity. In this context, mobile devices can play
crucial role. So we can use mobile internet rather than PC internet. At the end of the day
we will be capable of reaping the benefits of internet. It would be very effective in
Bangladesh.
Page 51
Chapter - 4
Forthcoming Trends
4.1 Technological Evolution 52
4.1.1
4.1.1.1
4.1.1.2
4.1.1.3
4.1.2
4.1.3
Enabling Technologies
Network Technologies
Sensor Networks
HTML5 and CSS3
Device Technologies
Cloud Computing Technologies
53
53
53
55
55
57
4.2 Mobile Trends 58
4.2.1
4.2.2
4.2.3
Subscribers
Cell Phone Industry
Mobile Service Centers
58
59
60
Page 52
4.1 Technological Evolution:
From a general perspective, there are three major technologies that have a direct impact on
mobile cloud computing such as enabling technologies, device technologies and cloud
computing technologies.
Table: 4.1 Technological Evolution
Technologies Keywords
Enabling Network technologies, Sensor
networks, HTML
Devices
Multimedia, location,
interoperability,
openness
Technolgical
Evolution
Cloud computing
Web browser, connectivity,
security, data
protection
These different technologies are presented to show their expected evolution path and the
emerging trends that can foster the use of contextual parameters.
Figure 4.1: Next Generation Technological Infrastructure
Source: 2009 Cisco Systems,Inc
Page 53
4.1.1 Enabling Technologies:
Theses technologies will help to consolidate the overall mobile communication system.
Operator must be aware of these technologies regarding the maintenance of demand and
supply for the future subscribers.
4.1.1.1 Network Technologies:
From Bangladesh mobile telecom sector perspective, mobile operators devote much time and
investment in voice calls. This is because they earn approximately 95% revenue from voice
calls. However, next decade is going to be inevitable war for occupying mobile cloud market.
Now mobile operators understand that they have to generate revenue not only from
interpersonal communication but also from cloud computing sector. They are striving
seriously to consolidate the network for voice and non voice service.
The evolution of network technology towards a higher bandwidth in mobile systems and the
subsequent reduction of both distance among cells and cell area can enable a better user
experience in the context of higher multimedia capability.
4.1.1.1.1 Mesh Networks and Cognitive Radio:
Progressive cell size reduction leads to a further step. Mesh networks, in which every device
can act as a network node and interact with nearby devices. The topology of a mesh network
is stable and highly reliable. Every node is connected to several others. If one node drops out
of the network due to hardware failure or any other reason, its neighbor can easily find an
alternative route using a routing protocol.
In addition, cognitive radio technologies allow that either a network or a wireless node
changes its transmission or reception parameters to communicate efficiently avoiding
interferences with surrounding users.
4.1.1.2 Sensor Networks:
Sensor networks provide trustworthy and reliable information of the user environment to
further context information into services and applications.
Page 54
4.1.1.2. 1 Wireless Technologies:
Wireless technologies refer to the advances in the devices and technologies based on RFID,
Wireless Sensor Networks (WSN) and ad-hoc wireless networks which can be coupled to the
mobile device and other enabler embedded technologies to the mobile device or network
such as the location systems using the mobile network parameters. The main trend in WSN is
developing new communication standard that provide better location information and more
bandwidth.
Near Field Communication (NFC) appears as one of the most promising extensions of RFID
technologies for mobile devices. As defined by the NFC Forum “NFC is a short-range
wireless connectivity technology that evolved from a combination of existing contactless
identification and interconnection technologies. Products with built-in NFC will simplify the
way consumer devices interact with open another, helping people speed connections, receive
and share information and even make fast and secure payments.”
Although NFC was expected to be used mainly for payment operations using the mobile
phone, it allows different alternatives as enabler of mobile search applications based on the
user context.
Source: www.nfc-forum.org/hom
4.1.1.2.2 Environment Monitoring:
Environment monitoring is referred to those technologies designed to “tag” and “understand”
the environment in conjunction with wireless technologies or cooperate separately. Examples
include the Sekai Camera for the Apple iPhone, which combines the visual information from
the mobile device camera with the GPS or 3G network location information and the stored
information about the local environment where the user is located.
In addition, all the mentioned technologies for enabling search applications should perform
in connection to a reliable information database. Apart from textual information, a major
challenge in this context is the creation of complete audiovisual databases to support
multimedia search.
Page 55
4.1.1.2.3 Internet of Things:
The RFID Working Group of The European Technology Platform on Smart Systems
Integration (European Commission-EPoSS, 2008) says that the definition of “internet of
things” can have different facets depending on the perspective taken. From a functionality
and identity point of view it is defined as “things having identities and virtual personalities
operating in smart spaces using intelligent interfaces to connect and communicate within
social, environmental, and user contexts”
From a general perspective the concept of internet of things could be considered as the ideal
combination of technologies and communications systems in which short-range mobile
transceivers are embedded into all kind of gadgets and everyday items, enabling new forms
of communication between people and things and between things themselves.
4.1.1.2 HTML5 and CSS3:
HTML5 is an important step for mobile web applications. HTML is a document publishing
markup language that provides a means of specifying web page elements such as headings,
text, tables, lists, and photos. Enhancements that HTML5 introduces address the need for
web application support. HTML5 also allows specification of offline support, which makes
local storage possible, helping with connectivity interruptions. It also adds canvas and video
features, enabling graphics and video without plug-ins. HTML5 features improvements in
forms specifications that benefit mobile applications. In addition, HTML5 often comes with a
geolocation API.
4.1.2 Device Technologies:
Big players are closely following the mobile platform due to its importance for designing the
user framework in which services, applications and content will be based upon. On one side,
the closed approach has the advantage of offering search capabilities adapted to the specific
service only available through the corresponding platform. This is the case of the Microsoft
OS platform for mobile devices, which is evolving towards proving a complete solution with
embedded search capabilities. On the other side, platforms are evolving towards unification
in a single standard devices. Major initiatives towards creating one open mobile software
platform are Symbian OS, S60, UIQ and MOAP(S) (Nokia, Sony Ericsson, Motorola and
NTT DOCOMO).
Page 56
Figure 4.2: Market Share of Smartphone Operating Systems:
Source: Gartner (February 2011)
The Pie chat shows the Android operating system market share. It illustrates that the sales
rate of Android phone is dominating in cell phone industry. In addition Google Android and
the Linux project are developing open source platforms with the support of device
manufactures including HTC and Motorola. It is expected that the number of platforms will
be reduced and converge towards providing integrated search features as a vast majority of
mobile players agreed that platform openness is the key feature for promoting mobile search
and other mobile data applications.
The development of mobile device is favored by embedded GPS receiver and tactile screens
for mobile web navigation, which facilitates and enhanced user experience that has a positive
impact on cloud applications. Embedded camera and sensors within the mobile phone and
easy-touch mobile phones displays are also useful feature for facilitating the use. These
features are increasingly demanded, as smartphone sales and offered by the main vendors and
manufacturers. The figure 4.2 shows an overview of some of the main smartphone
manufactures.
Figure: 4.3 Top Smartphone Manufacturers
Source: IDC (February 2012)
Page 57
IT
Sales
Service
Marketing
HR
Finance
Controlling
Logistics
Manufacturing
Others
Current Usage
Planned usage within
the next 12 months
4.1.3 Cloud Computing Technologies:
Cloud computing is on-demand computing service. The software doesn’t reside at the users’
device. The computing resources are owned and managed by a service provider. The users
access the resources via the internet. Cloud computing is a highly important phenomenon
influencing network and computing architecture, thus also setting the framework under
which mobile data services and applications will be developed.
Current cloud computing applications in the mobile realm include mobile email, mobile
search and navigation apps. Among the benefits of cloud computing, the location
independence is an obvious one. Device independence is equally important and cloud
computing may pave the way for further convergence of PC and mobiles as service regards.
The current scenarios of cloud computing is shown below:
Figure 4.4: Scenarios for Using Cloud Computing
Source: Deloitte Consulting GmbH, 2011
Cloud computing needs a browser which is already provided with any smartphones. This
technology could free-up processing and storage power of handsets. Thus it could become a
standard in the way mobile applications are built and run and allowing developers to create a
single version of their applications, promising greater future compatibility.
Page 58
Cloud computing will shape the way doing business both in the PC and the mobile world. In
the mobile environment, cloud computing is a potential way to bypass mobile applications
that are tied to a certain carrier or manufacturer and may contributing to opening the market
to alternative providers. The value chain may also shape up differently. Future mobile data
applications will bring new dimensions like mobile outsourcing. A major challenge will be to
keep a real time update of the user’s context and device data in order to provide accurate
mobile services. In this context, data security becomes critical. Security typically improves
with centralization of data operations, but raises concerns about the potential loss of control
over data. Service providers make sure a transparent and secure manner to guarantee user’s
privacy.
4.2 Mobile Market Trends:
Cell phone market is a growing business. The sales of mobile handsets have increased at a
phenomenal pace. However, nearly 70% of mobile handsets available in the local market
have been entering through informal channels, depriving the Government and importers of a
huge amount of revenue each year.
As with many other Asia-Pacific countries, the Bangladesh mobile handset market is
predominantly captured by global handset giant Nokia (approximately 52% market share).
4.2.1 Subscribers:
The telecom sector in Bangladesh has been developed by the growth of subscribers.
Subscribers are increasing not only in Bangladesh but also whole over the world. The total
number of active mobile phone subscribers has reached 85.455 million at the end of
December 2011.
The largest contributor to Foreign Direct Investment and tax revenues, the catalytic effect of
rapid mobile penetration on increasing the quality of life has been significant. We would
emphasize at the outset that the bulk of this report focuses on the Mobile Phone Operators
given that they form the dominant part of the Telecoms sector by revenues, employment and
coverage. However we do provide a brief summary of WiMAX, lnternet Service Providers
(ISPs), Fixed Line Companies and other Telecoms players and we intend to provide fuller
analysis in a future report. As of December 2011, the BTRC has reported that there are 85.45
Page 59
million mobile subscribers in Bangladesh and the rate of growth to remains strong going
forward. If the rate of growth continues the potential subscribers would be 100 million by
2013.
4.2.2 Cell Phone Industry:
The number of mobile phone users in Bangladesh grew by 144% in 2005, to 9.4 million in
December 2005 from 3.85 million a year earlier. The mobile phone penetration rate among
Bangladesh’s 140 million people increased to 6.7% from 2.75%. The fast-growing mobile
market is expected to have 100 million by end 2012. Massive foreign investment in the last 7
years has ensured a high growth rate.
Source: (South Asia Biz)
According to Wikipedia, Bangladesh reached at 14th
position regarding number of cell
phones.
Table 4.2: Number of Cell Phone Users in the World
Rank
Country or
region
Number of
mobile phones
Population
% of
population
Last
updated
date
World Over 5.6 billion 7,012,000,000 79.86 2011
1 China 987,580,000 1,341,000,000 73.6 Jan 2012
2 India 903,727,208 1,210,193,422 74.89 Jan 2012
3
United
States
327,577,529 310,866,000 103.9 June 2011
4 Indonesia 250,100,000 237,556,363 105.28 May 2009
5 Brazil 245,200,000 192,379,287 127.45
January
2012
6 Russia 224,260,000 142,905,200 154.5 July 2011
14
Bangladesh
85,455,000 150,093,000 76.4 Dec. 2011
Source: Wikipedia
Page 60
4.2.3 Mobile Service Center:
Mobile phone is an electronic device. With the exception of some mobile users, everybody
has been suffered from mobile problems. For the most part, there are two kinds of problems
such as:
Table: 4.3 Problems of mobile devices
Hardware Related Problems Software Related Problems
LCD broken, LCD dark or white,
Rebon problem, Keypad doesn't work properly,
Mic not working, Earphone not working,
No ringing tone, No vibration
Bluetooth not working, Touch pad not working,
MMC, SD, micro SD card not working,
Charging problem, Network problem,
Echo while talking over cellphone,
Low voice on mic, Qwerty key doesn't work,
Camera not working, Handset is dead
Internet or data port not support on PC or laptop
Charging ok but power switch doesn't work
Hang problem (Hardware), Restart problem
Handset dead
Hang problem
Restart problem
Handset locket
Security locked
Nokia DM3, SL3, BB5 series handset country
lock
Black berry unlock,
i-phone 4 unlock (factory unlock or gravy sim
tray unlock)
HP Google android model handset unlock
By considering the above problems cell phone service center is needed. Many cell phone
repairing centers have been established in Bangladesh. However, most of them are
unauthorized. But some of the major cell phone providers have established own cell phone
service center throughout the country. For instance, Nokia has launched many service centers
in several divisional cities including Dhaka, Chittagong, Barishal, Sylhet, Khulna, Rajshahi,
and Rangpur.
Page 61
Chapter - 5
Probable Barriers
5.1 Main Difficulties of the Experts’ Discussion 62
5.1.1
5.1.2
Technological Unavailability
Major Bottlenecks
62
62
5.2 Drivers and Barriers 63
5.2.1
5.2.2
Key Drivers and Barriers
Disruptive Trends
63
65
Page 62
5.1 Main Difficulties of the Experts’ Discussion:
Cloud computing is one of today's hottest IT trends, because it's all about saving money and
simplifying the lives of users. In cloud computing, large scale of investments are needed for
developing IT infrastructure. Otherwise it could be fell in big trouble. The difficulties
emerging from the expertise’s discussion are represented below:
1.1.1 Technological Unavailability:
The success of cloud computing depends on technological availability at the right time at the
place. At first, service provider must analyze the feasibility of expected infrastructure from
technological point of view. Because the growth of cloud market will be enhanced by a wide
of technological development.
3G networks are expected to significantly enhance user experience of existing data services.
But the expected cost and terms on which 3G licenses will be a controversial issue. Still
mobile operators are negotiating with BTRC. In this circumstance, it has become very
difficult for mobile operators to make any long term investment for 3G networks.
1.1.2 Major Bottlenecks:
The major bottlenecks of mobile telecom sector in terms of mobile cloud computing is
discussed below:
5.1.2.1 Data might not be secured:
Insecure data is one of the important bottlenecks. In the present world, it’s very difficult to
secure the data. There are various hacker groups who might have been destroyed data or
server.
5.1.2.2 Bandwidth could bust the budget:
Operators need to ensure sufficient bandwidth at low cost. The cost of bandwidth is still high.
So this could be another crucial problem. And of course, the flow of bandwidth supply needs
to assure. Nick Bali, senior systems engineer at the Culver City, says "The network
bandwidth we'd need to put that into someone's cloud and to read it back is tremendous, and
the cost would be so large that we might as well buy the storage ourselves rather than paying
someone else for it,"
Page 63
5.1.2.3 Apps Performance Could Suffer:
A private cloud might, but a public cloud definitely wouldn't lead to improved application
performance. Consulting firms specializing in next-generation IT infrastructure are not
available. Steve Harriman, a vice president at NetQoS, says "I couldn't see an investment
bank putting a latency-sensitive application on an external cloud.”
5.1.2.4 Too big to Scale:
The bigger you are, the bigger your IT resource pool. And the bigger your IT resource pool,
the less likely it is that you'll see any enormous financial advantage in outsourcing to the
cloud. CIMI's Nolle says. "Cloud computing promotes better resource utilization, but the
gains are greatest when moving from relatively small consumption of resources upwards. If
you're a very large enterprise, you might find you can achieve better economy by doing your
own cloud than going to an outsourced one."
5.1.2.5 Human Resources may be Lacking:
Exploring next-generation IT models requires an adventuresome spirit and technical
astuteness. HyperStratus' Golden says "If you don't have the human capital that's willing to
stretch and learn new things, taking on cloud computing can be very frustrating."
1.2 Drivers and Barriers:
Drivers are variables affecting future mobile cloud computing development. Barriers are
factors impeding development in the short term or in the medium to long term. Drivers and
barriers are obviously related and in this section they are going to be jointly introduced and
discussed.
5.2.1 Key Drivers and Barriers:
From a techno-economic perspective, the one driver that matters most is the availability of
context-based metadata-enabled content. The use of context will make the difference in
mobile cloud computing. Without it, it will be highly unlikely to be able to provide a
differential value to users of mobile search as compared with conventional search. The
success of the internet of things and its usability and interoperability are the base of the
context-awareness as mentioned previously.
Page 64
In connection with the preceding driver, there is an increasing consensus that such a
complex ecosystem for mobile apps can only be tackled with some degree of cooperation
among players and openness in the platforms they use. This process can take shape in many
different forms and several main players are exploring such possibilities Google’s Android is
maybe the most paradigmatic example of creating an open platform to develop any kind of
application. However note that even an open approach requires both the collaboration of
device suppliers and mobile operators. Nevertheless, Apple’s “app store” creates a closed
environment where all the interested parties can work with a high level of certainty. It could
be said that the heterogeneity of the ecosystem and the same long tail effect that attracts
innovation are responsible for the difficulties in achieving the appropriate economics of scale
that render investments profitable.
The main driver on the user-demand side is linked to the new perception of users of the
usefulness of social, real-time mobile applications. Online stores offering mobile-tailored
contents following the long-tail business model will increase the opportunities to innovate
create niche markets and monetize on-the-go consumption. As a consequence, it is likely that
business will evolve around value-added services supplied through mobile applications that
the user has previously downloaded. The possible lists of mobile search applications is
endless search within a specific domain of information (tourist, travel, work, navigation)
sometimes also named vertical search, context-aware search discovery mode where the user
only sets some preferences and receives relevant information in an appropriate time and
situation, real-time search where the immediacy of information is the relevant parameter,
multimedia search or audiovisual search, search for an object or physical parameter (internet
of things), on-device search combined with conventional search, mobile social computing
search etc.
From the business perspective on mobile cloud computing, the big providers of internet
contents and social applications (Google, Yahoo, Facebook, Twitter etc) are trying to shape
mobile search as an extension of their current activities. The extent to which this will happen
is not obvious. This is also creating new partnerships that will aim at mobile applications in
some way. There are many examples of new alliances content providers who become API
Page 65
(like the Guardian newspaper in the UK), deeper integration between the network, device ant
the service (like Nokia N97 and Skype phone), and partnerships between non phone players
like Amazon Kindle with network and content providers, new players who manage internet
of things.
From the user perspective, privacy and management of mobile digital identity can be both a
driver and barrier. In order to enjoy mobile personalized services, the user will have to reveal
some personal information to players across the mobile ecosystem. As a result, the different
approaches to privacy (privacy by design, privacy by law etc) will have a critical impact on
the evolution of mobile cloud computing.
A final driver/ barrier is the user’s latent request for content discovery and learning, which
goes beyond just wanting to be entertained. This poses a challenge for the design of mobile
apps. Since results need to embed a surprise factor while being useful and usable at the same
time. Such application must have a minimum level of quality to be adopted by potentially
interested consumers.
5.2.2 Disruptive Trends:
Mobile cloud computing will be affected by disruptive trends. The aim of a foresight exercise
on mobile cloud computing is to identify disruptive trends. Experts identify the following
disruptive trends:
3G argument
The ensemble of cognitive technologies
The artificial intelligence
The internet of things (object based networks on RFID or other equivalent technolgies
New user interfaces (touch based screens, natural language interfaces etc)
Location awareness of presence (satellite or wireless sensor based)
Semantically structured information and knowledge
High price of cloud computing technologies.
Political and economical instability
Strict rules, regulations and guidelines (BTRC)
Page 66
Chapter -6
Implication of Mobile Cloud Computing
in Bangladesh
6.1 SWOT Analysis 67
6.1.1
6.1.2
Main Results from SWOT Analysis and Discussion
Additional Results of SWOT Analysis
67
68
6.2 Policy Analysis 68
6.2.1 Potential Policy Analysis 69
6.3 Requirements 70
Page 67
6.1 SWOT Analysis:
One of the main objective of this study is to analyze the strengths, weaknesses, opportunities
and threats (SWOT) for the future success of the mobile cloud computing. SWOT analysis is
originally designed as a tool to position a specific company with regards to its competitive
environment. The results are typically inputs to the company’s creative generation of
potential future strategies. SWOT analysis can also be used any decision-making situation
when a desired objective has defined. This report focuses on Bangladesh Cloud Market.
Results from the SWOT analysis are presented and discussed.
6.1.1 Main Results from SWOT Analysis and Discussion:
The methodology for the SWOT analysis is focused on Grameen Phone Limited.
Table 6.1: SWOT Analysis
Strengths Opportunities
♦ Extremely high penetration of mobile technologies
and advanced mobile users.
♦ Strong suppliers and past success stories of co-
operation.
♦ Strong IT infrastructure
♦ Standard internet speed
♦ Increasingly available internet packages
♦ Good network
♦ Availability of contents for mobile use
♦ Strong market share
♦ Increasingly focused on public awareness
♦ Untapped cloud market.
♦ Improving web/mobile/Pc platform for richer user
experience.
♦ Existence on niche markets/services related to
mobile search.
♦ Mobile search linked with different websites
(Wikipedia, cellbazaar, espncricinfo)
♦ Adopt forthcoming trends (cloud computing)
♦ Evolution of cloud market from mobile internet.
Weaknesses Threats
♦ Lack of trusted third party service providers
♦ Techno-economic market fragmentation (data
roaming, apps stores etc)
♦ lack of specialist
♦ High price internet packages
♦ Lack of entrepreneurship
♦ Uncertain strategies for revenue generation
♦ Some technologies (i.e., NFC) are not reaching the
market.
♦ Low capacity of marketing innovation and market
developments.
♦ Low penetration of advance mobile devices.
♦ Lack of consideration of user value
♦ Weak innovation track
♦ Delay of enabling technology developments
♦ Increasing fragmented market (platforms, apps
stores etc)
♦ Privacy and data protection issues not
acknowledged and solved.
♦ Discriminatory behavior of BTRC
♦ highest level of taxation
♦ Reduced consumer spending in economic crisis.
♦ Security of new mobile applications
♦ Risk of data theft
♦ Difficulties for data aggregation
♦ Slow pace of progress.
Page 68
6.1.2 Addition Results of SWOT Analysis:
We have discussed the SWOT analysis of GP in terms of mobile cloud computing. In the
summary of main SOWT analysis, it’s clear to us Gp has enough strengths and enormous
opportunities in spite of some weak sides. Although, Gp is going to face lots or threats. With
the exception of some inevitable things everything could be changed in the future.
The main strength is advanced mobile user. This is one of the crucial assets that the GP has.
If they utilize it proper way they could be benefited. But the question is how will GP utilize
the strength in proper way? Next decade is going to be inevitable war for retaining the
existing subscribers. In that case GP should have to consolidate the network and of course,
introduce innovate services for the new generation of subscribers.
The major opportunity of GP is that they are going to occupy an untapped market. In
Bangladesh, there are six mobile operators. But it’s very unfortunate to say that with the
exception of GP, everybody tries to investment more and more for voice call service. GP is
by far the most leading company in mobile cloud computing sector in Bangladesh. At this
stage, they need to strengthen cloud markets.
One of the weaknesses of Gp is that they have few third party service providers. That’s why
they are stuck in the middle. For the success of cloud market, Gp has to produce huge
number of contents, apps and services in conjunction with third party service providers or
other web based service providers.
The key threat is lack of enabling technology development. For the most part, GP uses latest
technology. But this is going to be a big threat for GP to ensure right technology at the right
time at the right place. Otherwise they could not capable of reaping the benefits of cloud
market. GP has to aware of them who are trying to enhance technological development in
particular.
6.2 Policy Analysis:
Policy analysis helps them who are trying to invest in the new dimension of business. The
methodology for the policy recommendations has been discussed below:
Page 69
6.2.1 Potential Policy Actions:
The list of potential policy action that are grouped on the basis of SWOT analysis:
User Oriented Policies Aimed at the Demand Side:
- Enhance user awareness about mobile cloud market benefits.
- Create tools for user empowerment (i.e. privacy management)
- Reduce the price of internet packages.
- Develop networks
Innovation-Support Policies:
- Supporting innovators and entrepreneurs through an improvement of the
institutional framework.
- Promoting living labs, in particular, for mobile apps and open access to them.
- Promoting research projects focused on missing technologies and enablers.
- Engaging local IT specialists through competition.
Regulatory Policies:
- Reforming the mobile regulatory framework (i.e. electronic communications,
e-commerce, privacy, consumer rights etc)
- Promoting self regulation of the mobile search industry (i.e. codes of conduct
policy)
- Mandate data portability suitable for mobile applications.
- Creating and enforcing an impendent agency (i.e. a watchdog for mobile data
usage)
Industry-type Policy:
- Promoting content production suitability for mobile search.
- Setting up a multi-stakeholder platform.
- Sharing technological support.
- Helping accelerate the deployment of 3G mobile broadband infrastructures.
Public Involvement in the Supply Side:
Page 70
- Development of mobile public services
- Public procurement (i.e. public administration as buyers and users of mobile
applications.
6.3 Requirements:
For implementing mobile cloud computing, Operator has to develop a strong platform. A
mobile-cloud computing platform must satisfy the needs of the applications written for it
while using resources efficiently. The essential requirements of a platform are:
6.3.1 Global Data Access:
Applications should be able to access any data that the user of the application has permission
to access regardless of the physical nature of the data, for instance where it is stored and how
it is replicated.
6.3.2 Distributed Data Processing:
Given a program that takes data on the file system as an input, the platform should be able to
compute the result of executing this function on the appropriate data and make the results
available to the requester.
6.3.3 Fault-Tolerance:
It is important for the system to tolerate mobile devices leaving and entering the network.
Individual devices are susceptible to network signal loss, running out of battery power, being
too far away from other phones for peer-to-peer networking, and hardware failure.
6.3.4 Scalability:
The system must scale with an increasing number of devices and an increasing amount of
data. The latency of an operation invoked on the system should increase at most linearly with
respect to the amount of the data being processed or accessed. Increasing the number of
phones should have a positive to neutral effect on job latencies.
6.3.5 Privacy:
File owners should be able to control other users’ access to their data. For instance, users
should be able to specify which other users have access to individual pictures taken on their
phones.
Page 71
6.3.6 Hardware Interoperability:
Machines that the software components of the system run on should be able to interoperate
with other machines regardless of hardware specifics. Different types of mobile devices and
servers should be able to work together as long as they run compatible versions of the
software.
6.3.7 Network Bandwidth:
Wireless network connections on mobile phones are relatively slow and intermittent, and
they account for a significant percentage of power consumption. Therefore operator must
ensure proper flow of bandwidth supply.
Page 72
Chapter - 7
Marketing
7.1 Cloud Marketing 73
7.1.1 Marketing Vehicles 73
7.2 Cloud Service Marketing Tools 73
7.2.1
7.2.2
7.2.3
7.2.4
7.2.5
7.2.6
7.2.7
7.2.8
7.2.9
7.2.10
7.2.11
7.2.12
7.2.13
7.2.14
7.2.15
7.2.16
Marketing Message
Website
Marketing Lists
Marketing Letters
Email Marketing
Postcard Marketing
Follow-Up Phone Calls
Appointment Confirmation Emails
Appointment Confirmation Postcards
Appointment Confirmation Phone Calls
Thank You Emil and Postcards
White Paper Marketing
Case Study Marketing
Electronic Newsletter Marketing
Tracking Marketing Activity
Measuring Marketing ROI
74
74
74
75
75
75
76
76
76
76
76
77
77
77
77
77
Page 73
7.1 Cloud Marketing:
Simply, marketing is the process of delivering value. In other words, marketing is all activity
that is conducted prior to the sales appointment to reach and interest prospects and includes
messaging that prepares prospects for the sales process.
Cloud marketing uses the power and economy of Software-as-a-Service (SaaS), backed by
a traditional marketing system of attracting leads, building relationships and converting and
analyzing the results.
7.1.1 Marketing Vehicles:
Marketing vehicles help to accelerate the promotional activities. The well known marketing
vehicles include:
Figure 7.1 Marketing Vehicles
7.2 Cloud Service Marketing Tools:
Effective Cloud Services marketing tools include a provider’s Website. Additionally, an
effective appointment-setting script and process, and appointment confirmation and thank-
you email templates and postcards tremendously strengthen a provider’s marketing campaign
results. Other influential marketing tools include newsletters and Cloud Services case studies
Direct Mail
Letters
Direct Mail
Postcards
Telemarketing
Print
Advertising
Internet
Marketing
Email
Marketing
Website Radio
Advertising
Page 74
and white papers that can be made available via Website download and email. The effective
marketing tools are represented below:
7.2.1 Marketing Message:
The first step for the provider in developing an effective Cloud Computing Services
marketing campaign is to develop their marketing message, based upon the pain points they
will be able to exploit for their target vertical or market. In order for the provider’s message
to be effective, it must contain the following elements:
√ A description of the vertical pain points
√ An emotional message in query form
√ A client testimonial
√ A call to action
In addition to elements to include in the marketing message, there are also items that should
never be part of a compelling marketing message. These items include:
√ Technical specifications
√ Pricing
√ Industry jargon
7.2.2 Website:
In order to maximize the results of any successful marketing effort, it is important to
carefully consider each and every vehicle utilized to deliver the provider’s message, and
insure that the presentation and delivery of that message is consistent across all mediums.
When used properly, a Website can be the most cost-effective means of marketing Cloud
Computing Services and other solutions, providing a vehicle to capture prospects’ contact
information, provide relevant marketing material to them, and promote recent newsworthy
events. A well-designed website will build trust and confidence in its visitors.
7.2.3 Marketing Lists:
In many cases, the success or failure of a list-driven marketing campaign can be attributed to
the quality of the list itself. It is imperative to obtain a fresh, updated and accurate marketing
Page 75
list that is filtered by specific criteria in order to avoid wasting printing, postage and labor on
inaccurate or stale data. The provider will need to work with a list broker or service in order
to obtain a good quality list, which should be filtered to provide the following data:
√ Vertical market
√ Geographic territory
√ Number of employees
√ Gross yearly revenue
√ Years in business
√ Contact person, information and email address
7.2.4 Marketing Letters:
The provider’s marketing letter should be designed to reflect and expand upon their
marketing message, providing an introduction of their organization and enough information
to influence their prospects to execute the desired call to action, or persuade them to accept a
follow-on sales call to set an appointment.
7.2.5 Email Marketing:
Email marketing is an extremely cost-effective means of promoting a provider’s marketing
message to their target audience. An opt-in database of email addresses can be created by
hiring an email marketing service to send the target audience an offer to receive information
they would find valuable, such as a white paper or case study on the benefits of the
provider’s Cloud Computing Solutions.
7.2.6 Postcard Marketing:
Postcards are another marketing vehicle that may be employed by the prospect to great effect
in their marketing campaigns. When executed in a consistent manner, delivering an
additional marketing touch through postcard marketing continues to promote the provider’s
message and keep them at the top of mind of their prospects, while building trust and
credibility. The more marketing touches the provider delivers to their prospects, the more
likely they are to do business with them.
Page 76
7.2.7 Follow-Up Phone Calls:
Conducting follow-up phone calls to support direct mail and email marketing activities
significantly increases the effectiveness of a provider’s marketing efforts, and can positively
influence prospects in a way unlike any other marketing activity. In order to maximize the
effectiveness of calling campaigns, the provider should develop an effective telemarketing
script that focuses on verifying the prospect’s receipt of the Cloud Computing Services
marketing materials. This is a good lead-in to verify the prospect’s contact information;
including email address, and begins qualifying them for an appointment.
7.2.8 Appointment Confirmation Emails:
Once the appointment with the prospect is set, the appointment-setter should immediately
send a confirmation of the appointment via email. This action; while providing another all-
important marketing touch, promotes professionalism and efficiency to the prospect, and
helps to build credibility and trust in the provider, easing the sales process to come.
7.2.9 Appointment Confirmation Postcards:
Several days prior to the meeting, the appointment-setter should mail the prospect the
counterpart to the appointment confirmation email – the appointment confirmation postcard,
with details of the date time and location of the appointment, along with the expected
attendees. This again promotes professionalism and continues to build a trustworthy, credible
impression of the provider with the prospect.
7.2.10 Appointment Confirmation Phone Calls:
The day prior to the appointment, the prospect should receive a confirmation phone call to
verify their availability and restate the purpose of the visit, if necessary. The goal of the call
is only to confirm the appointment, and this delivers yet another marketing touch to the
prospect, reinforcing their positive impression of the provider’s organization and creating
anticipation for the meeting.
7.2.11 Thank You Emails and Postcards:
Once the provider has met with the prospect, a thank-you email should be sent out the same
day. This activity further reinforces the provider’s positive image of professionalism and
delivers another marketing touch.
Page 77
7.2.12 White Paper Marketing:
White papers, when written properly and used correctly, can be tremendously effective as a
lead-generation tool. When offered to prospects and Website visitors in exchange for their
contact information, they can be used to qualify and influence their readers, and position the
provider’s organization as a subject matter expert and thought leader in Cloud Computing
Services, building credibility and trust in their prospects.
7.2.13 Case Study Marketing:
Similar to white papers in terms of use, a case study for Cloud Computing Services should
identify the specific problems or pain points a provider’s client experienced, how the
provider solved these pains with a Cloud solution, and the positive results realized by the
client. Prospects can; in many cases, more easily identify with a real-world scenario
described in a well-written case study than through other marketing vehicles.
7.2.14 Electronic Newsletter Marketing:
Providing another regular marketing touch to prospects as well as customers is the purpose
for creating and executing newsletter campaigns. The consistent delivery of newsletters that
contain interesting and valuable content, as well as featuring the prospect’s Cloud Computing
marketing message will continue to impress and influence its readership. Again, the more
marketing touches the prospect delivers to their target audience, the more apt they are to do
business with them.
7.2.15 Tracking Marketing Activity:
The prospect’s marketing activity must be tracked, quantified and analyzed to determine its
effectiveness. Each and every activity, including the execution of all direct mail, email,
telemarketing, appointment confirmations and thank you must be scheduled, tracked and
managed. Should a particular campaign fail to yield the expected outcome, the provider can
vary the vehicles, scheduling and frequency of activities during follow-on campaigns to
continue to develop a recipe for success.
7.2.16 Measuring Marketing ROI:
The true measure of success for the provider is the revenue that is generated as a result of
their marketing activities, and how quickly they realize their ROI. The provider should
develop a cost analysis to track their marketing investment month over month, including the
cost of printing, postage, email and telemarketing, as well as overhead and other labor,
against the revenue generated.
Page 78
Recommendation and Conclusion
In this age of modern information technology, mobile phone introduces another dimension
that is mobile cloud computing. Mobile cloud computing stems from the fact that people
want more innovative and modern facilities on mobile devices. For utilizing mobile cloud
computing technologies, the operators, specially Grameenphone, draw the attention to the
fact that they are aware of the needs and demands of the future generation. Of course there
are some potential issues that could be barriers to this mobile cloud computing. The most
notable problem is the lack of speedy internet access. Therefore, Grameenphone should have
to consider an IT budget in at least four areas such as Research and Development (R&D),
network technologies, cloud computing technologies and application or software
development.
This research suggests that by offering branded mobile cloud services, Grameen phone
should have a chance to retain market leadership and to improve profit margins. They need to
identify the suitability, feasibility and acceptability of the cloud strategy in the market. This
research paper establishes the current figures, commercial mobile cloud markets in untapped
sectors and potential barriers which help to Grameenphone in order to forecast mobile market
trends related to mobile cloud computing.
Page 79
References:
For making this report effective and fruitful, this report contains a variety of references
related to the mobile cloud computing. This report incorporates the following sources of
references:
1. Grameenphone
2. SPACE HELLAS
3. ISC Screen Digest
4. Wikipedia
5. Source: BTRC
6. Gartner
7. JRC Scientific and Technical Reports (EUR 24148 – 2010)
8. www.mobilephonebd.com
9. 2009 Cisco Systems,Inc
10. www.nfc-forum.org/home
11. Gartner (February 2011)
12. IDC (February 2012)
13. Deloitte Consulting GmbH, 2011
14. South Asia Biz
15. MSP University, Inc (www.mspu.us)
16. Cloud Computing Magazine (TMC)
17. Istanbul Technical University, Dept of Management of Engineering
18. Sunward Telecom (www. sunwardtel.com/info)
19. Amazon Web Services

Term Paper Report on Prospects of Mobile Cloud Computing

  • 1.
    Page 1 Term PaperReport On Prospects of Mobile Cloud Computing: Untapped Sector in Bangladesh Department of Marketing Studies and International Marketing University of Chittagong
  • 2.
    Page 2 Submitted To: ProfessorSyed Ahsanul Alam Chairman Department of Marketing Studies and International Marketing University of Chittagong Submitted By: Md. Omar Faruk ID: 07304133 Session: 2006-07 Department of Marketing Studies and International Marketing University of Chittagong
  • 3.
    Page 3 LETTER OFSUBMISSION May 24, 2012 Prof. Syed Ahsanul Alam Chairman Department of Marketing Studies and International Marketing University of Chittagong Subject: Submission of Term Paper Dear Sir, After completing 4th year written exam and viva voce, I have been assigned to submit term paper report on “Prospects of Mobile Cloud Computing: Untapped Sector in Bangladesh” in order to accomplish the requirement of Bachelor of Business Administration at Chittagong University. I have written this report based on present and future mobile cloud trends in Bangladesh. Particularly I have focused on ‘Grameen Phone’. It’s a great pleasure for me to submit you this report within due time. I shall be honored if this report serves its purposes. I am ready to explain anything to you if necessary. I wish your hearty consideration, if there is any deviation in my report. Sincerely Yours, _________________ (MD. Omar Faruk) Department of Marketing Studies and International Marketing, University of Chittagong
  • 4.
    Page 4 Acknowledgement At thisstage, I would like to thank those people who supported me to complete the report. It’s my pleasure to incorporate them in this report. First of all, I would like to thank my honorable teacher, Chairman of Marketing Department, University of Chittagong, Professor Syed Ahsanul Alam. This report couldn’t have been succeed unless his innovative thoughts and suggestions. He also guided me the way of writing a report effective and efficiently. Now I would like to Say thank you Mr. Khaled Hasan for the outstanding support. He was for the most part regional network engineer of Grameen Phone. He sent me enormous secondary data in turn. As an industry expert, he helped me to know that the real cloud market scenario particularly in Bangladesh. In most respects, it was a memorable moment with him. Finally, I would like to thank Regional Head, Robi, Mr. Sohel. He showed me the current picture of mobile telecom industry in particular. He also helped me to know the future trends, battles and barriers in this sector in Bangladesh.
  • 5.
    Page 5 Table ofContents Clause Description Page Executive Summary Objectives of the Study Methodology of the Study Limitations of the Study 9 10 11 12 Chapter # 1 Introduction 13-30 1.1 1.1.1 1.1.2 1.2 1.2.1 1.2.1.1 1.2.1.2 1.2.1.3 1.2.2 1.2.2.1 1.2.3 1.2.3.1 Cloud Types of Cloud Development Type (Cloud Usage) Mobile Cloud Computing Mobile Application Categories of Mobile Applications Requirements of Mobile Application Mobile Application Market Mobile Contents Types of Contents Mobile Services Types of Services 14 14 15 17 19 21 21 22 24 24 25 26 Chapter # 2 Dynamics of Mobile Cloud Computing (Supply Side) 31-41 2.1 2.1.1 2.1.2 2.2 2.2.1 2.2.2 2.2.3 2.3 2.3.1 2.3.2 Market Overview A Qualitative Picture A Quantitative Picture Supported Phones Suggested Phones (GP) Systems of Mobile Internet Packages Handset Settings Business Model Value Chain of Mobile Cloud Computing Revenue Model 32 32 33 34 35 35 37 38 38 40 Chapter # 3 Dynamics of Mobile Cloud Computing (Demand Side) 42-50 3.1 3.1.1 3.1.2 3.2 3.2.1 3.2.2 3.2.3 3.3.3 Demand and Social Acceptance Users of Internet Service Availability of Phones Users’ Vision Mobile Internet Requirements Mobile Internet Patterns Perceptions of Mobile Internet Usage Emergency of Mobile Cloud Computing 43 43 44 46 46 47 48 49 Chapter # 4 Forthcoming Trends 51-60 4.1 4.1.1 Technological Evolution Enabling Technologies 52 53
  • 6.
    Page 6 4.1.1.1 4.1.1.2 4.1.1.3 4.1.2 4.1.3 4.2 4.2.1 4.2.2 4.2.3 Network Technologies SensorNetworks HTML5 and CSS3 Device Technologies Cloud Computing Technologies Mobile Trends Subscribers Cell Phone Industry Mobile Service Centers 53 53 55 55 57 58 58 59 60 Chapter # 5 Probable Barriers 61-65 5.1 5.1.1 5.1.2 5.2 5.2.1 5.2.2 Main Difficulties of the Experts’ Discussion Technological Unavailability Major Bottlenecks Drivers and Barriers Key Drivers and Barriers Disruptive Trends 62 62 62 63 63 65 Chapter # 6 Implications of Mobile Cloud Computing in Bangladesh 66-71 6.1 6.1.1 6.1.2 6.2 6.2.1 6.3 SWOT Analysis Main Results from SWOT Analysis and Discussion Additional Results of SWOT Analysis Policy Analysis Potential Policy Analysis Requirements 67 67 68 68 69 70 Chapter # 7 Marketing 72-77 7.1 7.1.1 7.2 Cloud Marketing Marketing Vehicles Cloud Service Marketing Tools 73 73 73 Recommendation and Conclusion References 78 79
  • 7.
    Page 7 List ofTables NO Description Page 1.1 1.2 Intensity of Mobile Apps Download: Types of Contents 23 24 2.1 2.2 2.3 2.4 2.5 2.6 List of Mobile Phone Operators in Bangladesh The mobile phone subscribers in Bangladesh Categories of Internet Enabled Phones Summary of Different Internet Packages Handset Internet Configuration for GP Users Revenue Models for Mobile Cloud Computing 32 34 34 36 37 40 3.1 3.2 3.3 Total number of internet users in Bangladesh Cell Phone Providers in Bangladesh Lowest Java Enabled Cell Phone Providers (Top 5) in Bangladesh. 43 44 45 4.1 4.2 4.3 Technological Evolution Number of Cell Phone Users in the World Problems of mobile devices 52 59 60 6.1 SWOT Analysis 67
  • 8.
    Page 8 List ofFigures No Description Page 1.1 1.2 1.3 1.4 1.5 1.6 1.7 Cloud Systems Mobile Cloud Computing Global Mobile Application Store Mobile Ticket Booking Framework Mobile Shopping Mobile money transfer Mobile advertising 14 18 23 27 27 28 30 2.1 2.2 Traditional Mobile Value Chain Development of Mobile Cloud Computing Value Chain 38 39 4.1 4.2 4.3 4.4 Next Generation Technological Infrastructure Market Share of Smartphone Operating Systems Top Smartphone Manufacturers Scenarios for Using Cloud Computing 52 56 56 57 7.1 Marketing Vehicles 73
  • 9.
    Page 9 EXECUTIVE SUMMARY Mobilephone is one the common instruments of our daily life. Everybody enjoys the benefits of standard life by the grace of mobile technology. Now mobile phone is used not only for the voice call but also for the non-voice call or internet based services. And mobile cloud computing has been introduced a new era of virtual market. This term paper starts with a review of the literature on mobile cloud computing. Recent mobile phone users’ growth shows that there is a significant opportunity for the mobile operators to maximize customer satisfaction and profit as well. However this report is basically based on Grameen Phone, it should be understood by the concerned group of people. In spite of it’s an unusual topic, this report contains many innovative ideas of creative mind. This report draws its data from the important primary sources of information of industry experts. Several recent secondary sources are also consulted. I shall make reference to these sources throughout this report. For making this report fruitful, I tried to identify the untapped sectors for mobile cloud computing in Bangladesh. I believe, this report will be proved as a valuable asset to the decision makers. Because of that I only directly cite those data which are particularly relevant to this report. An extensive body of literature exists on the prospects of mobile cloud computing of Bangladesh. However, there are some barriers and obstacles which may deter to utilize the resources in order to gain those benefits, which are mentioned in this report. At the end, the report draws primarily on the implications and promotions which guide the readers to reach at the optimum solution. Finally, Bangladesh has enormous opportunities to reap the benefits of mobile. The most important strength is often attributed to population of Bangladesh. But this factor can’t work unless the government reaches at the peak of development in IT sector.
  • 10.
    Page 10 Objectives ofthe Study The main of objective of the study is to gather practical knowledge regarding mobile cloud computing. As a student of Bachelor of Business Administration of Chittagong University, I should have to prepare a report on a particular topic. For the purpose of enhancing skills and gathering experience, I have strived to achieve the following objectives: √ To know the current situation of mobile telecom sector in Bangladesh. √ To identify the prospects of mobile telecom sector regarding mobile cloud computing. √ To analyze the future customers’ trends √ To identify the probable barriers and problems related to mobile cloud computing. √ To find out strengths, weakness, opportunities and threats of Grameenphone. √ To develop some recommendations regarding the problems found. √ To establish implication process in order to reach optimum solution
  • 11.
    Page 11 Methodology ofthe Study For ensuring effective and efficient study, everyone has to follow some rules and regulations. The report was incorporated by the following sources of information: 1. Primary Sources: i. Face to face conversation with industry experts. ii. Face to conversation with IT specialists. iii. Over phone conversation with competitors of this industry iv. Face to face conversation with concerned group of people. 2. Secondary Sources: i. Journals and other publications ii. Internet or website iii. E-books iv. BTRC v. Economic report
  • 12.
    Page 12 Limitations ofthe Study I have spent a great deal of time and efforts to prepare this report in such way that everybody should be capable of gaining benefits from this report. In spite of my cordial attempt to achieve the objectives of this study, I have been faced a variety of limitations. The limitations are briefly mentioned below: √ Time constraints √ Lack of available updated data √ Lack of support from the mobile operators √ Lack of depth of technical knowledge and analytical ability for writing such an unusual report. √ Poor perceptions of concern group of people √ Sometimes it was too difficult to judge whether it was reliable data or not. √ Electricity problem √ Inability to collect sufficient primary data
  • 13.
    Page 13 Chapter -1 Introduction 1.1 Cloud 14 1.1.1 1.1.2 Types of Cloud Development Type (Cloud Usage) 14 15 1.2 Mobile Cloud Computing 17 1.2.1 1.2.1.1 1.2.1.2 1.2.1.3 1.2.2 1.2.2.1 1.2.3 1.2.3.1 Mobile Application Categories of Mobile Applications Requirements of Mobile Application Mobile Application Market Mobile Contents Types of Contents Mobile Services Types of Services 19 21 21 22 24 24 25 26
  • 14.
    Page 14 1.1 Cloud: Acloud is a platform or infrastructure that enables execution of code (services, applications etc) in a managed, automated and elastic fashion, delivered using Internet technologies. Figure 1.1: Cloud Systems Source: SPACE HELLAS 1.1.1 Types of Cloud: Three different levels of cloud products have basical- ly been categorised in the market: Infrastructure as a Service (IaaS), Platform as a Service (PaaS) and Soft- ware as a Service (SaaS). These three levels are sup- plemented by more advanced definitions, as would be expected from a vivid and growing market. 1.1.1.1 Infrastructure as a Service (IaaS): Infrastructure as a Service is the purchasing of "raw" infrastructure resources (such as computing power and network memory) in line with the actual demand, which is usually
  • 15.
    Page 15 billed ona pay-per-use basis. In this service, essentially on a technical level, computing power and memory space is provided on virtualized servers, as well as network infrastructure functionality on a highly standardized level and intelligent system management. 1.1.1.2 Platform as a Service (PaaS): Platform as a Service provides development and operating environments (databases, data integration and security) for applications. The shared runtime and development platforms are deployed on non-dedicated IT resources via a network. There exist different kinds of billing models for this service. System architects and application developers use cloud services of the PaaS level to develop application components and integrate them across several platforms. 1.1.1.3 Software as a Service (SaaS): Since the internet is usually depicted with a cloud symbol in ICT architecture sketches, the deployment and utilization of software services is meanwhile referred to as cloud computing. So, Software as a Service describes the utilization of software via the internet that is recompensed on per user or a per-launch basis instead of monthly lump sum license fees. Which resources of which provider the user is using and where the individual resources are physically located, is concealed from him. The user utilizes software services in a space that can imprecisely be described as the internet. 1.1.2 Development Types (Cloud Usage): The different deployment models describe the type of the cloud services. There is a number of specifying cloud terms by now. The most basic types are: 1.1.2.1 Public Clouds: In public clouds, many users share a common base. It is used by any person or company and is not restricted to internal applications of a single institution.
  • 16.
    Page 16 Public cloudshave originally been designed for the consumers: A very large number of users access the (customarily) standard versions of the services via the internet, with the economies of scale resulting in low prices. Typical public cloud approaches are the products of Microsoft, Google, Amazon and Sales force. They offer an abundance of infrastructure resources, different (sometimes proprietary) application development environments (Azure, Google App Engine, Force.com) and even full-range software solutions (Google Apps, Sales force CRM). 1.1.2.2 Private Clouds: Companies, public administrations and facilities, however, customarily have to comply to very strict legal regulations and therefore have higher requirements towards security and IT governance. The private cloud approach is more suitable to them, because it can be implemented in-house or together with service providers. A private cloud provides a basis for many applications to the provider and the user in the same company, for instance also to shared service centers and computing centers of companies or public administrations. 1.1.2.3 Hybrid Clouds: Hybrid clouds combine the tremendous cost digression effects of public clouds with the security requirements of a private cloud or a community cloud. In hybrid clouds, resources and services from different types of clouds are merged together. Customarily, the hybrid approaches are company – specific combinations of services. For instance, mailbox systems of different service providers can be offered within the same company. 1.1.2.4 Community Clouds: The community cloud is a special type of private cloud. Community clouds refer to fewer users than public clouds but to more than original private clouds do. Community clouds
  • 17.
    Page 17 provide standardizedindustry-specific application modules to a defined group of companies with the same or similar business process and application requirements. The users of such a cloud can collaborate across different companies and rely on certified standards. The economies of scale depend on the size of the target group or the targeted industry. The value- added networks in the automotive industry are good examples for community clouds. The different contributors in such clouds, from the producer or part producer of the services or products to the developer of new services, the cloud operator down to the customer, each take part in shaping the value added network. Community clouds allow especially smaller companies to reduce costs or to even purchase premium 1.2 Mobile Cloud Computing: Cloud computing is a style of computing in which dynamically scalable resources are provided as a virtualized service. It allows service providers and other users to adjust their computing capacity depending on how much is needed at a given time or for a given task. According to Myerson, “cloud computing requires three components: thin clients, grid computing, and utility computing. Thin clients are applications that make use of the virtualized computing interface. Users are commonly exposed to cloud computing systems through web interfaces to use services such as web-based email, search engines, and online stores. Grid computing harnesses the resources of a network of machines so that they can be used as one infrastructure. Utility computing provides computing resources on demand, where users “pay as they use.” In mobile-cloud computing, the same type of virtualized interface is provided to users, but the system is ultimately supported by mobile devices or a combination of mobile and static devices. In mobile cloud computing, mobile devices do not need a powerful configuration (e.g., CPU speed and memory capacity) since all the data and complicated computing modules can be processed in the clouds. Cloud computing is a recent trend in IT which moves computing and data away from desktop and portable devices into large data centers. Cloud computing becomes more and more popular in large-scale computing and data store, since it enables the sharing of computing resources which are distributed all over the world. The one among the key driving forces
  • 18.
    Page 18 behind cloudcomputing is the ubiquity of broadband and wireless networking. Wireless networks provide a flexible data communication system which can extend the IP core networks to provide location-independent access. Mobile users use Internet services over lightweight mobile devices rather than the traditional desktop PC, and they frequently request real-time services, such as VOIP, video, and audio streaming. Thus, mobile networks for cloud computing should provide real-time services to mobile users seamlessly. However, lots of network resources are needed to transfer traffic for real-time services. Figure 1.2: Mobile Cloud Computing Solution Provides 3rd Party Services Websites Wapsites Services ContentsApps User UserUser Mobile Operator Selling / Contracting Buying/ Crotracting Downloading/ Using Paying Money
  • 19.
    Page 19 1.2.1 MobileApplication: A mobile application, also known as mobile app, is a term used to describe software that runs on smartphones and mobile phones. Mobile applications usually help users by connecting them to Internet services more commonly accessed on desktop or notebook computers, or help them by making it easier to use the Internet on their portable devices. A highly appropriate application for Hyrax which incorporates both multimedia and sensor data. Sensor data applications: Sensor data is composed of series of readings generated by a smartphone’s sensors, such s the GPS device, accelerometer, light sensor, microphone, thermometer, clock, and compass. Each reading is time stamped, allowing it to be linked with readings from other sensors and multimedia files. Applications would use this sensor data by executing queries on the data as in a sensor database system. The data would be accessible via an interface similar to that of a relational database and large data transfers would be avoided by doing computations in-place (where the data is located) whenever possible. The following applications would use sensor data in this way: Traffic reporting: This application would use location and movement data collected on mobile phones to infer traffic flow. The movements signal for a given time range would be processed (smoothed, interpolated) on the phone on which it resides, and a smaller result would be returned to the client. As with any traffic monitoring system, this application would be useful to drivers who need to navigate through traffic and officials in charge of controlling traffic. However, using mobile devices would allow for more precise monitoring than current systems provide. Sensor maps: This application would plot sensor levels such as temperature or sound levels on a map. The number of phones sampled would depend on the zoom level of the map. This could be used, for instance, to estimate levels of danger in a crisis situation in terms of temperatures, light, and noise levels and how they have been changing over time, or to visualize mobile usage distributions in a city.
  • 20.
    Page 20 Network availabilitymonitoring: This application would collect network connectivity information on each phone by time and location. This could be used to determine where local-area and wide-area wireless network connectivity is available and how strong the signal of each is in a given location. This information would be useful for both wireless users and wireless providers. Multimedia applications: Multimedia data consists of files recorded on mobile devices, including videos, photos, and sound clips. It also encompasses files stored on mobile devices for entertainment, such as music and movies. Examples of applications that would use multimedia data are: Similar multimedia search: This application would find photos, videos, or music files whose contents are similar to that of an input sample. Each phone would reduce the dimensionality of its resident multimedia files locally using some given feature extraction algorithm, for instance using methods surveyed in Faloutsos (1996), and forward the result. Shazam Shazam Entertainment Ltd is a popular mobile application that does something similar, searching for songs similar to an uploaded music clip in a central database. Event summarization: This application would splice video clips from multiple devices into a single video which captures the entire event. The final video can be uploaded to the Internet or shared among mobile peers. For instance, this system would have been useful the protests that resulted from Iran’s June 2009 presidential 15 election, where video clips were scattered in time and difficult to share as a result of the government’s efforts to crack down on protests and the spread of information. Social networking: Sharing pictures has become a cornerstone of social networking websites such as Facebook. A mobile cloud could be integrated into the infrastructure of a social network to provide automatic sharing and peer-to-peer multimedia access while
  • 21.
    Page 21 reducing theneed for huge numbers of servers to store, back-up, and serve all of this data. 1.2.1.1 Categories of Mobile Applications: Mobile apps can be categorized in the following ways: 1. Audio and music apps 2. Browsers 3. Entertainment and games 4. Financial Tools 5. Maps and location services 6. News and reference apps 7. Organizers and time savers 8. Photo and video tools 9. Productivity tools 10. Social networking and commutation apps 11. Utilities 12. Health and Medical 13. Science and Technology 14. Education and Jobs 15. Books and Movies 16. Agriculture and food 17. Sports 1.2.1.2 Requirement of Mobile Applications: There are many mobile applications available now days, most of them are. Mobile applications are also becoming one of the important download with themes, ringtones and wall papers. Here, let’s discuss about five basic requirements for any good mobile application. √ Platform: All mobile phones are not using same operational platform. Choose the platform, which is used by many mobile phones – consider the level of target users
  • 22.
    Page 22 too. J2ME/ Java based applications are one example. It works on many Nokia, LG and Samsung devices. √ Purpose of App: Have a clean scope about the purpose of the application. It can be a simple game, business productivity app or device level utility. Find the category of App and try to see what can make the user give priority to your application. √ HELP: Many Mobile apps are not having a good help section – this makes user avoid such apps. A help can be a simple section with application intro, keys information, and version information. A link to your detail help web-site is also a good idea. √ Simple Keys: The fewer keys are the advantage. Try to create functions for most common keys and I suggest matching with the default device keys. You can have different builds for different devices. The user should feel comfort in handling your app because it makes him use it frequently. √ Web-Site: Have a small website with Basic and advance download information, supporting devices lists, contact information, Issue posting- tracking-responses section, Build version information etc. It gives the user a confident about using this app with trust on your effort. 1.2.1.3 Mobile Application Market: Mobile applications are a rapidly developing segment of the global mobile market. They consist of software that runs on a mobile device and perform certain tasks for the user of the mobile phone. As reported by World Mobile Applications Market, about 7 billion (free and paid) application downloads were made globally in 2009 alone from both native and third- party application stores, generating revenues of $3.9 billion in the same year. The global mobile application market is expected to be worth $24.4 billion in 2015, growing at a CAGR of 64% from 2009 to 2015. Apple is a typical example for the explosion of mobile applications. Apple with a whopping more than 4 billion downloads to date commanded more than 90% of the application market share in 2009. The success of Apple’s App Store has not only established the scalability of mobile applications, but has also shown that the best of these offer the potential to generate enormous revenues.
  • 23.
    Page 23 Figure 1.3:Global Mobile Application Store Source: ISC Screen Digest Besides downloading volumes, the App Store's relatively high revenue of US$1782 million in 2010 may be attributed to it having only 28% of free apps, in comparison to Google Play's over 57% of free apps. As a result, both Nokia's Ovi Store and BlackBerry's App World, both of which have only 26% free apps, also pull in higher revenues than Google Play despite having much lower downloading volumes. Table 1.1: Intensity of Mobile Apps Download: Date Available apps Downloads to date Average download per app July 14, 2008 800 10,000,000 12,500 January 16, 2009 15,000 500,000,000 33,334
  • 24.
    Page 24 January 5,2010 120,000 3,000,000,000+ ~25,000 Jan 22, 2011 350,000+ 10,000,000,000+ ~28,571 February 28, 2012 500,000+ 24,000,000,000+ ~40,000 Source: Wikipedia 1.2.2 Mobile Contents: Mobile content is any type of media which is viewed or used on mobile phones, like ringtones, graphics, discount offers, games, movies, and GPS navigation. As mobile phone use has grown since the mid 1990s, the significance of the devices in everyday life has grown accordingly. Owners of mobile phones can now use their devices to make calendar appointments, send and receive text messages (SMS), listen to music, watch videos, shoot videos, redeem coupons for purchases, view office documents, get driving instructions on a map, and so forth. The use of mobile content has grown accordingly. 1.2.2.1 Types of Contents: The types of mobile contents are shown in the box: Table 1.2: Types of Contents Ringtones/ Songs “The sound made by a cell phone to signal an incoming call.” Wallpapers/ Images “Paper often colored and printed with designs and pasted to a wall as a decorative covering.”
  • 25.
    Page 25 Games “Mobile gamesare games designed for mobile devices, such as smartphones, feature phones & pocket PCs.” Movies/ Videos “Mobile video is the transferring of signals that carry moving picture information to mobile devices.” E-books “An e-Book is an electronic version of a traditional print book that can be read by using a cell phone or by using an e-Book reader.” E-Cards “A digital greeting card or postcard created on the Web and sent to someone via a device.” 1.2.3 Mobile Services: It is a service operated from premises (the Regulations call these the ‘service premises’) which consists of any one or more of the following activities: The construction, maintenance or repair of any other premises, or of any fixtures, fittings or equipment located on those other premises (the Regulations call these the’ related premises’)
  • 26.
    Page 26 and whilstundertaking any of these activities the mobile service operator produces hazardous waste at the related premises. 1.2.3.1 Types of Services: The types of mobile services are briefly discussed below: 1.2.3.1.1 Mobile Banking: In today world Mobile Banking is a popular term. Mobile Banking means a financial transaction conducted by logging on to a bank’s website using a cell phone, such as viewing account balances, making transfers between accounts, or paying bills. It is a term used for performing balance checks, account transactions, payments etc. via a mobile device such as a mobile phone. In recent time, NFC technology is being used for mobile banking. Banks in Turkey started experimenting with mobile banking long before the convergence revolution. Today, nearly every major savings bank in Turkey offers at least some or all of the three basic mobile channels: SMS messaging, Web sites formatted specifically for mobile devices, and applications developed for certain mobile platforms, such as the i-Phone, Android, or Blackberry. 1.2.3.1.2 Mobile Ticket Booking: Mobile ticket booking is not a new term. But we didn’t implement it properly in Bangladesh. It can be implement by using mobile ticket booking application. This app helps to book such ticket as air ticket, bus ticket, train ticket and ship ticket etc.
  • 27.
    Page 27 In thiscase mobile operator needs to contract with the ticket booking counters. And of course, they must develop a ticket booking application or server which helps subscribers to get a ticket within one or two minutes. A Mobile ticket booking framework or model is represented below: Figure 1.4: Mobile Ticket Booking Framework 1.2.3.1.3 Mobile Shopping: Mobile shopping refers to a system by which subscribers can buy products from the selected products. A subscriber just needs a mobile phone. He/ she can buy a product (Dresses, mobile phones, electronic devices, books etc) on E-shopping mall. A framework is given: Figure: 1.5 Mobile Shopping Airlines Providers Bus Station Counter Rail Station Counter Ship Ticket Counter Ticket Booking Server (Air/Bus/Train/Ship) Mobile Operator Mobile Phone Delivery Apps HTML Wap SMS Operator E-Shopping Dress Phones Devices Books Buying Houses Cell Phone Co Electronics Co Writers Delivery Apps/ Wap Users
  • 28.
    Page 28 1.2.3.1.4 BillPayment: Mobile bill payment service would be another interesting way to pay house bill, electricity bill, gas bill etc via a mobile device. It needs a application, which is worked by internet. 1.2.3.1.5 Hospital Appointment People need medical facilities as quick as possible. A patient could contact with doctors or hospital authorities. In spite of he is sick, the hospital appointment apps help him to communicate with doctor. In the context of Bangladesh, it would be very helpful. 1.2.3.1.6 Money Transfer: Money can be transferred by using RF-SIM technology. This technology supports mobile wallet transaction. It can be used like ATM card and internet banking. Figure 1.6: Mobile money transfer 1.2.3.1.7 Mobile Market: Mobile market refers to virtual market which contains all kind of products. It ensures update market price. Operator may establish a server throughout the country. Grameenphone already launched mobile market that is cell bazaar. However, there are lots of options to strengthen cell bazaar. 1.2.3.1.8 Quick Recharge: Money recharge outlet is common scenario beside the road. But it could be reduced at limited number. Sometimes, quick money recharge is essential. In that case, operator may launch an internet based quick recharge option in conjunction with a bank. 1.2.3.1.9 Hotel Reservation: Tourists can be benefited by hotel reservation service. For ensuring this service, first of all tourist needs an application, which contains the list of services in terms of hotel. 1.2.3.1.10 Online Registration: Every year students face troubles for so-called mobile registration. Student could have been benefited if the registration process had connected with mobile internet based website. Because almost every student has own cell phone and they use mobile internet packages. But every student doesn’t have personal computer.
  • 29.
    Page 29 1.2.3.1.11 ShareMarket Trading: Online share market trading is available now. Therefore, specially for GP it’s not huge task to create a share market link in operamini. 1.2.3.1.12 Vehicle (Car/Bus/Truck) Rent: There are lots of travel agencies. But nobody maintains online based services for the customers. That’s why customers have been suffered. Now it’s time to established server which provides vehicle rent online service for the mobile users. 1.2.3.1.13 House Rent: Operator may set up a link with different house rent online service providers like www.chittagonghousing.com . From the mobile users’ perspective, they need this kind of service desperately. 1.2.3.1.14 Mobile Outsourcing: We all are known about outsourcing. Outsourcing is contracting with another company or person to do a particular function or service. Normally outsourcing activities are done by PC. In spite of PC we can use cell phone. A customer or employer can outsource the following mobile outsourcing activities such as:
  • 30.
    Page 30 √ Dataentry/ data collection √ Graphic design/ image design √ Solution making √ Video editing √ Music collection √ System or network development √ Advertising and promotional activities 1.2.3.1.15 Mobile Advertising: Mobile based advertising is common demand. Because most of the people carry at least one cell phone. Operator may RF-SIM technology for mobile advertising. RF-SIM features vicinity transaction and interactive communication modes that facilitates interactive and targeted advertisement. Figure 1.7: Mobile advertising
  • 31.
    Page 31 Chapter -2 Dynamics of Mobile Cloud Computing (Supply Side) 2.1 Market Overview 32 2.1.1 2.1.2 A Qualitative Picture A Quantitative Picture 32 33 2.2 Supported Phones 34 2.2.1 2.2.2 2.2.3 Suggested Phones (GP) Systems of Mobile Internet Packages Handset Settings 35 35 37 2.3 Business Model 38 2.3.1 2.3.2 Value Chain of Mobile Cloud Computing Revenue Model 38 40
  • 32.
    Page 32 2.1 MarketOverview: A large number of crowds are available in Bangladesh. Though most of them are below the poverty line, mobile operators still have enormous opportunities to utilize the resources and earn profit through cloud computing. We can understand the fascination or popularity of mobile wherever we see in Bangladesh. People are so much interested in talking, listening and downloading as well. We are discussing the overall picture of market regarding the following issues. 2.1.1 A Qualitative Picture: Nowadays, the mobile phone is the most commonly used and spread ICT device world. It has been become one of the essential instruments of life. Though mobile phone introduced for voice call and message, it has turned into a multimedia device. Now mobile operators are interested to enhance customer satisfaction through contents, services and apps. They design new way of life such practical way as mobile internet, TV and video, games, music and public services. The number and variety of such services within the mobile services market is constantly increasing. Despite the evolution of mobile cloud computing, mobile devices are being used dominantly for interpersonal communication. That is to say, most of the people use phone for interpersonal communication through voice calls and SMS rather than browsing the mobile internet or accessing news information. Overall, there seems to be a gap between the diffusion and the adoption of mobile internet services. Many people have internet-enabled devices but they don’t use them. Because they don’t feel don’t feel interest. However, with faster networks, multi-functional handsets and more attractive pricing, the mobile environment may soon turn into a place for developing new services beyond voice and messaging. In this context, many actors are seeking to propose and offer distinctive applications that can drive mobile internet adoption. Table 2.1: List of Mobile Phone Operators in Bangladesh Name Of the Operator Main Address Grameen Phone Ltd. (GP) Grameen Phone Limited GPHOUSE
  • 33.
    Page 33 Basundhara, Baridhara,Dhaka-1229 Tell: 02-9882990, Fax: 88-02-9882970 Email: info@grameenphone.com Web: http://www.grameenphone.com Orascom Telecom Bangladesh Limited (Banglalink) Orascom Telecom Bangladesh Ltd (Banglalink) FM center (Tiger House)-Level-1 House SWH 04, Gulshan Avenue Gulshan-1, Dhaka-1212 Tell: 02-9885770, Fax: 88-02-8827265 Web: www.banglalink.gsm.com Robi Axiata Limited (Robi) Robi Axiata Limited Robi Corporate Office 53, Gulshan Avenue, Dhaka-1212 Tel: 02-8831448, Fax: 88-02-8832503 Email: 123@robi.com.bd Web: http://www.robi.com.bd Airtel Bangladesh Limited (Airtel) Airtel Bangladesh Ltd Road 19/A, House-34 GPO Box: 3016, Banani, Dhaka-1213 Cell: 01678-600786, Fax: 88-02-8951786 Web: http://www.bd.airtel.com Pacific Bangladesh Telecom Limited (Citycell) Pacific Bangladesh Telecom Ltd (Citycell) Pacific Center 14 Mohakhali C/A, Dhaka-1212 Helpline: 01199-121121, Fax: 88-02-9891065 Email: customerservice@citycell.com web: www.citycell.com Teletalk Bangladesh Ltd. (Teletalk) Teletalk Bangladesh Let Road 27, House 41, Block-A Banani Dhaka-1213 Tel: 02-8851060 Web: www.teletalk.com.bd 2.1.2 A Quantitative Picture: For the development of mobile telecom sector, both public and private sectors play an important role.
  • 34.
    Page 34 Government sector: BangladeshTelegraph & Telephone Board (BTTB), a state enterprise, it has 666 telephone exchanges and 1,145,000 subscribers. Besides, Teletalk also contributes in voice call and non-voice services. It has almost 1.22 million of subscribers. Private Sector: In late 1996, Grameenphone (GP), a private mobile phone operator, made a major break through in the field of rural telecommunication. Moreover, other four private mobile operators have also contribution for bridging the digital divide in Bangladesh. They have approximately 85.50 million at the end of December 2011. Table 2.2: The mobile phone subscribers in Bangladesh Operators Active Subscribers ( in Millions) Grameen Phone Ltd. (GP) 36.493 Orascom Telecom Bangladesh Limited (Banglalink) 23.753 Robi Axiata Limited (Robi) 16.139 Airtel Bangladesh Limited (Airtel) 6.026 Pacific Bangladesh Telecom Limited (Citycell) 1.824 Teletalk Bangladesh Ltd. (Teletalk) 1.218 Total 85.455 Source: BTRC 2.2 Supported Phones: One of the factors of mobile cloud computing is handset. There are many mobile users in Bangladesh. Most of them use basic or normal handset. Fewer of them use smartphones although the number of smartphone users is increasing day by day. The categories of mobile phone users are shown as follows: Table: 2.3: Categories of Internet Enabled Phones Categories of Phone Features
  • 35.
    Page 35 Enhanced phone Voice-centricmobile terminal with enhanced features, such as camera, MP3 player, video player, Java support, and calendar and contact synchronization. These devices support data services, such as web browsing and multimedia messaging. Smartphone: Entry- level Smartphone closer to an enhanced phone in specification and usage, but because it runs on an open operating system, it is classified as a smartphone. The device primary focus is on voice communication. Smartphone: Feature Smartphone optimized in its specification and features to support one or more primary functions like music, video, gaming, pictures, browsing, mobile TV, navigation, messaging. Compared to entry level smartphones, these devices usually have larger displays, more powerful processors, more embedded memory and better battery capacity. These devices can have a touch screen to help the manipulation, consumption of content and data input. Source: Gartner 2.2.1 Suggested Phones (GP): GP maintains a list for internet enabled handsets. Although, GP provides internet facility for all kind of authorized phones. Basically internet systems depend on the cell phone model and configuration. The list of suggested phones is given: √ Iphone √ Nokia √ Samsung √ Blackberry √ HTC √ Sony Ericsson √ Motorola √ LG √ Symphony √ Micromax √ All other Chinese phones 2.2.2 Systems of Mobile Internet Packages (GP):
  • 36.
    Page 36 Grameenphone offersthe most affordable internet packages for handset browsing. Anyone can easily connect to internet by availing any of the internet packages offered by Grameenphone. Table 2.4: Summary of Different Internet Packages Package Subscriber Type Features SMS Activation Code (5000 Port) USSD Activation Code Usage and Validity Check Package Tariff without VAT P1 (Mini pack Pay Per Use) Only Prepaid Daily Maximum BDT 20 Unlimited Package with Fair Usage Policy P1, PAYG *500*1# *500*60# not more than BDT 20/Day P1 (Pay as you Go) Only Postpaid Pay As You go P1, PAYG *500*1# *500*60# BDT 0.02/KB Package P2 (FUP Enforced after 5GB) * Both Prepaid & Postpaid Monthly Heavy Browsing Package with Fair Usage Policy P2, Unlimited, U *500*2*1# *500*60# BDT 850/Month Package P3 (FUP Enforced after 5GB) * Both Prepaid & Postpaid Monthly Night Time Heavy Browsing Package with Fair Usage Policy (from 12am till 10am) P3, Night, NU *500*3*1# *500*60# BDT 250/Month P4 (Daily) Prepaid Daily 150MB Package P4, 150MB *500*4*1# *500*60# BDT 60/Day P5 (3GB) Both Prepaid 3GB Volume P5, 3GB *500*5*1# *500*60# BDT
  • 37.
    Page 37 & PostpaidBased 700/Month P6 (1GB) Both Prepaid & Postpaid 1GB Volume Based P6, 1GB *500*6*1# *500*60# BDT 300/Month Minipack 15MB Both Prepaid & Postpaid 15MB Volume Based P7, 15MB, 15 *500*7*1# *500*60# BDT 29/15 Days Minipack 99MB Both Prepaid & Postpaid 99MB Volume Based P9, 99MB, 99 *500*9*1# *500*60# BDT 99/15 Days Minipack 3MB Only Prepaid 3MB Volume and 3MMS P10, Sachet, 3, 3MB *500*10*1# *500*60# BDT 9 for 3 Days Minipack 1MB Only Prepaid 1MB Volume and 20MMS 1, Easy, P11, 1MB *500*11*1# *500*60# BDT 2.50 for 2 Days Source: Grameenphone 2.2.3 Handset Settings: This is one of the important elements for using internet on mobile phone. Subscribers need to configurate EDGE settings on cell phone in order to enjoy the services like Internet, Wap and MMS. According to Grameenphone internet settings, specific configuration settings for various mobile platforms are given below: Table 2.5 Handset Internet Configuration for GP Users Devices Internet Settings MMS Settings iPhone In Settings > General > Network > Cellular data network put APN: gpinternet In the same menu put: APN: gpmms MMSC: http://mms.gpsurf.net/servlets/ mms MMS proxy: 10.128.1.2:8080 iPad From main screen of iPad press: > Settings > Celular Data (make Cellular Data ON) > APN Settings > Put gpinternet in APN field > Leave User Name and Password Blank Android Phones In Settings > Wireless & Networks > Mobile Networks > Access Point Names In same menu add another APN named gpmms MMSC: http://mms.gpsurf.net/servlets/ mms
  • 38.
    Page 38 Add anew APN: Name: GP Internet APN: gpinternet Proxy: 10.128.1.2 Port: 8080 and Type: MMS Windows Phone 7 Devices In Settings > Wireless & Networks > Mobile Networks > Access Point Names Add a new APN: Name: gpinternet In same menu add another APN named gpmms MMSC: http://mms.gpsurf.net/servlets/ mms Proxy: 10.128.1.2 Port: 8080 and Type: MMS All Other Devices SMS: Write 'All' and send to 8080 USSD: Dial *500*50# Hotline: Call 121 and request customer manager for handset settings 2.3. Business Model: Business model helps to evaluate expected profit and loss from a particular sector. Here business model are discussed by value chain and revenue model. 2.3.1 Value Chain of Mobile Cloud Computing: The traditional value chain of the mobile industry, mainly rooted in voice and SMS and dominated by mobile operators, is evolving rapidly. The mobile internet is the key driver in this change as the moment to monetize past high expectations could have been arrived. Figure 2.1: Traditional Mobile Value Chain Mobile operators are seeking for ways to stop the declining average revenue per user in developed markets (saturated markets with penetration rates over 100%). Voice has been the predominant but declining source of income and mobile data business, thus mobile internet, appears to be the long term solution. In turn, traditional internet and media players are interested to expand into the mobile sector attracted by appealing business opportunities. They try to deliver new applications, services and content to attract users’ interest and hence make a profit. Contents Services Applications Aggregator Provider Mobile Network Operator Device End Users
  • 39.
    Page 39 Figure 2.2Development of Mobile Cloud Computing Value Chain Source: JRC Scientific and Technical Reports (EUR 24148 – 2010) Mobile context aware applications Mobile user generated content Mobile Web Content Mobile Internet Applications Mobile Social Computing Search engines Mobile Advertising Contents/ applications enabling platforms Content/ application distribution platforms Mobile Web platforms Communication services Location based services Context aware services User profile services Mobile Communication Networks (2G, 3G, 4G) Broadband wireless access Mobile device apps and interfaces Mobile devices software platforms Mobile devices operating system Mobile Devices Suppliers Displays, Memories, Cameras Suppliers Processing of Information Delivery Capture/ Use Interaction
  • 40.
    Page 40 The developmentof mobile cloud computing value chain can be divided into three main stages: (1) processing of information, (2) delivery and (3) capture/use/interaction of/with information. This three-layered structure is typically of ICT ecosystems. Mobile cloud computing fits well within this same three layer scheme. Figure 2.2 shows the main activities that the operator can adopt. The figure also illustrates the evolution of mobile cloud computing from initial on-portal approach and input functionalities (Processing of Information), appearance of distribution systems (Delivery) and finally inclusion of devices (Capture/Use Interaction). Furthermore, the figure highlights the activities which can be considered new and specific mobile contents or apps. 2.3.2 Revenue Model: Using the value chain framework and considering the mobile web, applications, contents and services, revenue model can be developed. The revenue model is shown regarding currently used in GP. Table 2.6: Revenue Models for Mobile Cloud Computing Contents, Applications, & Services Currently in Use Examples of Related Sectors/ Untapped Sectors Mobile Applications Market Yes gpgamestore.com NOKIA Ovi Store, Bharti Airtel App store Packaged with mobile device Yes Airtel package with Blackberry Mobile Banking No NFC Mobile Banking and Payment System in Turkey Mobile Shopping No www.themoiblestore.in www.shopping.indiatimes.com Money Transfer Yes bkash Bill payment, House Rent, Ticket booking, Hotel, reservation etc. Public Service Yes Health, Education, Agriculture etc
  • 41.
    Page 41 SMS based Mobileadvertising linked with apps/ services Yes cellbazaar.com Nimbuzz Community Service No City Map/ Guide Mobile Contents Yes Ring tone, images etc E-book, E-card etc Mobile Outsourcing No New Concept Table 2.6 summarizes the revenue models that mobile operators are using or they could possibly use. These revenue models are shown from the perspective of the end users and therefore, intermediate provision models (e.g. billing services, brokerage, software development. hosting etc) are not shown in the table although some of them could benefit indirectly from the adoption of mobile cloud computing. Likewise, the table includes an example of related untapped sectors and illustrates current existence in practice. Considering untapped sectors, GP could strive to utilize these sectors. Theses sectors could be new dimensions of business. Finally, it’s quite apparent to all of us that the revenue models depict some innovative ideas that would be a lucrative source of profit.
  • 42.
    Page 42 Chapter -3 Dynamics of Mobile Cloud Computing (Demand Side) 3.1 Demand and Social Acceptance 43 3.1.1 3.1.2 Users of Internet Service Availability of Phones 43 44 3.2 Users’ Vision 46 3.2.1 3.2.2 3.2.3 3.3.3 Mobile Internet Requirements Mobile Internet Patterns Perceptions of Mobile Internet Usage Emergency of Mobile Cloud Computing 46 47 48 49
  • 43.
    Page 43 3.1 Demandand Social Acceptance: Understanding adoption behavior of mobile cloud computing is largely overlooked. The demand of internet users is being increased. A large number of people are used to exercising mobile internet packages. The functionalities of mobile devices encourage them to use internet more and more. There are limited internet activities although a huge number of portion use internet on mobile. Because, mobile internet is easy to handle. It could have been increased if the operators had delivered new contents, services and applications. Social acceptance is one of the major issues for mobile cloud computing. It helps to accelerate the number of users. Likewise, it helps to generate new sectors which create enormous demand for the future generation. Mobile operators need to introduce varieties of services and apps regarding the social acceptance. Otherwise it could be difficult to implement mobile cloud computing in Bangladesh. 3.1.1 Users of Internet Service: Mobile internet users are increased by the growth of mobile phone subscribers. Although ISP and WiMAX internet users are rising rapidly, the rate of mobile internet use is being accelerated. The total number of internet subscribers has reached 2872.03 thousand at the end of November 2011. Table 3.1: Total number of internet users in Bangladesh Category Subscribers (in Thousands) Mobile Internet 26977.81 ISP + Glossary Link PSTN 1206.00 Glossary Link WiMAX 188.22 Total 28372.03 Source: BTRC In Bangladesh many mobile phone operators especially Grameen phone, Banglalink, Robi, Citycell, Teletalk, Airtel are providing internet services for mobile phones. But all operators
  • 44.
    Page 44 do notoffer same speed at internet services. So, it is important to choose the correct and suitable internet connection. In this context, Grameen phone could be better option. Because their connection is extended over the country and speed of internet is satisfactory. 3.1.2 Availability of Phones: The availability of cell phones is very crucial for mobile cloud computing. There are many world class companies who provide cell phone in Bangladesh. Table: 3.2 Cell Phone Providers in Bangladesh Cell Phone Companies Logos Nokia Samsung Symphony Maximus Walton Huawei Micromax HTC Sony Ericsson
  • 45.
    Page 45 Motorola LG Tecno TecnoMobile Phone i-mobile i-mobile Mobile Phone Philips Mobile Phone Kingstar iphone Sprint KONKA Blackberry Source: www.mobilephonebd.com From the above table, we have understood that there are eighteen cell phone providers. However, a huge number of cell phones are coming through different channels. Now question is how much money does spend a customer for java enabled cell phones. Table: 3.3 Lowest Java Enabled Cell Phone Providers (Top 5) in Bangladesh. Cell Phone Providers Java Enabled Model NO Price (BDT) Features NOKIA Nokia C2-05 5,750 Multimedia, Slide phone, Nokia browser SAMSUNG Samsung Ch@t322 6,690 1.3 Mega Pixel Camera, Optical touch pad, Memory up to 8 GB, Email and SNS link
  • 46.
    Page 46 SYMPHONY Symphony FT054,250 Mega Pixel Camera, 2.8″ Capacitive Touch TFT, MP3 & MP4 Player, FM Radio, WAP, EDGE etc. MAXIMUS Maximus M75 4,750 Full Touch 3D User Interface, HD quality movie play, 3Mega pixel camera, Java and Bluetooth WALTON Walton Classic S35 4,490 Java, Wap 2.0, MMS, Camera 1.3 mega pixel, MP4 and 3 Gp player Source: www.mobilephonebd.com 3.2 Users’ Vision: Nowadays using Internet is a common phenomenon especially to students, corporate persons in Bangladesh. Most of the users use internet through the desktop PC or laptop computer. Using internet by mobile phone is increasing day by day. Because carrying laptop or desktop PC is not possible for all the time. So a multimedia mobile hand set can be a useful alternative for using internet in some cases or situations. 3.2.1 Mobile Internet Requirements: If anybody wants to use internet on mobile phone he/she needs to ensure following requirements: 3.2.1.1 Mobile Handset: First of all, a subscriber needs mobile handset. It must have to be a WAP or GPRS or EDGE enabled mobile handset. We have already mentioned about it in table: 3.3. 3.2.1.2 Sim Card: A sim card is needed to use mobile internet on cell phone. Subscribers can use GP sim card. GP offers many internet packages for the subscribers at low cost. 3.2.1.3 Configuration:
  • 47.
    Page 47 Configuration orinternet settings are other crucial requirements for using internet. It depends on the cell phone and operators as well. To set GP internet, subscribers have to follow the instructions which are discussed in table 2.4. 3.2.1.4 Software: Use of extra software is not mandatory for using mobile internet. Because there is a default browser in internet enabled hand set but downloading operamini from www.operamini.com will make convenient of using internet. Now in many handsets it is preloaded. 3.2.1.5 Cost: Mainly cost relates to which package subscribers use for internet and how much data (KB) is transferred. If subscribers use unlimited browsing option they need not to worry about cost. But if anyone uses ‘limited’ package he/she can use fixed packages. Otherwise, subscribers have to pay for every KB. 3.2.2 Mobile Internet Usage Patterns: People use their mobiles in diverse ways. Some people just use interpersonal communication tool for voice calls and SMS. Others like to use multimedia devices. Especially young people are interested in using mobile internet for many reasons. Some of the most common usages of internet are given below: Easily updating social network status i.e. Facebook, Twitter time to time Be Informed the current update of stock market www.bangladeshtrades.com Live update or scorecard of cricket from www.cricinfo.com or www.cricbuzz.com. Breaking news or recent news of home and abroad from website like www.bdnews24.com, www.prothom-alo.com. Some time we can not remember or do not know the meaning of a word or any topic. In that case website like www.ask.com, www.answers.com, www.dictionary.com or www.google.com can be very useful tools to solve the problem
  • 48.
    Page 48 Downloading freemobile wallpaper, ring tones or music, videos and games. Some popular free downloading sites like www.getjar.com, www.wapday.com, and www.nokiarock.com provide lots of apps and contents. 3.2.3 Perceptions of Mobile Internet Usage: Perceptions of mobile internet vary from time to time. It’s all about mental satisfaction of the internet users. A subscriber brings an experience after using internet service. So if anybody gets a bad experience he/she will not continue to use such valueless internet next time. For instance, Sohel once used mobile internet to know the final score of a cricket match between Bangladesh and India. But the net speed was so poor. It took twenty minutes to enter the desired website. He was asking himself why I was using the mobile internet. He felt discouraged to try it again. Among people who use newer and more advanced mobile devices, such as touch screen android devices, some consider the mobile as a very good means to search and to find relevant information; while others think their experience of using the mobile internet doesn’t meet their expectations. Because they have more apps those need high quality internet speed. Otherwise a major proportion of them shifts to other networks or avoids the mobile internet. Some respondents are critical with their mobile internet experiences. Imran finds difficult to navigate and find information on the mobile. He complaints that his mobile only shows the top five results and that he normally doesn’t click to see the next page of results as it takes too much time. Tania says the downloading process with the mobile involves too many steps, and that the usability level is low. Prity complaints that mobile internet packages are expensive and complicated. She doesn’t know how to activate a mobile internet package afterwards she calls to customer care center that is also costly. Faruk speaks about the internet disconnection. He shows his anger on his face when he says that sometimes it’s awful to tolerate the internet disconnection while something is downloading or uploading. Nowadays, mobile operators provide better internet service with low cost. They provide different internet packages for the subscribers. For example, Grameenphone makes eleven
  • 49.
    Page 49 packages forthe customers. GP maintains a website which contains enormous information such as internet packages, price, systems of packages, handset configurations or settings and latest services etc. Grameenphone has launched a co-branded version of Opera Mini to associate larger Internet experience with own brand. As part of this co-branded offering, subscribers will see both Grameenphone and Opera logo in the splash screen while starting the Opera Mini application. Grameenphone is also offering seven pre-configured speed dial URLS of popular websites to the subscribers considering the need for various types of information from internet including social media, news, sports, jobs and marketplace. From the service bar, subscribers will also be able to visit the small screen content portal, GPWorld and download their favorite contents including but not limited to wallpaper, animation, games, ringtone, applications, cell bazaar, latest sports update, Bengali Wikipedia etc. From the above discussion, it’s evident that perception of mobile internet usage is being reached at a clear picture. People are going to reaping the benefits of internet. This trend will allow the operators to invest more in mobile cloud computing sector. 3.3.3 Emergency of Mobile Cloud Computing: Mobile cloud computing is cloud computing in which the foundational hardware consists at least partially of mobile devices. Traditional cloud computing systems are built on clusters of servers. Massive amounts of data are placed on these clusters through layers of virtualization, and then high-level jobs are executed to process this data and return useful results. In mobile- cloud computing, data originates and is processed on mobile devices. Despite the obstacles that mobile computing systems inevitably face relative to stationary computing systems, including resource limitations, risk of loss and damage and variability in connectivity, there are numerous advantages of cloud computing on mobile hardware. The emergency of mobile cloud computing is show below: Mobile data such as sensor logs and multimedia data are immediately available and can be processed in-place or another node that is nearby in the network. Processing data in this way eliminates the need to expensively transfer data to remote, centralized services.
  • 50.
    Page 50 Data canoften be shared more quickly and/or less expensively among mobile devices through local-area or peer-to-peer networks. Data sharing is inherently useful in some applications, and it is needed for collaborative computing jobs. Distributing data using the local network avoids file uploads to and downloads from remote Internet services, which induce and are susceptible to global network contention. Services such as websites that use mobile data can be created with little extra computing infrastructure. Instead of hosting data and services on an expensive server farm or utility computing service, work can be distributed among mobile devices. With Hyrax, services would only need to act as a fronted to the mobile cloud. Millions of mobile devices are in use, and the proportion of these devices with smartphone capabilities is increasing. A mobile-cloud computing infrastructure could potentially be scaled to many more machines than a traditional cloud computing infrastructure simply because of the number of these devices that are in use. Ownership of the cluster hardware is distributed. By using mobile hardware owned by many different people, risks that arise when proprietary cloud services are used, such as data lock-out and dependence on external entities for data privacy, are avoided. Furthermore, maintenance of mobile devices in the cluster is also distributed since owners of smartphones almost always need them to be turned on and working properly. Users can share resources and applications without a high level of capital expenditure for hardware and software resources. Highly expensive and technical hardware is not necessary to run complex applications that run in the mobile cloud, which can reduce costs. Electricity is one of the important factors for technological development. If anyone wants to use internet on PC he/she has needs electricity. In this context, mobile devices can play crucial role. So we can use mobile internet rather than PC internet. At the end of the day we will be capable of reaping the benefits of internet. It would be very effective in Bangladesh.
  • 51.
    Page 51 Chapter -4 Forthcoming Trends 4.1 Technological Evolution 52 4.1.1 4.1.1.1 4.1.1.2 4.1.1.3 4.1.2 4.1.3 Enabling Technologies Network Technologies Sensor Networks HTML5 and CSS3 Device Technologies Cloud Computing Technologies 53 53 53 55 55 57 4.2 Mobile Trends 58 4.2.1 4.2.2 4.2.3 Subscribers Cell Phone Industry Mobile Service Centers 58 59 60
  • 52.
    Page 52 4.1 TechnologicalEvolution: From a general perspective, there are three major technologies that have a direct impact on mobile cloud computing such as enabling technologies, device technologies and cloud computing technologies. Table: 4.1 Technological Evolution Technologies Keywords Enabling Network technologies, Sensor networks, HTML Devices Multimedia, location, interoperability, openness Technolgical Evolution Cloud computing Web browser, connectivity, security, data protection These different technologies are presented to show their expected evolution path and the emerging trends that can foster the use of contextual parameters. Figure 4.1: Next Generation Technological Infrastructure Source: 2009 Cisco Systems,Inc
  • 53.
    Page 53 4.1.1 EnablingTechnologies: Theses technologies will help to consolidate the overall mobile communication system. Operator must be aware of these technologies regarding the maintenance of demand and supply for the future subscribers. 4.1.1.1 Network Technologies: From Bangladesh mobile telecom sector perspective, mobile operators devote much time and investment in voice calls. This is because they earn approximately 95% revenue from voice calls. However, next decade is going to be inevitable war for occupying mobile cloud market. Now mobile operators understand that they have to generate revenue not only from interpersonal communication but also from cloud computing sector. They are striving seriously to consolidate the network for voice and non voice service. The evolution of network technology towards a higher bandwidth in mobile systems and the subsequent reduction of both distance among cells and cell area can enable a better user experience in the context of higher multimedia capability. 4.1.1.1.1 Mesh Networks and Cognitive Radio: Progressive cell size reduction leads to a further step. Mesh networks, in which every device can act as a network node and interact with nearby devices. The topology of a mesh network is stable and highly reliable. Every node is connected to several others. If one node drops out of the network due to hardware failure or any other reason, its neighbor can easily find an alternative route using a routing protocol. In addition, cognitive radio technologies allow that either a network or a wireless node changes its transmission or reception parameters to communicate efficiently avoiding interferences with surrounding users. 4.1.1.2 Sensor Networks: Sensor networks provide trustworthy and reliable information of the user environment to further context information into services and applications.
  • 54.
    Page 54 4.1.1.2. 1Wireless Technologies: Wireless technologies refer to the advances in the devices and technologies based on RFID, Wireless Sensor Networks (WSN) and ad-hoc wireless networks which can be coupled to the mobile device and other enabler embedded technologies to the mobile device or network such as the location systems using the mobile network parameters. The main trend in WSN is developing new communication standard that provide better location information and more bandwidth. Near Field Communication (NFC) appears as one of the most promising extensions of RFID technologies for mobile devices. As defined by the NFC Forum “NFC is a short-range wireless connectivity technology that evolved from a combination of existing contactless identification and interconnection technologies. Products with built-in NFC will simplify the way consumer devices interact with open another, helping people speed connections, receive and share information and even make fast and secure payments.” Although NFC was expected to be used mainly for payment operations using the mobile phone, it allows different alternatives as enabler of mobile search applications based on the user context. Source: www.nfc-forum.org/hom 4.1.1.2.2 Environment Monitoring: Environment monitoring is referred to those technologies designed to “tag” and “understand” the environment in conjunction with wireless technologies or cooperate separately. Examples include the Sekai Camera for the Apple iPhone, which combines the visual information from the mobile device camera with the GPS or 3G network location information and the stored information about the local environment where the user is located. In addition, all the mentioned technologies for enabling search applications should perform in connection to a reliable information database. Apart from textual information, a major challenge in this context is the creation of complete audiovisual databases to support multimedia search.
  • 55.
    Page 55 4.1.1.2.3 Internetof Things: The RFID Working Group of The European Technology Platform on Smart Systems Integration (European Commission-EPoSS, 2008) says that the definition of “internet of things” can have different facets depending on the perspective taken. From a functionality and identity point of view it is defined as “things having identities and virtual personalities operating in smart spaces using intelligent interfaces to connect and communicate within social, environmental, and user contexts” From a general perspective the concept of internet of things could be considered as the ideal combination of technologies and communications systems in which short-range mobile transceivers are embedded into all kind of gadgets and everyday items, enabling new forms of communication between people and things and between things themselves. 4.1.1.2 HTML5 and CSS3: HTML5 is an important step for mobile web applications. HTML is a document publishing markup language that provides a means of specifying web page elements such as headings, text, tables, lists, and photos. Enhancements that HTML5 introduces address the need for web application support. HTML5 also allows specification of offline support, which makes local storage possible, helping with connectivity interruptions. It also adds canvas and video features, enabling graphics and video without plug-ins. HTML5 features improvements in forms specifications that benefit mobile applications. In addition, HTML5 often comes with a geolocation API. 4.1.2 Device Technologies: Big players are closely following the mobile platform due to its importance for designing the user framework in which services, applications and content will be based upon. On one side, the closed approach has the advantage of offering search capabilities adapted to the specific service only available through the corresponding platform. This is the case of the Microsoft OS platform for mobile devices, which is evolving towards proving a complete solution with embedded search capabilities. On the other side, platforms are evolving towards unification in a single standard devices. Major initiatives towards creating one open mobile software platform are Symbian OS, S60, UIQ and MOAP(S) (Nokia, Sony Ericsson, Motorola and NTT DOCOMO).
  • 56.
    Page 56 Figure 4.2:Market Share of Smartphone Operating Systems: Source: Gartner (February 2011) The Pie chat shows the Android operating system market share. It illustrates that the sales rate of Android phone is dominating in cell phone industry. In addition Google Android and the Linux project are developing open source platforms with the support of device manufactures including HTC and Motorola. It is expected that the number of platforms will be reduced and converge towards providing integrated search features as a vast majority of mobile players agreed that platform openness is the key feature for promoting mobile search and other mobile data applications. The development of mobile device is favored by embedded GPS receiver and tactile screens for mobile web navigation, which facilitates and enhanced user experience that has a positive impact on cloud applications. Embedded camera and sensors within the mobile phone and easy-touch mobile phones displays are also useful feature for facilitating the use. These features are increasingly demanded, as smartphone sales and offered by the main vendors and manufacturers. The figure 4.2 shows an overview of some of the main smartphone manufactures. Figure: 4.3 Top Smartphone Manufacturers Source: IDC (February 2012)
  • 57.
    Page 57 IT Sales Service Marketing HR Finance Controlling Logistics Manufacturing Others Current Usage Plannedusage within the next 12 months 4.1.3 Cloud Computing Technologies: Cloud computing is on-demand computing service. The software doesn’t reside at the users’ device. The computing resources are owned and managed by a service provider. The users access the resources via the internet. Cloud computing is a highly important phenomenon influencing network and computing architecture, thus also setting the framework under which mobile data services and applications will be developed. Current cloud computing applications in the mobile realm include mobile email, mobile search and navigation apps. Among the benefits of cloud computing, the location independence is an obvious one. Device independence is equally important and cloud computing may pave the way for further convergence of PC and mobiles as service regards. The current scenarios of cloud computing is shown below: Figure 4.4: Scenarios for Using Cloud Computing Source: Deloitte Consulting GmbH, 2011 Cloud computing needs a browser which is already provided with any smartphones. This technology could free-up processing and storage power of handsets. Thus it could become a standard in the way mobile applications are built and run and allowing developers to create a single version of their applications, promising greater future compatibility.
  • 58.
    Page 58 Cloud computingwill shape the way doing business both in the PC and the mobile world. In the mobile environment, cloud computing is a potential way to bypass mobile applications that are tied to a certain carrier or manufacturer and may contributing to opening the market to alternative providers. The value chain may also shape up differently. Future mobile data applications will bring new dimensions like mobile outsourcing. A major challenge will be to keep a real time update of the user’s context and device data in order to provide accurate mobile services. In this context, data security becomes critical. Security typically improves with centralization of data operations, but raises concerns about the potential loss of control over data. Service providers make sure a transparent and secure manner to guarantee user’s privacy. 4.2 Mobile Market Trends: Cell phone market is a growing business. The sales of mobile handsets have increased at a phenomenal pace. However, nearly 70% of mobile handsets available in the local market have been entering through informal channels, depriving the Government and importers of a huge amount of revenue each year. As with many other Asia-Pacific countries, the Bangladesh mobile handset market is predominantly captured by global handset giant Nokia (approximately 52% market share). 4.2.1 Subscribers: The telecom sector in Bangladesh has been developed by the growth of subscribers. Subscribers are increasing not only in Bangladesh but also whole over the world. The total number of active mobile phone subscribers has reached 85.455 million at the end of December 2011. The largest contributor to Foreign Direct Investment and tax revenues, the catalytic effect of rapid mobile penetration on increasing the quality of life has been significant. We would emphasize at the outset that the bulk of this report focuses on the Mobile Phone Operators given that they form the dominant part of the Telecoms sector by revenues, employment and coverage. However we do provide a brief summary of WiMAX, lnternet Service Providers (ISPs), Fixed Line Companies and other Telecoms players and we intend to provide fuller analysis in a future report. As of December 2011, the BTRC has reported that there are 85.45
  • 59.
    Page 59 million mobilesubscribers in Bangladesh and the rate of growth to remains strong going forward. If the rate of growth continues the potential subscribers would be 100 million by 2013. 4.2.2 Cell Phone Industry: The number of mobile phone users in Bangladesh grew by 144% in 2005, to 9.4 million in December 2005 from 3.85 million a year earlier. The mobile phone penetration rate among Bangladesh’s 140 million people increased to 6.7% from 2.75%. The fast-growing mobile market is expected to have 100 million by end 2012. Massive foreign investment in the last 7 years has ensured a high growth rate. Source: (South Asia Biz) According to Wikipedia, Bangladesh reached at 14th position regarding number of cell phones. Table 4.2: Number of Cell Phone Users in the World Rank Country or region Number of mobile phones Population % of population Last updated date World Over 5.6 billion 7,012,000,000 79.86 2011 1 China 987,580,000 1,341,000,000 73.6 Jan 2012 2 India 903,727,208 1,210,193,422 74.89 Jan 2012 3 United States 327,577,529 310,866,000 103.9 June 2011 4 Indonesia 250,100,000 237,556,363 105.28 May 2009 5 Brazil 245,200,000 192,379,287 127.45 January 2012 6 Russia 224,260,000 142,905,200 154.5 July 2011 14 Bangladesh 85,455,000 150,093,000 76.4 Dec. 2011 Source: Wikipedia
  • 60.
    Page 60 4.2.3 MobileService Center: Mobile phone is an electronic device. With the exception of some mobile users, everybody has been suffered from mobile problems. For the most part, there are two kinds of problems such as: Table: 4.3 Problems of mobile devices Hardware Related Problems Software Related Problems LCD broken, LCD dark or white, Rebon problem, Keypad doesn't work properly, Mic not working, Earphone not working, No ringing tone, No vibration Bluetooth not working, Touch pad not working, MMC, SD, micro SD card not working, Charging problem, Network problem, Echo while talking over cellphone, Low voice on mic, Qwerty key doesn't work, Camera not working, Handset is dead Internet or data port not support on PC or laptop Charging ok but power switch doesn't work Hang problem (Hardware), Restart problem Handset dead Hang problem Restart problem Handset locket Security locked Nokia DM3, SL3, BB5 series handset country lock Black berry unlock, i-phone 4 unlock (factory unlock or gravy sim tray unlock) HP Google android model handset unlock By considering the above problems cell phone service center is needed. Many cell phone repairing centers have been established in Bangladesh. However, most of them are unauthorized. But some of the major cell phone providers have established own cell phone service center throughout the country. For instance, Nokia has launched many service centers in several divisional cities including Dhaka, Chittagong, Barishal, Sylhet, Khulna, Rajshahi, and Rangpur.
  • 61.
    Page 61 Chapter -5 Probable Barriers 5.1 Main Difficulties of the Experts’ Discussion 62 5.1.1 5.1.2 Technological Unavailability Major Bottlenecks 62 62 5.2 Drivers and Barriers 63 5.2.1 5.2.2 Key Drivers and Barriers Disruptive Trends 63 65
  • 62.
    Page 62 5.1 MainDifficulties of the Experts’ Discussion: Cloud computing is one of today's hottest IT trends, because it's all about saving money and simplifying the lives of users. In cloud computing, large scale of investments are needed for developing IT infrastructure. Otherwise it could be fell in big trouble. The difficulties emerging from the expertise’s discussion are represented below: 1.1.1 Technological Unavailability: The success of cloud computing depends on technological availability at the right time at the place. At first, service provider must analyze the feasibility of expected infrastructure from technological point of view. Because the growth of cloud market will be enhanced by a wide of technological development. 3G networks are expected to significantly enhance user experience of existing data services. But the expected cost and terms on which 3G licenses will be a controversial issue. Still mobile operators are negotiating with BTRC. In this circumstance, it has become very difficult for mobile operators to make any long term investment for 3G networks. 1.1.2 Major Bottlenecks: The major bottlenecks of mobile telecom sector in terms of mobile cloud computing is discussed below: 5.1.2.1 Data might not be secured: Insecure data is one of the important bottlenecks. In the present world, it’s very difficult to secure the data. There are various hacker groups who might have been destroyed data or server. 5.1.2.2 Bandwidth could bust the budget: Operators need to ensure sufficient bandwidth at low cost. The cost of bandwidth is still high. So this could be another crucial problem. And of course, the flow of bandwidth supply needs to assure. Nick Bali, senior systems engineer at the Culver City, says "The network bandwidth we'd need to put that into someone's cloud and to read it back is tremendous, and the cost would be so large that we might as well buy the storage ourselves rather than paying someone else for it,"
  • 63.
    Page 63 5.1.2.3 AppsPerformance Could Suffer: A private cloud might, but a public cloud definitely wouldn't lead to improved application performance. Consulting firms specializing in next-generation IT infrastructure are not available. Steve Harriman, a vice president at NetQoS, says "I couldn't see an investment bank putting a latency-sensitive application on an external cloud.” 5.1.2.4 Too big to Scale: The bigger you are, the bigger your IT resource pool. And the bigger your IT resource pool, the less likely it is that you'll see any enormous financial advantage in outsourcing to the cloud. CIMI's Nolle says. "Cloud computing promotes better resource utilization, but the gains are greatest when moving from relatively small consumption of resources upwards. If you're a very large enterprise, you might find you can achieve better economy by doing your own cloud than going to an outsourced one." 5.1.2.5 Human Resources may be Lacking: Exploring next-generation IT models requires an adventuresome spirit and technical astuteness. HyperStratus' Golden says "If you don't have the human capital that's willing to stretch and learn new things, taking on cloud computing can be very frustrating." 1.2 Drivers and Barriers: Drivers are variables affecting future mobile cloud computing development. Barriers are factors impeding development in the short term or in the medium to long term. Drivers and barriers are obviously related and in this section they are going to be jointly introduced and discussed. 5.2.1 Key Drivers and Barriers: From a techno-economic perspective, the one driver that matters most is the availability of context-based metadata-enabled content. The use of context will make the difference in mobile cloud computing. Without it, it will be highly unlikely to be able to provide a differential value to users of mobile search as compared with conventional search. The success of the internet of things and its usability and interoperability are the base of the context-awareness as mentioned previously.
  • 64.
    Page 64 In connectionwith the preceding driver, there is an increasing consensus that such a complex ecosystem for mobile apps can only be tackled with some degree of cooperation among players and openness in the platforms they use. This process can take shape in many different forms and several main players are exploring such possibilities Google’s Android is maybe the most paradigmatic example of creating an open platform to develop any kind of application. However note that even an open approach requires both the collaboration of device suppliers and mobile operators. Nevertheless, Apple’s “app store” creates a closed environment where all the interested parties can work with a high level of certainty. It could be said that the heterogeneity of the ecosystem and the same long tail effect that attracts innovation are responsible for the difficulties in achieving the appropriate economics of scale that render investments profitable. The main driver on the user-demand side is linked to the new perception of users of the usefulness of social, real-time mobile applications. Online stores offering mobile-tailored contents following the long-tail business model will increase the opportunities to innovate create niche markets and monetize on-the-go consumption. As a consequence, it is likely that business will evolve around value-added services supplied through mobile applications that the user has previously downloaded. The possible lists of mobile search applications is endless search within a specific domain of information (tourist, travel, work, navigation) sometimes also named vertical search, context-aware search discovery mode where the user only sets some preferences and receives relevant information in an appropriate time and situation, real-time search where the immediacy of information is the relevant parameter, multimedia search or audiovisual search, search for an object or physical parameter (internet of things), on-device search combined with conventional search, mobile social computing search etc. From the business perspective on mobile cloud computing, the big providers of internet contents and social applications (Google, Yahoo, Facebook, Twitter etc) are trying to shape mobile search as an extension of their current activities. The extent to which this will happen is not obvious. This is also creating new partnerships that will aim at mobile applications in some way. There are many examples of new alliances content providers who become API
  • 65.
    Page 65 (like theGuardian newspaper in the UK), deeper integration between the network, device ant the service (like Nokia N97 and Skype phone), and partnerships between non phone players like Amazon Kindle with network and content providers, new players who manage internet of things. From the user perspective, privacy and management of mobile digital identity can be both a driver and barrier. In order to enjoy mobile personalized services, the user will have to reveal some personal information to players across the mobile ecosystem. As a result, the different approaches to privacy (privacy by design, privacy by law etc) will have a critical impact on the evolution of mobile cloud computing. A final driver/ barrier is the user’s latent request for content discovery and learning, which goes beyond just wanting to be entertained. This poses a challenge for the design of mobile apps. Since results need to embed a surprise factor while being useful and usable at the same time. Such application must have a minimum level of quality to be adopted by potentially interested consumers. 5.2.2 Disruptive Trends: Mobile cloud computing will be affected by disruptive trends. The aim of a foresight exercise on mobile cloud computing is to identify disruptive trends. Experts identify the following disruptive trends: 3G argument The ensemble of cognitive technologies The artificial intelligence The internet of things (object based networks on RFID or other equivalent technolgies New user interfaces (touch based screens, natural language interfaces etc) Location awareness of presence (satellite or wireless sensor based) Semantically structured information and knowledge High price of cloud computing technologies. Political and economical instability Strict rules, regulations and guidelines (BTRC)
  • 66.
    Page 66 Chapter -6 Implicationof Mobile Cloud Computing in Bangladesh 6.1 SWOT Analysis 67 6.1.1 6.1.2 Main Results from SWOT Analysis and Discussion Additional Results of SWOT Analysis 67 68 6.2 Policy Analysis 68 6.2.1 Potential Policy Analysis 69 6.3 Requirements 70
  • 67.
    Page 67 6.1 SWOTAnalysis: One of the main objective of this study is to analyze the strengths, weaknesses, opportunities and threats (SWOT) for the future success of the mobile cloud computing. SWOT analysis is originally designed as a tool to position a specific company with regards to its competitive environment. The results are typically inputs to the company’s creative generation of potential future strategies. SWOT analysis can also be used any decision-making situation when a desired objective has defined. This report focuses on Bangladesh Cloud Market. Results from the SWOT analysis are presented and discussed. 6.1.1 Main Results from SWOT Analysis and Discussion: The methodology for the SWOT analysis is focused on Grameen Phone Limited. Table 6.1: SWOT Analysis Strengths Opportunities ♦ Extremely high penetration of mobile technologies and advanced mobile users. ♦ Strong suppliers and past success stories of co- operation. ♦ Strong IT infrastructure ♦ Standard internet speed ♦ Increasingly available internet packages ♦ Good network ♦ Availability of contents for mobile use ♦ Strong market share ♦ Increasingly focused on public awareness ♦ Untapped cloud market. ♦ Improving web/mobile/Pc platform for richer user experience. ♦ Existence on niche markets/services related to mobile search. ♦ Mobile search linked with different websites (Wikipedia, cellbazaar, espncricinfo) ♦ Adopt forthcoming trends (cloud computing) ♦ Evolution of cloud market from mobile internet. Weaknesses Threats ♦ Lack of trusted third party service providers ♦ Techno-economic market fragmentation (data roaming, apps stores etc) ♦ lack of specialist ♦ High price internet packages ♦ Lack of entrepreneurship ♦ Uncertain strategies for revenue generation ♦ Some technologies (i.e., NFC) are not reaching the market. ♦ Low capacity of marketing innovation and market developments. ♦ Low penetration of advance mobile devices. ♦ Lack of consideration of user value ♦ Weak innovation track ♦ Delay of enabling technology developments ♦ Increasing fragmented market (platforms, apps stores etc) ♦ Privacy and data protection issues not acknowledged and solved. ♦ Discriminatory behavior of BTRC ♦ highest level of taxation ♦ Reduced consumer spending in economic crisis. ♦ Security of new mobile applications ♦ Risk of data theft ♦ Difficulties for data aggregation ♦ Slow pace of progress.
  • 68.
    Page 68 6.1.2 AdditionResults of SWOT Analysis: We have discussed the SWOT analysis of GP in terms of mobile cloud computing. In the summary of main SOWT analysis, it’s clear to us Gp has enough strengths and enormous opportunities in spite of some weak sides. Although, Gp is going to face lots or threats. With the exception of some inevitable things everything could be changed in the future. The main strength is advanced mobile user. This is one of the crucial assets that the GP has. If they utilize it proper way they could be benefited. But the question is how will GP utilize the strength in proper way? Next decade is going to be inevitable war for retaining the existing subscribers. In that case GP should have to consolidate the network and of course, introduce innovate services for the new generation of subscribers. The major opportunity of GP is that they are going to occupy an untapped market. In Bangladesh, there are six mobile operators. But it’s very unfortunate to say that with the exception of GP, everybody tries to investment more and more for voice call service. GP is by far the most leading company in mobile cloud computing sector in Bangladesh. At this stage, they need to strengthen cloud markets. One of the weaknesses of Gp is that they have few third party service providers. That’s why they are stuck in the middle. For the success of cloud market, Gp has to produce huge number of contents, apps and services in conjunction with third party service providers or other web based service providers. The key threat is lack of enabling technology development. For the most part, GP uses latest technology. But this is going to be a big threat for GP to ensure right technology at the right time at the right place. Otherwise they could not capable of reaping the benefits of cloud market. GP has to aware of them who are trying to enhance technological development in particular. 6.2 Policy Analysis: Policy analysis helps them who are trying to invest in the new dimension of business. The methodology for the policy recommendations has been discussed below:
  • 69.
    Page 69 6.2.1 PotentialPolicy Actions: The list of potential policy action that are grouped on the basis of SWOT analysis: User Oriented Policies Aimed at the Demand Side: - Enhance user awareness about mobile cloud market benefits. - Create tools for user empowerment (i.e. privacy management) - Reduce the price of internet packages. - Develop networks Innovation-Support Policies: - Supporting innovators and entrepreneurs through an improvement of the institutional framework. - Promoting living labs, in particular, for mobile apps and open access to them. - Promoting research projects focused on missing technologies and enablers. - Engaging local IT specialists through competition. Regulatory Policies: - Reforming the mobile regulatory framework (i.e. electronic communications, e-commerce, privacy, consumer rights etc) - Promoting self regulation of the mobile search industry (i.e. codes of conduct policy) - Mandate data portability suitable for mobile applications. - Creating and enforcing an impendent agency (i.e. a watchdog for mobile data usage) Industry-type Policy: - Promoting content production suitability for mobile search. - Setting up a multi-stakeholder platform. - Sharing technological support. - Helping accelerate the deployment of 3G mobile broadband infrastructures. Public Involvement in the Supply Side:
  • 70.
    Page 70 - Developmentof mobile public services - Public procurement (i.e. public administration as buyers and users of mobile applications. 6.3 Requirements: For implementing mobile cloud computing, Operator has to develop a strong platform. A mobile-cloud computing platform must satisfy the needs of the applications written for it while using resources efficiently. The essential requirements of a platform are: 6.3.1 Global Data Access: Applications should be able to access any data that the user of the application has permission to access regardless of the physical nature of the data, for instance where it is stored and how it is replicated. 6.3.2 Distributed Data Processing: Given a program that takes data on the file system as an input, the platform should be able to compute the result of executing this function on the appropriate data and make the results available to the requester. 6.3.3 Fault-Tolerance: It is important for the system to tolerate mobile devices leaving and entering the network. Individual devices are susceptible to network signal loss, running out of battery power, being too far away from other phones for peer-to-peer networking, and hardware failure. 6.3.4 Scalability: The system must scale with an increasing number of devices and an increasing amount of data. The latency of an operation invoked on the system should increase at most linearly with respect to the amount of the data being processed or accessed. Increasing the number of phones should have a positive to neutral effect on job latencies. 6.3.5 Privacy: File owners should be able to control other users’ access to their data. For instance, users should be able to specify which other users have access to individual pictures taken on their phones.
  • 71.
    Page 71 6.3.6 HardwareInteroperability: Machines that the software components of the system run on should be able to interoperate with other machines regardless of hardware specifics. Different types of mobile devices and servers should be able to work together as long as they run compatible versions of the software. 6.3.7 Network Bandwidth: Wireless network connections on mobile phones are relatively slow and intermittent, and they account for a significant percentage of power consumption. Therefore operator must ensure proper flow of bandwidth supply.
  • 72.
    Page 72 Chapter -7 Marketing 7.1 Cloud Marketing 73 7.1.1 Marketing Vehicles 73 7.2 Cloud Service Marketing Tools 73 7.2.1 7.2.2 7.2.3 7.2.4 7.2.5 7.2.6 7.2.7 7.2.8 7.2.9 7.2.10 7.2.11 7.2.12 7.2.13 7.2.14 7.2.15 7.2.16 Marketing Message Website Marketing Lists Marketing Letters Email Marketing Postcard Marketing Follow-Up Phone Calls Appointment Confirmation Emails Appointment Confirmation Postcards Appointment Confirmation Phone Calls Thank You Emil and Postcards White Paper Marketing Case Study Marketing Electronic Newsletter Marketing Tracking Marketing Activity Measuring Marketing ROI 74 74 74 75 75 75 76 76 76 76 76 77 77 77 77 77
  • 73.
    Page 73 7.1 CloudMarketing: Simply, marketing is the process of delivering value. In other words, marketing is all activity that is conducted prior to the sales appointment to reach and interest prospects and includes messaging that prepares prospects for the sales process. Cloud marketing uses the power and economy of Software-as-a-Service (SaaS), backed by a traditional marketing system of attracting leads, building relationships and converting and analyzing the results. 7.1.1 Marketing Vehicles: Marketing vehicles help to accelerate the promotional activities. The well known marketing vehicles include: Figure 7.1 Marketing Vehicles 7.2 Cloud Service Marketing Tools: Effective Cloud Services marketing tools include a provider’s Website. Additionally, an effective appointment-setting script and process, and appointment confirmation and thank- you email templates and postcards tremendously strengthen a provider’s marketing campaign results. Other influential marketing tools include newsletters and Cloud Services case studies Direct Mail Letters Direct Mail Postcards Telemarketing Print Advertising Internet Marketing Email Marketing Website Radio Advertising
  • 74.
    Page 74 and whitepapers that can be made available via Website download and email. The effective marketing tools are represented below: 7.2.1 Marketing Message: The first step for the provider in developing an effective Cloud Computing Services marketing campaign is to develop their marketing message, based upon the pain points they will be able to exploit for their target vertical or market. In order for the provider’s message to be effective, it must contain the following elements: √ A description of the vertical pain points √ An emotional message in query form √ A client testimonial √ A call to action In addition to elements to include in the marketing message, there are also items that should never be part of a compelling marketing message. These items include: √ Technical specifications √ Pricing √ Industry jargon 7.2.2 Website: In order to maximize the results of any successful marketing effort, it is important to carefully consider each and every vehicle utilized to deliver the provider’s message, and insure that the presentation and delivery of that message is consistent across all mediums. When used properly, a Website can be the most cost-effective means of marketing Cloud Computing Services and other solutions, providing a vehicle to capture prospects’ contact information, provide relevant marketing material to them, and promote recent newsworthy events. A well-designed website will build trust and confidence in its visitors. 7.2.3 Marketing Lists: In many cases, the success or failure of a list-driven marketing campaign can be attributed to the quality of the list itself. It is imperative to obtain a fresh, updated and accurate marketing
  • 75.
    Page 75 list thatis filtered by specific criteria in order to avoid wasting printing, postage and labor on inaccurate or stale data. The provider will need to work with a list broker or service in order to obtain a good quality list, which should be filtered to provide the following data: √ Vertical market √ Geographic territory √ Number of employees √ Gross yearly revenue √ Years in business √ Contact person, information and email address 7.2.4 Marketing Letters: The provider’s marketing letter should be designed to reflect and expand upon their marketing message, providing an introduction of their organization and enough information to influence their prospects to execute the desired call to action, or persuade them to accept a follow-on sales call to set an appointment. 7.2.5 Email Marketing: Email marketing is an extremely cost-effective means of promoting a provider’s marketing message to their target audience. An opt-in database of email addresses can be created by hiring an email marketing service to send the target audience an offer to receive information they would find valuable, such as a white paper or case study on the benefits of the provider’s Cloud Computing Solutions. 7.2.6 Postcard Marketing: Postcards are another marketing vehicle that may be employed by the prospect to great effect in their marketing campaigns. When executed in a consistent manner, delivering an additional marketing touch through postcard marketing continues to promote the provider’s message and keep them at the top of mind of their prospects, while building trust and credibility. The more marketing touches the provider delivers to their prospects, the more likely they are to do business with them.
  • 76.
    Page 76 7.2.7 Follow-UpPhone Calls: Conducting follow-up phone calls to support direct mail and email marketing activities significantly increases the effectiveness of a provider’s marketing efforts, and can positively influence prospects in a way unlike any other marketing activity. In order to maximize the effectiveness of calling campaigns, the provider should develop an effective telemarketing script that focuses on verifying the prospect’s receipt of the Cloud Computing Services marketing materials. This is a good lead-in to verify the prospect’s contact information; including email address, and begins qualifying them for an appointment. 7.2.8 Appointment Confirmation Emails: Once the appointment with the prospect is set, the appointment-setter should immediately send a confirmation of the appointment via email. This action; while providing another all- important marketing touch, promotes professionalism and efficiency to the prospect, and helps to build credibility and trust in the provider, easing the sales process to come. 7.2.9 Appointment Confirmation Postcards: Several days prior to the meeting, the appointment-setter should mail the prospect the counterpart to the appointment confirmation email – the appointment confirmation postcard, with details of the date time and location of the appointment, along with the expected attendees. This again promotes professionalism and continues to build a trustworthy, credible impression of the provider with the prospect. 7.2.10 Appointment Confirmation Phone Calls: The day prior to the appointment, the prospect should receive a confirmation phone call to verify their availability and restate the purpose of the visit, if necessary. The goal of the call is only to confirm the appointment, and this delivers yet another marketing touch to the prospect, reinforcing their positive impression of the provider’s organization and creating anticipation for the meeting. 7.2.11 Thank You Emails and Postcards: Once the provider has met with the prospect, a thank-you email should be sent out the same day. This activity further reinforces the provider’s positive image of professionalism and delivers another marketing touch.
  • 77.
    Page 77 7.2.12 WhitePaper Marketing: White papers, when written properly and used correctly, can be tremendously effective as a lead-generation tool. When offered to prospects and Website visitors in exchange for their contact information, they can be used to qualify and influence their readers, and position the provider’s organization as a subject matter expert and thought leader in Cloud Computing Services, building credibility and trust in their prospects. 7.2.13 Case Study Marketing: Similar to white papers in terms of use, a case study for Cloud Computing Services should identify the specific problems or pain points a provider’s client experienced, how the provider solved these pains with a Cloud solution, and the positive results realized by the client. Prospects can; in many cases, more easily identify with a real-world scenario described in a well-written case study than through other marketing vehicles. 7.2.14 Electronic Newsletter Marketing: Providing another regular marketing touch to prospects as well as customers is the purpose for creating and executing newsletter campaigns. The consistent delivery of newsletters that contain interesting and valuable content, as well as featuring the prospect’s Cloud Computing marketing message will continue to impress and influence its readership. Again, the more marketing touches the prospect delivers to their target audience, the more apt they are to do business with them. 7.2.15 Tracking Marketing Activity: The prospect’s marketing activity must be tracked, quantified and analyzed to determine its effectiveness. Each and every activity, including the execution of all direct mail, email, telemarketing, appointment confirmations and thank you must be scheduled, tracked and managed. Should a particular campaign fail to yield the expected outcome, the provider can vary the vehicles, scheduling and frequency of activities during follow-on campaigns to continue to develop a recipe for success. 7.2.16 Measuring Marketing ROI: The true measure of success for the provider is the revenue that is generated as a result of their marketing activities, and how quickly they realize their ROI. The provider should develop a cost analysis to track their marketing investment month over month, including the cost of printing, postage, email and telemarketing, as well as overhead and other labor, against the revenue generated.
  • 78.
    Page 78 Recommendation andConclusion In this age of modern information technology, mobile phone introduces another dimension that is mobile cloud computing. Mobile cloud computing stems from the fact that people want more innovative and modern facilities on mobile devices. For utilizing mobile cloud computing technologies, the operators, specially Grameenphone, draw the attention to the fact that they are aware of the needs and demands of the future generation. Of course there are some potential issues that could be barriers to this mobile cloud computing. The most notable problem is the lack of speedy internet access. Therefore, Grameenphone should have to consider an IT budget in at least four areas such as Research and Development (R&D), network technologies, cloud computing technologies and application or software development. This research suggests that by offering branded mobile cloud services, Grameen phone should have a chance to retain market leadership and to improve profit margins. They need to identify the suitability, feasibility and acceptability of the cloud strategy in the market. This research paper establishes the current figures, commercial mobile cloud markets in untapped sectors and potential barriers which help to Grameenphone in order to forecast mobile market trends related to mobile cloud computing.
  • 79.
    Page 79 References: For makingthis report effective and fruitful, this report contains a variety of references related to the mobile cloud computing. This report incorporates the following sources of references: 1. Grameenphone 2. SPACE HELLAS 3. ISC Screen Digest 4. Wikipedia 5. Source: BTRC 6. Gartner 7. JRC Scientific and Technical Reports (EUR 24148 – 2010) 8. www.mobilephonebd.com 9. 2009 Cisco Systems,Inc 10. www.nfc-forum.org/home 11. Gartner (February 2011) 12. IDC (February 2012) 13. Deloitte Consulting GmbH, 2011 14. South Asia Biz 15. MSP University, Inc (www.mspu.us) 16. Cloud Computing Magazine (TMC) 17. Istanbul Technical University, Dept of Management of Engineering 18. Sunward Telecom (www. sunwardtel.com/info) 19. Amazon Web Services