IB ESS

Guru Charan Kumar

ESS-EOST PRACTICE PAPER
1. Leaching of soil nutrients is an example of
A.

transfer of materials.

B.

transformation of materials.

C.

transfer of energy.

D.

transformation of energy.

2. The Second Law of Thermodynamics states that in any
A.

open system, entropy tends to increase spontaneously.

B.

open system, entropy tends to decrease spontaneously.

C.

isolated system, entropy tends to increase spontaneously.

D.

isolated system, entropy tends to decrease spontaneously.

3. Which is an example of negative feedback?
A.
B.

A decline in a large predator population after they have eaten most of their prey
population.

C.

Melting of permafrost in the tundra due to climatic change leading to further release of
methane, causing further change.

D.

4.

Loss of vegetation leading to soil erosion leading to further loss of vegetation.

Unsustainable slash and burn agriculture practices in tropical rain forests.

A lake with a stream flowing into it, but with water lost only by evaporation, is an example of
a system which is
A.

isolated.

B.

stable and closed.

C.

unstable and closed.

2013
IB ESS
D.

Guru Charan Kumar
open

5. Which of the following factors would prevent the ecosphere being classified as a closed system?
A.

The input of solar energy

B.

The re-radiation to space of heat energy

C.

The arrival of rocks as meteorites from space

D.

The unstable state of its equilibrium

6. Which of the following contributes most effectively to self-regulation within a system?
A.

Rapid transfer of materials

B.

Inputs of energy being greater than outputs

C.

Negative feedback mechanisms

D.

Positive feedback mechanisms

7. A system may best be defined as
A.

a set of components that function predictably.

B.

and assemblage of parts and their relationships forming a whole.

C.

a set of components that function unpredictably.

D.

an assemblage of functioning parts without inputs or outputs.

8. A stable ecosystem will be in . . . (I) . . . equilibrium, achieved largely through mechanisms
of . . . (II) . . . feedback.
Complete this statement.
(I)

(II)

A.

Steady state

Positive

B.

Static

Negative

2013
IB ESS

Guru Charan Kumar

C.

Steady state

Negative

D.

Static

2013

Positive

9. Consider these statements concerning the flow of energy through ecosystems:
Statement 1: The amount of energy that is available to living things decreases as it is
transformed and passed along food chains.
Statement 2: As energy is transformed along food chains, no energy is destroyed.
Which is a correct evaluation of these statements?
Statement 1

Statement 2

A.

Demonstrates the first law of thermodynamics

Demonstrates the second law of
thermodynamics

B.

Is unrelated to the laws of thermodynamics

Demonstrates the second law of
thermodynamics

C.

Demonstrates the second law of
thermodynamics

Demonstrates the first law of
thermodynamics

D.

Demonstrates the second law of
thermodynamics

is unrelated to the laws of
thermodynamics

10. Inputs to a closed system may be
A.

matter only.

B.

energy only.

C.

matter and energy.

D.

heat only.

11. Which statement best illustrates the second law of thermodynamics?
A.

Potential energy increases as energy moves through a system.

B.

The amount of energy is unchanged as matter moves through a system.

C.

Potential energy decreases as energy and matter move through a system.

D.

Energy cannot leave a system.
IB ESS

Guru Charan Kumar

12. The capacity of a system to self-regulate is generally increased by
A.

the presence of positive feedback.

B.

the presence of negative feedback.

C.

low energy inputs in the system.

D.

energy outputs greater than energy inputs in the system.

13. The downward leaching of nutrients within the soil profile is primarily an example of which of
the following?
A.

Transformation of energy

B.

Transfer of energy

C.

Transfer of materials

D.

Transformation of materials

14. Which of the following is an essential feature of a system in steady-state equilibrium?
A.

Positive feedback mechanisms

B.

Negative feedback mechanisms

C.

Balanced inputs and outputs

D.

High diversity

15. Which of the following does not represent an open system?
A.

A lake inside a cave

2013
IB ESS

Guru Charan Kumar

B.
C.

A tropical island

D.

16.

The entire universe

A city

As disease spreads through a population, numbers fall. As the result of a reduction in contact
between individuals, the rate of spread of the disease is reduced. This is followed by a
recovery in numbers.
This is an example of
A.

positive feedback

B.

negative feedback

C.

demographic transition

D.

entropy

17. What do outputs from an open system consist of?
A.

Energy only

B.

Matter only

C.

Energy and matter

D.

Neither energy nor matter

2013
IB ESS

Guru Charan Kumar

2013

18. The diagram below represents the inputs and outputs of water from a lake over a period of time.
P = precipitation (rain, snow)
falling on the surface of
the lake

I = inflow from
streams

E = evaporation from the
surface of the lake

Lake

R = run-off in a stream
flowing out of the lake

S = loss by downward movement into the rocks

Assuming there is neither a rise nor a fall in the level of the lake, and there are no other inputs or
outputs, what is the value of R?
A.

P+I–E–S

B.

I+P+E+S

C.

(S + E) × (I + P)

D.

I+P+E–S

19. Which row shows how energy and materials move through each type of system?
Isolated System

Closed System

Open System

A.

energy flows through
system

materials flow through
system

energy flows through
system

B.

energy does not enter
system

materials flow through
system

energy does not leave
system

C.

energy does not leave
system

energy flows through
system

materials flow through
system
IB ESS
D.

Guru Charan Kumar
materials do not leave
system

energy flows through
system

2013
materials do not leave
system

20. Which statement is correct?
A.

A lake is an example of an isolated system.

B.

An open system exchanges energy but not matter with its surroundings.

C.

The most common systems found on Earth are closed systems.

D.

A closed system exchanges energy but not matter with its surroundings.

21. Which statement expresses the second law of thermodynamics?
A.

The amount of energy available to do useful work in a system decreases over
time.

B.

Energy can neither be created nor destroyed.

C.

Entropy will always decrease spontaneously in a system over time.

D.

Energy inputs equal energy outputs.

22. Which of the following contains only transfer processes?
A.

Melting of ice caps; evaporation of sea water

B.

Run-off of water from land to rivers; dead organic matter entering a lake

C.

Formation of water droplets in clouds; volcanic eruptions

D.

Leaching of soil nutrients; freezing of lake water

23. The graph below shows how a population changed over a period of time.
IB ESS

Guru Charan Kumar

Population

Time

Which of the following best describes the regulation process in this system?
A.

Positive feedback

B.

Static equilibrium

C.

Negative feedback

D.

Transformation

24. Which system represents a herd of elephants living on the African grassland?
A.

An open system

B.

A closed system

C.

An isolated system

D.

An autotrophic system

25. Which of the following best describes the result of positive feedback in a system?
A.

The system changing further in the same direction

B.

The system remaining stable

C.

The system changing in the opposite direction

D.

The system remaining unchanged

2013
IB ESS

Guru Charan Kumar

2013

26. Which of the following is an example of negative feedback?
A.

Loss of vegetation, leading to soil erosion, leading to further loss of vegetation

B.

Animals failing to reproduce when food is abundant

C.

More carbon dioxide favouring plant growth, so plants absorb more carbon
dioxide

D.

A population of small mammals in a forest decreasing due to a fire

27. How are the flows and storages of matter and energy generally represented in flow diagrams?
Storages

Flows

A.

arrows

boxes

B.

circles

boxes

C.

boxes

arrows

D.

boxes

circles

28. Of what is the diagram below an example?

global warming

ice-caps melt

increased global temperature

A.

Negative feedback

B.

Positive feedback

C.

Steady-state equilibrium

D.

Static equilibrium

less energy refected
IB ESS

Guru Charan Kumar
atmospheric
CO 2
increases

warmer
atmospheric
temperature

less CO 2
uptake by oceans

warmer
ocean
temperature

29.
The diagram above is an example of
A.

steady state equilibrium.

B.

positive feedback.

C.

negative feedback.

D.

static equilibrium.

30. Spiders mainly use a web and poisonous fangs to trap and eat insects such as flies. What type of
interaction is this?
A.

Parasitism

B.

Competition

C.

Mutualism

D.

Predation

2013
IB ESS

Guru Charan Kumar

2013

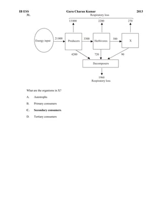
Respiratory loss

31.
13 000

Energy input

21 000

Producers

4200

2200

3300

Herbivores

720
Decomposers

1960
Respiratory loss

What are the organisms in X?
A.

Autotrophs

B.

Primary consumers

C.

Secondary consumers

D.

Tertiary consumers

270

380

X

90
IB ESS

Guru Charan Kumar

2013

32. The diagram below shows part of an aquatic food web for a lake ecosystem.
Freshwater turtles

Large fish

Small fish

Tadpoles
Aquatic insects
Water fleas

Rotifers

Algae

What is the maximum number of trophic levels represented in this food web?
A.

Three

B.

Four

C.

Five

D.

Six

System & models one mark answer

  • 1.
    IB ESS Guru CharanKumar ESS-EOST PRACTICE PAPER 1. Leaching of soil nutrients is an example of A. transfer of materials. B. transformation of materials. C. transfer of energy. D. transformation of energy. 2. The Second Law of Thermodynamics states that in any A. open system, entropy tends to increase spontaneously. B. open system, entropy tends to decrease spontaneously. C. isolated system, entropy tends to increase spontaneously. D. isolated system, entropy tends to decrease spontaneously. 3. Which is an example of negative feedback? A. B. A decline in a large predator population after they have eaten most of their prey population. C. Melting of permafrost in the tundra due to climatic change leading to further release of methane, causing further change. D. 4. Loss of vegetation leading to soil erosion leading to further loss of vegetation. Unsustainable slash and burn agriculture practices in tropical rain forests. A lake with a stream flowing into it, but with water lost only by evaporation, is an example of a system which is A. isolated. B. stable and closed. C. unstable and closed. 2013
  • 2.
    IB ESS D. Guru CharanKumar open 5. Which of the following factors would prevent the ecosphere being classified as a closed system? A. The input of solar energy B. The re-radiation to space of heat energy C. The arrival of rocks as meteorites from space D. The unstable state of its equilibrium 6. Which of the following contributes most effectively to self-regulation within a system? A. Rapid transfer of materials B. Inputs of energy being greater than outputs C. Negative feedback mechanisms D. Positive feedback mechanisms 7. A system may best be defined as A. a set of components that function predictably. B. and assemblage of parts and their relationships forming a whole. C. a set of components that function unpredictably. D. an assemblage of functioning parts without inputs or outputs. 8. A stable ecosystem will be in . . . (I) . . . equilibrium, achieved largely through mechanisms of . . . (II) . . . feedback. Complete this statement. (I) (II) A. Steady state Positive B. Static Negative 2013
  • 3.
    IB ESS Guru CharanKumar C. Steady state Negative D. Static 2013 Positive 9. Consider these statements concerning the flow of energy through ecosystems: Statement 1: The amount of energy that is available to living things decreases as it is transformed and passed along food chains. Statement 2: As energy is transformed along food chains, no energy is destroyed. Which is a correct evaluation of these statements? Statement 1 Statement 2 A. Demonstrates the first law of thermodynamics Demonstrates the second law of thermodynamics B. Is unrelated to the laws of thermodynamics Demonstrates the second law of thermodynamics C. Demonstrates the second law of thermodynamics Demonstrates the first law of thermodynamics D. Demonstrates the second law of thermodynamics is unrelated to the laws of thermodynamics 10. Inputs to a closed system may be A. matter only. B. energy only. C. matter and energy. D. heat only. 11. Which statement best illustrates the second law of thermodynamics? A. Potential energy increases as energy moves through a system. B. The amount of energy is unchanged as matter moves through a system. C. Potential energy decreases as energy and matter move through a system. D. Energy cannot leave a system.
  • 4.
    IB ESS Guru CharanKumar 12. The capacity of a system to self-regulate is generally increased by A. the presence of positive feedback. B. the presence of negative feedback. C. low energy inputs in the system. D. energy outputs greater than energy inputs in the system. 13. The downward leaching of nutrients within the soil profile is primarily an example of which of the following? A. Transformation of energy B. Transfer of energy C. Transfer of materials D. Transformation of materials 14. Which of the following is an essential feature of a system in steady-state equilibrium? A. Positive feedback mechanisms B. Negative feedback mechanisms C. Balanced inputs and outputs D. High diversity 15. Which of the following does not represent an open system? A. A lake inside a cave 2013
  • 5.
    IB ESS Guru CharanKumar B. C. A tropical island D. 16. The entire universe A city As disease spreads through a population, numbers fall. As the result of a reduction in contact between individuals, the rate of spread of the disease is reduced. This is followed by a recovery in numbers. This is an example of A. positive feedback B. negative feedback C. demographic transition D. entropy 17. What do outputs from an open system consist of? A. Energy only B. Matter only C. Energy and matter D. Neither energy nor matter 2013
  • 6.
    IB ESS Guru CharanKumar 2013 18. The diagram below represents the inputs and outputs of water from a lake over a period of time. P = precipitation (rain, snow) falling on the surface of the lake I = inflow from streams E = evaporation from the surface of the lake Lake R = run-off in a stream flowing out of the lake S = loss by downward movement into the rocks Assuming there is neither a rise nor a fall in the level of the lake, and there are no other inputs or outputs, what is the value of R? A. P+I–E–S B. I+P+E+S C. (S + E) × (I + P) D. I+P+E–S 19. Which row shows how energy and materials move through each type of system? Isolated System Closed System Open System A. energy flows through system materials flow through system energy flows through system B. energy does not enter system materials flow through system energy does not leave system C. energy does not leave system energy flows through system materials flow through system
  • 7.
    IB ESS D. Guru CharanKumar materials do not leave system energy flows through system 2013 materials do not leave system 20. Which statement is correct? A. A lake is an example of an isolated system. B. An open system exchanges energy but not matter with its surroundings. C. The most common systems found on Earth are closed systems. D. A closed system exchanges energy but not matter with its surroundings. 21. Which statement expresses the second law of thermodynamics? A. The amount of energy available to do useful work in a system decreases over time. B. Energy can neither be created nor destroyed. C. Entropy will always decrease spontaneously in a system over time. D. Energy inputs equal energy outputs. 22. Which of the following contains only transfer processes? A. Melting of ice caps; evaporation of sea water B. Run-off of water from land to rivers; dead organic matter entering a lake C. Formation of water droplets in clouds; volcanic eruptions D. Leaching of soil nutrients; freezing of lake water 23. The graph below shows how a population changed over a period of time.
  • 8.
    IB ESS Guru CharanKumar Population Time Which of the following best describes the regulation process in this system? A. Positive feedback B. Static equilibrium C. Negative feedback D. Transformation 24. Which system represents a herd of elephants living on the African grassland? A. An open system B. A closed system C. An isolated system D. An autotrophic system 25. Which of the following best describes the result of positive feedback in a system? A. The system changing further in the same direction B. The system remaining stable C. The system changing in the opposite direction D. The system remaining unchanged 2013
  • 9.
    IB ESS Guru CharanKumar 2013 26. Which of the following is an example of negative feedback? A. Loss of vegetation, leading to soil erosion, leading to further loss of vegetation B. Animals failing to reproduce when food is abundant C. More carbon dioxide favouring plant growth, so plants absorb more carbon dioxide D. A population of small mammals in a forest decreasing due to a fire 27. How are the flows and storages of matter and energy generally represented in flow diagrams? Storages Flows A. arrows boxes B. circles boxes C. boxes arrows D. boxes circles 28. Of what is the diagram below an example? global warming ice-caps melt increased global temperature A. Negative feedback B. Positive feedback C. Steady-state equilibrium D. Static equilibrium less energy refected
  • 10.
    IB ESS Guru CharanKumar atmospheric CO 2 increases warmer atmospheric temperature less CO 2 uptake by oceans warmer ocean temperature 29. The diagram above is an example of A. steady state equilibrium. B. positive feedback. C. negative feedback. D. static equilibrium. 30. Spiders mainly use a web and poisonous fangs to trap and eat insects such as flies. What type of interaction is this? A. Parasitism B. Competition C. Mutualism D. Predation 2013
  • 11.
    IB ESS Guru CharanKumar 2013 Respiratory loss 31. 13 000 Energy input 21 000 Producers 4200 2200 3300 Herbivores 720 Decomposers 1960 Respiratory loss What are the organisms in X? A. Autotrophs B. Primary consumers C. Secondary consumers D. Tertiary consumers 270 380 X 90
  • 12.
    IB ESS Guru CharanKumar 2013 32. The diagram below shows part of an aquatic food web for a lake ecosystem. Freshwater turtles Large fish Small fish Tadpoles Aquatic insects Water fleas Rotifers Algae What is the maximum number of trophic levels represented in this food web? A. Three B. Four C. Five D. Six