GMC Investments
IT Infrastructure Analysis
TABLE OF CONTENTS
EXECUTIVE SUMMARY.......................................................................................... 1
SYSTEM SERVICE REQUEST.................................................................................. 2
PROJECT GANNT CHART........................................................................................ 3
PROJECT NETWORK DIAGRAM ............................................................................ 4
PROJECT COMMUNICATION MATRIX................................................................. 7
PROJECT TASK RESPONSIBILITY MATRIX......................................................... 8
STATEMENT OF WORK AND PROJECT SCOPE................................................... 9
SYSTEM DESCRIPTION ........................................................................................... 10
FEASIBILITY ANALYSIS ......................................................................................... 13
SYSTEM’S COMMUNICATION MATRIX............................................................... 16
SYSTEM’S TASK RESPONSIBILITY MATRIX ...................................................... 17
SYSTEM’S GANNT CHART ..................................................................................... 18
SYSTEM’S NETWORK DIAGRAM.......................................................................... 19
DIALOGUE DIAGRAM .................................................................................................... 20
INTERFACE DESIGNS............................................................................................... 21
DATA FLOW DIAGRAMS......................................................................................... 59
ERD ............................................................................................................................. 68
RELATIONAL SCHEMA ........................................................................................... 69
DATA DICTIONARY ................................................................................................. 70
SOURCE / DESINTATION DATA FLOW................................................................. 74
ISYS 620-601 Systems Analysis and Design
Group Project Rubric
ISYS 620 Section Number: 601 Group Number: 5
Project Title: IT Infrastructure Analysis for
GMC Investments
Student
Photo
Last Name: Alessi Hawk Johnson Shah Ward
First Name: Kristen Jazz Nia Sid Johnson
Max Points Given Points Comments
Conformance to
Requirements
30
Scope 20
Clarity of
Organization
20
Quality of Written
Presentation
20
Quality of Live
Presentation
10
TOTAL 100
 
 
 
GMC Investments 
Executive Summary 
Date: February 9, 2015 
 
General Project Information 
Project Name: IT Infrastructure Analysis for GMC Investments 
Sponsor: Colleen Johnson, Accounting Controller 
Project Manager: Johnson Ward 
 
Project Overview: 
Our sponsor Colleen Johnson is the owner of GMC Investments which operates several bars in Austin.
The company currently manually inputs inventory, sales and payroll data into excel after bar staff collects
and writes down data for reporting to TABC. Staff collects data from a separate POS system. TABC
regulations require bars to report how much inventory was sold, spilled, and comp’d, and the IRS requires
tip reporting. Currently the system is very data input intensive and the excel spreadsheet tabulates data
using formulas. Our team will analyze and design a system to automate the reporting process and record
inventory, sales, and scheduling data significantly faster using simple user interfaces for bar staff to
directly enter sales data into a database.  
 
Recommendations: 
- Implement a data backup system
- Create separate views/interfaces for bar staff
- Streamline the recording process for more accurate inventory tracking
 
1 of 76
 
GMC Investments 
System Service Request 
Date: February 5, 2015 
 
Requestor: Colleen Johnson, Accounting Controller
Date: February 1, 2015
Department: Accounting
Location: 12207 Tanglewild Drive, Austin TX 78758
Contact Information: (512) 832-2164 ccjohnson123@yahoo.com
Type of Request:
New System
Justification:
The state of Texas has increased regulations in reporting the sale of alcohol broken down by liquor, beer,
and wine. The State Comptroller requires lump sum dollar sales for the month broken down into the three
categories, as well as complimentary and spilled drinks. The state audits based on how much alcohol is
purchased as compared to how much is reported in total sales. The state converts liter or .750 liter bottles
to total gallons then divides by the company’s average pricing to determine if enough sales are reported.
Additionally, the state requires a physical inventory count to be performed at least once a month. The
current system does not integrate day prices and night prices to create average pricing costs for reporting.
Continued regulations are causing strain on the system, slowing down reporting. Furthermore, all
inventory counts are performed manually and entered into the system by the accounting department,
increasing the risk of human error.
Service Request:
The accounting department requests a new information system which reports the total unit sales of
alcohol based on daily transactions. This system should include day prices as well as night prices,
wholesale prices paid to distributors, and current inventory based on sales and physical counts.
Approver Signature: _________________________
Approver Name and Title: _________________________
Date: _________________________
Reasons for Rejection:
___________________________________________________________ 
2 of 76
ID Task Name Duration Start Finish Predecessors
1 System Analysis and 
Design Project Initiation
1 day Thu 2/5/15 Thu 2/5/15
2 System Service Request 1 day Fri 2/6/15 Fri 2/6/15 1
3 Executive Summary 2 days Mon 2/9/15 Tue 2/10/15 2
4 Gantt chart 2 days Wed 2/11/15 Thu 2/12/15 3
5 Network Diagram 2 days Fri 2/13/15 Mon 2/16/15 4
6 Task Responsibility Matrix2 days Tue 2/17/15 Wed 2/18/15 5
7 Project Communication 
Matrix
2 days Thu 2/19/15 Fri 2/20/15 5
8 Project Plan 2 days Mon 2/23/15 Tue 2/24/15 7,6
9 Statement of work and 
project scope
2 days Wed 2/25/15 Thu 2/26/15 8
10 System Description 2 days Wed 2/25/15 Thu 2/26/15 8
11 Feasibility Analysis 3 days Fri 2/27/15 Tue 3/3/15 9,10
12 Management Issues 3 days Wed 3/4/15 Fri 3/6/15 11
13  System's Task 
Responsibility Matrix
3 days Fri 2/27/15 Tue 3/3/15 10
14 System's Project 
Communication Matrix
3 days Thu 3/12/15 Mon 3/16/15 10
15 Interface Design 7 days Tue 3/17/15 Wed 3/25/15 14,12,13
16 Process Description 3 days Thu 3/26/15 Mon 3/30/15 15
17 Data Desciption 6 days Tue 3/31/15 Tue 4/7/15 16
18 Completed System 
Analysis and Design
6 days Wed 4/8/15 Wed 4/15/15 17
T T S M W F S T T S M W F S T T S M W F S T T S M W F S T T S M W F S T T
b 1, '15 Feb 8, '15 Feb 15, '15 Feb 22, '15 Mar 1, '15 Mar 8, '15 Mar 15, '15 Mar 22, '15 Mar 29, '15 Apr 5, '15 Apr 12, '15
Task
Split
Milestone
Summary
Project Summary
Inactive Task
Inactive Milestone
Inactive Summary
Manual Task
Duration-only
Manual Summary Rollup
Manual Summary
Start-only
Finish-only
External Tasks
External Milestone
Deadline
Progress
Manual Progress
GMC Investments
Project Gantt Chart
Date: February 9, 2015
Project: Group Project.mpp
Date: Fri 4/17/15
3of76
GMC Investments 
Project Communication Matrix 
Date: February 9, 2015 
 
General Project Information 
Project Name: IT Infrastructure Analysis for GMC Investments 
Sponsor: Colleen Johnson, Accounting Controller 
Project Manager: Johnson Ward 
 
Stakeholder Document Format Team Contact Due Date
IRS Regulation Inquiries Email Sid, Jazz First Monday of the month
TABC Regulation Inquiries Email Kristen, Sid Every other Monday
GMC Investments Project Status Report Phone, Email Nia, Kristen Every Monday
Suppliers Inventory Inquiries Email Johnson, Nia Every other Monday
Employees Project Status Report Hard Copy Jazz, Johnson First Monday of the month
7 of 76
GMC Investments 
Project Task Responsibility Matrix 
Date: February 9, 2015 
 
General Project Information 
Project Name: IT Infrastructure Analysis for GMC Investments 
Sponsor: Colleen Johnson, Accounting Controller 
Project Manager: Johnson Ward 
 
Task-Responsibility Matrix
Project: IT Infrastructure Analysis for GMC
Investments
Prepared by: Jazz Hawk Legend:
P =
Primary
Manager: Johnson Ward Page: 1 of 1 S =
Support
Responsibility Matrix
Task ID Task Kristen Jazz Johnson Nia Sid
A1 Executive Summary P S S S S
A2 Planning Deliverables and Obtain System
Service Request
S S P
B1 Develop the Project Plan P S S
B2 Design and Analyze the System S S P
C1 Develop Interface Design S P S
C2 Create Dialogue Diagram P S S
D1 Develop Process Description P S S
E1 Develop Data Model S S P
E2 Data Dictionary S P
F Final Due Date S S S P S
 
8 of 76
GMC Investments
Statement of Work and Project Scope
Date: March 20, 2015
Project Name: IT Infrastructure Analysis for GMC Investments
Sponsor: Colleen Johnson, Accounting Controller
Project Manager: Johnson Ward
Problem / Opportunity:
GMC’s current TABC reporting system, scheduling system, and inventory management system are not
automated. The current reporting system is very time consuming because it requires manual tabulation of
inventory reporting and then manual data entry by the accounting department, increasing the risk of human
error. The current system also does not integrate day prices and night prices to create average pricing costs
so averages have to be recalculated with every change. Continued regulations are causing strain on the
system, slowing down reporting. GMC’s scheduling system is done by manually cross referencing employee
availability and entering it into an excel schedule. Inventory management is also done by manually keeping
tabs on inventory levels.
Project Objectives:
To streamline existing reporting, scheduling, and inventory management systems to enable GMC’s personnel
to work more efficiently by automating each function in one comprehensive system backed by a database.
Project Description:
A new information system will be created to extract POS sales data for each reporting category and use it to
produce TABC pdf reports, monitor current inventory to prevent shortages and excess, and schedule
employees for shifts. All of these systems will be backed by one database and the project will follow the
systems development life cycle.
Business Benefits:
Improved reporting efficiency
Improved utilization of bar employees
Improved inventory management
Reduced time commitment from upper level management
Project Deliverables:
TABC reporting tool analysis and design
Scheduling tool analysis and design
Inventory management analysis and design
Documentation and training procedures
Estimated Project Duration: 3 Months
9 of 76
GMC Investments
System Description
Date: March 20, 2015
Project Name: IT Infrastructure Analysis for GMC Investments
Sponsor: Colleen Johnson, Accounting Controller
Project Manager: Johnson Ward
Alternatives:
The current system houses duplicate copies of information within the POS system and numerous Excel files
containing wholesale prices, sales prices, physical inventory records from manual reports, and employee
data. The system currently relies on bar employees’ manually recording information followed by the
accounting department entering the information into the numerous Excel files. Also, scheduling is not
integrated in the current POS system and requires manual creation on an existing Excel template.
Alternative configurations include making a separate scheduling system that would require only bar
employee access with no involvement from the accounting department. Similarly, a separate system for the
accounting department could be implemented taking the sales price list and projected units of alcohol sold
directly from the POS system for reconciling to manual reports on physical inventory. An additional
alternative would be to outsource all IT systems rather than compile the information for TABC reporting.
The alternative designs would continue to rely on some manual inputs though, perpetuating the likelihood of
human error. Additionally, the system would not provide the benefit of demonstrating which employees are
responsible for the highest variance in physical inventory versus projected inventory without additional
manual manipulation of data. Outsourcing would not be feasible for the company due to its small size and
the continued reliance on manual data input.
Detailed project description:
We propose creating an integrated system backed by an all-inclusive database which would manage
inventory, TABC reporting, and scheduling tools to increase efficiency.
TABC Reporting Tool
Inputs:
A user interface will collect the ending volumes of inventory per alcohol bottle or container at the end of
each shift. This user interface will also allow employees to export sales data and the day’s current price sheet
from the POS system into the new system. The data import will eliminate points of error and any change in
pricing from the POS including specials, etc. will be reflected in the average price for that day. Additionally
employees can record spilled and complementary drinks to account variances in ending inventory.
10 of 76
Outputs:
The system will ultimately produce TABC reports daily and an aggregate monthly which include total sales
data, total sales for each reporting category, average sales price of each category, the total change in
inventory in gallons per category, and reconcile the physical inventory change to the projected change based
on sales.
Additionally the system will provide reports on the variance between physical inventory counts and
projected inventory based on sales to identify employees who are pouring too much or too little, or
potentially violating TABC laws by not recording the distribution of alcohol.
System Design:
Inputs gathered in the user interface will be stored in an access database containing inventory, pricing, sales,
employee, and TABC reporting data.
In order to produce the TABC reports, the system will take the input ending inventory and calculate the
change in inventory in ounces based on beginning inventory data from the previous shift in the inventory
management tool. The system will then categorize the change in inventory into three separate reporting
categories of wine, liquor, and beer and aggregate the total change in each segment. Next the system will
convert the change in ounces per segment into gallons.
Finally the system will allow for reconciling the actual gallons used to expected volumes of sales based on
POS sales data.
Scheduling Tool
Inputs:
A user interface accessible by the bar employees will collect available days and shift times for each
bartender on a monthly basis. The interface will allow managers to input the necessary number of employees
required for each shift.
Outputs:
The system will produce a listing of available employees for each shift that the bar manager has access to in
order to create the schedule for the month.
System Design:
The database will house employee information including employee IDs, name, title, etc. The employee will
input their employee ID followed by the shifts they are available to work for the month. The system will
aggregate all inputs by the employees and display the information to the manager. Additionally, the system
will prompt the manager for the desired number of shifts per day. The manager will use these inputs to create
the schedule for the month. The system will have a control in place preventing the manager from scheduling
an employee to work a double shift.
11 of 76
Inventory Management Tool:
Inputs:
Bar employees will enter daily physical inventory totals for all liquor, beer, wine, and non-alcoholic
beverages. Additionally, bar employees will export a listing of drinks sold daily from the POS system.
Management will input a threshold for each item sold that must be on hand at all times.
Outputs:
The system will notify management when the threshold for any item is reached in order for management to
create a new order from the appropriate distributor. Additionally, the system will provide daily reports on
what alcohols account for the highest 10 percent of sales.
System Design:
The system will categorize each type of drink, liquor, wine, beer, and non-alcoholic beverages into groups
based on inventory item. The system will take the inputs from physical inventory counts and compare them
to the threshold established by management. A notification to management will be created when the re-order
threshold for any certain item is met. Additionally the system will maintain a listing of the highest 10 percent
of sales for management to use for sales strategies.
12 of 76
GMC Investments
Feasibility Analysis
Date: March 20, 2015
Project Name: IT Infrastructure Analysis for GMC Investments
Sponsor: Colleen Johnson, Accounting Controller
Project Manager: Johnson Ward
Feasibility analysis
The new system is estimated to increase sales and reduce inventory costs. We determined that a reduction in
inventory costs by 9% per year was the best metric to use, although alcohol prices are expected to increase
by 1.2% per year. This cost savings is attributed to greater efficiency from bartenders by simplifying
inventory reporting, better inventory management, better procurement planning to take advantage of vendor
deals, and purchasing based on sales trends.
Net Present Value (NPV) Analysis 2015 - 2020
Years
2015 2016 2017 2018 2019 2020 TOTALS
Net Economic Benefits $0 $10,980 $11,112 $11,245 $11,380 $11,517
Discount rate (5%) 1.0000 0.9524 0.9070 0.8638 0.8227 0.7835
PV of benefits $0 $10,457 $10,079 $9,714 $9,362 $9,024 $48,636
NPV of benefits $0 $10,457 $20,536 $30,250 $39,612 $48,636 $48,636
One Time Costs ($17,000) $0 $0 $0 $0 $0 ($17,000)
Recurring Costs $0 ($2,600) ($2,600) ($2,600) ($2,600) ($2,600)
Discount rate (5%) 1.0000 0.9524 0.9070 0.8638 0.8227 0.7835
PV of recurring costs $0 ($2,476) ($2,358) ($2,246) ($2,139) ($2,037) ($11,257)
NPV of all costs ($17,000) ($19,476) ($21,834) ($24,080) ($26,219) ($28,257) ($28,257)
Overall NPV $20,379
Continued on next page --
13 of 76
Estimated benefits (cost savings) in 2016
Liquor cost $46,000.00
Beer cost $56,000.00
Wine cost $20,000.00
Total cost $122,000.00
Expected cost savings due to new inventory system 9%
Total benefit in 2016 $10,980.00
Yearly change in alcohol prices: 1.20%
One Time Costs
2015
Development Costs $5,000
Consulting Fees $10,000
New Hardware $1,000
New Software $1,000
User Training $0
Total $17,000
Recurring Costs (yearly)
2016 - 2020
Application software
maintenance
$2,000
Incremental data storage $500
Supplies $100
Total $2,600
Breakeven Analysis
2015 2016 2017 2018 2019 2020
Yearly NPV Cash flow ($17,000) $7,981 $7,720 $7,468 $7,223 $6,986
Overall NPV Cash flow ($17,000) ($9,019) ($1,299) $6,169 $13,393 $20,379
To calculate the breakeven time, ($7468-$6169)/$7468 = 2.17 years.
Breakeven occurs after 2.17 years or sometime in 2018.
Intangible Benefits
Increased bartender morale
Better customer service and higher customer satisfaction
14 of 76
Cost/Benefit Recommendation:
The Economic Feasibility Analysis shows that the project will result in a positive NPV of $20,379 over the
next five years. Moreover, the return on investment (ROI) and Internal Rate of Return (IRR) are
considerably high with 0.72 and 28% respectively. Based on this analysis we will suggest GMC Investments
to move forward with this project.
Technical Analysis
The new system for TABC reporting, scheduling and inventory management will require GMC Investment
employees to operate basic computing and database tools such as MS Excel and MS Access. The new system
will gather outputs from currently placed Point-of-Sale (POS) system. The exporting data format from the
current POS system is simple CSV, which will be compatible with the new system. Moreover, GMC
Investments will need to rent data storage equipment for about 10GB every year, which will cost
approximately $5 per GB totaling up to $500 per year.
Considering the fact that such modifications to the current system are easy to adapt to and that proper
training will be provided to the employees to get them familiar with the new system in place, GMC
Investment is quite technically capable of implementing a new reporting, scheduling and inventory
management system.
Impact Analysis
The overall operational objective of the new system is to automate several labor-intensive tasks currently
performed by GMC Investment staff members. At present, a variety of off the shelf software tools and
physical record systems are pieced together to produce the required inventory and sales information. These
elements are integrated by human input. Our system will capitalize on existing practices, such as inventory
counts, by replacing pen and ink record keeping with data inputs into the system, which will automatically
use the input data to calculate and report sales.
Legal & Contractual Analysis
Our system seeks to assist GMC Investments in complying with TABC reporting requirements. Therefore,
legal regulations and requirements are the function of the system. Ease and automation of compliance is the
major goal of the project.
Political Analysis
As the owner of GMC Investments is the explicit sponsor of the project, top-level political resistance from
within the organization is of little threat. Other stakeholders in this project include employees and managers
of various levels within GMC Investments. These individuals may be apprehensive during the development
and at the initial adoption of the new system, but with proper training and support, they will be able to see
how the system integrates work and makes their jobs easier. If properly communicated and executed, the
goal of process simplification can be used to sway stakeholders and clear a smooth path for the system
within the organization.
Resource Analysis
Required resources include: data base system, employee/end-user feedback, data base system development
team, inventory information, legal requirements, access to GMC Investments current software systems and
many more. The project team will use these resources to automate and integrate reporting compliance to
TABC. None of these resources are cost prohibitive to obtain, however they are all unique and of critical
importance to the development of the project.
15 of 76
GMC Investments
System Communication Matrix
Date: March 20, 2015
Project Name: IT Infrastructure Analysis for GMC Investments
Sponsor: Colleen Johnson, Accounting Controller
Project Manager: Johnson Ward
Stakeholder Document Format Team Contact Due Date
IRS Regulation Inquiries Email Sid, Jazz First Monday of the month
TABC Regulation Inquiries Email Kristen, Sid Every other Monday
GMC Investments Project Status Report Phone, Email Nia, Kristen Every Monday
Suppliers Inventory Inquiries Email Johnson, Nia Every other Monday
Employees Project Status Report Hard Copy Jazz, Johnson First Monday of the month
16 of 76
GMC Investments
System Task Responsibility Matrix
Date: March 20, 2015
Project Name: IT Infrastructure Analysis for GMC Investments
Sponsor: Colleen Johnson, Accounting Controller
Project Manager: Johnson Ward
Task ID Task Kristen Jazz Johnson Nia Sid
A1 Executive Summary P S S S S
A2 Planning Deliverables and Obtain System
Service Request
S S P
B1 Develop the Project Plan P S S
B2 Design and Analyze the System S S P
C1 Develop Interface Design S P S
C2 Create Dialogue Diagram P S S
D1 Develop Process Description P S S
E1 Develop Data Model S S P
E2 Data Dictionary S P
F Final Due Date S S S P S
Legend:
P = Primary
S = Support
17 of 76
ID Task
Mode
Task Name Duration Start Finish Predeces
1 Analysis of Reprting,
scheduling, and inventory
systems
6 days Mon 2/2/15 Mon 2/9/15
2 Interview sponsor 2 days Mon 2/2/15 Tue 2/3/15
3 Reporting Design 20 days Tue 2/10/15 Mon 3/9/15 1,2
4 Scheduling Design 10 days Tue 2/10/15 Mon 2/23/15 1,2
5 Inventory Design 10 days Tue 2/10/15 Mon 2/23/15 1,2
6 Develop Database Design 7 days Tue 3/10/15 Wed 3/18/15 3,4,5
7 Integrate Database Design 6 days Thu 3/19/15 Thu 3/26/15 6
8 Prototype 15 days Fri 3/27/15 Thu 4/16/15 7
9 Evaluate and Test 6 days Fri 4/17/15 Fri 4/24/15 8
10 Implement Database 10 days Mon 4/27/15 Fri 5/8/15 9
11 Training and Feedback 5 days Mon 5/11/15 Fri 5/15/15 10
F M T S W S T F M T S W S T F M T S W S T F M T S W S T F M T S W S T F M
5, ' Feb 1, '1Feb 8, '1Feb 15, Feb 22, Mar 1, '1Mar 8, '1Mar 15, Mar 22, Mar 29, Apr 5, '1Apr 12, Apr 19, Apr 26, May 3, ' May 10, May
Task
Split
Milestone
Summary
Project Summary
Inactive Task
Inactive Milestone
Inactive Summary
Manual Task
Duration-only
Manual Summary Rollup
Manual Summary
Start-only
Finish-only
External Tasks
External Milestone
Deadline
Progress
Manual Progress
Page 1
Project: ProjectNetworkDiagram
Date: Sun 4/19/15
18of76
Form: 0 Log In Form
Users: Employees and Managers
Task: Employees and Managers use this to log-in to the main menu
System: Microsoft Excel
Environment: Standard Office Environment
Sample Design:
Testing & Usability Assessment
Please Rate 1-5 (5 being highest)
Sample Size (15 users)
-Simplicity: _____
-Functionality: _____
-Overall Satisfaction: _____
21 of 76
GMC Investments
IT Infrastructure Analysis
Interface Design
Screen: 1. Main Menu Screen
Users: Employees and Managers
Task: Employees and Managers can select different tools / functions within the
system
System: Microsoft PowerPoint
Environment: Standard Office Environment
Sample Design:
Testing & Usability Assessment
Please Rate 1-5 (5 being highest)
Sample Size (15 users)
-Simplicity: _____
-Functionality: _____
-Overall Satisfaction: _____
22 of 76
Screen: 2 Inventory Management Screen
Users: Employees and Managers
Task: Employees and Managers can select different tools / functions within
Inventory Management
System: Microsoft PowerPoint
Environment: Standard Office Environment
Sample Design:
Testing & Usability Assessment
Please Rate 1-5 (5 being highest)
Sample Size (15 users)
-Simplicity: _____
-Functionality: _____
-Overall Satisfaction: _____
23 of 76
Report: 2.1 Inventory on Hand Report
Users: Employees
Task: Provides user with current inventory information
System: Microsoft Excel
Environment: Standard Office Environment
Sample Design:
Testing & Usability Assessment
Please Rate 1-5 (5 being highest)
Sample Size (15 users)
-Simplicity: _____
-Functionality: _____
-Overall Satisfaction: _____
Comments:
24 of 76
Report: 2.2 Inventory on Order Report
Users: Employees and Manager
Task: Employees and managers can view this report to know what inventory has
been ordered
System: Microsoft Excel
Environment: Standard Office Environment
Sample Design:
Testing & Usability Assessment
Please Rate 1-5 (5 being highest)
Sample Size (15 users)
-Simplicity: _____
-Functionality: _____
-Overall Satisfaction: _____
25 of 76
Alert: 2.3 Inventory Min Ordering Alert
Users: Employees
Task: Alerts employees when inventory falls below specified levels
System: Microsoft Access
Environment: Standard Office Environment
Sample Design:
Testing & Usability Assessment
Please Rate 1-5 (5 being highest)
Sample Size (15 users)
-Simplicity: _____
-Functionality: _____
-Overall Satisfaction: _____
Comments:
Edit Minimums Help
26 of 76
Form: 2.4 Sales Data Import Form
Users: Employees
Task: Employees use this screen to import selected sales data from Aloha, the point
of sales software system
System: Microsoft Access
Environment: Standard Office Environment
Sample Design:
Testing & Usability Assessment
Please Rate 1-5 (5 being highest)
Sample Size (15 users)
-Simplicity: _____
-Functionality: _____
-Overall Satisfaction: _____
27 of 76
Help Information – 2.4 Sales Data Import Form (POS System)
The intent of this screen is to retrieve sales data from Aloha system. This form is used by employees to
import sales data from Aloha into the inventory management system.
Field Descriptions
1. Beer Sales Sale of beer between dates
2. Wine Sales Sale of wine between dates
3. Liquor Sales Sale of liquor between dates
4. All Sales Sale of all types of alcohol between dates
5. From: ____ To: ____ Dates to identify the period from which sales are
wanted
6. Import Importing sales into inventory system
Special Function Keys
F1 = Help (To show this screen)
F2 = Print
28 of 76
Form: 2.5 New Inventory Shipments / Receiving Form
Users: Employees
Task: Allows employees to enter new inventory information when shipments are
received
System: Microsoft Access
Environment: Standard Office Environment
Sample Design:
Testing & Usability Assessment
Please Rate 1-5 (5 being highest)
Sample Size (15 users)
-Simplicity: _____
-Functionality: _____
-Overall Satisfaction: _____
Comments:
29 of 76
Help Information – 2.5 New Inventory Shipments / Receiving Form
This form helps employees record new inventory when a shipment is received and lets update the
inventory levels.
Field Descriptions
1. Category Category of alcohol product
2. Product Name Name of the product
3. Container (size) Size of the container
4. Quantity Number of containers received
Description of Category
1. Beer
2. Wine
3. Liquor
Description of Product Name
1. Heineken
2. Shiner
3. Blue Moon
4. Chardonnay
5. Merlot
6. Black Label
7. Red Label
Button Guide
1. Add another item Allows the user to add another item
2. Enter Inventory Received Submits changes on this form to the inventory system
3. Create New Item Takes the user to the “Create New Item” form
Special Function Keys
F1 = Help (To show this screen)
F2 = Print
30 of 76
Form: 2.6 Purchase Ordering Form
Users: Manager
Task: Allows manager to set inventory levels to alert employees of need to reorder
specific inventory items
System: Microsoft Access
Environment: Standard Office Environment
Sample Design:
Testing & Usability Assessment
Please Rate 1-5 (5 being highest)
Sample Size (15 users)
-Simplicity: _____
-Functionality: _____
-Overall Satisfaction: _____
31 of 76
Help Information – 2.6 Purchase Order Form
The intent of this screen is to allow manager to set inventory levels. When the inventory of a certain
alcohol product will go below the set level, employees will be alerted to re-order that product.
Field Descriptions
1. Select Category Selection of category of alcohol product
2. Select Type Selection of type of alcohol product
3. Select Product Selection of specific product
4. Select Size/Container Selection of size/container for product
5. Minimum Level
Description of Category
1. Beer
2. Wine
3. Liquor
Description of Type
1. Top Shelf
2. Premium
Description of Product
1. Heineken
2. Shiner
3. Blue Moon
4. Chardonnay
5. Merlot
6. Black Label
7. Red Label
Description of Size
1. 1 liter
2. 2 liter
Special Function Keys
F1 = Help (To show this screen)
F2 = Print
32 of 76
Form: 2.7 Create New Item Form
Users: Employees
Task: Allows users to create new inventory item
System: Microsoft Access
Environment: Standard Office Environment
Sample Design:
Testing & Usability Assessment
Please Rate 1-5 (5 being highest)
Sample Size (15 users)
-Simplicity: _____
-Functionality: _____
-Overall Satisfaction: _____
33 of 76
Help Information – 2.7 Create New Item Form
This form helps employees record new inventory when a shipment is received and lets update the
inventory levels.
Field Descriptions
1. Category Category of alcohol product
2. Product Name Name of the product
3. Container (size) Size of the container
4. Classification Classification of product
Description of Category
1. Beer
2. Wine
3. Liquor
Button Guide
1. Create new item and export to alpha Submits information on this form to Aloha
Special Function Keys
F1 = Help (To show this screen)
F2 = Print
34 of 76
Form: 2.8 Import Projected Inventory Form
Users: Employees
Task: Employees use this screen to import projected inventory data based on sales
from Aloha, the point of sales software system
System: Microsoft Access
Environment: Standard Office Environment
Sample Design:
Testing & Usability Assessment
Please Rate 1-5 (5 being highest)
Sample Size (15 users)
-Simplicity: _____
-Functionality: _____
-Overall Satisfaction: _____
35 of 76
Help Information – 2.8 Import Projected Inventory Form
This form helps employees import projected inventory data based on sales from the point of sale software
system
Field Descriptions
1. Bottled Beer As of: Input a date in mm/dd/yyyy format
2. Keg Beer As of: Input a data in mm/dd/yyyy format
3. Liquor As of: Input a data in mm/dd/yyyy format
4. Wine As of: Input a data in mm/dd/yyyy format
Button Guide:
1. Import from Aloha Imports data from Aloha
Special Function Keys:
F1 = Help (To show this screen)
F2 = Print
36 of 76
Report: 2.8.1 Projected Inventory Report
Users: Managers
Task: Managers use this report to import projected inventory amounts based on
sales form Aloha
System: Microsoft Access
Environment: Standard Office Environment
Sample Design:
Testing & Usability Assessment
Please Rate 1-5 (5 being highest)
Sample Size (15 users)
-Simplicity: _____
-Functionality: _____
-Overall Satisfaction: _____
37 of 76
Screen: 3 TABC Reporting Tool
Users: Employees and Managers
Task: Employees and Managers can select different tools / functions within TABC
Reporting Tool
System: Microsoft PowerPoint
Environment: Standard Office Environment
Sample Design:
Testing & Usability Assessment
Please Rate 1-5 (5 being highest)
Sample Size (15 users)
-Simplicity: _____
-Functionality: _____
-Overall Satisfaction: _____
38 of 76
Form: 3.1 Physical Inventory Count Form
Users: Employees
Task: Employees use this form to perform physical inventory counts
System: Microsoft Access
Environment: Standard Office Environment
Sample Design:
Testing & Usability Assessment
Please Rate 1-5 (5 being highest)
Sample Size (15 users)
-Simplicity: _____
-Functionality: _____
-Overall Satisfaction: _____
39 of 76
Help Information – 3.1 Physical Inventory Count Form
The intent of this screen is to obtain a physical count of all inventory on site. Employees use this form to
maintain a physical count of inventory for TABC reporting purposes and inventory control.
Field Descriptions
7. Unopened – Whole Bottles Number of unopened bottles for a specified inventory
item
8. Opened – % Remaining % of liquid in opened bottle of a specified inventory
item
All percentages are in increments of 10
Special Function Keys
F1 = Help (To show this screen)
F2 = Print
40 of 76
Form: 3.2 Sales Price Modification Form
Users: Mangers
Task: Managers use this screen to modify prices for all inventory
System: Microsoft Access
Environment: Standard Office Environment
Sample Design:
Testing & Usability Assessment
Please Rate 1-5 (5 being highest)
Sample Size (15 users)
-Simplicity: _____
-Functionality: _____
-Overall Satisfaction: _____
41 of 76
Help Information – 3.2 Sales Price Modification Form
The intent of this screen is to allow manager to set sales price. Current price for each inventory item is
listen with a field to update price. If price is not updated, the current price is used by default.
Field Descriptions
6. New Price Selection of category of alcohol product
Button Guide
4. Save New prices are saved in the database but not transferred to
Aloha
Advised for price changes during client serving times
5. Save & Export New prices are saved in the database and exported to Aloha
Special Function Keys
F1 = Help (To show this screen)
F2 = Print
42 of 76
Form: 3.3 Sales Price Export Form
Users: Managers
Task: Managers use this message box to confirm export of sales prices to Aloha
System: Microsoft Access
Environment: Standard Office Environment
Sample Design:
Testing & Usability Assessment
Please Rate 1-5 (5 being highest)
Sample Size (15 users)
-Simplicity: _____
-Functionality: _____
-Overall Satisfaction: _____
43 of 76
Help Information – 3.3 Sales Price Export Form
This form allows managers to export the pricelist saved in the database to Aloha.
Button Guide
1. Yes Prices from database are exported to Aloha
2. No Prices are not exported, return to previous screen
Special Function Keys
F1 = Help (To show this screen)
F2 = Print
44 of 76
Report: 3.4 TABC Report
Users: Managers
Task: Managers generate this report to demonstrate the number of units sold and the
revenue recorded for tax purposes
System: Microsoft Excel
Environment: Standard Office Environment
Sample Design:
Testing & Usability Assessment
Please Rate 1-5 (5 being highest)
Sample Size (15 users)
-Simplicity: _____
-Functionality: _____
-Overall Satisfaction: _____
45 of 76
Report: 3.5 Variance Report
Users: Managers
Task: Managers use this report to reconcile the variance between projected and
physical inventory
System: Microsoft Excel
Environment: Standard Office Environment
Sample Design:
Testing & Usability Assessment
Please Rate 1-5 (5 being highest)
Sample Size (15 users)
-Simplicity: _____
-Functionality: _____
-Overall Satisfaction: _____
46 of 76
Screen: 4 Scheduling Tool
Users: Employees and Managers
Task: Employees and Managers can select different tools / functions within the
system
System: Microsoft PowerPoint
Environment: Standard Office Environment
Sample Design:
Testing & Usability Assessment
Please Rate 1-5 (5 being highest)
Sample Size (15 users)
-Simplicity: _____
-Functionality: _____
-Overall Satisfaction: _____
47 of 76
Form: 4.1 Create Schedule Form
Users: Managers
Task: Managers use this screen to create a custom schedule for specific dates and modify the
shift times and shift requirements. The output of filling out this form is the Employee
Scheduling Tool Form, a customized schedule form in which employees can be
assigned to shifts.
System: Microsoft Access
Environment: Standard Office Environment
Sample Design:
Testing & Usability Assessment
Please Rate 1-5 (5 being highest)
Sample Size (15 users)
-Simplicity: _____
-Functionality: _____
-Overall Satisfaction: _____
48 of 76
Help Information – 4.1 Create Schedule Form
This form helps managers to create a custom schedule for specific dates and modify the shift times and
shift requirements. The output is the Employee Scheduling Tool Form.
Field Descriptions
1. For Dates: Insert date schedule begins on in mm/dd/yyyy format
2. To Date: Insert date schedule ends on in mm/dd/yyyy format
3. # of Shifts Insert the number of shifts desired on a particular date
4. # of Shifts Insert the number of shifts desired on a particular date
5. # of Shifts Insert the number of shifts desired on a particular date
6. Shift 1 Insert the number of employees needed per shift on given date
7. Shift 2 Insert the number of employees needed per shift on given date
8. Shift 3 Insert the number of employees needed per shift on given date
Description of Shifts:
Maximum of 3 shifts per day (morning, mid-day, and night)
Button Guide:
1. Modify Shift Times Saves the change in shift times
2. Save Saves the new schedule that was created
Special Function Keys:
F1 = Help (To show this screen)
F2 = Print
49 of 76
Form: 4.1.1 Modify Shift Times Form
Users: Managers
Task: Managers use this report to modify default shift times in order to create
schedules
System: Microsoft Access
Environment: Standard Office Environment
Sample Design:
Testing & Usability Assessment
Please Rate 1-5 (5 being highest)
Sample Size (15 users)
-Simplicity: _____
-Functionality: _____
-Overall Satisfaction: _____
50 of 76
Help Information – 4.1.1 Modify Shift Times
This form helps managers to modify default shift times in order to create schedules
Field Descriptions
1. Date to Modify Insert date to modify in mm/dd/yyyy format
2. Shift Number Insert shift number to change
3. Shift Begin Time Insert shift begin time (Morning, Mid-day, night)
4. Shift End Time Insert shift end time (Morning, Mid-day, night)
Button Guide:
3. Save Saves the modifications to shift times
Special Function Keys:
F1 = Help (To show this screen)
F2 = Print
51 of 76
Form: 4.2 Assign Employees to Schedule Form
Users: Manager
Task: Managers use this form to assign employees to specific shifts on a created
schedule
System: Microsoft Access
Environment: Standard Office Environment
Sample Design:
* The blank boxes represent where data already input on the Schedule Creation form will be displayed, not entered. That data
cannot be modified without opening the Schedule Creation form and reopening the Scheduling Tool Form.
Testing & Usability Assessment
Please Rate 1-5 (5 being highest)
Sample Size (15 users)
-Simplicity: _____
-Functionality: _____
-Overall Satisfaction: _____
52 of 76
Help Information – 4.2 Assign Employees to Schedule Form
This form helps managers assign employees to specific shifts on a created schedule
Field Descriptions
1. For Dates: Insert date schedule begins on in mm/dd/yyyy format
2. To Date: Insert date schedule ends on in mm/dd/yyyy format
3. # of Shifts Insert the number of shifts desired on a particular date
4. # of Shifts Insert the number of shifts desired on a particular date
5. # of Shifts Insert the number of shifts desired on a particular date
6. Shift 1 Insert the number of employees needed per shift on given date
7. Shift 2 Insert the number of employees needed per shift on given date
8. Shift 3 Insert the number of employees needed per shift on given date
9. Employee Assigned Select the Employee in which to schedule for that shift
Button Guide:
1. Save Saves the employee assignments per shift
Special Function Keys:
F1 = Help (To show this screen)
F2 = Print
53 of 76
Report: 4.3 Finalized Schedule Report
Users: Employees and Manager
Task: Managers use this report to review and notify employees of their scheduled
shifts
System: Microsoft Access
Environment: Standard Office Environment
Sample Design:
Testing & Usability Assessment
Please Rate 1-5 (5 being highest)
Sample Size (15 users)
-Simplicity: _____
-Functionality: _____
-Overall Satisfaction: _____
54 of 76
Form: 4.4 Employee Availability Form
Users: Employees
Task: Employees use this form to indicate which shifts they can work.
System: Microsoft Access
Environment: Standard Office Environment
Sample Design:
Testing & Usability Assessment
Please Rate 1-5 (5 being highest)
Sample Size (15 users)
-Simplicity: _____
-Functionality: _____
-Overall Satisfaction: _____
55 of 76
Help Information – 4.4 Employee Availability Form
This form helps employees indicate which shifts they are available to work
Field Descriptions
1. Employee ID Input Employee ID number for Employee
2. Employee Name Input Employee’s Name
3. Make Employee Inactive Check box if want to make employee inactive
4. Shift Times check boxes Check boxes under shift in which employee is available to work
Button Guide:
2. Save Saves the employee assignments per shift
Special Function Keys:
F1 = Help (To show this screen)
F2 = Print
56 of 76
Report: 4.4.1 Employee Availability Summary Report
Users: Managers
Task: Managers use this report to analyze the availability of their employees
System: Microsoft Access
Environment: Standard Office Environment
Sample Design:
*Empty Boxes will be green to show available and red to show unavailable next to each employee’s
record.
Testing & Usability Assessment
Please Rate 1-5 (5 being highest)
Sample Size (15 users)
-Simplicity: _____
-Functionality: _____
-Overall Satisfaction: _____
57 of 76
Screen: 5 Log Off
Users: Employees and Managers
Task: Employees and Managers can choose to log off or cancel logging off.
System: Microsoft PowerPoint
Environment: Standard Office Environment
Sample Design:
Testing & Usability Assessment
Please Rate 1-5 (5 being highest)
Sample Size (15 users)
-Simplicity: _____
-Functionality: _____
-Overall Satisfaction: _____
58 of 76
 
 
 
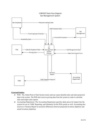
External Entities 
● POS:  The Aloha Point of Sale System tracks and can export detailed sales and sales projection 
data to the system. The POS also receives pricing data from the system in order to calculate 
sales and output sales reports.  
● Accounting Department: The Accounting Department specifies daily prices for import into the 
system for use in TABC Reporting, and ultimately for the POS system as well. Accounting also 
receives a Variance Report to reconcile differences between projected inventory depletion and 
actual inventory depletion.  
59 of 76
● TABC: The TABC receives Inventory Depletion Data for taxation purposes to determine that 
the bar is paying taxes on all of it’s alcohol sales.   
● Bar Management: Bar Managers specify the number of shifts per day, the number of staff 
needed for shifts, and the create schedules by assigning Bar Employees to shifts. Bar Managers 
then send finalized schedules to Bar Employees. 
● Bar Employee: Bar Employees specify their work availability. Bar Employees are assigned to 
work shifts and receive the finalized weekly schedule. They also physically determine and 
document inventory levels at the completion of their shifts to be used in TABC reporting.  
 
Data Flows: 
. 
● Sales & Projection Data : date, sales by category, projected inventory depletion by category,  
● Pricing Data: inventory item number, inventory item name, price, dates price is valid,  
● Depletion Data: date, inventory depletion by category, sales by category, average sales prices 
by category, total tax due 
● Variance Report: reporting period, variance in projected depletion and physical depletion by 
category,   
● Staffing Schedule Data: schedule date period, shifts required per day, employees required per 
shift,  
● Staff Schedule: schedule date period, assigned shift times, number of shifts per day, employees 
assigned to shifts 
● Employee Schedule: employee name, schedule date period, number of shifts per day, 
employees assigned to shifts, assigned shift times, other employee’s assigned to those shift 
times,  
● Availability Data: employee ID, employee name,  schedule dates, availability for specific 
shifts,  
 
   
60 of 76
 
 
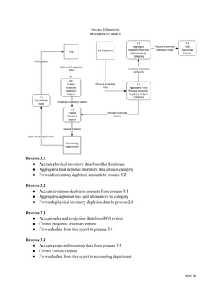
Process 1.0 Scheduling 
● Accepts staff needs data from Bar Management and employee availability data from Bar 
Employee 
● After processing the data above, accepts Staff Assignment Data from Bar Management to 
create final employee schedule for the week 
● Creates Employee Schedule using all the data 
● Forwards Employee Schedule to Bar Management and Bar Employees 
 
Process 2.0 TABC Reporting 
● Accepts depletion data from the Inventory Management Process 
61 of 76
● Creates TABC depletion report 
● Forwards the report to TABC for periodic reporting 
 
Process 3.0 Inventory Management 
● Accepts sales and projected inventory data from POS system and physical inventory data from 
Bar Employee 
● Creates variance report  
● Forwards variance report to the Accounting Department 
● Forwards physical depletion data to Process 2 (TABC Reporting) 
● Accepts sales price export form from the accounting department and forwards the pricing data 
to POS system 
 
Data Flows Unique to this Diagram 
● Physical Inventory Depletion Data: physical inventory depletion data by inventory category, 
associated sales prices 
   
62 of 76
 
 
Process 1.1  
● Accepts staffing needs data from Bar Management and creates a blank schedule template based 
on staffing needs for shifts each week 
● Forwards staff requirements from this template to process 1.3 
 
Process 1.2  
● Accepts employee availability data from Bar Employee and creates weekly employee 
availability chart  
● Forwards this employee availability data from this chart to process 1.3 
 
Process 1.3 
● Accepts employee availability data from process 1.2 and staff requirements from process 1.1 
● Accepts staff assignment data from Bar Management to generate final weekly schedule 
● Forwards final weekly schedule data to Bar Management and Bar Employee 
 
 
Data Flows Unique to this Diagram 
● Staff requirements from blank schedule template: Date and time of each shift as well as number 
of employees required per shift 
● Employee availability data from the chart: Dates and times each employee is available to work 
 
   
63 of 76
 
 
Process 2.1 
● Accepts physical inventory depletion data from process 3.0 
● Calculates total taxable sales amount 
● Forwards taxable sales data to process 2.2 
 
Process 2.2 
● Accepts total taxable sales amount from process 2.1 
● Compiles taxable sales data and actual sales data for comparison by TABC 
● Forward information to process 2.3 
 
Process 2.3 
● Accepts adjusted taxable sales amounts for variance/error from process 2.2 
● Applies tax rate to calculate taxes due 
● Forwards TABC Depletion Report to TABC Reporting 
 
Data Flows Unique to this Diagram 
● Total Taxable Sales Amount: Total amount of dollar sales subject to taxation 
● Adjusted Taxable Sales Amounts for Variance/Error: Sales data from inventory system 
compared against sales data from POS System 
   
64 of 76
 
Process 3.1 
● Accepts physical inventory data from Bar Employee 
● Aggregates total depleted inventory data of each category 
● Forwards inventory depletion amounts to process 3.2 
 
Process 3.2 
● Accepts inventory depletion amounts from process 3.1 
● Aggregates depletion less spill allowances by category 
● Forwards physical inventory depletion data to process 2.0 
 
Process 3.3 
● Accepts sales and projection data from POS system 
● Creates projected inventory reports 
● Forwards data from this report to process 3.4 
 
Process 3.4 
● Accepts projected inventory data from process 3.3 
● Creates variance report 
● Forwards data from this report to accounting department 
65 of 76
 
Process 3.5 
● Accepts sales price export form from accounting department 
● Forwards this data to the POS system 
 
Data Flows Unique to this Diagram 
● Projected Inventory report: Formated data for projected inventory based on sales amounts for 
each inventory item 
● Physical Inventory Report: Formated data for physical count of each inventory item 
● Inventory Depletion Amounts: Change in physical inventory for each inventory item   
66 of 76
 
 
Process 1.1.1 
● Bar Management determines the timing and number of shifts required for a specific week 
● Forwards information to  Process 1.1.2 
 
Process 1.1.2 
● Accepts shift information from Process 1.1.1 
● Bar Management inputs number of employees required per shift  
● Forwards information to Process 1.3 
 
Data Flows Unique to this Diagram 
● Weekly Shift Requirement Data: Date and time of each shift needed to be filled by employees 
 
67 of 76
Inventory
SalesItem
InvOrder
Sales
Distributor
PurchaseOrder
Employee
EmpShift
Schedule
InventoryIDPK
Name
WholesalePrice
InventoryIDFKPK
Qty
InventoryIDFKPK
Qty
SalesIDPK
EmployeeIDFK
DistributorIDPK
Name
ContactName
OrderIDPK
InvReceived
EmployeeIDFK
EmployeeIDPK
Name
Address
EmployeeIDFKPK
DatePK
NumberOfEmp
Address
Phone
Email
OrderDate
SalesPrice
Type
DistributorIDFK
PhysicalCount
ProjectedCount
Size
OrderIDFKPK
SalesIDFKPK
DateFKPK
ShiftFKPK
ShiftPK
Phone
PayRate
JobTitle
Is contained in / Contains
Is comprised of / Comprises
Includes / Is included in
Is authorized by / Authorizes
Supervises / 
Is supervised by
Is available
Schedules / Is scheduled by
Item on order
EmpSupervisor
Supplies / Is supplied by
DateFK
ShiftFK
General Project Information
Project Name: IT Infrastructure Analysis for GMC Investments
Sponsor: Colleen Johnson, Accounting Controller
Project Manager: Johnson Ward
GMC Investments
ERD
Date: April 6, 2015
SalesPrice
68of76
GMC Investments
Relational Schema
Date: April 6, 2015
General Project Information
Project Name: IT Infrastructure Analysis for GMC Investments
Sponsor: Colleen Johnson, Accounting Controller
Project Manager: Johnson Ward
Distributor (DistributorID, Name, ContactName, Address, Phone, Email)
PurchaseOrder (OrderID, EmployeeID^, OrderDate, InvReceived)
Inventory (InventoryID, Name, WholesalePrice, SalesPrice, Type, DistributorID^, PhyscialCount,
ProjectedCount, Size)
InvOrder (InventoryID^, OrderID^, Qty)
SalesItem (InventoryID^, SalesID^, Qty)
Employee (EmployeeID, Name, Address, Phone, PayRate, JobTitle, EmpSupervisor)
EmpShift (EmployeeID^, Date^, Shift^)
Schedule (Date, Shift, NumberOfEmp)
Sales (SalesID, EmployeeID^, Date^, Shift^, SalesPrice)
69 of 76
GMC Investments
Data Dictionary
Date: April 6, 2015
General Project Information
Project Name: IT Infrastructure Analysis for GMC Investments
Sponsor: Colleen Johnson, Accounting Controller
Project Manager: Johnson Ward
Entities:
Entity 1: Distributor
Description: Information on external distributor
Attribute 1: Address
Description: Physical address of distributor
Attribute 2: ContactName
Description: Sales person contact at distributor
Attribute 3: DistributorId PK
Description: Arbitrary distributor ID number
Attribute 4: Email
Description: Contact Email
Attribute 5: Name
Description: Distributor name
Attribute 6: Phone
Description: Distributor phone number
Entity 2: Employee
Description: Information on bar and accounting employees
Attribute 1: Address
Description: Physical address of employee
Attribute 2: EmployeeID PK
Description: Arbitrary employee ID number
Attribute 3: JobTitle
Description: Title of Employee
Attribute 4: Name
Description: Employee name
Attribute 5: PayRate
Description: Hourly rate of employee
Attribute 6: Phone
Description: Employee phone number
Entity 3: EmpShift
Description: Associative entity between Employee and Schedule
Attribute 1: Date PK
Description: Date of shift
Attribute 2: EmployeeID PK
Description: Arbitrary employee ID number
Attribute 3: Shift PK
70 of 76
Description: Time of shift (night or day)
Entity 4: Inventory
Description: Information on each inventory item
Attribute 1: DistributorId
Description: Arbitrary distributor ID number
Attribute 2: InventoryID PK
Description: Arbitrary inventory ID number
Attribute 3: Name
Description: Inventory brand and bottle name
Attribute 4: PhysicalCount
Description: Number on hand based on physical count
Attribute 5: ProjectedCount
Description: Projected number based on sales
Attribute 6: SalesPrice
Description: Price per unit sold
Attribute 7: Size
Description: Units of container
Attribute 8: Type
Description: Classification of liquor, beer, wine, or non-alcoholic
Attribute 9: WholesalePrice
Description: Price of container
Entity 5: InvOrder
Description: Associative entity between Inventory and PurchaseOrder
Attribute 1: InventoryID PK
Description: Arbitrary inventory ID number
Attribute 2: OrderID PK
Description: Order ID number
Attribute 3: Qty
Description: Quantity of inventory item on order
Entity 6: PurchaseOrder
Description: Information on inventory items on order with a certain vendor
Attribute 1: EmployeeID
Description: Arbitrary employee ID number
Attribute 2: InvReceived
Description: Restricted yes or no answer signifies which orders have been fully fulfilled
Attribute 3: OrderDate
Description: Date order was placed
Attribute 4: OrderID PK
Description: Order ID number
Entity 7: Sales
Description: Information on daily sales
Attribute 1: SalesID PK
Description: Sales ID number from POS system
71 of 76
Attribute 2: Date FK
Description: Date of shift
Attribute 3: EmployeeID FK
Description: Arbitrary employee ID number
Attribute 4: Shift FK
Description: Time of shift (night or day)
Attribute 5: SalesPrice
Description: Sales price of the inventory item at the time of the sale.
Entity 8: SalesItem
Description: Associative entity between Sales and Inventory
Attribute 1: InventoryID PK
Description: Arbitrary inventory ID number
Attribute 2: SalesID PK
Description: Sales ID number from POS system
Attribute 3: Qty
Description: Quantity of individual inventory item sold
Entity 9: Schedule
Description: Schedule of employee shifts
Attribute 1: Date PK
Description: Date of the year
Attribute 2: NumberOfEmp
Description: Number of employees working a shift
Attribute 3: Shift PK
Description: Time of shift (night or day)
72 of 76
Relationships:
Relationship 1: Supplies
Distributor 1 to many
Inventory 1 to 1
Description: By law alcohol is licensed to a single distributor
Relationship 2: Comprises
Inventory 1 to many
Sales Item 1 to 1
Relationship 3: Contains
SalesItem 1 to 1
Sales 1 to many
Relationship 4: Item on order
Inventory 1 to many
InvOrder 1 to 1
Relationship 5: Includes
InvOrder 1 to 1
PurchaseOrder 1 to many
Relationship 6: Authorizes
PurchaseOrder 1 to 1
Employee 0 to many
Relationship 7: Supervises
Employee 0 to 1
Employee 1 to many
Relationship 8: Is available
Employee 1 to many
EmpShift 1 to 1
Relationship 9: Schedules
EmpShift 1 to 1
Schedule 1 to many
Relationship 10: Conducts
Sales: 1 to 1
EmpShift: 1 to 1
73 of 76
GMC Investments
Source / Destination Data Flow
Date: April 6, 2015
General Project Information
Project Name: IT Infrastructure Analysis for GMC Investments
Sponsor: Colleen Johnson, Accounting Controller
Project Manager: Johnson Ward
Data Flow From/TO
Context Diagram
Availability Data From Bar Employee to Process 0
Final Employee Schedule From Process 0 to Bar Employee
Physical Inventory Data From Bar Employee to Process 0
Sales & Projection Data From POS to Process 0
Pricing Data From Process 0 to POS
Staff Schedule Data From Bar Management to Process 0
Final Staff Schedule From Process 0 to Bar Management
Staff Assignment Data From Bar Management to Process 0
Sales Price Export Form From Accounting Department to Process 0
Variance Report From Process 0 to Accounting Department
TABC Depletion Report From Process 0 to TABC
LEVEL 0
Sales & Projection Data From POS to Process 3.0
Pricing Data From Process 3.0 to POS
Sales Price Export Form From Accounting Department to Process 3.0
Variance Report From Process 3.0 to Accounting Department
Physical Inventory Depletion Data From Process 3.0 to Process 2.0
TABC Depletion Report From Process 2.0 to TABC
Physical Inventory Data From Bar Employee to Process 3.0
Availability Data From Bar Employee to Process 1.0
74 of 76
Final Employee Schedule From Process 1.0 to Bar Employee
Staff Schedule Data From Bar Management to Process 1.0
Final Staff Schedule From Process 1.0 to Bar Management
Staff Assignment Data From Bar Management to Process 1.0
LEVEL 1
Process 1 Level 1
Availability Data From Bar Employee to Process 1.2
Final Employee Schedule From Process 1.3 to Bar Employee
Employee Availability Data from the Chart From Process 1.2 to Process 1.3
Staff Schedule Data From Bar Management to Process 1.1
Final Staff Schedule From Process 1.3 to Bar Management
Staff Assignment Data From Bar Management to Process 1.3
Staff Requirements form blank schedule template From Process 1.1 to Process 1.3
Process 2 Level 1
Physical Inventory Depletion Data From Process 3.0 to Process 2.1
Total Taxable Sales Amounts From Process 2.1 to Process 2.2
Adjusted Taxable Sales Amounts for Variance/Error From Process 2.2 to Process 2.3
TABC Depletion Report From Process 2.3 to TABC Reporting
Process 3 Level 1
Sales & Projection Data From POS to Process 3.3
Pricing Data From Process 3.5 to POS
Sales Price Export Form From Accounting Department to Process 3.5
Projected Inventory Report From Process 3.3 to Process 3.4
Variance Report From Process 3.4 to Accounting Department
Physical Inventory Data From Bar Employee to Process 3.1
Physical Inventory Report From Process 3.1 to Process 3.4
Inventory Depletion Amounts From Process 3.1 to Process 3.2
Physical Inventory Depletion Data From Process 3.3 to Process 2.0
75 of 76
LEVEL 2
Process 1.1 Level 2
Staff Schedule Data From Bar Management to Process 1.1.1
Weekly Shift Requirement Data From Process 1.1.1 to Process 1.1.2
Staff Requirements by Shift Template From Process 1.1.2 to Process 1.3
76 of 76

System Analysis and Design Project

  • 1.
    GMC Investments IT InfrastructureAnalysis TABLE OF CONTENTS EXECUTIVE SUMMARY.......................................................................................... 1 SYSTEM SERVICE REQUEST.................................................................................. 2 PROJECT GANNT CHART........................................................................................ 3 PROJECT NETWORK DIAGRAM ............................................................................ 4 PROJECT COMMUNICATION MATRIX................................................................. 7 PROJECT TASK RESPONSIBILITY MATRIX......................................................... 8 STATEMENT OF WORK AND PROJECT SCOPE................................................... 9 SYSTEM DESCRIPTION ........................................................................................... 10 FEASIBILITY ANALYSIS ......................................................................................... 13 SYSTEM’S COMMUNICATION MATRIX............................................................... 16 SYSTEM’S TASK RESPONSIBILITY MATRIX ...................................................... 17 SYSTEM’S GANNT CHART ..................................................................................... 18 SYSTEM’S NETWORK DIAGRAM.......................................................................... 19 DIALOGUE DIAGRAM .................................................................................................... 20 INTERFACE DESIGNS............................................................................................... 21 DATA FLOW DIAGRAMS......................................................................................... 59 ERD ............................................................................................................................. 68 RELATIONAL SCHEMA ........................................................................................... 69 DATA DICTIONARY ................................................................................................. 70 SOURCE / DESINTATION DATA FLOW................................................................. 74
  • 2.
    ISYS 620-601 SystemsAnalysis and Design Group Project Rubric ISYS 620 Section Number: 601 Group Number: 5 Project Title: IT Infrastructure Analysis for GMC Investments Student Photo Last Name: Alessi Hawk Johnson Shah Ward First Name: Kristen Jazz Nia Sid Johnson Max Points Given Points Comments Conformance to Requirements 30 Scope 20 Clarity of Organization 20 Quality of Written Presentation 20 Quality of Live Presentation 10 TOTAL 100
  • 3.
          GMC Investments  Executive Summary  Date:February 9, 2015    General Project Information  Project Name: IT Infrastructure Analysis for GMC Investments  Sponsor: Colleen Johnson, Accounting Controller  Project Manager: Johnson Ward    Project Overview:  Our sponsor Colleen Johnson is the owner of GMC Investments which operates several bars in Austin. The company currently manually inputs inventory, sales and payroll data into excel after bar staff collects and writes down data for reporting to TABC. Staff collects data from a separate POS system. TABC regulations require bars to report how much inventory was sold, spilled, and comp’d, and the IRS requires tip reporting. Currently the system is very data input intensive and the excel spreadsheet tabulates data using formulas. Our team will analyze and design a system to automate the reporting process and record inventory, sales, and scheduling data significantly faster using simple user interfaces for bar staff to directly enter sales data into a database.     Recommendations:  - Implement a data backup system - Create separate views/interfaces for bar staff - Streamline the recording process for more accurate inventory tracking   1 of 76
  • 4.
      GMC Investments  System ServiceRequest  Date: February 5, 2015    Requestor: Colleen Johnson, Accounting Controller Date: February 1, 2015 Department: Accounting Location: 12207 Tanglewild Drive, Austin TX 78758 Contact Information: (512) 832-2164 ccjohnson123@yahoo.com Type of Request: New System Justification: The state of Texas has increased regulations in reporting the sale of alcohol broken down by liquor, beer, and wine. The State Comptroller requires lump sum dollar sales for the month broken down into the three categories, as well as complimentary and spilled drinks. The state audits based on how much alcohol is purchased as compared to how much is reported in total sales. The state converts liter or .750 liter bottles to total gallons then divides by the company’s average pricing to determine if enough sales are reported. Additionally, the state requires a physical inventory count to be performed at least once a month. The current system does not integrate day prices and night prices to create average pricing costs for reporting. Continued regulations are causing strain on the system, slowing down reporting. Furthermore, all inventory counts are performed manually and entered into the system by the accounting department, increasing the risk of human error. Service Request: The accounting department requests a new information system which reports the total unit sales of alcohol based on daily transactions. This system should include day prices as well as night prices, wholesale prices paid to distributors, and current inventory based on sales and physical counts. Approver Signature: _________________________ Approver Name and Title: _________________________ Date: _________________________ Reasons for Rejection: ___________________________________________________________  2 of 76
  • 5.
    ID Task NameDuration Start Finish Predecessors 1 System Analysis and  Design Project Initiation 1 day Thu 2/5/15 Thu 2/5/15 2 System Service Request 1 day Fri 2/6/15 Fri 2/6/15 1 3 Executive Summary 2 days Mon 2/9/15 Tue 2/10/15 2 4 Gantt chart 2 days Wed 2/11/15 Thu 2/12/15 3 5 Network Diagram 2 days Fri 2/13/15 Mon 2/16/15 4 6 Task Responsibility Matrix2 days Tue 2/17/15 Wed 2/18/15 5 7 Project Communication  Matrix 2 days Thu 2/19/15 Fri 2/20/15 5 8 Project Plan 2 days Mon 2/23/15 Tue 2/24/15 7,6 9 Statement of work and  project scope 2 days Wed 2/25/15 Thu 2/26/15 8 10 System Description 2 days Wed 2/25/15 Thu 2/26/15 8 11 Feasibility Analysis 3 days Fri 2/27/15 Tue 3/3/15 9,10 12 Management Issues 3 days Wed 3/4/15 Fri 3/6/15 11 13  System's Task  Responsibility Matrix 3 days Fri 2/27/15 Tue 3/3/15 10 14 System's Project  Communication Matrix 3 days Thu 3/12/15 Mon 3/16/15 10 15 Interface Design 7 days Tue 3/17/15 Wed 3/25/15 14,12,13 16 Process Description 3 days Thu 3/26/15 Mon 3/30/15 15 17 Data Desciption 6 days Tue 3/31/15 Tue 4/7/15 16 18 Completed System  Analysis and Design 6 days Wed 4/8/15 Wed 4/15/15 17 T T S M W F S T T S M W F S T T S M W F S T T S M W F S T T S M W F S T T b 1, '15 Feb 8, '15 Feb 15, '15 Feb 22, '15 Mar 1, '15 Mar 8, '15 Mar 15, '15 Mar 22, '15 Mar 29, '15 Apr 5, '15 Apr 12, '15 Task Split Milestone Summary Project Summary Inactive Task Inactive Milestone Inactive Summary Manual Task Duration-only Manual Summary Rollup Manual Summary Start-only Finish-only External Tasks External Milestone Deadline Progress Manual Progress GMC Investments Project Gantt Chart Date: February 9, 2015 Project: Group Project.mpp Date: Fri 4/17/15 3of76
  • 6.
    GMC Investments  Project CommunicationMatrix  Date: February 9, 2015    General Project Information  Project Name: IT Infrastructure Analysis for GMC Investments  Sponsor: Colleen Johnson, Accounting Controller  Project Manager: Johnson Ward    Stakeholder Document Format Team Contact Due Date IRS Regulation Inquiries Email Sid, Jazz First Monday of the month TABC Regulation Inquiries Email Kristen, Sid Every other Monday GMC Investments Project Status Report Phone, Email Nia, Kristen Every Monday Suppliers Inventory Inquiries Email Johnson, Nia Every other Monday Employees Project Status Report Hard Copy Jazz, Johnson First Monday of the month 7 of 76
  • 7.
    GMC Investments  Project TaskResponsibility Matrix  Date: February 9, 2015    General Project Information  Project Name: IT Infrastructure Analysis for GMC Investments  Sponsor: Colleen Johnson, Accounting Controller  Project Manager: Johnson Ward    Task-Responsibility Matrix Project: IT Infrastructure Analysis for GMC Investments Prepared by: Jazz Hawk Legend: P = Primary Manager: Johnson Ward Page: 1 of 1 S = Support Responsibility Matrix Task ID Task Kristen Jazz Johnson Nia Sid A1 Executive Summary P S S S S A2 Planning Deliverables and Obtain System Service Request S S P B1 Develop the Project Plan P S S B2 Design and Analyze the System S S P C1 Develop Interface Design S P S C2 Create Dialogue Diagram P S S D1 Develop Process Description P S S E1 Develop Data Model S S P E2 Data Dictionary S P F Final Due Date S S S P S   8 of 76
  • 8.
    GMC Investments Statement ofWork and Project Scope Date: March 20, 2015 Project Name: IT Infrastructure Analysis for GMC Investments Sponsor: Colleen Johnson, Accounting Controller Project Manager: Johnson Ward Problem / Opportunity: GMC’s current TABC reporting system, scheduling system, and inventory management system are not automated. The current reporting system is very time consuming because it requires manual tabulation of inventory reporting and then manual data entry by the accounting department, increasing the risk of human error. The current system also does not integrate day prices and night prices to create average pricing costs so averages have to be recalculated with every change. Continued regulations are causing strain on the system, slowing down reporting. GMC’s scheduling system is done by manually cross referencing employee availability and entering it into an excel schedule. Inventory management is also done by manually keeping tabs on inventory levels. Project Objectives: To streamline existing reporting, scheduling, and inventory management systems to enable GMC’s personnel to work more efficiently by automating each function in one comprehensive system backed by a database. Project Description: A new information system will be created to extract POS sales data for each reporting category and use it to produce TABC pdf reports, monitor current inventory to prevent shortages and excess, and schedule employees for shifts. All of these systems will be backed by one database and the project will follow the systems development life cycle. Business Benefits: Improved reporting efficiency Improved utilization of bar employees Improved inventory management Reduced time commitment from upper level management Project Deliverables: TABC reporting tool analysis and design Scheduling tool analysis and design Inventory management analysis and design Documentation and training procedures Estimated Project Duration: 3 Months 9 of 76
  • 9.
    GMC Investments System Description Date:March 20, 2015 Project Name: IT Infrastructure Analysis for GMC Investments Sponsor: Colleen Johnson, Accounting Controller Project Manager: Johnson Ward Alternatives: The current system houses duplicate copies of information within the POS system and numerous Excel files containing wholesale prices, sales prices, physical inventory records from manual reports, and employee data. The system currently relies on bar employees’ manually recording information followed by the accounting department entering the information into the numerous Excel files. Also, scheduling is not integrated in the current POS system and requires manual creation on an existing Excel template. Alternative configurations include making a separate scheduling system that would require only bar employee access with no involvement from the accounting department. Similarly, a separate system for the accounting department could be implemented taking the sales price list and projected units of alcohol sold directly from the POS system for reconciling to manual reports on physical inventory. An additional alternative would be to outsource all IT systems rather than compile the information for TABC reporting. The alternative designs would continue to rely on some manual inputs though, perpetuating the likelihood of human error. Additionally, the system would not provide the benefit of demonstrating which employees are responsible for the highest variance in physical inventory versus projected inventory without additional manual manipulation of data. Outsourcing would not be feasible for the company due to its small size and the continued reliance on manual data input. Detailed project description: We propose creating an integrated system backed by an all-inclusive database which would manage inventory, TABC reporting, and scheduling tools to increase efficiency. TABC Reporting Tool Inputs: A user interface will collect the ending volumes of inventory per alcohol bottle or container at the end of each shift. This user interface will also allow employees to export sales data and the day’s current price sheet from the POS system into the new system. The data import will eliminate points of error and any change in pricing from the POS including specials, etc. will be reflected in the average price for that day. Additionally employees can record spilled and complementary drinks to account variances in ending inventory. 10 of 76
  • 10.
    Outputs: The system willultimately produce TABC reports daily and an aggregate monthly which include total sales data, total sales for each reporting category, average sales price of each category, the total change in inventory in gallons per category, and reconcile the physical inventory change to the projected change based on sales. Additionally the system will provide reports on the variance between physical inventory counts and projected inventory based on sales to identify employees who are pouring too much or too little, or potentially violating TABC laws by not recording the distribution of alcohol. System Design: Inputs gathered in the user interface will be stored in an access database containing inventory, pricing, sales, employee, and TABC reporting data. In order to produce the TABC reports, the system will take the input ending inventory and calculate the change in inventory in ounces based on beginning inventory data from the previous shift in the inventory management tool. The system will then categorize the change in inventory into three separate reporting categories of wine, liquor, and beer and aggregate the total change in each segment. Next the system will convert the change in ounces per segment into gallons. Finally the system will allow for reconciling the actual gallons used to expected volumes of sales based on POS sales data. Scheduling Tool Inputs: A user interface accessible by the bar employees will collect available days and shift times for each bartender on a monthly basis. The interface will allow managers to input the necessary number of employees required for each shift. Outputs: The system will produce a listing of available employees for each shift that the bar manager has access to in order to create the schedule for the month. System Design: The database will house employee information including employee IDs, name, title, etc. The employee will input their employee ID followed by the shifts they are available to work for the month. The system will aggregate all inputs by the employees and display the information to the manager. Additionally, the system will prompt the manager for the desired number of shifts per day. The manager will use these inputs to create the schedule for the month. The system will have a control in place preventing the manager from scheduling an employee to work a double shift. 11 of 76
  • 11.
    Inventory Management Tool: Inputs: Baremployees will enter daily physical inventory totals for all liquor, beer, wine, and non-alcoholic beverages. Additionally, bar employees will export a listing of drinks sold daily from the POS system. Management will input a threshold for each item sold that must be on hand at all times. Outputs: The system will notify management when the threshold for any item is reached in order for management to create a new order from the appropriate distributor. Additionally, the system will provide daily reports on what alcohols account for the highest 10 percent of sales. System Design: The system will categorize each type of drink, liquor, wine, beer, and non-alcoholic beverages into groups based on inventory item. The system will take the inputs from physical inventory counts and compare them to the threshold established by management. A notification to management will be created when the re-order threshold for any certain item is met. Additionally the system will maintain a listing of the highest 10 percent of sales for management to use for sales strategies. 12 of 76
  • 12.
    GMC Investments Feasibility Analysis Date:March 20, 2015 Project Name: IT Infrastructure Analysis for GMC Investments Sponsor: Colleen Johnson, Accounting Controller Project Manager: Johnson Ward Feasibility analysis The new system is estimated to increase sales and reduce inventory costs. We determined that a reduction in inventory costs by 9% per year was the best metric to use, although alcohol prices are expected to increase by 1.2% per year. This cost savings is attributed to greater efficiency from bartenders by simplifying inventory reporting, better inventory management, better procurement planning to take advantage of vendor deals, and purchasing based on sales trends. Net Present Value (NPV) Analysis 2015 - 2020 Years 2015 2016 2017 2018 2019 2020 TOTALS Net Economic Benefits $0 $10,980 $11,112 $11,245 $11,380 $11,517 Discount rate (5%) 1.0000 0.9524 0.9070 0.8638 0.8227 0.7835 PV of benefits $0 $10,457 $10,079 $9,714 $9,362 $9,024 $48,636 NPV of benefits $0 $10,457 $20,536 $30,250 $39,612 $48,636 $48,636 One Time Costs ($17,000) $0 $0 $0 $0 $0 ($17,000) Recurring Costs $0 ($2,600) ($2,600) ($2,600) ($2,600) ($2,600) Discount rate (5%) 1.0000 0.9524 0.9070 0.8638 0.8227 0.7835 PV of recurring costs $0 ($2,476) ($2,358) ($2,246) ($2,139) ($2,037) ($11,257) NPV of all costs ($17,000) ($19,476) ($21,834) ($24,080) ($26,219) ($28,257) ($28,257) Overall NPV $20,379 Continued on next page -- 13 of 76
  • 13.
    Estimated benefits (costsavings) in 2016 Liquor cost $46,000.00 Beer cost $56,000.00 Wine cost $20,000.00 Total cost $122,000.00 Expected cost savings due to new inventory system 9% Total benefit in 2016 $10,980.00 Yearly change in alcohol prices: 1.20% One Time Costs 2015 Development Costs $5,000 Consulting Fees $10,000 New Hardware $1,000 New Software $1,000 User Training $0 Total $17,000 Recurring Costs (yearly) 2016 - 2020 Application software maintenance $2,000 Incremental data storage $500 Supplies $100 Total $2,600 Breakeven Analysis 2015 2016 2017 2018 2019 2020 Yearly NPV Cash flow ($17,000) $7,981 $7,720 $7,468 $7,223 $6,986 Overall NPV Cash flow ($17,000) ($9,019) ($1,299) $6,169 $13,393 $20,379 To calculate the breakeven time, ($7468-$6169)/$7468 = 2.17 years. Breakeven occurs after 2.17 years or sometime in 2018. Intangible Benefits Increased bartender morale Better customer service and higher customer satisfaction 14 of 76
  • 14.
    Cost/Benefit Recommendation: The EconomicFeasibility Analysis shows that the project will result in a positive NPV of $20,379 over the next five years. Moreover, the return on investment (ROI) and Internal Rate of Return (IRR) are considerably high with 0.72 and 28% respectively. Based on this analysis we will suggest GMC Investments to move forward with this project. Technical Analysis The new system for TABC reporting, scheduling and inventory management will require GMC Investment employees to operate basic computing and database tools such as MS Excel and MS Access. The new system will gather outputs from currently placed Point-of-Sale (POS) system. The exporting data format from the current POS system is simple CSV, which will be compatible with the new system. Moreover, GMC Investments will need to rent data storage equipment for about 10GB every year, which will cost approximately $5 per GB totaling up to $500 per year. Considering the fact that such modifications to the current system are easy to adapt to and that proper training will be provided to the employees to get them familiar with the new system in place, GMC Investment is quite technically capable of implementing a new reporting, scheduling and inventory management system. Impact Analysis The overall operational objective of the new system is to automate several labor-intensive tasks currently performed by GMC Investment staff members. At present, a variety of off the shelf software tools and physical record systems are pieced together to produce the required inventory and sales information. These elements are integrated by human input. Our system will capitalize on existing practices, such as inventory counts, by replacing pen and ink record keeping with data inputs into the system, which will automatically use the input data to calculate and report sales. Legal & Contractual Analysis Our system seeks to assist GMC Investments in complying with TABC reporting requirements. Therefore, legal regulations and requirements are the function of the system. Ease and automation of compliance is the major goal of the project. Political Analysis As the owner of GMC Investments is the explicit sponsor of the project, top-level political resistance from within the organization is of little threat. Other stakeholders in this project include employees and managers of various levels within GMC Investments. These individuals may be apprehensive during the development and at the initial adoption of the new system, but with proper training and support, they will be able to see how the system integrates work and makes their jobs easier. If properly communicated and executed, the goal of process simplification can be used to sway stakeholders and clear a smooth path for the system within the organization. Resource Analysis Required resources include: data base system, employee/end-user feedback, data base system development team, inventory information, legal requirements, access to GMC Investments current software systems and many more. The project team will use these resources to automate and integrate reporting compliance to TABC. None of these resources are cost prohibitive to obtain, however they are all unique and of critical importance to the development of the project. 15 of 76
  • 15.
    GMC Investments System CommunicationMatrix Date: March 20, 2015 Project Name: IT Infrastructure Analysis for GMC Investments Sponsor: Colleen Johnson, Accounting Controller Project Manager: Johnson Ward Stakeholder Document Format Team Contact Due Date IRS Regulation Inquiries Email Sid, Jazz First Monday of the month TABC Regulation Inquiries Email Kristen, Sid Every other Monday GMC Investments Project Status Report Phone, Email Nia, Kristen Every Monday Suppliers Inventory Inquiries Email Johnson, Nia Every other Monday Employees Project Status Report Hard Copy Jazz, Johnson First Monday of the month 16 of 76
  • 16.
    GMC Investments System TaskResponsibility Matrix Date: March 20, 2015 Project Name: IT Infrastructure Analysis for GMC Investments Sponsor: Colleen Johnson, Accounting Controller Project Manager: Johnson Ward Task ID Task Kristen Jazz Johnson Nia Sid A1 Executive Summary P S S S S A2 Planning Deliverables and Obtain System Service Request S S P B1 Develop the Project Plan P S S B2 Design and Analyze the System S S P C1 Develop Interface Design S P S C2 Create Dialogue Diagram P S S D1 Develop Process Description P S S E1 Develop Data Model S S P E2 Data Dictionary S P F Final Due Date S S S P S Legend: P = Primary S = Support 17 of 76
  • 17.
    ID Task Mode Task NameDuration Start Finish Predeces 1 Analysis of Reprting, scheduling, and inventory systems 6 days Mon 2/2/15 Mon 2/9/15 2 Interview sponsor 2 days Mon 2/2/15 Tue 2/3/15 3 Reporting Design 20 days Tue 2/10/15 Mon 3/9/15 1,2 4 Scheduling Design 10 days Tue 2/10/15 Mon 2/23/15 1,2 5 Inventory Design 10 days Tue 2/10/15 Mon 2/23/15 1,2 6 Develop Database Design 7 days Tue 3/10/15 Wed 3/18/15 3,4,5 7 Integrate Database Design 6 days Thu 3/19/15 Thu 3/26/15 6 8 Prototype 15 days Fri 3/27/15 Thu 4/16/15 7 9 Evaluate and Test 6 days Fri 4/17/15 Fri 4/24/15 8 10 Implement Database 10 days Mon 4/27/15 Fri 5/8/15 9 11 Training and Feedback 5 days Mon 5/11/15 Fri 5/15/15 10 F M T S W S T F M T S W S T F M T S W S T F M T S W S T F M T S W S T F M 5, ' Feb 1, '1Feb 8, '1Feb 15, Feb 22, Mar 1, '1Mar 8, '1Mar 15, Mar 22, Mar 29, Apr 5, '1Apr 12, Apr 19, Apr 26, May 3, ' May 10, May Task Split Milestone Summary Project Summary Inactive Task Inactive Milestone Inactive Summary Manual Task Duration-only Manual Summary Rollup Manual Summary Start-only Finish-only External Tasks External Milestone Deadline Progress Manual Progress Page 1 Project: ProjectNetworkDiagram Date: Sun 4/19/15 18of76
  • 18.
    Form: 0 LogIn Form Users: Employees and Managers Task: Employees and Managers use this to log-in to the main menu System: Microsoft Excel Environment: Standard Office Environment Sample Design: Testing & Usability Assessment Please Rate 1-5 (5 being highest) Sample Size (15 users) -Simplicity: _____ -Functionality: _____ -Overall Satisfaction: _____ 21 of 76 GMC Investments IT Infrastructure Analysis Interface Design
  • 19.
    Screen: 1. MainMenu Screen Users: Employees and Managers Task: Employees and Managers can select different tools / functions within the system System: Microsoft PowerPoint Environment: Standard Office Environment Sample Design: Testing & Usability Assessment Please Rate 1-5 (5 being highest) Sample Size (15 users) -Simplicity: _____ -Functionality: _____ -Overall Satisfaction: _____ 22 of 76
  • 20.
    Screen: 2 InventoryManagement Screen Users: Employees and Managers Task: Employees and Managers can select different tools / functions within Inventory Management System: Microsoft PowerPoint Environment: Standard Office Environment Sample Design: Testing & Usability Assessment Please Rate 1-5 (5 being highest) Sample Size (15 users) -Simplicity: _____ -Functionality: _____ -Overall Satisfaction: _____ 23 of 76
  • 21.
    Report: 2.1 Inventoryon Hand Report Users: Employees Task: Provides user with current inventory information System: Microsoft Excel Environment: Standard Office Environment Sample Design: Testing & Usability Assessment Please Rate 1-5 (5 being highest) Sample Size (15 users) -Simplicity: _____ -Functionality: _____ -Overall Satisfaction: _____ Comments: 24 of 76
  • 22.
    Report: 2.2 Inventoryon Order Report Users: Employees and Manager Task: Employees and managers can view this report to know what inventory has been ordered System: Microsoft Excel Environment: Standard Office Environment Sample Design: Testing & Usability Assessment Please Rate 1-5 (5 being highest) Sample Size (15 users) -Simplicity: _____ -Functionality: _____ -Overall Satisfaction: _____ 25 of 76
  • 23.
    Alert: 2.3 InventoryMin Ordering Alert Users: Employees Task: Alerts employees when inventory falls below specified levels System: Microsoft Access Environment: Standard Office Environment Sample Design: Testing & Usability Assessment Please Rate 1-5 (5 being highest) Sample Size (15 users) -Simplicity: _____ -Functionality: _____ -Overall Satisfaction: _____ Comments: Edit Minimums Help 26 of 76
  • 24.
    Form: 2.4 SalesData Import Form Users: Employees Task: Employees use this screen to import selected sales data from Aloha, the point of sales software system System: Microsoft Access Environment: Standard Office Environment Sample Design: Testing & Usability Assessment Please Rate 1-5 (5 being highest) Sample Size (15 users) -Simplicity: _____ -Functionality: _____ -Overall Satisfaction: _____ 27 of 76
  • 25.
    Help Information –2.4 Sales Data Import Form (POS System) The intent of this screen is to retrieve sales data from Aloha system. This form is used by employees to import sales data from Aloha into the inventory management system. Field Descriptions 1. Beer Sales Sale of beer between dates 2. Wine Sales Sale of wine between dates 3. Liquor Sales Sale of liquor between dates 4. All Sales Sale of all types of alcohol between dates 5. From: ____ To: ____ Dates to identify the period from which sales are wanted 6. Import Importing sales into inventory system Special Function Keys F1 = Help (To show this screen) F2 = Print 28 of 76
  • 26.
    Form: 2.5 NewInventory Shipments / Receiving Form Users: Employees Task: Allows employees to enter new inventory information when shipments are received System: Microsoft Access Environment: Standard Office Environment Sample Design: Testing & Usability Assessment Please Rate 1-5 (5 being highest) Sample Size (15 users) -Simplicity: _____ -Functionality: _____ -Overall Satisfaction: _____ Comments: 29 of 76
  • 27.
    Help Information –2.5 New Inventory Shipments / Receiving Form This form helps employees record new inventory when a shipment is received and lets update the inventory levels. Field Descriptions 1. Category Category of alcohol product 2. Product Name Name of the product 3. Container (size) Size of the container 4. Quantity Number of containers received Description of Category 1. Beer 2. Wine 3. Liquor Description of Product Name 1. Heineken 2. Shiner 3. Blue Moon 4. Chardonnay 5. Merlot 6. Black Label 7. Red Label Button Guide 1. Add another item Allows the user to add another item 2. Enter Inventory Received Submits changes on this form to the inventory system 3. Create New Item Takes the user to the “Create New Item” form Special Function Keys F1 = Help (To show this screen) F2 = Print 30 of 76
  • 28.
    Form: 2.6 PurchaseOrdering Form Users: Manager Task: Allows manager to set inventory levels to alert employees of need to reorder specific inventory items System: Microsoft Access Environment: Standard Office Environment Sample Design: Testing & Usability Assessment Please Rate 1-5 (5 being highest) Sample Size (15 users) -Simplicity: _____ -Functionality: _____ -Overall Satisfaction: _____ 31 of 76
  • 29.
    Help Information –2.6 Purchase Order Form The intent of this screen is to allow manager to set inventory levels. When the inventory of a certain alcohol product will go below the set level, employees will be alerted to re-order that product. Field Descriptions 1. Select Category Selection of category of alcohol product 2. Select Type Selection of type of alcohol product 3. Select Product Selection of specific product 4. Select Size/Container Selection of size/container for product 5. Minimum Level Description of Category 1. Beer 2. Wine 3. Liquor Description of Type 1. Top Shelf 2. Premium Description of Product 1. Heineken 2. Shiner 3. Blue Moon 4. Chardonnay 5. Merlot 6. Black Label 7. Red Label Description of Size 1. 1 liter 2. 2 liter Special Function Keys F1 = Help (To show this screen) F2 = Print 32 of 76
  • 30.
    Form: 2.7 CreateNew Item Form Users: Employees Task: Allows users to create new inventory item System: Microsoft Access Environment: Standard Office Environment Sample Design: Testing & Usability Assessment Please Rate 1-5 (5 being highest) Sample Size (15 users) -Simplicity: _____ -Functionality: _____ -Overall Satisfaction: _____ 33 of 76
  • 31.
    Help Information –2.7 Create New Item Form This form helps employees record new inventory when a shipment is received and lets update the inventory levels. Field Descriptions 1. Category Category of alcohol product 2. Product Name Name of the product 3. Container (size) Size of the container 4. Classification Classification of product Description of Category 1. Beer 2. Wine 3. Liquor Button Guide 1. Create new item and export to alpha Submits information on this form to Aloha Special Function Keys F1 = Help (To show this screen) F2 = Print 34 of 76
  • 32.
    Form: 2.8 ImportProjected Inventory Form Users: Employees Task: Employees use this screen to import projected inventory data based on sales from Aloha, the point of sales software system System: Microsoft Access Environment: Standard Office Environment Sample Design: Testing & Usability Assessment Please Rate 1-5 (5 being highest) Sample Size (15 users) -Simplicity: _____ -Functionality: _____ -Overall Satisfaction: _____ 35 of 76
  • 33.
    Help Information –2.8 Import Projected Inventory Form This form helps employees import projected inventory data based on sales from the point of sale software system Field Descriptions 1. Bottled Beer As of: Input a date in mm/dd/yyyy format 2. Keg Beer As of: Input a data in mm/dd/yyyy format 3. Liquor As of: Input a data in mm/dd/yyyy format 4. Wine As of: Input a data in mm/dd/yyyy format Button Guide: 1. Import from Aloha Imports data from Aloha Special Function Keys: F1 = Help (To show this screen) F2 = Print 36 of 76
  • 34.
    Report: 2.8.1 ProjectedInventory Report Users: Managers Task: Managers use this report to import projected inventory amounts based on sales form Aloha System: Microsoft Access Environment: Standard Office Environment Sample Design: Testing & Usability Assessment Please Rate 1-5 (5 being highest) Sample Size (15 users) -Simplicity: _____ -Functionality: _____ -Overall Satisfaction: _____ 37 of 76
  • 35.
    Screen: 3 TABCReporting Tool Users: Employees and Managers Task: Employees and Managers can select different tools / functions within TABC Reporting Tool System: Microsoft PowerPoint Environment: Standard Office Environment Sample Design: Testing & Usability Assessment Please Rate 1-5 (5 being highest) Sample Size (15 users) -Simplicity: _____ -Functionality: _____ -Overall Satisfaction: _____ 38 of 76
  • 36.
    Form: 3.1 PhysicalInventory Count Form Users: Employees Task: Employees use this form to perform physical inventory counts System: Microsoft Access Environment: Standard Office Environment Sample Design: Testing & Usability Assessment Please Rate 1-5 (5 being highest) Sample Size (15 users) -Simplicity: _____ -Functionality: _____ -Overall Satisfaction: _____ 39 of 76
  • 37.
    Help Information –3.1 Physical Inventory Count Form The intent of this screen is to obtain a physical count of all inventory on site. Employees use this form to maintain a physical count of inventory for TABC reporting purposes and inventory control. Field Descriptions 7. Unopened – Whole Bottles Number of unopened bottles for a specified inventory item 8. Opened – % Remaining % of liquid in opened bottle of a specified inventory item All percentages are in increments of 10 Special Function Keys F1 = Help (To show this screen) F2 = Print 40 of 76
  • 38.
    Form: 3.2 SalesPrice Modification Form Users: Mangers Task: Managers use this screen to modify prices for all inventory System: Microsoft Access Environment: Standard Office Environment Sample Design: Testing & Usability Assessment Please Rate 1-5 (5 being highest) Sample Size (15 users) -Simplicity: _____ -Functionality: _____ -Overall Satisfaction: _____ 41 of 76
  • 39.
    Help Information –3.2 Sales Price Modification Form The intent of this screen is to allow manager to set sales price. Current price for each inventory item is listen with a field to update price. If price is not updated, the current price is used by default. Field Descriptions 6. New Price Selection of category of alcohol product Button Guide 4. Save New prices are saved in the database but not transferred to Aloha Advised for price changes during client serving times 5. Save & Export New prices are saved in the database and exported to Aloha Special Function Keys F1 = Help (To show this screen) F2 = Print 42 of 76
  • 40.
    Form: 3.3 SalesPrice Export Form Users: Managers Task: Managers use this message box to confirm export of sales prices to Aloha System: Microsoft Access Environment: Standard Office Environment Sample Design: Testing & Usability Assessment Please Rate 1-5 (5 being highest) Sample Size (15 users) -Simplicity: _____ -Functionality: _____ -Overall Satisfaction: _____ 43 of 76
  • 41.
    Help Information –3.3 Sales Price Export Form This form allows managers to export the pricelist saved in the database to Aloha. Button Guide 1. Yes Prices from database are exported to Aloha 2. No Prices are not exported, return to previous screen Special Function Keys F1 = Help (To show this screen) F2 = Print 44 of 76
  • 42.
    Report: 3.4 TABCReport Users: Managers Task: Managers generate this report to demonstrate the number of units sold and the revenue recorded for tax purposes System: Microsoft Excel Environment: Standard Office Environment Sample Design: Testing & Usability Assessment Please Rate 1-5 (5 being highest) Sample Size (15 users) -Simplicity: _____ -Functionality: _____ -Overall Satisfaction: _____ 45 of 76
  • 43.
    Report: 3.5 VarianceReport Users: Managers Task: Managers use this report to reconcile the variance between projected and physical inventory System: Microsoft Excel Environment: Standard Office Environment Sample Design: Testing & Usability Assessment Please Rate 1-5 (5 being highest) Sample Size (15 users) -Simplicity: _____ -Functionality: _____ -Overall Satisfaction: _____ 46 of 76
  • 44.
    Screen: 4 SchedulingTool Users: Employees and Managers Task: Employees and Managers can select different tools / functions within the system System: Microsoft PowerPoint Environment: Standard Office Environment Sample Design: Testing & Usability Assessment Please Rate 1-5 (5 being highest) Sample Size (15 users) -Simplicity: _____ -Functionality: _____ -Overall Satisfaction: _____ 47 of 76
  • 45.
    Form: 4.1 CreateSchedule Form Users: Managers Task: Managers use this screen to create a custom schedule for specific dates and modify the shift times and shift requirements. The output of filling out this form is the Employee Scheduling Tool Form, a customized schedule form in which employees can be assigned to shifts. System: Microsoft Access Environment: Standard Office Environment Sample Design: Testing & Usability Assessment Please Rate 1-5 (5 being highest) Sample Size (15 users) -Simplicity: _____ -Functionality: _____ -Overall Satisfaction: _____ 48 of 76
  • 46.
    Help Information –4.1 Create Schedule Form This form helps managers to create a custom schedule for specific dates and modify the shift times and shift requirements. The output is the Employee Scheduling Tool Form. Field Descriptions 1. For Dates: Insert date schedule begins on in mm/dd/yyyy format 2. To Date: Insert date schedule ends on in mm/dd/yyyy format 3. # of Shifts Insert the number of shifts desired on a particular date 4. # of Shifts Insert the number of shifts desired on a particular date 5. # of Shifts Insert the number of shifts desired on a particular date 6. Shift 1 Insert the number of employees needed per shift on given date 7. Shift 2 Insert the number of employees needed per shift on given date 8. Shift 3 Insert the number of employees needed per shift on given date Description of Shifts: Maximum of 3 shifts per day (morning, mid-day, and night) Button Guide: 1. Modify Shift Times Saves the change in shift times 2. Save Saves the new schedule that was created Special Function Keys: F1 = Help (To show this screen) F2 = Print 49 of 76
  • 47.
    Form: 4.1.1 ModifyShift Times Form Users: Managers Task: Managers use this report to modify default shift times in order to create schedules System: Microsoft Access Environment: Standard Office Environment Sample Design: Testing & Usability Assessment Please Rate 1-5 (5 being highest) Sample Size (15 users) -Simplicity: _____ -Functionality: _____ -Overall Satisfaction: _____ 50 of 76
  • 48.
    Help Information –4.1.1 Modify Shift Times This form helps managers to modify default shift times in order to create schedules Field Descriptions 1. Date to Modify Insert date to modify in mm/dd/yyyy format 2. Shift Number Insert shift number to change 3. Shift Begin Time Insert shift begin time (Morning, Mid-day, night) 4. Shift End Time Insert shift end time (Morning, Mid-day, night) Button Guide: 3. Save Saves the modifications to shift times Special Function Keys: F1 = Help (To show this screen) F2 = Print 51 of 76
  • 49.
    Form: 4.2 AssignEmployees to Schedule Form Users: Manager Task: Managers use this form to assign employees to specific shifts on a created schedule System: Microsoft Access Environment: Standard Office Environment Sample Design: * The blank boxes represent where data already input on the Schedule Creation form will be displayed, not entered. That data cannot be modified without opening the Schedule Creation form and reopening the Scheduling Tool Form. Testing & Usability Assessment Please Rate 1-5 (5 being highest) Sample Size (15 users) -Simplicity: _____ -Functionality: _____ -Overall Satisfaction: _____ 52 of 76
  • 50.
    Help Information –4.2 Assign Employees to Schedule Form This form helps managers assign employees to specific shifts on a created schedule Field Descriptions 1. For Dates: Insert date schedule begins on in mm/dd/yyyy format 2. To Date: Insert date schedule ends on in mm/dd/yyyy format 3. # of Shifts Insert the number of shifts desired on a particular date 4. # of Shifts Insert the number of shifts desired on a particular date 5. # of Shifts Insert the number of shifts desired on a particular date 6. Shift 1 Insert the number of employees needed per shift on given date 7. Shift 2 Insert the number of employees needed per shift on given date 8. Shift 3 Insert the number of employees needed per shift on given date 9. Employee Assigned Select the Employee in which to schedule for that shift Button Guide: 1. Save Saves the employee assignments per shift Special Function Keys: F1 = Help (To show this screen) F2 = Print 53 of 76
  • 51.
    Report: 4.3 FinalizedSchedule Report Users: Employees and Manager Task: Managers use this report to review and notify employees of their scheduled shifts System: Microsoft Access Environment: Standard Office Environment Sample Design: Testing & Usability Assessment Please Rate 1-5 (5 being highest) Sample Size (15 users) -Simplicity: _____ -Functionality: _____ -Overall Satisfaction: _____ 54 of 76
  • 52.
    Form: 4.4 EmployeeAvailability Form Users: Employees Task: Employees use this form to indicate which shifts they can work. System: Microsoft Access Environment: Standard Office Environment Sample Design: Testing & Usability Assessment Please Rate 1-5 (5 being highest) Sample Size (15 users) -Simplicity: _____ -Functionality: _____ -Overall Satisfaction: _____ 55 of 76
  • 53.
    Help Information –4.4 Employee Availability Form This form helps employees indicate which shifts they are available to work Field Descriptions 1. Employee ID Input Employee ID number for Employee 2. Employee Name Input Employee’s Name 3. Make Employee Inactive Check box if want to make employee inactive 4. Shift Times check boxes Check boxes under shift in which employee is available to work Button Guide: 2. Save Saves the employee assignments per shift Special Function Keys: F1 = Help (To show this screen) F2 = Print 56 of 76
  • 54.
    Report: 4.4.1 EmployeeAvailability Summary Report Users: Managers Task: Managers use this report to analyze the availability of their employees System: Microsoft Access Environment: Standard Office Environment Sample Design: *Empty Boxes will be green to show available and red to show unavailable next to each employee’s record. Testing & Usability Assessment Please Rate 1-5 (5 being highest) Sample Size (15 users) -Simplicity: _____ -Functionality: _____ -Overall Satisfaction: _____ 57 of 76
  • 55.
    Screen: 5 LogOff Users: Employees and Managers Task: Employees and Managers can choose to log off or cancel logging off. System: Microsoft PowerPoint Environment: Standard Office Environment Sample Design: Testing & Usability Assessment Please Rate 1-5 (5 being highest) Sample Size (15 users) -Simplicity: _____ -Functionality: _____ -Overall Satisfaction: _____ 58 of 76
  • 56.
          External Entities  ● POS:  The Aloha Point of Sale System tracks and can export detailed sales and sales projection  data to the system. The POS also receives pricing data from the system in order to calculate  sales and output sales reports.   ● Accounting Department: The Accounting Department specifies daily prices for import into the  system for use in TABC Reporting, and ultimately for the POS system as well. Accounting also  receives a Variance Report to reconcile differences between projected inventory depletion and  actual inventory depletion.   59of 76
  • 57.
    ● TABC: The TABC receives Inventory Depletion Data for taxation purposes to determine that  the bar is paying taxes on all of it’s alcohol sales.    ●Bar Management: Bar Managers specify the number of shifts per day, the number of staff  needed for shifts, and the create schedules by assigning Bar Employees to shifts. Bar Managers  then send finalized schedules to Bar Employees.  ● Bar Employee: Bar Employees specify their work availability. Bar Employees are assigned to  work shifts and receive the finalized weekly schedule. They also physically determine and  document inventory levels at the completion of their shifts to be used in TABC reporting.     Data Flows:  .  ● Sales & Projection Data : date, sales by category, projected inventory depletion by category,   ● Pricing Data: inventory item number, inventory item name, price, dates price is valid,   ● Depletion Data: date, inventory depletion by category, sales by category, average sales prices  by category, total tax due  ● Variance Report: reporting period, variance in projected depletion and physical depletion by  category,    ● Staffing Schedule Data: schedule date period, shifts required per day, employees required per  shift,   ● Staff Schedule: schedule date period, assigned shift times, number of shifts per day, employees  assigned to shifts  ● Employee Schedule: employee name, schedule date period, number of shifts per day,  employees assigned to shifts, assigned shift times, other employee’s assigned to those shift  times,   ● Availability Data: employee ID, employee name,  schedule dates, availability for specific  shifts,         60 of 76
  • 58.
        Process 1.0 Scheduling  ● Accepts staff needs data from Bar Management and employee availability data from Bar  Employee  ● After processing the data above, accepts Staff Assignment Data from Bar Management to  create final employee schedule for the week  ●Creates Employee Schedule using all the data  ● Forwards Employee Schedule to Bar Management and Bar Employees    Process 2.0 TABC Reporting  ● Accepts depletion data from the Inventory Management Process  61 of 76
  • 59.
    ● Creates TABC depletion report  ● Forwards the report to TABC for periodic reporting    Process 3.0 Inventory Management  ●Accepts sales and projected inventory data from POS system and physical inventory data from  Bar Employee  ● Creates variance report   ● Forwards variance report to the Accounting Department  ● Forwards physical depletion data to Process 2 (TABC Reporting)  ● Accepts sales price export form from the accounting department and forwards the pricing data  to POS system    Data Flows Unique to this Diagram  ● Physical Inventory Depletion Data: physical inventory depletion data by inventory category,  associated sales prices      62 of 76
  • 60.
        Process 1.1   ● Accepts staffing needs data from Bar Management and creates a blank schedule template based  on staffing needs for shifts each week  ● Forwards staff requirements from this template to process 1.3    Process 1.2   ●Accepts employee availability data from Bar Employee and creates weekly employee  availability chart   ● Forwards this employee availability data from this chart to process 1.3    Process 1.3  ● Accepts employee availability data from process 1.2 and staff requirements from process 1.1  ● Accepts staff assignment data from Bar Management to generate final weekly schedule  ● Forwards final weekly schedule data to Bar Management and Bar Employee      Data Flows Unique to this Diagram  ● Staff requirements from blank schedule template: Date and time of each shift as well as number  of employees required per shift  ● Employee availability data from the chart: Dates and times each employee is available to work        63 of 76
  • 61.
        Process 2.1  ● Accepts physical inventory depletion data from process 3.0  ● Calculates total taxable sales amount  ●Forwards taxable sales data to process 2.2    Process 2.2  ● Accepts total taxable sales amount from process 2.1  ● Compiles taxable sales data and actual sales data for comparison by TABC  ● Forward information to process 2.3    Process 2.3  ● Accepts adjusted taxable sales amounts for variance/error from process 2.2  ● Applies tax rate to calculate taxes due  ● Forwards TABC Depletion Report to TABC Reporting    Data Flows Unique to this Diagram  ● Total Taxable Sales Amount: Total amount of dollar sales subject to taxation  ● Adjusted Taxable Sales Amounts for Variance/Error: Sales data from inventory system  compared against sales data from POS System      64 of 76
  • 62.
      Process 3.1  ● Accepts physical inventory data from Bar Employee  ● Aggregates total depleted inventory data of each category  ●Forwards inventory depletion amounts to process 3.2    Process 3.2  ● Accepts inventory depletion amounts from process 3.1  ● Aggregates depletion less spill allowances by category  ● Forwards physical inventory depletion data to process 2.0    Process 3.3  ● Accepts sales and projection data from POS system  ● Creates projected inventory reports  ● Forwards data from this report to process 3.4    Process 3.4  ● Accepts projected inventory data from process 3.3  ● Creates variance report  ● Forwards data from this report to accounting department  65 of 76
  • 63.
      Process 3.5  ● Accepts sales price export form from accounting department  ● Forwards this data to the POS system    Data Flows Unique to this Diagram  ●Projected Inventory report: Formated data for projected inventory based on sales amounts for  each inventory item  ● Physical Inventory Report: Formated data for physical count of each inventory item  ● Inventory Depletion Amounts: Change in physical inventory for each inventory item    66 of 76
  • 64.
        Process 1.1.1  ● Bar Management determines the timing and number of shifts required for a specific week  ● Forwards information to  Process 1.1.2    Process 1.1.2  ●Accepts shift information from Process 1.1.1  ● Bar Management inputs number of employees required per shift   ● Forwards information to Process 1.3    Data Flows Unique to this Diagram  ● Weekly Shift Requirement Data: Date and time of each shift needed to be filled by employees    67 of 76
  • 65.
    Inventory SalesItem InvOrder Sales Distributor PurchaseOrder Employee EmpShift Schedule InventoryIDPK Name WholesalePrice InventoryIDFKPK Qty InventoryIDFKPK Qty SalesIDPK EmployeeIDFK DistributorIDPK Name ContactName OrderIDPK InvReceived EmployeeIDFK EmployeeIDPK Name Address EmployeeIDFKPK DatePK NumberOfEmp Address Phone Email OrderDate SalesPrice Type DistributorIDFK PhysicalCount ProjectedCount Size OrderIDFKPK SalesIDFKPK DateFKPK ShiftFKPK ShiftPK Phone PayRate JobTitle Is contained in / Contains Is comprised of / Comprises Includes / Is included in Is authorized by / Authorizes Supervises /  Is supervised by Is available Schedules / Is scheduled by Item on order EmpSupervisor Supplies / Is supplied by DateFK ShiftFK General Project Information ProjectName: IT Infrastructure Analysis for GMC Investments Sponsor: Colleen Johnson, Accounting Controller Project Manager: Johnson Ward GMC Investments ERD Date: April 6, 2015 SalesPrice 68of76
  • 66.
    GMC Investments Relational Schema Date:April 6, 2015 General Project Information Project Name: IT Infrastructure Analysis for GMC Investments Sponsor: Colleen Johnson, Accounting Controller Project Manager: Johnson Ward Distributor (DistributorID, Name, ContactName, Address, Phone, Email) PurchaseOrder (OrderID, EmployeeID^, OrderDate, InvReceived) Inventory (InventoryID, Name, WholesalePrice, SalesPrice, Type, DistributorID^, PhyscialCount, ProjectedCount, Size) InvOrder (InventoryID^, OrderID^, Qty) SalesItem (InventoryID^, SalesID^, Qty) Employee (EmployeeID, Name, Address, Phone, PayRate, JobTitle, EmpSupervisor) EmpShift (EmployeeID^, Date^, Shift^) Schedule (Date, Shift, NumberOfEmp) Sales (SalesID, EmployeeID^, Date^, Shift^, SalesPrice) 69 of 76
  • 67.
    GMC Investments Data Dictionary Date:April 6, 2015 General Project Information Project Name: IT Infrastructure Analysis for GMC Investments Sponsor: Colleen Johnson, Accounting Controller Project Manager: Johnson Ward Entities: Entity 1: Distributor Description: Information on external distributor Attribute 1: Address Description: Physical address of distributor Attribute 2: ContactName Description: Sales person contact at distributor Attribute 3: DistributorId PK Description: Arbitrary distributor ID number Attribute 4: Email Description: Contact Email Attribute 5: Name Description: Distributor name Attribute 6: Phone Description: Distributor phone number Entity 2: Employee Description: Information on bar and accounting employees Attribute 1: Address Description: Physical address of employee Attribute 2: EmployeeID PK Description: Arbitrary employee ID number Attribute 3: JobTitle Description: Title of Employee Attribute 4: Name Description: Employee name Attribute 5: PayRate Description: Hourly rate of employee Attribute 6: Phone Description: Employee phone number Entity 3: EmpShift Description: Associative entity between Employee and Schedule Attribute 1: Date PK Description: Date of shift Attribute 2: EmployeeID PK Description: Arbitrary employee ID number Attribute 3: Shift PK 70 of 76
  • 68.
    Description: Time ofshift (night or day) Entity 4: Inventory Description: Information on each inventory item Attribute 1: DistributorId Description: Arbitrary distributor ID number Attribute 2: InventoryID PK Description: Arbitrary inventory ID number Attribute 3: Name Description: Inventory brand and bottle name Attribute 4: PhysicalCount Description: Number on hand based on physical count Attribute 5: ProjectedCount Description: Projected number based on sales Attribute 6: SalesPrice Description: Price per unit sold Attribute 7: Size Description: Units of container Attribute 8: Type Description: Classification of liquor, beer, wine, or non-alcoholic Attribute 9: WholesalePrice Description: Price of container Entity 5: InvOrder Description: Associative entity between Inventory and PurchaseOrder Attribute 1: InventoryID PK Description: Arbitrary inventory ID number Attribute 2: OrderID PK Description: Order ID number Attribute 3: Qty Description: Quantity of inventory item on order Entity 6: PurchaseOrder Description: Information on inventory items on order with a certain vendor Attribute 1: EmployeeID Description: Arbitrary employee ID number Attribute 2: InvReceived Description: Restricted yes or no answer signifies which orders have been fully fulfilled Attribute 3: OrderDate Description: Date order was placed Attribute 4: OrderID PK Description: Order ID number Entity 7: Sales Description: Information on daily sales Attribute 1: SalesID PK Description: Sales ID number from POS system 71 of 76
  • 69.
    Attribute 2: DateFK Description: Date of shift Attribute 3: EmployeeID FK Description: Arbitrary employee ID number Attribute 4: Shift FK Description: Time of shift (night or day) Attribute 5: SalesPrice Description: Sales price of the inventory item at the time of the sale. Entity 8: SalesItem Description: Associative entity between Sales and Inventory Attribute 1: InventoryID PK Description: Arbitrary inventory ID number Attribute 2: SalesID PK Description: Sales ID number from POS system Attribute 3: Qty Description: Quantity of individual inventory item sold Entity 9: Schedule Description: Schedule of employee shifts Attribute 1: Date PK Description: Date of the year Attribute 2: NumberOfEmp Description: Number of employees working a shift Attribute 3: Shift PK Description: Time of shift (night or day) 72 of 76
  • 70.
    Relationships: Relationship 1: Supplies Distributor1 to many Inventory 1 to 1 Description: By law alcohol is licensed to a single distributor Relationship 2: Comprises Inventory 1 to many Sales Item 1 to 1 Relationship 3: Contains SalesItem 1 to 1 Sales 1 to many Relationship 4: Item on order Inventory 1 to many InvOrder 1 to 1 Relationship 5: Includes InvOrder 1 to 1 PurchaseOrder 1 to many Relationship 6: Authorizes PurchaseOrder 1 to 1 Employee 0 to many Relationship 7: Supervises Employee 0 to 1 Employee 1 to many Relationship 8: Is available Employee 1 to many EmpShift 1 to 1 Relationship 9: Schedules EmpShift 1 to 1 Schedule 1 to many Relationship 10: Conducts Sales: 1 to 1 EmpShift: 1 to 1 73 of 76
  • 71.
    GMC Investments Source /Destination Data Flow Date: April 6, 2015 General Project Information Project Name: IT Infrastructure Analysis for GMC Investments Sponsor: Colleen Johnson, Accounting Controller Project Manager: Johnson Ward Data Flow From/TO Context Diagram Availability Data From Bar Employee to Process 0 Final Employee Schedule From Process 0 to Bar Employee Physical Inventory Data From Bar Employee to Process 0 Sales & Projection Data From POS to Process 0 Pricing Data From Process 0 to POS Staff Schedule Data From Bar Management to Process 0 Final Staff Schedule From Process 0 to Bar Management Staff Assignment Data From Bar Management to Process 0 Sales Price Export Form From Accounting Department to Process 0 Variance Report From Process 0 to Accounting Department TABC Depletion Report From Process 0 to TABC LEVEL 0 Sales & Projection Data From POS to Process 3.0 Pricing Data From Process 3.0 to POS Sales Price Export Form From Accounting Department to Process 3.0 Variance Report From Process 3.0 to Accounting Department Physical Inventory Depletion Data From Process 3.0 to Process 2.0 TABC Depletion Report From Process 2.0 to TABC Physical Inventory Data From Bar Employee to Process 3.0 Availability Data From Bar Employee to Process 1.0 74 of 76
  • 72.
    Final Employee ScheduleFrom Process 1.0 to Bar Employee Staff Schedule Data From Bar Management to Process 1.0 Final Staff Schedule From Process 1.0 to Bar Management Staff Assignment Data From Bar Management to Process 1.0 LEVEL 1 Process 1 Level 1 Availability Data From Bar Employee to Process 1.2 Final Employee Schedule From Process 1.3 to Bar Employee Employee Availability Data from the Chart From Process 1.2 to Process 1.3 Staff Schedule Data From Bar Management to Process 1.1 Final Staff Schedule From Process 1.3 to Bar Management Staff Assignment Data From Bar Management to Process 1.3 Staff Requirements form blank schedule template From Process 1.1 to Process 1.3 Process 2 Level 1 Physical Inventory Depletion Data From Process 3.0 to Process 2.1 Total Taxable Sales Amounts From Process 2.1 to Process 2.2 Adjusted Taxable Sales Amounts for Variance/Error From Process 2.2 to Process 2.3 TABC Depletion Report From Process 2.3 to TABC Reporting Process 3 Level 1 Sales & Projection Data From POS to Process 3.3 Pricing Data From Process 3.5 to POS Sales Price Export Form From Accounting Department to Process 3.5 Projected Inventory Report From Process 3.3 to Process 3.4 Variance Report From Process 3.4 to Accounting Department Physical Inventory Data From Bar Employee to Process 3.1 Physical Inventory Report From Process 3.1 to Process 3.4 Inventory Depletion Amounts From Process 3.1 to Process 3.2 Physical Inventory Depletion Data From Process 3.3 to Process 2.0 75 of 76
  • 73.
    LEVEL 2 Process 1.1Level 2 Staff Schedule Data From Bar Management to Process 1.1.1 Weekly Shift Requirement Data From Process 1.1.1 to Process 1.1.2 Staff Requirements by Shift Template From Process 1.1.2 to Process 1.3 76 of 76