Management Department
Project Proposal For
Hospital Record Management System
By
Akash Hirachan
Bishal Bista
Nishu Manandhar
Rajan Shrestha
Kathmandu, Nepal
2014
Project Coordinator
Management Department
Pokhara University
Apex College
Kathmandu, Nepal
From
Akash Hirachan
Bishal Bista
Nishu Manandhar
Rajan Shrestha
Subject: Proposal for “Hospital Record Management System”
In An Partial fulfillment of the requirement for
The degree of
BACHELORS IN COMPUTER INFORMATION SYSTEM
Of
Apex College
2013
Abstract
Hospital currently uses a manual system for the management and maintenance of critical
information. The current systems require numerous paper forms, with data stores spreads
throughout the hospital management infrastructure. Often information is incomplete, or does
not follow management standard. Forms are often lost in transit between departments
requiring a comprehensive auditing process to ensure that no vital information is lost.
Multiple copies of the same information exist in the hospital and may lead to inconsistencies
in data in various data stores.
A significant part of the operation of any hospital involves that acquisition, management and
timely retrieval of great volumes of information. This information typically involves; patient
personal information and medical history, staff information and ward scheduling, staff
scheduling and various list of other faculties. All of this information must be managed in an
efficient and cost wise fashion so that an institution's resources may be effectively utilized
HMS will automate the management of the hospital making it more efficient and error free. It
aims at standardizing data, consolidating data ensuring data integrity and error free. It aims at
standardizing data, consolidating data ensuring data integrity and reducing inconsistencies.
Project Overview
The Hospital record management system is designed for any hospital to replace their existing
manual, paper based system. The new system is to control the following information
Patient information, room availability, staff and operating room schedules, and patient
invoices. These services are to be provided in an efficient, cost effective manner, with the
goal of reducing the time and resource currently requires such tasks.
A significant part of the operation of any hospital involves the acquisition, management and
timely retrieval of great volumes of information. This information typically involves; patient
personal information and medical history, staff information, room and ward scheduling staff.
Table Of Content
1) Introduction 1
2) Modules 2-3
3) Literature Review 4
i. Overview
ii. Records
4) Existing System 5
i) Proposed System
ii) Objective of System
5) System Specification 6
i) Hardware Requirement
ii) Software Requirement
6) C++ Language 7
7) Design And Implementation 8-10
i) Maintenance and Environment
ii) Enhancement
8) Diagram Showing Existing System’s In Hospital 11
9) Conclusion 12
10) Further Enhancement 13
11) References 14
12) Appendices 15
Introduction
Hospital Management System is powerful, flexible, and easy to use and is designed and
developed to deliver real conceivable benefits to hospitals and clinics and more importantly it
is backed by reliable and dependable.
Hospital Management System is designed for multispecialty hospitals, to cover a wide range of
hospital administration and management processes. It is an integrated end-to-end Hospital
Management System that provides relevant information across the hospital to support effective
decision making for patient care, hospital administration and critical financial accounting, in a
seamless flow.
Hospital Management System is a software product suite designed to improve the quality and
management of clinical care and hospital health care management in the areas of clinical
process analysis and activity-based costing. Hospital Management System enables you to
develop your organization and improve its effectiveness and quality of work. Managing the key
processes efficiently is critical to the success of the hospital helps you manage your processes.
Features:
Only basic knowledge of computers is required for operation of Hospital Management System.
As it has user-friendly application interface
Hospital Management System is Customizable and User Configurable
An inbuilt Settings module makes Hospital Management System flexibility to cater to diverse
organizational needs.
Hospital Management System brings information to the user's desktop through integration
across all modules
Hospital Management System has pre-defined reports these are used for
by staff filling out forms, freeing resources for more critical tasks normal reporting as well as
Administration & Staff development purpose. Additionally, Hospital Management System can
be easily customized for their own customized reports
Hospital Management System enables hospitals and doctors to better serve their patients
 Improved quality of patient care
 Increased nursing productivity
 Reducing the time spent
 Better quality of care, procedures and service to Patients
 Control over the costs incurred by diagnosis-related groups
Modules:
Patient:
In patient module here we can registered the new patient, during registration we enter the basic
information regarding patient. There are two types of patient one is inpatient and another is
Outpatient. If patient is inpatient then we can check the availability of room in particular ward.
Appointment Scheduling:
In appointment scheduling we schedule the appointment for new patient in which we assign the
date, time, department and doctor is available that time. If patient want particular doctor then
we can search the doctors scheduling and available time for that doctor. Here we add the
urgency and reminder to patient. We can also cancel the appointment of particular patient.
Medoc (Medical documentation and services):-
We can enter or view the previous medical record of particular patient.
We can enter or view the prescreption of particular patient.
We can enter or view other information like :
 Notes and reports,
 Allergy,
 Diet Plan,
 Physician Orders,
 Problems,
 Measurement,
 Diagnosis,
 Therapy,
 Medical advice
 Admission:
In this module we can search the only admitted patient. Here we can update his details like
prescription, notes and reports, measurement, birth details, pregnancies and we can cancel the
particular admission.
 Ambulatory:
In this module we can see the information related to patients which are outpatient. Here we can
see the department wise appointment and particular day’s outpatient. We can also see the
today’s waiting list and also transfer or take over the patient from one department to another
department .From here we can also admit the patient.
 Employee:
In this module we can register the new employee, for which we can enter the basic information
about employee and his professional details.
 Doctors:
In this module we can view the today’s doctor on call schedule department-wise .Here we can
create the duty plan of doctor and edit or update the duty plan of particular doctor. Here we can
add/delete the doctor to particular department.
 Operation Room:
Here we can search the patient who is gone through any operation and his detail information
like operation date, surgeon, therapy, special notice, operation type, operation room number.
Here we can also give the quick view of today’s nurses on standby duty and we can create the
duty plan for particular nurse.
 Laboratories:
In this module we have to fill up the form and send the request to laboratory test. Here we can
also see the pending request. We can also search the particular patient and view the laboratory
information of particular patient.
Type of laboratories:-
 Medical Lab,
 Pathological Lab,
 Bacteriological Lab,
 Blood Bank.
 Radiology:
In this module we can request for a radiological test. Contains test for X-ray,
sonography, computer tomography, mammography, magnetic resonance tomography etc. We
can view the pending request for radiology
Literature Review
Overview
In order to understand the concepts associated with records management and or computer
based records management systems, it is imperative to examine and analyze published
material from experts regarding the field. The purpose of this review is to analyze and
examine and obtain experience as regards the creation and archival processing of electronic
records. The review is based on an exhaustive assessment of the literature on computerized
electronic management and electronic records, and contains an overview of the main
concepts associated with the creation of an electronic records management system from the
perspective of published experts.
Records
A record is recorded information produced or received in the initiation, conduct or
completion of an institutional or individual activity and that comprises content, context and
structure sufficient to provide evidence of the activity regardless of the form or medium.
According to the National Archives and Records Administration (NARA) records include,
“… allbooks, papers, maps, photographs, machine-readable materials, or other documentary
materials, regardless of physical form or characteristics, made or received ... or in connection
with the transaction of public business and preserved or appropriate for preservation by that
agency or its legitimate successor as evidence of the organization, functions, policies,
decisions, procedures, operations, or other activities of the Government or because of the
informational value of the data in them.”
The International Council on Archives (ICA) Committee on Electronic Records defines a
record as "recorded information produced or received in the initiation, conduct or completion
of an institutional or individual activity and that comprises content, context and structure
sufficient to provide evidence of the activity." The key word in these definitions is evidence.
Put simply, a record can be defined as "evidence of an even.
Existing System
Hospitals currently use a manual system for the management and maintenance of critical
information. The current system requires numerous paper forms, with data stores spread
throughout the hospital management infrastructure. Often information (on forms) is
incomplete, or does not follow management standards. Forms are often lost in transit between
departments requiring a comprehensive auditing process to ensure that no vital information is
lost. Multiple copies of the same information exist in the hospital and may lead to
inconsistencies in data in various data stores.
Proposed System
The Hospital Management System (HMS) is designed for Any Hospital to replace their
existing manual, paper based system. The new system is to control the following information;
patient information, room availability, staff and operating room schedules, and patient
invoices. These services are to be provided in an efficient, cost effective manner, with the
goal of reducing the time and resources currently required for such tasks.
Objective of the System
Hospitals currently use a manual system for the management and maintenance of critical
information. The current system requires numerous paper forms, with data stores spread
throughout the hospital management infrastructure. Often information (on forms) is
incomplete, or does not follow management standards. Forms are often lost in transit between
departments requiring a comprehensive auditing process to ensure that no vital information is
lost. Multiple copies of the same information exist in the hospital and may lead to
inconsistencies in data in various data stores.
A significant part of the operation of any hospital involves the acquisition, management and
timely retrieval of great volumes of information. This information typically involves; patient
personal information and medical history, staff information, room and ward scheduling, staff
scheduling, operating theater scheduling and various facilities waiting lists. All of this
information must be managed in an efficient and cost wise fashion so that an institution's
resources may be effectively utilized HMS will automate the management of the hospital
making it more efficient and error free. It aims at standardizing data, consolidating data
ensuring data integrity and reducing inconsistencies.
System Specifications
Hardware Requirements
 Pentium-IV(Processor).
 256 MB Ram
 512 KB Cache Memory
 Hard disk 10 GB
 Microsoft Compatible 101 or more Key Board
Software Requirements
 Operating System : Windows XP
 Programming language: C
C-Language
C is a general-purpose, high-level language that was originally developed by Dennis M.
Ritchie to develop the UNIX operating system at Bell Labs. C was originally first
implemented on the DEC PDP-11 computer in 1972.In 1978, Brian Kernighan and Dennis
Ritchie produced the first publicly available description of C, now known as the K&R
standard.The UNIX operating system, the C compiler, and essentially all UNIX applications
programs have been written in C. The C has now become a widely used professional
language for various reasons.
Advantage of C Language
 Structured language
 It produces efficient programs.
 It can handle low-level activities.
 It can be compiled on a variety of computer platforms.
Facts about C
C was invented to write an operating system called UNIX.C is a successor of B language
which was introduced around 1970.The language was formalized in 1988 by the American
National Standard Institute (ANSI).The UNIX OS was totally written in C by 1973.Today C
is the most widely used and popular System Programming Language.Most of the state-of-the-
art softwares have been implemented using C.Today's most popular Linux OS and RBDMS
MySQL have been written in C.
Design and Implementation
Design is the first step in the development phase for any techniques and principles for the
purpose of defining a device, a process or system in sufficient detail to permit its physical
realization.
Once the software requirements have been analyzed and specified the software design
involves three technical activities - design, coding, implementation and testing that are
required to build and verify the software.
The design activities are of main importance in this phase, because in this activity, decisions
ultimately affecting the success of the software implementation and its ease of maintenance
are made. These decisions have the final bearing upon reliability and maintainability of the
system. Design is the only way to accurately translate the customer’s requirements into
finished software or a system.
Design is the place where quality is fostered in development. Software design is a process
through which requirements are translated into a representation of software. Software design
is conducted in two steps. Preliminary design is concerned with the transformation of
requirements into data.
Implementation
Implementation is the stage where the theoretical design is turned into a working system. The
most crucial stage in achieving a new successful system and in giving confidence on the new
system for the users that it will work efficiently and effectively.
The system can be implemented only after thorough testing is done and if it is found to work
according to the specification.
It involves careful planning, investigation of the current system and its constraints on
implementation, design of methods to achieve the change over and an evaluation of change
over methods a part from planning. Two major tasks of preparing the implementation are
education and training of the users and testing of the system.
The more complex the system being implemented, the more involved will be the systems
analysis and design effort required just for implementation.
The implementation phase comprises of several activities. The required hardware and
software acquisition is carried out. The system may require some software to be developed.
For this, programs are written and tested. The user then changes over to his new fully tested
system and the old system is discontinued.
Maintenance and environment:
As the number of computer based systems, grieve libraries of computer software began to
expand. In house developed projects produced tones of thousand soft program source
statements. Software products purchased from the outside added hundreds of thousands of
new statements. A dark cloud appeared on the horizon. All of these programs, all of those
source statements-had to be corrected when false were detected, modified as user
requirements changed, or adapted to new hardware that was purchased. These activities were
collectively called software Maintenance.
The maintenance phase focuses on change that is associated with error correction,
adaptations required as the software's environment evolves, and changes due to
enhancements brought about by changing customer requirements. Four types of changes are
encountered during the maintenance phase.
 Correction
 Adaptation
 Enhancement
 Prevention
Enhancement
As software is used, the customer/user will recognize additional functions that will
provide benefit. Perceptive maintenance extends the software beyond its original
function requirements.
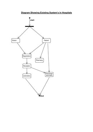
Diagram Showing Existing System’s In Hospitals
Patient
Registration
Reception
Doctor
Laboratory
Pharmacy
Discharge
summary
End
start
CONCLUSION
The package was designed in such a way that future modifications can be done easily. The
following conclusion can be deduced from the development of the project.
 Automation of the entire system improves the efficiency
 It provides a friendly graphical user interface which proves to be better when
compared to the existing system.
 It gives appropriate access to the authorized users depending on their
permissions.
 It effectively overcomes the delay in communications.
 Updating of information becomes so easier.
 System security, data security and reliability are the striking features.
 The System has adequate scope for modification in future if it is necessary.
FUTURE ENHANCEMENTS
This application avoids the manual work and the problems concern with it. It is an easy way
to obtain the information regarding the various travel services that are present in our System.
Well I and my team member have worked hard in order to present an improved website
better than the existing one’s regarding the information about the various activities. Still, we
found out that the project can be done in a better way. Primarily, In this system patient login
and then go to reception. By using this patient will send request for consulting the doctor.
Reception will set the date for doctor appointments. After that doctor see his appointments
and see the patients, surgeries also done.
The next enhancement is, we will develop online services. That mean, if patient have any
problems he can send his problem to the doctor through internet from his home then doctor
will send reply to him. In this patients have some login name and password.
References
a) Wikipedia. (n.d.). Mbarara_Hopital. Retrieved September 27th, 2010, from
http://www.wikipedia.org: http://www.wikipedia.org/wiki/Mbarara_Hopital
b) support.microsoft.com
c) A jump Start Course in C Programming Microsoft Publisher 2005
d) Advance C Programming Oxford Publisher 2010
e) The Microsoft Guide to C Programming Microsoft Publisher 2009
Appendices
Project Budget

Hospital Management Record System Proposal

  • 1.
    Management Department Project ProposalFor Hospital Record Management System By Akash Hirachan Bishal Bista Nishu Manandhar Rajan Shrestha Kathmandu, Nepal 2014
  • 2.
    Project Coordinator Management Department PokharaUniversity Apex College Kathmandu, Nepal From Akash Hirachan Bishal Bista Nishu Manandhar Rajan Shrestha Subject: Proposal for “Hospital Record Management System” In An Partial fulfillment of the requirement for The degree of BACHELORS IN COMPUTER INFORMATION SYSTEM Of Apex College 2013
  • 3.
    Abstract Hospital currently usesa manual system for the management and maintenance of critical information. The current systems require numerous paper forms, with data stores spreads throughout the hospital management infrastructure. Often information is incomplete, or does not follow management standard. Forms are often lost in transit between departments requiring a comprehensive auditing process to ensure that no vital information is lost. Multiple copies of the same information exist in the hospital and may lead to inconsistencies in data in various data stores. A significant part of the operation of any hospital involves that acquisition, management and timely retrieval of great volumes of information. This information typically involves; patient personal information and medical history, staff information and ward scheduling, staff scheduling and various list of other faculties. All of this information must be managed in an efficient and cost wise fashion so that an institution's resources may be effectively utilized HMS will automate the management of the hospital making it more efficient and error free. It aims at standardizing data, consolidating data ensuring data integrity and error free. It aims at standardizing data, consolidating data ensuring data integrity and reducing inconsistencies. Project Overview The Hospital record management system is designed for any hospital to replace their existing manual, paper based system. The new system is to control the following information Patient information, room availability, staff and operating room schedules, and patient invoices. These services are to be provided in an efficient, cost effective manner, with the goal of reducing the time and resource currently requires such tasks. A significant part of the operation of any hospital involves the acquisition, management and timely retrieval of great volumes of information. This information typically involves; patient personal information and medical history, staff information, room and ward scheduling staff.
  • 4.
    Table Of Content 1)Introduction 1 2) Modules 2-3 3) Literature Review 4 i. Overview ii. Records 4) Existing System 5 i) Proposed System ii) Objective of System 5) System Specification 6 i) Hardware Requirement ii) Software Requirement 6) C++ Language 7 7) Design And Implementation 8-10 i) Maintenance and Environment ii) Enhancement 8) Diagram Showing Existing System’s In Hospital 11 9) Conclusion 12 10) Further Enhancement 13 11) References 14 12) Appendices 15
  • 5.
    Introduction Hospital Management Systemis powerful, flexible, and easy to use and is designed and developed to deliver real conceivable benefits to hospitals and clinics and more importantly it is backed by reliable and dependable. Hospital Management System is designed for multispecialty hospitals, to cover a wide range of hospital administration and management processes. It is an integrated end-to-end Hospital Management System that provides relevant information across the hospital to support effective decision making for patient care, hospital administration and critical financial accounting, in a seamless flow. Hospital Management System is a software product suite designed to improve the quality and management of clinical care and hospital health care management in the areas of clinical process analysis and activity-based costing. Hospital Management System enables you to develop your organization and improve its effectiveness and quality of work. Managing the key processes efficiently is critical to the success of the hospital helps you manage your processes. Features: Only basic knowledge of computers is required for operation of Hospital Management System. As it has user-friendly application interface Hospital Management System is Customizable and User Configurable An inbuilt Settings module makes Hospital Management System flexibility to cater to diverse organizational needs. Hospital Management System brings information to the user's desktop through integration across all modules Hospital Management System has pre-defined reports these are used for by staff filling out forms, freeing resources for more critical tasks normal reporting as well as Administration & Staff development purpose. Additionally, Hospital Management System can be easily customized for their own customized reports Hospital Management System enables hospitals and doctors to better serve their patients  Improved quality of patient care  Increased nursing productivity  Reducing the time spent  Better quality of care, procedures and service to Patients  Control over the costs incurred by diagnosis-related groups
  • 6.
    Modules: Patient: In patient modulehere we can registered the new patient, during registration we enter the basic information regarding patient. There are two types of patient one is inpatient and another is Outpatient. If patient is inpatient then we can check the availability of room in particular ward. Appointment Scheduling: In appointment scheduling we schedule the appointment for new patient in which we assign the date, time, department and doctor is available that time. If patient want particular doctor then we can search the doctors scheduling and available time for that doctor. Here we add the urgency and reminder to patient. We can also cancel the appointment of particular patient. Medoc (Medical documentation and services):- We can enter or view the previous medical record of particular patient. We can enter or view the prescreption of particular patient. We can enter or view other information like :  Notes and reports,  Allergy,  Diet Plan,  Physician Orders,  Problems,  Measurement,  Diagnosis,  Therapy,  Medical advice  Admission: In this module we can search the only admitted patient. Here we can update his details like prescription, notes and reports, measurement, birth details, pregnancies and we can cancel the particular admission.  Ambulatory: In this module we can see the information related to patients which are outpatient. Here we can see the department wise appointment and particular day’s outpatient. We can also see the today’s waiting list and also transfer or take over the patient from one department to another department .From here we can also admit the patient.  Employee: In this module we can register the new employee, for which we can enter the basic information about employee and his professional details.  Doctors: In this module we can view the today’s doctor on call schedule department-wise .Here we can create the duty plan of doctor and edit or update the duty plan of particular doctor. Here we can add/delete the doctor to particular department.
  • 7.
     Operation Room: Herewe can search the patient who is gone through any operation and his detail information like operation date, surgeon, therapy, special notice, operation type, operation room number. Here we can also give the quick view of today’s nurses on standby duty and we can create the duty plan for particular nurse.  Laboratories: In this module we have to fill up the form and send the request to laboratory test. Here we can also see the pending request. We can also search the particular patient and view the laboratory information of particular patient. Type of laboratories:-  Medical Lab,  Pathological Lab,  Bacteriological Lab,  Blood Bank.  Radiology: In this module we can request for a radiological test. Contains test for X-ray, sonography, computer tomography, mammography, magnetic resonance tomography etc. We can view the pending request for radiology
  • 8.
    Literature Review Overview In orderto understand the concepts associated with records management and or computer based records management systems, it is imperative to examine and analyze published material from experts regarding the field. The purpose of this review is to analyze and examine and obtain experience as regards the creation and archival processing of electronic records. The review is based on an exhaustive assessment of the literature on computerized electronic management and electronic records, and contains an overview of the main concepts associated with the creation of an electronic records management system from the perspective of published experts. Records A record is recorded information produced or received in the initiation, conduct or completion of an institutional or individual activity and that comprises content, context and structure sufficient to provide evidence of the activity regardless of the form or medium. According to the National Archives and Records Administration (NARA) records include, “… allbooks, papers, maps, photographs, machine-readable materials, or other documentary materials, regardless of physical form or characteristics, made or received ... or in connection with the transaction of public business and preserved or appropriate for preservation by that agency or its legitimate successor as evidence of the organization, functions, policies, decisions, procedures, operations, or other activities of the Government or because of the informational value of the data in them.” The International Council on Archives (ICA) Committee on Electronic Records defines a record as "recorded information produced or received in the initiation, conduct or completion of an institutional or individual activity and that comprises content, context and structure sufficient to provide evidence of the activity." The key word in these definitions is evidence. Put simply, a record can be defined as "evidence of an even.
  • 9.
    Existing System Hospitals currentlyuse a manual system for the management and maintenance of critical information. The current system requires numerous paper forms, with data stores spread throughout the hospital management infrastructure. Often information (on forms) is incomplete, or does not follow management standards. Forms are often lost in transit between departments requiring a comprehensive auditing process to ensure that no vital information is lost. Multiple copies of the same information exist in the hospital and may lead to inconsistencies in data in various data stores. Proposed System The Hospital Management System (HMS) is designed for Any Hospital to replace their existing manual, paper based system. The new system is to control the following information; patient information, room availability, staff and operating room schedules, and patient invoices. These services are to be provided in an efficient, cost effective manner, with the goal of reducing the time and resources currently required for such tasks. Objective of the System Hospitals currently use a manual system for the management and maintenance of critical information. The current system requires numerous paper forms, with data stores spread throughout the hospital management infrastructure. Often information (on forms) is incomplete, or does not follow management standards. Forms are often lost in transit between departments requiring a comprehensive auditing process to ensure that no vital information is lost. Multiple copies of the same information exist in the hospital and may lead to inconsistencies in data in various data stores. A significant part of the operation of any hospital involves the acquisition, management and timely retrieval of great volumes of information. This information typically involves; patient personal information and medical history, staff information, room and ward scheduling, staff scheduling, operating theater scheduling and various facilities waiting lists. All of this information must be managed in an efficient and cost wise fashion so that an institution's resources may be effectively utilized HMS will automate the management of the hospital making it more efficient and error free. It aims at standardizing data, consolidating data ensuring data integrity and reducing inconsistencies.
  • 10.
    System Specifications Hardware Requirements Pentium-IV(Processor).  256 MB Ram  512 KB Cache Memory  Hard disk 10 GB  Microsoft Compatible 101 or more Key Board Software Requirements  Operating System : Windows XP  Programming language: C
  • 11.
    C-Language C is ageneral-purpose, high-level language that was originally developed by Dennis M. Ritchie to develop the UNIX operating system at Bell Labs. C was originally first implemented on the DEC PDP-11 computer in 1972.In 1978, Brian Kernighan and Dennis Ritchie produced the first publicly available description of C, now known as the K&R standard.The UNIX operating system, the C compiler, and essentially all UNIX applications programs have been written in C. The C has now become a widely used professional language for various reasons. Advantage of C Language  Structured language  It produces efficient programs.  It can handle low-level activities.  It can be compiled on a variety of computer platforms. Facts about C C was invented to write an operating system called UNIX.C is a successor of B language which was introduced around 1970.The language was formalized in 1988 by the American National Standard Institute (ANSI).The UNIX OS was totally written in C by 1973.Today C is the most widely used and popular System Programming Language.Most of the state-of-the- art softwares have been implemented using C.Today's most popular Linux OS and RBDMS MySQL have been written in C.
  • 12.
    Design and Implementation Designis the first step in the development phase for any techniques and principles for the purpose of defining a device, a process or system in sufficient detail to permit its physical realization. Once the software requirements have been analyzed and specified the software design involves three technical activities - design, coding, implementation and testing that are required to build and verify the software. The design activities are of main importance in this phase, because in this activity, decisions ultimately affecting the success of the software implementation and its ease of maintenance are made. These decisions have the final bearing upon reliability and maintainability of the system. Design is the only way to accurately translate the customer’s requirements into finished software or a system. Design is the place where quality is fostered in development. Software design is a process through which requirements are translated into a representation of software. Software design is conducted in two steps. Preliminary design is concerned with the transformation of requirements into data.
  • 13.
    Implementation Implementation is thestage where the theoretical design is turned into a working system. The most crucial stage in achieving a new successful system and in giving confidence on the new system for the users that it will work efficiently and effectively. The system can be implemented only after thorough testing is done and if it is found to work according to the specification. It involves careful planning, investigation of the current system and its constraints on implementation, design of methods to achieve the change over and an evaluation of change over methods a part from planning. Two major tasks of preparing the implementation are education and training of the users and testing of the system. The more complex the system being implemented, the more involved will be the systems analysis and design effort required just for implementation. The implementation phase comprises of several activities. The required hardware and software acquisition is carried out. The system may require some software to be developed. For this, programs are written and tested. The user then changes over to his new fully tested system and the old system is discontinued. Maintenance and environment: As the number of computer based systems, grieve libraries of computer software began to expand. In house developed projects produced tones of thousand soft program source statements. Software products purchased from the outside added hundreds of thousands of new statements. A dark cloud appeared on the horizon. All of these programs, all of those source statements-had to be corrected when false were detected, modified as user requirements changed, or adapted to new hardware that was purchased. These activities were collectively called software Maintenance. The maintenance phase focuses on change that is associated with error correction, adaptations required as the software's environment evolves, and changes due to enhancements brought about by changing customer requirements. Four types of changes are encountered during the maintenance phase.
  • 14.
     Correction  Adaptation Enhancement  Prevention Enhancement As software is used, the customer/user will recognize additional functions that will provide benefit. Perceptive maintenance extends the software beyond its original function requirements.
  • 15.
    Diagram Showing ExistingSystem’s In Hospitals Patient Registration Reception Doctor Laboratory Pharmacy Discharge summary End start
  • 16.
    CONCLUSION The package wasdesigned in such a way that future modifications can be done easily. The following conclusion can be deduced from the development of the project.  Automation of the entire system improves the efficiency  It provides a friendly graphical user interface which proves to be better when compared to the existing system.  It gives appropriate access to the authorized users depending on their permissions.  It effectively overcomes the delay in communications.  Updating of information becomes so easier.  System security, data security and reliability are the striking features.  The System has adequate scope for modification in future if it is necessary.
  • 17.
    FUTURE ENHANCEMENTS This applicationavoids the manual work and the problems concern with it. It is an easy way to obtain the information regarding the various travel services that are present in our System. Well I and my team member have worked hard in order to present an improved website better than the existing one’s regarding the information about the various activities. Still, we found out that the project can be done in a better way. Primarily, In this system patient login and then go to reception. By using this patient will send request for consulting the doctor. Reception will set the date for doctor appointments. After that doctor see his appointments and see the patients, surgeries also done. The next enhancement is, we will develop online services. That mean, if patient have any problems he can send his problem to the doctor through internet from his home then doctor will send reply to him. In this patients have some login name and password.
  • 18.
    References a) Wikipedia. (n.d.).Mbarara_Hopital. Retrieved September 27th, 2010, from http://www.wikipedia.org: http://www.wikipedia.org/wiki/Mbarara_Hopital b) support.microsoft.com c) A jump Start Course in C Programming Microsoft Publisher 2005 d) Advance C Programming Oxford Publisher 2010 e) The Microsoft Guide to C Programming Microsoft Publisher 2009
  • 19.