An idea that’s sticky is readily
understood and remembered.
PRINCIPLE 1    PRINCIPLE 2   PRINCIPLE 3   PRINCIPLE 4    PRINCIPLE 5   PRINCIPLE 6




 SIMPLE       UNEXPECTED     CONCRETE      CREDIBLE      EMOTIONAL       STORIES
Simple
Unexpected
Concrete
Credible
Emotion
Story
Simple
The Core
“Finding the core” means
stripping an idea down
to its most critical essence… The hard
part is weeding out ideas
that may be really important
but just aren’t the most important idea…
[I]t’s about discarding a lot of
great insights in order to let the most
important insight shine.
“Finding the core” means
stripping an idea down
to its most critical essence… The hard
part is weeding out ideas
that may be really important
but just aren’t the most important idea…
[I]t’s about discarding a lot of
great insights in order to let the most
important insight shine.
“Finding the core” means
stripping an idea down
to its most critical essence…
Forced prioritization is really painful.
Smart people recognize the value
of all material. They see nuance,
multiple perspectives—and because they
fully appreciate the complexities of a
situation, they’re often tempted to linger
there.
The tendency to
gravitate toward complexity
is perpetually at war
with the need to prioritize.
Analogies
and Metaphors
surface-area-
to-volume ratio
limits cell size
Energy Flow
TVOntario
Concrete
Abstraction is
the luxury
of the expert.
surface-area-
to-volume ratio
(SAV)
The amount of surface area
proportional to
the amount of volume.
surface area
volume
their ratio
Energy Flow
TVOntario
Surfaces are important!
They are the parts of an object
that are readily accessible
by things outside the object.
Heat exchange
happens via surfaces.
Gas exchange
happens via surfaces.
High SAV is
desirable / advantageous
36
Unexpected
http://www.streetartutopia.com/?p=5982
“Every piece of design
must have a combination of
something that’s familiar
and something that’s surprising.
The familiar gets us in the door,
and the surprising keeps us going.”
—Brian Collins
http://alltelleringet.com/
http://alltelleringet.com/
Common sense
is the enemy
of sticky messages.
Knowledge Gaps
Ecosystems Services
“Nature is working for you.”
Natural processes support
human activities.
http://
www.good.is/
post/how-can-
we-put-a-value-
on-ecosystem-
services/
Worth at least
$33,000,000,000,000
collectively
primary productivity
decomposition
nutrient cycling (C, N, P, O, etc.)
pollination
purification of water and air
detoxification of soil
moderation of climate
mitigation of floods and erosion
mitigation of disease transmission
pest predation
materials (dyes, fibers, rubbers, oils)
medicinal substances
Example:
Insect Pollination
100 trees
25 people
2 beehives
Insects transport pollen
from plant to plant
70% of flowering plants
rely on insect pollination
including 1/3
of the foods and beverages
we consume
Examples
Mac and PC
http://youtu.be/ZxyFVdIno6g
Simple
Unexpected
Concrete
Credible
Emotion
Story
Extreme Heat,
Climate Wisconsin
http://climatewisconsin.org/story/extreme-heat
Simple
Unexpected
Concrete
Credible
Emotion
Story
The Frontier is Everywhere,
The Sagan Series
http://saganseries.com/
Simple
Unexpected
Concrete
Credible
Emotion
Story
Atrazine
Herbicide
Widely used
Inexpensive
Increases yields 1-6%
Tyrone
      Hayes
http://www.nationalgeographic.com/
field/explorers/tyrone-hayes.html
How would you figure out
if Atrazine has any effect on frogs?
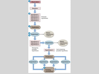
Make Observations

 Form Hypotheses

Perform Experiments

   Analyze Data

       ???
Dissemination of
Scientific Findings
Kinds of
Sources
Primary Sources
publish original research
Scholarly journal articles, dissertations
Secondary Sources
refer to, review, comment on or critique
primary sources
Popular press articles, textbooks,
encyclopedias, science books
Scientific
Journals
Articles in scientific journals are...
submitted by researchers,
considered by editors and
peer-reviewed.
Hermaphroditic, demasculinized frogs after exposure
to the herbicide atrazine at low ecologically
relevant doses
Tyrone B. Hayes*, Atif Collins, Melissa Lee, Magdelena Mendoza, Nigel Noriega, A. Ali Stuart, and Aaron Vonk
Laboratory for Integrative Studies in Amphibian Biology, Group in Endocrinology, Museum of Vertebrate Zoology, Department of Integrative Biology,
University of California, Berkeley, CA 94720-3140

Communicated by David B. Wake, University of California, Berkeley, CA, March 1, 2002 (received for review December 20, 2001)

Atrazine is the most commonly used herbicide in the U.S. and                  human choriogonadotropin (1,000 international units) 6 h before
probably the world. It can be present at several parts per million in         harvesting gametes. Eggs were manually stripped from the
agricultural runoff and can reach 40 parts per billion (ppb) in               female and fertilized in vitro in 0.3 ϫ modified mammalian
precipitation. We examined the effects of atrazine on sexual                  Ringer’s solution by using the sperm obtained from the dissected
development in African clawed frogs (Xenopus laevis). Larvae were             testes of the three males. The embryos were allowed to hatch.
exposed to atrazine (0.01–200 ppb) by immersion throughout                    After 4 days, the larvae were all mixed and netted into tanks 5
larval development, and we examined gonadal histology and                     at a time repeatedly, until all tanks contained 30 larvae. Larvae
laryngeal size at metamorphosis. Atrazine (>0.1 ppb) induced                  were reared in 4 liters of aerated 10% Holtfreter’s solution (15)
hermaphroditism and demasculinized the larynges of exposed                    and fed a solution of ground Purina rabbit chow daily. Food
males (>1.0 ppb). In addition, we examined plasma testosterone                levels were adjusted as the animals grew to maximize growth.
levels in sexually mature males. Male X. laevis suffered a 10-fold
decrease in testosterone levels when exposed to 25 ppb atrazine.              Dosing. In Exp. 1, we exposed larvae to atrazine at nominal
We hypothesize that atrazine induces aromatase and promotes the               concentrations of 0.01, 0.1, 1.0, 10.0, and 25 parts per billion
conversion of testosterone to estrogen. This disruption in steroi-            (ppb), whereas the second experiment used 0.1, 0.4, 0.8, 1.0, 25,
dogenesis likely explains the demasculinization of the male larynx            and 200 ppb atrazine. Concentrations were confirmed by two
and the production of hermaphrodites. The effective levels re-                independent laboratories (PTRL West, Richmond, CA, and the
ported in the current study are realistic exposures that suggest that         Iowa Hygienic Laboratory, Univ. of Iowa, Iowa City, IO). All
other amphibian species exposed to atrazine in the wild could be              stock solutions were made in ethanol (10 ml), mixed in 15-gallon
at risk of impaired sexual development. This widespread com-                  containers, and dispensed into treatment tanks. Controls were
pound and other environmental endocrine disruptors may be a                   treated with ethanol such that all tanks contained 0.004%
factor in global amphibian declines.                                          ethanol. Water was changed and treatments were renewed once
                                                                              every 72 h. Each treatment was replicated 3 times with 30

I n the last 10 years, a great deal of attention has focused on the
  global presence of endocrine-disrupting contaminants in the
environment (1, 2). Similarly, a great deal of attention has
                                                                              animals per replicate (total of 90 animals per treatment) in both
                                                                              experiments. All treatments were systematically rotated around
                                                                              the shelf every 3 days to ensure that no one treatment or no one
focused on global amphibian declines (3, 4). In the case of                   tank experienced position effects. Experiments were carried out
amphibian declines, efforts focus on identifying causes (5),                  at 22°C with animals under a 12-h͞12-h light͞dark cycle (lights
Tyrone’s Atrazine Rap
http://youtu.be/3MxrH4lN0-A
Simple
Unexpected
Concrete
Credible
Emotion
Story
Okay, it’s sticky.
Now what?
Sticky Ideas Discussion

Sticky Ideas Discussion