恐怖的食品添加物
安部 司
1951 年出生於日本福岡縣。畢業於山口大學化學系。
曾任職於食品添加物公司,現為自然海鹽產品「最進
之鹽」研究技術部長、有機農業 JAS 判定員、水質第
一種公害防止管理者。對食品的內幕及食品添加物的
真相知之甚詳,被稱為「食品添加物之神」。
Made BY Victor
H.
日本食品添加物之神
改變作者人生的肉丸子事件
• 餐 上擺滿太太準備的美食,其中有一盤肉丸子桌
,插著可愛的米老鼠竹籤,我隨意拿了一個放進
嘴裡,但是那一瞬間,我整個人都呆住了。
• 這不就是我開發的肉丸子嗎 ?
•那一天是我大女兒的三歲
生日,當時的我是拼命三郎
型的上班族,很少在家吃飯
。
•正因為如此,為了做一
些補償,我在女兒生日
那天,趕緊結束工作回
家。
改變作者人生的肉丸子事件
• 那個肉丸子,確實有我加入的化學調味劑、結著劑和乳化劑的味道。
• 「這是怎麼回事 ? 是買的嗎 ? 是 XX 的嗎 ? 袋子給我看。」
• 我急忙詢問,妻子則若無其事回答並把袋子拿出來。
•如果是純粹的添加物,我幾乎可以用舌頭區分出每一種 ; 如果是混進食
品裡的,我大概可以區分出一百種左右。也就是所謂的「添加物品嚐
師」只不過,這跟品酒師不同,大概沒什麼人想當吧。例如,在吃便利
商店的便當時,我也會不禁一一評分 ; 「這個火腿的「磷酸鹽」有點太強
了。」「為什麼要用這麼多 基乙酸胺 呢 ? 」
這個肉丸子很便宜, YY( 小女
的名字 ), 也很喜歡,所以我常
買,每次只要端出這個孩子們
都會搶著吃哦 ! 」
「對呀,是 XX 食
品的肉丸子啊 ! 」
• 沒錯,那是我開發出來的商品。但是,因為有米老鼠的竹籤,加上妻子花了一
點功夫淋上的醬汁,讓我一時疏忽,沒有吃出來。
改變作者人生的肉丸子事件
• 轉身一看,女兒和兒子確實都一副品 美嚐
味的模樣。大口吃著肉丸子。「等‥‥等
:等一下,別吃別吃 ! 」我急忙用兩手掩住
那盤肉丸子。面對爸爸慌張失措的樣子,
孩子都 住了。愣
•那個肉丸子是我受某家廠商委託,特地開發出來的,
要做為超市的特賣商品。
黏爛的肉屑藉由三十種添加物而復活
• 事件起因是這樣,那家廠商大量採購了廉價的「肉屑」;
所謂肉屑,就是從牛骨上刮下來、不能稱為肉的部分,一
般都是拿來做成寵物食品。在原來的狀況下,肉屑既不能
成為絞肉,也沒有味道。但是,無論如何,那確實是「牛
肉」,而且很便宜。廠商來找我商量,看能不能用這個
「肉屑」做出什麼來。
• 原本,它是黏黏爛爛的,水水的,沒有味道,是不能吃的
,要把這個做成能吃的東西。
• 那應該怎麼辦呢 ? 這就是想法的出發點。
黏爛的肉屑藉由三十種添加物而復活
• 首先,加進廉價廢雞 ( 不會再下蛋的雞 ) 的碎肉,讓整個量
增加。接著,要做出柔嫩感,則加入一種叫做「組織狀大
豆蛋白」的東西,這也稱為「人造肉」,目前在便宜的漢
堡肉裡,一定會使用這個。
• 這樣處理後,基礎總算是完成了。不過,這樣子還是沒有
味道,因此,就大量使用「牛肉精」、化學調味劑等,來
增添味道。而為了讓咀嚼感更加滑溜,另外還加入豬油及
「加工澱粉」 。
• 因為要用機器大量生產,為了使作業更順利,還加入結著
劑、乳化劑。為了讓顏色更好看,加入著色劑;為了延長
保存期,加入防腐劑、 PH 調整劑;為了防止褪色,也使
用了抗 化劑氧 。
• 就這樣,肉丸子的形體完成了。
黏爛的肉屑藉由三十種添加物而復活
• 最後,用醬汁及蕃茄醬攪拌在一起,就大功告成了。附帶
說一下,這裡所說的醬汁、蕃茄醬都不使用市售的商品,
因為那麼做很不 算,無法壓低肉丸子的售價。為了降低划
成本,就利用添加物,做出「類似的東西」,方法如下:
• 首先,稀釋冰醋酸,用焦糖讓顏色變黑,再加入化學調味
劑,做出「類醬汁」。至於蕃茄醬,就用「著色劑幫蕃茄
糊上色,加入酸味劑,再利用「黏稠劑」製造黏稠感,做
出「類番茄醬」。
• 將「類醬汁」、「類蕃茄醬」淋上肉丸子,放進真空袋,
最後再加熱殺菌 「商品」就完成了。就添加物的種類來說
,大概使用了二十到三十種吧,這幾乎可以說是「添加物
集合體」了。
• 本來應該是產業廢棄物的「 肉垃圾 」,因為加入大量添加
物,升級變成「食品」 就是這個肉丸子。
• 大量使用食品添加物的加工食品
• 餐 上的調味料被假貨取代桌
• 看不見無從得知的食品添加物有這麼多
• 食品添加物逐漸破壞孩子的味覺
大量使用食品添加物的加工食品
明太子
漬食品醃
餡類食品、火腿香腸
低 的鹹檔 鱈魚子,瞬間變為閃亮的高 貨檔檔
• 低 的鹹鱈魚子黏黏爛爛、軟 的,沒有顆粒。高級的檔 趴趴
鹹鱈魚子則是硬硬的,顏色很漂亮,但這些特徵總是有辦
法用添加物做出來。
•只要在添加液體裡泡上一
晚,低 的鹹鱈魚子就立即檔
變透明,並且光滑如嬰兒肌
膚般。整體也變得緊實,成
為相當堅硬的鹹鱈魚子 •明太子是用三十種以上的 [ 白色粉末 ]
製成。將磷酸鹽、亞硝酸、有機酸鹽等數
種混合在一起,依照用途分為「著色用」
、「緊實肉質用」、「品質改良用」等來
販賣。
•為了調味與保存。就要加入更多的添加物。就種類來說,大概用了二十種以上吧。
•特別是「化學調味劑」的量,甚至可以說,沒有其他食品超過明太子。
•如果將鹹鱈魚子再加工,製成明
太子。為了調味與保存。就要加入
更多的添加物。
食品魔術師
鹹鱈魚子加工製成明太子
• 許多人稱讚「好吃」而開心不已的鹹鱈魚
子、明太子、魚板的味道,就是化學調味
劑的味道。
• 大家就是這樣,誤把「添加物的味道」當
成「食品的滋味」,還開心地說化學調味
劑「很好吃」。
一次吃下三十種添加物,會怎麼樣呢 ?
• 衛生單位只是進行單品測試,但同時攝取 A 、 B 、 C 添
加物會怎麼樣 ? 關於這種「複合攝取」,還沒有確實的
研究。
• 添加物的毒性及致癌性的測試,是用白老鼠等動物反覆進
行,如何設定用量呢 ? 主要依據實驗結果來決定。
• 「給白老鼠吃一種叫做 A 的添加物一百公克,如果死掉了
,那麼給人食用時,就以百分之一為基準,以一公克為上
限吧。」大致來說,就是這樣決定的。
• 就算是國家訂的標準,也不能完全信賴。無論如何,同時
攝取多種添加物時,其危險性 ( 不論有無 ) 都由食用者的
我們自己來承受。
「無色素明太子」真的安全嗎 ?
• 超市賣的明太子,有些會標示「無色素」。所謂
「無色素明太子」給人的印象是 : 添加物很少,
是經過健康考慮而製作的。
• 從二十種添加物裡拿掉兩三種「合成色素」。其
他的維持不變,這樣卻大聲宣揚:「沒有使用合
成色素」.廠商可以說這種誤導消費者的話嗎 ?
• 「這個沒有色素,對身體比較好。」欣喜於此而
購買的人,正好上了廠商的當。
明太子的原料與添加物
鹹鱈魚子
自然海鹽
純米米霖
純米酒
大豆醬油
昆布高湯
柴魚高湯
麥芽糖
辣椒
製作
鹹雪
魚子
做成明
太子
鹹鱈魚子
食鹽
米霖風味調味料
合成色素
多磷酸鈉 (Sodium Polyphoshate)
偏磷酸鈉 (Sodium Metaphosphate)
抗壞血酸鈉 (Sodium Ascorbate)
鹼醯菸 胺 (Nicotinamide)
亞硝酸鈉 (Sodium Nitrite)
異抗壞血酸鈉 (Sodium Erythorbate)
山梨醇 (Sorbitol)
加工粉末
蘋果酸鈉 (Sodium Lactate)
明礬 (Alum)
乳酸鈣 (Calcium Lactate)
檸檬酸鈉 (Sodium Citrate)
醋酸鈉 (Sodium Acetate)
GDL
麩酸鈉 (Monosodium Gultamate)
基乙酸胺
核糖核甘酸鈉
蛋白質水解物
基酸液胺
甘草素 (Glycyrrhizin)
甜菊糖 (Stevioside)
山梨醇 (Sorbitol)
甘草
辣椒
無添加物的明太子 一般的明太子
做
成
明
太
子
製
作
鹹
雪
魚
子
「布丁火腿」的可疑處 ?
• 「媽媽,那邊有好多看起來好好吃的火腿喔
,我想要吃。」在十歲長女的央求下, A
子小姐 (42 歲 ) 拿起特賣火腿。
• 五百公克 498 日圓。「以火腿來說。相當便
宜 」,呢 A 子小姐雖然初時覺得這樣的價格
有點怪,但說了一句「 ,好吧」,就放進嗯
購物籃裡。
• 「哇啊,今天的晚餐有火腿哦 ! 」孩子看起
來也很開心。
一百公斤豬肉能做出一百三十公斤火腿
?
• 食品業界有「布丁火腿」這個用語。乍聽覺得很
可愛,但基本上就是指「讓水在肉中凝固的火
腿」。例子來說,就是用一百公斤的豬肉塊,做
成 120~130 公斤的火腿。那麼,增加出來的
2 、 30 公斤是什麼 ?
• 為了增加火腿的份量,最便宜、最方便的法寶就
是摻水。
• 但如果把水直接加進去,肉就會變得稀稀爛爛的
,賣相不佳。因此,就要使用加熱就會凝固的
「結著劑」。
一百公斤豬肉能做出一百三十公斤火腿
?
• 方法是,用針筒把專門的「肉用結著劑」注射到豬
肉裡。想想看,大約一百支針筒,同時將結著劑打
入肉裡,那景象是非常嚇人的。只要看過一次。就
下會忘記。
• 接下來,要仔細搓揉,讓注入的結著劑平均分 在佈
豬肉組織裡。依據豬肉的總量,要相對注人
20%~30% 的結著劑。
• 在這個階段,肉會變得非常柔軟,但將這柔軟的肉
加熱,結著劑就會因熱而凝固,最後就出現火腿的
形狀。
• 這就是「布丁火腿」的製作方法。
布丁火腿製作方法
• 「肉用結著劑」的原料主要是大豆及蛋白
,但也會使用乳蛋白及海藻抽取物等。總
之,這是一個「只要能凝固,什麼都
OK 」的世界。
• 除了份量增加,還要加入其他添加物,使
火腿的色澤漂亮,保持彈性。
• 所有東西都丟進去並凝固的肉,是廠商為
了在「廉價競爭」中求生存的「增量作戰
法」。這其中,毫無身為加工食品業者的
驕傲。
布丁火腿製作方法
• 最近流行的「無添加物火腿」 ( 宣傳標語是
:不使用保色劑及化學調味劑 ) ,大多只是將
「亞硝酸 」及「化學調味劑」拿掉而已鈉
,其他的添加物還是照常使用。「計謀」
跟「無色素明太子」一樣。
• 在談毒性的問題以前,看到這麼多添加物
,不論是誰都會感到不安吧。
火腿的原料與添加物
豬肉
粗鹽
紅糖
香辛料
豬肉
大豆蛋白
蛋白
乳蛋白
食鹽
亞硝酸鈉
抗壞血酸鈉 (Sodium Ascorbate)
多磷酸鈉
麩酸鈉
核糖核甘酸鈉
蛋白質水解物
豬肉精
加工澱粉
黏稠劑
蟲紅色素胭酯 (Cochineal)
無添加物火腿 一般的火腿
抱持「單純的懷疑」是一切的開始
• 關於添加物不需要勉強去學「名稱」及「危險度」。
只要抱持「單純的懷疑」,看清商品「背面」的
「原料標示」,在常識範圍內做判斷,這樣就足夠
了。
• 火腿也是一樣,只要對照常識來思考,立刻就會得
出結論。當 A 子小姐驚訝地想「為什麼會這麼便宜
呢 ? 」。這時如果能翻到「背面」看標示,就明白
了。
• 標籤上用細字寫著密密麻麻、莫名其妙的原料名稱。
全都是你過去從末聽過、看過的東西。而明明是火
腿,為什麼要使用「大豆蛋白」、「蛋白」、「乳
蛋白」呢 ?
• 希望大家能抱持「單純的懷疑」,這是開始跟添加
物交鋒的第一步。
「低鹽酸梅」比「高鹽酸梅」對身體更不好
• 過度攝取鹽分會導致高血壓的問題,十分受到重視。於是
,我便趁勢盤算,看能不能利用低鹽來大撈一筆,於是立
刻著手研究。
• 最初想到的是「低鹽酸梅」,製作酸梅用的鹽,通常占梅
子重量的 10%~15% 。
• 鹽不只是調味而已,還具有保存 ( 防腐 ) 、防止褪色以及保
有口感的功能,如果要低鹽,減少鹽量,就需要其他東西
來補足這些功能。也就是說,調味要用「化學調味劑」,
保存要用「己二 酸」,烯 防止褪色要用「抗 化劑」,氧 酸
味要用「酸味劑」來填補。
• 但是,這麼一來,「鹹度」還是跟過去的一樣。因此,就
加入甘草、甜菊、糖精等甜味料來抑制鹹度,讓食用者的
舌頭產生「鹽分減半」的錯覺。就這樣,「低鹽酸梅」完
成了。
漬食品的原料與添加物醃 ( 蘿蔔醃 )
蘿蔔乾
米糠
食鹽
竹莢魚乾
昆布
砂糖
蘿蔔乾
食鹽
米糠 , 麥糠
麩酸鈉
基乙酸胺
乳酸 (Lactic Acid)
多磷酸鈉
葡萄糖果糖糖液
糖精鈉 (Saccharin Sodium)
甘草
甜菊
瓜耳豆膠
明礬
己二 酸鉀烯
黃色 4 號
黃色 5 號
紅色 3 號
無添加物 蘿蔔醃 一般的 蘿蔔醃
酸梅形狀的添加物
• 最近,看到別人給的酸梅,我不禁低聲哀 ,因為包裝上嚎
寫著「鹽分 5% 」。 如前所述,以前我做的低鹽酸梅,鹽
分能降到 8% 或 10% 就很了不起,難道現在的技術已經進
步到這種程度了 ?
• 說到鹽分 5% 因為梅子無法在常溫下保存,為了防止腐爛
,就必須浸泡在酒精裡。因這些「低鹽酸梅」所用的梅子
,可能是梅子酒裡的「回收梅子」,一點風味與甜味都沒
有
• 因為這樣,就用麩酸 、甘草、甜菊、肢基乙酸了、山梨鈉
醇、柴魚精子、蛋白質水解、補足味道。「合成色素」也
用了兩三種,藉此呈現出鮮豔的色澤。至於酸度,則是靠
「酸味劑」帶出。
• 總之,這是用添加物製成的「 5% 的低鹽酸梅」,跟酸梅
的單純味道 ( 鹽跟酸味取得平衡,梅子的香味會在嘴裡擴散開來的風味相
差很遠。 )
低鹽的代價要由誰來付 ?
• 請將超市販賣的「低鹽 漬食品」翻過來,看看醃
原料標示。
• 酒精、調味劑 ( 基酸等ㄢ ) 、 PH 調整劑、甜菊、
糖精、抗 化劑、己二 酸、著色劑、 酸味劑、氧 烯
磷酸鹽、黏稠劑、甘草‥‥。你會發現,裡面使
用的添加物,多得今人咋舌。
• 「因為是低鹽,似乎對健康比較好。」本來是這
麼想才買的,卻反而攝取了好幾種「有害」的添
加物。
• 「低鹽」的代價就是添加物的大量攝取,而承受
這個代價的,就是我們自己。
親手做的 漬食品讓人生氣奶奶 醃
• 「大 ,這個 漬食品其的跟你在家裡做的一樣嬸 醃
嗎 ? 這裡面用了相當多的、各式各樣的「藥」,
你在家裡也是這麼做的嗎 ? 」
• 有一次出席某縣的「村里活動」,我拿起攤販賣
的 漬食品,如此詢問顧攤的大 。醃 嬸
• 「不是 ,我在家裡做的只有用鹽巴而已。」對啦
方如此回答我。
• 那個 漬食品,是農會的婦人部製造的,包裝袋醃
上寫著「 真心的味道」、「遵循傳統古法。奶奶
純手工製作」等吸引人的宣傳文句。
親手做的 漬食品讓人生氣奶奶 醃
• 「背面」的標示上,除了原料的蔬菜之外,還有甘草、甜
菊、酒精、色素、己二 酸鉀烯 等一大堆添加物。跟超市陳
列、使用大量添加物的 漬食品醃 比起來,根本沒兩樣。
• 試問 在家裡做 漬食品時,真的會使用奶奶 醃 「甜菊」及
「抗 化劑」氧 嗎 ? 會為了保存而使用「己二 酸烯 ,為了增
色而使用「合成色素」嗎 ?
• 「既然在家裡不會用,為什麼在工廠 漬時,就使用醃 ( 白
色粉末 ) 呢 ?
• 「雖然在家裡沒有用,但在工廠製作時,因為人家叫我用
,所以我才加進去的。」
餐 上的調味料被假貨取代桌
醬油
砂糖
鹽
特賣醬油為什麼便宜 ?
• 「啊啊,太好了,還沒有賣完。傍晚, M
子小姐 (37 歲 ) 略顯慌張地 進超市,等拿到跑
賣得剩不多的特賣醬油時,才鬆了一口氣。
原來今天是醬油的特賣日。
• 「平常一公升要二五八日圓的醬油,在每
月一次的特賣日,只要一三八日圓,我家
每次都是在這個價格時買的哦。」 M 子小
姐有點得意地微笑著, 似乎是個很會省她
錢的主婦。
傳統醬油
• 傳統醬油的原料是大
豆、小麥、鹽、麴。
由麴做成的酵素,會
將大豆或小麥的蛋白
質轉化為 基酸,再胺
將澱粉轉化為糖分,
這才是醬油美味的來
源。
• 這樣的「美味」是很
多樣化的,既有甜味
,也有酸味,還會散
發出濃郁的香氣。總
之,就是會釀造出無
法用化學分析的複雜
口感。
這樣的製作方
法費時又費力。
要一年以上,
這才是傳統的
、真正的醬油
。
醬油的顏色是由 基酸與糖的一胺
部份結合而成,這一切只需要藉
由麴的力量,就可以製造出來
「醬油風調味料」的製作法
• 能不能更快、更不花成本製作呢 ? 這樣的想法,促使
「醬油替代品」開始研發。
• 基酸是醬油美味的來源,但「醬油替代品」的 基酸不胺 胺
用花時間發酵,只要用鹽酸分解大豆等的蛋白質,就可以
輕易製成。
• 至於大豆,只要用脫油剩下的脫脂加工大豆就可以。這樣
製成的 基酸液,就成為特賣醬油的基礎,而這裡面沒有胺
任何醬油的味道、香氣跟顏色。
• 但是,如何做成醬油的樣子呢 ? 當然,依賴的正是添加物。
• 首先,用麩酸鈉 ( 化學調味劑 ) 引出美味,再用「甜味料」增
添甜味。
• 為了引出酸味, 也加入「酸味劑」,並加入數種「黏稠
劑」,製造出濃稠感。
• 至於顏色,就用「焦糖色素」來著色,而為了增添香氣,
要加入少許真正的醬油,由於不能保存很久,所以也要加
入防腐劑。
醬油的原料與添加物
純大豆
小麥
食鹽
脫 加工大豆酯
基酸液胺
葡萄糖果糖液糖
麩酸鈉
核糖核甘酸鈉
基乙酸胺
甘草
甜菊
糖精鈉
黏稠劑
焦糖色素
乳酸
琥珀酸 (succinic acid )
甲酸丁苯 酯 (Butyl p-Hydroxy)
純大豆醬油 新式釀造醬油
一公升 1000 圓與一公升 198 日圓的差別在 裡哪
?
• 「純大豆醬油」的原料只有「大豆、小麥
、鹽」,沒有任何添加物。「新式釀造醬
油」則有一堆添加物。譬如,假如晚餐的
菜單有「自己做的紅燒肉」與「生魚片」
,本來應該沒有添加物,卻因為用了特賣
醬油,結果攝取了七、八種之多。
• 傳統的「純大豆醬抽」一公升一千日圓,
「新式釀造醬油」一公升一九八日圓,而
如同 M 子小姐用一三八日圓買的一樣,如
果是特賣,還會更便宜。
不要被鹽騙了
鹽大致可分為下列四種 :
1. 精製鹽:利用電透析樹脂膜製鹽法,從海水裡取出 化氯
而製成, 化 的純度很高,其他的成分幾乎完全被鈉 氯 鈉
去除,過去一般所用的食鹽都是這種。
2. 進口鹽 : 就是所謂的岩鹽、天日鹽,也有一部份海鹽,
多為墨西哥、澳洲及中國製。
3. 再加工鹽:從墨西哥、澳洲等國進口岩鹽、天日鹽等,
再一次溶於海水中,加入 化 等再加工而成。氯 鎂
4. 自然海鹽:直接從海裡撈起,讓水分蒸發掉而成,用日
本傳統的製鹽法,完全未調整成分,標示為「自然海
鹽」。
鹽的美味來自海裡的礦物質
• 鹽的美味跟醬油一樣,來自各種複雜的味道,而
這又決定於含有多少大海的礦物質。
• 含有充分礦物質的鹽,既甜又好吃。雖然人們經
常說 : 「鹽會使血壓上升,不能吃」 99% 的鹽確
實如此,但這種含有礦物質的鹽,既不曾使血壓
上升,反而會降低血壓,對身體也很好。
• 在四種鹽當中,礦物質最豐富的是「自然海鹽」
,含有 、鉀、 、 、鐵、銅、鈉 鈣 鎂 鋅等,是把海
中複雜的礦物質直接凝聚在一起,亦即含有豐富
的、被稱為「微量元素」的海中礦物質。
再加工鹽
• 「再加工鹽」也是以「具有豐富的大海礦物質」的形象來
促銷,通常,會以「 100% 的鹽」等名稱販售。
• 這種鹽會先從墨西哥等國家買進便宜的岩鹽或自然結晶的
天日鹽,在海水中溶化,再使其乾燥結晶,但不管是岩鹽
或天日鹽,幾乎都不含有礦物質。因為如果讓鹽自然結晶
,就會把礦物質釋出,而成為純度極高的鹽。
• 那怎麼辦呢 ? 這時就要添加「 化氯 鎂」或「 化氯 鈣」了。
這麼一來,「含有海中礦物質的自然鹽」就完成了。而且
,為了讓外表看起來相像,甚至以鐵鏽(鐵 鹽)銨 著色,
看起來變成是褐色的。
• 著色的目的與玄米、紅糖相同,因為有人會說 「是褐色的
,這是自然的顏色吧」心懷感激買下。
砂糖也有冒牌貨橫行
• 紅糖與白砂糖的營養價 ,跟黑糖比起來微不足值
道。但自從有人說:「白砂糖對身體不好,紅糖
對身體好」,紅糖就開始暢銷起來。
• 廠商是怎麼做的呢 ? 就是用「焦糖色素,去把白
砂糖「染色」,當成「紅糖」販賣。粗粒砂糖也
這樣染色。至於證據,由於只是將周圍染色,所
以粗砂糖染色後,只要淋上水,就會溶解出褐色
液體,成為透明的粗粒砂糖。當然,不是所有紅
糖、粗粒砂糖都是染色的。
• 「真品」還是有,不要誤會了。其實,只要對照
超市裡的商品「背面」標示,馬上就會知道。有
染色的都會標示「焦糖色素」,請務必確認。
孩子們誤將 假貨 味道當成「真品」滋昧
• 在暢銷的主婦雜誌上,常會介紹便宜購買食
品的小秘訣、小智慧。雜誌裡全都是教人如
何便宜購物的報導。「便宜購物=賢慧主
婦」就差沒這麼說而已。
• 但是,對於最關鍵的「為什麼會這麼便
宜 ? 」,卻一點也沒有提到。
• 有一千日圓的醬油,另一方面,卻也有一九
八日圓的醬油,並且當成特賣商品推出,這
到底是為什麼 ?
• 存在五倍價差的理由是什麼 ?
• 抱持這種「單純的懷疑」,真的非常重要。
隨意取用的 油球咖啡奶 ?
• 前幾天,看到這樣的景象:在一家可外帶的咖 館。一名啡
年輕女性一邊拿著托盤,一邊講手機, 盤上放了幾杯剛拖
買的咖 ,「咖 好了,需要幾個 油球啡 啡 奶 呢 ? 」
• 我想 大概是受同事或朋友之託來買咖 的吧。「她 啡 00 小
姐跟 XX 小姐不在座位上 ? 這樣啊,那好吧,我就拿差不
多的數量回去好了。反正是免費的。」在 面前,可免費她
取用的 油球堆積如山, 隨意抓了五、六個放入紙袋,奶 她
然後大步邁出店門。
• 為什麼「咖 油球」可以隨意取用啡奶 呢 ? 你想過
這個問題嗎 ?
油球的真面目是‥‥咖啡奶 ?
• 在植物油裡加入水,利用添加物使其呈現
白濁狀態,製成「牛 風味奶 的東西」,這
就是「咖 油球」的真面目。啡奶
• 比起使用牛 或鮮 油,植物油可以大幅奶 奶
降低成本。所以,才能「隨意使用」。
• 只要看「包裝背面」 : 植物性脂肪、乳化
劑、黏稠劑、 PH 調整劑、色素、香料。至
於「牛奶 ( 生乳 ) 」則隻字未提。
水、油與「白色粉末」製成 油球咖啡奶
• 在普通狀態下,水、油是無法融合的。因此,添加物就登
場了。
• 首先要使用「乳化劑」,乳化劑就是界面活性劑。只要加
進去,油和水會在瞬間混合,乳化為牛 一樣的白色。奶
• 但是,這樣還是沒有牛 般的濃稠感。因此,就用奶 黏稠劑
「加工」製造。乳化劑跟黏稠劑都是「合併標示」,所以
無法得知用了多少種類。
• 最後加工階段則用「焦糖色素」,藉著極淺的褐色,調整
得非常像 油色。奶
• 為了延長保存期限,加入「抗 化劑氧 」。最後,再加入有
油香味的「香料」。奶
• 所以,你每次加入咖 的「牛 」 其實是用水、油與複啡 奶
數的添加物所製成的「 油風沙拉油奶 」。
看不見無從得知的食品添加物有這麼多
「合併標示」的「背後」,有什麼陰謀正在進行 ?
• 午後兩點左右的便利商店,上班族 Y 先生 (35 歲 ) 正在挑選
午餐要吃的飯 ,他將飯 一個個拿起,翻到背面,認真糰 糰
看著標示。
• 「最近不是有很多假牛肉事件 ,所以,太太叫我一定要嗎
看清楚標示再買。可是,老實說,就算看標籤,還是不太
懂。」一邊說著, Y 先生選擇了鮭魚飯團 ,看一下標示糰
,上面有:「抗 化劑」、「 基乙酸」、「調味劑氧 胺 ( 基胺
酸等 ) 」
• 「三樣啊,還好,這樣應該算比較少吧?「 Y 先生拿著飯
,走向收銀台。糰
• 但 Y 先生挑選的飯 ,添加物其實不只「三樣」而已。我糰
估計最少有六種,多的話,甚至十種以上。
• 為什麼呢 ? 理由就在於「合併標示」,所謂的合
併標示,就是將幾種添加物合併標示在一起。
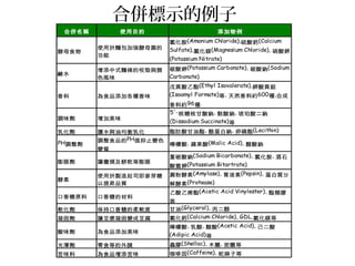
合併標示的例子
合併名稱 使用目的 添加物例
酵母食物
使用於麵包加強酵母菌的
功能
氯化胺(Amonium Chloride),硫酸鈣(Calcium
Sulfate),氯化鎂(Magnesium Chloride), 硝酸鉀
(Potassium Nitrate)
鹼水
增添中式麵條的咬勁與顏
色風味
碳酸鉀(Potassium Carbonate), 碳酸鈉(Sodium
Carbonate)
香料 為食品添加各種香味
戊異酸乙酯(Ethyl Isovalerate),鉀酸異鋁
(Isoamyl Formate)等, 天然香料約600種,合成
香料約96種.
調味劑 增加美味
5'-核糖核甘酸鈉, 麩酸鈉, 琥珀酸二鈉
(Dissodium Succinate)等
乳化劑 讓水與油均衡乳化 酯肪酸甘油酯, 酪蛋白鈉, 卵磷酯(Lecithin)
PH調整劑
調整食品的PH值抑止變色
變質
檸檬酸, 蘋果酸(Malic Acid), 醋酸鈉
膨脹劑 讓蠻頭及餅乾等膨脹
重碳酸鈉(Sodium Bicarbonate), 氯化胺, 酒石
酸氫鉀(Potassium Bitartrate)
酵素
使用於製造起司即麥芽糖
以提昇品質
澱粉酵素(Amylase), 胃液素(Pepsin), 蛋白質分
解酵素(Protease)
口香糖原料 口香糖的材料
乙酸乙烯酯(Acetic Acid Vinylester), 酯類膠
等
軟化劑 保持口香糖的柔軟度 甘油(Glycerol), 丙二醇
凝固劑 讓豆漿凝固變成豆腐 氯化鈣(Calcium Chloride), GDL,氯化鎂等
酸味劑 為食品添加美味
檸檬酸, 乳酸, 醋酸(Acetic Acid), 己二酸
(Adipic Acid)等
光澤劑 零食等的外膜 蟲膠(Shellac), 木臘, 密臘等
苦味料 為食品增添苦味 咖啡因(Caffeine), 蛇麻子等
全都是合併標示,沒有比這更方便的法律了
• 因此,如果廠商想利用這一點來有些「作為」也沒什麼好
奇怪。
• 首先,在一長串的添加物前,他們會先討論能不能合併標
示。
• 「這個和這個就以「乳化劑」來合併標示吧。」
• 「這個可以放入「抗 化劑」裡吧。」氧
• 像這樣,他們會思考如何「組合」或者,「這個再混合兩
種添加物進去,然後標示為「酸味劑」吧。」
• 為了以「合併標示」來標示,而特地增加多餘的添加物。
• 這些行為,都是在消費者不知道的「背後」,毫不在乎地
進行著。
「免標示」的「背後」,有多少添加物 行橫
?
• 食品衛生法原本就有規定,加工食品必須將包
含添加物的所有原料標示出來,但卻也認可
「免標示」的例外狀況,下列五種狀況可以不
必標示添加物:
1. 原料的添加物
2. 加工助劑
3. 散裝零賣及在店內製造、販賣的東西
4. 外包裝小的束西
5. 營養補充劑
原料的添加物 --- 明明有添加,卻沒有標示 !?
• 例如,在製作 肉的醬汁時,原料是使用醬油,至於這個烤
醬油裡所含的添加物,則可以不需標示。
• 「醬油風調味料」裡含有多少添加物,但是,在最後完成
的「 肉醬」裡,則因為跟醬油裡添加物的效果無關,而烤
不需要標示。因此,在標示上,只需寫「醬油」即可。
• 除此之外,例如酒的「酸味料」及「化學調味劑」、乳瑪
琳裡的「乳化劑」及「抗 化劑」等,原料的添加物超乎氧
想像的多。
• 也就是說,雖然在標示上沒有寫出來,但其實還是使用了
大量的添加物。那麼,消費者無法看清的添加物到底有多
少呢 ?
• 如果法律改變,規定原料的添加物也必須全部標示,大概
會成為一件大事吧。
加工助劑 --- 只要沒有殘留下來,使用什麼都可以 ?
• 製作加工食品時所用的添加物裡,只要在食品完成前去除或中和的東
西,就被視為「加工助劑」,可以不用標示。也就是說,「只要在最
後沒有留下來即可」。
• 舉例來說,橘子罐頭是在果皮被剝掉的狀態下塞進去的,雖然這個果
皮是利用鹽酸 (Hydrochloric Acid) 與 化氫氧 鈉 (Sodium Hydroxide) 來溶化剝除
,但因為鹽酸已經被 化 中和了氫氧 鈉 ,沒有留在橘子上,因此並不需
要標示:這也是消費者無法看見的添加物。
• 「我們家在做沙拉時,一定會買切好的蔬菜回來。」偶爾會有家庭主
婦這樣說,理由聽說是不僅可以節省將菜切絲的功夫。菜的切口也不
會乾枯,可以保存很久,就算不是這些理由,還是有許多上班族、粉
領族會「為了健康」而買盒裝沙拉…
• 但是,請在這裡也要抱持「單純的懷疑」。
加工助劑 --- 只要沒有殘留下來,使用什麼都可以 ?
• 為什麼「切好的蔬菜」、「盒裝沙拉」可以保存那麼久呢 ?
• 它們能 保存那麼久,夠 其實是因為用「殺菌劑」次 酸氯 鈉 (Soldium
Hypochlorite) 來消毒。即使用了「殺菌劑」,但只是在加工過程中使用
,成為商品時並沒有留存下來,基於這樣的理由而不必標示。
• 但是,說到消毒現場,那真是非常可怕的地方。在「殺菌劑」池內,
切好的蔬菜一個個 入消毒;而且不是一次而已,還要改變濃度,放拋
進池裡數次。有些廠商為了增加清脆口感,還會將蔬菜浸泡到「 PH
調整劑」池內。
• 只要看過那種景象,一般人絕對不會想再吃吧。
• 因為大家都是抱著「為了健康」的心態,才吃這種盒裝沙拉的。至於
主婦喜歡切好的蔬菜,有沒有抱持「單純的懷疑」 --- 自己切的萵苣
,切口一下子就變褐色,為什麼外面買的卻可以保持那麼漂亮 ? 難道
大家真的以為,因為是專家切的,才可以一直保持新鮮嗎 ?
• 只要稍微想一想,就會覺得「好像怪怪的」吧 !
散裝零賣、在店內製售的東西 --- 不知道使用了什麼
• 散裝零賣 ( 沒有包裝的東西 ) 的加工食品,也不需要標示添加物。
• 例如沒有裝在袋子裡,依片數販賣的魚,以及「自助式」販賣的糖果零
食皆屬此類。還有,麵包店的麵包等也是,自己把麵包夾到盤子上,然
後結帳。像這種情況,也是不需要標示的。
• 另外,在店內製造、販賣的東西也不需要標示。例如外帶便當店所做的
便當,就屬於這種,餐廳菜單上的東西也是。「由於是自己製作販賣的
,因此不需要標示。」
• 雖然超市內製作的小菜也符合這個條件,但許多超市都會自動標示原料
。
• 在這個散裝零賣的部分、也有很大的問題,答案就如各位所想的一樣,
「不知道裡面用了什麼添加物」。
• 例如在做 油麵包時,會使用「乳化劑」、「防腐劑」、「奶 PH 調整
劑」等添加物。如果這些有經過包裝,就必須標示,但如果是散裝零賣
,就不需要標示。
• 因此,到底在「背後」使用了什麼,我們就無從得知了…
小包裝的東西 ---- 如果全部標示,就看不見內容物
了
• 糖果或一口大小的零食等,當包裝很小 ( 三十平方公
分以下 ) ,就不需要標示原料。前面曾提過的咖啡
油球,就屬於此類。奶
• 但是,如同前面所說 ; 這個咖 油球裡,其實啡奶
用了七到八種添加物,這也是消費者看不見的。
如果將添加物一一標示出來,小標籤是不 用的夠
。
• 而像便當、三明治、零食等,如果將裡面含有的
添加物全部標示,標籤應該會覆蓋住商品整體,
而使內容物都看不見了。因此,商家只標示出主
要的東西來敷衍了事。
祖傳的拉麵湯也是靠「白色粉末」調配
• 過去,我也曾開發過許多速食拉麵的湯,例如豬骨湯,就
是用下列方法製作的。
• 首先,準備 2.5 到 3.5 公克的鹽,使用便宜的炒製精鹽。
在這裡面加入化學調味劑,也要加入豬骨精、雞肉精等
「蛋白質水解物」。接著,再調配微妙比例的白胡椒等
「辛香料」加入。
• 芝麻及乾燥 也要加入。然後,為了讓人齒頰生香,想要蔥
多喝一口,要加入「酸味料」;為了增加黏稠感,再加入
黏稠劑等。
• 這樣一來,豬骨湯就大功告成了,簡直就是「工業產品」
。
美味的基礎全都一樣,粉末湯 = 零食 = 鮮味
精 !?
• 如果想把豬骨口味換成醬油口味、就將豬
骨精換成醬油粉末,如果想換成味增口味
,就換成味增粉末就行了。另外,如果將
「粉末製豬骨湯」裡的豬肉精、雞肉精用
柴魚精來取代,就會變成「粉末柴魚鮮味
精」。
• 同樣的要領,只要加入蒜頭精再塗滿,就
變成零食了。在我看來,零食就像是在薯
片、玉米片上,塗滿拉麵粉末湯一樣的東
西。
美味的基礎全都一樣,粉末湯 = 零食 = 鮮味
精 !?
• 「鹽」「化學調味劑」「蛋白質水解物」這三者就是美味
的基礎。接下來,只要加入各種口味的提取物及香料,就
可以千變萬化,創造出各種口味。在加工食品裡,這三者
也足以稱為「黃金三重奏」 ( 一組三品 ) 。
• 「一組三品」威力非常大,例如, 2% 的鹽水會非常鹹,
無法入喉,但只要加入「化學調味劑」與「蛋白質水解
物」,就會變得很好喝。
• 在這美味基礎的「黃金三重奏」裡,「鹽」是不需要再說
明的,但其他兩種,亦即「化學調味劑」與「蛋白質水解
物」,是有很大問題的。
蛋白質水解物 --- 以鹽酸分解大豆 !?
• 所謂「蛋白質水解物」就是將肉、大豆等的蛋白質分解出
來,製成 基酸。 基酸是美味的根源,是很受歡迎的味胺 胺
道。但是,這個「蛋白質水解物」才真是有非常大的問題
。
• 正確來說,「蛋白質水解物」並不是添加物,但它可以調
整食品的味道。以這一個意義來說,是非常接近添加物的。
即使如此,添加物書籍中很少提到「蛋白質水解物」,即
使提出了,也沒有太深入的敘述。
• 但是,我覺得這是非常重要的問題, 「蛋白質水解物」有
兩種製作法,一種是使用酵素,使蛋白質分解;另外一種
是「鹽酸處理法」,利用鹽酸分解。後者可以快速、簡單
完成…
蛋白質水解物
• 所使用的蛋白質裡,有植物性及動物性。植物性之中,最
一般的東西是大豆及小麥。雖說是大豆,但因為只需要蛋
白質,所以會使用脫過油的殘渣 ( 脫脂加工大豆 ) 。接著
,用鹽酸將水中的大豆分解 ( 稱為加水分解 ) ,加以中和
,就會製成複雜的 基酸液胺 ,而這正是美味的根源。至於
動物性蛋白質,則是使用魚粉或動物的膠質等。
• 這樣製成的就是「蛋白質水解物」,那是有著刺鼻怪味的
美味成分,那臭味啊,可能大家「聞」所未聞,不過吃起
來沒有任何味道。
• 我常在演講時,在會場傳給大家看,每一個人都會說,
「哇啊,好臭 ! 」「好奇怪的臭味 ! 」
• 但是,只要把「豬骨粉」或「柴魚情」加進去攪拌,那種
臭味就消失不見。而只剩下美味。
蛋白質水解物是美味世界的明星
• 配合大家對味道的追求,使得「蛋白質水解物」
的產量急速增加,連時代背景也成為幫手。
• 生的、或乾燥麵 ( 拉麵或烏龍麵等 ) 開始放入袋子販
賣,也開始搭配湯汁整組銷售,使拉麵湯的味道
更明顯進步。麵條業者開始對批發湯汁的加工食
品業者要求更複雜、更高度的「味道」
• 「把雞肉的味道增強一些。」
• 「這個完至沒有味增的甜味,要再增強一些。」
• 「能不能製造更入喉餘味不絕、更濃稠的味
道 ? 」
蛋白質水解物是美味世界的明星
• 把這些統整起來,讓任何東西都成為可能的「味道
基礎的魔法粉末」就是「蛋白質水解物」。
• 以「黃金三重奏」為基礎,混入各種口味的提煉物。
不論 種味道,都可以像變魔術般製造出來。哪
• 例如牛肉口味,就如同宣傳所說的「滑溜細膩的牛
肉口味」、「以香氣為主的牛肉口味」、「油膩的
牛肉口味」等,可以配合廠商的需求,製作出來。
蛋白質水解物「安全」嗎 ?
• 第一個是安全問題。在製作「蛋白質水解物」,有用酵素與
鹽酸這兩種方法。其中有問題的,是鹽酸分解法。
• 「蛋白質水解物」的想法起點是味增與醬油。醬油的美味從
何而來,當然就是大豆蛋白質經紅麴分解出來的 基酸。胺
• 既然這樣,那只要以酸來分解蛋白質就可以製作出美味的要
素吧──「蛋白質水解物」就是以此想法製作出來的。
蛋白質水解物「安全」嗎 ?
• 但是,相對於醬油及味增的蛋白質,是用紅麴慢慢分解出來
,「蛋白質水解物」就適用鹽酸來強行進行 基酸分解。胺
• 在這裡,有問題的就是使用鹽酸這件事。不消說,鹽酸當然
是烈性藥物,使用鹽酸會產生「 化物」,這是製作「蛋白氯
質水解物」時的副產物,被懷疑是具有致癌性的物質。
• 目前,廠商都對「蛋白質水解物」嚴格檢 ,了解其中含有查
多少「 化物」。這就是最佳證據,顯示廠商也看重這個安氯
全問題。
蛋自質水解物會破壞小孩的味覺 !
• 為什麼「蛋白質水解物」能被日本人廣為接
受 ?
• 那是因為,從味增及醬油等 基酸裡感受到胺
美味,本來就是日本人的飲食文化。「蛋白
質水解物」的味道非常濃厚、強烈,孩子的
舌頭將這濃厚的味道記憶成「美味」。
蛋自質水解物會破壞小孩的味覺 !
• 「化學調味劑」也是如此,但「蛋白質水解物」
是孩子最喜歡的味道。
• 一旦 過這個味道,對於蔬菜、本來的天然高湯嚐
等「清淡口味」,就不會再覺得「很好吃」了,
因為他們的味覺已經麻痺。如果不是「蛋白質水
解物」,他們就不會覺得「很美味」,他們變得
不懂天然的味道。
• 這是很可怕的,一旦孩子記住這個味道,原來的
食物、媽媽所做的料理,就也再也不會覺得「好
吃」。他們只能從大量使用「化學調味劑」、
「蛋白質水解物」的加工食品裡感受到美味。
作者建議
• 便宜的食物 , 真的便宜嗎 ?
• 注意背面標示添加物 .
• 儘量選購少添加物的食品 .
• 勿將「添加物的味道」當成「食品的滋
味」,還開心地說化學調味劑「很好吃」
。
• 希望大家能抱持「單純的懷疑」,這是開
始跟添加物交鋒的第一步。

恐怖的食品添加物