國中生物科教師看國小自然科教學

宜蘭縣立復興國中吳月鈴
102/11/20@大湖國小
從9年到12年,國中一直在被「貫」!
我不是「專業」自然科老師!!!

(影片)
國小自然科老師需要的「專業」---1

(教什麼?---學科知識篇)
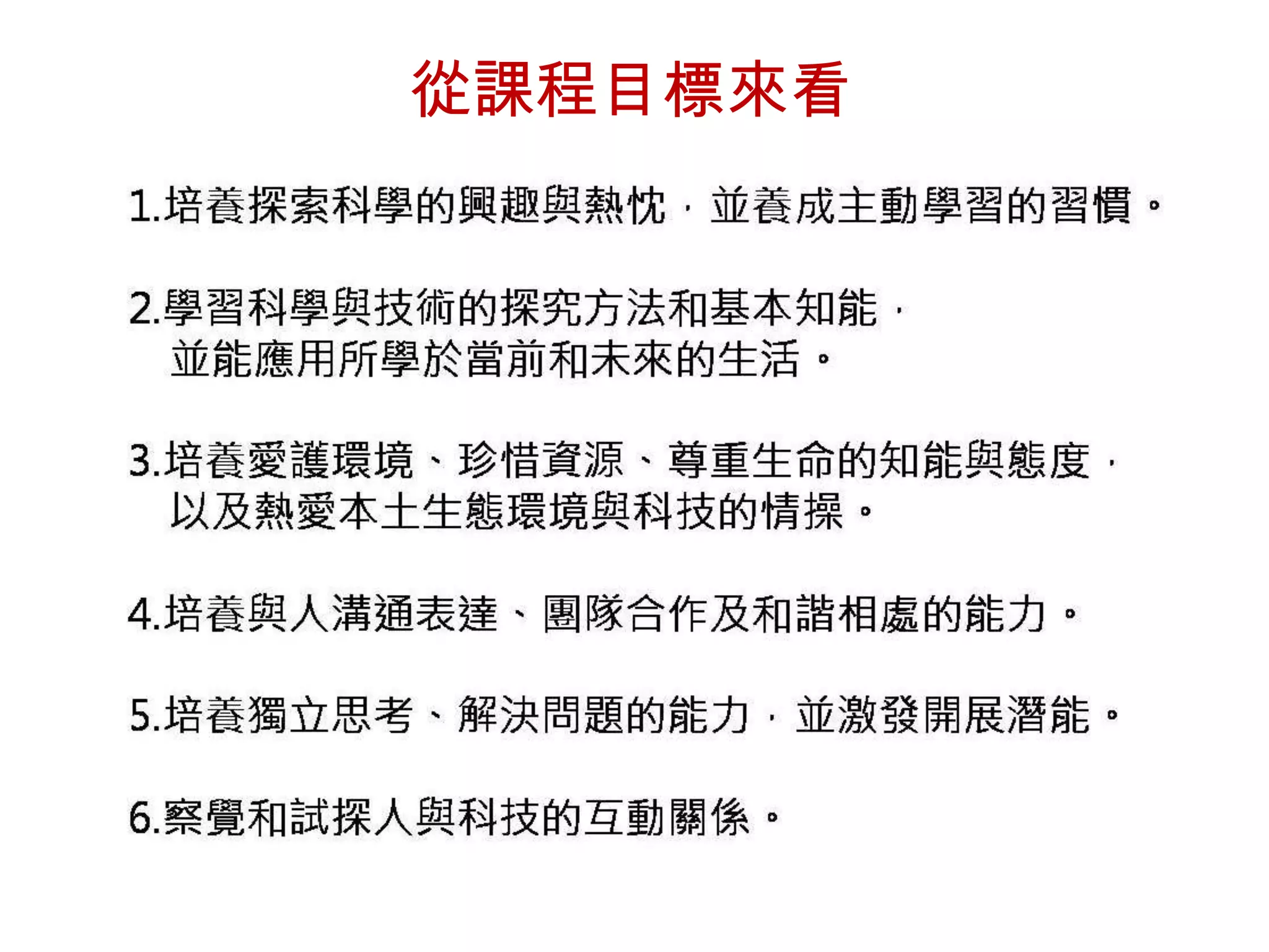
從課程目標來看
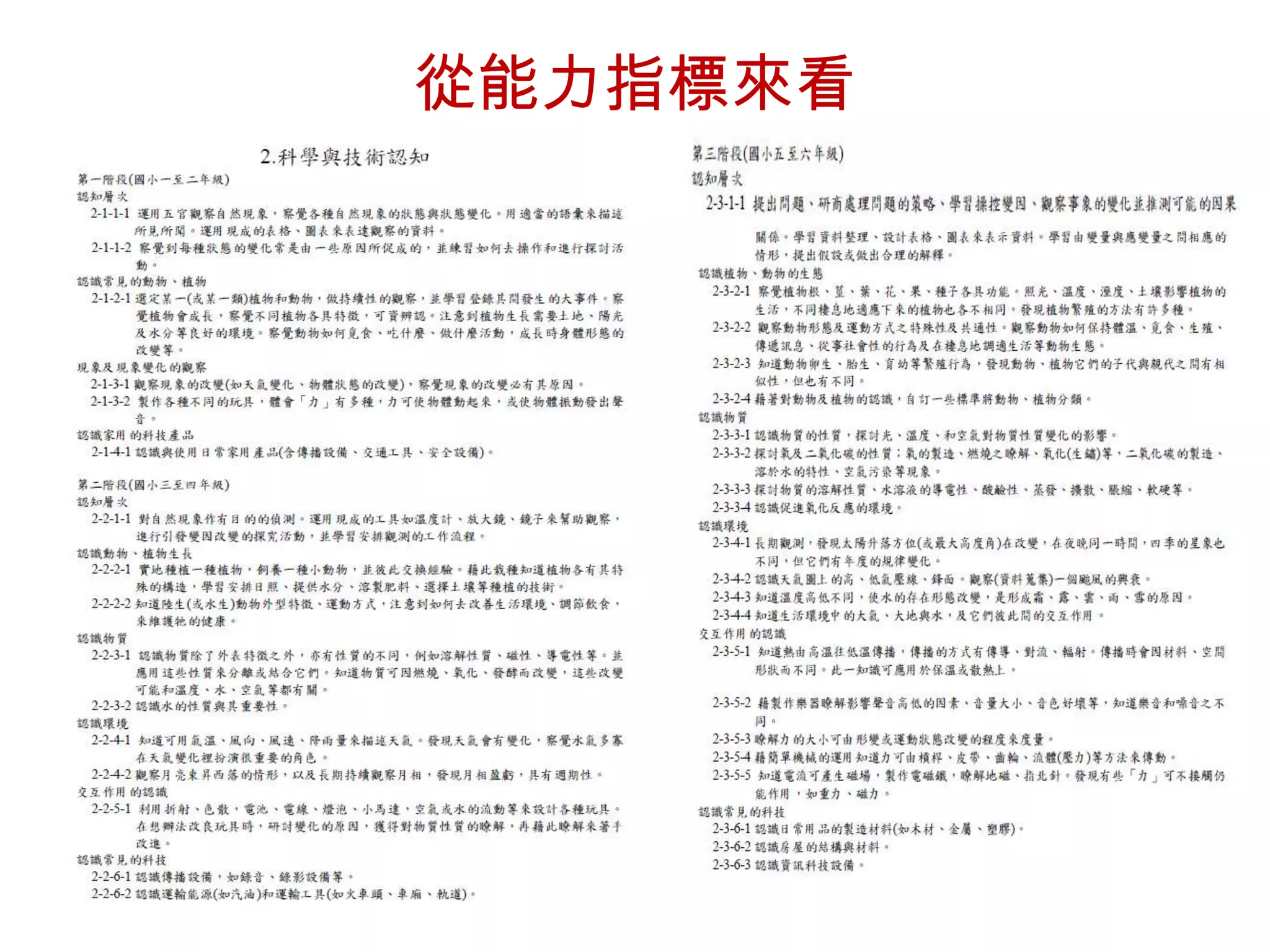
從能力指標來看
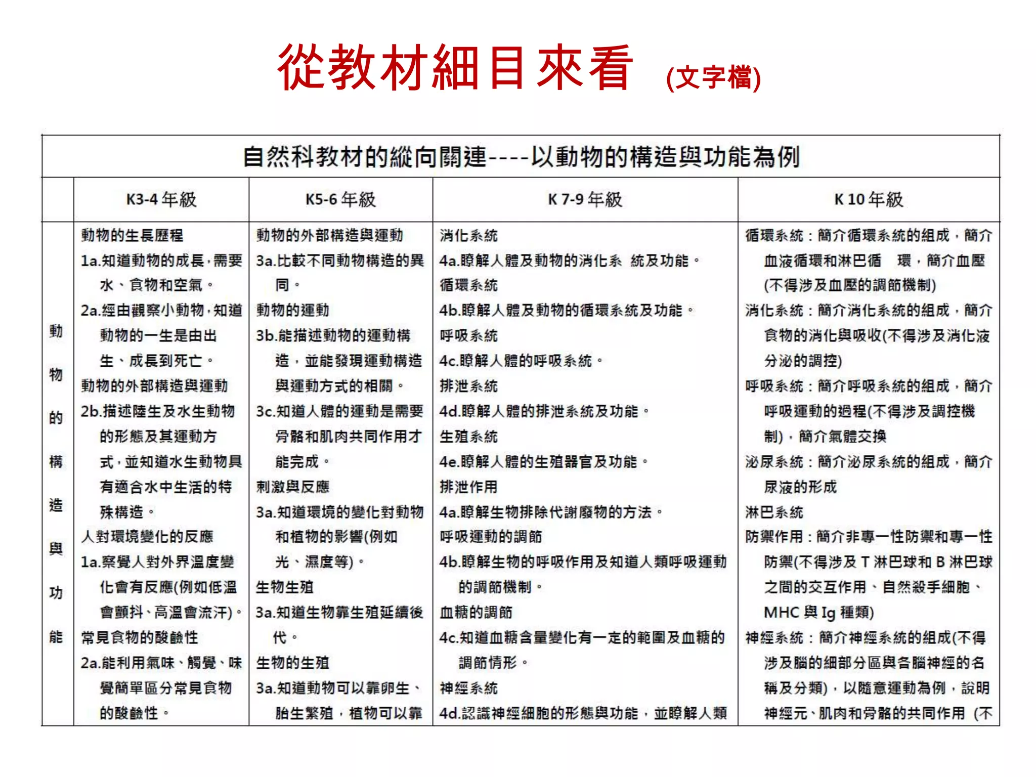
從教材細目來看

(文字檔)
從課本來看
以學生為核心的知識才是老師的專業!
切記,不需要為了沒到達突破點而擔憂
國小自然科老師需要的「專業」---2

(怎麼教---學科教學知識篇)
再看一次課程目標---我們的科學教育目標
7/8---科學素養
從數據看國小自然科教學成效
國際評比篇
2009 PISA
TIMSS / PIRLS
喜愛度、自信度也都在研究之列
我們的成績很高但興趣、自信很低
國內普測篇
TASA 分析發現這些地方需加強
1 、閱讀能力
2 、圖、表解讀能力
3 、統整、分類能力
4 、 與生活經驗結合
國小老師---基本功的最佳教練
基本功1---科學閱讀指導
「專有名詞、 深化概念」
「質疑、 驗證、 推論」(影片)
基本功2---圖、表解讀能力
看懂生活中的圖、表
不要被廣告騙了(影片)
基本功3---統整、分類
觀察-比較-分類
基本功4-科學寫作
用引導句幫學生掌握書寫的重點.邏輯
例句
我觀察( 00
)和
( XX
)
00植物的外形是…..

說明
寫出植物名稱

寫下植物形狀、顏色、大小或任何
你感覺到的現象,最好加圖表示。

oo和XX很相似,他們都有... 比較兩種植物的相似性開始比較
他們的不同點是....,

比較兩種植物的相似性開始比較

oo讓我覺得很驚訝...
我在想,如果...會怎樣…

寫出00最特別的地方及你想改變哪
些因素,並深入觀察。

我想到水中的※※,可能和 寫出其他生物或境因素和00的關係
00有關係,因為…
寫作幫助澄清概念: 觀察-預測-驗證
國小老師---內功心法的導師
培養孩子美的眼光 (影片)
誘發孩子的好奇心
給孩子舞台---培養溝通、表達
和孩子說科學的故事
請這樣說…
從外行到專家---科學教師養成篇
手機顯微鏡的誕生…(影片)
一則電視新聞-團購數千個透鏡
第一代手機顯微鏡第二代第三代
專家養成-1---大師加持
專家養成-2---三個臭皮匠 (分享)
專家養成-3---網網相連
不斷進修的老師最能帶動學生學習 (影片)
你希望誰是你的國小自然老師,為什麼?(連結)

國中生物科教師看國小自然科