ABSTRACT
The smart home automated control system is an integrated system to facilitate elderly and
disabled people with an easy-to-use home automation system that can be fully operated based on
android application. The system is portable and constructed in a way that is easy to install,
configure, run, and maintain. A typical wireless smart home automation system allows one to
control house hold appliances centralize control unit which is wireless.
This project works demonstrates a system that can be integrated as a single portable unit and
allows one to wirelessly control lights, fans, air conditioners, T.V, security cameras, electronic
doors, computer systems, an audio/visual equipment’s etc. and turn on or off any appliances. The
overall system is controlled from an android application which is connected with Bluetooth
Module HC05.
Chapter 1
INTRODUCTION
1.1 Introduction
Smart home automated control system is a wireless emerging technology with great scope for
future safe and smart home applications. A lot of new applications are now built on top of this
technology with many innovative ideas.
1.2 Problem Statement
In this work an attempt is made to control various electrical devices by android application.
1.3 Android
A Smart phone is a mobile phone based on a mobile operating system with more advanced
computing capability and connectivity than a feature phone. Android is a software stack for
mobile devices that includes an operating system, middle-ware and key applications. Android, by
simple definition, is an operating system for many mobile phones. Android is a customizable
platform that can look and feel very phones different on every different handset. Android gives
us tools for creating apps that looks great and take more advantage of the hardware capabilities
available on each device. Android is mainly based on Linux operating system which uses java-
like languages for running applications. The main purpose of using android is to send the control
signals from smart phone through Bluetooth.
1.4 Introduction to Bluetooth Module
Fig 1.1 Bluetooth Module
1.4.1 Overview
HC-05 module is Bluetooth SPP (Serial Port Protocol) module, designed for transparent wireless
serial connection setup. Serial port Bluetooth module is fully qualified Bluetooth V2.0+EDR
(Enhanced Data Rate) 3Mbps Modulation with complete 2.4GHz radio transceiver and baseband.
It uses CSR Bluecore 04-External single chip Bluetooth system with CMOS technology and with
AFH(Adaptive Frequency Hopping Feature). It has the footprint as small as 12.7mmx27mm.
Hope it will simplify your overall design/development cycle.
 HC-05 is a more capable module that can be set to be either Master or Slave
 Bluetooth is a wireless technology standard for exchanging data over short distances
from fixed and mobile devices, and building personal area networks Range is
approximately 100 Meters.
 These small (3 cm long) modules run on 3.3V power with 3.3V signal levels.
 The module has two modes of operation, Command Mode where we can send AT
commands to it and Data Mode where it transmits and receives data to another Bluetooth
module.
1.4.2. Feature
 KEY: If brought HIGH before power is applied, forces AT Command Setup Mode. LED blinks
slowly (2 seconds)
 VCC: +5 Power
 GND: System / Arduino Ground
 TXD: Transmit Serial Data from HC-05 to Arduino Serial Receive. NOTE: 3.3V HIGH level:
OK for Arduino
 RXD: Receive Serial Data from Arduino Serial Transmit
 STATE: Tells if connected or not
1.5 Introduction to Relay Switch
Relays are switches that open and close circuits electromechanically or electronically. They
control one electrical circuit by opening and closing contacts in another circuit. When a relay
contact is normally open (NO), there is an open contact when the relay is not energized.
1.6 Introduction to Arduino
Fig 1.2 Arduino UNO
Arduino is a tool for making computers that can sense and control more of the physical world
than your desktop computer. It's an open-source physical computing platform based on a simple
microcontroller board, and a development environment for writing software for the board.
Arduino can be used to develop interactive objects, taking inputs from a variety of switches or
sensors, and controlling a variety of lights, motors, and other physical outputs. Arduino projects
can be stand-alone, or they can communicate with software running on your computer. The
boards can be assembled by hand or purchased preassembled the open-source IDE can be
downloaded for free.
The Arduino programming language is an implementation of Wiring, a similar physical
computing platform, which is based on the Processing multimedia programming environment.
1.6.1 Introduction to Atmega328
The high-performance Atmel 8-bit AVR RISC-based microcontroller combines 32KB ISP flash
memory with read-while-write capabilities, 1KB EEPROM, 2KB SRAM, 23 general purpose I/O
lines, 32 general purpose working registers, three flexible timer/counters with compare modes,
internal and external interrupts, serial programmable USART, a byte-oriented 2-wire serial
interface, SPI serial port, 6-channel 10-bit A/D converter (8-channels in TQFP and QFN/MLF
packages), programmable watchdog timer with internal oscillator, and five software selectable
power saving modes. The device operates between 1.8-5.5 volts.
By executing powerful instructions in a single clock cycle, the device achieves throughputs
approaching 1 MIPS per MHz, balancing power consumption and processing speed.
1.7 Motivation for work
There are many disabled, physically challenged and old people who are ineffective in performing
their day to day work, with the development of this technology it would be a boon for such
people. The developed system will certainly reduce the dependency of physically challenged
people on other person.
1.8 Problems with Existing System
 Distance between the android app and the Bluetooth module should be within 100m
 At a time, we can connect to only 1 user (single user)
1.9 Proposed work
Our objective is to develop a system that is able to operate various loads like light, motor, fan
etc. just by the android application instead of using a switch board for each operation.
The Proposed system works in following manner.
 User sends the signal using android app to Bluetooth module.
 This signal is transmitted to the Arduino board.
 Arduino is connected to a 4 relay board which in deed is connected to various loads.
 Relay Board is switched on/off by the Arduino according to user command.
Chapter 2
Literature Survey
2.1 Existing System
1. Advance Home Automation Using FPGA Controller
In this system a new technology with Field Programmable Gate Array (FPGA) controller,
Bluetooth and Android phones. It is wireless technology. VHDL (VHSIC Hardware Description
Language) language is used for a Xilinx Spartan-3E. V means VHSIC (Very High Speed
Integrated Circuit). FPGA Controller is based on Basys2 development board. FPGA has a many
input and output pins so it can connect number of home equipment’s. FPGA is used for
controlling home equipment’s. Bluetooth is used for monitoring equipment by wireless
technique. Android phone is used for speech recognition. DC motor, stepper motor, a LED is
connected to FPGA. A microcontroller has less number of input and output pins than FPGA
Controller. Main aim of this technology is to increase the speed using parallel communication.
[1]
2. GSM Based Home Automation System Using App-Inventor for Android Mobile Phone
In this system Home automation based on GSM (Global System for Mobile) system using App-
inventor for Android mobile. In App inventor, programmer has to design different blocks than
design the source code like in Lab VIEW software. Programming is not essential. The main aim
of this system is to have ease in programming using App inventor and security using GSM. App
inventor is a platform to design a new smart phone apps using android. User has to login first
online then start to design both part the screen objects (Designer) and the programming logics
(blocks). User can control home equipment using GSM by each corner of world. In hardware,
ULN2803 octal peripheral driver array, ATMEGA328 Arduino board with microcontroller,
GSM Modem, Relay and some other small components are used. Arduino board worked as a
transceiver. It has 23 I/O lines. In this project hardware and software part is done individually
[2].
3. Android Based Appliances Control System
It introduced a technology for, controlling fan speed and light intensity. It holds two parts,
hardware part called process unit and software part called monitoring unit. Process unit contain
Bluetooth module LM400, LCD, dimmer circuit, and microcontroller PIC16F877 (40 pin IC).
Monitoring unit contain only smartphone. For better efficiency dimmer circuit is designed using
SCR (Silicon Control Rectifier). Home appliances can control using android phone which has
Bluetooth application. Bluetooth module is used for communication. It is wireless technology.
Dimmer circuit is used for controlling the fan speed and intensity of light [3].
4. Efficient Interactive Control System based on GSM
It introduced GSM technology with AT89S52 microcontroller. Simulation software is Proteus
v7.7 and Kiel compiler used for embedded C programming. Prime aim of this project is if in
future any accident will happen then system will send SMS messages to the user. At any time,
user can send request for condition of system. Home appliances can be control using SMS
service means GSM so user can save his/her money and time. In proposed system, power supply
gives 5V power to the system. AT89S52 is 8- bit, low cost controller. MAX232 is used for
conversion of signal. Relay driver ULN2003 drives the all relays which connected to the loads.
Last but not the least GSM module SIM300 is messenger between the user and microcontroller
using AT command [4].
2.2 Proposed System
 Arduino Board is the microcontroller in which the corresponding code is dumped in it.
 For each appliance it generates its equivalent digital form by Analog to Digital convertor
which is embedded in the board.
 Circuit is given a power supply of 12 V through the operational voltage of Arduino board
and Relay Switch board is 5 V.
 Appliances connected to the Relay Switch board is given 9 V.
 Command from Android phone is given to the Arduino board which proceed it with the
way it is coded.
 When the command matches the coded board then its equivalent digital signal is passed
to Relay Switch board which is the input to the Arduino board.
 Four output pins from Arduino board is connected to relay board which indeed is
connected to various electrical loads.
 When receiving the input signal from Android application corresponding relay switch is
turned on by the Arduino.
Chapter 3
Requirements Specification
3.1 Overview
This project is aimed at controlling various house hold devices by using android application.
3.2 System Requirements
3.2.1 Hardware Requirements
 Bluetooth Module
 Arduino Mega 328
 4 Relay Switch board
 Red LED, Fan, Buzzer, bulb
 9 v Battery
 Male to Female Connecting Wires
3.2.2 Software Requirements
 Operating System: Windows 8.1
 Arduino 1.6.7
 Android Studio
3.3 Software Packages
In this section we are going to going a brief description of the software package used in the
development of our project.
3.3.1 Arduino 1.6.7
Following are the steps to be followed to install Arduino in windows operating system
 Several versions of Arduino are available, it can be downloaded and installed according to the
requirement.
 Download Arduino software from http://arduino.cc.
 After downloading install the Arduino software
 To dump the code to Arduino Board we have to update the driver
To update the driver, perform the following steps
 Open the device manager settings from My Computer
 Select Driver Update
 All the driver updates are downloaded when we download Arduino software so we do not
require to download the drivers again
 Select Driver update from the computer and provide the location of Arduino installed file
 After completing the driver update note down the port number, make the corresponding serial
port changes and select the required board in this case mega 328
 Write the program and dump it to Arduino board, now we are good to go.
3.3.2 Android Studio
Steps for Setting up Android Studio.
 Open a command line and type javac -version.
 If the JDK is not available or the version is lower than 1.8, download the Java SE Development
Kit 8.
 Launch the .exe file you downloaded.
 Follow the setup wizard to install Android Studio and any necessary SDK tools.
 On some Windows systems, the launcher script does not find where the JDK is installed.
 Select Start menu > Computer > System Properties > Advanced System Properties.
 Then open Advanced tab > Environment Variables and add a new system variable
JAVA_HOME that points to your JDK folder, for example C:Program FilesJavajdk1.8.0_77.
Chapter 4
System Design
In this chapter we are going to discuss the overall design of our system. The brief description of
the architecture of the system is discussed and also the detailed design issues of the components
of the system are also discussed.
4.1 System Architecture
Following figure 4.1 is the block diagram of Smart Home Automated Control System
Fig 4.1 Block Diagram of the System
TRANSMITTER
(Android
Phone)
RECEIVER
(BT module)
ARDUINO
ATMEGA
328
4 RELAY
SWITCH
BOARD
LED
BULB
BUZZER
Our system architecture consists of following components.
 End-User
 Bluetooth Module
 Arduino Board
 Relay Switch
 Various loads
4.1.1 End-User
Normally any person can operate the android application. All he has to is to enter the USER
NAME and PASSWORD and he will able to operate his home appliances.
4.1.2 Bluetooth Module
This module is an easy to use Bluetooth SPP (Serial Port Protocol) module, designed for
transparent wireless serial connections.
Features
 Auto-connects to the last device on power as default.
 Permits pairing device to connect as default.
 Auto-pairing PINCODE:”1234” as default
 Auto-reconnect in 30 min when disconnected as a result of beyond the range of
connection.
4.1.3 Arduino
The Atmel 8-bitAVRRISC-based microcontroller combines 32 KB ISPflash memory with read-
while-write capabilities, 1 KB EEPROM, 2 KB SRAM, 23 general purpose I/O lines, 32 general
purpose working registers, three flexible timer/counters with compare modes, internal and
external interrupts, serial programmable USART, a byte-oriented 2-wire serial interface, SPI
serial port, 6-channel 10-bit A/D converter (8-channels in TQFP and QFN/MLF packages),
programmable watchdog timer with internal oscillator, and five software selectable power saving
modes. The device achieves throughputs approaching 1 MIPS per MHz
Key parameters
PARAMETERS VALUE
Microcontroller ATmega328
Operating Voltage 5V
Digital I/O Pins 14
Analog Input Pins 6
CPU 8-bit AVR
Flash Memory 32KB
SRAM 2KB
EEPROM 1 KB
Clock Speed 16 MHz
USB Interface No
USB Speed No
Table 4.1 Arduino specifications
Arduino Pinout Details
Fig 4.2 Arduino pinout details
A common alternative to the ATmega328 is the "picoPower" ATmega328P. A comprehensive
list of all other member of the megaAVR series can be found on the Atmel website.[1]
Today the ATmega328 is commonly used in many projects and autonomous systems where a
simple, low-powered, low-cost micro-controller is needed. Perhaps the most common
implementation of this chip is on the popular Arduino development platform, namely the
Arduino Uno.
4.1.4 Relay Switch
The working of a relay can be better understood by explaining the following diagram given
below.
Fig.4.3 Relay Design
The diagram 4.3 shows an inner section diagram of a relay. An iron core is surrounded by a
control coil. As shown, the power source is given to the electromagnet through a control switch
and through contacts to the load. When current starts flowing through the control coil, the
electromagnet starts energizing and thus intensifies the magnetic field. Thus the upper contact
arm starts to be attracted to the lower fixed arm and thus closes the contacts causing a short
circuit for the power to the load. On the other hand, if the relay was already de-energized when
the contacts were closed, then the contact move oppositely and make an open circuit.
As soon as the coil current is off, the movable armature will be returned by a force back to its
initial position. This force will be almost equal to half the strength of the magnetic force. This
force is mainly provided by two factors. They are due to the Spring and the Gravity.
Relays are mainly made for two basic operations. One is low voltage application and the other is
high voltage. For low voltage applications, more preference will be given to reduce the noise of
the whole circuit. For high voltage applications, they are mainly designed to reduce a
phenomenon called arcing.
4.1.4.1. Relay Basics
The basics for all the relays are the same. Take a look at a 4- pin relay shown below. A small
control coil is connected onto the control circuit. A switch is connected to the load. This switch
is controlled by the coil in the control circuit. Now let us take the different.
Fig 4.4 Relay operation
 Energized Relay (ON)
As shown in the circuit, the current flowing through the coils represented by pins 1 and 3 causes
a magnetic field to be aroused. This magnetic field causes the closing of the pins 2 and 4. Thus
the switch plays an important role in the relay working. As it is a part of the load circuit, it is
used to control an electrical circuit that is connected to it. Thus, when the relay in energized the
current flow will be through the pins 2 and 4.
Fig 4.5 Energized Relay (ON)
 De – Energized Relay (OFF)
As soon as the current flow stops through pins 1 and 3, the switch opens and thus the open circuit
prevents the current flow through pins 2 and 4. Thus the relay becomes de-energized and thus in
off position.
Fig 4.6 De-Energized Relay (OFF)
In simple, when a voltage is applied to pin 1, the electromagnet activates, causing a magnetic
field to be developed, which goes on to close the pins 2 and 4 causing a closed circuit. When
there is no voltage on pin 1, there will be no electromagnetic force and thus no magnetic field.
Thus the switches remain open.
4.1.4.2. Pole and Throw
Relays have the exact working of a switch. So, the same concept is also applied. A relay is said
to switch one or more poles. Each pole has contacts that can be thrown in mainly three ways.
They are
 Normally Open Contact (NO) – NO contact is also called a make contact. It closes the
circuit when the relay is activated. It disconnects the circuit when the relay is inactive.
 Normally Closed Contact (NC) – NC contact is also known as break contact. This is
opposite to the NO contact. When the relay is activated, the circuit disconnects. When the
relay is deactivated, the circuit connects.
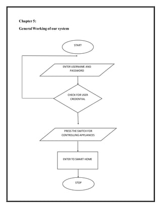
START
Chapter 5:
GeneralWorking of our system
ENTER USERNAME AND
PASSWORD
CHECK FOR USER
CREDENTIAL
ENTER TO SMART HOME
PRESS THE SWITCH FOR
CONTROLLING APPLIANCES
STOP
START
ENTER USERNAME AND
PASSWORD
CHECK FOR USER
CREDENTIAL
ENTER TO SMART HOME
PRESS THE SWITCH FOR
CONTROLLING APPLIANCES
STOP
CONCLUSION
Smart Home Automated Control System is Wireless Automation. Based on Arduino is a very
useful project for the elderly and physically disabled persons, who are not able to do various
activities efficiently when they are at home and need one’s assistant to perform those tasks. With
the android application we can eliminate the complication of wiring in case of wired automation
and also it prevents to get up and down again and again to on/off appliances. With the use of
flexible and compatible android application along with future technologies so it can be easily
customized for individual requirements. On the other hand, with this app, it provides secure
access to home. So when we are living in a fast world where everything is changing with in no
time such security is essential.
Smart home automation system
Smart home automation system
Smart home automation system
Smart home automation system
Smart home automation system
Smart home automation system
Smart home automation system
Smart home automation system
Smart home automation system

Smart home automation system

  • 1.
    ABSTRACT The smart homeautomated control system is an integrated system to facilitate elderly and disabled people with an easy-to-use home automation system that can be fully operated based on android application. The system is portable and constructed in a way that is easy to install, configure, run, and maintain. A typical wireless smart home automation system allows one to control house hold appliances centralize control unit which is wireless. This project works demonstrates a system that can be integrated as a single portable unit and allows one to wirelessly control lights, fans, air conditioners, T.V, security cameras, electronic doors, computer systems, an audio/visual equipment’s etc. and turn on or off any appliances. The overall system is controlled from an android application which is connected with Bluetooth Module HC05.
  • 2.
    Chapter 1 INTRODUCTION 1.1 Introduction Smarthome automated control system is a wireless emerging technology with great scope for future safe and smart home applications. A lot of new applications are now built on top of this technology with many innovative ideas. 1.2 Problem Statement In this work an attempt is made to control various electrical devices by android application. 1.3 Android A Smart phone is a mobile phone based on a mobile operating system with more advanced computing capability and connectivity than a feature phone. Android is a software stack for mobile devices that includes an operating system, middle-ware and key applications. Android, by simple definition, is an operating system for many mobile phones. Android is a customizable platform that can look and feel very phones different on every different handset. Android gives us tools for creating apps that looks great and take more advantage of the hardware capabilities available on each device. Android is mainly based on Linux operating system which uses java- like languages for running applications. The main purpose of using android is to send the control signals from smart phone through Bluetooth. 1.4 Introduction to Bluetooth Module
  • 3.
    Fig 1.1 BluetoothModule 1.4.1 Overview HC-05 module is Bluetooth SPP (Serial Port Protocol) module, designed for transparent wireless serial connection setup. Serial port Bluetooth module is fully qualified Bluetooth V2.0+EDR (Enhanced Data Rate) 3Mbps Modulation with complete 2.4GHz radio transceiver and baseband. It uses CSR Bluecore 04-External single chip Bluetooth system with CMOS technology and with AFH(Adaptive Frequency Hopping Feature). It has the footprint as small as 12.7mmx27mm. Hope it will simplify your overall design/development cycle.  HC-05 is a more capable module that can be set to be either Master or Slave  Bluetooth is a wireless technology standard for exchanging data over short distances from fixed and mobile devices, and building personal area networks Range is approximately 100 Meters.  These small (3 cm long) modules run on 3.3V power with 3.3V signal levels.  The module has two modes of operation, Command Mode where we can send AT commands to it and Data Mode where it transmits and receives data to another Bluetooth module. 1.4.2. Feature  KEY: If brought HIGH before power is applied, forces AT Command Setup Mode. LED blinks slowly (2 seconds)  VCC: +5 Power
  • 4.
     GND: System/ Arduino Ground  TXD: Transmit Serial Data from HC-05 to Arduino Serial Receive. NOTE: 3.3V HIGH level: OK for Arduino  RXD: Receive Serial Data from Arduino Serial Transmit  STATE: Tells if connected or not 1.5 Introduction to Relay Switch Relays are switches that open and close circuits electromechanically or electronically. They control one electrical circuit by opening and closing contacts in another circuit. When a relay contact is normally open (NO), there is an open contact when the relay is not energized. 1.6 Introduction to Arduino Fig 1.2 Arduino UNO
  • 5.
    Arduino is atool for making computers that can sense and control more of the physical world than your desktop computer. It's an open-source physical computing platform based on a simple microcontroller board, and a development environment for writing software for the board. Arduino can be used to develop interactive objects, taking inputs from a variety of switches or sensors, and controlling a variety of lights, motors, and other physical outputs. Arduino projects can be stand-alone, or they can communicate with software running on your computer. The boards can be assembled by hand or purchased preassembled the open-source IDE can be downloaded for free. The Arduino programming language is an implementation of Wiring, a similar physical computing platform, which is based on the Processing multimedia programming environment. 1.6.1 Introduction to Atmega328 The high-performance Atmel 8-bit AVR RISC-based microcontroller combines 32KB ISP flash memory with read-while-write capabilities, 1KB EEPROM, 2KB SRAM, 23 general purpose I/O lines, 32 general purpose working registers, three flexible timer/counters with compare modes, internal and external interrupts, serial programmable USART, a byte-oriented 2-wire serial interface, SPI serial port, 6-channel 10-bit A/D converter (8-channels in TQFP and QFN/MLF packages), programmable watchdog timer with internal oscillator, and five software selectable power saving modes. The device operates between 1.8-5.5 volts. By executing powerful instructions in a single clock cycle, the device achieves throughputs approaching 1 MIPS per MHz, balancing power consumption and processing speed. 1.7 Motivation for work There are many disabled, physically challenged and old people who are ineffective in performing their day to day work, with the development of this technology it would be a boon for such people. The developed system will certainly reduce the dependency of physically challenged people on other person.
  • 6.
    1.8 Problems withExisting System  Distance between the android app and the Bluetooth module should be within 100m  At a time, we can connect to only 1 user (single user) 1.9 Proposed work Our objective is to develop a system that is able to operate various loads like light, motor, fan etc. just by the android application instead of using a switch board for each operation. The Proposed system works in following manner.  User sends the signal using android app to Bluetooth module.  This signal is transmitted to the Arduino board.  Arduino is connected to a 4 relay board which in deed is connected to various loads.  Relay Board is switched on/off by the Arduino according to user command.
  • 7.
    Chapter 2 Literature Survey 2.1Existing System 1. Advance Home Automation Using FPGA Controller In this system a new technology with Field Programmable Gate Array (FPGA) controller, Bluetooth and Android phones. It is wireless technology. VHDL (VHSIC Hardware Description Language) language is used for a Xilinx Spartan-3E. V means VHSIC (Very High Speed Integrated Circuit). FPGA Controller is based on Basys2 development board. FPGA has a many input and output pins so it can connect number of home equipment’s. FPGA is used for controlling home equipment’s. Bluetooth is used for monitoring equipment by wireless technique. Android phone is used for speech recognition. DC motor, stepper motor, a LED is connected to FPGA. A microcontroller has less number of input and output pins than FPGA Controller. Main aim of this technology is to increase the speed using parallel communication. [1] 2. GSM Based Home Automation System Using App-Inventor for Android Mobile Phone In this system Home automation based on GSM (Global System for Mobile) system using App- inventor for Android mobile. In App inventor, programmer has to design different blocks than design the source code like in Lab VIEW software. Programming is not essential. The main aim of this system is to have ease in programming using App inventor and security using GSM. App inventor is a platform to design a new smart phone apps using android. User has to login first online then start to design both part the screen objects (Designer) and the programming logics (blocks). User can control home equipment using GSM by each corner of world. In hardware, ULN2803 octal peripheral driver array, ATMEGA328 Arduino board with microcontroller, GSM Modem, Relay and some other small components are used. Arduino board worked as a transceiver. It has 23 I/O lines. In this project hardware and software part is done individually [2]. 3. Android Based Appliances Control System
  • 8.
    It introduced atechnology for, controlling fan speed and light intensity. It holds two parts, hardware part called process unit and software part called monitoring unit. Process unit contain Bluetooth module LM400, LCD, dimmer circuit, and microcontroller PIC16F877 (40 pin IC). Monitoring unit contain only smartphone. For better efficiency dimmer circuit is designed using SCR (Silicon Control Rectifier). Home appliances can control using android phone which has Bluetooth application. Bluetooth module is used for communication. It is wireless technology. Dimmer circuit is used for controlling the fan speed and intensity of light [3]. 4. Efficient Interactive Control System based on GSM It introduced GSM technology with AT89S52 microcontroller. Simulation software is Proteus v7.7 and Kiel compiler used for embedded C programming. Prime aim of this project is if in future any accident will happen then system will send SMS messages to the user. At any time, user can send request for condition of system. Home appliances can be control using SMS service means GSM so user can save his/her money and time. In proposed system, power supply gives 5V power to the system. AT89S52 is 8- bit, low cost controller. MAX232 is used for conversion of signal. Relay driver ULN2003 drives the all relays which connected to the loads. Last but not the least GSM module SIM300 is messenger between the user and microcontroller using AT command [4]. 2.2 Proposed System  Arduino Board is the microcontroller in which the corresponding code is dumped in it.  For each appliance it generates its equivalent digital form by Analog to Digital convertor which is embedded in the board.  Circuit is given a power supply of 12 V through the operational voltage of Arduino board and Relay Switch board is 5 V.  Appliances connected to the Relay Switch board is given 9 V.  Command from Android phone is given to the Arduino board which proceed it with the way it is coded.  When the command matches the coded board then its equivalent digital signal is passed to Relay Switch board which is the input to the Arduino board.
  • 9.
     Four outputpins from Arduino board is connected to relay board which indeed is connected to various electrical loads.  When receiving the input signal from Android application corresponding relay switch is turned on by the Arduino.
  • 11.
    Chapter 3 Requirements Specification 3.1Overview This project is aimed at controlling various house hold devices by using android application. 3.2 System Requirements 3.2.1 Hardware Requirements  Bluetooth Module  Arduino Mega 328  4 Relay Switch board  Red LED, Fan, Buzzer, bulb  9 v Battery  Male to Female Connecting Wires 3.2.2 Software Requirements  Operating System: Windows 8.1  Arduino 1.6.7  Android Studio 3.3 Software Packages In this section we are going to going a brief description of the software package used in the development of our project. 3.3.1 Arduino 1.6.7 Following are the steps to be followed to install Arduino in windows operating system  Several versions of Arduino are available, it can be downloaded and installed according to the requirement.
  • 12.
     Download Arduinosoftware from http://arduino.cc.  After downloading install the Arduino software  To dump the code to Arduino Board we have to update the driver To update the driver, perform the following steps  Open the device manager settings from My Computer  Select Driver Update  All the driver updates are downloaded when we download Arduino software so we do not require to download the drivers again  Select Driver update from the computer and provide the location of Arduino installed file  After completing the driver update note down the port number, make the corresponding serial port changes and select the required board in this case mega 328  Write the program and dump it to Arduino board, now we are good to go. 3.3.2 Android Studio Steps for Setting up Android Studio.  Open a command line and type javac -version.  If the JDK is not available or the version is lower than 1.8, download the Java SE Development Kit 8.  Launch the .exe file you downloaded.  Follow the setup wizard to install Android Studio and any necessary SDK tools.  On some Windows systems, the launcher script does not find where the JDK is installed.  Select Start menu > Computer > System Properties > Advanced System Properties.  Then open Advanced tab > Environment Variables and add a new system variable JAVA_HOME that points to your JDK folder, for example C:Program FilesJavajdk1.8.0_77.
  • 13.
    Chapter 4 System Design Inthis chapter we are going to discuss the overall design of our system. The brief description of the architecture of the system is discussed and also the detailed design issues of the components of the system are also discussed. 4.1 System Architecture Following figure 4.1 is the block diagram of Smart Home Automated Control System Fig 4.1 Block Diagram of the System TRANSMITTER (Android Phone) RECEIVER (BT module) ARDUINO ATMEGA 328 4 RELAY SWITCH BOARD LED BULB BUZZER
  • 14.
    Our system architectureconsists of following components.  End-User  Bluetooth Module  Arduino Board  Relay Switch  Various loads 4.1.1 End-User Normally any person can operate the android application. All he has to is to enter the USER NAME and PASSWORD and he will able to operate his home appliances. 4.1.2 Bluetooth Module This module is an easy to use Bluetooth SPP (Serial Port Protocol) module, designed for transparent wireless serial connections. Features  Auto-connects to the last device on power as default.  Permits pairing device to connect as default.  Auto-pairing PINCODE:”1234” as default  Auto-reconnect in 30 min when disconnected as a result of beyond the range of connection. 4.1.3 Arduino The Atmel 8-bitAVRRISC-based microcontroller combines 32 KB ISPflash memory with read- while-write capabilities, 1 KB EEPROM, 2 KB SRAM, 23 general purpose I/O lines, 32 general purpose working registers, three flexible timer/counters with compare modes, internal and external interrupts, serial programmable USART, a byte-oriented 2-wire serial interface, SPI serial port, 6-channel 10-bit A/D converter (8-channels in TQFP and QFN/MLF packages), programmable watchdog timer with internal oscillator, and five software selectable power saving modes. The device achieves throughputs approaching 1 MIPS per MHz Key parameters
  • 15.
    PARAMETERS VALUE Microcontroller ATmega328 OperatingVoltage 5V Digital I/O Pins 14 Analog Input Pins 6 CPU 8-bit AVR Flash Memory 32KB SRAM 2KB EEPROM 1 KB Clock Speed 16 MHz USB Interface No USB Speed No Table 4.1 Arduino specifications Arduino Pinout Details
  • 16.
    Fig 4.2 Arduinopinout details A common alternative to the ATmega328 is the "picoPower" ATmega328P. A comprehensive list of all other member of the megaAVR series can be found on the Atmel website.[1] Today the ATmega328 is commonly used in many projects and autonomous systems where a simple, low-powered, low-cost micro-controller is needed. Perhaps the most common implementation of this chip is on the popular Arduino development platform, namely the Arduino Uno. 4.1.4 Relay Switch
  • 17.
    The working ofa relay can be better understood by explaining the following diagram given below. Fig.4.3 Relay Design The diagram 4.3 shows an inner section diagram of a relay. An iron core is surrounded by a control coil. As shown, the power source is given to the electromagnet through a control switch and through contacts to the load. When current starts flowing through the control coil, the electromagnet starts energizing and thus intensifies the magnetic field. Thus the upper contact arm starts to be attracted to the lower fixed arm and thus closes the contacts causing a short circuit for the power to the load. On the other hand, if the relay was already de-energized when the contacts were closed, then the contact move oppositely and make an open circuit. As soon as the coil current is off, the movable armature will be returned by a force back to its initial position. This force will be almost equal to half the strength of the magnetic force. This force is mainly provided by two factors. They are due to the Spring and the Gravity. Relays are mainly made for two basic operations. One is low voltage application and the other is high voltage. For low voltage applications, more preference will be given to reduce the noise of
  • 18.
    the whole circuit.For high voltage applications, they are mainly designed to reduce a phenomenon called arcing. 4.1.4.1. Relay Basics The basics for all the relays are the same. Take a look at a 4- pin relay shown below. A small control coil is connected onto the control circuit. A switch is connected to the load. This switch is controlled by the coil in the control circuit. Now let us take the different. Fig 4.4 Relay operation  Energized Relay (ON) As shown in the circuit, the current flowing through the coils represented by pins 1 and 3 causes a magnetic field to be aroused. This magnetic field causes the closing of the pins 2 and 4. Thus the switch plays an important role in the relay working. As it is a part of the load circuit, it is
  • 19.
    used to controlan electrical circuit that is connected to it. Thus, when the relay in energized the current flow will be through the pins 2 and 4. Fig 4.5 Energized Relay (ON)  De – Energized Relay (OFF) As soon as the current flow stops through pins 1 and 3, the switch opens and thus the open circuit prevents the current flow through pins 2 and 4. Thus the relay becomes de-energized and thus in off position.
  • 20.
    Fig 4.6 De-EnergizedRelay (OFF) In simple, when a voltage is applied to pin 1, the electromagnet activates, causing a magnetic field to be developed, which goes on to close the pins 2 and 4 causing a closed circuit. When there is no voltage on pin 1, there will be no electromagnetic force and thus no magnetic field. Thus the switches remain open. 4.1.4.2. Pole and Throw Relays have the exact working of a switch. So, the same concept is also applied. A relay is said to switch one or more poles. Each pole has contacts that can be thrown in mainly three ways. They are  Normally Open Contact (NO) – NO contact is also called a make contact. It closes the circuit when the relay is activated. It disconnects the circuit when the relay is inactive.  Normally Closed Contact (NC) – NC contact is also known as break contact. This is opposite to the NO contact. When the relay is activated, the circuit disconnects. When the relay is deactivated, the circuit connects.
  • 21.
    START Chapter 5: GeneralWorking ofour system ENTER USERNAME AND PASSWORD CHECK FOR USER CREDENTIAL ENTER TO SMART HOME PRESS THE SWITCH FOR CONTROLLING APPLIANCES STOP
  • 22.
    START ENTER USERNAME AND PASSWORD CHECKFOR USER CREDENTIAL ENTER TO SMART HOME PRESS THE SWITCH FOR CONTROLLING APPLIANCES STOP
  • 24.
    CONCLUSION Smart Home AutomatedControl System is Wireless Automation. Based on Arduino is a very useful project for the elderly and physically disabled persons, who are not able to do various activities efficiently when they are at home and need one’s assistant to perform those tasks. With the android application we can eliminate the complication of wiring in case of wired automation and also it prevents to get up and down again and again to on/off appliances. With the use of flexible and compatible android application along with future technologies so it can be easily customized for individual requirements. On the other hand, with this app, it provides secure access to home. So when we are living in a fast world where everything is changing with in no time such security is essential.