Printable edition  Graphics by  D .no APPUNTI DI ANALISI PRATICA ossia Tutto quello che si deve sapere per affrontare con gioia l’esame di Analisi I
Schema per i numeri complessi Forme tipiche Forma cartesiana  Z = A + iB Forma polare  Z = r [ cos θ  + i sin θ  ]  Forma esponenziale  Z = r  e  i θ r = |Z| x = r cos θ y = r sin θ Complesso coniugato  = A - iB  e  i θ   = cos θ  + i sin θ   1  2  3  4  5  6  7  8 θ A, x B, y r Interpretazione grafica dei complessi
Possibili calcoli Modulo = √ (a 2  + b 2  ) Operazioni tra complessi in forma trigonometrica Zⁿ = rⁿ [ cos(n θ ) + i sin(n θ ) De Moivre  ZZ’ = rr’ [ cos( θ + θ ’) + i sin( θ + θ ’) ] Z/Z’ = r/r’ [ cos( θ - θ ’) + i sin( θ - θ ’) ]  Coniugato  = r [ cos θ  - i sin θ  ]  1/Z = 1/r [ cos θ  - i sin θ  ]  Zⁿ = rⁿ e  i (n θ )  ZZ’ = rr’ e  i( θ  +  θ ’) ⁿ√ z = ⁿ√(r) e  ( θ  + 2k π )i/n  con 0 < k < (n-1)   Operazioni tra complessi in forma esponenziale Schema per i numeri complessi – Possibili calcoli
Schema per le successioni Gli esercizi sulle successioni consistono tutti nella risoluzione del limite della successione stessa  con x che tende a infinito  o calcolo della parte principale, per questo motivo il rimando è al capitolo riguardante la soluzione dei limiti delle funzioni.
Schema risolutivo delle serie – Possibili quesiti Quesiti Calcolare la somma  S delle serie Discutere la convergenza o divergenza delle serie Discutere la convergenza delle serie a segni alterni Serie di potenze Somma S Serie telescopica Serie geometrica Scrivo la serie in forma più semplificata possibile, faccio lo sviluppo per n=1, 2, 3, 4, … fino a Sn. Infine faccio il Lim di Sn per n che tende a infinito. La somma vale 1/(1-x) se l’indice parte da 0  La somma vale x/(1-x) se l’indice parte da 1 Convergenza della serie Lim della serie con n che tende a infinito è diverso da 0 La serie diverge sicuramente è uguale a 0 Se ho qualcosa alla n-esima uso il criterio della radice Se ho qualcosa a numeratore una costante o somma di addendi o quantità limitata (es: sin, cos) uso  il confronto Se ho un rapporto tra polinomi uso il confronto asintotico Convergenza della serie a segni alterni [(-1)^n * an] Convergenza assoluta e se non funziona Leibniz Se non so che pesci pigliare uso il criterio del rapporto
Schema risolutivo delle serie – Possibili quesiti Serie di potenze Determinare raggio di convergenza R Definire l’ insieme di convergenza A (-R, R) ma si deve studiare la convergenza agli estremi Utilizzo il criterio della radice tendenzialmente se ci sono termini elevati a n Utilizzo il criterio del rapporto negli altri casi Sostituisco alla x della serie i valori R e – R e vado a studiare nei due casi utilizzando i varimaetodi Se la serie converge allora qell’ estremo è compreso in A Se la serie  non converge allora qell’ estremo non è compreso in A
Schema risolutivo delle serie – Analisi dei metodi risolutivi Criterio del rapporto Criterio della radice Criterio del confronto Criterio del confronto asinotico Criterio di Leibniz Criterio di convergenza assoluta Confronto la serie data A con una di andamento noto B e in particolare Se A < B e B converge allora A converge Se A > B e B diverge allora anche A diverge Per confronto usa il fatto che  La serie armonica 1/n a   Converge a > 1 Diverge 0 < a < 1  La serie esponenziale !/n! converge La serie 1/logn diverge Applico il criterio del confronto ma con la serie data fatta tendere all’infinito (in pratica tengo conto solo della pp) Faccio il Lim per n che tende a infinito della radice n-esima della mia serie  se l > 1 diverge se l < 1 converge  se l = 1 non si può dire nulla Faccio il Lim per n che tende a infinito del rapporto tra la mia serie con n+1 e la mia serie di partenza Se la serie con il valore assoluto converge allora anche la serie di partenza converge Devono essere verificate le due condizioni affinché la serie converga Lim della serie per n che tende a infinito sia uguale a 0 La serie con n+1 deve essere minore della serie data
Limiti e relativo calcolo Operazioni con i limiti Forme indeterminate Calcolo dei limiti Confronto o doppio confronto Infinitesimo * Limitato = Infinitesimo Riporto a limiti fondamentali Cambio di variabile O – piccoli ed equivalente Calcolo della parte principale O – piccoli Asintoti obliqui
Limiti fondamentali
Limiti fondamentali - continua Per quanto riguarda i limiti frazionari se non sono polinomi considera questa successione e ricorda che per lim che tende a infinito un qualcosa fratto infinito è 0 e infinito fratto qualcosa è infinito NB: nella successione precedente non è stato inserito x!, in tutti i casi è sempre maggiore di tutto quindi “vince sempre”
O- piccoli ed equivalente Questa definizione di o-piccolo è stata trovata su un forum in internet, non è “cattedratica” ma abbastanza chiara: “ In pratica l'o piccolo e' un infinitesimo di ordine superiore. Se io ti scrivo o(x^n) vuol dire che sto indicando una funzione che per x--->0 va a zero piu' rapidamente di quanto lo faccia l'argomento dell'o-piccolo ossia x^n come definizione puoi usare questa che piu' che una definizione e' una proprieta' dell'o piccolo lim (x--->0) di o(funzione infinitesima)/funzione infinitesima = 0 per esempio x^2 e' un o piccolo di x nel senso che va piu‘  rapidamente a zero di x  x e' un o piccolo di x^(1/2) e cosi' via…” sinx = x + o(x) e^x = 1 + x + o(x) log(1+x) = x + o(x) cosx = 1 – ½ x^2 + o (x^2) (1+x)^a = 1 + ax + o(x) shx = x + o(x) chx = 1 + ½ x^2 + o (x^2)   NB: l’equivalente  è  la parte dopo l’ = solo con le x (a qualunque esponente) senza o-piccolo
Algebra degli O- piccoli ATTENZIONE!!! Nel calcolo di una funzione con l’o-piccolo ricorda che vale il principio di eliminazione dei termini trascurabili ossia f(x) + o(f(x)) = f(x)
Calcolo della parte principale Per x    0 trascuro le potenze di x con esponente più alto Per x    ∞ trascuro le potenze di x con esponente più basso La parte principale di un prodotto è il prodotto delle parti principali La parte principale di una somma  NON è la somma  delle parti principali La funzione è semplificabile con l’aiuto degli o-piccoli (anche non necessariamente fermandosi allo sviluppo al primo ordine della funzione)? Semplifico Scrivo solo la parte di funzione senza gli o-piccolo, quella è la parte principale nella forma Kxⁿ si no Start
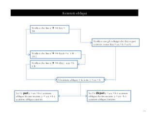
Asintoti obliqui Verifico che lim x    +∞ f(x) = ±∞ Verifico che lim x    +∞ f(x)/x = a  є  R – { 0 }  Verifico che lim x    +∞ (f(x) – ax) = b  є  R  L’asintoto obliquo è la retta y = ax + b Verifico con gli sviluppi che f(x) si può scrivere come f(x) = ax + b + o(1) Se f è  pari  y = ax + b è asintoto obliquo destro mentre y = -ax + b è asintoto obliquo sinistro Se f è  dispari  y = ax + b è asintoto obliquo destro mentre y = ax - b è asintoto obliquo sinistro

Schema Risolutivo Delle Serie

  • 1.
    Printable edition Graphics by D .no APPUNTI DI ANALISI PRATICA ossia Tutto quello che si deve sapere per affrontare con gioia l’esame di Analisi I
  • 2.
    Schema per inumeri complessi Forme tipiche Forma cartesiana Z = A + iB Forma polare Z = r [ cos θ + i sin θ ] Forma esponenziale Z = r e i θ r = |Z| x = r cos θ y = r sin θ Complesso coniugato = A - iB e i θ = cos θ + i sin θ 1 2 3 4 5 6 7 8 θ A, x B, y r Interpretazione grafica dei complessi
  • 3.
    Possibili calcoli Modulo= √ (a 2 + b 2 ) Operazioni tra complessi in forma trigonometrica Zⁿ = rⁿ [ cos(n θ ) + i sin(n θ ) De Moivre ZZ’ = rr’ [ cos( θ + θ ’) + i sin( θ + θ ’) ] Z/Z’ = r/r’ [ cos( θ - θ ’) + i sin( θ - θ ’) ] Coniugato = r [ cos θ - i sin θ ] 1/Z = 1/r [ cos θ - i sin θ ] Zⁿ = rⁿ e i (n θ ) ZZ’ = rr’ e i( θ + θ ’) ⁿ√ z = ⁿ√(r) e ( θ + 2k π )i/n con 0 < k < (n-1) Operazioni tra complessi in forma esponenziale Schema per i numeri complessi – Possibili calcoli
  • 4.
    Schema per lesuccessioni Gli esercizi sulle successioni consistono tutti nella risoluzione del limite della successione stessa con x che tende a infinito o calcolo della parte principale, per questo motivo il rimando è al capitolo riguardante la soluzione dei limiti delle funzioni.
  • 5.
    Schema risolutivo delleserie – Possibili quesiti Quesiti Calcolare la somma S delle serie Discutere la convergenza o divergenza delle serie Discutere la convergenza delle serie a segni alterni Serie di potenze Somma S Serie telescopica Serie geometrica Scrivo la serie in forma più semplificata possibile, faccio lo sviluppo per n=1, 2, 3, 4, … fino a Sn. Infine faccio il Lim di Sn per n che tende a infinito. La somma vale 1/(1-x) se l’indice parte da 0 La somma vale x/(1-x) se l’indice parte da 1 Convergenza della serie Lim della serie con n che tende a infinito è diverso da 0 La serie diverge sicuramente è uguale a 0 Se ho qualcosa alla n-esima uso il criterio della radice Se ho qualcosa a numeratore una costante o somma di addendi o quantità limitata (es: sin, cos) uso il confronto Se ho un rapporto tra polinomi uso il confronto asintotico Convergenza della serie a segni alterni [(-1)^n * an] Convergenza assoluta e se non funziona Leibniz Se non so che pesci pigliare uso il criterio del rapporto
  • 6.
    Schema risolutivo delleserie – Possibili quesiti Serie di potenze Determinare raggio di convergenza R Definire l’ insieme di convergenza A (-R, R) ma si deve studiare la convergenza agli estremi Utilizzo il criterio della radice tendenzialmente se ci sono termini elevati a n Utilizzo il criterio del rapporto negli altri casi Sostituisco alla x della serie i valori R e – R e vado a studiare nei due casi utilizzando i varimaetodi Se la serie converge allora qell’ estremo è compreso in A Se la serie non converge allora qell’ estremo non è compreso in A
  • 7.
    Schema risolutivo delleserie – Analisi dei metodi risolutivi Criterio del rapporto Criterio della radice Criterio del confronto Criterio del confronto asinotico Criterio di Leibniz Criterio di convergenza assoluta Confronto la serie data A con una di andamento noto B e in particolare Se A < B e B converge allora A converge Se A > B e B diverge allora anche A diverge Per confronto usa il fatto che La serie armonica 1/n a Converge a > 1 Diverge 0 < a < 1 La serie esponenziale !/n! converge La serie 1/logn diverge Applico il criterio del confronto ma con la serie data fatta tendere all’infinito (in pratica tengo conto solo della pp) Faccio il Lim per n che tende a infinito della radice n-esima della mia serie se l > 1 diverge se l < 1 converge se l = 1 non si può dire nulla Faccio il Lim per n che tende a infinito del rapporto tra la mia serie con n+1 e la mia serie di partenza Se la serie con il valore assoluto converge allora anche la serie di partenza converge Devono essere verificate le due condizioni affinché la serie converga Lim della serie per n che tende a infinito sia uguale a 0 La serie con n+1 deve essere minore della serie data
  • 8.
    Limiti e relativocalcolo Operazioni con i limiti Forme indeterminate Calcolo dei limiti Confronto o doppio confronto Infinitesimo * Limitato = Infinitesimo Riporto a limiti fondamentali Cambio di variabile O – piccoli ed equivalente Calcolo della parte principale O – piccoli Asintoti obliqui
  • 9.
  • 10.
    Limiti fondamentali -continua Per quanto riguarda i limiti frazionari se non sono polinomi considera questa successione e ricorda che per lim che tende a infinito un qualcosa fratto infinito è 0 e infinito fratto qualcosa è infinito NB: nella successione precedente non è stato inserito x!, in tutti i casi è sempre maggiore di tutto quindi “vince sempre”
  • 11.
    O- piccoli edequivalente Questa definizione di o-piccolo è stata trovata su un forum in internet, non è “cattedratica” ma abbastanza chiara: “ In pratica l'o piccolo e' un infinitesimo di ordine superiore. Se io ti scrivo o(x^n) vuol dire che sto indicando una funzione che per x--->0 va a zero piu' rapidamente di quanto lo faccia l'argomento dell'o-piccolo ossia x^n come definizione puoi usare questa che piu' che una definizione e' una proprieta' dell'o piccolo lim (x--->0) di o(funzione infinitesima)/funzione infinitesima = 0 per esempio x^2 e' un o piccolo di x nel senso che va piu‘ rapidamente a zero di x x e' un o piccolo di x^(1/2) e cosi' via…” sinx = x + o(x) e^x = 1 + x + o(x) log(1+x) = x + o(x) cosx = 1 – ½ x^2 + o (x^2) (1+x)^a = 1 + ax + o(x) shx = x + o(x) chx = 1 + ½ x^2 + o (x^2) NB: l’equivalente è la parte dopo l’ = solo con le x (a qualunque esponente) senza o-piccolo
  • 12.
    Algebra degli O-piccoli ATTENZIONE!!! Nel calcolo di una funzione con l’o-piccolo ricorda che vale il principio di eliminazione dei termini trascurabili ossia f(x) + o(f(x)) = f(x)
  • 13.
    Calcolo della parteprincipale Per x  0 trascuro le potenze di x con esponente più alto Per x  ∞ trascuro le potenze di x con esponente più basso La parte principale di un prodotto è il prodotto delle parti principali La parte principale di una somma NON è la somma delle parti principali La funzione è semplificabile con l’aiuto degli o-piccoli (anche non necessariamente fermandosi allo sviluppo al primo ordine della funzione)? Semplifico Scrivo solo la parte di funzione senza gli o-piccolo, quella è la parte principale nella forma Kxⁿ si no Start
  • 14.
    Asintoti obliqui Verificoche lim x  +∞ f(x) = ±∞ Verifico che lim x  +∞ f(x)/x = a є R – { 0 } Verifico che lim x  +∞ (f(x) – ax) = b є R L’asintoto obliquo è la retta y = ax + b Verifico con gli sviluppi che f(x) si può scrivere come f(x) = ax + b + o(1) Se f è pari y = ax + b è asintoto obliquo destro mentre y = -ax + b è asintoto obliquo sinistro Se f è dispari y = ax + b è asintoto obliquo destro mentre y = ax - b è asintoto obliquo sinistro