Operations
Management
Riccardo Beltramo
Stefano Duglio Enrica Vesce
Scatol8®
: A Path To Sustainability
Avvertenze per l’uso
di Riccardo Beltramo, Stefano Duglio, Enrica Vesce
è distribuito con Licenza Creative Commons
Attribuzione - Non commerciale 4.0 Internazionale.
Based on a work at http://scatol8.net
2
Operations
Management
Queste schede:
• nascono dall’esperienza sviluppata ed
illustrata in “SCATOL8®: A Path To
Sustainability” , attraverso l’ideazione e
la realizzazione di progetti specifici in
ambiente Scatol8®
• impiegano, approfondiscono ed
espandono la metodologia contenuta
nella Sezione 10 “Unità didattiche”
• sono un supporto didattico ideato e
realizzato per gli Studenti del Corso di
Operations Management della Scuola
di Management ed Economia
dell’Università degli Studi di Torino
• si consiglia di impiegarle al termine del
Corso per un ripasso dei concetti che
potranno essere oggetto di esame.
3 Scatol8®
: A Path To Sustainability
L’impostazione
• Nelle precedenti Unità
didattiche si trattava di
individuare come il Sistema
Scatol8® potesse operare per
fornire dati utili allo studio di un
processo
• Qui si tratta di comprendere
come ciò che si studia in
Operations Management
possa esser utile al Sistema
Scatol8® , completando così
la preparazione per l’esame.
4 Scatol8®
: A Path To Sustainability
5
Facile come bere un bicchier d’acqua
Un’insalata mista? Nooo, una Niçoise!
Mi faccio un panino!
Buono come il pane
Un caffé? In tazza piccola o in tazza
grande? Normale o macchiato?
Zucchero, dolcificante, zucchero
normale o zucchero di canna?
Scatol8® ❤Nutella®.
La Nutella® fatta in
casa
Scatol8®
: A Path To Sustainability5
Con l’estratto «Il sistema di produzione delle
aziende industriali»
abbiamo affrontato la parte di PIANIFICAZIONE
del sistema di produzione
Con la parte sull’Operations management
abbiamo enfatizzato la parte relativa alla
GESTIONE della produzione
Qui vediamo più nel concreto quali passaggi devono fare le
imprese quando vogliono progettare un prodotto
Scatol8®
: A Path To Sustainability
Integrazione con il materiale bibliografico consigliato
Parole-chiave o #hashtag
• #Pianificazione #AnalisiAmbientaleIniziale #Processo
#Operazione #AspettoAmbientale
#CondizioniOperativeNormali
#CondizioniOperativeAnomale
#CondizioniOperativeEmergenza #CicloDiVitaAmbientale
#BilancioDiEnergia #BilancioDiMateria
• #Process #Workflow #Flowchart #Assessment
#BillOfMaterials #Cycletime #Bottlenecks #Buffering #
Starving #Leadtime #Leanmanufacturing #Supplychain
#Line #Jobshop #Maker #Makerspace #Supplynetwork
#Maketostock #Maketoorder
7 Scatol8®
: A Path To Sustainability
8 Scatol8®
: A Path To Sustainability
9
#SISTEMA
#Telerilevamento
#VariabiliAmbientali
#VariabiliPaesaggistiche
#VariabiliGestionali
Scatol8®
Scatol8®
: A Path To Sustainability
Criteria
10
Hardware and
software are fully
based on open
technologies
ACCESSIBILITY MODULARITY
ENVIRONEMENTAL
COMPATIBLITY
The system is
constituted from
time to time,
according to the
requirements and
specifications of
each application
When possible, all
electronic devices
are placed in
recycled containers
or made of wood
Scatol8®
: A Path To Sustainability10
11Scatol8®
: A Path To Sustainability11
Sensors network
Scatol8®
: A Path To Sustainability12
Sensors networkTailor-made sensors & network
Scatol8®
: A Path To Sustainability13
Tailor-made sensors & networkTailor-made sensors & network
Scatol8®
: A Path To Sustainability14
15
p1 p2 p3 p4 p5 p6
t0 t1 t2 t3 t4 t5 t6 t7 t8 t9 t10 t11
Variabili di processo:
qualità,
quantità,
concentrazione,
temperatura,
livello,
flusso,
consumo elettrico
Scatol8®
: A Path To Sustainability
Definizione specifiche
del Sistema Scatol8®
Linee-guida
del Sistema Scatol8®
Attese del cliente
Le
attese del
cliente sono
realizzabili con
Scatol8?
Le attese del
cliente sono
compatibili con le Linee-
guida di Scatol8?
Riesame delle attese
del cliente
No
Sì
Sì
No
Visita del sito
16
Definizione specifiche
del Sistema Scatol8®
Scatol8®
: A Path To Sustainability
INPUT
Realizzazione del
Sistema Scatol8®
Installazione del
Sistema Scatol8®
Manutenzione del
Sistema Scatol8®
Impiego del
Sistema Scatol8®
Macro Fasi del
Sistema di
Produzione
17
Progettazione del
Sistema Scatol8®
Definizione specifiche
del Sistema Scatol8®
Approvvigionamento
materiali e componenti
Scatol8®
: A Path To Sustainability
OUTPUT
Preliminary
Process Flow
Chart
Progettazione
contenitori
Progettazione
Sistema Scatol8®
Progettazione
circuiti elettronici
Progettazione
software
Progettazione
materiale didattico
18 Scatol8®
: A Path To Sustainability
Progettazione
contenitori
Progettazione
circuiti elettronici
Progettazione
software
Progettazione
Sistema Scatol8®
Progettazione
materiale didattico
19 Scatol8®
: A Path To Sustainability
Realizzazione
contenitori
Realizzazione
circuiti elettronici
Realizzazione
software
Realizzazione
Sistema Scatol8®
Realizzazione
materiale didattico
20 Scatol8®
: A Path To Sustainability
Realizzazione
contenitori
Realizzazione
circuiti elettronici
Realizzazione
software
Ipotesi 2
Realizzazione
contenitori
Realizzazione
circuiti elettronici
Realizzazione
software
Ipotesi 3
Realizzazione
contenitori
Realizzazione
circuiti elettronici
Realizzazione
software
Ipotesi 1
Realizzazione
materiale didattico
Realizzazione
materiale didattico
Realizzazione
materiale didattico 21 Scatol8®
: A Path To Sustainability
Realizzazione
Sistema Scatol8®
QUANTITA’
• 1 prodotto MAKER / HACKER
• 10 prodotti (piccola serie) FABLAB
• 100 prodotti (in serie)
22 Scatol8®
: A Path To Sustainability
Che cosa devo specificare per stabilire se i 100 pezzi
possono essere prodotti in serie o se devono comunque
essere prodotti in modo ancora «artigianale»?
OSSERVAZIONE
Scatol8®
: A Path To Sustainability
Scatol8®: Tracciatura degli elementi
24 Scatol8®
: A Path To Sustainability
Tracciatura
parte ant.
Taglio
Verifica
dimensioni Limatura
Assemblaggio
Foratura
Verifica
dimensioni
Tracciatura
1 - 6.
Taglio
Verifica
dimensioni Limatura
Verifica
dimensioni
Tracciatura
7 - 10.
Taglio
Verifica
dimensioni Limatura
Verifica
dimensioni
Assemblaggio
Verniciatura
Verniciatura
Realizzazione
contenitori Ipotesi: n. 1 prodotto
Verniciatura
Fresatura
Tracciatura
parte post.
Taglio
Verifica
dimensioni Limatura
Verifica
dimensioni
Verniciatura
25 Scatol8®
: A Path To Sustainability
Tracciatura
Taglio
Verifica
dimensioni Limatura
Assemblaggio
Foratura
Verniciatura
Verifica
dimensioni
Ipotesi: n. 1 prodottoSeghetto Alternativo
Lame
Energia
MOD
Calibro
MOD
MOD
Punta per tracciatura
Trapano a Colonna
Punte per Trapano
Energia
MOD
Levigatrice
Carta
abrasiva
Energia
MOD
Set di Pennelli
Colori naturali
MOD
Pistola Incollatrice
Stick di Colla
Morsetti
Energia
MOD
Calibro
MOD
26 Scatol8®
: A Path To Sustainability
Tracciatura
Taglio
Verifica
dimensioni Limatura
Assemblaggio
Foratura
Verniciatura
Verifica
dimensioni
Ipotesi: n. 1 prodotto
Seghetto Alternativo
Lame
Energia
MOD
Calibro
MOD
MOD
Punta per tracciatura
Trapano a Colonna
Punte per Trapano
Energia
MOD
Levigatrice
Carta
abrasiva
Energia
MOD
Set di Pennelli
Colori naturali
MOD
Pistola Incollatrice
Stick di Colla
Morsetti
Energia
MOD
Calibro
MOD
27 Scatol8®
: A Path To Sustainability
Tracciatura
Taglio
Verifica
dimensioni Limatura
Assemblaggio
Foratura
Verniciatura
Verifica
dimensioni
Ipotesi: n. 1 prodotto
28 Scatol8®
: A Path To Sustainability
Esercitazione n. 1
• I diagrammi di flusso contenuti nelle slide 22 e 23
adottano simboli che distinguono Processi,
Verifiche, Macchine operatrici ed Attrezzature
impiegate.
• Disegnare gli stessi diagrammi, impiegando la
simbologia ASME - AMERICAN SOCIETY OF
MECHANICAL ENGINEERS.
29 Scatol8®
: A Path To Sustainability
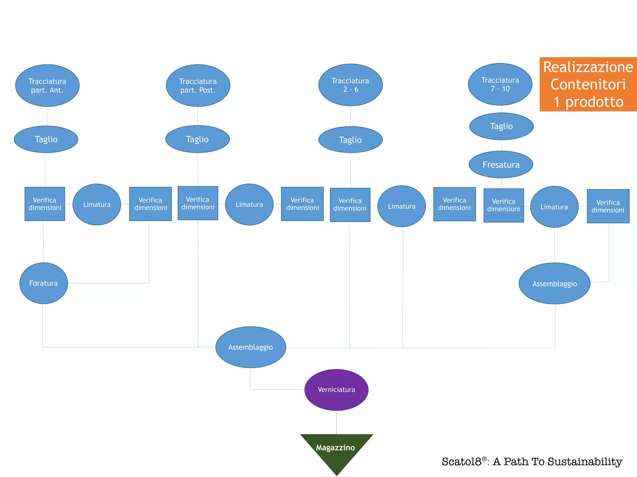
Tracciatura
part. Ant.
Tracciatura
part. Post.
Tracciatura
2 - 6
Tracciatura
7 - 10
TaglioTaglio Taglio
Taglio
Limatura
Verifica
dimensioni
Verifica
dimensioni
LimaturaVerifica
dimensioni
Verifica
dimensioni Limatura
Verifica
dimensioni
Verifica
dimensioni
Fresatura
Limatura
Verifica
dimensioni
Verifica
dimensioni
Foratura Assemblaggio
Verniciatura VerniciaturaVerniciatura Verniciatura
Assemblaggio
Realizzazione
Contenitori
1 prodotto
Magazzino
Scatol8®
: A Path To Sustainability
Tracciatura
Taglio
Limatura
Verifica
dimensioni
Verifica
dimensioni
Foratura
Verniciatura
Assemblaggio
Calibro
MOD
MOD
Energia
Levigatrice
Carta abrasiva
Punta per tracciatura
MOD
Seghetto alternativo
Lame
Energia
MOD
Calibro
MOD
Trapano a colonna
Punte per il trapano
Energia
MOD
Pistola incollatrice
Stick di colla
Morsetti
Energia
MOD
Set di pennelli
Colori naturali
MOD
Realizzazione
Contenitori
1 prodotto
Magazzino
Scatol8®
: A Path To Sustainability
A. Come è possibile classificare la «mia» impresa dal punto di vista del
diagramma tecnologico? (convergente, monofase, divergente, ecc)?
B. Come è possibile classificare la «mia» impresa in base al punto di
disaccoppiamento? (make to stock, make to order, …….)
C. Quale tipo di lay-out risulta essere più adatto nell’ipotesi di realizzare n. 1
prodotto?
D. Nel flow-chart, distinguere le apparecchiature dagli utensili,
contrassegnandoli rispettivamente con le lettere A e U.
E. Come possono esser classificate le apparecchiature impiegate nell’ipotesi
di realizzazione di n. 1 prodotto?
F. Quali abilità dovranno possedere gli operatori?
32 Scatol8®
: A Path To Sustainability
Esercitazione n. 2
A. Che cos’è una Distinta-base?
B. A che cosa serve una Distinta-base?
C. Prendete in considerazione il disegno della civetta
ed il flow-chart e realizzate una Distinta-base.
33
Esercitazione n. 3
Scatol8®
: A Path To Sustainability
Nel Flow-chart sono stati inseriti (in rosso) i tempi di
ciclo (vedi slide successiva).
Calcolare il Tempo di attraversamento, adottando ed
illustrando eventuali ipotesi.
Esercitazione n. 4
34 Scatol8®
: A Path To Sustainability
Tracciatura
Taglio
Verifica
dimensioni Limatura
Assemblaggio
Foratura
Verniciatura
Verifica
dimensioni
Ipotesi: n. 1 prodottoSeghetto Alternativo
Lame
Energia
MOD
Calibro
MOD
MOD
Punta per tracciatura
Trapano a Colonna
Punte per Trapano
Energia
MOD
Levigatrice
Carta
abrasiva
Energia
MOD
Set di Pennelli
Colori naturali
MOD
Pistola Incollatrice
Stick di Colla
Morsetti
Energia
MOD
Calibro
MOD
35 Scatol8®
: A Path To Sustainability
t1= 30’
t2 = 120’
t4 = 60’t3 = 30’
t6 = 20’
t7 = 240’
t8 = 180’
Tempo di attraversamento
t5 = 30’
Ipotesi A:….
Ipotesi B:….
Ipotesi C:….
Ipotesi i:….
Il Flow-chart della slide successiva potrebbe esser
modificato così.
Argomentare vantaggi e svantaggi conseguenti alla
nuova scelta produttiva.
Esercitazione n. 5
36 Scatol8®
: A Path To Sustainability
Tracciatura
part. Ant.
Tracciatura
part. Post.
Tracciatura
2 - 6
Tracciatura
7 - 10
TaglioTaglio Taglio
Taglio
Limatura
Verifica
dimensioni
Verifica
dimensioni
LimaturaVerifica
dimensioni
Verifica
dimensioni Limatura
Verifica
dimensioni
Verifica
dimensioni
Fresatura
Limatura
Verifica
dimensioni
Verifica
dimensioni
Foratura Assemblaggio
Verniciatura VerniciaturaVerniciatura Verniciatura
Assemblaggio
Realizzazione
Contenitori
1 prodotto
Magazzino
Scatol8®
: A Path To Sustainability
Tracciatura
part. Ant.
Tracciatura
part. Post.
Tracciatura
2 - 6
Tracciatura
7 - 10
TaglioTaglio Taglio
Taglio
Limatura
Verifica
dimensioni
Verifica
dimensioni Limatura
Verifica
dimensioni
Verifica
dimensioni Limatura
Verifica
dimensioni
Verifica
dimensioni
Fresatura
Limatura
Verifica
dimensioni
Verifica
dimensioni
Foratura Assemblaggio
Verniciatura
Assemblaggio
Realizzazione
Contenitori
1 prodotto
Magazzino
Scatol8®
: A Path To Sustainability
A. Quali sono i possibili requisiti di soddisfazione del
cliente?
B. In quali fasi della produzione sono controllati i
requisiti di soddisfazione del cliente?
C. Quali sono le implicazioni ambientali dei processi?
39
Esercitazione n. 6
Scatol8®
: A Path To Sustainability
Tracciatura
Taglio
Verifica
dimensioni Limatura
Assemblaggio
Foratura
Verniciatura
Parte anteriore
Calibro
Laser cutter
Levigatrice
Software
Trapano a Colonna
Pistola Incollatrice
Carta
abrasiva
Punte per Trapano
Stick di Colla
Set di Pennelli
Colori naturali
Calibro
Morsetti
Verifica
dimensioni
Ipotesi: n. 10 prodotti
Energia
Energia
Computer
Energia
Energia
Processi evitati con
l’impiego del PC
e della Laser Cutter
40 Scatol8®
: A Path To Sustainability
Tracciatura
Taglio
Verifica
dimensioni Limatura
Assemblaggio
Foratura
Verniciatura
Parte anteriore
Calibro
Laser cutter
Levigatrice
Software
Trapano a Colonna
Pistola Incollatrice
Carta
abrasiva
Punte per Trapano
Stick di Colla
Set di Pennelli
Colori naturali
Calibro
Morsetti
Verifica
dimensioni
Ipotesi: n. 10 prodotti
Energia
Energia
Computer
Energia
Energia
Processi evitati con
l’impiego del PC
e della Laser Cutter
41 Scatol8®
: A Path To Sustainability
Tracciatura
Taglio
Limatu
ra
Verifica
dimensio
ni
Verifica
dimension
i
Foratur
a
VerniciaturaAssemblaggio
Calibro
MOD
MOD
Energia
Levigatrice
Carta abrasiva
Punta per
tracciatura
MOD
Seghetto
alternativo
Lame
Energia
MOD
Calibro
MOD
Trapano a
colonna
Punte per il
trapano
Energia
MOD
Pistola
incollatrice
Stick di colla
Morsetti
Energia
MOD
Set di pennelli
Colori naturali
MOD
Realizzazione
Contenitori
10 prodotti
Magazzino
Processi evitati con l’impiego
del PC e della Laser Cutter
Scatol8®
: A Path To Sustainability
Caratteristiche
Prestazioni
Quali parametri esprimono le
prestazioni di una laser
cutter?
Prezzi: US $2400-4200
43 Scatol8®
: A Path To Sustainability
• LASERCUT
• Modello: WL1290
• Area di lavoro: 90X120 cm
• Potenza laser: 80 watt
• Tecnologia laser: Co2
• File 2d compatibili: DXF, PLT, AI, DST, PNG, BMP
• Macchina da taglio laser ad alte prestazioni, incide qualsiasi materiale organico e plastico ad
eccezione del metallo. Grande versatilità e rapidità d’uso con 2 puntatori laser per facilitare la
centratura degli oggetti e la regolazione per l’aria compressa per aumentare la potenza di taglio.
• E’ possibile introdurre materiali di ingombro superiore ai 90 cm grazie ai pannelli frontale e posteriore
apribili.
• I principali tipi di lavorazioni eseguibili sono: TAGLIO PASSANTE, INCISIONE PROFILI, INCISIONE
SUPERFICIALE, FORATURA, INCISIONE GRADE ENGRAVE.
• Alcuni esempi di applicazione: Timbri, Lavorazioni in legno, Espositori in plexiglass,Incisioni sul vetro,
Lavorazioni stoffe e tessuti, Marmo, Realizzazione dime per strass, Lavorazioni sulla pelle, Articoli
promozionali (penne, matite, cucchiai, portachiavi), Targhe e medagliette in alluminio anodizzato.
44 Scatol8®
: A Path To Sustainability
Prendere in considerazione questo Flow-chart.
A. Quali variazioni sono state introdotte con la
scelta produttiva di impiego della Laser-
cutter?
B. A livello quantitativo, quali sono gli effetti sui
tempi di lavorazione e sui costi di produzione?
Esercitazione n. 7
45 Scatol8®
: A Path To Sustainability
Scatol8®: Tracciatura degli elementi
46 Scatol8®
: A Path To Sustainability
Tracciatura
Taglio
Verifica
dimensioni Limatura
Assemblaggio
Foratura
Verniciatura
Parte anteriore
Calibro
Seghetto Alternativo
Levigatrice
Punta per tracciatura
Trapano a Colonna
Pistola Incollatrice
Lame
Carta
abrasiva
Punte per Trapano
Stick di Colla
Pistola a spruzzo
Colori naturali
Calibro
Morsetti
Verifica
dimensioni
Ipotesi: n. 100 prodotti
Macchina a controllo numerico
47
Processi che si potrebbero evitare con l’impiego di una
Macchina a Controllo Numerico
Analizzare pro e contro di questa scelta
Quali implicazioni avrebbe questa scelta?
Individuare le chiavi di lettura più appropriate
ed argomentare il proprio parere
Scatol8®
: A Path To Sustainability
Tracciatura
Taglio
Verifica
dimensioni Limatura
Assemblaggio
Foratura
Verniciatura
Parte anteriore
Calibro
Seghetto Alternativo
Levigatrice
Punta per tracciatura
Trapano a Colonna
Pistola Incollatrice
Lame
Carta
abrasiva
Punte per Trapano
Stick di Colla
Pistola a spruzzo
Colori naturali
Calibro
Morsetti
Verifica
dimensioni
Ipotesi: n. 100 prodotti
Macchine ad elevato livello di automatizzazione
Macchine a controllo numerico
Linee di trasporto
Movimentazione dei semilavorati
Processo in linea
48
Scatol8®
: A Path To Sustainability
Sezione 10
A. Macchina a Controllo Numerico:
• definizione
• esempi
• condizioni che ne favoriscono l’impiego
B. Quali variazioni determina l’impiego della
CNM?
C. A livello quantitativo, quali sono gli effetti
sui tempi di lavorazione e sui costi di
produzione?
Esercitazione n. 8
49 Scatol8®
: A Path To Sustainability
QUANTITA’
• 1 prodotto
• 10 prodotti (piccola serie)
• 100 prodotti (in serie)
Make or buy? Reparti?
Linea?
Sistema di produzione:
ARTIGIANALE
(MAKER)
Sistema di produzione:
ARTIGIANALE/PICCOLI
LOTTI (FABLAB)
Sistema di produzione:
INDUSTRIALE
GRANDI LOTTI
50
Realizzazione del
Sistema Scatol8®
Scatol8®
: A Path To Sustainability
• 10 prodotti (piccola serie)
• 100 prodotti (in serie)
Layout
Reparti?
Layout
Linea?
Sistema di produzione:
ARTIGIANALE/PICCOLI LOTTI
Sistema di produzione:
INDUSTRIALE GRANDI LOTTI
In linea
One piece flow
Reparti
Schema a rete dei passaggi
Realizzazione del
Sistema Scatol8®
51 Scatol8®
: A Path To Sustainability
Tracciatura
Taglio
Verifica
dimensioni Limatura
Assemblaggio
Foratura
Verniciatura
Parte anteriore
Calibro
Seghetto Alternativo
Levigatrice
Punta per tracciatura
Trapano a Colonna
Pistola Incollatrice
Lame
Carta
abrasiva
Punte per Trapano
Stick di Colla
Pistola a spruzzo
Colori naturali
Calibro
Morsetti
Verifica
dimensioni
Ipotesi: n. 1 o n.10 prodotti
52 Scatol8®
: A Path To Sustainability
Caratteristiche
Prestazioni
Quali parametri esprimono le
prestazioni di una stampante
3D?
Prezzi: €1.499,00 - 7688.59
53 Scatol8®
: A Path To Sustainability
• STAMPANTE 3D *coming soon*
• Modello: MAKERBOT REPLICATOR 2X
• Dimensioni di stampa: 24 X 15 X 15 cm
• Materiali: ABS - PLA – altre resine a base gomma, legno, ecc.
• Estrusori: 2 (possibilità di stampare con due colori nello stesso processo)
• File 3d compatibili: .STL, .OBJ, .THING
• Una stampante 3d è una macchina che consente di produrre un oggetto solido partendo da un
modello digitale realizzato con un software di modellazione 3D
• La stampa tridimensionale di un oggetto si ottiene tramite il processo di produzione additiva di
materiale, ossia la sovrapposizione dei diversi materiali in strati; è una procedura inversa a
quella utilizzata nei tradizionali sistemi di fabbricazione (produzione sottrattiva), in cui l’oggetto
viene ricavato da operazioni di taglio e perforazione di un blocco di materiale iniziale.
• Alcuni esempi di applicazione: prototipazione di prodotti aziendali, gadget e giochi componibili,
riparazione di componenti rotti o danneggiati, riproduzione di oggetti già esistenti grazie a
processi di reverse engineering.
54 Scatol8®
: A Path To Sustainability
Si ipotizzi di impiegare una stampante 3D.
A. Sviluppare considerazioni in merito alle variazioni
che questa scelta produttiva comporterebbe, per le
varie categorie di grandezze, nelle ipotesi di
costruire n. 1 prodotto e n. 10 prodotti.
B. Esplicitare le eventuali ipotesi adottate per
argomentare le conseguenze di tale scelta
produttiva.
55
Esercitazione n. 9
Scatol8®
: A Path To Sustainability
Realizzazione
circuiti elettronici
Attuatori
Elettrovalvole
Film di riscaldam.
Motori elettrici
Indicatori
LED Strisce LED
Display Suono
Scheda base
Waspmote
Arduino mega
Arduino Yun
Arduino UNO
Sensori
Temperatura aria
Umidità aria Intensità luminosa
Temperatura suolo Umidità suolo
Qualità aria
Umidità foglie RFID
Velocità vento Direzione vento
Altezza pioggia Altezza neve
Flusso di liquidi
CO
CO2
CH4
H
Movimento
GPS
C6H6
LPG
Consumo en.el.
Webcam
Qualità acqua ORP
PH
Accelerazione Massa
Radioattività ɑ
Vibrazioni
β
ɣ
Trasmissione ZigBee
xBee 868Wi-Fi
ethernet
Antenna RP
2,4 GHz
Antenna RP
868 MHz
GPRS
56 Scatol8®
: A Path To Sustainability
Sezione 10
Realizzazione
circuiti elettronici
57 Scatol8®
: A Path To Sustainability
Scatol8®
: A Path To Sustainability58
Scatol8®
: A Path To Sustainability59
A. Quali fra questi dispositivi hanno dei poka yoke?
Dove?
B. Quale fra questi dispositivi ha funzione di controllo/
verifica?
Esercitazione n. 10
Scatol8®
: A Path To Sustainability60
La metodologia delle 5 S
Ragionare sul concetto e
verificare quali delle 5 S sono
rispettate nella postazione di
lavoro riportata nell’immagine.
Esercitazione n. 11
Scatol8®
: A Path To Sustainability61
62
Approvvigionamento
materiali e componenti
Acquisizione
componenti
elettronici
Progettazione
componenti
elettronici
Corrispondono
all’ordine?
Emissione ordine
componenti
elettronici
Sì
NoContattare il
fornitore
Immagazzinaggio
componenti
elettronici
Individuazione
fornitori componenti
elettronici
Ricerca per
prodotti
Individua
fornitori
Scrittura ordine
componenti
elettronici
Seleziona
fornitore
Ranking
fornitori
Scatol8®
: A Path To Sustainability
Realizzazione
contenitori
Realizzazione
circuiti elettronici
Realizzazione
software
Realizzazione
contenitori
Realizzazione
circuiti elettronici
Realizzazione
software
Ipotesi 1
Ipotesi 2
Realizzazione
contenitori
Realizzazione
circuiti elettronici
Realizzazione
software
Ipotesi 3
63
Realizzazione del
Sistema Scatol8®
Realizzazione
materiale didattico
Realizzazione
materiale didattico
Realizzazione
materiale didattico
Scatol8®
: A Path To Sustainability
Acquisizione
componenti
elettronici
Realizzazione
software
Progettazione
componenti
elettronici
Collaudo circuito
elettronico
Assemblaggio
componenti
elettronici
Corrispondono
all’ordine?
Emissione ordine
componenti
elettronici
Upload software
Funziona?Collaudo sistema
No
Sì
OK
Nodo coordinatore Nodi periferici
Funziona?
Sì
Individuazione
causa
Sostituzione
componente
Sì
NoEmissione nuovo
ordine componenti
elettronici
64
No
Immagazzinaggio
componenti
elettronici
Realizzazione del
Sistema Scatol8®
Scatol8®
: A Path To Sustainability
65
Acquisizione
componenti
elettronici
Progettazione
componenti
elettronici
Corrispondono
all’ordine?
Emissione ordine
componenti
elettronici
Sì
NoEmissione nuovo
ordine componenti
elettronici
Immagazzinaggio
componenti
elettronici
Realizzazione del
Sistema Scatol8®
Scatol8®
: A Path To Sustainability
66
Realizzazione
software
Collaudo circuito
elettronico
Assemblaggio
componenti
elettronici
Upload software
Funziona?Collaudo sistema
No
Sì
OK
Nodo coordinatore Nodi periferici
Funziona?
Individuazione
causa
Sostituzione
componente
Realizzazione del
Sistema Scatol8®
Immagazzinaggio
componenti
elettronici
Sì
No
Scatol8®
: A Path To Sustainability
Progettazione
software
Nodi periferici
Nodo coordinatore
Segnali allarme
Crusc8
Sensori
Comunicazione
Gestione
del sistema
dell’impresa
67
Realizzazione del
Sistema Scatol8®
Scatol8®
: A Path To Sustainability
Scatol8®
: A Path To Sustainability68
Imballaggio del
Sistema Scatol8®
Trasporto
dell’attrezzatura e
Sistema Scatol8®
Installazione del
Sistema Scatol8®
Cablaggio elettrico
Il nodo
coordinatore e i nodi periferici sono
fissati in modo stabile?
Alimentazione elettrica
Carico del mezzo Viaggio Scarico del mezzo
Imballaggio
individuale dei nodi
Imballaggio
collettivo dei nodi
Scelta dell’attrezzatura
per l’installazione
No
Sì
69
Installazione del
Sistema Scatol8®
Scatol8®
: A Path To Sustainability
Definizione specifiche
del Sistema Scatol8®
Progettazione
del Sistema Scatol8®
Realizzazione del
Sistema Scatol8®
Installazione del
Sistema Scatol8®
Manutenzione del
Sistema Scatol8®
Impiego del
Sistema Scatol8®
Il
sistema é
adeguato?
Esistono
scostamenti tra
specifiche e
risultati?
Confrontare
risultati attesi e
risultati effettivi
Individuazione
nuovi obiettivi
Individuazione
interventi
migliorativi
No
Sì
70
Manutenzione del
Sistema Scatol8®
Scatol8®
: A Path To Sustainability
Esercitazione n. 12
A. Che cosa s’intende per “Manutenzione”?
B. Quali sono le principali logiche applicate dalla
funzione “Manutenzione”?
C. Quali implicazioni hanno sulla funzione
“Produzione”?
D. Quali implicazioni hanno per il Magazzino?
71 Scatol8®
: A Path To Sustainability
Progettazione
sistema
Realizzazione sistema
Installazione sistema
I Collaudo sistema
II Collaudo sistema
Monitoraggio sistema
Funziona?
Manutenzione sistema
Osservazione dei dati
Elaborazione dei dati
Modellizzazione
Gestione
Individuazione causa Esecuzione intervento
Individuazione causa Esecuzione intervento
Individuazione causa Esecuzione intervento
Funziona?
Funziona?
Funziona?
Funziona?
Funziona?
NoSì
NoSì
NoSì
72
No
No
No
Sì
Sì
Sì
Scatol8®
: A Path To Sustainability
Definizione specifiche
del Sistema Scatol8®
Progettazione
del Sistema Scatol8®
Realizzazione del
Sistema Scatol8®
Installazione del
Sistema Scatol8®
Manutenzione del
Sistema Scatol8®
Impiego del
Sistema Scatol8®
Il
sistema é
adeguato?
Esistono
scostamenti tra
specifiche e
risultati?
Confrontare
risultati attesi e
risultati effettivi
Individuazione
nuovi obiettivi
Individuazione
interventi
migliorativi
No
Sì
73
Impiego del
Sistema Scatol8®
Scatol8®
: A Path To Sustainability
Esercitazione n. 13
A. Descrivere le modalità di impiego del Sistema
Scatol8®
B. Scrivere una procedura, corredata di eventuali moduli,
per favorire l’impiego continuativo del Sistema
74 Scatol8®
: A Path To Sustainability
Progettazione
sistema
Realizzazione sistema
Installazione sistema
I Collaudo sistema
II Collaudo sistema
Monitoraggio sistema
Funziona?
Manutenzione sistema
Osservazione dei dati
Elaborazione dei dati
Modellizzazione
Gestione
Individuazione causa Esecuzione intervento
Individuazione causa Esecuzione intervento
Individuazione causa Esecuzione intervento
Funziona?
Funziona?
Funziona?
Funziona?
Funziona?
NoSì
NoSì
NoSì
75
No
No
No
Sì
Sì
Sì
Scatol8®
: A Path To Sustainability
Ciclo di vita ambientale
Definizione specifiche
del Sistema Scatol8®
Smaltimento del
Sistema Scatol8®
76
DISTRIBUZIONE
FABBRICAZIONE
PROGETTAZIONE
USO
SMALTIMENTO
Realizzazione del
Sistema Scatol8®
Installazione del
Sistema Scatol8®
Manutenzione del
Sistema Scatol8®
Impiego del
Sistema Scatol8®
Approvvigionamento
materiali e componenti
Progettazione del
Sistema Scatol8®
Scatol8®
: A Path To Sustainability
Esercitazione n. 14
A. Che cosa s’intende per Ciclo di Vita ambientale di
un prodotto?
B. Quali implicazioni organizzative ed ambientali
comporta lo smaltimento del Sistema Scatol8®?
C. Disegnare il diagramma di flusso comprendente le
operazioni necessarie allo smaltimento del
Sistema Scatol8®.
77 Scatol8®
: A Path To Sustainability
Trasformazione del
Sistema Scatol8®
Trasferimento del
Sistema Scatol8®
Trasmutazione del
Sistema Scatol8®
78
Definizione specifiche
del Sistema Scatol8®
Smaltimento del
Sistema Scatol8®
Realizzazione del
Sistema Scatol8®
Installazione del
Sistema Scatol8®
Manutenzione del
Sistema Scatol8®
Impiego del
Sistema Scatol8®
Approvvigionamento
materiali e componenti
Progettazione del
Sistema Scatol8®
Ciclo di vita ambientale
Scatol8®
: A Path To Sustainability
Esercitazione n. 15
Per estendere il ciclo di vita del Sistema Scatol8® si
possono adottare tre strategie: la trasformazione, il
trasferimento, la trasmutazione.
Individuare ed illustrare in breve le azioni il cui
compimento è ritenuto necessario per attuare le tre
strategie.
79 Scatol8®
: A Path To Sustainability
In bocca al lupo!
http://www.lifegate.it/persone/stile-di-vita/perche-si-dice-bocca-al-lupo Scatol8®
: A Path To Sustainability

Scatol8® ⇔ Operations Management

  • 1.
    Operations Management Riccardo Beltramo Stefano DuglioEnrica Vesce Scatol8® : A Path To Sustainability
  • 2.
    Avvertenze per l’uso diRiccardo Beltramo, Stefano Duglio, Enrica Vesce è distribuito con Licenza Creative Commons Attribuzione - Non commerciale 4.0 Internazionale. Based on a work at http://scatol8.net 2 Operations Management
  • 3.
    Queste schede: • nasconodall’esperienza sviluppata ed illustrata in “SCATOL8®: A Path To Sustainability” , attraverso l’ideazione e la realizzazione di progetti specifici in ambiente Scatol8® • impiegano, approfondiscono ed espandono la metodologia contenuta nella Sezione 10 “Unità didattiche” • sono un supporto didattico ideato e realizzato per gli Studenti del Corso di Operations Management della Scuola di Management ed Economia dell’Università degli Studi di Torino • si consiglia di impiegarle al termine del Corso per un ripasso dei concetti che potranno essere oggetto di esame. 3 Scatol8® : A Path To Sustainability
  • 4.
    L’impostazione • Nelle precedentiUnità didattiche si trattava di individuare come il Sistema Scatol8® potesse operare per fornire dati utili allo studio di un processo • Qui si tratta di comprendere come ciò che si studia in Operations Management possa esser utile al Sistema Scatol8® , completando così la preparazione per l’esame. 4 Scatol8® : A Path To Sustainability
  • 5.
    5 Facile come bereun bicchier d’acqua Un’insalata mista? Nooo, una Niçoise! Mi faccio un panino! Buono come il pane Un caffé? In tazza piccola o in tazza grande? Normale o macchiato? Zucchero, dolcificante, zucchero normale o zucchero di canna? Scatol8® ❤Nutella®. La Nutella® fatta in casa Scatol8® : A Path To Sustainability5
  • 6.
    Con l’estratto «Ilsistema di produzione delle aziende industriali» abbiamo affrontato la parte di PIANIFICAZIONE del sistema di produzione Con la parte sull’Operations management abbiamo enfatizzato la parte relativa alla GESTIONE della produzione Qui vediamo più nel concreto quali passaggi devono fare le imprese quando vogliono progettare un prodotto Scatol8® : A Path To Sustainability Integrazione con il materiale bibliografico consigliato
  • 7.
    Parole-chiave o #hashtag •#Pianificazione #AnalisiAmbientaleIniziale #Processo #Operazione #AspettoAmbientale #CondizioniOperativeNormali #CondizioniOperativeAnomale #CondizioniOperativeEmergenza #CicloDiVitaAmbientale #BilancioDiEnergia #BilancioDiMateria • #Process #Workflow #Flowchart #Assessment #BillOfMaterials #Cycletime #Bottlenecks #Buffering # Starving #Leadtime #Leanmanufacturing #Supplychain #Line #Jobshop #Maker #Makerspace #Supplynetwork #Maketostock #Maketoorder 7 Scatol8® : A Path To Sustainability
  • 8.
    8 Scatol8® : APath To Sustainability
  • 9.
  • 10.
    Criteria 10 Hardware and software arefully based on open technologies ACCESSIBILITY MODULARITY ENVIRONEMENTAL COMPATIBLITY The system is constituted from time to time, according to the requirements and specifications of each application When possible, all electronic devices are placed in recycled containers or made of wood Scatol8® : A Path To Sustainability10
  • 11.
    11Scatol8® : A PathTo Sustainability11
  • 12.
    Sensors network Scatol8® : APath To Sustainability12
  • 13.
    Sensors networkTailor-made sensors& network Scatol8® : A Path To Sustainability13
  • 14.
    Tailor-made sensors &networkTailor-made sensors & network Scatol8® : A Path To Sustainability14
  • 15.
    15 p1 p2 p3p4 p5 p6 t0 t1 t2 t3 t4 t5 t6 t7 t8 t9 t10 t11 Variabili di processo: qualità, quantità, concentrazione, temperatura, livello, flusso, consumo elettrico Scatol8® : A Path To Sustainability
  • 16.
    Definizione specifiche del SistemaScatol8® Linee-guida del Sistema Scatol8® Attese del cliente Le attese del cliente sono realizzabili con Scatol8? Le attese del cliente sono compatibili con le Linee- guida di Scatol8? Riesame delle attese del cliente No Sì Sì No Visita del sito 16 Definizione specifiche del Sistema Scatol8® Scatol8® : A Path To Sustainability INPUT
  • 17.
    Realizzazione del Sistema Scatol8® Installazionedel Sistema Scatol8® Manutenzione del Sistema Scatol8® Impiego del Sistema Scatol8® Macro Fasi del Sistema di Produzione 17 Progettazione del Sistema Scatol8® Definizione specifiche del Sistema Scatol8® Approvvigionamento materiali e componenti Scatol8® : A Path To Sustainability OUTPUT Preliminary Process Flow Chart
  • 18.
  • 19.
  • 20.
  • 21.
    Realizzazione contenitori Realizzazione circuiti elettronici Realizzazione software Ipotesi 2 Realizzazione contenitori Realizzazione circuitielettronici Realizzazione software Ipotesi 3 Realizzazione contenitori Realizzazione circuiti elettronici Realizzazione software Ipotesi 1 Realizzazione materiale didattico Realizzazione materiale didattico Realizzazione materiale didattico 21 Scatol8® : A Path To Sustainability Realizzazione Sistema Scatol8®
  • 22.
    QUANTITA’ • 1 prodottoMAKER / HACKER • 10 prodotti (piccola serie) FABLAB • 100 prodotti (in serie) 22 Scatol8® : A Path To Sustainability
  • 23.
    Che cosa devospecificare per stabilire se i 100 pezzi possono essere prodotti in serie o se devono comunque essere prodotti in modo ancora «artigianale»? OSSERVAZIONE Scatol8® : A Path To Sustainability
  • 24.
    Scatol8®: Tracciatura deglielementi 24 Scatol8® : A Path To Sustainability
  • 25.
    Tracciatura parte ant. Taglio Verifica dimensioni Limatura Assemblaggio Foratura Verifica dimensioni Tracciatura 1- 6. Taglio Verifica dimensioni Limatura Verifica dimensioni Tracciatura 7 - 10. Taglio Verifica dimensioni Limatura Verifica dimensioni Assemblaggio Verniciatura Verniciatura Realizzazione contenitori Ipotesi: n. 1 prodotto Verniciatura Fresatura Tracciatura parte post. Taglio Verifica dimensioni Limatura Verifica dimensioni Verniciatura 25 Scatol8® : A Path To Sustainability
  • 26.
    Tracciatura Taglio Verifica dimensioni Limatura Assemblaggio Foratura Verniciatura Verifica dimensioni Ipotesi: n.1 prodottoSeghetto Alternativo Lame Energia MOD Calibro MOD MOD Punta per tracciatura Trapano a Colonna Punte per Trapano Energia MOD Levigatrice Carta abrasiva Energia MOD Set di Pennelli Colori naturali MOD Pistola Incollatrice Stick di Colla Morsetti Energia MOD Calibro MOD 26 Scatol8® : A Path To Sustainability
  • 27.
    Tracciatura Taglio Verifica dimensioni Limatura Assemblaggio Foratura Verniciatura Verifica dimensioni Ipotesi: n.1 prodotto Seghetto Alternativo Lame Energia MOD Calibro MOD MOD Punta per tracciatura Trapano a Colonna Punte per Trapano Energia MOD Levigatrice Carta abrasiva Energia MOD Set di Pennelli Colori naturali MOD Pistola Incollatrice Stick di Colla Morsetti Energia MOD Calibro MOD 27 Scatol8® : A Path To Sustainability
  • 28.
  • 29.
    Esercitazione n. 1 •I diagrammi di flusso contenuti nelle slide 22 e 23 adottano simboli che distinguono Processi, Verifiche, Macchine operatrici ed Attrezzature impiegate. • Disegnare gli stessi diagrammi, impiegando la simbologia ASME - AMERICAN SOCIETY OF MECHANICAL ENGINEERS. 29 Scatol8® : A Path To Sustainability
  • 30.
    Tracciatura part. Ant. Tracciatura part. Post. Tracciatura 2- 6 Tracciatura 7 - 10 TaglioTaglio Taglio Taglio Limatura Verifica dimensioni Verifica dimensioni LimaturaVerifica dimensioni Verifica dimensioni Limatura Verifica dimensioni Verifica dimensioni Fresatura Limatura Verifica dimensioni Verifica dimensioni Foratura Assemblaggio Verniciatura VerniciaturaVerniciatura Verniciatura Assemblaggio Realizzazione Contenitori 1 prodotto Magazzino Scatol8® : A Path To Sustainability
  • 31.
    Tracciatura Taglio Limatura Verifica dimensioni Verifica dimensioni Foratura Verniciatura Assemblaggio Calibro MOD MOD Energia Levigatrice Carta abrasiva Punta pertracciatura MOD Seghetto alternativo Lame Energia MOD Calibro MOD Trapano a colonna Punte per il trapano Energia MOD Pistola incollatrice Stick di colla Morsetti Energia MOD Set di pennelli Colori naturali MOD Realizzazione Contenitori 1 prodotto Magazzino Scatol8® : A Path To Sustainability
  • 32.
    A. Come èpossibile classificare la «mia» impresa dal punto di vista del diagramma tecnologico? (convergente, monofase, divergente, ecc)? B. Come è possibile classificare la «mia» impresa in base al punto di disaccoppiamento? (make to stock, make to order, …….) C. Quale tipo di lay-out risulta essere più adatto nell’ipotesi di realizzare n. 1 prodotto? D. Nel flow-chart, distinguere le apparecchiature dagli utensili, contrassegnandoli rispettivamente con le lettere A e U. E. Come possono esser classificate le apparecchiature impiegate nell’ipotesi di realizzazione di n. 1 prodotto? F. Quali abilità dovranno possedere gli operatori? 32 Scatol8® : A Path To Sustainability Esercitazione n. 2
  • 33.
    A. Che cos’èuna Distinta-base? B. A che cosa serve una Distinta-base? C. Prendete in considerazione il disegno della civetta ed il flow-chart e realizzate una Distinta-base. 33 Esercitazione n. 3 Scatol8® : A Path To Sustainability
  • 34.
    Nel Flow-chart sonostati inseriti (in rosso) i tempi di ciclo (vedi slide successiva). Calcolare il Tempo di attraversamento, adottando ed illustrando eventuali ipotesi. Esercitazione n. 4 34 Scatol8® : A Path To Sustainability
  • 35.
    Tracciatura Taglio Verifica dimensioni Limatura Assemblaggio Foratura Verniciatura Verifica dimensioni Ipotesi: n.1 prodottoSeghetto Alternativo Lame Energia MOD Calibro MOD MOD Punta per tracciatura Trapano a Colonna Punte per Trapano Energia MOD Levigatrice Carta abrasiva Energia MOD Set di Pennelli Colori naturali MOD Pistola Incollatrice Stick di Colla Morsetti Energia MOD Calibro MOD 35 Scatol8® : A Path To Sustainability t1= 30’ t2 = 120’ t4 = 60’t3 = 30’ t6 = 20’ t7 = 240’ t8 = 180’ Tempo di attraversamento t5 = 30’ Ipotesi A:…. Ipotesi B:…. Ipotesi C:…. Ipotesi i:….
  • 36.
    Il Flow-chart dellaslide successiva potrebbe esser modificato così. Argomentare vantaggi e svantaggi conseguenti alla nuova scelta produttiva. Esercitazione n. 5 36 Scatol8® : A Path To Sustainability
  • 37.
    Tracciatura part. Ant. Tracciatura part. Post. Tracciatura 2- 6 Tracciatura 7 - 10 TaglioTaglio Taglio Taglio Limatura Verifica dimensioni Verifica dimensioni LimaturaVerifica dimensioni Verifica dimensioni Limatura Verifica dimensioni Verifica dimensioni Fresatura Limatura Verifica dimensioni Verifica dimensioni Foratura Assemblaggio Verniciatura VerniciaturaVerniciatura Verniciatura Assemblaggio Realizzazione Contenitori 1 prodotto Magazzino Scatol8® : A Path To Sustainability
  • 38.
    Tracciatura part. Ant. Tracciatura part. Post. Tracciatura 2- 6 Tracciatura 7 - 10 TaglioTaglio Taglio Taglio Limatura Verifica dimensioni Verifica dimensioni Limatura Verifica dimensioni Verifica dimensioni Limatura Verifica dimensioni Verifica dimensioni Fresatura Limatura Verifica dimensioni Verifica dimensioni Foratura Assemblaggio Verniciatura Assemblaggio Realizzazione Contenitori 1 prodotto Magazzino Scatol8® : A Path To Sustainability
  • 39.
    A. Quali sonoi possibili requisiti di soddisfazione del cliente? B. In quali fasi della produzione sono controllati i requisiti di soddisfazione del cliente? C. Quali sono le implicazioni ambientali dei processi? 39 Esercitazione n. 6 Scatol8® : A Path To Sustainability
  • 40.
    Tracciatura Taglio Verifica dimensioni Limatura Assemblaggio Foratura Verniciatura Parte anteriore Calibro Lasercutter Levigatrice Software Trapano a Colonna Pistola Incollatrice Carta abrasiva Punte per Trapano Stick di Colla Set di Pennelli Colori naturali Calibro Morsetti Verifica dimensioni Ipotesi: n. 10 prodotti Energia Energia Computer Energia Energia Processi evitati con l’impiego del PC e della Laser Cutter 40 Scatol8® : A Path To Sustainability
  • 41.
    Tracciatura Taglio Verifica dimensioni Limatura Assemblaggio Foratura Verniciatura Parte anteriore Calibro Lasercutter Levigatrice Software Trapano a Colonna Pistola Incollatrice Carta abrasiva Punte per Trapano Stick di Colla Set di Pennelli Colori naturali Calibro Morsetti Verifica dimensioni Ipotesi: n. 10 prodotti Energia Energia Computer Energia Energia Processi evitati con l’impiego del PC e della Laser Cutter 41 Scatol8® : A Path To Sustainability
  • 42.
    Tracciatura Taglio Limatu ra Verifica dimensio ni Verifica dimension i Foratur a VerniciaturaAssemblaggio Calibro MOD MOD Energia Levigatrice Carta abrasiva Punta per tracciatura MOD Seghetto alternativo Lame Energia MOD Calibro MOD Trapanoa colonna Punte per il trapano Energia MOD Pistola incollatrice Stick di colla Morsetti Energia MOD Set di pennelli Colori naturali MOD Realizzazione Contenitori 10 prodotti Magazzino Processi evitati con l’impiego del PC e della Laser Cutter Scatol8® : A Path To Sustainability
  • 43.
    Caratteristiche Prestazioni Quali parametri esprimonole prestazioni di una laser cutter? Prezzi: US $2400-4200 43 Scatol8® : A Path To Sustainability
  • 44.
    • LASERCUT • Modello:WL1290 • Area di lavoro: 90X120 cm • Potenza laser: 80 watt • Tecnologia laser: Co2 • File 2d compatibili: DXF, PLT, AI, DST, PNG, BMP • Macchina da taglio laser ad alte prestazioni, incide qualsiasi materiale organico e plastico ad eccezione del metallo. Grande versatilità e rapidità d’uso con 2 puntatori laser per facilitare la centratura degli oggetti e la regolazione per l’aria compressa per aumentare la potenza di taglio. • E’ possibile introdurre materiali di ingombro superiore ai 90 cm grazie ai pannelli frontale e posteriore apribili. • I principali tipi di lavorazioni eseguibili sono: TAGLIO PASSANTE, INCISIONE PROFILI, INCISIONE SUPERFICIALE, FORATURA, INCISIONE GRADE ENGRAVE. • Alcuni esempi di applicazione: Timbri, Lavorazioni in legno, Espositori in plexiglass,Incisioni sul vetro, Lavorazioni stoffe e tessuti, Marmo, Realizzazione dime per strass, Lavorazioni sulla pelle, Articoli promozionali (penne, matite, cucchiai, portachiavi), Targhe e medagliette in alluminio anodizzato. 44 Scatol8® : A Path To Sustainability
  • 45.
    Prendere in considerazionequesto Flow-chart. A. Quali variazioni sono state introdotte con la scelta produttiva di impiego della Laser- cutter? B. A livello quantitativo, quali sono gli effetti sui tempi di lavorazione e sui costi di produzione? Esercitazione n. 7 45 Scatol8® : A Path To Sustainability
  • 46.
    Scatol8®: Tracciatura deglielementi 46 Scatol8® : A Path To Sustainability
  • 47.
    Tracciatura Taglio Verifica dimensioni Limatura Assemblaggio Foratura Verniciatura Parte anteriore Calibro SeghettoAlternativo Levigatrice Punta per tracciatura Trapano a Colonna Pistola Incollatrice Lame Carta abrasiva Punte per Trapano Stick di Colla Pistola a spruzzo Colori naturali Calibro Morsetti Verifica dimensioni Ipotesi: n. 100 prodotti Macchina a controllo numerico 47 Processi che si potrebbero evitare con l’impiego di una Macchina a Controllo Numerico Analizzare pro e contro di questa scelta Quali implicazioni avrebbe questa scelta? Individuare le chiavi di lettura più appropriate ed argomentare il proprio parere Scatol8® : A Path To Sustainability
  • 48.
    Tracciatura Taglio Verifica dimensioni Limatura Assemblaggio Foratura Verniciatura Parte anteriore Calibro SeghettoAlternativo Levigatrice Punta per tracciatura Trapano a Colonna Pistola Incollatrice Lame Carta abrasiva Punte per Trapano Stick di Colla Pistola a spruzzo Colori naturali Calibro Morsetti Verifica dimensioni Ipotesi: n. 100 prodotti Macchine ad elevato livello di automatizzazione Macchine a controllo numerico Linee di trasporto Movimentazione dei semilavorati Processo in linea 48 Scatol8® : A Path To Sustainability Sezione 10
  • 49.
    A. Macchina aControllo Numerico: • definizione • esempi • condizioni che ne favoriscono l’impiego B. Quali variazioni determina l’impiego della CNM? C. A livello quantitativo, quali sono gli effetti sui tempi di lavorazione e sui costi di produzione? Esercitazione n. 8 49 Scatol8® : A Path To Sustainability
  • 50.
    QUANTITA’ • 1 prodotto •10 prodotti (piccola serie) • 100 prodotti (in serie) Make or buy? Reparti? Linea? Sistema di produzione: ARTIGIANALE (MAKER) Sistema di produzione: ARTIGIANALE/PICCOLI LOTTI (FABLAB) Sistema di produzione: INDUSTRIALE GRANDI LOTTI 50 Realizzazione del Sistema Scatol8® Scatol8® : A Path To Sustainability
  • 51.
    • 10 prodotti(piccola serie) • 100 prodotti (in serie) Layout Reparti? Layout Linea? Sistema di produzione: ARTIGIANALE/PICCOLI LOTTI Sistema di produzione: INDUSTRIALE GRANDI LOTTI In linea One piece flow Reparti Schema a rete dei passaggi Realizzazione del Sistema Scatol8® 51 Scatol8® : A Path To Sustainability
  • 52.
    Tracciatura Taglio Verifica dimensioni Limatura Assemblaggio Foratura Verniciatura Parte anteriore Calibro SeghettoAlternativo Levigatrice Punta per tracciatura Trapano a Colonna Pistola Incollatrice Lame Carta abrasiva Punte per Trapano Stick di Colla Pistola a spruzzo Colori naturali Calibro Morsetti Verifica dimensioni Ipotesi: n. 1 o n.10 prodotti 52 Scatol8® : A Path To Sustainability
  • 53.
    Caratteristiche Prestazioni Quali parametri esprimonole prestazioni di una stampante 3D? Prezzi: €1.499,00 - 7688.59 53 Scatol8® : A Path To Sustainability
  • 54.
    • STAMPANTE 3D*coming soon* • Modello: MAKERBOT REPLICATOR 2X • Dimensioni di stampa: 24 X 15 X 15 cm • Materiali: ABS - PLA – altre resine a base gomma, legno, ecc. • Estrusori: 2 (possibilità di stampare con due colori nello stesso processo) • File 3d compatibili: .STL, .OBJ, .THING • Una stampante 3d è una macchina che consente di produrre un oggetto solido partendo da un modello digitale realizzato con un software di modellazione 3D • La stampa tridimensionale di un oggetto si ottiene tramite il processo di produzione additiva di materiale, ossia la sovrapposizione dei diversi materiali in strati; è una procedura inversa a quella utilizzata nei tradizionali sistemi di fabbricazione (produzione sottrattiva), in cui l’oggetto viene ricavato da operazioni di taglio e perforazione di un blocco di materiale iniziale. • Alcuni esempi di applicazione: prototipazione di prodotti aziendali, gadget e giochi componibili, riparazione di componenti rotti o danneggiati, riproduzione di oggetti già esistenti grazie a processi di reverse engineering. 54 Scatol8® : A Path To Sustainability
  • 55.
    Si ipotizzi diimpiegare una stampante 3D. A. Sviluppare considerazioni in merito alle variazioni che questa scelta produttiva comporterebbe, per le varie categorie di grandezze, nelle ipotesi di costruire n. 1 prodotto e n. 10 prodotti. B. Esplicitare le eventuali ipotesi adottate per argomentare le conseguenze di tale scelta produttiva. 55 Esercitazione n. 9 Scatol8® : A Path To Sustainability
  • 56.
    Realizzazione circuiti elettronici Attuatori Elettrovalvole Film diriscaldam. Motori elettrici Indicatori LED Strisce LED Display Suono Scheda base Waspmote Arduino mega Arduino Yun Arduino UNO Sensori Temperatura aria Umidità aria Intensità luminosa Temperatura suolo Umidità suolo Qualità aria Umidità foglie RFID Velocità vento Direzione vento Altezza pioggia Altezza neve Flusso di liquidi CO CO2 CH4 H Movimento GPS C6H6 LPG Consumo en.el. Webcam Qualità acqua ORP PH Accelerazione Massa Radioattività ɑ Vibrazioni β ɣ Trasmissione ZigBee xBee 868Wi-Fi ethernet Antenna RP 2,4 GHz Antenna RP 868 MHz GPRS 56 Scatol8® : A Path To Sustainability Sezione 10
  • 57.
  • 58.
    Scatol8® : A PathTo Sustainability58
  • 59.
    Scatol8® : A PathTo Sustainability59
  • 60.
    A. Quali fraquesti dispositivi hanno dei poka yoke? Dove? B. Quale fra questi dispositivi ha funzione di controllo/ verifica? Esercitazione n. 10 Scatol8® : A Path To Sustainability60
  • 61.
    La metodologia delle5 S Ragionare sul concetto e verificare quali delle 5 S sono rispettate nella postazione di lavoro riportata nell’immagine. Esercitazione n. 11 Scatol8® : A Path To Sustainability61
  • 62.
    62 Approvvigionamento materiali e componenti Acquisizione componenti elettronici Progettazione componenti elettronici Corrispondono all’ordine? Emissioneordine componenti elettronici Sì NoContattare il fornitore Immagazzinaggio componenti elettronici Individuazione fornitori componenti elettronici Ricerca per prodotti Individua fornitori Scrittura ordine componenti elettronici Seleziona fornitore Ranking fornitori Scatol8® : A Path To Sustainability
  • 63.
    Realizzazione contenitori Realizzazione circuiti elettronici Realizzazione software Realizzazione contenitori Realizzazione circuiti elettronici Realizzazione software Ipotesi1 Ipotesi 2 Realizzazione contenitori Realizzazione circuiti elettronici Realizzazione software Ipotesi 3 63 Realizzazione del Sistema Scatol8® Realizzazione materiale didattico Realizzazione materiale didattico Realizzazione materiale didattico Scatol8® : A Path To Sustainability
  • 64.
    Acquisizione componenti elettronici Realizzazione software Progettazione componenti elettronici Collaudo circuito elettronico Assemblaggio componenti elettronici Corrispondono all’ordine? Emissione ordine componenti elettronici Uploadsoftware Funziona?Collaudo sistema No Sì OK Nodo coordinatore Nodi periferici Funziona? Sì Individuazione causa Sostituzione componente Sì NoEmissione nuovo ordine componenti elettronici 64 No Immagazzinaggio componenti elettronici Realizzazione del Sistema Scatol8® Scatol8® : A Path To Sustainability
  • 65.
    65 Acquisizione componenti elettronici Progettazione componenti elettronici Corrispondono all’ordine? Emissione ordine componenti elettronici Sì NoEmissione nuovo ordinecomponenti elettronici Immagazzinaggio componenti elettronici Realizzazione del Sistema Scatol8® Scatol8® : A Path To Sustainability
  • 66.
    66 Realizzazione software Collaudo circuito elettronico Assemblaggio componenti elettronici Upload software Funziona?Collaudosistema No Sì OK Nodo coordinatore Nodi periferici Funziona? Individuazione causa Sostituzione componente Realizzazione del Sistema Scatol8® Immagazzinaggio componenti elettronici Sì No Scatol8® : A Path To Sustainability
  • 67.
    Progettazione software Nodi periferici Nodo coordinatore Segnaliallarme Crusc8 Sensori Comunicazione Gestione del sistema dell’impresa 67 Realizzazione del Sistema Scatol8® Scatol8® : A Path To Sustainability
  • 68.
    Scatol8® : A PathTo Sustainability68
  • 69.
    Imballaggio del Sistema Scatol8® Trasporto dell’attrezzaturae Sistema Scatol8® Installazione del Sistema Scatol8® Cablaggio elettrico Il nodo coordinatore e i nodi periferici sono fissati in modo stabile? Alimentazione elettrica Carico del mezzo Viaggio Scarico del mezzo Imballaggio individuale dei nodi Imballaggio collettivo dei nodi Scelta dell’attrezzatura per l’installazione No Sì 69 Installazione del Sistema Scatol8® Scatol8® : A Path To Sustainability
  • 70.
    Definizione specifiche del SistemaScatol8® Progettazione del Sistema Scatol8® Realizzazione del Sistema Scatol8® Installazione del Sistema Scatol8® Manutenzione del Sistema Scatol8® Impiego del Sistema Scatol8® Il sistema é adeguato? Esistono scostamenti tra specifiche e risultati? Confrontare risultati attesi e risultati effettivi Individuazione nuovi obiettivi Individuazione interventi migliorativi No Sì 70 Manutenzione del Sistema Scatol8® Scatol8® : A Path To Sustainability
  • 71.
    Esercitazione n. 12 A.Che cosa s’intende per “Manutenzione”? B. Quali sono le principali logiche applicate dalla funzione “Manutenzione”? C. Quali implicazioni hanno sulla funzione “Produzione”? D. Quali implicazioni hanno per il Magazzino? 71 Scatol8® : A Path To Sustainability
  • 72.
    Progettazione sistema Realizzazione sistema Installazione sistema ICollaudo sistema II Collaudo sistema Monitoraggio sistema Funziona? Manutenzione sistema Osservazione dei dati Elaborazione dei dati Modellizzazione Gestione Individuazione causa Esecuzione intervento Individuazione causa Esecuzione intervento Individuazione causa Esecuzione intervento Funziona? Funziona? Funziona? Funziona? Funziona? NoSì NoSì NoSì 72 No No No Sì Sì Sì Scatol8® : A Path To Sustainability
  • 73.
    Definizione specifiche del SistemaScatol8® Progettazione del Sistema Scatol8® Realizzazione del Sistema Scatol8® Installazione del Sistema Scatol8® Manutenzione del Sistema Scatol8® Impiego del Sistema Scatol8® Il sistema é adeguato? Esistono scostamenti tra specifiche e risultati? Confrontare risultati attesi e risultati effettivi Individuazione nuovi obiettivi Individuazione interventi migliorativi No Sì 73 Impiego del Sistema Scatol8® Scatol8® : A Path To Sustainability
  • 74.
    Esercitazione n. 13 A.Descrivere le modalità di impiego del Sistema Scatol8® B. Scrivere una procedura, corredata di eventuali moduli, per favorire l’impiego continuativo del Sistema 74 Scatol8® : A Path To Sustainability
  • 75.
    Progettazione sistema Realizzazione sistema Installazione sistema ICollaudo sistema II Collaudo sistema Monitoraggio sistema Funziona? Manutenzione sistema Osservazione dei dati Elaborazione dei dati Modellizzazione Gestione Individuazione causa Esecuzione intervento Individuazione causa Esecuzione intervento Individuazione causa Esecuzione intervento Funziona? Funziona? Funziona? Funziona? Funziona? NoSì NoSì NoSì 75 No No No Sì Sì Sì Scatol8® : A Path To Sustainability
  • 76.
    Ciclo di vitaambientale Definizione specifiche del Sistema Scatol8® Smaltimento del Sistema Scatol8® 76 DISTRIBUZIONE FABBRICAZIONE PROGETTAZIONE USO SMALTIMENTO Realizzazione del Sistema Scatol8® Installazione del Sistema Scatol8® Manutenzione del Sistema Scatol8® Impiego del Sistema Scatol8® Approvvigionamento materiali e componenti Progettazione del Sistema Scatol8® Scatol8® : A Path To Sustainability
  • 77.
    Esercitazione n. 14 A.Che cosa s’intende per Ciclo di Vita ambientale di un prodotto? B. Quali implicazioni organizzative ed ambientali comporta lo smaltimento del Sistema Scatol8®? C. Disegnare il diagramma di flusso comprendente le operazioni necessarie allo smaltimento del Sistema Scatol8®. 77 Scatol8® : A Path To Sustainability
  • 78.
    Trasformazione del Sistema Scatol8® Trasferimentodel Sistema Scatol8® Trasmutazione del Sistema Scatol8® 78 Definizione specifiche del Sistema Scatol8® Smaltimento del Sistema Scatol8® Realizzazione del Sistema Scatol8® Installazione del Sistema Scatol8® Manutenzione del Sistema Scatol8® Impiego del Sistema Scatol8® Approvvigionamento materiali e componenti Progettazione del Sistema Scatol8® Ciclo di vita ambientale Scatol8® : A Path To Sustainability
  • 79.
    Esercitazione n. 15 Perestendere il ciclo di vita del Sistema Scatol8® si possono adottare tre strategie: la trasformazione, il trasferimento, la trasmutazione. Individuare ed illustrare in breve le azioni il cui compimento è ritenuto necessario per attuare le tre strategie. 79 Scatol8® : A Path To Sustainability
  • 80.
    In bocca allupo! http://www.lifegate.it/persone/stile-di-vita/perche-si-dice-bocca-al-lupo Scatol8® : A Path To Sustainability