Int. J. Intelligent Machines and Robotics, Vol. 1, No. 2, 2018 180
Copyright © 2018 Inderscience Enterprises Ltd.
Robotic Simulation of Human Brain Using
Convolutional Deep Belief Networks
P.S.Jagadeesh Kumar1
, Yanmin Yuan2
,
Yang Yung3
, Mingmin Pan4
and Wenli Hu5
1
Department of Computer Science and Engineering,
Harvard University, Cambridge, United States.
2
Department of Bioengineering,
Harvard University, Cambridge, United States.
3,4,5
Biomedical Engineering Research Centre,
Nanyang Technological University, Singapore.
Abstract:
Collective endeavours in the fields of computational neuroscience, software
engineering, and biology permitted outlining naturally sensible models of the
human brain in light of convolutional deep belief networks. While satisfactory
devices exist to mimic either complex neural systems or their surroundings,
there is so far no mechanism that permits to productively setting up a
correspondence amongst brain and its mathematical model. Deep robotics is
another stage that intends to fill this gap by offering researchers and innovation
engineers in distinguishing human brain diseases by enabling them to associate
human brain models to itemized re-enactments of automated programming. In
this manuscript, deep robotics utilizing convolutional deep belief networks
were exploited to recreate human brain in distinguishing brain diseases.
Prediction accuracy of the three noteworthy ideal models, for example,
Artificial Neural Networks, Machine Learning and Deep Learning were looked
at in distinguishing brain related diseases, such as, Alzheimer's disease and
Parkinson's sickness. Customary on the numerical analysis, convolutional deep
belief networks outclassed neural back-propagation networks and convolutional
neural networks in estimating Alzheimer's disease and Parkinson's sickness.
Keywords: Alzheimer‟s Disease, Convolutional Deep Belief Networks, Deep
Robotics, Human Brain Simulation, Neuroscience, Parkinson‟s Sickness
Reference to this paper should be made as follows: Kumar, P.S.J., Yuan, Y.,
Yung, Y., Pan, M. and Hu, W. (2018) „Robotic Simulation of Human Brain
Using Convolutional Deep Belief Networks‟, Int. J. Intelligent Machines and
Robotics, Vol. 1, No. 2, pp.180–191.
Biographical notes: P.S.Jagadeesh Kumar is currently working as Research
Scientist in the Department of Computer Science and Engineering, Harvard
University, Cambridge, United States. He received his BE in EEE from the
University of Madras in 1999. He obtained his MBA in HR from the University
of Strathclyde, Glasgow, and the UK in 2002. He obtained his ME in 2004 with
PSJ Kumar et al. IJIMR 1(2) 180-191
specialisation in CSE from the Annamalai University, Chidambaram, India. He
achieved his MS in Computer Engineering from the New Jersey Institute of
Technology, Newark, and the USA in 2006 and his Doctorate from University
of Cambridge, the United Kingdom in 2013. He completed his postdoctoral
fellowship in the project titled "Bucolic and Farming Region Taxonomy Using
Neural Networks for Remote Sensing Images" at Dartmouth College, Hanover,
the USA in the Department of Earth Sciences and Remote Sensing (EARS).
Yanmin Yaun is working as Professor in the Department of Bioengineering,
Harvard University, and Cambridge, United States from 2016. She completed
her Ph.D from Tokyo University in the year 2009 and served Nanyang
Technological University, Singapore from 2011 to 2015. She is at present
betrothed with the “Deep Robotics and Human Brain” project funded by
Harvard University, Cambridge, United States. Her major research interest
includes Bioengineering, Biomedical Engineering, Medical Engineering,
Robotics and Computational Neuroscience. She is one of the renowned
scientists in the field of Biomedical Engineering and Bioengineering.
Yang Yung is currently working as a Professor and Research Chair in
Biomedical Engineering Research Centre (BMERC), Nanyang Technological
University, Singapore. He has 20 plus years of experience in research and
development. He completed his Bachelor‟s degree in Biomedical Engineering
from the University of Malaya, Malaysia in 1989. He obtained his Master‟s in
Biomedical Engineering from Monash University Australia in 1996. He
attained his first Doctorate from Monash University Malaysia in Biomedical
Engineering in 2006. He received his second Doctorate from the University of
Malaya, Malaysia in Medical Image Processing in 2011.
Mingmin Pan is currently working as Associate Professor in Biomedical
Engineering Research Centre (BMERC), Nanyang Technological University,
Singapore. She received her Bachelor‟s degree in Biomedical Engineering from
the University of Malaya, Malaysia in 2003. She obtained her Master‟s in
Biomedical Engineering from University of Malaya, Malaysia in 2007. In
2015, she achieved her Doctorate from University of Malaya, Malaysia in
Biomedical Engineering. She has more than 200 publications in conferences
and journals. Six of her conference papers have been awarded as the best
papers in various conferences.
Wenli Hu is Professor in Biomedical Engineering Research Centre, Nanyang
Technological University, Singapore. He has 15 plus years of experience in
academics and research. He received his doctoral degree from Beijing
University, China in 2012. He is associated with Nanyang Technological
University since 2012 in different cadre. He has published more than 100
publications in reputed journals and conferences. His foremost research
interest includes Biomedical Engineering, Medical Engineering, Neuroscience
and Ophthalmology. He received the young scientist award from Perth
University, Australia for his impact in the field of medicine.
Robotic Simulation of Human Brain Using Convolutional Deep Belief Networks
1 Introduction
Deep learning algorithms are general non-linear models which can gain specifically from
data, settling on them an astounding decision for such robotic automation applications.
Notwithstanding, care must be taken to outline deep learning techniques and supporting
frameworks fitting for the job that needs to be done (P.S.Jagadeesh Kumar, 2018). Deep
learning is the exploration of preparing expansive artificial neural networks. Deep neural
networks can have countless parameters, permitting them to show complex capacities, for
example, nonlinear elements. They shape smaller portrayals of state from crude, high-
dimensional, multimodal sensor information regularly found in robotic applications, and
dissimilar to numerous machine learning techniques, they don't require a human master to
hand-build highlight vectors from sensor information at design time. Deep neural
networks can, be that as it may, exhibit specific difficulties in physical robotic
frameworks, where producing and preparing information is by and large costly, and
imperfect execution in preparing represents a threat in a few applications (A. Prieto et al.,
2016). Nevertheless, in spite of several difficulties, roboticists are finding innovative
choices, for example, utilizing and preparing information by means of advanced control,
and utilizing several deep neural networks to enhance execution and decrease training
time. Applying deep learning, figures out how to apply automation (N. B. Anders
Sandberg, 2008). All the more as of late, deep learning approaches have demonstrated
noteworthy execution over an extensive variety of areas, including computer vision,
audio and speech processing, natural language processing, and others. These calculations
depend on neural systems, exceptionally parameterized models which utilize numerous
layers of portrayal to change information into an errand particular portrayal. By utilizing
unsupervised elements, learning calculations, deep learning approaches can pre-introduce
these systems with helpful highlights, staying away from the over fitting issues regularly
observed when neural systems are prepared without this instatement (D. Ravi et al.,
2017). These properties settle on deep networks systems a superb decision for robotic
applications.
2 Computational Neuroscience
Computational neuroscience is particular from mental connectionism and hypotheses of
gaining from controls, for example, machine learning, neural systems and factual learning
hypothesis in that it underlines portrayals of useful and naturally sensible neurons and
their physiology and elements (S. J. Russell and P. Norvig., 2009). These models catch
the fundamental highlights of the organic framework at voluminous spatial-worldly
scales, from layer streams, substance connecting to arrange motions, learning and
memory. These computational models are utilized to test theories that can be specifically
checked by present or future natural inquiries. Computational neuroscience is unique
from psychological connectionism and machine learning in that it accentuates portrayals
of practical and naturally sensible neurons and neural frameworks alongside their
physiology and elements (Goodman, D., and Brette, R., 2008). These models catch the
vital highlights of the natural framework at various spatial-worldly scales, from the film
streams, concoction link to organize motions, columnar and topographic causing,
learning and memory. These computational models are utilized to outline speculations in
PSJ Kumar et al. IJIMR 1(2) 180-191
psychological tests. The human mind might be the most intricate and exceptional organ in
presence, containing more than one hundred billion nerve cells (Gamez, D et al., 2016).
Each and every neuron has the handling intensity of a mini computer, accepting
contribution from a huge number of different neurons and computing which data to pass
on. Computational neuroscience allows researchers to make better inquiries and to
achieve advance bits of knowledge into the workings of the human mind. Its decisive
objective is the disclosure of the crucial hypothesis of mind, to discover the essential laws
which oversee the activities of neurons, neural systems and the whole brain
(P.S.Jagadeesh Kumar, Yanmin Yuan and Yang Yung, 2018). Revealing these laws will
empower to repair injured brains, to create new artificial intelligence, and at last will give
an intriguing window into how the activity of neuronal systems offers ascend to
cognizant, believing being.
3 Human Brain Behavior
A neuron is a nerve cell that is the fundamental building ingredients of the sensory
system. Neurons are like different cells in the human body in various routes, yet there is
one key distinction amongst neurons and different cells. Neurons are specific to transmit
data all through the body. There are three essential parts of a neuron: the dendrites, the
cell body, and the axon. Be that as it may, all neurons fluctuate to some degree in size,
shape, and qualities relying upon the capacity and part of the neuron. A few neurons have
couple of dendritic branches, while others are profoundly fanned with a specific end goal
to get a lot of data (R. C. O'Reilly, Munakata, 2000). A few neurons have short axons,
while others can be very long. With the end goal for neurons to impart, they have to
transmit data both inside the neuron and starting with one neuron then onto the next. This
procedure uses both electrical flags and in addition synthetic dispatchers. The dendrites
of neurons get data from tactile receptors or different neurons. This data is then passed
down to the cell body and on to the axon. Once the data has landed at the axon, it goes
down the length of the axon as an electrical flag known as an activity potential (Dario
Floreano, Auke J Ijspeert, and Stefan Schaal, 2014). Once an electrical drive has
achieved the finish of an axon, the data must be transmitted over the synaptic hole to the
dendrites of the abutting neuron. Now and again, the electrical flag can quickly overcome
any issues between the neurons and proceed with its technique. In different cases,
neurotransmitters are expected to send the data starting with one neuron then onto the
next. Neurotransmitters are compound emissaries that are discharged from the axon
terminals to cross the synaptic hole and achieve the receptor destinations of different
neurons (P.S.Jagadeesh Kumar, J.Lepika, J.Tisa, J.Nedumaan, 2017). In a process known
as reuptake, these neurotransmitters join to the receptor site and are reabsorbed by the
neuron to be reused.
Neurons make up just a little piece of the human body's mind boggling correspondence
outline. The sensory system is made out of two principle parts the central nervous system
and the peripheral nervous system. Also, the endocrine framework assumes an imperative
part in correspondence (Y. LeCun, Y. Bengio, and G. Hinton, 2015). The human
cerebrum isn't just a single of the most vital organs in the human body; it is moreover the
most intricate. The cerebral cortex is the piece of the mind that capacities to make
individuals one of a kind. Particularly human attributes together with higher idea, dialect
Robotic Simulation of Human Brain Using Convolutional Deep Belief Networks
and human awareness and in addition the capacity to think, reason and envision all
instigates in the cerebral cortex. Cerebellum authorizes control to stance, adjust, and the
coordination of intentional developments (E. Horvitz., 2014). This permits distinctive
muscle bunches in the body to act together and deliver composed, smooth motion.
Nevertheless, assuming a central part in motor control, the cerebellum is moreover vital
in certain psychological capacities including discourse. Situated over the brainstem, the
thalamus customs and transmits progress and tangible data. It is fundamentally a hand-off
station, taking in tangible data and afterward transmitting it on to the cerebral cortex. The
cerebral cortex likewise sends information to the thalamus, which at that point sends this
information to different frameworks (M. Wooldridge and N. R. Jennings, 1995). The
hypothalamus associates with numerous different areas of the mind and is in charge of
controlling enthusiasm, thirst, feelings, body temperature, and circadian rhythms. The
hypothalamus also controls the pituitary organ by discharging hormones, which gives the
hypothalamus a lot of control over many body capacities. The hippocampus is imperative
in memory and learning, while the limbic framework itself is principal in the control of
passionate reactions.
4 Mathematical Modeling of Human Brain
This segment deliberates about the mathematical modeling of human brain along with its
capability to predict behavior and the associated neural activities in the next segment.
Developing these sorts of models is troublesome in light of the fact that the model needs
to anticipate every single conceivable choice at any given point all the while, and
calculations must be proficient in a biologically conceivable way. Be that as it may, it's a
vital piece of making sense of how the brain functions, since the capacity to settle on
choices is such a center ability of human brain (Sean Sanders, Jackie Oberst, 2016). The
model displays how a system of neurons, when related absolutely, identifies the best
choice in any given situation, and the future combined reward. Essentially, the model
exhibits how neural connections can adjust and reshape in accordance to the social
conditions. Mathematical modeling of the cerebral physiology needs to adapt to two
noteworthy issues, to be particular, the unpredictability of the framework itself and the
check of the displaying comes almost by appropriate estimations. The intracranial space
can be regarded as a shut framework, restricted to the about inflexible skull (Dario
Floreano, Auke J Ijspeert, and Stefan Schaal., 2014). This property intensifies expound
estimations, predominantly if long haul perceptions are prerequisite. As a beginning
stage, the preservation of mass is utilized including that a difference in mass ∂m
represents an adjustment in thickness ∂ρ though the adjustment in volume ∂v of a
compartment:
∑
Now, the related physiological presumptions were made: blood and cerebrospinal fluid
are not compressible medium; on the other hand, the brain tissue is compressible
medium. All motions, as the blood stream, can be understood to be laminar. The flux
amid the two compartments a and b:
PSJ Kumar et al. IJIMR 1(2) 180-191
The volume v change of a section can be demonstrated by doling out defiance D(∅) to
compartments encompassed by a versatile layer:
∫ ∅ ∅
Cranial bone of the human head goes about as a shut compartment; the joint volume
change of all compartments must be zero:
∑
For displaying the obstruction of all veins ,
In this system, the cerebral autoregulation be displayed by methods for the subordinate as
for time of the defiance :
whereas and ( ) the defiance is given by:
whereas is the cerebral blood stream and portrays cerebral blood
stream required for the run of the tissue metabolism. The level of autoregulation is given
by δ and μ is the time steady of the direction. The term itself has the additional
structure;
( )
Along these lines speaks to the greatest pick up for the autoregulation and is
the insubordination of the standard cerebral blood stream. As the autoregulation bend
isn't symmetrical, accept distinctive wherewithal for widening (X < 0) and
narrowing (X > 0):
{
The brain tissue is covered by the supposed cerebrospinal liquid. This liquid is created at
a capillary level and for the most part consumed at the sagittal sinus. The main thrusts of
creation and retention are the weight contrasts amongst capillaries and the cerebrospinal
Robotic Simulation of Human Brain Using Convolutional Deep Belief Networks
liquid compartment, and sandwiched between the cerebrospinal liquid compartment
and the sagittal sinus , independently:
The sagittal sinus is a solid vessel and accordingly does not crumple if there should arise
an occurrence of a negative weight angle amongst outside and inside. Also, it ought to be
said, that an inversion of both motions isn't conceivable. The lacking compliances
and ( ) are depicted by:
√
( )
(| |)
whereas , are constants. Joining the heretofore mentioned transitions and
resistance over the mass security prompts to a plan of differential conditions. This model
could reliably recreate the essential trial perceptions like the autoregulation bend and the
weight volume bend.
5 Simulating Brain Model with Deep Learning
Neurons connect with each other in deep neural systems to realize, reason, recall, and
react out. Each activity, from the straightforward demonstration to the more
unpredictable process, includes a large number of thousands of neurons in innumerable
deep neural systems (Falotico et al., 2017). The primary test in planning an ongoing
model-prescient controller for human mind conduct lies in enabling expectation and
advancement to run steadily to guarantee optimality of controls, while giving the model
the latest state data and performing control at the required continuous rate. These trials
are exclusively shared memory space amid process correspondences. Given a proper
model, this method is particular and adaptable and the streamlining procedure is bland to
the robot included, while the control procedure is robot-particular, however nonspecific
to the job that needs to be done. Indeed, models for the streamlining procedure don't need
to be adapted locally. Presently, deep learning techniques embrace the upsides of neural
systems, while using new calculations and system models to defeat their downsides
(Ambrosano et al., 2016). Because of their adequacy as general non-direct learners, deep
learning has been connected to a wide range of issues, including visual acknowledgment,
normal dialect preparing, acoustic demonstrating, and many others.
A deep network is a progressive model where each layer applies a linear transformation
trailed by a non-linearity to the previous layer. Each such task, casually called a layer,
comprises of a direct change, say, a convolution of its info, trailed by a point insightful
nonlinear enactment work, e.g., a sigmoid (G. E. Hinton, S. Osindero, and Y.-W. Teh.,
PSJ Kumar et al. IJIMR 1(2) 180-191
2006). The major property of deep networks that is accepted to be the base of their
execution is that they have an extensive number of layers as identified with traditional
artificial neural networks (P.S.Jagadeesh Kumar, Yang Yung, Mingmin Pan, Wenli Hu,
2018). Specifically, there are three key factors in familiarizing the deep networks, in
particular the designs, regularization procedures and optimization ways, which are basic
to prepare well performing deep networks and understanding their need and exchange to
disentangle the mysteries of their prosperity. The thought of geometric security gives a
conceivable structure to realize its prosperity (Gewaltig, M., and Diesmann, 2007). In
supervised learning, an indefinite function f: A2
(Ω) → Z is observed on a training set;
{ }
Where the objective space Z can be thought as being discrete in a standard order of mind
conduct exercises setup with C = |Z| being the quantity of classes, or Z = RC
in a relapse
errand. Likewise, a disfigurement Zτ, where τ: Ω → Ω is a smooth vector field, follows
up on Z2
(Ω) as Zτ X (u) = X (u - τ (u)). Disfigurements countenance display nearby
interpretations, vicissitudes in perspective, revolutions and recurrence transpositions
(I. Lighthill. (1973). Furthermost extreme undertakings examined in robotics are
interpretation invariant, as well as, more crucially, additionally stable as for
disfigurements as;
| | ‖ ‖
For all X; τ, where ‖ ‖ trials the constancy of a given twisting field. At the end, the
amount to be anticipated does not change much if the input is somewhat distorted. In
undertakings that are interpretation equivariant;
| | ‖ ‖
This property is greatly more grounded than stationarity; since the space of nearby
distortions has high dimensionality of the request of RD
. Without a doubt regularization
and optimization are both utilized with help of convolutional neural networks
(A. Krizhevsky, I. Sutskever, and G. E. Hinton., 2012). In conditions of supervised, semi-
regulated and unsupervised learning, the convolutional deep belief networks (CDBN) can
be the best decision as on account of deep robotics. The convolutional deep belief
networks are worked by constructing a few convolutional and deep belief layers, in
propelling a bland various leveled portrayal;
∅ ( )
Where v = {v(1)
,…., v(K)
} is the hyper-vector of the system parameters. The yield
highlights appreciate interpretation invariance relying upon whether the spatial
determination is steadily lost by methods for deep belief pooling or kept settled.
Furthermore, on the off chance that one governs the convolutional tensors to be
cognizance boggling wavelet disintegration and utilizes complex modulus as point-wise
nonlinearities, one can provably acquire security to nearby distortions. In spite of the
circumstance that this strength isn't thoroughly demonstrated for non-specific minimally
bolstered convolutional tensors, it supports the observational triumph of CDBN models
over an assortment of computer vision applications. Brain simulations mimic the
electrical signals which are transmitted by neurons and the measure of the associations
between neurons (A. Prieto et al., 2016). The cerebrum reproduction begins with arbitrary
Robotic Simulation of Human Brain Using Convolutional Deep Belief Networks
signs and the entire framework settles as indicated by rules which are understood to
supervise data preparing ventures in the mind. Subsequent to running these standards for
quite a while, stable signs may frame which can be contrasted with the signs of the mind
(T. R. Society, 2017). On the off chance that the signs of the regeneration are like
chronicles of the cerebrum, this builds our certainty that our picked rules are to some
degree like the standards that the mind works. In this way, substantial scale data handling
rules in the mind can be appropriate (E. Broadbent et al., 2009). The mind utilizes
learning algorithms which are altogether different from deep network adapting;
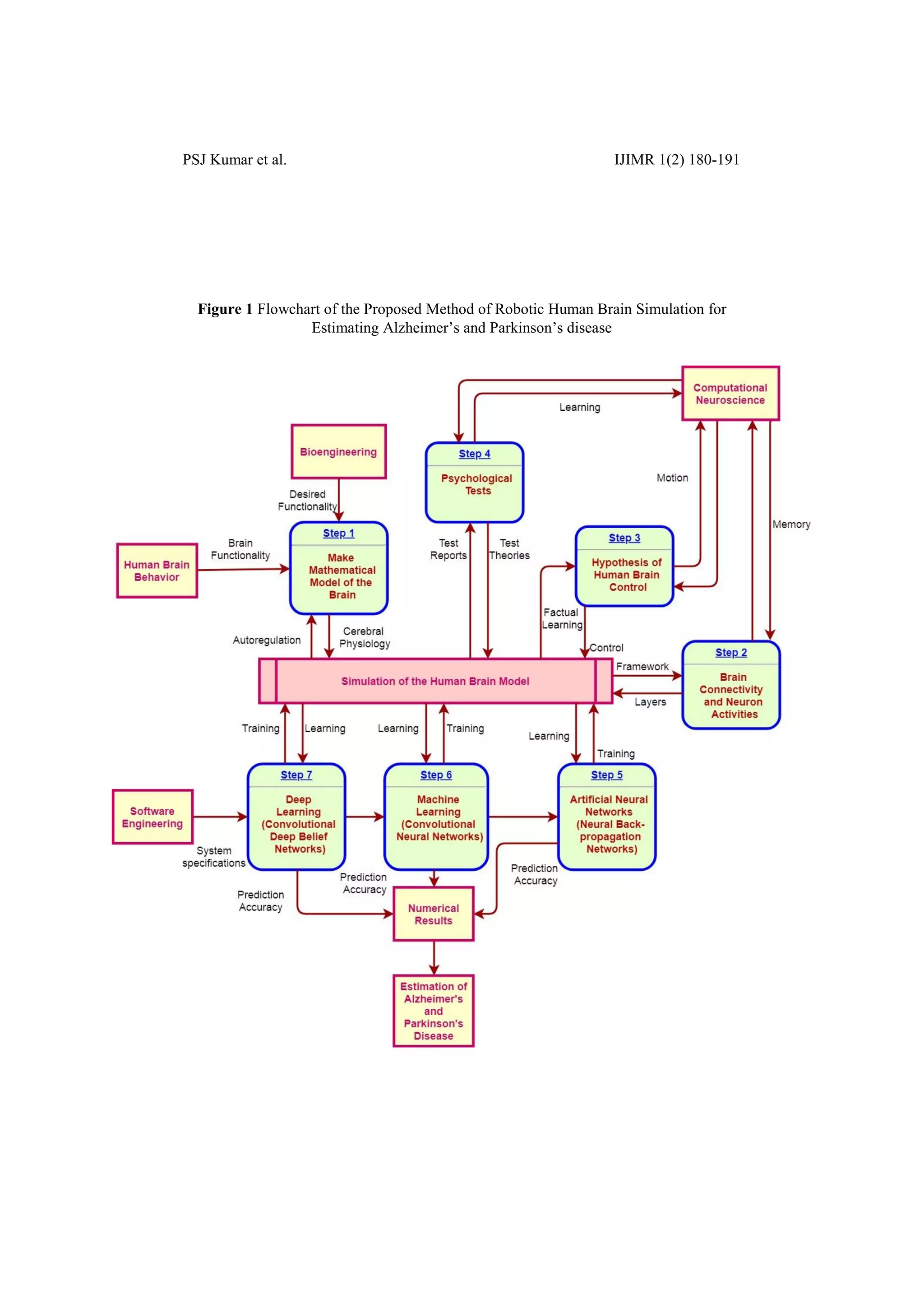
nevertheless, the design of neurons is like convolutional systems. In the proposed work,
convolutional deep belief networks were executed in recreating the human mind for
robotics. The flowchart of proposed human brain simulation is shown in Figure 1.
6 Results and Analysis
In brain simulation, the dissemination of electrochemical particles is demonstrated by
differential equations. These differential equations are unpredictable, yet can be displayed
with basic strategies to estimate these perplexing conditions. The outcome has poor
exactness however the calculation is computationally productive and the precision is
inadequate to duplicate the exercises of genuine neurons alongside their size and
circulation of neurotransmitters. To increase the prediction accuracy of diseases, robots
are command-able. The proposed mathematical model is simulated with the human brain
using “Matlab Simulink” environment. Yet again, the competence and proficiency of the
simulation be contingent upon a concrete mathematical model and the specification of the
hardware configuration. At this time, the simulations are carried out at higher-end
machines. The simulation is accomplished with different methods and techniques for
Alzheimer‟s disease and Parkinson's sickness and their prediction accuracy are
exemplified in Table 1. A dataset of 100 patients with Alzheimer‟s disease and
Parkinson's sickness each were accounted. The result clearly predicts the deep learning
method surpasses the artificial neural networks and machine learning. Unquestionably,
convolutional deep belief networks based deep robotics provided better prediction
accuracy.
The point to detract from the convolutional deep belief networks is that they are not
allocated with complexity for the creation of memories. Thusly, the multifaceted nature
of the cerebrum is thought little of, on the grounds that it is truly hard to know how the
mind learns. At this juncture, any accurate estimates for the computational complexity as
such are impossible. But, from the related execution time, it can be learned that deep
learning methods are more complex and consumes enough time and space. Deep robotics
to be functionally capable and commanding, higher-end machines like super computers is
extremely advisable.
7 Conclusion
Steadfastly, a huge number of individuals are influenced by disarranges of the cerebrum
and central nervous system including Alzheimer's disease, Parkinson's sickness, stroke
and horrendous brain injuries. These diseases and injuries feature the significance of the
PSJ Kumar et al. IJIMR 1(2) 180-191
biological bases for human brain behavior. In-order to avoid hand-engineered complex
mathematical handlings and clinical observations related to neuroscience, deep robots
play a high-end solicitation in this concern. The anticipated application demonstrate that
by identifying nonlinear models, which are hard and complex, convolution deep belief
networks enables robotic systems to learn and to solve an extensive range of neurotic
problems. Deep robots were intelligent to advance prediction accuracy of human brain
behavior in both linear and non-linear models, giving more accurate results. The
simulation results indicate that the prediction accuracy was reckoned in deep learning
based convolution deep belief networks compared to machine learning based convolution
neural networks. In-spite of the several advantages of proposed deep robotics, they do
suffer from many drawbacks as well. Few of those drawbacks of the proposed work are
listed;
1) Simulating the mathematical model of human brain behavior is too complex with deep
learning technique due to their incapability of self-learning.
2) The accurate mathematical modeling of human brain remains uncertain and unreliable.
3) Processing the unique information of every neuron‟s communication remains special
irrespective of the learning algorithms.
The good news is that with more reliable deep learning techniques and concrete
mathematical model of the human brain, the computational neuroscience relating human
brain behaviors can be very well addressed in the future by incorporating the self-
learning capabilities of such deep robotics. Though deep learning techniques provide
better calibration in supervised and unsupervised behaviors of human brain simulation,
the authors‟ interest relies in training the deep learning techniques with self-learning
attributes to better simulate the human brain behaviors in the future days to come.
Acknowledgement
We sincerely thank and express our heartfelt appreciation to Dr.Xianpei Li, Institute for
Computational and Mathematical Engineering, Stanford University, California, and
United States in providing the necessary assistance in simulating the work.
References
Dario Floreano, Auke J Ijspeert, and Stefan Schaal. (2014) „Robotics and Neuroscience‟,
Current Biology 24, September 22, Elsevier, pp.R910-R920.
Sean Sanders, Jackie Oberst. (2016) „Brain-inspired intelligent robotics: The intersection
of robotics and neuroscience‟, Science/AAAS, Washington, pp.1-53.
Falotico et al. (2017) „Connecting Artificial Brains to Robots in a Complete Simulation
Framework: The neurorobotics platform‟, Front. Neurorobot. 11(2), 2017, pp.1-23.
P.S.Jagadeesh Kumar, (2018) „Computer Aided Therapeutic of Alzheimer‟s Disease
Eulogizing Pattern Classification and Deep Learning Protruded on Tree-based
Learning Method‟, Progress in Advanced Computing and Intelligent Engineering,
Advances in Intelligent Systems and Computing Book Series of Springer, 564,
pp.103-113.
Gamez, D et al. (2016) „Two simulation tools for biologically inspired virtual robotics‟,
Conference on Advances in Cybernetic Systems, IEEE, pp.85–90.
Robotic Simulation of Human Brain Using Convolutional Deep Belief Networks
Ambrosano et al. (2016) „Retina color-opponency based pursuit implemented through
spiking neural networks in the neurorobotics platform‟, Fifth International
Conference on Living Machines, 9793 Edinburgh, UK, July 19–22, 2016, pp.16–27.
Goodman, D., and Brette, R. (2008) „Brian: a simulator for spiking neural networks in
python‟, Front. Neuroinform, 2:5.
Gewaltig, M., Diesmann. (2007) „NEST neural simulation tool‟, Scholarpedia 2, 1430.
P.S.Jagadeesh Kumar, J.Lepika, J.Tisa, J.Nedumaan. (2017) „Machine Learning-based
Retinal Therapeutic for Glaucoma‟, Current Medical Imaging Reviews, 13(1), 2017,
pp. 221-226.
D. Ravi et al. (2017) „Deep Learning for Health Informatics‟, IEEE J of Biomedical and
Health Informatics, 21, pp.4-21.
Y. LeCun, Y. Bengio, and G. Hinton. (2015) „Deep learning‟, Nature, 521, pp.436-444.
G. E. Hinton, S. Osindero, and Y.-W. Teh. (2006) „A fast learning algorithm for deep
belief nets‟, Neural Computation, 18, pp.1527-1554.
A. Krizhevsky, I. Sutskever, and G. E. Hinton. (2012) „Imagenet classifcation with deep
convolutional neural networks‟, Advances in Neu Information Processing Systems,
pp.1097-1105.
T. R. Society. (2017) „Machine learning: the power and promise of computers that learn
by example‟, The Royal Society.
N. B. Anders Sandberg. (2008) „Whole Brain Emulation: A Roadmap‟, Future of
Humanity, Oxford University.
P.S.Jagadeesh Kumar, Yang Yung, Mingmin Pan, Wenli Hu. (2018) „Classification and
Evaluation of Macular Edema, Glaucoma and Alzheimer‟s Disease Using Optical
Coherence Tomography‟, Int. J. of Biomedical Engineering and Technology, Vol.
25, No. 2/3/4, pp. 370-388.
A. Prieto et al. (2016) „Neural networks: Overview of early research, current frameworks
and new challenges‟, Neurocomputing, 214, pp.242-268.
S. J. Russell and P. Norvig. (2009) „Artificial intelligence: a modern approach‟, Prentice
Hall.
R. C. O'Reilly, Munakata. (2000) „Computational explorations in cognitive neuroscience:
Understanding the mind by simulating the brain: MIT press.
E. Broadbent et al. (2009) „Acceptance of healthcare robots for the older population:
review and future directions, Int Journal of Social Robotics, 1, pp.319-330.
E. Horvitz. (2014) „One Hundred Year Study on Artificial Intelligence: Reflections and
Framing‟, Stanford University.
M. Wooldridge and N. R. Jennings. (1995) „Intelligent agents: Theory and practice‟, The
Knowledge Engineering Review, 10, pp.115-152.
P.S.Jagadeesh Kumar, Yanmin Yuan and Yang Yung. (2018) „Deep Robotics in
Computational Neuroscience and Human Brain Behavior‟, The World Congress on
Engineering and Computer Science (WCECS’18) Proceedings of International
Conference on Intelligent Automation and Robotics (ICIAR’18) San Francisco,
USA, 23-25 October 2018, pp.66-71.
I. Lighthill. (1973) „Artificial Intelligence: A General Survey, Artificial Intelligence: A
Paper Symposium’, London: Science Research Council.
PSJ Kumar et al. IJIMR 1(2) 180-191
Figure 1 Flowchart of the Proposed Method of Robotic Human Brain Simulation for
Estimating Alzheimer‟s and Parkinson‟s disease
Robotic Simulation of Human Brain Using Convolutional Deep Belief Networks
Table 1 Comparison of Prediction Accuracy
S.No Technique Method Disease
Prediction
Accuracy
1.
Artificial
Neural
Networks
Neural Back-
propagation
Networks
Alzheimer's
disease
61.87%
Parkinson's
sickness
63.34%
2.
Machine
Learning
Convolutional
Neural Networks
Alzheimer's
disease
72.96%
Parkinson's
sickness
69.23%
3.
Deep
Learning
Convolutional
Deep Belief
Networks (CDBN)
Alzheimer's
disease
85.65%
Parkinson's
sickness
81.49%

Robotic Simulation of Human Brain Using Convolutional Deep Belief Networks

  • 1.
    Int. J. IntelligentMachines and Robotics, Vol. 1, No. 2, 2018 180 Copyright © 2018 Inderscience Enterprises Ltd. Robotic Simulation of Human Brain Using Convolutional Deep Belief Networks P.S.Jagadeesh Kumar1 , Yanmin Yuan2 , Yang Yung3 , Mingmin Pan4 and Wenli Hu5 1 Department of Computer Science and Engineering, Harvard University, Cambridge, United States. 2 Department of Bioengineering, Harvard University, Cambridge, United States. 3,4,5 Biomedical Engineering Research Centre, Nanyang Technological University, Singapore. Abstract: Collective endeavours in the fields of computational neuroscience, software engineering, and biology permitted outlining naturally sensible models of the human brain in light of convolutional deep belief networks. While satisfactory devices exist to mimic either complex neural systems or their surroundings, there is so far no mechanism that permits to productively setting up a correspondence amongst brain and its mathematical model. Deep robotics is another stage that intends to fill this gap by offering researchers and innovation engineers in distinguishing human brain diseases by enabling them to associate human brain models to itemized re-enactments of automated programming. In this manuscript, deep robotics utilizing convolutional deep belief networks were exploited to recreate human brain in distinguishing brain diseases. Prediction accuracy of the three noteworthy ideal models, for example, Artificial Neural Networks, Machine Learning and Deep Learning were looked at in distinguishing brain related diseases, such as, Alzheimer's disease and Parkinson's sickness. Customary on the numerical analysis, convolutional deep belief networks outclassed neural back-propagation networks and convolutional neural networks in estimating Alzheimer's disease and Parkinson's sickness. Keywords: Alzheimer‟s Disease, Convolutional Deep Belief Networks, Deep Robotics, Human Brain Simulation, Neuroscience, Parkinson‟s Sickness Reference to this paper should be made as follows: Kumar, P.S.J., Yuan, Y., Yung, Y., Pan, M. and Hu, W. (2018) „Robotic Simulation of Human Brain Using Convolutional Deep Belief Networks‟, Int. J. Intelligent Machines and Robotics, Vol. 1, No. 2, pp.180–191. Biographical notes: P.S.Jagadeesh Kumar is currently working as Research Scientist in the Department of Computer Science and Engineering, Harvard University, Cambridge, United States. He received his BE in EEE from the University of Madras in 1999. He obtained his MBA in HR from the University of Strathclyde, Glasgow, and the UK in 2002. He obtained his ME in 2004 with
  • 2.
    PSJ Kumar etal. IJIMR 1(2) 180-191 specialisation in CSE from the Annamalai University, Chidambaram, India. He achieved his MS in Computer Engineering from the New Jersey Institute of Technology, Newark, and the USA in 2006 and his Doctorate from University of Cambridge, the United Kingdom in 2013. He completed his postdoctoral fellowship in the project titled "Bucolic and Farming Region Taxonomy Using Neural Networks for Remote Sensing Images" at Dartmouth College, Hanover, the USA in the Department of Earth Sciences and Remote Sensing (EARS). Yanmin Yaun is working as Professor in the Department of Bioengineering, Harvard University, and Cambridge, United States from 2016. She completed her Ph.D from Tokyo University in the year 2009 and served Nanyang Technological University, Singapore from 2011 to 2015. She is at present betrothed with the “Deep Robotics and Human Brain” project funded by Harvard University, Cambridge, United States. Her major research interest includes Bioengineering, Biomedical Engineering, Medical Engineering, Robotics and Computational Neuroscience. She is one of the renowned scientists in the field of Biomedical Engineering and Bioengineering. Yang Yung is currently working as a Professor and Research Chair in Biomedical Engineering Research Centre (BMERC), Nanyang Technological University, Singapore. He has 20 plus years of experience in research and development. He completed his Bachelor‟s degree in Biomedical Engineering from the University of Malaya, Malaysia in 1989. He obtained his Master‟s in Biomedical Engineering from Monash University Australia in 1996. He attained his first Doctorate from Monash University Malaysia in Biomedical Engineering in 2006. He received his second Doctorate from the University of Malaya, Malaysia in Medical Image Processing in 2011. Mingmin Pan is currently working as Associate Professor in Biomedical Engineering Research Centre (BMERC), Nanyang Technological University, Singapore. She received her Bachelor‟s degree in Biomedical Engineering from the University of Malaya, Malaysia in 2003. She obtained her Master‟s in Biomedical Engineering from University of Malaya, Malaysia in 2007. In 2015, she achieved her Doctorate from University of Malaya, Malaysia in Biomedical Engineering. She has more than 200 publications in conferences and journals. Six of her conference papers have been awarded as the best papers in various conferences. Wenli Hu is Professor in Biomedical Engineering Research Centre, Nanyang Technological University, Singapore. He has 15 plus years of experience in academics and research. He received his doctoral degree from Beijing University, China in 2012. He is associated with Nanyang Technological University since 2012 in different cadre. He has published more than 100 publications in reputed journals and conferences. His foremost research interest includes Biomedical Engineering, Medical Engineering, Neuroscience and Ophthalmology. He received the young scientist award from Perth University, Australia for his impact in the field of medicine.
  • 3.
    Robotic Simulation ofHuman Brain Using Convolutional Deep Belief Networks 1 Introduction Deep learning algorithms are general non-linear models which can gain specifically from data, settling on them an astounding decision for such robotic automation applications. Notwithstanding, care must be taken to outline deep learning techniques and supporting frameworks fitting for the job that needs to be done (P.S.Jagadeesh Kumar, 2018). Deep learning is the exploration of preparing expansive artificial neural networks. Deep neural networks can have countless parameters, permitting them to show complex capacities, for example, nonlinear elements. They shape smaller portrayals of state from crude, high- dimensional, multimodal sensor information regularly found in robotic applications, and dissimilar to numerous machine learning techniques, they don't require a human master to hand-build highlight vectors from sensor information at design time. Deep neural networks can, be that as it may, exhibit specific difficulties in physical robotic frameworks, where producing and preparing information is by and large costly, and imperfect execution in preparing represents a threat in a few applications (A. Prieto et al., 2016). Nevertheless, in spite of several difficulties, roboticists are finding innovative choices, for example, utilizing and preparing information by means of advanced control, and utilizing several deep neural networks to enhance execution and decrease training time. Applying deep learning, figures out how to apply automation (N. B. Anders Sandberg, 2008). All the more as of late, deep learning approaches have demonstrated noteworthy execution over an extensive variety of areas, including computer vision, audio and speech processing, natural language processing, and others. These calculations depend on neural systems, exceptionally parameterized models which utilize numerous layers of portrayal to change information into an errand particular portrayal. By utilizing unsupervised elements, learning calculations, deep learning approaches can pre-introduce these systems with helpful highlights, staying away from the over fitting issues regularly observed when neural systems are prepared without this instatement (D. Ravi et al., 2017). These properties settle on deep networks systems a superb decision for robotic applications. 2 Computational Neuroscience Computational neuroscience is particular from mental connectionism and hypotheses of gaining from controls, for example, machine learning, neural systems and factual learning hypothesis in that it underlines portrayals of useful and naturally sensible neurons and their physiology and elements (S. J. Russell and P. Norvig., 2009). These models catch the fundamental highlights of the organic framework at voluminous spatial-worldly scales, from layer streams, substance connecting to arrange motions, learning and memory. These computational models are utilized to test theories that can be specifically checked by present or future natural inquiries. Computational neuroscience is unique from psychological connectionism and machine learning in that it accentuates portrayals of practical and naturally sensible neurons and neural frameworks alongside their physiology and elements (Goodman, D., and Brette, R., 2008). These models catch the vital highlights of the natural framework at various spatial-worldly scales, from the film streams, concoction link to organize motions, columnar and topographic causing, learning and memory. These computational models are utilized to outline speculations in
  • 4.
    PSJ Kumar etal. IJIMR 1(2) 180-191 psychological tests. The human mind might be the most intricate and exceptional organ in presence, containing more than one hundred billion nerve cells (Gamez, D et al., 2016). Each and every neuron has the handling intensity of a mini computer, accepting contribution from a huge number of different neurons and computing which data to pass on. Computational neuroscience allows researchers to make better inquiries and to achieve advance bits of knowledge into the workings of the human mind. Its decisive objective is the disclosure of the crucial hypothesis of mind, to discover the essential laws which oversee the activities of neurons, neural systems and the whole brain (P.S.Jagadeesh Kumar, Yanmin Yuan and Yang Yung, 2018). Revealing these laws will empower to repair injured brains, to create new artificial intelligence, and at last will give an intriguing window into how the activity of neuronal systems offers ascend to cognizant, believing being. 3 Human Brain Behavior A neuron is a nerve cell that is the fundamental building ingredients of the sensory system. Neurons are like different cells in the human body in various routes, yet there is one key distinction amongst neurons and different cells. Neurons are specific to transmit data all through the body. There are three essential parts of a neuron: the dendrites, the cell body, and the axon. Be that as it may, all neurons fluctuate to some degree in size, shape, and qualities relying upon the capacity and part of the neuron. A few neurons have couple of dendritic branches, while others are profoundly fanned with a specific end goal to get a lot of data (R. C. O'Reilly, Munakata, 2000). A few neurons have short axons, while others can be very long. With the end goal for neurons to impart, they have to transmit data both inside the neuron and starting with one neuron then onto the next. This procedure uses both electrical flags and in addition synthetic dispatchers. The dendrites of neurons get data from tactile receptors or different neurons. This data is then passed down to the cell body and on to the axon. Once the data has landed at the axon, it goes down the length of the axon as an electrical flag known as an activity potential (Dario Floreano, Auke J Ijspeert, and Stefan Schaal, 2014). Once an electrical drive has achieved the finish of an axon, the data must be transmitted over the synaptic hole to the dendrites of the abutting neuron. Now and again, the electrical flag can quickly overcome any issues between the neurons and proceed with its technique. In different cases, neurotransmitters are expected to send the data starting with one neuron then onto the next. Neurotransmitters are compound emissaries that are discharged from the axon terminals to cross the synaptic hole and achieve the receptor destinations of different neurons (P.S.Jagadeesh Kumar, J.Lepika, J.Tisa, J.Nedumaan, 2017). In a process known as reuptake, these neurotransmitters join to the receptor site and are reabsorbed by the neuron to be reused. Neurons make up just a little piece of the human body's mind boggling correspondence outline. The sensory system is made out of two principle parts the central nervous system and the peripheral nervous system. Also, the endocrine framework assumes an imperative part in correspondence (Y. LeCun, Y. Bengio, and G. Hinton, 2015). The human cerebrum isn't just a single of the most vital organs in the human body; it is moreover the most intricate. The cerebral cortex is the piece of the mind that capacities to make individuals one of a kind. Particularly human attributes together with higher idea, dialect
  • 5.
    Robotic Simulation ofHuman Brain Using Convolutional Deep Belief Networks and human awareness and in addition the capacity to think, reason and envision all instigates in the cerebral cortex. Cerebellum authorizes control to stance, adjust, and the coordination of intentional developments (E. Horvitz., 2014). This permits distinctive muscle bunches in the body to act together and deliver composed, smooth motion. Nevertheless, assuming a central part in motor control, the cerebellum is moreover vital in certain psychological capacities including discourse. Situated over the brainstem, the thalamus customs and transmits progress and tangible data. It is fundamentally a hand-off station, taking in tangible data and afterward transmitting it on to the cerebral cortex. The cerebral cortex likewise sends information to the thalamus, which at that point sends this information to different frameworks (M. Wooldridge and N. R. Jennings, 1995). The hypothalamus associates with numerous different areas of the mind and is in charge of controlling enthusiasm, thirst, feelings, body temperature, and circadian rhythms. The hypothalamus also controls the pituitary organ by discharging hormones, which gives the hypothalamus a lot of control over many body capacities. The hippocampus is imperative in memory and learning, while the limbic framework itself is principal in the control of passionate reactions. 4 Mathematical Modeling of Human Brain This segment deliberates about the mathematical modeling of human brain along with its capability to predict behavior and the associated neural activities in the next segment. Developing these sorts of models is troublesome in light of the fact that the model needs to anticipate every single conceivable choice at any given point all the while, and calculations must be proficient in a biologically conceivable way. Be that as it may, it's a vital piece of making sense of how the brain functions, since the capacity to settle on choices is such a center ability of human brain (Sean Sanders, Jackie Oberst, 2016). The model displays how a system of neurons, when related absolutely, identifies the best choice in any given situation, and the future combined reward. Essentially, the model exhibits how neural connections can adjust and reshape in accordance to the social conditions. Mathematical modeling of the cerebral physiology needs to adapt to two noteworthy issues, to be particular, the unpredictability of the framework itself and the check of the displaying comes almost by appropriate estimations. The intracranial space can be regarded as a shut framework, restricted to the about inflexible skull (Dario Floreano, Auke J Ijspeert, and Stefan Schaal., 2014). This property intensifies expound estimations, predominantly if long haul perceptions are prerequisite. As a beginning stage, the preservation of mass is utilized including that a difference in mass ∂m represents an adjustment in thickness ∂ρ though the adjustment in volume ∂v of a compartment: ∑ Now, the related physiological presumptions were made: blood and cerebrospinal fluid are not compressible medium; on the other hand, the brain tissue is compressible medium. All motions, as the blood stream, can be understood to be laminar. The flux amid the two compartments a and b:
  • 6.
    PSJ Kumar etal. IJIMR 1(2) 180-191 The volume v change of a section can be demonstrated by doling out defiance D(∅) to compartments encompassed by a versatile layer: ∫ ∅ ∅ Cranial bone of the human head goes about as a shut compartment; the joint volume change of all compartments must be zero: ∑ For displaying the obstruction of all veins , In this system, the cerebral autoregulation be displayed by methods for the subordinate as for time of the defiance : whereas and ( ) the defiance is given by: whereas is the cerebral blood stream and portrays cerebral blood stream required for the run of the tissue metabolism. The level of autoregulation is given by δ and μ is the time steady of the direction. The term itself has the additional structure; ( ) Along these lines speaks to the greatest pick up for the autoregulation and is the insubordination of the standard cerebral blood stream. As the autoregulation bend isn't symmetrical, accept distinctive wherewithal for widening (X < 0) and narrowing (X > 0): { The brain tissue is covered by the supposed cerebrospinal liquid. This liquid is created at a capillary level and for the most part consumed at the sagittal sinus. The main thrusts of creation and retention are the weight contrasts amongst capillaries and the cerebrospinal
  • 7.
    Robotic Simulation ofHuman Brain Using Convolutional Deep Belief Networks liquid compartment, and sandwiched between the cerebrospinal liquid compartment and the sagittal sinus , independently: The sagittal sinus is a solid vessel and accordingly does not crumple if there should arise an occurrence of a negative weight angle amongst outside and inside. Also, it ought to be said, that an inversion of both motions isn't conceivable. The lacking compliances and ( ) are depicted by: √ ( ) (| |) whereas , are constants. Joining the heretofore mentioned transitions and resistance over the mass security prompts to a plan of differential conditions. This model could reliably recreate the essential trial perceptions like the autoregulation bend and the weight volume bend. 5 Simulating Brain Model with Deep Learning Neurons connect with each other in deep neural systems to realize, reason, recall, and react out. Each activity, from the straightforward demonstration to the more unpredictable process, includes a large number of thousands of neurons in innumerable deep neural systems (Falotico et al., 2017). The primary test in planning an ongoing model-prescient controller for human mind conduct lies in enabling expectation and advancement to run steadily to guarantee optimality of controls, while giving the model the latest state data and performing control at the required continuous rate. These trials are exclusively shared memory space amid process correspondences. Given a proper model, this method is particular and adaptable and the streamlining procedure is bland to the robot included, while the control procedure is robot-particular, however nonspecific to the job that needs to be done. Indeed, models for the streamlining procedure don't need to be adapted locally. Presently, deep learning techniques embrace the upsides of neural systems, while using new calculations and system models to defeat their downsides (Ambrosano et al., 2016). Because of their adequacy as general non-direct learners, deep learning has been connected to a wide range of issues, including visual acknowledgment, normal dialect preparing, acoustic demonstrating, and many others. A deep network is a progressive model where each layer applies a linear transformation trailed by a non-linearity to the previous layer. Each such task, casually called a layer, comprises of a direct change, say, a convolution of its info, trailed by a point insightful nonlinear enactment work, e.g., a sigmoid (G. E. Hinton, S. Osindero, and Y.-W. Teh.,
  • 8.
    PSJ Kumar etal. IJIMR 1(2) 180-191 2006). The major property of deep networks that is accepted to be the base of their execution is that they have an extensive number of layers as identified with traditional artificial neural networks (P.S.Jagadeesh Kumar, Yang Yung, Mingmin Pan, Wenli Hu, 2018). Specifically, there are three key factors in familiarizing the deep networks, in particular the designs, regularization procedures and optimization ways, which are basic to prepare well performing deep networks and understanding their need and exchange to disentangle the mysteries of their prosperity. The thought of geometric security gives a conceivable structure to realize its prosperity (Gewaltig, M., and Diesmann, 2007). In supervised learning, an indefinite function f: A2 (Ω) → Z is observed on a training set; { } Where the objective space Z can be thought as being discrete in a standard order of mind conduct exercises setup with C = |Z| being the quantity of classes, or Z = RC in a relapse errand. Likewise, a disfigurement Zτ, where τ: Ω → Ω is a smooth vector field, follows up on Z2 (Ω) as Zτ X (u) = X (u - τ (u)). Disfigurements countenance display nearby interpretations, vicissitudes in perspective, revolutions and recurrence transpositions (I. Lighthill. (1973). Furthermost extreme undertakings examined in robotics are interpretation invariant, as well as, more crucially, additionally stable as for disfigurements as; | | ‖ ‖ For all X; τ, where ‖ ‖ trials the constancy of a given twisting field. At the end, the amount to be anticipated does not change much if the input is somewhat distorted. In undertakings that are interpretation equivariant; | | ‖ ‖ This property is greatly more grounded than stationarity; since the space of nearby distortions has high dimensionality of the request of RD . Without a doubt regularization and optimization are both utilized with help of convolutional neural networks (A. Krizhevsky, I. Sutskever, and G. E. Hinton., 2012). In conditions of supervised, semi- regulated and unsupervised learning, the convolutional deep belief networks (CDBN) can be the best decision as on account of deep robotics. The convolutional deep belief networks are worked by constructing a few convolutional and deep belief layers, in propelling a bland various leveled portrayal; ∅ ( ) Where v = {v(1) ,…., v(K) } is the hyper-vector of the system parameters. The yield highlights appreciate interpretation invariance relying upon whether the spatial determination is steadily lost by methods for deep belief pooling or kept settled. Furthermore, on the off chance that one governs the convolutional tensors to be cognizance boggling wavelet disintegration and utilizes complex modulus as point-wise nonlinearities, one can provably acquire security to nearby distortions. In spite of the circumstance that this strength isn't thoroughly demonstrated for non-specific minimally bolstered convolutional tensors, it supports the observational triumph of CDBN models over an assortment of computer vision applications. Brain simulations mimic the electrical signals which are transmitted by neurons and the measure of the associations between neurons (A. Prieto et al., 2016). The cerebrum reproduction begins with arbitrary
  • 9.
    Robotic Simulation ofHuman Brain Using Convolutional Deep Belief Networks signs and the entire framework settles as indicated by rules which are understood to supervise data preparing ventures in the mind. Subsequent to running these standards for quite a while, stable signs may frame which can be contrasted with the signs of the mind (T. R. Society, 2017). On the off chance that the signs of the regeneration are like chronicles of the cerebrum, this builds our certainty that our picked rules are to some degree like the standards that the mind works. In this way, substantial scale data handling rules in the mind can be appropriate (E. Broadbent et al., 2009). The mind utilizes learning algorithms which are altogether different from deep network adapting; nevertheless, the design of neurons is like convolutional systems. In the proposed work, convolutional deep belief networks were executed in recreating the human mind for robotics. The flowchart of proposed human brain simulation is shown in Figure 1. 6 Results and Analysis In brain simulation, the dissemination of electrochemical particles is demonstrated by differential equations. These differential equations are unpredictable, yet can be displayed with basic strategies to estimate these perplexing conditions. The outcome has poor exactness however the calculation is computationally productive and the precision is inadequate to duplicate the exercises of genuine neurons alongside their size and circulation of neurotransmitters. To increase the prediction accuracy of diseases, robots are command-able. The proposed mathematical model is simulated with the human brain using “Matlab Simulink” environment. Yet again, the competence and proficiency of the simulation be contingent upon a concrete mathematical model and the specification of the hardware configuration. At this time, the simulations are carried out at higher-end machines. The simulation is accomplished with different methods and techniques for Alzheimer‟s disease and Parkinson's sickness and their prediction accuracy are exemplified in Table 1. A dataset of 100 patients with Alzheimer‟s disease and Parkinson's sickness each were accounted. The result clearly predicts the deep learning method surpasses the artificial neural networks and machine learning. Unquestionably, convolutional deep belief networks based deep robotics provided better prediction accuracy. The point to detract from the convolutional deep belief networks is that they are not allocated with complexity for the creation of memories. Thusly, the multifaceted nature of the cerebrum is thought little of, on the grounds that it is truly hard to know how the mind learns. At this juncture, any accurate estimates for the computational complexity as such are impossible. But, from the related execution time, it can be learned that deep learning methods are more complex and consumes enough time and space. Deep robotics to be functionally capable and commanding, higher-end machines like super computers is extremely advisable. 7 Conclusion Steadfastly, a huge number of individuals are influenced by disarranges of the cerebrum and central nervous system including Alzheimer's disease, Parkinson's sickness, stroke and horrendous brain injuries. These diseases and injuries feature the significance of the
  • 10.
    PSJ Kumar etal. IJIMR 1(2) 180-191 biological bases for human brain behavior. In-order to avoid hand-engineered complex mathematical handlings and clinical observations related to neuroscience, deep robots play a high-end solicitation in this concern. The anticipated application demonstrate that by identifying nonlinear models, which are hard and complex, convolution deep belief networks enables robotic systems to learn and to solve an extensive range of neurotic problems. Deep robots were intelligent to advance prediction accuracy of human brain behavior in both linear and non-linear models, giving more accurate results. The simulation results indicate that the prediction accuracy was reckoned in deep learning based convolution deep belief networks compared to machine learning based convolution neural networks. In-spite of the several advantages of proposed deep robotics, they do suffer from many drawbacks as well. Few of those drawbacks of the proposed work are listed; 1) Simulating the mathematical model of human brain behavior is too complex with deep learning technique due to their incapability of self-learning. 2) The accurate mathematical modeling of human brain remains uncertain and unreliable. 3) Processing the unique information of every neuron‟s communication remains special irrespective of the learning algorithms. The good news is that with more reliable deep learning techniques and concrete mathematical model of the human brain, the computational neuroscience relating human brain behaviors can be very well addressed in the future by incorporating the self- learning capabilities of such deep robotics. Though deep learning techniques provide better calibration in supervised and unsupervised behaviors of human brain simulation, the authors‟ interest relies in training the deep learning techniques with self-learning attributes to better simulate the human brain behaviors in the future days to come. Acknowledgement We sincerely thank and express our heartfelt appreciation to Dr.Xianpei Li, Institute for Computational and Mathematical Engineering, Stanford University, California, and United States in providing the necessary assistance in simulating the work. References Dario Floreano, Auke J Ijspeert, and Stefan Schaal. (2014) „Robotics and Neuroscience‟, Current Biology 24, September 22, Elsevier, pp.R910-R920. Sean Sanders, Jackie Oberst. (2016) „Brain-inspired intelligent robotics: The intersection of robotics and neuroscience‟, Science/AAAS, Washington, pp.1-53. Falotico et al. (2017) „Connecting Artificial Brains to Robots in a Complete Simulation Framework: The neurorobotics platform‟, Front. Neurorobot. 11(2), 2017, pp.1-23. P.S.Jagadeesh Kumar, (2018) „Computer Aided Therapeutic of Alzheimer‟s Disease Eulogizing Pattern Classification and Deep Learning Protruded on Tree-based Learning Method‟, Progress in Advanced Computing and Intelligent Engineering, Advances in Intelligent Systems and Computing Book Series of Springer, 564, pp.103-113. Gamez, D et al. (2016) „Two simulation tools for biologically inspired virtual robotics‟, Conference on Advances in Cybernetic Systems, IEEE, pp.85–90.
  • 11.
    Robotic Simulation ofHuman Brain Using Convolutional Deep Belief Networks Ambrosano et al. (2016) „Retina color-opponency based pursuit implemented through spiking neural networks in the neurorobotics platform‟, Fifth International Conference on Living Machines, 9793 Edinburgh, UK, July 19–22, 2016, pp.16–27. Goodman, D., and Brette, R. (2008) „Brian: a simulator for spiking neural networks in python‟, Front. Neuroinform, 2:5. Gewaltig, M., Diesmann. (2007) „NEST neural simulation tool‟, Scholarpedia 2, 1430. P.S.Jagadeesh Kumar, J.Lepika, J.Tisa, J.Nedumaan. (2017) „Machine Learning-based Retinal Therapeutic for Glaucoma‟, Current Medical Imaging Reviews, 13(1), 2017, pp. 221-226. D. Ravi et al. (2017) „Deep Learning for Health Informatics‟, IEEE J of Biomedical and Health Informatics, 21, pp.4-21. Y. LeCun, Y. Bengio, and G. Hinton. (2015) „Deep learning‟, Nature, 521, pp.436-444. G. E. Hinton, S. Osindero, and Y.-W. Teh. (2006) „A fast learning algorithm for deep belief nets‟, Neural Computation, 18, pp.1527-1554. A. Krizhevsky, I. Sutskever, and G. E. Hinton. (2012) „Imagenet classifcation with deep convolutional neural networks‟, Advances in Neu Information Processing Systems, pp.1097-1105. T. R. Society. (2017) „Machine learning: the power and promise of computers that learn by example‟, The Royal Society. N. B. Anders Sandberg. (2008) „Whole Brain Emulation: A Roadmap‟, Future of Humanity, Oxford University. P.S.Jagadeesh Kumar, Yang Yung, Mingmin Pan, Wenli Hu. (2018) „Classification and Evaluation of Macular Edema, Glaucoma and Alzheimer‟s Disease Using Optical Coherence Tomography‟, Int. J. of Biomedical Engineering and Technology, Vol. 25, No. 2/3/4, pp. 370-388. A. Prieto et al. (2016) „Neural networks: Overview of early research, current frameworks and new challenges‟, Neurocomputing, 214, pp.242-268. S. J. Russell and P. Norvig. (2009) „Artificial intelligence: a modern approach‟, Prentice Hall. R. C. O'Reilly, Munakata. (2000) „Computational explorations in cognitive neuroscience: Understanding the mind by simulating the brain: MIT press. E. Broadbent et al. (2009) „Acceptance of healthcare robots for the older population: review and future directions, Int Journal of Social Robotics, 1, pp.319-330. E. Horvitz. (2014) „One Hundred Year Study on Artificial Intelligence: Reflections and Framing‟, Stanford University. M. Wooldridge and N. R. Jennings. (1995) „Intelligent agents: Theory and practice‟, The Knowledge Engineering Review, 10, pp.115-152. P.S.Jagadeesh Kumar, Yanmin Yuan and Yang Yung. (2018) „Deep Robotics in Computational Neuroscience and Human Brain Behavior‟, The World Congress on Engineering and Computer Science (WCECS’18) Proceedings of International Conference on Intelligent Automation and Robotics (ICIAR’18) San Francisco, USA, 23-25 October 2018, pp.66-71. I. Lighthill. (1973) „Artificial Intelligence: A General Survey, Artificial Intelligence: A Paper Symposium’, London: Science Research Council.
  • 12.
    PSJ Kumar etal. IJIMR 1(2) 180-191 Figure 1 Flowchart of the Proposed Method of Robotic Human Brain Simulation for Estimating Alzheimer‟s and Parkinson‟s disease
  • 13.
    Robotic Simulation ofHuman Brain Using Convolutional Deep Belief Networks Table 1 Comparison of Prediction Accuracy S.No Technique Method Disease Prediction Accuracy 1. Artificial Neural Networks Neural Back- propagation Networks Alzheimer's disease 61.87% Parkinson's sickness 63.34% 2. Machine Learning Convolutional Neural Networks Alzheimer's disease 72.96% Parkinson's sickness 69.23% 3. Deep Learning Convolutional Deep Belief Networks (CDBN) Alzheimer's disease 85.65% Parkinson's sickness 81.49%