Start
Go To Page
2
1
Identify The Sources Of Supply and
Potential HISD Users Of The
Product or Service
3
Meet With Clients To Fully
Understand Needs vs Wants.
Gather Specifications/Scope
To Fully understandRequirements
44
Have Any Changes
Occurred In the Market
Place Since The Last
RFP
Yes Yes
No
55
5
Have Any Changes
Occurred In The Supply
Base Since The Last
RFP
7
Fill Out Document
Work Order Form
8
Make Sure To Provide
Document Control With
a Project Name, Dollar
Value and Budget Information
9
Obtain a Project Number
From Documentation
11
Complete RFP Draft and Distribute
For Comments & Suggestions
12
Revise RFP If
Neccesary
2
Research Spend History &
Forecast For Funds
14
Do a Query On Vendor
Master To Determine
Potenial Sources
15
Finalize List Of
Suppliers
13
Obtain Supervisor and
Clients Buy-in To Proceed
COMPLETE RFP FLOW CHART PROCESS
BUYER ACTIONQUESTION
6
Validate Annual
Bid Calendar
10
Draft The Specifications and
Requirements That Will Be
Incorporated as Appendix "A"
In The RFP
21
Pre-Bid
Conference
From Page
1
Go To Page
3
26
Compile Bids &
Open Responses
18
Addendum
Addendum?
No
Yes
22
23
Peer/Team Lead
Consultation
19
Schedule Conference Room
16
Finalize RFP
20
Advertise In News Paper, Send Out
Post Cards & Post on HISD Web site
27
Breakdown Bid Responses
Mail Hard Copy
Addendum And/Or
Send Electronic
Copy To Web Master
For Posting
17
Notify Document Control &
Webmaster To Send Out Post
Cards. 1. How To Download
RFP From The Web Site.
2. Burn CD-R Copies Of The
RFP 3. HardCopy Only If
Supplier Is Unable To
Perform Items 1 & 2.
18
Send Final Copy Of The RFP
To Document Control To Store
In The Following Forms:
1. Hard Copy
2. Burn a CD Copy For The File
3. Buyer Burns a Copy For Themselves
24
Determine Proposal
Criteria & Weight
Of Each Score With
Team
25
Each Evaluator
Prepares
Scorecard
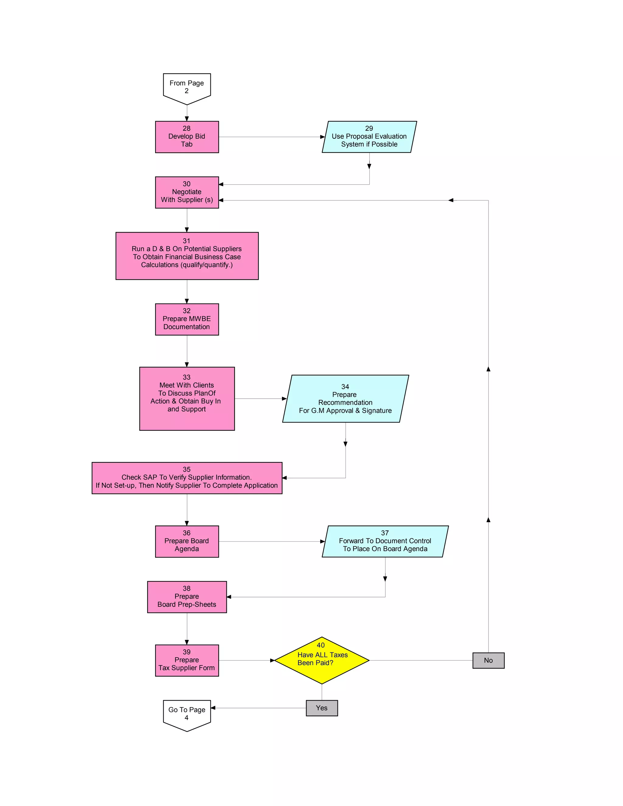
No
39
Prepare
Tax Supplier Form
38
Prepare
Board Prep-Sheets
31
Run a D & B On Potential Suppliers
To Obtain Financial Business Case
Calculations (qualify/quantify.)
Yes
Have ALL Taxes
Been Paid?
Go To Page
4
From Page
2
32
Prepare MWBE
Documentation
33
Meet With Clients
To Discuss PlanOf
Action & Obtain Buy In
and Support
35
Check SAP To Verify Supplier Information.
If Not Set-up, Then Notify Supplier To Complete Application
36
Prepare Board
Agenda
37
Forward To Document Control
To Place On Board Agenda
40
28
Develop Bid
Tab
29
Use Proposal Evaluation
System if Possible
30
Negotiate
With Supplier (s)
34
Prepare
Recommendation
For G.M Approval & Signature
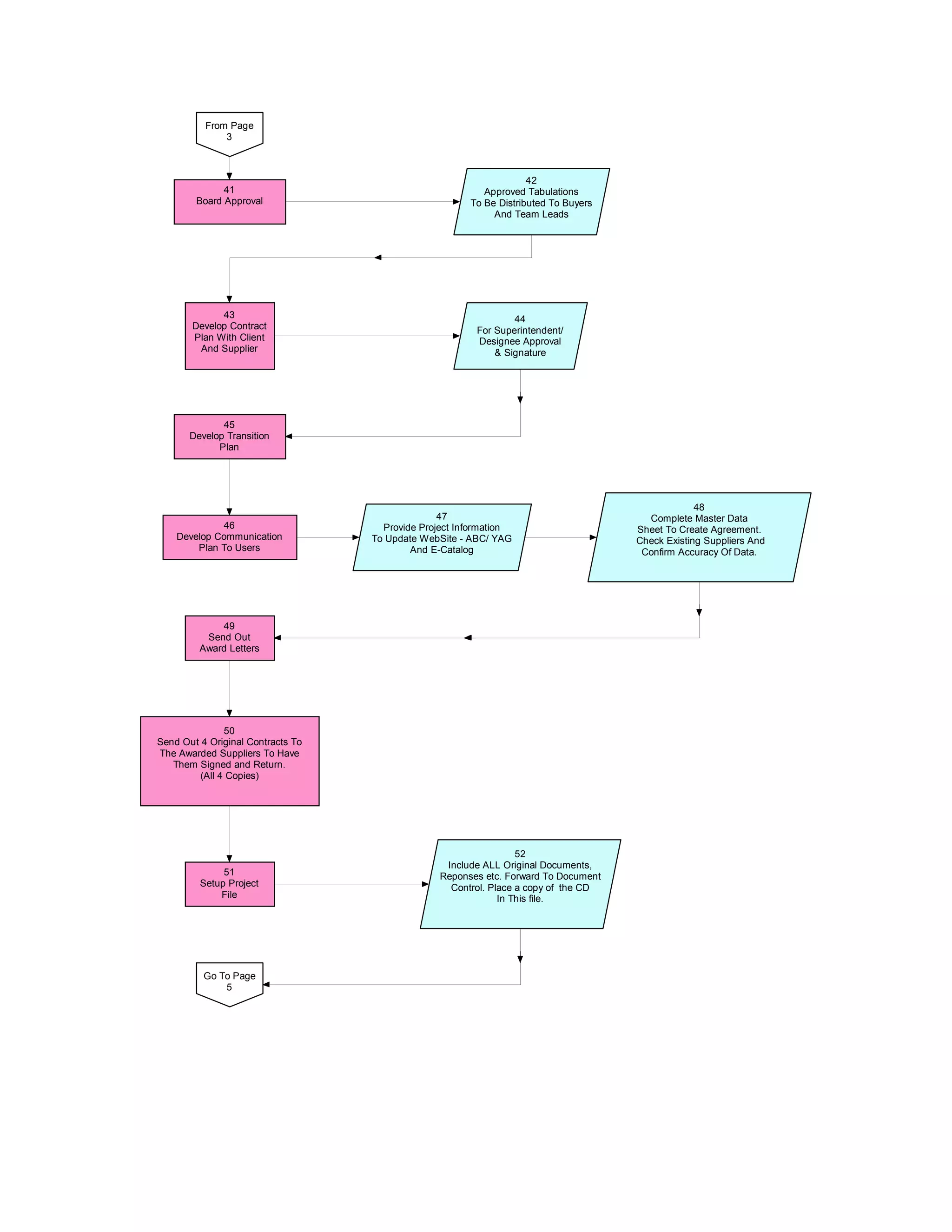
41
Board Approval
Go To Page
5
47
Provide Project Information
To Update WebSite - ABC/ YAG
And E-Catalog
50
Send Out 4 Original Contracts To
The Awarded Suppliers To Have
Them Signed and Return.
(All 4 Copies)
49
Send Out
Award Letters
51
Setup Project
File
From Page
3
42
Approved Tabulations
To Be Distributed To Buyers
And Team Leads
43
Develop Contract
Plan With Client
And Supplier
45
Develop Transition
Plan
46
Develop Communication
Plan To Users
52
Include ALL Original Documents,
Reponses etc. Forward To Document
Control. Place a copy of the CD
In This file.
48
Complete Master Data
Sheet To Create Agreement.
Check Existing Suppliers And
Confirm Accuracy Of Data.
44
For Superintendent/
Designee Approval
& Signature
End
From Page
4
53
Setup Supplier
File
54
Validate Budgets
56
Schedule Periodic On Going
Business Process Review
With Supplier (s) and Client (s)
53 5353
57
Contact Users To GaugeThe Current Effectiveness
Of The Existing Suppliers (1) Performance (2) Wether or
Not The Contracted Goods & Services Need Exist (Commodity Approach)
55
Process
Purchase Order

RFP_Process Flow Chart

  • 1.
    Start Go To Page 2 1 IdentifyThe Sources Of Supply and Potential HISD Users Of The Product or Service 3 Meet With Clients To Fully Understand Needs vs Wants. Gather Specifications/Scope To Fully understandRequirements 44 Have Any Changes Occurred In the Market Place Since The Last RFP Yes Yes No 55 5 Have Any Changes Occurred In The Supply Base Since The Last RFP 7 Fill Out Document Work Order Form 8 Make Sure To Provide Document Control With a Project Name, Dollar Value and Budget Information 9 Obtain a Project Number From Documentation 11 Complete RFP Draft and Distribute For Comments & Suggestions 12 Revise RFP If Neccesary 2 Research Spend History & Forecast For Funds 14 Do a Query On Vendor Master To Determine Potenial Sources 15 Finalize List Of Suppliers 13 Obtain Supervisor and Clients Buy-in To Proceed COMPLETE RFP FLOW CHART PROCESS BUYER ACTIONQUESTION 6 Validate Annual Bid Calendar 10 Draft The Specifications and Requirements That Will Be Incorporated as Appendix "A" In The RFP
  • 2.
    21 Pre-Bid Conference From Page 1 Go ToPage 3 26 Compile Bids & Open Responses 18 Addendum Addendum? No Yes 22 23 Peer/Team Lead Consultation 19 Schedule Conference Room 16 Finalize RFP 20 Advertise In News Paper, Send Out Post Cards & Post on HISD Web site 27 Breakdown Bid Responses Mail Hard Copy Addendum And/Or Send Electronic Copy To Web Master For Posting 17 Notify Document Control & Webmaster To Send Out Post Cards. 1. How To Download RFP From The Web Site. 2. Burn CD-R Copies Of The RFP 3. HardCopy Only If Supplier Is Unable To Perform Items 1 & 2. 18 Send Final Copy Of The RFP To Document Control To Store In The Following Forms: 1. Hard Copy 2. Burn a CD Copy For The File 3. Buyer Burns a Copy For Themselves 24 Determine Proposal Criteria & Weight Of Each Score With Team 25 Each Evaluator Prepares Scorecard
  • 3.
    No 39 Prepare Tax Supplier Form 38 Prepare BoardPrep-Sheets 31 Run a D & B On Potential Suppliers To Obtain Financial Business Case Calculations (qualify/quantify.) Yes Have ALL Taxes Been Paid? Go To Page 4 From Page 2 32 Prepare MWBE Documentation 33 Meet With Clients To Discuss PlanOf Action & Obtain Buy In and Support 35 Check SAP To Verify Supplier Information. If Not Set-up, Then Notify Supplier To Complete Application 36 Prepare Board Agenda 37 Forward To Document Control To Place On Board Agenda 40 28 Develop Bid Tab 29 Use Proposal Evaluation System if Possible 30 Negotiate With Supplier (s) 34 Prepare Recommendation For G.M Approval & Signature
  • 4.
    41 Board Approval Go ToPage 5 47 Provide Project Information To Update WebSite - ABC/ YAG And E-Catalog 50 Send Out 4 Original Contracts To The Awarded Suppliers To Have Them Signed and Return. (All 4 Copies) 49 Send Out Award Letters 51 Setup Project File From Page 3 42 Approved Tabulations To Be Distributed To Buyers And Team Leads 43 Develop Contract Plan With Client And Supplier 45 Develop Transition Plan 46 Develop Communication Plan To Users 52 Include ALL Original Documents, Reponses etc. Forward To Document Control. Place a copy of the CD In This file. 48 Complete Master Data Sheet To Create Agreement. Check Existing Suppliers And Confirm Accuracy Of Data. 44 For Superintendent/ Designee Approval & Signature
  • 5.
    End From Page 4 53 Setup Supplier File 54 ValidateBudgets 56 Schedule Periodic On Going Business Process Review With Supplier (s) and Client (s) 53 5353 57 Contact Users To GaugeThe Current Effectiveness Of The Existing Suppliers (1) Performance (2) Wether or Not The Contracted Goods & Services Need Exist (Commodity Approach) 55 Process Purchase Order