Receptor Pharmacology

       Tulasi Raman.P

 Moderator: Dr. Kartik Salwe
Definition

• The term receptor is used in pharmacology to
  denote a class of cellular macromolecules that
  are concerned specifically and directly with
  chemical signaling between and within cells.
• Affinity:
   – The capability of a drug to form the complex (Drug
     Receptor Complex) with its receptor.


• Intrinsic activity:
   – The ability of a drug to trigger the pharmacological
     response after making the drug-receptor complex.

                        D + R  DR

   D: Drug or endogenous ligand
   R: Receptor
   DR: Drug-Receptor Complex
• Agonist:
  – These are the drugs which have both high affinity
    as well as high intrinsic activity.


• Antagonist:
  – These are the drugs which have only the affinity
    but no intrinsic activity.
When two drugs are binding to the same receptor
and at the same site, why is it that one is acting
as an agonist while other is serving as an
antagonist...?
The concept of dual nature of receptors

• Receptors usually exists in two conformations
  – The active (Ra) state
  – Inactive (Ri) state

  If Ra and Ri conframations are in equlibrium, the
  extent to which this equilibrium perturbed shall be
  determined by the relative affinity of the drug for
  these two conframations
• Agonist:
  – These drugs have high affinity for the active
    conformation (Ra) than for inactive (Ri)


• Antagonist:
  – These drugs bind to either of these conformations
    (Ra & Ri) with equal affinity.
     • It will not shift the equilibrium to any side
Partial agonist
– These have slightly higher affinity for Ra than for
  Ri and hence shift the eaulibrium toward Ra to a
  lesser extent than true agonist.

– Such drugs therefore display an intermediate
  effectivesss between the agonist and antagonist
Inverse agonist
• There are certain receptors which remain
  inherently in the Ra state even in the absence of
  an endogenous ligand or an exogenous agonist.

• Inverse agonists inactivate such constitutively
  active receptors and therefore prevent its basal
  activity.

• As a result inverse agonist produce an effect
  opposite to that of an agonist / drug even in its
  absence.
Receptor Types
1. Ion-channel Receptors (Ionotropic Receptors)
2. G-Protein Coupled Receptors (Metabotropic
   receptors)
3. Kinase-linked Receptors
4. Intracellular Receptors (Cytosolic Receptors)
5. Enzymes as Receptors
6. Drugs which act through Modulation of Voltage
   Gated      Ion    Channels     (Voltage-Operated
   Channels)
Ion-channel
• Localised on the cell membrane
• Coupled directly to an ion channel

• It is a channel with a receptor site.

• Agonists opens the channel.
• Antagonists prevents agonist from opening the
  channel
• Inverse agonist closes an open channel
• Multiple subunit proteins which form cation
  or anion channels
• Channel properties are determined by the
  composition of subunit isoforms
  – agonist affinity
  – ion permeabilities
  – conductance properties
  – activation and deactivation times
  – desensitisation kinetics
• Activity can be regulated by          varying
  composition of different subunits
Two main families
1. Nicotinic receptor family (include nACh
   receptors, GABAA, GABAC, glycine receptors
   and the 5-HT3 receptor)

2. Glutamate receptor family (several different
   receptor types classified into NMDA
   receptors and non-NMDA receptors)
G-Protein Coupled Receptors
• GPCRs are composed of 7 transmembrane
  helices which have an extracellular domain as
  drug or neurotransmitter binding site and an
  intracellular domain that couples to G-protein
Why do GPCRs not act directly on
            effectors?

1. Means of amplifying signal
2. G proteins can act as integrators of inputs
   from several stimuli (convergence)
3. G proteins can regulate more than one
   effector (divergence)
Three main variants of GPCRs

1. Gs: Stimulation of Adenyl cyclase

2. Gi: Inibition of Adenyl cyclase

3. Gq: Controls phospholipase-C activity
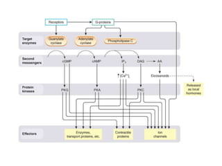
G-Protein coupled effector system

1. Adenylate cyclase-cAMP system

2. Phospholipase-C-inositol phosphate system

3. Ion channels
Adenylate cyclase-cAMP system
Phospholipase-C-inositol phosphate system
Kinase-linked Receptors
• These receptors are directly linked to:

  1. Tyrosine kinase (e.g. receptors for insulin and
     various growth factors)
                        Or
  2. Guanylate cyclase (e.g.    receptors for atrial
     natriuretic peptide)
Intracellular Receptors

This nuclear receptor family senses signals from
the lipid soluble substances (e.g. Vit A & D) and
other hormonal substances to influence the gene
expression.
Enzymes as Receptors
• Drugs can either mimic the enzyme’s substrate
  or may bind to its allosteric site to produce the
  effect
      E.g.
           Angiotensin-converting enzyme
           Acetylcholinesterase enzyme
Voltage-Operated Channels

• VOC’s like ROC’s are ion channels that are
  gated only by voltage.

• While ROC’s assume only 2 states: Open or
  Close; VOC’s also assumes a third state called
  ‘refractory’ (inactivated) state.
Refractory State
• In this state the channel is unable to ‘open’ (or
  reactivate) for a certain period of time even
  when the membrane potential returns to a
  voltage that normally opens or activates the
  channel.

• State Dependent Binding
Down-regulation of Receptors
• Prolonged exposure to high concentration of
  agonist causes a reduction in the number
  receptors available for activation.

• This results due to endocytosis or
  internalisation of the receptors from the cell
  surface
Up-regulation of Receptors
• Prolonged occupation of receptors by a blocker
  leads to an increase in the number of receptors
  with subsequent increase in receptor
  sensitivity.

• This is due to externalisation of the receptors
  from inside of the cell surface.
Spare Receptors
• A drug can produce the maximal response
  when even less than 100% of the receptors are
  occupied. The remaining unoccupied receptors
  are just serving as receptor reserve are called
  spare receptors
Receptor Related Diseases
• Myasthenia Gravis:
  – Antibodies against the cholinergic nicotinic receptors
    at motor end plate.

• Insulin Resistant Diabetes

• Testicular feminisation

• Familial Hypercholesterolaemia
Summary
Thank You

Receptor Pharmacology

  • 2.
    Receptor Pharmacology Tulasi Raman.P Moderator: Dr. Kartik Salwe
  • 3.
    Definition • The termreceptor is used in pharmacology to denote a class of cellular macromolecules that are concerned specifically and directly with chemical signaling between and within cells.
  • 4.
    • Affinity: – The capability of a drug to form the complex (Drug Receptor Complex) with its receptor. • Intrinsic activity: – The ability of a drug to trigger the pharmacological response after making the drug-receptor complex. D + R  DR D: Drug or endogenous ligand R: Receptor DR: Drug-Receptor Complex
  • 7.
    • Agonist: – These are the drugs which have both high affinity as well as high intrinsic activity. • Antagonist: – These are the drugs which have only the affinity but no intrinsic activity.
  • 9.
    When two drugsare binding to the same receptor and at the same site, why is it that one is acting as an agonist while other is serving as an antagonist...?
  • 10.
    The concept ofdual nature of receptors • Receptors usually exists in two conformations – The active (Ra) state – Inactive (Ri) state If Ra and Ri conframations are in equlibrium, the extent to which this equilibrium perturbed shall be determined by the relative affinity of the drug for these two conframations
  • 11.
    • Agonist: – These drugs have high affinity for the active conformation (Ra) than for inactive (Ri) • Antagonist: – These drugs bind to either of these conformations (Ra & Ri) with equal affinity. • It will not shift the equilibrium to any side
  • 12.
    Partial agonist – Thesehave slightly higher affinity for Ra than for Ri and hence shift the eaulibrium toward Ra to a lesser extent than true agonist. – Such drugs therefore display an intermediate effectivesss between the agonist and antagonist
  • 14.
    Inverse agonist • Thereare certain receptors which remain inherently in the Ra state even in the absence of an endogenous ligand or an exogenous agonist. • Inverse agonists inactivate such constitutively active receptors and therefore prevent its basal activity. • As a result inverse agonist produce an effect opposite to that of an agonist / drug even in its absence.
  • 16.
    Receptor Types 1. Ion-channelReceptors (Ionotropic Receptors) 2. G-Protein Coupled Receptors (Metabotropic receptors) 3. Kinase-linked Receptors 4. Intracellular Receptors (Cytosolic Receptors) 5. Enzymes as Receptors 6. Drugs which act through Modulation of Voltage Gated Ion Channels (Voltage-Operated Channels)
  • 18.
    Ion-channel • Localised onthe cell membrane • Coupled directly to an ion channel • It is a channel with a receptor site. • Agonists opens the channel. • Antagonists prevents agonist from opening the channel • Inverse agonist closes an open channel
  • 19.
    • Multiple subunitproteins which form cation or anion channels • Channel properties are determined by the composition of subunit isoforms – agonist affinity – ion permeabilities – conductance properties – activation and deactivation times – desensitisation kinetics • Activity can be regulated by varying composition of different subunits
  • 20.
    Two main families 1.Nicotinic receptor family (include nACh receptors, GABAA, GABAC, glycine receptors and the 5-HT3 receptor) 2. Glutamate receptor family (several different receptor types classified into NMDA receptors and non-NMDA receptors)
  • 23.
    G-Protein Coupled Receptors •GPCRs are composed of 7 transmembrane helices which have an extracellular domain as drug or neurotransmitter binding site and an intracellular domain that couples to G-protein
  • 26.
    Why do GPCRsnot act directly on effectors? 1. Means of amplifying signal 2. G proteins can act as integrators of inputs from several stimuli (convergence) 3. G proteins can regulate more than one effector (divergence)
  • 28.
    Three main variantsof GPCRs 1. Gs: Stimulation of Adenyl cyclase 2. Gi: Inibition of Adenyl cyclase 3. Gq: Controls phospholipase-C activity
  • 29.
    G-Protein coupled effectorsystem 1. Adenylate cyclase-cAMP system 2. Phospholipase-C-inositol phosphate system 3. Ion channels
  • 31.
  • 32.
  • 33.
    Kinase-linked Receptors • Thesereceptors are directly linked to: 1. Tyrosine kinase (e.g. receptors for insulin and various growth factors) Or 2. Guanylate cyclase (e.g. receptors for atrial natriuretic peptide)
  • 35.
    Intracellular Receptors This nuclearreceptor family senses signals from the lipid soluble substances (e.g. Vit A & D) and other hormonal substances to influence the gene expression.
  • 38.
    Enzymes as Receptors •Drugs can either mimic the enzyme’s substrate or may bind to its allosteric site to produce the effect E.g. Angiotensin-converting enzyme Acetylcholinesterase enzyme
  • 39.
    Voltage-Operated Channels • VOC’slike ROC’s are ion channels that are gated only by voltage. • While ROC’s assume only 2 states: Open or Close; VOC’s also assumes a third state called ‘refractory’ (inactivated) state.
  • 40.
    Refractory State • Inthis state the channel is unable to ‘open’ (or reactivate) for a certain period of time even when the membrane potential returns to a voltage that normally opens or activates the channel. • State Dependent Binding
  • 44.
    Down-regulation of Receptors •Prolonged exposure to high concentration of agonist causes a reduction in the number receptors available for activation. • This results due to endocytosis or internalisation of the receptors from the cell surface
  • 45.
    Up-regulation of Receptors •Prolonged occupation of receptors by a blocker leads to an increase in the number of receptors with subsequent increase in receptor sensitivity. • This is due to externalisation of the receptors from inside of the cell surface.
  • 46.
    Spare Receptors • Adrug can produce the maximal response when even less than 100% of the receptors are occupied. The remaining unoccupied receptors are just serving as receptor reserve are called spare receptors
  • 49.
    Receptor Related Diseases •Myasthenia Gravis: – Antibodies against the cholinergic nicotinic receptors at motor end plate. • Insulin Resistant Diabetes • Testicular feminisation • Familial Hypercholesterolaemia
  • 50.
  • 51.